Revealing Physiological Basis for Floret Opening Difference Between Indica and Japonica Rice: Based on Floral Structure, Transcriptome, and Endogenous Floret Opening Regulator
Abstract
1. Introduction
2. Material and Methods
2.1. Planting Materials
2.2. Measurement of Floret Opening Time
2.3. Observation of Floral Organ Anatomical Structures
2.4. RNA Extraction and Sequencing
2.5. Quantitative RT-PCR Analysis
2.6. Measurement of Endogenous JA, α-Amylase, and Soluble Carbohydrates
2.7. Statistical Analyses
3. Results
3.1. Investigation of Floret Opening Time of Both Indica and Japonica Rice
3.2. Structural Differences in the Floral Organs of Indica and Japonica Rice
3.3. KEGG Annotation of Shared and Unique Significantly Differentially Expressed Genes (DEGs) Between HFSM_10_VS_9 and JD104_10_VS_9
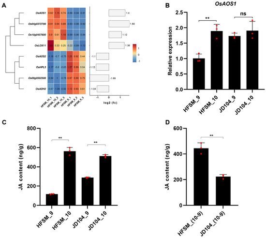
3.4. Heatmap of Significant DEGs Specific to HFSM_10_VS_9 and JD104_10_VS_9
4. Discussion
4.1. Comparison of Vascular Tissue in Lodicule Between Indica and Japonica Rice
4.2. Analysis of Plant Hormone Signal Transduction and Starch and Sucrose Metabolism
4.3. Regulatory Mechanism of Floret Opening Time Difference Between Indica and Japonica Rice
5. Conclusions
Supplementary Materials
Author Contributions
Funding
Institutional Review Board Statement
Informed Consent Statement
Data Availability Statement
Conflicts of Interest
References
- Zhu, X.; Wang, M.; Huang, Z.; Chen, M.; Xu, P.; Liao, S.; Gao, Y.; Zhao, Y.; Chen, H.; He, J. The OsMYC2–JA feedback loop regulates diurnal flower-opening time via cell wall loosening in rice. Plant J. 2024, 119, 2585–2598. [Google Scholar] [CrossRef] [PubMed]
- Yan, Z.; Deng, R.; Tang, H.; Zhang, H.; Zhu, S. Molecular basis of differential sensitivity to MeJA in floret opening between indica and japonica rice. Czech J. Genet. Plant Breed. 2024, 60, 136–148. [Google Scholar] [CrossRef]
- Zeng, X.; Zhou, X.; Wu, X. Advances in study of opening mechanism in rice florets. Sci. Agric. Sin. 2004, 37, 188–195. (In Chinese) [Google Scholar]
- Hu, N.; Cao, M.; Jiang, X.; Hu, J.; Yao, K. Estimating model for rice flowering habit with different rice varieties. Chin. J. Agrometeorol. 2013, 34, 440–446. (In Chinese) [Google Scholar]
- Zhang, M.; Dai, D.; Li, X.; Zhang, H.; Ma, L. Advances on the study of flowering time trait in hybrid rice. J. Nucl. Agric. Sci. 2016, 30, 267–274. (In Chinese) [Google Scholar]
- Meng, S.; Xu, P.; Zhang, Y.; Wang, H.; Cao, L.; Cheng, S.; Shen, X. CRISPR/Cas9-mediated editing of GS3 to improve flowering time in japonica rice. Chin. J. Rice Sci. 2018, 32, 119–127. (In Chinese) [Google Scholar] [CrossRef]
- Quan, D.; Meng, W.; Jin, C.; Zhou, G. The effect of flowering habits of CMS Lines in hainan ecological conditions. Crops 2016, 28–32. (In Chinese) [Google Scholar] [CrossRef]
- Zhou, J.; Zhang, Y.; Zhu, D.; Lin, X.; Xiang, J.; Chen, H.; Hu, S. Influence of flowering characteristics on spikelet fertility under high temperature. Chin. J. Rice Sci. 2014, 28, 297–303. (In Chinese) [Google Scholar]
- Zhang, W.; Wang, Y.; Zhu, D.; Chen, H.; Xiang, J.; Zhang, Y.; Zhang, Y. Effect of increasing night temperature on floret opening and grain setting of rice. Chin. J. Agrometeorol. 2019, 40, 180–185. (In Chinese) [Google Scholar]
- Ma, Z.; Zhan, Z.; Cheng, X.; Gao, J.; He, G.; Liu, D.; Xu, H.; Xu, Z. Flowering time in filial generations of cross between indica and japonica rice and iIts response to external environment. Hybrid Rice 2011, 26, 70–76. (In Chinese) [Google Scholar] [CrossRef]
- Gu, Y.; Wang, Z.; Gao, Y. An investigation on the effects of environmental factors on the opening and closure of florets in rice. Acta Phytophysiol. Sin. 1993, 19, 345–352. (In Chinese) [Google Scholar]
- Kobayasi, K. Effects of solar radiation on fertility and the flower opening time in rice under heat stress conditions. Sol. Radiat. 2012, 245, 66. [Google Scholar]
- Ma, Z.; Zhan, Z.; Xu, H.; Xu, Z.; Mao, T.; Zhu, C.; Guo, Y. QTL analysis on flowering time in filial generations of cross between indica and japonica rice. Plant Physiol. J. 2011, 47, 799–802. [Google Scholar] [CrossRef]
- Hu, X.; Chen, G.; Zhang, R.; Xu, M.; Zhao, L.; Tang, H.; Ni, J.; Zhou, M. Multi-Year QTL Mapping and RNA-seq Reveal Candidate Genes for Early Floret-Opening Time in Japonica Rice. Agriculture 2023, 13, 859. [Google Scholar] [CrossRef]
- Xu, P.; Wu, T.; Ali, A.; Zhang, H.; Liao, Y.; Chen, X.; Tian, Y.; Wang, W.; Fu, X.; Li, Y.; et al. EARLY MORNING FLOWERING1 (EMF1) regulates the floret opening time by mediating lodicule cell wall formation in rice. Plant Biotechnol. J. 2022, 20, 1441–1443. [Google Scholar] [CrossRef]
- Wang, M.; Zhu, X.; Peng, G.; Liu, M.; Zhang, S.; Chen, M.; Liao, S.; Wei, X.; Xu, P.; Tan, X.; et al. Methylesterification of cell-wall pectin controls the diurnal flower-opening times in rice. Mol. Plant 2022, 15, 956–972. [Google Scholar] [CrossRef]
- Gou, Y.; Heng, Y.; Ding, W.; Xu, C.; Tan, Q.; Li, Y.; Fang, Y.; Li, X.; Zhou, D.; Zhu, X.; et al. Natural variation in OsMYB8 confers diurnal floret opening time divergence between indica and japonica subspecies. Nat. Commun. 2024, 15, 2262. [Google Scholar] [CrossRef]
- Li, X.; Wang, Y.; Duan, E.; Qi, Q.; Zhou, K.; Lin, Q.; Wang, D.; Wang, Y.; Long, W.; Zhao, Z. OPEN GLUME1: A key enzyme reducing the precursor of JA, participates in carbohydrate transport of lodicules during anthesis in rice. Plant Cell Rep. 2018, 37, 329–346. [Google Scholar] [CrossRef]
- Zhai, X.-w.; Kai, W.-b.; Huang, Y.-m.; Chen, J.-y.; Zeng, X.-c. OsNCED3 and OsPYL1 promote the closure of rice florets by regulating sugar transporters through endogenous abscisic acid. J. Integr. Agric. 2023; in press. [Google Scholar] [CrossRef]
- Xiao, Y.; Chen, Y.; Charnikhova, T.; Mulder, P.P.J.; Ouwerkerk, P.B.F. OsJAR1 is required for JA-regulated floret opening and anther dehiscence in rice. Plant Mol. Biol. 2014, 86, 19–33. [Google Scholar] [CrossRef]
- Wang, M.; Chen, M.; Huang, Z.; Zhou, H.; Liu, Z. Advances on the Study of Diurnal Flower-Opening Times of Rice. Int. J. Mol. Sci. 2023, 24, 10654. [Google Scholar] [CrossRef] [PubMed]
- Huang, J.; He, Y.; Zeng, X.; Xiang, M.; Fu, Y. Changes of JA Levels in floral organs and expression analysis of JA signaling genes in lodicules before floret opening in rice. Sci. Agric. Sin. 2015, 48, 1219–1227. (In Chinese) [Google Scholar]
- Li, L.; Zhengshan, Z.; Ke, Q.; Chan, X.; Ying, H.; Hanlai, Z.; Xie, Z.; Michael, R.; Changxi, Y. Jasmonic acid deficiency leads to scattered floret opening time in cytoplasmic male sterile rice Zhenshan 97A. J. Exp. Bot. 2017, 68, 4613–4625. [Google Scholar] [CrossRef] [PubMed]
- Yan, Z.; Deng, R.; Zhang, H.; Li, J.; Zhu, S. Transcriptome analysis of floret opening and closure both Indica and Japonica rice. 3 Biotech 2022, 12, 188. [Google Scholar] [CrossRef] [PubMed]
- Fu, Y.; Xiang, M.; Jiang, H.; He, Y.; Zeng, X. Transcriptome profiling of lodicules before floret opening in Oryza sativa L. Sci. Agric. Sin. 2016, 49, 1017–1033. (In Chinese) [Google Scholar]
- Zeng, X.C.; Zhou, X.; Zhang, W.; Murofushi, N.; Kitahara, T.; Kamuro, Y. Opening of Rice Floret in Rapid Response to Methyl Jasmonate. J. Plant Growth Regul. 1999, 18, 153. [Google Scholar] [CrossRef]
- Yan, Z.; Xu, H.; Ma, Z.; Gao, D.; Xu, Z. Differential response of floret opening to exo-methyl jasmonate between subsp. indica and subsp. japonica in rice. Sci. Agric. Sin. 2014, 47, 2529–2540. (In Chinese) [Google Scholar]
- Yang, Y.; Xia, Y.; Yan, Z.; Wang, L.; Yan, B.; Wang, J.; Wang, W.; Luan, T.; Xu, H. Effect of spraying methyl jasmonate during heading date on floret opening time and plant type of japonica rice from different ecological areas. Chin. J. Rice Sci. 2021, 35, 69–77. (In Chinese) [Google Scholar] [CrossRef]
- Xia, Y.; Du, Z.; Yang, Y.; Gong, Y.; Yan, Z.; Xu, H. Effects of epi-brassinolide treatments on floret opening time of indica and japonica rice. Crops 2019, 139–147. (In Chinese) [Google Scholar] [CrossRef]
- Yan, Z.; Xu, H.; Gong, Y.; Xia, Y.; Ma, Z.; Xu, Z. Difference of floret opening time between subsp. indica and subsp. japonica rice in response to ethephon. J. Shenyang Agric. Univ. 2015, 46, 641–647. (In Chinese) [Google Scholar]
- Zeng, X. Induction effect of jasmonates on floret opening in Oryza sativa L., Sorghum bicolar (L.) Moench and Dactylis glomerata L. Ph.D. Dissertation, Nanjing Agriculture University, Nanjin, China, 2000. [Google Scholar]
- He, Y.; Zhang, F. Study of regulating effect of auxin on floret opening in rice. Acta Agron. Sin. 2023, 49, 1690–1698. (In Chinese) [Google Scholar]
- Li, H. Plant Microscopy Techniques; Science Press: Beijing, China, 2009. [Google Scholar]
- Kim, D.; Paggi, J.M.; Park, C.; Bennett, C.; Salzberg, S.L. Graph-based genome alignment and genotyping with HISAT2 and HISAT-genotype. Nat. Biotehnol. 2019, 37, 907–915. [Google Scholar] [CrossRef] [PubMed]
- Martin, M. Cutadapt removes adapter sequences from high-throughput sequencing reads. EMBnet. J. 2011, 17, 10–12. [Google Scholar] [CrossRef]
- Pan, X.; Welti, R.; Wang, X. Quantitative analysis of major plant hormones in crude plant extracts by high-performance liquid chromatography-mass spectrometry. Nat. Protoc. 2010, 5, 986–992. [Google Scholar] [CrossRef]
- Wang, X. Principles and Techniques of Plant Physiology and Biochemistry Experiments; Higher Education Press: Beijing, China, 2006; pp. 174–204. [Google Scholar]
- Ding, W.; Gou, Y.; Li, Y.; Li, J.; Fang, Y.; Liu, X.; Zhu, X.; Ye, R.; Heng, Y.; Wang, H. A jasmonate-mediated regulatory network modulates diurnal floret opening time in rice. New Phytol. 2024, 244, 176–191. [Google Scholar] [CrossRef]
- Wang, Z.; Zhou, Y.; Ren, X.-Y.; Wei, K.; Fan, X.-L.; Huang, L.-C.; Zhao, D.-S.; Zhang, L.; Zhang, C.-Q.; Liu, Q.-Q.; et al. Co-Overexpression of Two Key Source Genes, OsBMY4 and OsISA3, Improves Multiple Key Traits of Rice Seeds. J. Agric. Food Chem. 2023, 71, 615–625. [Google Scholar] [CrossRef]
- Wang, Z.; Gu, Y.; Gao, Y. Studies on the mechanism of the anthesis of rice V. comparison of lodicule and filament structure between sterile line and fertile line. Acta Agron. Sin. 1994, 20, 13–17+129–131. (In Chinese) [Google Scholar]
- Zhang, J.; Zhou, S.; He, F.; Liu, L.; Zhang, Y.; He, J.; Du, X. Expression pattern of the rice α-amylase genes related with the process of floret opening. Sci. Agric. Sin. 2023, 56, 1275–1282. (In Chinese) [Google Scholar]












| Cultivar Name | Variety Name Abbreviation | Subsp. Indica/ Subsp. Japonica | Heading Date |
|---|---|---|---|
| Efengsimiao | EFSM | Subsp. Indica | 5 August 2024 |
| Chenghui727 | CH727 | Subsp. Indica | 1 August 2024 |
| Guihui963 | GH963 | Subsp. Indica | 1 August 2024 |
| Qianxianghui875 | QXH875 | Subsp. Indica | 1 August 2024 |
| Xiangyaxiangzhan | XYXZ | Subsp. Indica | 22 July 2024 |
| Jinmazhan | JMZ | Subsp. Indica | 22 July 2024 |
| ChengfengB | CFB | Subsp. Indica | 6 August 2024 |
| IR8 | IR8 | Subsp. Indica | 1 August 2024 |
| Hengfengsimiao | HFSM | Subsp. Indica | 22 July 2024 |
| Jindao104 | JD104 | Subsp. Japonica | 5 August 2024 |
| Shennong9816 | SN9816 | Subsp. Japonica | 1 August 2024 |
| Jinxianggeng | JXG | Subsp. Japonica | 25 July 2024 |
| Hugeng1 | HG1 | Subsp. Japonica | 22 July 2024 |
| Jigeng88 | JG88 | Subsp. Japonica | 28 July 2024 |
| Jigeng81 | JG81 | Subsp. Japonica | 5 August 2024 |
| Chugeng7 | CG7 | Subsp. Japonica | 1 August 2024 |
| Bidao08 | BD08 | Subsp. Japonica | 28 July 2024 |
| Yonugeng22 | YG22 | Subsp. Japonica | 28 July 2024 |
| JinyuanE28 | JYE28 | Subsp. Japonica | 28 July 2024 |
Disclaimer/Publisher’s Note: The statements, opinions and data contained in all publications are solely those of the individual author(s) and contributor(s) and not of MDPI and/or the editor(s). MDPI and/or the editor(s) disclaim responsibility for any injury to people or property resulting from any ideas, methods, instructions or products referred to in the content. |
© 2024 by the authors. Licensee MDPI, Basel, Switzerland. This article is an open access article distributed under the terms and conditions of the Creative Commons Attribution (CC BY) license (https://creativecommons.org/licenses/by/4.0/).
Share and Cite
Deng, R.; Yan, Z.; Tang, H.; Zhu, S. Revealing Physiological Basis for Floret Opening Difference Between Indica and Japonica Rice: Based on Floral Structure, Transcriptome, and Endogenous Floret Opening Regulator. Genes 2024, 15, 1396. https://doi.org/10.3390/genes15111396
Deng R, Yan Z, Tang H, Zhu S. Revealing Physiological Basis for Floret Opening Difference Between Indica and Japonica Rice: Based on Floral Structure, Transcriptome, and Endogenous Floret Opening Regulator. Genes. 2024; 15(11):1396. https://doi.org/10.3390/genes15111396
Chicago/Turabian StyleDeng, Ruyue, Zhiqiang Yan, Huihui Tang, and Susong Zhu. 2024. "Revealing Physiological Basis for Floret Opening Difference Between Indica and Japonica Rice: Based on Floral Structure, Transcriptome, and Endogenous Floret Opening Regulator" Genes 15, no. 11: 1396. https://doi.org/10.3390/genes15111396
APA StyleDeng, R., Yan, Z., Tang, H., & Zhu, S. (2024). Revealing Physiological Basis for Floret Opening Difference Between Indica and Japonica Rice: Based on Floral Structure, Transcriptome, and Endogenous Floret Opening Regulator. Genes, 15(11), 1396. https://doi.org/10.3390/genes15111396

