Genome-Wide Characterization of Calmodulin and Calmodulin-like Protein Gene Families in Paulownia fortunei and Identification of Their Potential Involvement in Paulownia Witches’ Broom
Abstract
1. Introduction
2. Materials and Methods
2.1. Plant Materials and Growth Conditions
2.2. Identification of the CaM and CML Family in P. fortunei
2.3. Chromosomal Locations, Motifs and Gene Structure Analyses
2.4. Phylogenetic and Duplication Analyses
2.5. Cis-Acting Element Analysis
2.6. Gene Expression Analysis
2.7. Vector Construction and Subcellular Localization Analysis
2.8. Statistical Analysis
3. Results
3.1. Identification Analysis of CaM/CML Family Genes in P. fortunei
3.2. Conserved Motifs and Gene Structure of PfCaMs/CMLs
3.3. Chromosomal Location and Duplication Analysis
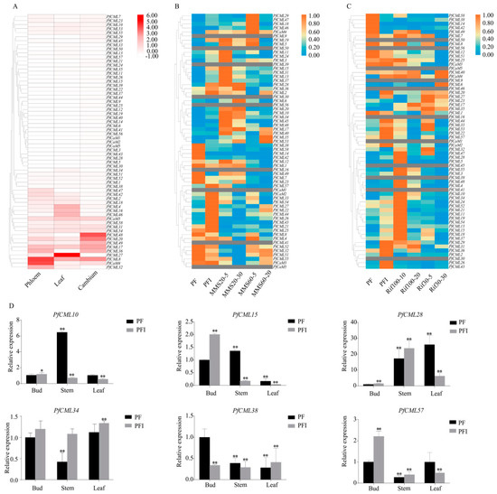
3.4. Diversified Expression Patterns of PfCaMs/CMLs
3.5. Analysis of the Cis-Elements in the Promoter Region of the PfCaMs/CMLs
3.6. Post-Translation Modification and Subcellular Localization Prediction
3.7. Expression Analysis of PfCMLs in Response to Calcium Signaling
4. Discussion
5. Conclusions
Supplementary Materials
Author Contributions
Funding
Acknowledgments
Conflicts of Interest
References
- Berridge, M.J.; Lipp, P.; Bootman, M.D. The versatility and universality of calcium signalling. Nat. Rev. Mol. Cell Biol. 2000, 1, 11–21. [Google Scholar]
- Dodd, A.N.; Kudla, J.; Sanders, D. The language of calcium signaling. Annu. Rev. Plant Biol. 2010, 61, 593–620. [Google Scholar] [CrossRef]
- Allan, C.; Morris, R.J.; Meisrimler, C.N. Encoding, transmission, decoding, and specificity of calcium signals in plants. J. Exp. Bot. 2022, 73, 3372–3385. [Google Scholar] [CrossRef]
- Bose, J.; Pottosin, I.I.; Shabala, S.S.; Palmgren, M.G.; Shabala, S. Calcium efflux systems in stress signaling and adaptation in plants. Front. Plant Sci. 2011, 2, 85. [Google Scholar]
- Batistič, O.; Kudla, J. Analysis of calcium signaling pathways in plants. Biochim. Biophys. Acta 2012, 1820, 1283–1293. [Google Scholar]
- DeFalco, T.A.; Bender, K.W.; Snedden, W.A. Breaking the code: Ca2+ sensors in plant signalling. Biochem. J. 2009, 425, 27–40. [Google Scholar]
- Gifford, J.L.; Walsh, M.P.; Vogel, H.J. Structures and metal-ion-binding properties of the Ca2+-binding helix-loop-helix EF-hand motifs. Biochem. J. 2007, 405, 199–221. [Google Scholar] [CrossRef] [PubMed]
- Grabarek, Z. Structural basis for diversity of the EF-hand calcium-binding proteins. J. Mol. Biol. 2006, 359, 509–525. [Google Scholar] [PubMed]
- Zhou, Y.; Yang, W.; Kirberger, M.; Lee, H.W.; Ayalasomayajula, G.; Yang, J.J. Prediction of EF-hand calcium-binding proteins and analysis of bacterial EF-hand proteins. Proteins 2006, 65, 643–655. [Google Scholar] [CrossRef]
- Beckmann, L.; Edel, K.H.; Batistič, O.; Kudla, J. A calcium sensor-protein kinase signaling module diversified in plants and is retained in all lineages of Bikonta species. Sci. Rep. 2016, 6, 31645. [Google Scholar] [PubMed]
- Sanyal, S.K.; Pandey, A.; Pandey, G.K. The CBL-CIPK signaling module in plants: A mechanistic perspective. Physiol. Plant. 2015, 155, 89–108. [Google Scholar] [CrossRef]
- McCormack, E.; Tsai, Y.C.; Braam, J. Handling calcium signaling: Arabidopsis CaMs and CMLs. Trends Plant Sci. 2005, 10, 383–389. [Google Scholar] [CrossRef] [PubMed]
- Ranty, B.; Aldon, D.; Cotelle, V.; Galaud, J.P.; Thuleau, P.; Mazars, C. Calcium Sensors as Key Hubs in Plant Responses to Biotic and Abiotic Stresses. Front. Plant Sci. 2016, 7, 327. [Google Scholar] [CrossRef]
- Zeng, H.; Xu, L.; Singh, A.; Wang, H.; Du, L.; Poovaiah, B.W. Involvement of calmodulin and calmodulin-like proteins in plant responses to abiotic stresses. Front. Plant Sci. 2015, 6, 600. [Google Scholar] [CrossRef] [PubMed]
- Zhu, X.; Dunand, C.; Snedden, W.; Galaud, J.P. CaM and CML emergence in the green lineage. Trends Plant Sci. 2015, 20, 483–489. [Google Scholar] [CrossRef] [PubMed]
- La Verde, V.; Dominici, P.; Astegno, A. Towards Understanding Plant Calcium Signaling through Calmodulin-Like Proteins: A Biochemical and Structural Perspective. Int. J. Mol. Sci. 2018, 19, 1331. [Google Scholar] [CrossRef]
- Perochon, A.; Aldon, D.; Galaud, J.P.; Ranty, B. Calmodulin and calmodulin-like proteins in plant calcium signaling. Biochimie 2011, 93, 2048–2053. [Google Scholar] [CrossRef]
- Abbas, N.; Maurya, J.P.; Senapati, D.; Gangappa, S.N.; Chattopadhyay, S. Arabidopsis CAM7 and HY5 physically interact and directly bind to the HY5 promoter to regulate its expression and thereby promote photomorphogenesis. Plant Cell 2014, 26, 1036–1052. [Google Scholar] [CrossRef]
- Yamniuk, A.P.; Vogel, H.J. Structural investigation into the differential target enzyme regulation displayed by plant calmodulin isoforms. Biochemistry 2005, 44, 3101–3111. [Google Scholar] [CrossRef]
- Vandelle, E.; Vannozzi, A.; Wong, D.; Danzi, D.; Digby, A.M.; Dal Santo, S.; Astegno, A. Identification, characterization, and expression analysis of calmodulin and calmodulin-like genes in grapevine (Vitis vinifera) reveal likely roles in stress responses. Plant Physiol. Biochem. 2018, 129, 221–237. [Google Scholar] [CrossRef]
- Liao, J.; Deng, J.; Qin, Z.; Tang, J.; Shu, M.; Ding, C.; Liu, J.; Hu, C.; Yuan, M.; Huang, Y.; et al. Genome-Wide Identification and Analyses of Calmodulins and Calmodulin-like Proteins in Lotus japonicas. Front. Plant Sci. 2017, 8, 482. [Google Scholar] [CrossRef] [PubMed]
- Munir, S.; Khan, M.R.G.; Song, J.; Munir, S.; Zhang, Y.; Ye, Z.; Wang, T. Genome-wide identification, characterization and expression analysis of calmodulin-like (CML) proteins in tomato (Solanum lycopersicum). Plant Physiol. Biochem. 2016, 102, 167–179. [Google Scholar] [PubMed]
- Zhang, K.; Yue, D.; Wei, W.; Hu, Y.; Feng, J.; Zou, Z. Characterization and Functional Analysis of Calmodulin and Calmodulin-Like Genes in Fragaria vesca. Front. Plant Sci. 2016, 7, 1820. [Google Scholar] [CrossRef]
- Li, C.; Meng, D.; Zhang, J.; Cheng, L. Genome-wide identification and expression analysis of calmodulin and calmodulin-like genes in apple (Malus × domestica). Plant Physiol. Biochem. 2019, 139, 600–612. [Google Scholar]
- Liu, Y.; Chen, W.; Liu, L.; Su, Y.; Li, Y.; Jia, W.; Jiao, B.; Wang, J.; Yang, F.; Dong, F.; et al. Genome-wide identification and expression analysis of calmodulin and calmodulin-like genes in wheat (Triticum aestivum L.). Plant Signal Behav. 2022, 17, 2013646. [Google Scholar] [CrossRef] [PubMed]
- Wang, S.S.; Diao, W.Z.; Yang, X.; Qiao, Z.; Wang, M.; Acharya, B.R.; Zhang, W. Arabidopsis thaliana CML25 mediates the Ca(2+) regulation of K(+) transmembrane trafficking during pollen germination and tube elongation. Plant Cell Environ. 2015, 38, 2372–2386. [Google Scholar] [CrossRef]
- Yang, X.; Wang, S.S.; Wang, M.; Qiao, Z.; Bao, C.C.; Zhang, W. Arabidopsis thaliana calmodulin-like protein CML24 regulates pollen tube growth by modulating the actin cytoskeleton and controlling the cytosolic Ca(2+) concentration. Plant Mol. Biol. 2014, 86, 225–236. [Google Scholar]
- Tsai, Y.C.; Koo, Y.; Delk, N.A.; Gehl, B.; Braam, J. Calmodulin-related CML24 interacts with ATG4b and affects autophagy progression in Arabidopsis. Plant J. 2013, 73, 325–335. [Google Scholar]
- Bender, K.W.; Rosenbaum, D.M.; Vanderbeld, B.; Ubaid, M.; Snedden, W.A. The Arabidopsis calmodulin-like protein, CML39, functions during early seedling establishment. Plant J. 2013, 76, 634–647. [Google Scholar] [CrossRef]
- Midhat, U.; Ting, M.K.Y.; Teresinski, H.J.; Snedden, W.A. The calmodulin-like protein, CML39, is involved in regulating seed development, germination, and fruit development in Arabidopsis. Plant Mol. Biol. 2018, 96, 375–392. [Google Scholar] [CrossRef]
- Xu, G.-Y.; Rocha, P.S.C.F.; Wang, M.-L.; Xu, M.-L.; Cui, Y.-C.; Li, L.-Y.; Zhu, Y.-X.; Xia, X. A novel rice calmodulin-like gene, OsMSR2, enhances drought and salt tolerance and increases ABA sensitivity in Arabidopsis. Planta 2011, 234, 47–59. [Google Scholar]
- Rao, S.S.; El-Habbak, M.H.; Havens, W.M.; Singh, A.; Zheng, D.; Vaughn, L.; Haudenshield, J.S.; Hartman, G.L.; Korban, S.S.; Ghabrial, S.A. Overexpression of GmCaM4 in soybean enhances resistance to pathogens and tolerance to salt stress. Mol. Plant Pathol. 2014, 15, 145–160. [Google Scholar]
- Magnan, F.; Ranty, B.; Charpenteau, M.; Sotta, B.; Galaud, J.P.; Aldon, D. Mutations in AtCML9, a calmodulin-like protein from Arabidopsis thaliana, alter plant responses to abiotic stress and abscisic acid. Plant J. 2008, 56, 575–589. [Google Scholar] [CrossRef]
- Wu, X.; Qiao, Z.; Liu, H.; Acharya, B.R.; Li, C.; Zhang, W. CML20, an Arabidopsis Calmodulin-like Protein, Negatively Regulates Guard Cell ABA Signaling and Drought Stress Tolerance. Front. Plant Sci. 2017, 8, 824. [Google Scholar]
- Du, L.; Ali, G.S.; Simons, K.A.; Hou, J.; Yang, T.; Reddy, A.S.; Poovaiah, B.W. Ca(2+)/calmodulin regulates salicylic-acid-mediated plant immunity. Nature 2009, 457, 1154–1158. [Google Scholar] [CrossRef] [PubMed]
- Chiasson, D.; Ekengren, S.K.; Martin, G.B.; Dobney, S.L.; Snedden, W.A. Calmodulin-like proteins from Arabidopsis and tomato are involved in host defense against Pseudomonas syringae pv. tomato. Plant Mol. Biol. 2005, 58, 887–897. [Google Scholar] [PubMed]
- Leba, L.-J.; Cheval, C.; Ortiz-Martín, I.; Ranty, B.; Beuzón, C.R.; Galaud, J.-P.; Aldon, D. CML9, an Arabidopsis calmodulin-like protein, contributes to plant innate immunity through a flagellin-dependent signalling pathway. Plant J. 2012, 71, 976–989. [Google Scholar] [CrossRef]
- Zhu, X.; Robe, E.; Jomat, L.; Aldon, D.; Mazars, C.; Galaud, J.P. CML8, an Arabidopsis Calmodulin-Like Protein, Plays a Role in Pseudomonas syringae Plant Immunity. Plant Cell Physiol. 2017, 58, 307–319. [Google Scholar] [PubMed]
- Cao, Y.; Sun, G.; Zhai, X.; Xu, P.; Ma, L.; Deng, M.; Zhao, Z.; Yang, H.; Dong, Y.; Shang, Z.; et al. Genomic insights into the fast growth of Paulownias and the formation of Paulownia witches’ broom. Mol. Plant. 2021, 14, 1668–1682. [Google Scholar] [CrossRef]
- Chen, C.; Chen, H.; Zhang, Y.; Thomas, H.R.; Frank, M.H.; He, Y.; Xia, R. TBtools: An integrative toolkit developed for interactive analyses of big biological data. Mol. Plant. 2020, 13, 1194–1202. [Google Scholar] [CrossRef]
- McCormack, E.; Braam, J. Calmodulins and related potential calcium sensors of Arabidopsis. New Phytol. 2003, 159, 585–598. [Google Scholar] [CrossRef]
- Higo, K.; Ugawa, Y.; Iwamoto, M.; Higo, H. PLACE: A database of plant cis-acting regulatory DNA elements. Nucleic Acids Res. 1998, 26, 358–359. [Google Scholar]
- Cai, K.; Kuang, L.; Yue, W.; Xie, S.; Xia, X.; Zhang, G.; Wang, J. Calmodulin and calmodulin-like gene family in barley: Identification, characterization and expression analyses. Front. Plant Sci. 2022, 13, 964888. [Google Scholar]
- Day, I.S.; Reddy, V.S.; Shad, A.G.; Reddy, A.S. Analysis of EF-hand-containing proteins in Arabidopsis. Genome Biol. 2002, 3, RESEARCH0056. [Google Scholar] [CrossRef]
- Cao, S.; Guo, M.; Wang, C.; Xu, W.; Shi, T.; Tong, G.; Zhen, C.; Cheng, H.; Yang, C.; Elsheery, N.I.; et al. Genome-wide characterization of aspartic protease (AP) gene family in Populus trichocarpa and identification of the potential PtAPs involved in wood formation. BMC Plant Biol. 2019, 19, 276. [Google Scholar] [CrossRef] [PubMed]
- He, Y.; Ahmad, D.; Zhang, X.; Zhang, Y.; Wu, L.; Jiang, P.; Ma, H. Genome-wide analysis of family-1 UDP glycosyltransferases (UGT) and identification of UGT genes for FHB resistance in wheat (Triticum aestivum L.). BMC Plant Biol. 2018, 18, 67. [Google Scholar] [CrossRef]
- Rogozin, I.B.; Lyons-Weiler, J.; Koonin, E.V. Intron sliding in conserved gene families. Trends Genet. 2000, 16, 430–432. [Google Scholar] [CrossRef] [PubMed]
- Oh, M.H.; Kim, H.S.; Wu, X.; Clouse, S.D.; Zielinski, R.E.; Huber, S.C. Calcium/calmodulin inhibition of the Arabidopsis BRASSINOSTEROID-INSENSITIVE 1 receptor kinase provides a possible link between calcium and brassinosteroid signalling. Biochem. J. 2012, 443, 515–523. [Google Scholar] [CrossRef] [PubMed]
- Ma, W.; Smigel, A.; Tsai, Y.C.; Braam, J.; Berkowitz, G.A. Innate immunity signaling: Cytosolic Ca2+ elevation is linked to downstream nitric oxide generation through the action of calmodulin or a calmodulin-like protein. Plant Physiol. 2008, 148, 818–828. [Google Scholar] [PubMed]








| Gene Symbol | Gene Locus | Group | PL/(aa) (a) | MW/KDa (b) | pI (c) | C27 (d) | L116 (e) | M (f) |
|---|---|---|---|---|---|---|---|---|
| PfCaM1 | Pfo01g009450 | V | 149 | 16.85 | 4.11 | √ | √ | 6% |
| PfCaM2 | Pfo01g009460 | V | 149 | 16.85 | 4.11 | √ | √ | 6% |
| PfCaM3 | Pfo03g002270 | V | 150 | 16.93 | 4.07 | √ | √ | 6% |
| PfCaM4 | Pfo12g004780 | V | 188 | 21.77 | 4.8 | √ | √ | 5% |
| PfCaM5 | Pfoxxg016130 | V | 149 | 1685 | 4.11 | √ | √ | 6% |
| PfCML1 | Pfo02g003340 | VI | 205 | 23.00 | 5.64 | 5% | ||
| PfCML2 | Pfo02g016830 | VI | 185 | 21.05 | 6.17 | 4% | ||
| PfCML3 | Pfo03g001430 | I | 186 | 20.80 | 4.55 | 3% | ||
| PfCML4 | Pfo03g005560 | VII | 231 | 25.50 | 4.8 | √ | 4% | |
| PfCML5 | Pfo05g003830 | IV | 152 | 17.17 | 4.03 | 7% | ||
| PfCML6 | Pfo05g008280 | VII | 154 | 17.40 | 4.48 | 6% | ||
| PfCML7 | Pfo05g014450 | II | 274 | 31.04 | 5.87 | 2% | ||
| PfCML8 | Pfo06g000150 | III | 169 | 19.46 | 4.79 | √ | 7% | |
| PfCML9 | Pfo06g009190 | VI | 84 | 9.22 | 4.42 | 5% | ||
| PfCML10 | Pfo06g009210 | VI | 151 | 16.51 | 4.64 | 3% | ||
| PfCML11 | Pfo06g013840 | IX | 195 | 22.35 | 4.88 | 3% | ||
| PfCML12 | Pfo07g003100 | IX | 191 | 21.72 | 4.55 | 2% | ||
| PfCML13 | Pfo07g004220 | III | 161 | 17.82 | 4.29 | 6% | ||
| PfCML14 | Pfo07g006290 | VI | 189 | 20.76 | 4.49 | √ | 4% | |
| PfCML15 | Pfo07g008300 | III | 164 | 18.07 | 4.5 | 2% | ||
| PfCML16 | Pfo08g007110 | VI | 167 | 18.62 | 4.59 | 5% | ||
| PfCML17 | Pfo08g009080 | IV | 149 | 16.95 | 4.15 | √ | √ | 6% |
| PfCML18 | Pfo09g010040 | II | 229 | 25.93 | 4.48 | 5% | ||
| PfCML19 | Pfo10g000920 | IX | 138 | 15.28 | 4.42 | √ | 7% | |
| PfCML20 | Pfo10g005120 | IV | 147 | 16.60 | 4.8 | 3% | ||
| PfCML21 | Pfo11g000490 | II | 157 | 17.28 | 4.36 | 4% | ||
| PfCML22 | Pfo11g002860 | IV | 152 | 17.02 | 3.97 | √ | √ | 5% |
| PfCML23 | Pfo11g005070 | II | 246 | 28.74 | 5.04 | √ | 3% | |
| PfCML24 | Pfo11g011500 | IX | 196 | 21.85 | 5.04 | 3% | ||
| PfCML25 | Pfo11g014110 | VIII | 155 | 17.58 | 4.62 | 5% | ||
| PfCML26 | Pfo11g014120 | VIII | 158 | 18.59 | 4.48 | 3% | ||
| PfCML27 | Pfo11g014730 | VI | 156 | 16.76 | 3.67 | 6% | ||
| PfCML28 | Pfo12g001970 | IV | 152 | 17.02 | 4.03 | 6% | ||
| PfCML29 | Pfo12g011100 | VII | 153 | 17.40 | 4.56 | 7% | ||
| PfCML30 | Pfo13g006910 | VI | 84 | 9.19 | 4.52 | 4% | ||
| PfCML31 | Pfo13g006920 | VI | 153 | 16.48 | 4.31 | 4% | ||
| PfCML32 | Pfo13g008390 | VI | 179 | 20.04 | 6.31 | 6% | ||
| PfCML33 | Pfo13g008930 | IX | 190 | 21.50 | 5.23 | 3% | ||
| PfCML34 | Pfo13g010140 | IX | 200 | 22.98 | 4.51 | 3% | ||
| PfCML35 | Pfo13g011810 | IX | 141 | 15.89 | 4.48 | √ | 6% | |
| PfCML36 | Pfo14g004090 | IV | 151 | 16.95 | 4.15 | √ | √ | 7% |
| PfCML37 | Pfo14g008380 | IX | 195 | 22.16 | 4.45 | 5% | ||
| PfCML38 | Pfo15g003460 | VIII | 151 | 17.60 | 4.48 | 2% | ||
| PfCML39 | Pfo15g003470 | VIII | 159 | 18.33 | 4.53 | 4% | ||
| PfCML40 | Pfo15g007850 | IX | 213 | 24.27 | 5.71 | √ | 2% | |
| PfCML41 | Pfo16g003140 | IV | 103 | 11.87 | 4.15 | 8% | ||
| PfCML42 | Pfo16g008660 | II | 229 | 26.30 | 4.57 | 4% | ||
| PfCML43 | Pfo17g000060 | VI | 190 | 21.18 | 4.5 | 2% | ||
| PfCML44 | Pfo17g003910 | IX | 193 | 22.19 | 4.62 | 4% | ||
| PfCML45 | Pfo18g012180 | III | 164 | 17.98 | 4.65 | 2% | ||
| PfCML46 | Pfo19g000740 | II | 159 | 17.14 | 4.53 | 3% | ||
| PfCML47 | Pfo19g004470 | IV | 152 | 17.18 | 3.97 | √ | √ | 6% |
| PfCML48 | Pfo19g009400 | VII | 222 | 25.43 | 5.42 | 5% | ||
| PfCML49 | Pfo20g007420 | IV | 147 | 16.57 | 4.79 | 3% | ||
| PfCML50 | Pfoxxg000660 | VIII | 189 | 21.17 | 4.45 | 4% | ||
| PfCML51 | Pfoxxg003060 | II | 275 | 30.53 | 8.94 | 1% | ||
| PfCML52 | Pfoxxg003290 | I | 268 | 29.93 | 4.69 | 2% | ||
| PfCML53 | Pfoxxg004030 | II | 241 | 26.49 | 5.72 | 1% | ||
| PfCML54 | Pfoxxg004220 | I | 265 | 29.48 | 4.85 | 2% | ||
| PfCML55 | Pfoxxg018040 | II | 258 | 28.11 | 5.92 | 1% | ||
| PfCML56 | Pfoxxg018260 | I | 221 | 24.50 | 4.48 | 3% | ||
| PfCML57 | Pfoxxg024780 | VIII | 189 | 21.19 | 4.45 | 4% | ||
| PfCML58 | Pfoxxg028190 | I | 221 | 24.50 | 4.48 | 3% |
Disclaimer/Publisher’s Note: The statements, opinions and data contained in all publications are solely those of the individual author(s) and contributor(s) and not of MDPI and/or the editor(s). MDPI and/or the editor(s) disclaim responsibility for any injury to people or property resulting from any ideas, methods, instructions or products referred to in the content. |
© 2023 by the authors. Licensee MDPI, Basel, Switzerland. This article is an open access article distributed under the terms and conditions of the Creative Commons Attribution (CC BY) license (https://creativecommons.org/licenses/by/4.0/).
Share and Cite
Li, L.; Guo, N.; Cao, Y.; Zhai, X.; Fan, G. Genome-Wide Characterization of Calmodulin and Calmodulin-like Protein Gene Families in Paulownia fortunei and Identification of Their Potential Involvement in Paulownia Witches’ Broom. Genes 2023, 14, 1540. https://doi.org/10.3390/genes14081540
Li L, Guo N, Cao Y, Zhai X, Fan G. Genome-Wide Characterization of Calmodulin and Calmodulin-like Protein Gene Families in Paulownia fortunei and Identification of Their Potential Involvement in Paulownia Witches’ Broom. Genes. 2023; 14(8):1540. https://doi.org/10.3390/genes14081540
Chicago/Turabian StyleLi, Lijiao, Na Guo, Yabing Cao, Xiaoqiao Zhai, and Guoqiang Fan. 2023. "Genome-Wide Characterization of Calmodulin and Calmodulin-like Protein Gene Families in Paulownia fortunei and Identification of Their Potential Involvement in Paulownia Witches’ Broom" Genes 14, no. 8: 1540. https://doi.org/10.3390/genes14081540
APA StyleLi, L., Guo, N., Cao, Y., Zhai, X., & Fan, G. (2023). Genome-Wide Characterization of Calmodulin and Calmodulin-like Protein Gene Families in Paulownia fortunei and Identification of Their Potential Involvement in Paulownia Witches’ Broom. Genes, 14(8), 1540. https://doi.org/10.3390/genes14081540

