Nuclear N-WASP Induces Actin Polymerization in the Nucleus with Cortactin as an Essential Factor
Abstract
1. Introduction
2. Materials and Methods
2.1. Mice
2.2. Cells
2.3. N-WASP Expression Vectors
2.4. Generation of KO Cell Lines
2.5. Western Blotting
2.6. Transfections
2.7. Fluorescent Staining
2.8. Image Analysis
2.9. Cell Cycle Analysis by EdU Incorporation
2.10. Serum Starvation and Stimulation Treatment
2.11. Statistical Analysis
3. Results
3.1. Nodules of Endogenous Nuclear N-WASP Colocalize with Nuclear F-Actin in U2OS Cells
3.2. Establishment of a Platform to Assess N-WASP Function in Nuclear F-Actin Formation
3.3. Nuclear N-WASP Promotes Nuclear F-Actin Formation
3.4. Nuclear N-WASP Forms F-Actin Nodules Through the Arp2/3 Complex
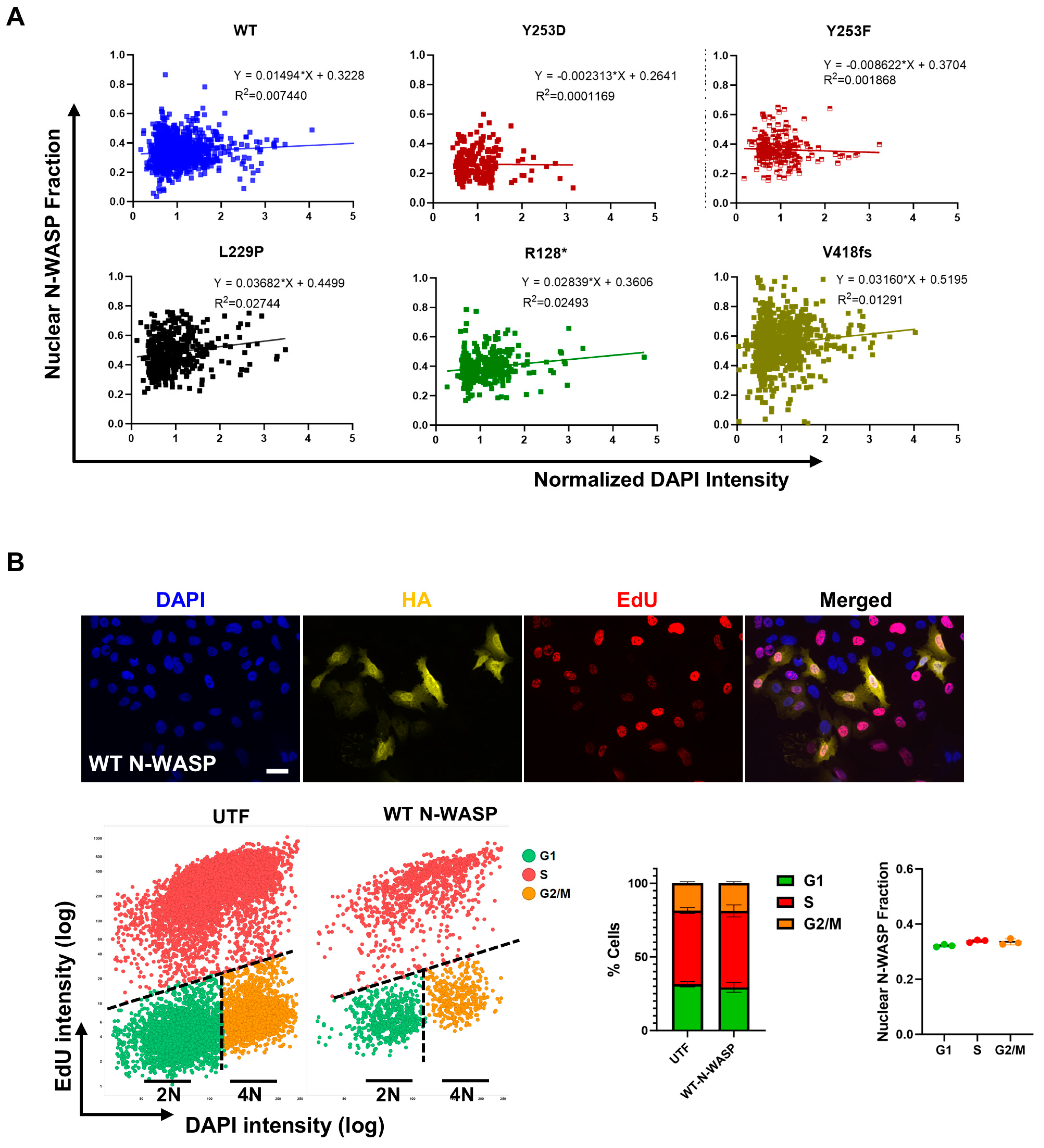
3.5. Nuclear Translocation of N-WASP Is Cell Cycle Independent
3.6. Nuclear N-WASP Is Not Enriched in Nucleoli or Spontaneous DNA Breaks
3.7. Nuclear N-WASP Nodules Partially Colocalize with RNA Pol II Clusters
3.8. Nuclear N-WASP Nodules CoLocalize with WIP and Cortactin
3.9. Nuclear Actin Polymerization by R128* N-WASP Is Dependent on WIP
3.10. Nuclear Actin Polymerization by N-WASP Function Is Dependent on Cortactin
4. Discussion
Supplementary Materials
Author Contributions
Funding
Institutional Review Board Statement
Informed Consent Statement
Data Availability Statement
Acknowledgments
Conflicts of Interest
References
- Takenawa, T.; Suetsugu, S. The WASP-WAVE protein network: Connecting the membrane to the cytoskeleton. Nat. Rev. Mol. Cell Biol. 2007, 8, 37–48. [Google Scholar] [CrossRef]
- Lommel, S.; Benesch, S.; Rottner, K.; Franz, T.; Wehland, J.; Kühn, R. Actin pedestal formation by enteropathogenic Escherichia coli and intracellular motility of Shigella flexneri are abolished in N-WASP-defective cells. EMBO Rep. 2001, 2, 850–857. [Google Scholar] [CrossRef] [PubMed]
- Snapper, S.B.; Takeshima, F.; Antón, I.; Liu, C.H.; Thomas, S.M.; Nguyen, D.; Dudley, D.; Fraser, H.; Purich, D.; Lopez-Ilasaca, M.; et al. N-WASP deficiency reveals distinct pathways for cell surface projections and microbial actin-based motility. Nat. Cell Biol. 2001, 3, 897–904. [Google Scholar] [CrossRef] [PubMed]
- Suetsugu, S.; Takenawa, T. Translocation of N-WASP by nuclear localization and export signals into the nucleus modulates expression of HSP90. J. Biol. Chem. 2003, 278, 42515–42523. [Google Scholar] [CrossRef] [PubMed]
- Wu, X.; Yoo, Y.; Okuhama, N.N.; Tucker, P.W.; Liu, G.; Guan, J.L. Regulation of RNA-polymerase-II-dependent transcription by N-WASP and its nuclear-binding partners. Nat. Cell Biol. 2006, 8, 756–763. [Google Scholar] [CrossRef]
- Li, H.; Yao, Q.; Mariscal, A.G.; Wu, X.; Hülse, J.; Pedersen, E.; Helin, K.; Waisman, A.; Vinkel, C.; Thomsen, S.F.; et al. Epigenetic control of IL-23 expression in keratinocytes is important for chronic skin inflammation. Nat. Commun. 2018, 9, 1420. [Google Scholar] [CrossRef]
- Li, H.; Petersen, S.; Garcia Mariscal, A.; Brakebusch, C. Negative Regulation of p53-Induced Senescence by N-WASP Is Crucial for DMBA/TPA-Induced Skin Tumor Formation. Cancer Res. 2019, 79, 2167–2181. [Google Scholar] [CrossRef]
- Han, S.S.; Wen, K.K.; García-Rubio, M.L.; Wold, M.S.; Aguilera, A.; Niedzwiedz, W.; Vyas, Y.M. WASp modulates RPA function on single-stranded DNA in response to replication stress and DNA damage. Nat. Commun. 2022, 13, 3743. [Google Scholar] [CrossRef]
- Schrank, B.R.; Aparicio, T.; Li, Y.; Chang, W.; Chait, B.T.; Gundersen, G.G.; Gottesman, M.E.; Gautier, J. Nuclear ARP2/3 drives DNA break clustering for homology-directed repair. Nature 2018, 559, 61–66. [Google Scholar] [CrossRef] [PubMed]
- Zagelbaum, J.; Schooley, A.; Zhao, J.; Schrank, B.R.; Callen, E.; Zha, S.; Gottesman, M.E.; Nussenzweig, A.; Rabadan, R.; Dekker, J.; et al. Multiscale reorganization of the genome following DNA damage facilitates chromosome translocations via nuclear actin polymerization. Nat. Struct. Mol. Biol. 2023, 30, 99–106. [Google Scholar] [CrossRef] [PubMed]
- Tsopoulidis, N.; Kaw, S.; Laketa, V.; Kutscheidt, S.; Baarlink, C.; Stolp, B.; Grosse, R.; Fackler, O.T. T cell receptor-triggered nuclear actin network formation drives CD4(+) T cell effector functions. Sci. Immunol. 2019, 4, eaav1987. [Google Scholar] [CrossRef] [PubMed]
- Flores, L.R.; Keeling, M.C.; Zhang, X.; Sliogeryte, K.; Gavara, N. Lifeact-GFP alters F-actin organization, cellular morphology and biophysical behaviour. Sci. Rep. 2019, 9, 3241. [Google Scholar] [CrossRef]
- Gunasekaran, S.; Miyagawa, Y.; Miyamoto, K. Actin nucleoskeleton in embryonic development and cellular differentiation. Curr. Opin. Cell Biol. 2022, 76, 102100. [Google Scholar] [CrossRef]
- Hurst, V.; Shimada, K.; Gasser, S.M. Nuclear Actin and Actin-Binding Proteins in DNA Repair. Trends Cell Biol. 2019, 29, 462–476. [Google Scholar] [CrossRef] [PubMed]
- Ulferts, S.; Lopes, M.; Miyamoto, K.; Grosse, R. Nuclear actin dynamics and functions at a glance. J. Cell Sci. 2024, 137, jcs261630. [Google Scholar] [CrossRef] [PubMed]
- Baarlink, C.; Plessner, M.; Sherrard, A.; Morita, K.; Misu, S.; Virant, D.; Kleinschnitz, E.M.; Harniman, R.; Alibhai, D.; Baumeister, S.; et al. A transient pool of nuclear F-actin at mitotic exit controls chromatin organization. Nat. Cell Biol. 2017, 19, 1389–1399. [Google Scholar] [CrossRef]
- Li, H.; Brakebusch, C. Senescence regulation by nuclear N-WASP: A role in cancer? Oncoscience 2019, 6, 354–356. [Google Scholar] [CrossRef] [PubMed]
- Lefever, T.; Pedersen, E.; Basse, A.; Paus, R.; Quondamatteo, F.; Stanley, A.C.; Langbein, L.; Wu, X.; Wehland, J.; Lommel, S.; et al. N-WASP is a novel regulator of hair-follicle cycling that controls antiproliferative TGF{beta} pathways. J. Cell Sci. 2010, 123, 128–140. [Google Scholar] [CrossRef] [PubMed]
- Pedersen, E.; Basse, A.; Lefever, T.; Peyrollier, K.; Brakebusch, C. Rho GTPase knockout induction in primary keratinocytes from adult mice. Rho GTPases Methods Protoc. 2012, 827, 157–166. [Google Scholar] [CrossRef]
- Ran, F.A.; Hsu, P.D.; Wright, J.; Agarwala, V.; Scott, D.A.; Zhang, F. Genome engineering using the CRISPR-Cas9 system. Nat. Protoc. 2013, 8, 2281–2308. [Google Scholar] [CrossRef] [PubMed]
- Carpenter, A.E.; Jones, T.R.; Lamprecht, M.R.; Clarke, C.; Kang, I.H.; Friman, O.; Guertin, D.A.; Chang, J.H.; Lindquist, R.A.; Moffat, J.; et al. CellProfiler: Image analysis software for identifying and quantifying cell phenotypes. Genome Biol. 2006, 7, R100. [Google Scholar] [CrossRef]
- Wu, X.; Suetsugu, S.; Cooper, L.A.; Takenawa, T.; Guan, J.L. Focal adhesion kinase regulation of N-WASP subcellular localization and function. J. Biol. Chem. 2004, 279, 9565–9576. [Google Scholar] [CrossRef]
- Adamovich, D.A.; Nakamura, F.; Worth, A.; Burns, S.; Thrasher, A.J.; Hartwig, J.H.; Snapper, S.B. Activating mutations of N-WASP alter Shigella pathogenesis. Biochem. Biophys. Res. Commun. 2009, 384, 284–289. [Google Scholar] [CrossRef][Green Version]
- Miki, H.; Miura, K.; Takenawa, T. N-WASP, a novel actin-depolymerizing protein, regulates the cortical cytoskeletal rearrangement in a PIP2-dependent manner downstream of tyrosine kinases. EMBO J. 1996, 15, 5326–5335. [Google Scholar] [CrossRef] [PubMed]
- Dunn, K.W.; Kamocka, M.M.; McDonald, J.H. A practical guide to evaluating colocalization in biological microscopy. Am. J. Physiol. Cell Physiol. 2011, 300, C723–C742. [Google Scholar] [CrossRef] [PubMed]
- Parisis, N.; Krasinska, L.; Harker, B.; Urbach, S.; Rossignol, M.; Camasses, A.; Dewar, J.; Morin, N.; Fisher, D. Initiation of DNA replication requires actin dynamics and formin activity. EMBO J. 2017, 36, 3212–3231. [Google Scholar] [CrossRef] [PubMed]
- He, X.; Brakebusch, C. Regulation of Precise DNA Repair by Nuclear Actin Polymerization: A Chance for Improving Gene Therapy? Cells 2024, 13, 1093. [Google Scholar] [CrossRef]
- Wei, M.; Fan, X.; Ding, M.; Li, R.; Shao, S.; Hou, Y.; Meng, S.; Tang, F.; Li, C.; Sun, Y. Nuclear actin regulates inducible transcription by enhancing RNA polymerase II clustering. Sci. Adv. 2020, 6, eaay6515. [Google Scholar] [CrossRef] [PubMed]
- Fried, S.; Matalon, O.; Noy, E.; Barda-Saad, M. WIP: More than a WASp-interacting protein. J. Leukoc. Biol. 2014, 96, 713–727. [Google Scholar] [CrossRef] [PubMed]
- Jeannot, P.; Besson, A. Cortactin function in invadopodia. Small GTPases 2020, 11, 256–270. [Google Scholar] [CrossRef]
- Martinez-Quiles, N.; Ho, H.Y.; Kirschner, M.W.; Ramesh, N.; Geha, R.S. Erk/Src phosphorylation of cortactin acts as a switch on-switch off mechanism that controls its ability to activate N-WASP. Mol. Cell. Biol. 2004, 24, 5269–5280. [Google Scholar] [CrossRef]
- Belyy, A.; Merino, F.; Sitsel, O.; Raunser, S. Structure of the Lifeact-F-actin complex. PLoS Biol. 2020, 18, e3000925. [Google Scholar] [CrossRef] [PubMed]
- Martinez-Quiles, N.; Rohatgi, R.; Antón, I.M.; Medina, M.; Saville, S.P.; Miki, H.; Yamaguchi, H.; Takenawa, T.; Hartwig, J.H.; Geha, R.S.; et al. WIP regulates N-WASP-mediated actin polymerization and filopodium formation. Nat. Cell Biol. 2001, 3, 484–491. [Google Scholar] [CrossRef] [PubMed]
- Kowalski, J.R.; Egile, C.; Gil, S.; Snapper, S.B.; Li, R.; Thomas, S.M. Cortactin regulates cell migration through activation of N-WASP. J. Cell Sci. 2005, 118, 79–87. [Google Scholar] [CrossRef] [PubMed]
- Mizutani, K.; Miki, H.; He, H.; Maruta, H.; Takenawa, T. Essential role of neural Wiskott-Aldrich syndrome protein in podosome formation and degradation of extracellular matrix in src-transformed fibroblasts. Cancer Res. 2002, 62, 669–674. [Google Scholar] [PubMed]
- Padrick, S.B.; Rosen, M.K. Physical mechanisms of signal integration by WASP family proteins. Annu. Rev. Biochem. 2010, 79, 707–735. [Google Scholar] [CrossRef]
- Helgeson, L.A.; Nolen, B.J. Mechanism of synergistic activation of Arp2/3 complex by cortactin and N-WASP. eLife 2013, 2, e00884. [Google Scholar] [CrossRef]
- Latario, C.J.; Pickrell, L.E.; Higgs, H.N. Lysine acetylation of cytoskeletal proteins: Emergence of an actin code. J. Cell Biol. 2020, 219, e202006151. [Google Scholar] [CrossRef]
- Schnoor, M.; Stradal, T.E.; Rottner, K. Cortactin: Cell Functions of A Multifaceted Actin-Binding Protein. Trends Cell Biol. 2018, 28, 79–98. [Google Scholar] [CrossRef]
- Tanaka, S.; Kunii, M.; Harada, A.; Okabe, S. Generation of cortactin floxed mice and cellular analysis of motility in fibroblasts. Genesis 2009, 47, 638–646. [Google Scholar] [CrossRef]
- Yu, D.; Zhang, H.; Blanpied, T.A.; Smith, E.; Zhan, X. Cortactin is implicated in murine zygotic development. Exp. Cell Res. 2010, 316, 848–858. [Google Scholar] [CrossRef]
- Schnoor, M.; Lai, F.P.; Zarbock, A.; Kläver, R.; Polaschegg, C.; Schulte, D.; Weich, H.A.; Oelkers, J.M.; Rottner, K.; Vestweber, D. Cortactin deficiency is associated with reduced neutrophil recruitment but increased vascular permeability in vivo. J. Exp. Med. 2011, 208, 1721–1735. [Google Scholar] [CrossRef]
- Biber, G.; Ben-Shmuel, A.; Sabag, B.; Barda-Saad, M. Actin regulators in cancer progression and metastases: From structure and function to cytoskeletal dynamics. Int. Rev. Cell Mol. Biol. 2020, 356, 131–196. [Google Scholar] [CrossRef]
- Kitamura, Y.; Tsuchiya, D.; Takata, K.; Shibagaki, K.; Taniguchi, T.; Smith, M.A.; Perry, G.; Miki, H.; Takenawa, T.; Shimohama, S. Possible involvement of Wiskott-Aldrich syndrome protein family in aberrant neuronal sprouting in Alzheimer’s disease. Neurosci. Lett. 2003, 346, 149–152. [Google Scholar] [CrossRef]
- Xiao, F.; Wang, X.F.; Li, J.M.; Xi, Z.Q.; Lu, Y.; Wang, L.; Zeng, Y.; Guan, L.F.; Yuan, J. Overexpression of N-WASP in the brain of human epilepsy. Brain Res. 2008, 1233, 168–175. [Google Scholar] [CrossRef]
- Guenin-Macé, L.; Veyron-Churlet, R.; Thoulouze, M.I.; Romet-Lemonne, G.; Hong, H.; Leadlay, P.F.; Danckaert, A.; Ruf, M.T.; Mostowy, S.; Zurzolo, C.; et al. Mycolactone activation of Wiskott-Aldrich syndrome proteins underpins Buruli ulcer formation. J. Clin. Investig. 2013, 23, 1501–1512. [Google Scholar] [CrossRef]









Disclaimer/Publisher’s Note: The statements, opinions and data contained in all publications are solely those of the individual author(s) and contributor(s) and not of MDPI and/or the editor(s). MDPI and/or the editor(s) disclaim responsibility for any injury to people or property resulting from any ideas, methods, instructions or products referred to in the content. |
© 2025 by the authors. Licensee MDPI, Basel, Switzerland. This article is an open access article distributed under the terms and conditions of the Creative Commons Attribution (CC BY) license (https://creativecommons.org/licenses/by/4.0/).
Share and Cite
Jiang, X.; Mohapatra, P.; Rossing, M.; Zheng, W.; Zbodakova, O.; Thatte, J.V.; Sørensen, C.S.; Le Phan, T.H.; Brakebusch, C. Nuclear N-WASP Induces Actin Polymerization in the Nucleus with Cortactin as an Essential Factor. Cells 2025, 14, 59. https://doi.org/10.3390/cells14010059
Jiang X, Mohapatra P, Rossing M, Zheng W, Zbodakova O, Thatte JV, Sørensen CS, Le Phan TH, Brakebusch C. Nuclear N-WASP Induces Actin Polymerization in the Nucleus with Cortactin as an Essential Factor. Cells. 2025; 14(1):59. https://doi.org/10.3390/cells14010059
Chicago/Turabian StyleJiang, Xin, Purusottam Mohapatra, Maria Rossing, Wenqian Zheng, Olga Zbodakova, Jayashree Vijay Thatte, Claus Storgaard Sørensen, Thu Han Le Phan, and Cord Brakebusch. 2025. "Nuclear N-WASP Induces Actin Polymerization in the Nucleus with Cortactin as an Essential Factor" Cells 14, no. 1: 59. https://doi.org/10.3390/cells14010059
APA StyleJiang, X., Mohapatra, P., Rossing, M., Zheng, W., Zbodakova, O., Thatte, J. V., Sørensen, C. S., Le Phan, T. H., & Brakebusch, C. (2025). Nuclear N-WASP Induces Actin Polymerization in the Nucleus with Cortactin as an Essential Factor. Cells, 14(1), 59. https://doi.org/10.3390/cells14010059

