Integrated ATAC-seq and RNA-seq Analysis of In Vitro Cultured Skeletal Muscle Satellite Cells to Understand Changes in Cell Proliferation
Abstract
1. Introduction
2. Materials and Methods
2.1. Cell Culture
2.2. Cell Differentiation
2.3. Immunofluorescent Staining
2.4. Flow Cytometry
2.5. Cell Proliferation Assay
2.6. RNA Extraction and Quantitative Reverse Transcription PCR (qRT-PCR)
2.7. mRNA-seq Library Construction, Sequencing, and Analysis
2.8. ATAC-seq Library Construction, Sequencing, and Analysis
2.9. Annotation and Functional Enrichment Analyses
2.10. Statistical Analysis
3. Results
3.1. Identification of Skeletal Muscle Satellite Cells at Different Passages
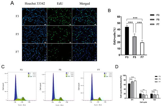
3.2. Weakened Proliferative Capacity in High-Passage Skeletal Muscle Satellite Cells
3.3. DEGs Were Enriched in Proliferation Functions
3.4. Dynamics of Chromatin Accessibility across Passages
3.5. Relationships between Chromatin Accessibility and Gene Expression across Passages
3.6. Validation by qRT-PCR
4. Discussion
5. Conclusions
Supplementary Materials
Author Contributions
Funding
Institutional Review Board Statement
Informed Consent Statement
Data Availability Statement
Conflicts of Interest
References
- Bai, J.; Lin, Y.; Zhang, J.; Chen, Z.; Wang, Y.; Li, M.; Li, J. Profiling of Chromatin Accessibility in Pigs across Multiple Tissues and Developmental Stages. Int. J. Mol. Sci. 2023, 24, 11076. [Google Scholar] [CrossRef] [PubMed]
- Groenen, M.A.M.; Archibald, A.L.; Uenishi, H.; Tuggle, C.K.; Takeuchi, Y.; Rothschild, M.F.; Rogel-Gaillard, C.; Park, C.; Milan, D.; Megens, H.-J.; et al. Analyses of Pig Genomes Provide Insight into Porcine Demography and Evolution. Nature 2012, 491, 393–398. [Google Scholar] [CrossRef] [PubMed]
- Stirm, M.; Fonteyne, L.M.; Shashikadze, B.; Stöckl, J.B.; Kurome, M.; Keßler, B.; Zakhartchenko, V.; Kemter, E.; Blum, H.; Arnold, G.J.; et al. Pig Models for Duchenne Muscular Dystrophy—From Disease Mechanisms to Validation of New Diagnostic and Therapeutic Concepts. Neuromuscul. Disord. 2022, 32, 543–556. [Google Scholar] [CrossRef] [PubMed]
- Chen, B.; Shan, T. The Role of Satellite and Other Functional Cell Types in Muscle Repair and Regeneration. J. Muscle Res. Cell Motil. 2019, 40, 1–8. [Google Scholar] [CrossRef] [PubMed]
- Yamakawa, H.; Kusumoto, D.; Hashimoto, H.; Yuasa, S. Stem Cell Aging in Skeletal Muscle Regeneration and Disease. IJMS 2020, 21, 1830. [Google Scholar] [CrossRef] [PubMed]
- Song, T.; Sadayappan, S. Featured Characteristics and Pivotal Roles of Satellite Cells in Skeletal Muscle Regeneration. J. Muscle Res. Cell Motil. 2020, 41, 341–353. [Google Scholar] [CrossRef] [PubMed]
- Yang, J.; Liu, H.; Wang, K.; Li, L.; Yuan, H.; Liu, X.; Liu, Y.; Guan, W. Isolation, Culture and Biological Characteristics of Multipotent Porcine Skeletal Muscle Satellite Cells. Cell Tissue Bank. 2017, 18, 513–525. [Google Scholar] [CrossRef] [PubMed]
- Feng, L.; Si, J.; Yue, J.; Zhao, M.; Qi, W.; Zhu, S.; Mo, J.; Wang, L.; Lan, G.; Liang, J. The Landscape of Accessible Chromatin and Developmental Transcriptome Maps Reveal a Genetic Mechanism of Skeletal Muscle Development in Pigs. Int. J. Mol. Sci. 2023, 24, 6413. [Google Scholar] [CrossRef] [PubMed]
- Baghdadi, M.B.; Tajbakhsh, S. Regulation and Phylogeny of Skeletal Muscle Regeneration. Dev. Biol. 2018, 433, 200–209. [Google Scholar] [CrossRef] [PubMed]
- Englund, D.A.; Zhang, X.; Aversa, Z.; LeBrasseur, N.K. Skeletal Muscle Aging, Cellular Senescence, and Senotherapeutics: Current Knowledge and Future Directions. Mech. Ageing Dev. 2021, 200, 111595. [Google Scholar] [CrossRef] [PubMed]
- Song, J.; Hao, L.; Zeng, X.; Yang, R.; Qiao, S.; Wang, C.; Yu, H.; Wang, S.; Jiao, Y.; Jia, H.; et al. A Novel miRNA Y-56 Targeting IGF-1R Mediates the Proliferation of Porcine Skeletal Muscle Satellite Cells Through AKT and ERK Pathways. Front. Vet. Sci. 2022, 9, 754435. [Google Scholar] [CrossRef] [PubMed]
- Sousa-Victor, P.; García-Prat, L.; Muñoz-Cánoves, P. Control of Satellite Cell Function in Muscle Regeneration and Its Disruption in Ageing. Nat. Rev. Mol. Cell Biol. 2022, 23, 204–226. [Google Scholar] [CrossRef] [PubMed]
- Lee, J.; Park, J.; Choe, H.; Shim, K. Insect Peptide CopA3 Promotes Proliferation and PAX7 and MYOD Expression in Porcine Muscle Satellite Cells. J. Anim. Sci. Technol. 2022, 64, 1132–1143. [Google Scholar] [CrossRef] [PubMed]
- Mancinelli, R.; Checcaglini, F.; Coscia, F.; Gigliotti, P.; Fulle, S.; Fanò-Illic, G. Biological Aspects of Selected Myokines in Skeletal Muscle: Focus on Aging. IJMS 2021, 22, 8520. [Google Scholar] [CrossRef] [PubMed]
- Zhu, H.; Wu, Z.; Ding, X.; Post, M.J.; Guo, R.; Wang, J.; Wu, J.; Tang, W.; Ding, S.; Zhou, G. Production of Cultured Meat from Pig Muscle Stem Cells. Biomaterials 2022, 287, 121650. [Google Scholar] [CrossRef]
- Sen, P.; Shah, P.P.; Nativio, R.; Berger, S.L. Epigenetic Mechanisms of Longevity and Aging. Cell 2016, 166, 822–839. [Google Scholar] [CrossRef]
- Ding, S.; Wang, F.; Liu, Y.; Li, S.; Zhou, G.; Hu, P. Characterization and Isolation of Highly Purified Porcine Satellite Cells. Cell Death Discov. 2017, 3, 17003. [Google Scholar] [CrossRef]
- Schneider, C.A.; Rasband, W.S.; Eliceiri, K.W. NIH Image to ImageJ: 25 Years of Image Analysis. Nat. Methods 2012, 9, 671–675. [Google Scholar] [CrossRef]
- Nygard, A.-B.; Jørgensen, C.B.; Cirera, S.; Fredholm, M. Selection of Reference Genes for Gene Expression Studies in Pig Tissues Using SYBR Green qPCR. BMC Mol. Biol. 2007, 8, 67. [Google Scholar] [CrossRef]
- Livak, K.J.; Schmittgen, T.D. Analysis of Relative Gene Expression Data Using Real-Time Quantitative PCR and the 2(-Delta Delta C(T)) Method. Methods 2001, 25, 402–408. [Google Scholar] [CrossRef]
- Utturkar, S.; Dassanayake, A.; Nagaraju, S.; Brown, S.D. Bacterial Differential Expression Analysis Methods. Methods Mol. Biol. 2020, 2096, 89–112. [Google Scholar] [CrossRef] [PubMed]
- Dobin, A.; Davis, C.A.; Schlesinger, F.; Drenkow, J.; Zaleski, C.; Jha, S.; Batut, P.; Chaisson, M.; Gingeras, T.R. STAR: Ultrafast Universal RNA-Seq Aligner. Bioinformatics 2013, 29, 15–21. [Google Scholar] [CrossRef] [PubMed]
- Li, H.; Handsaker, B.; Wysoker, A.; Fennell, T.; Ruan, J.; Homer, N.; Marth, G.; Abecasis, G.; Durbin, R. 1000 Genome Project Data Processing Subgroup The Sequence Alignment/Map Format and SAMtools. Bioinformatics 2009, 25, 2078–2079. [Google Scholar] [CrossRef] [PubMed]
- Love, M.I.; Huber, W.; Anders, S. Moderated Estimation of Fold Change and Dispersion for RNA-Seq Data with DESeq2. Genome Biol. 2014, 15, 550. [Google Scholar] [CrossRef] [PubMed]
- Langmead, B.; Salzberg, S.L. Fast Gapped-Read Alignment with Bowtie 2. Nat. Methods 2012, 9, 357–359. [Google Scholar] [CrossRef] [PubMed]
- McKenna, A.; Hanna, M.; Banks, E.; Sivachenko, A.; Cibulskis, K.; Kernytsky, A.; Garimella, K.; Altshuler, D.; Gabriel, S.; Daly, M.; et al. The Genome Analysis Toolkit: A MapReduce Framework for Analyzing next-Generation DNA Sequencing Data. Genome Res. 2010, 20, 1297–1303. [Google Scholar] [CrossRef] [PubMed]
- Ramírez, F.; Ryan, D.P.; Grüning, B.; Bhardwaj, V.; Kilpert, F.; Richter, A.S.; Heyne, S.; Dündar, F.; Manke, T. deepTools2: A next Generation Web Server for Deep-Sequencing Data Analysis. Nucleic Acids Res. 2016, 44, W160–W165. [Google Scholar] [CrossRef] [PubMed]
- Thorvaldsdóttir, H.; Robinson, J.T.; Mesirov, J.P. Integrative Genomics Viewer (IGV): High-Performance Genomics Data Visualization and Exploration. Brief. Bioinform. 2013, 14, 178–192. [Google Scholar] [CrossRef] [PubMed]
- Zhao, Y.; Hou, Y.; Xu, Y.; Luan, Y.; Zhou, H.; Qi, X.; Hu, M.; Wang, D.; Wang, Z.; Fu, Y.; et al. A Compendium and Comparative Epigenomics Analysis of Cis-Regulatory Elements in the Pig Genome. Nat. Commun. 2021, 12, 2217. [Google Scholar] [CrossRef] [PubMed]
- Xu, Z.; Wu, J.; Zhou, J.; Zhang, Y.; Qiao, M.; Sun, H.; Li, Z.; Li, L.; Chen, N.; Oyelami, F.O.; et al. Integration of ATAC-Seq and RNA-Seq Analysis Identifies Key Genes Affecting Intramuscular Fat Content in Pigs. Front. Nutr. 2022, 9, 1016956. [Google Scholar] [CrossRef] [PubMed]
- Landt, S.G.; Marinov, G.K.; Kundaje, A.; Kheradpour, P.; Pauli, F.; Batzoglou, S.; Bernstein, B.E.; Bickel, P.; Brown, J.B.; Cayting, P.; et al. ChIP-Seq Guidelines and Practices of the ENCODE and modENCODE Consortia. Genome Res. 2012, 22, 1813–1831. [Google Scholar] [CrossRef] [PubMed]
- Quinlan, A.R.; Hall, I.M. BEDTools: A Flexible Suite of Utilities for Comparing Genomic Features. Bioinformatics 2010, 26, 841–842. [Google Scholar] [CrossRef] [PubMed]
- Yu, G.; Wang, L.-G.; He, Q.-Y. ChIPseeker: An R/Bioconductor Package for ChIP Peak Annotation, Comparison and Visualization. Bioinformatics 2015, 31, 2382–2383. [Google Scholar] [CrossRef] [PubMed]
- Yue, J.; Hou, X.; Liu, X.; Wang, L.; Gao, H.; Zhao, F.; Shi, L.; Shi, L.; Yan, H.; Deng, T.; et al. The Landscape of Chromatin Accessibility in Skeletal Muscle during Embryonic Development in Pigs. J. Anim. Sci. Biotechnol. 2021, 12, 56. [Google Scholar] [CrossRef] [PubMed]
- Heinz, S.; Benner, C.; Spann, N.; Bertolino, E.; Lin, Y.C.; Laslo, P.; Cheng, J.X.; Murre, C.; Singh, H.; Glass, C.K. Simple Combinations of Lineage-Determining Transcription Factors Prime Cis-Regulatory Elements Required for Macrophage and B Cell Identities. Mol. Cell 2010, 38, 576–589. [Google Scholar] [CrossRef] [PubMed]
- Wu, T.; Hu, E.; Xu, S.; Chen, M.; Guo, P.; Dai, Z.; Feng, T.; Zhou, L.; Tang, W.; Zhan, L.; et al. clusterProfiler 4.0: A Universal Enrichment Tool for Interpreting Omics Data. Innovation (Camb) 2021, 2, 100141. [Google Scholar] [CrossRef] [PubMed]
- Miao, W.; Ma, Z.; Tang, Z.; Yu, L.; Liu, S.; Huang, T.; Wang, P.; Wu, T.; Song, Z.; Zhang, H.; et al. Integrative ATAC-Seq and RNA-Seq Analysis of the Longissimus Muscle of Luchuan and Duroc Pigs. Front. Nutr. 2021, 8, 742672. [Google Scholar] [CrossRef] [PubMed]
- Roger, L.; Tomas, F.; Gire, V. Mechanisms and Regulation of Cellular Senescence. Int. J. Mol. Sci. 2021, 22, 13173. [Google Scholar] [CrossRef] [PubMed]
- Campisi, J.; d’Adda di Fagagna, F. Cellular Senescence: When Bad Things Happen to Good Cells. Nat. Rev. Mol. Cell Biol. 2007, 8, 729–740. [Google Scholar] [CrossRef] [PubMed]
- d’Adda di Fagagna, F. Living on a Break: Cellular Senescence as a DNA-Damage Response. Nat. Rev. Cancer 2008, 8, 512–522. [Google Scholar] [CrossRef] [PubMed]
- Cruz, J.; Lemos, B. Post-Transcriptional Diversity in Riboproteins and RNAs in Aging and Cancer. Semin. Cancer Biol. 2021, 76, 292–300. [Google Scholar] [CrossRef] [PubMed]
- Montague-Cardoso, K. Cellular Proteostasis Decline in Human Senescence. Commun. Biol. 2021, 4, 17. [Google Scholar] [CrossRef] [PubMed]
- Song, Q.; Hou, Y.; Zhang, Y.; Liu, J.; Wang, Y.; Fu, J.; Zhang, C.; Cao, M.; Cui, Y.; Zhang, X.; et al. Integrated Multi-Omics Approach Revealed Cellular Senescence Landscape. Nucleic Acids Res. 2022, 50, 10947–10963. [Google Scholar] [CrossRef] [PubMed]
- Hernandez-Segura, A.; de Jong, T.V.; Melov, S.; Guryev, V.; Campisi, J.; Demaria, M. Unmasking Transcriptional Heterogeneity in Senescent Cells. Curr. Biol. 2017, 27, 2652–2660.e4. [Google Scholar] [CrossRef] [PubMed]
- Adams, C.M.; Ebert, S.M.; Dyle, M.C. Role of ATF4 in Skeletal Muscle Atrophy. Curr. Opin. Clin. Nutr. Metab. Care 2017, 20, 164–168. [Google Scholar] [CrossRef] [PubMed]
- Ebert, S.M.; Bullard, S.A.; Basisty, N.; Marcotte, G.R.; Skopec, Z.P.; Dierdorff, J.M.; Al-Zougbi, A.; Tomcheck, K.C.; DeLau, A.D.; Rathmacher, J.A.; et al. Activating Transcription Factor 4 (ATF4) Promotes Skeletal Muscle Atrophy by Forming a Heterodimer with the Transcriptional Regulator C/EBPβ. J. Biol. Chem. 2020, 295, 2787–2803. [Google Scholar] [CrossRef]
- Ebert, S.M.; Rasmussen, B.B.; Judge, A.R.; Judge, S.M.; Larsson, L.; Wek, R.C.; Anthony, T.G.; Marcotte, G.R.; Miller, M.J.; Yorek, M.A.; et al. Biology of Activating Transcription Factor 4 (ATF4) and Its Role in Skeletal Muscle Atrophy. J. Nutr. 2022, 152, 926–938. [Google Scholar] [CrossRef] [PubMed]
- Zhang, S.; Yang, F.; Huang, Y.; He, L.; Li, Y.; Wan, Y.C.E.; Ding, Y.; Chan, K.M.; Xie, T.; Sun, H.; et al. ATF3 Induction Prevents Precocious Activation of Skeletal Muscle Stem Cell by Regulating H2B Expression. Nat. Commun. 2023, 14, 4978. [Google Scholar] [CrossRef] [PubMed]
- Liu, D.; Liu, Y.; Zhu, W.; Lu, Y.; Zhu, J.; Ma, X.; Xing, Y.; Yuan, M.; Ning, B.; Wang, Y.; et al. Helicobacter Pylori-Induced Aberrant Demethylation and Expression of GNB4 Promotes Gastric Carcinogenesis via the Hippo-YAP1 Pathway. BMC Med. 2023, 21, 134. [Google Scholar] [CrossRef] [PubMed]
- Azad, A.K.; Farhan, M.A.; Murray, C.R.; Suzuki, K.; Eitzen, G.; Touret, N.; Moore, R.B.; Murray, A.G. FGD5 Regulates Endothelial Cell PI3 Kinase-β to Promote Neo-Angiogenesis. FASEB J. 2022, 36, e22080. [Google Scholar] [CrossRef] [PubMed]
- Cho, H.J.; Kim, H.; Lee, Y.-S.; Moon, S.A.; Kim, J.-M.; Kim, H.; Kim, M.J.; Yu, J.; Kim, K.; Baek, I.-J.; et al. SLIT3 Promotes Myogenic Differentiation as a Novel Therapeutic Factor against Muscle Loss. J. Cachexia Sarcopenia Muscle 2021, 12, 1724–1740. [Google Scholar] [CrossRef] [PubMed]
- Murray, J.; Whitson, R.H.; Itakura, K. Reduced Prostaglandin I2 Signaling in Arid5b-/- Primary Skeletal Muscle Cells Attenuates Myogenesis. FASEB J. 2018, 32, 1868–1879. [Google Scholar] [CrossRef] [PubMed]
- Yang, X.; Xue, P.; Chen, H.; Yuan, M.; Kang, Y.; Duscher, D.; Machens, H.-G.; Chen, Z. Denervation Drives Skeletal Muscle Atrophy and Induces Mitochondrial Dysfunction, Mitophagy and Apoptosis via miR-142a-5p/MFN1 Axis. Theranostics 2020, 10, 1415–1432. [Google Scholar] [CrossRef] [PubMed]
- Vaitsiankova, A.; Burdova, K.; Sobol, M.; Gautam, A.; Benada, O.; Hanzlikova, H.; Caldecott, K.W. PARP Inhibition Impedes the Maturation of Nascent DNA Strands during DNA Replication. Nat. Struct. Mol. Biol. 2022, 29, 329–338. [Google Scholar] [CrossRef] [PubMed]
- Cottineau, J.; Kottemann, M.C.; Lach, F.P.; Kang, Y.-H.; Vély, F.; Deenick, E.K.; Lazarov, T.; Gineau, L.; Wang, Y.; Farina, A.; et al. Inherited GINS1 Deficiency Underlies Growth Retardation along with Neutropenia and NK Cell Deficiency. J. Clin. Investig. 2017, 127, 1991–2006. [Google Scholar] [CrossRef] [PubMed]
- Dehé, P.-M.; Coulon, S.; Scaglione, S.; Shanahan, P.; Takedachi, A.; Wohlschlegel, J.A.; Yates, J.R.; Llorente, B.; Russell, P.; Gaillard, P.-H.L. Regulation of Mus81-Eme1 Holliday Junction Resolvase in Response to DNA Damage. Nat. Struct. Mol. Biol. 2013, 20, 598–603. [Google Scholar] [CrossRef] [PubMed]
- Yuan, Z.; Schneider, S.; Dodd, T.; Riera, A.; Bai, L.; Yan, C.; Magdalou, I.; Ivanov, I.; Stillman, B.; Li, H.; et al. Structural Mechanism of Helicase Loading onto Replication Origin DNA by ORC-Cdc6. Proc. Natl. Acad. Sci. USA 2020, 117, 17747–17756. [Google Scholar] [CrossRef] [PubMed]
- Xu, S.; Wu, W.; Huang, H.; Huang, R.; Xie, L.; Su, A.; Liu, S.; Zheng, R.; Yuan, Y.; Zheng, H.-L.; et al. The P53/miRNAs/Ccna2 Pathway Serves as a Novel Regulator of Cellular Senescence: Complement of the Canonical P53/P21 Pathway. Aging Cell 2019, 18, e12918. [Google Scholar] [CrossRef] [PubMed]
- Engeland, K. Cell Cycle Regulation: P53-P21-RB Signaling. Cell Death Differ. 2022, 29, 946–960. [Google Scholar] [CrossRef] [PubMed]
- Jiang, C.; Liu, G.; Luckhardt, T.; Antony, V.; Zhou, Y.; Carter, A.B.; Thannickal, V.J.; Liu, R.-M. Serpine 1 Induces Alveolar Type II Cell Senescence through Activating P53-P21-Rb Pathway in Fibrotic Lung Disease. Aging Cell 2017, 16, 1114–1124. [Google Scholar] [CrossRef]







Disclaimer/Publisher’s Note: The statements, opinions and data contained in all publications are solely those of the individual author(s) and contributor(s) and not of MDPI and/or the editor(s). MDPI and/or the editor(s) disclaim responsibility for any injury to people or property resulting from any ideas, methods, instructions or products referred to in the content. |
© 2024 by the authors. Licensee MDPI, Basel, Switzerland. This article is an open access article distributed under the terms and conditions of the Creative Commons Attribution (CC BY) license (https://creativecommons.org/licenses/by/4.0/).
Share and Cite
Ren, Z.; Zhang, S.; Shi, L.; Zhou, A.; Lin, X.; Zhang, J.; Zhu, X.; Huang, L.; Li, K. Integrated ATAC-seq and RNA-seq Analysis of In Vitro Cultured Skeletal Muscle Satellite Cells to Understand Changes in Cell Proliferation. Cells 2024, 13, 1031. https://doi.org/10.3390/cells13121031
Ren Z, Zhang S, Shi L, Zhou A, Lin X, Zhang J, Zhu X, Huang L, Li K. Integrated ATAC-seq and RNA-seq Analysis of In Vitro Cultured Skeletal Muscle Satellite Cells to Understand Changes in Cell Proliferation. Cells. 2024; 13(12):1031. https://doi.org/10.3390/cells13121031
Chicago/Turabian StyleRen, Zeyu, Siyi Zhang, Liangyu Shi, Ao Zhou, Xin Lin, Jing Zhang, Xiusheng Zhu, Lei Huang, and Kui Li. 2024. "Integrated ATAC-seq and RNA-seq Analysis of In Vitro Cultured Skeletal Muscle Satellite Cells to Understand Changes in Cell Proliferation" Cells 13, no. 12: 1031. https://doi.org/10.3390/cells13121031
APA StyleRen, Z., Zhang, S., Shi, L., Zhou, A., Lin, X., Zhang, J., Zhu, X., Huang, L., & Li, K. (2024). Integrated ATAC-seq and RNA-seq Analysis of In Vitro Cultured Skeletal Muscle Satellite Cells to Understand Changes in Cell Proliferation. Cells, 13(12), 1031. https://doi.org/10.3390/cells13121031

