β-COP Suppresses the Surface Expression of the TREK2
Abstract
1. Introduction
2. Materials and Methods
2.1. Constructs and Gene Information
2.2. Human Embryonic Kidney (HEK) 293T Cell Culture
2.3. Bimolecular Fluorescence Complementation (BiFC) Experiment
2.4. Immunocytochemistry (ICC) and Quantification of Co-Localization
2.5. Co-Immunoprecipitation
2.6. Biotinylation Assay
2.7. Electrophysiological Recording
2.8. Statistics
3. Results
3.1. Association with β-COP Differs for Each Member of the TREK Family
3.2. β-COP Suppresses the Membrane Expression of TREK2
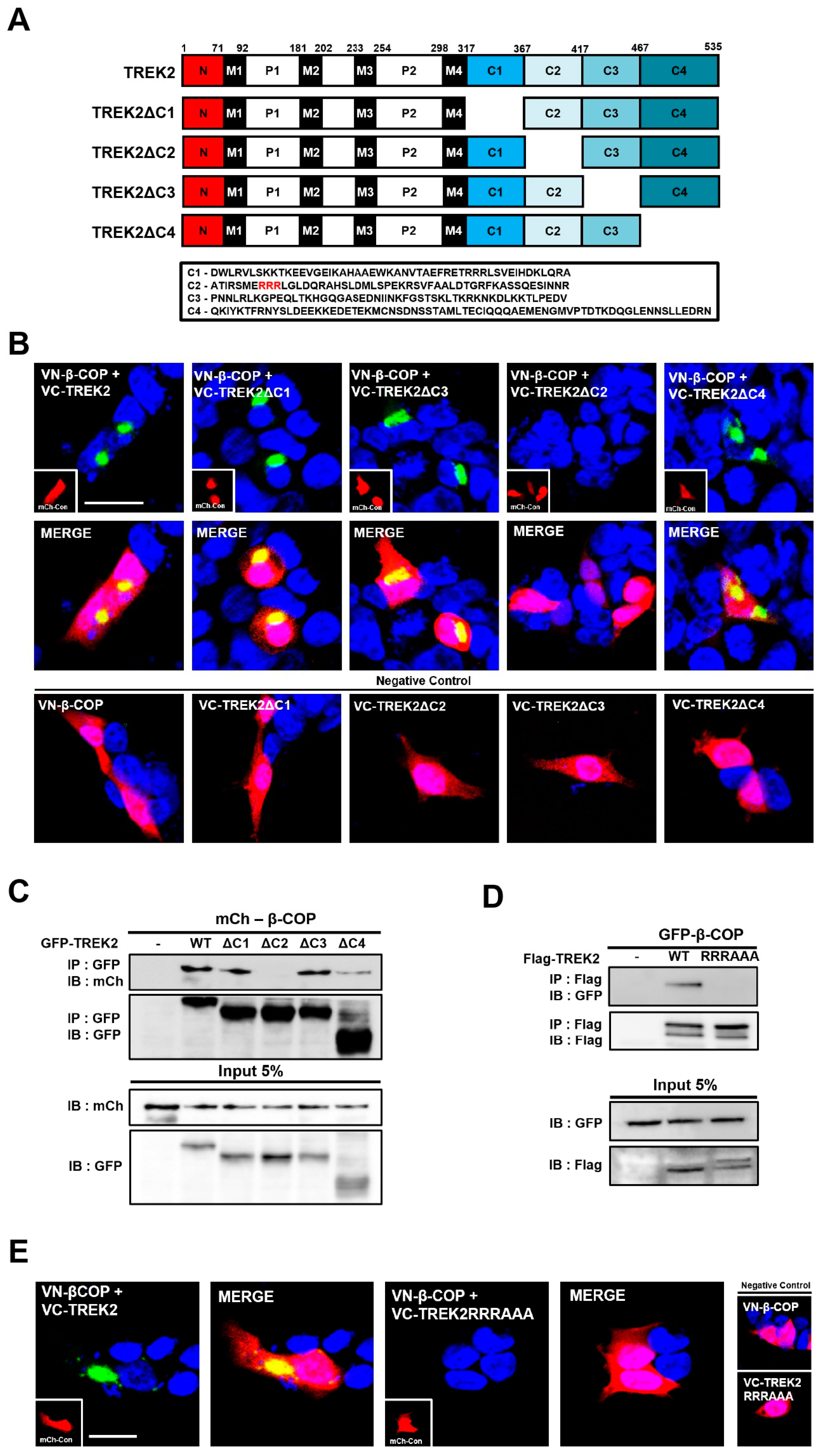
3.3. C-Terminus of TREK2 Is a Pivotal Binding Region for β-COP
3.4. RRR Motif in TREK2 Is Essential for Binding to β-COP
3.5. β-COP Does Not Affect the Membrane Expression of the TREK2RRRAAA Mutant
4. Discussion
5. Conclusions
Supplementary Materials
Author Contributions
Funding
Institutional Review Board Statement
Informed Consent Statement
Data Availability Statement
Conflicts of Interest
References
- Höber, R. Über den Einfluss der Salze auf den Ruhestrom des Froschmuskels. Pflüger Arch. 1905, 106, 599–635. [Google Scholar] [CrossRef]
- Curtis, H.J.; Cole, K.S. Membrane resting and action potentials from the squid giant axon. J. Physiol. 1942, 108, 37–77. [Google Scholar] [CrossRef]
- Kofuji, P.; Newman, E.A. Potassium buffering in the central nervous system. Neuroscience 2004, 129, 1045–1056. [Google Scholar] [CrossRef] [PubMed]
- Fortune, E.; Lowery, M.M. The effect of extracellular potassium concentration on muscle fiber conduction velocity examined using model simulation. Annu. Int. Conf. IEEE Eng. Med. Biol. Soc. 2007, 2007, 2726–2729. [Google Scholar] [CrossRef] [PubMed]
- Enyedi, P.; Czirják, G. Molecular background of leak K+ currents: Two-pore domain potassium channels. Physiol. Rev. 2010, 90, 559–605. [Google Scholar] [CrossRef]
- Lesage, F.; Guillemare, E.; Fink, M.; Duprat, F.; Lazdunski, M.; Romey, G.; Barhanin, J. TWIK-1, a ubiquitous human weakly inward rectifying K+ channel with a novel structure. EMBO J. 1996, 15, 1004–1011. [Google Scholar] [CrossRef]
- Talley, E.M.; Sirois, J.E.; Lei, Q.; Bayliss, D.A. Two-pore-domain (KCNK) potassium channels: Dynamic roles in neuronal function. Neuroscientist 2003, 9, 46–56. [Google Scholar] [CrossRef]
- Djillani, A.; Mazella, J.; Heurteaux, C.; Borsotto, M. Role of TREK-1. In Health and Disease, Focus on the Central Nervous System. Front. Pharmocol. 2019, 10, 379. [Google Scholar] [CrossRef]
- Mathie, A.; Al-Moubarak, E.; Veale, E.L. Gating of two pore domain potassium channels. J. Physiol. 2010, 588, 3149–3156. [Google Scholar] [CrossRef]
- Plant, L.D.; Rajan, S.; Goldstein, S.A.N. K2P channels and their protein partners. Curr. Opin. Neurobiol. 2005, 15, 326–333. [Google Scholar] [CrossRef]
- O’Kelly, I.; Goldstein, S.A.N. Forward transport of K2P3.1: Mediation by 14–3-3 and COPI, modulation by p11. Traffic 2008, 9, 72–78. [Google Scholar] [CrossRef] [PubMed]
- Zuzarte, M.; Heusser, K.; Renigunta, V.; Schlichthörl, G.; Rinné, S.; Wischmeyer, E.; Daut, J.; Schwappach, B.; Preisig-Müller, R. Intracellular traffic of the K+ channels TASK-1 and TASK-3: Role of N- and C-terminal sorting signals and interaction with 14-3-3 proteins. J. Physiol. 2009, 587, 929–952. [Google Scholar] [CrossRef] [PubMed]
- O’Kelly, I.; Butler, M.H.; Zilberberg, N.; Goldstein, S.A.N. Forward transport. 14-3-3 binding overcomes retention in endoplasmicreticulum by dibasic signals. Cell 2002, 111, 577–588. [Google Scholar] [CrossRef]
- Czirják, G.; Vuity, D.; Enyedi, P. Phosphorylation-dependent binding of 14–3-3 proteins controls TRESK regulation. J. Biol. Chem. 2008, 283, 15672–15680. [Google Scholar] [CrossRef]
- Decressac, S.; Franco, M.; Bendahhou, S.; Warth, R.; Knauer, S.; Barhanin, J.; Lazdunski, M.; Lesage, F. ARF6-dependent inter-action of the TWIK1 K+ channel with EFA6, a GDP/GTP exchange factor for ARF6. EMBO Rep. 2004, 5, 1171–1175. [Google Scholar] [CrossRef] [PubMed]
- Sandoz, G.; Thümmler, S.; Duprat, F.; Feliciangeli, S.; Vinh, J.; Escoubas, P.; Guy, N.; Lazdunski, M.; Lesage, F. AKAP150, a switch to convert mechano-, pH- and arachidonic acid-sensitive TREK K+ channels into open leak channels. EMBO J. 2006, 25, 5864–5872. [Google Scholar] [CrossRef]
- Sandoz, G.; Tardy, M.P.; Thümmler, S.; Feliciangeli, S.; Lazdunski, M.; Lesage, F. Mtap2 is a constituent of the protein net-work that regulates Twik-related K+ channel expression and trafficking. J. Neurosci. 2008, 28, 8545–8552. [Google Scholar] [CrossRef]
- Kim, E.; Hwang, E.M.; Yarishkin, O.; Yoo, J.C.; Kim, D.; Park, N.; Cho, M.; Lee, Y.S.; Sun, C.H.; Yi, G.S.; et al. Enhancement of TREK1 channel surface expression by protein-protein interaction with β-COP. Biochem. Biophys. Res. Commun. 2010, 395, 244–250. [Google Scholar] [CrossRef]
- Patel, A.J.; Honoré, E.; Maingret, F.; Lesage, F.; Fink, M.; Duprat, F.; Lazdunski, M. A mammalian two pore domain mechano-gated S-like K+ channel. EMBO J. 1998, 17, 4283–4290. [Google Scholar] [CrossRef]
- Maingret, F.; Honoré, E.; Lazdunski, M.; Patel, A.J. Molecular basis of the voltage-dependent gating of TREK-1, a mecha-no-sensitive K+ channel. Biochem. Biophys. Res. Commun. 2002, 292, 339–346. [Google Scholar] [CrossRef]
- Lesage, F.; Terrenoire, C.; Romey, G.; Lazdunski, M. Human TREK2, a 2P Domain Mechano-sensitive K+ Channel with Mul-tiple Regulations by polyunsaturated fatty acids, lysophospholipids, and Gs, Gi, and Gq Protein-coupled Receptors. J. Biol. Chem. 2000, 275, 28398–28405. [Google Scholar] [CrossRef] [PubMed]
- Heurteaux, C.; Guy, N.; Laigle, C.; Blondeau, N.; Duprat, F.; Mazzuca, M.; Lang-Lazdunski, L.; Widmann, C.; Zanzouri, M.; Romey, G.; et al. TREK-1, a K+ channel involved in neuroprotection and general anesthesia. EMBO J. 2004, 23, 2684–2695. [Google Scholar] [CrossRef] [PubMed]
- Noël, J.; Sandoz, G.; Lesage, F. Molecular regulations governing TREK and TRAAK channel functions. Channels 2011, 5, 402–409. [Google Scholar] [CrossRef] [PubMed]
- Choveau, F.S.; Ben Soussia, I.; Bichet, D.; Franck, C.C.; Feliciangeli, S.; Lesage, F. Convergence of multiple stimuli to a single gate in TREK1 and TRAAK potassium channels. Front. Pharmacol. 2021, 12, 755826. [Google Scholar] [CrossRef]
- Braun, G.; Lengyel, M.; Enyedi, P.; Czirják, G. Differential sensitivity of TREK-1, TREK-2 and TRAAK background potassium channels to the polycationic dye ruthenium red. Br. J. Pharmacol. 2015, 172, 1728–1738. [Google Scholar] [CrossRef]
- Nickel, W.; Malsam, J.; Gorgas, K.; Ravazzola, M.; Jenne, N.; Helms, J.B.; Wieland, F.T. Uptake by COPI-coated vesicles of both anterograde and retrograde cargo is inhibited by GTPγS in vitro. J. Cell Sci. 1998, 111, 3081–3090. [Google Scholar] [CrossRef]
- Béthune, J.; Wieland, F.; Moelleken, J. COPI-mediated transport. J. Membr. Biol. 2006, 211, 65–79. [Google Scholar] [CrossRef]
- Mi Hwang, E.; Kim, E.; Yarishkin, O.; Ho Woo, D.; Han, K.; Park, N.; Bae, Y.; Woo, J.; Kim, D.; Park, M. A disulphide-linked heterodimer of TWIK-1 and TREK-1 mediates passive conductance in astrocytes. Nat. Commun. 2014, 5, 3227. [Google Scholar] [CrossRef]
- Kim, S.S.; Bae, Y.; Kwon, O.; Kwon, S.H.; Seo, J.B.; Hwang, E.M.; Park, J.Y. β-COP Regulates TWIK1/TREK1 heterodimeric Channel-Mediated Passive Conductance in Astrocytes. Cells 2022, 11, 3322. [Google Scholar] [CrossRef]
- Arakel, E.C.; Schwappach, B. Formation of COPI-coated vesicles at a glance. J. Cell Sci. 2018, 131, 5. [Google Scholar] [CrossRef]
- Lee, Y.S.; Bae, Y.; Park, N.; Yoo, J.C.; Cho, C.H.; Ryoo, K.; Hwang, E.M.; Park, J.Y. Surface expression of the Anoctamin-1 (ANO1) channel is suppressed by protein-protein interactions with β-COP. Biochem. Biophys. Res. Commun. 2016, 475, 216–222. [Google Scholar] [CrossRef] [PubMed]
- Rennolds, J.; Tower, C.; Musgrove, L.; Fan, L.; Maloney, K.; Clancy, J.P.; Kirk, K.L.; Sztul, E.; Cormet-Boyaka, E. Cystic fibrosis transmembrane conductance regulator trafficking is mediated by the COPI coat in epithelial cells. J. Biol. Chem. 2008, 283, 833–839. [Google Scholar] [CrossRef] [PubMed]
- Ryu, J.; Kim, D.G.; Lee, Y.S.; Bae, Y.; Kim, A.; Park, N.; Hwang, E.M.; Park, J.Y. Surface expression of TTYH2 is attenuated by direct interaction with β-COP. BMB Rep. 2019, 52, 445–450. [Google Scholar] [CrossRef] [PubMed]
- Letourneur, F.; Gaynor, E.C.; Hennecke, S.; Démollière, C.; Duden, R.; Emr, S.D.; Riezman, H.; Cosson, P. Coatomer is essential for retrieval of dilysine-tagged proteins to the endoplasmic reticulum. Cell 1994, 79, 1199–1207. [Google Scholar] [CrossRef]
- Bikard, Y.; Viviano, J.; Orr, M.N.; Brown, L.; Brecker, M.; Jeger, J.L.; Grits, D.; Suaud, L.; Rubenstein, R.C. The KDEL receptor has a role in the biogenesis and trafficking of the epithelial sodium channel (ENaC). J. Biol. Chem. 2019, 294, 18324–18336. [Google Scholar] [CrossRef] [PubMed]
- Khalil, H.; Brunet, A.; Thibodeau, J. A three-amino-acid-long HLA-DRβ cytoplasmic tail is sufficient to overcome ER retention of invariant-chain p35. J. Cell Sci. 2005, 118, 4679–4687. [Google Scholar] [CrossRef]
- Lengyel, M.; Czirják, G.; Enyedi, P. Formation of functional heterodimers by TREK-1 and TREK-2 two-pore domain potassium channel subunits. J. Biol. Chem. 2016, 291, 13649–13661. [Google Scholar] [CrossRef]
- Blin, S.; Ben Soussia, I.; Kim, E.J.; Brau, F.; Kang, D.; Lesage, F.; Bichet, D. Mixing and matching TREK/TRAAK subunits generate heterodimeric K2P channels with unique properties. Proc. Natl. Acad. Sci. USA 2016, 113, 4200–4205. [Google Scholar] [CrossRef]
- Levitz, J.; Royal, P.; Comoglio, Y.; Wdziekonski, B.; Schaub, S.; Clemens, D.M.; Isacoff, E.Y.; Sandoz, G. Heterodimerization within the TREK channel subfamily produces a diverse family of highly regulated potassium channels. Proc. Natl. Acad. Sci. USA 2016, 113, 4194–4199. [Google Scholar] [CrossRef]
- Kang, D.; Kim, D. TREK-2 (K2P10.1) and TRESK (K2P18.1) are major background K+ channels in dorsal root ganglion neurons. Am. J. Physiol. Cell Physiol. 2006, 291, 138–146. [Google Scholar] [CrossRef]
- Lengyel, M.; Czirják, G.; Jacobson, D.A.; Enyedi, P. TRESK and TREK-2 two-pore-domain potassium channel subunits form functional heterodimers in primary somatosensory neurons. J. Biol. Chem. 2020, 295, 12408–12425. [Google Scholar] [CrossRef] [PubMed]
- Ávalos Prado, P.; Landra-Willm, A.; Verkest, C.; Ribera, A.; Chassot, A.A.; Baron, A.; Sandoz, G. TREK channel activation suppresses migraine pain phenotype. IScience 2021, 24, 102961. [Google Scholar] [CrossRef] [PubMed]
- Royal, P.; Andres-Bilbe, A.; Ávalos Prado, P.; Verkest, C.; Wdziekonski, B.; Schaub, S.; Baron, A.; Lesage, F.; Gasull, X.; Levitz, J.; et al. Migraine-Associated TRESK Mutations Increase Neuronal Excitability through Alternative Translation Initiation and Inhibition of TREK. Neuron 2019, 101, 232–245. [Google Scholar] [CrossRef] [PubMed]








Disclaimer/Publisher’s Note: The statements, opinions and data contained in all publications are solely those of the individual author(s) and contributor(s) and not of MDPI and/or the editor(s). MDPI and/or the editor(s) disclaim responsibility for any injury to people or property resulting from any ideas, methods, instructions or products referred to in the content. |
© 2023 by the authors. Licensee MDPI, Basel, Switzerland. This article is an open access article distributed under the terms and conditions of the Creative Commons Attribution (CC BY) license (https://creativecommons.org/licenses/by/4.0/).
Share and Cite
Kim, S.-S.; Park, J.; Kim, E.; Hwang, E.M.; Park, J.-Y. β-COP Suppresses the Surface Expression of the TREK2. Cells 2023, 12, 1500. https://doi.org/10.3390/cells12111500
Kim S-S, Park J, Kim E, Hwang EM, Park J-Y. β-COP Suppresses the Surface Expression of the TREK2. Cells. 2023; 12(11):1500. https://doi.org/10.3390/cells12111500
Chicago/Turabian StyleKim, Seong-Seop, Jimin Park, Eunju Kim, Eun Mi Hwang, and Jae-Yong Park. 2023. "β-COP Suppresses the Surface Expression of the TREK2" Cells 12, no. 11: 1500. https://doi.org/10.3390/cells12111500
APA StyleKim, S.-S., Park, J., Kim, E., Hwang, E. M., & Park, J.-Y. (2023). β-COP Suppresses the Surface Expression of the TREK2. Cells, 12(11), 1500. https://doi.org/10.3390/cells12111500

