Preparation of Polyclonal Antibody against ZmBT1 Protein and Its Application in Hormone-Regulated Starch Synthesis
Abstract
1. Introduction
2. Materials and Methods
2.1. Bioinformatics Analysis of ZmBT1
2.2. Extraction of Total RNA and RT-PCR
2.3. Construction of pGEX-6p-ZmBT1-C (382-437aa) Expression Vector
2.4. Production and Purification of the Recombinant ZmBT1 Fusion Protein
2.5. Preparation of Polyclonal Antibody against ZmBT1 Protein
2.6. Western Blot Analysis
3. Results
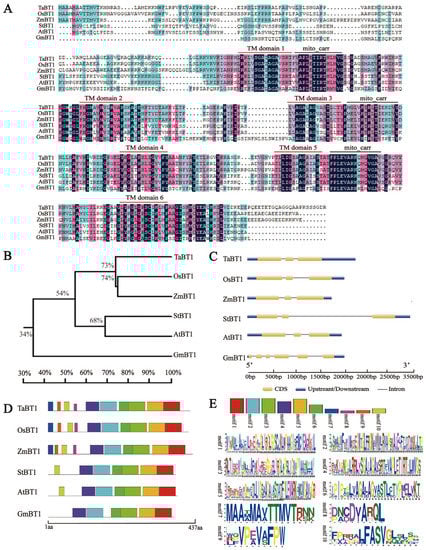
3.1. The Protein Sequence Characteristics of ZmBT1
3.2. The Protein and Promoter Motifs of ZmBT1
3.3. Recombinant Plasmid Construction and Prokaryotic Expression
3.4. Antibody Preparation and Specificity Detection
3.5. Expression Analysis of ZmBT1 in Maize Tissues
3.6. Analysis of Hormone-Induced Expression Pattern of ZmBT1
4. Discussion
5. Conclusions
Author Contributions
Funding
Data Availability Statement
Acknowledgments
Conflicts of Interest
References
- Hostettler, C.; Kölling, K.; Santelia, D.; Streb, S.; Kötting, O.; Zeeman, S.C. Analysis of Starch Metabolism in Chloroplasts. Methods Mol. Biol. 2011, 775, 387–410. [Google Scholar] [CrossRef] [PubMed]
- Zeeman, S.C.; Kossmann, J.; Smith, A.M. Starch: Its Metabolism, Evolution, and Biotechnological Modification in Plants. Annu. Rev. Plant Biol. 2010, 61, 209–234. [Google Scholar] [CrossRef] [PubMed]
- Daie, J. Cytosolic fructose-1,6-bisphosphatase: A key enzyme in the sucrose biosynthetic pathway. Photosynth. Res. 1993, 38, 5–14. [Google Scholar] [CrossRef] [PubMed]
- Gizak, A.; Duda, P.; Wisniewski, J.; Rakus, D. Fructose-1,6-bisphosphatase: From a glucose metabolism enzyme to multifaceted regulator of a cell fate. Adv. Biol. Regul. 2019, 72, 41–50. [Google Scholar] [CrossRef]
- Shannon, J.C.; Pien, F.-M.; Cao, H.; Liu, K.-C. Brittle-1, an Adenylate Translocator, Facilitates Transfer of Extraplastidial Synthesized ADP-Glucose into Amyloplasts of Maize Endosperms. Plant Physiol. 1998, 117, 1235–1252. [Google Scholar] [CrossRef] [PubMed]
- Figueroa, C.M.; Diez, M.D.A.; Ballicora, M.A.; Iglesias, A.A. Structure, function, and evolution of plant ADP-glucose pyrophosphorylase. Plant Mol. Biol. 2022, 108, 307–323. [Google Scholar] [CrossRef]
- Li, R.; Zheng, W.; Jiang, M.; Zhang, H. A review of starch biosynthesis in cereal crops and its potential breeding applications in rice (Oryza Sativa L.). PeerJ 2021, 9, e12678. [Google Scholar] [CrossRef]
- Ballicora, M.A.; Iglesias, A.A.; Preiss, J. ADP-Glucose Pyrophosphorylase, a Regulatory Enzyme for Bacterial Glycogen Synthesis. Microbiol. Mol. Biol. Rev. 2003, 67, 213–225. [Google Scholar] [CrossRef]
- James, M.G.; Denyer, K.; Myers, A.M. Starch synthesis in the cereal endosperm. Curr. Opin. Plant Biol. 2003, 6, 215–222. [Google Scholar] [CrossRef]
- Seferoglu, A.B.; Baris, I.; Morgil, H.; Tulum, I.; Ozdas, S.; Cevahir, G.; Kavakli, I.H. Transcriptional regulation of the ADP-glucose pyrophosphorylase isoforms in the leaf and the stem under long and short photoperiod in lentil. Plant Sci. 2013, 205, 29–37. [Google Scholar] [CrossRef]
- Bahaji, A.; Li, J.; Sánchez-López, Á.M.; Baroja-Fernández, E.; Muñoz, F.; Ovecka, M.; Almagro, G.; Montero, M.; Ezquer, I.; Etxeberria, E.; et al. Starch biosynthesis, its regulation and biotechnological approaches to improve crop yields. Biotechnol. Adv. 2014, 32, 87–106. [Google Scholar] [CrossRef] [PubMed]
- Mangelsdorf, P.C. The genetics and morphology of some endosperm characters in maize. In Connecticut Agricultural Experiment Station Bulletin; The Connecticut Agricultural Experiment Station: New Haven, CT, USA, 1926; Volume 27, pp. 509–614. [Google Scholar]
- Wentz, J.B. Heritable charactersin maizeXXVI-concave. J. Hered. 1926, 17, 327–329. [Google Scholar] [CrossRef]
- Patron, N.J.; Greber, B.; Fahy, B.F.; Laurie, D.A.; Parker, M.L.; Denyer, K. The lys5 Mutations of Barley Reveal the Nature and Importance of Plastidial ADP-Glc Transporters for Starch Synthesis in Cereal Endosperm. Plant Physiol. 2004, 135, 2088–2097. [Google Scholar] [CrossRef] [PubMed]
- Li, S.; Wei, X.; Ren, Y.; Qiu, J.; Jiao, G.; Guo, X.; Tang, S.; Wan, J.; Hu, P. OsBT1 encodes an ADP-glucose transporter involved in starch synthesis and compound granule formation in rice endosperm. Sci. Rep. 2017, 7, 40124. [Google Scholar] [CrossRef]
- Xu, S.; Yang, Z.; Zhang, E.; Jiang, Y.; Pan, L.; Chen, Q.; Xie, Z.; Xu, C. Nucleotide Diversity of Maize ZmBT1 Gene and Association with Starch Physicochemical Properties. PLoS ONE 2014, 9, e103627. [Google Scholar] [CrossRef]
- Wang, Y.; Hou, J.; Liu, H.; Li, T.; Wang, K.; Hao, C.; Liu, H.; Zhang, X. TaBT1, affecting starch synthesis and thousand kernel weight, underwent strong selection during wheat improvement. J. Exp. Bot. 2019, 70, 1497–1511. [Google Scholar] [CrossRef]
- Haferkamp, I. The diverse members of the mitochondrial carrier family in plants. FEBS Lett. 2007, 581, 2375–2379. [Google Scholar] [CrossRef]
- Flügge, U.-I.; Häusler, R.E.; Ludewig, F.; Gierth, M. The role of transporters in supplying energy to plant plastids. J. Exp. Bot. 2011, 62, 2381–2392. [Google Scholar] [CrossRef]
- Kirchberger, S.; Leroch, M.; Huynen, M.A.; Wahl, M.; Neuhaus, H.E.; Tjaden, J. Molecular and Biochemical Analysis of the Plastidic ADP-glucose Transporter (ZmBT1) from Zea mays. J. Biol. Chem. 2007, 282, 22481–22491. [Google Scholar] [CrossRef]
- Bahaji, A.; Ovecka, M.; Bárány, I.; Risueño, M.C.; Muñoz, F.J.; Baroja-Fernández, E.; Montero, M.; Li, J.; Hidalgo, M.; Sesma, M.T.; et al. Dual Targeting to Mitochondria and Plastids of AtBT1 and ZmBT1, Two Members of the Mitochondrial Carrier Family. Plant Cell Physiol. 2011, 52, 597–609. [Google Scholar] [CrossRef]
- Soliman, A.; Ayele, B.T.; Daayf, F. Biochemical and Molecular Characterization of Barley Plastidial ADP-Glucose Transporter (HvBT1). PLoS ONE 2014, 9, e98524. [Google Scholar] [CrossRef] [PubMed]
- Larkin, M.A.; Blackshields, G.; Brown, N.P.; Chenna, R.; McGettigan, P.A.; McWilliam, H.; Valentin, F.; Wallace, I.M.; Wilm, A.; Lopez, R.; et al. Clustal W and Clustal X version 2.0. Bioinformatics 2007, 23, 2947–2948. [Google Scholar] [CrossRef] [PubMed]
- Hu, B.; Jin, J.; Guo, A.-Y.; Zhang, H.; Luo, J.; Gao, G. GSDS 2.0: An upgraded gene feature visualization server. Bioinformatics 2015, 31, 1296–1297. [Google Scholar] [CrossRef] [PubMed]
- Bailey, T.L.; Williams, N.; Misleh, C.; Li, W.W. MEME: Discovering and analyzing DNA and protein sequence motifs. Nucleic Acids Res. 2006, 34 (Suppl. S2), W369–W373. [Google Scholar] [CrossRef] [PubMed]
- Lescot, M.; Déhais, P.; Thijs, G.; Marchal, K.; Moreau, Y.; Van de Peer, Y.; Rouzé, P.; Rombauts, S. PlantCARE, a database of plant cis-acting regulatory elements and a portal to tools for in silico analysis of promoter sequences. Nucleic Acids Res. 2002, 30, 325–327. [Google Scholar] [CrossRef] [PubMed]
- Huang, H.; Xie, S.; Xiao, Q.; Wei, B.; Zheng, L.; Wang, Y.; Cao, Y.; Zhang, X.; Long, T.; Li, Y.; et al. Sucrose and ABA regulate starch biosynthesis in maize through a novel transcription factor, ZmEREB156. Sci. Rep. 2016, 6, 27590. [Google Scholar] [CrossRef] [PubMed]
- Hu, Y.-F.; Li, Y.-P.; Zhang, J.; Liu, H.; Tian, M.; Huang, Y. Binding of ABI4 to a CACCG motif mediates the ABA-induced expression of the ZmSSI gene in maize (Zea mays L.) endosperm. J. Exp. Bot. 2012, 63, 5979–5989. [Google Scholar] [CrossRef]
- Zhang, K.; Shi, Y.; Xu, P.; Huang, C.; Zhou, C.; Liu, P.; Hu, R.; Zhuang, Y.; Li, G.; Hu, G.; et al. Cloning and prokaryotic expression of the chicken liver kinase B1 (LKB1) and its localization in liver, heart and hypothalamus. Int. J. Biol. Macromol. 2021, 169, 513–520. [Google Scholar] [CrossRef]
- Huo, J.; Zhang, G.; Wang, L.; Sun, W.; Jia, L.; Yang, X.; Liu, Y. Combining the advantages of prokaryotic expression and T7 phage display systems to obtain antigens for antibody preparation. Protein Expr. Purif. 2021, 184, 105808. [Google Scholar] [CrossRef]
- Thangadurai, C.; Suthakaran, P.; Barfal, P.; Anandaraj, B.; Pradhan, S.N.; Buniya, H.; Ramalingam, S.; Murugan, V. Corrigendum to Rare codon priority and its position specificity at the 5′ of the gene modulates heterologous protein expression in Escherichia coli. Biochem. Biophys. Res. Commun. 2021, 565, 98. [Google Scholar] [CrossRef]
- Lin, H.; Chen, Y.; Huang, Q.; Guo, X.; Liu, P.; Liu, W.; Zhang, C.; Cao, H.; Hu, G. Prokaryotic expression of the chicken xanthine oxidase (XOD) subunit and its localization in liver and kidney. Int. J. Biol. Macromol. 2016, 87, 341–347. [Google Scholar] [CrossRef] [PubMed]
- Gao, X.; Ran, N.; Dong, X.; Zuo, B.; Yang, R.; Zhou, Q.; Moulton, H.M.; Seow, Y.; Yin, H. Anchor peptide captures, targets, and loads exosomes of diverse origins for diagnostics and therapy. Sci. Transl. Med. 2018, 10, eaat0195. [Google Scholar] [CrossRef] [PubMed]
- Yin, J.; Li, G.; Ren, X.; Herrler, G. Select what you need: A comparative evaluation of the advantages and limitations of frequently used expression systems for foreign genes. J. Biotechnol. 2007, 127, 335–347. [Google Scholar] [CrossRef]
- Gu, Y.; Guo, X.; Liu, P.; Li, G.; Huang, C.; Guo, F.; Hu, G.; Wu, C.; Xu, Z.; Yang, X.; et al. Preparation of ribosomal protein S14 polyclonal antibody in broiler pulmonary artery: Its application in broiler ascites syndrome. Int. J. Biol. Macromol. 2021, 193, 328–336. [Google Scholar] [CrossRef] [PubMed]
- Cao, H.; Sullivan, T.D.; Boyer, C.D.; Shannon, J.C. Btl, a structural gene for the major 39–44 kDa amyloplast membrane polypeptides. Physiol. Plant. 1995, 95, 176–186. [Google Scholar] [CrossRef]
- Sullivan, T.D.; Kaneko, Y. The maize brittle1 gene encodes amyloplast membrane polypeptides. Planta 1995, 196, 477–484. [Google Scholar] [CrossRef]
- Bahaji, A.; Muñoz, F.; Seguí-Simarro, J.M.; Camacho-Fernández, C.; Rivas-Sendra, A.; Parra-Vega, V.; Ovecka, M.; Li, J.; Sánchez-López, Á.M.; Almagro, G.; et al. Mitochondrial Zea mays Brittle1-1 Is a Major Determinant of the Metabolic Fate of Incoming Sucrose and Mitochondrial Function in Developing Maize Endosperms. Front. Plant Sci. 2019, 10, 242. [Google Scholar] [CrossRef]
- Li, H.; Sullivan, T.; Keegstra, K. Information for targeting to the chloroplastic inner envelope membrane is contained in the mature region of the maize Bt1-encoded protein. J. Biol. Chem. 1992, 267, 18999–19004. [Google Scholar] [CrossRef]
- Hu, D.; Li, Y.; Jin, W.; Gong, H.; He, Q.; Li, Y. Identification and Characterization of a Plastidic Adenine Nucleotide Uniporter (OsBT1-3) Required for Chloroplast Development in the Early Leaf Stage of Rice. Sci. Rep. 2017, 7, 41355. [Google Scholar] [CrossRef]
- Cao, H.; Shannon, J.C. BT1, a protein critical for in vivo starch accumulation in maize endosperm, is not detected in maize endosperm suspension cultures. Physiol. Plant. 1996, 97, 665–673. [Google Scholar] [CrossRef]
- Walley, J.W.; Shen, Z.; Sartor, R.; Wu, K.J.; Osborn, J.; Smith, L.G.; Briggs, S.P. Reconstruction of protein networks from an atlas of maize seed proteotypes. Proc. Natl. Acad. Sci. USA 2013, 110, E4808–E4817. [Google Scholar] [CrossRef] [PubMed]
- Jia, H.; Sun, W.; Li, M.; Zhang, Z. Integrated Analysis of Protein Abundance, Transcript Level, and Tissue Diversity to Reveal Developmental Regulation of Maize. J. Proteome Res. 2018, 17, 822–833. [Google Scholar] [CrossRef] [PubMed]
- Sun, C.; Palmqvist, S.; Olsson, H.; Borén, M.; Ahlandsberg, S.; Jansson, C. A Novel WRKY Transcription Factor, SUSIBA2, Participates in Sugar Signaling in Barley by Binding to the Sugar-Responsive Elements of the iso1 Promoter. Plant Cell 2003, 15, 2076–2092. [Google Scholar] [CrossRef] [PubMed]
- Chen, J.; Yi, Q.; Cao, Y.; Wei, B.; Zheng, L.; Xiao, Q.; Xie, Y.; Gu, Y.; Li, Y.; Huang, H.; et al. ZmbZIP91 regulates expression of starch synthesis-related genes by binding to ACTCAT elements in their promoters. J. Exp. Bot. 2016, 67, 1327–1338. [Google Scholar] [CrossRef] [PubMed]
- Xiao, Q.; Wang, Y.; Du, J.; Li, H.; Wei, B.; Wang, Y.; Li, Y.; Yu, G.; Liu, H.; Zhang, J.; et al. ZmMYB14 is an important transcription factor involved in the regulation of the activity of the ZmBT1 promoter in starch biosynthesis in maize. FEBS J. 2017, 284, 3079–3099. [Google Scholar] [CrossRef] [PubMed]
- Yu, G.; Shoaib, N.; Xie, Y.; Liu, L.; Mughal, N.; Li, Y.; Huang, H.; Zhang, N.; Zhang, J.; Liu, Y.; et al. Comparative Study of Starch Phosphorylase Genes and Encoded Proteins in Various Monocots and Dicots with Emphasis on Maize. Int. J. Mol. Sci. 2022, 23, 4518. [Google Scholar] [CrossRef] [PubMed]
- Schmidt, R.; Schippers, J.H.; Mieulet, D.; Watanabe, M.; Hoefgen, R.; Guiderdoni, E.; Mueller-Roeber, B. SALT-RESPONSIVE ERF1 Is a Negative Regulator of Grain Filling and Gibberellin-Mediated Seedling Establishment in Rice. Mol. Plant 2014, 7, 404–421. [Google Scholar] [CrossRef]
- Yang, J.; Zhang, J.; Wang, Z.; Xu, G.; Zhu, Q. Activities of Key Enzymes in Sucrose-to-Starch Conversion in Wheat Grains Subjected to Water Deficit during Grain Filling. Plant Physiol. 2004, 135, 1621–1629. [Google Scholar] [CrossRef]
- Zhang, H.; Li, H.; Yuan, L.; Wang, Z.; Yang, J.; Zhang, J. Post-anthesis alternate wetting and moderate soil drying enhances activities of key enzymes in sucrose-to-starch conversion in inferior spikelets of rice. J. Exp. Bot. 2012, 63, 215–227. [Google Scholar] [CrossRef]
- Zhu, G.; Ye, N.; Yang, J.; Peng, X.; Zhang, J. Regulation of expression of starch synthesis genes by ethylene and ABA in relation to the development of rice inferior and superior spikelets. J. Exp. Bot. 2011, 62, 3907–3916. [Google Scholar] [CrossRef]
- Gao, Y.; He, X.; Lv, H.; Liu, H.; Li, Y.; Hu, Y.; Liu, Y.; Huang, Y.; Zhang, J. Epi-Brassinolide Regulates ZmC4 NADP-ME Expression through the Transcription Factors ZmbHLH157 and ZmNF-YC2. Int. J. Mol. Sci. 2023, 24, 4614. [Google Scholar] [CrossRef] [PubMed]






| Motif | Sequence | Possible Function |
|---|---|---|
| A-box | CCGTCC | Cis-acting regulatory element |
| ABRE | ACGTG | Acting element involved in the abscisic acid responsiveness |
| ARE | AAACCA | An acting regulatory element essential for the anaerobic induction |
| CAAT-box | CCAAT | Acting element in promoter and enhancer regions |
| CGTCA-motif | CGTCA | Acting regulatory element involved in the MeJA-responsiveness |
| G-Box | CACGTT | Acting regulatory element involved in light responsiveness |
| TCT-motif | TCTTAC | Part of a light-responsive element |
| TGACG-motif | TGACG | Acting regulatory element involved in the MeJA-responsiveness |
| TATA-box | TACATAAA | Core promoter element around −30 of transcription start |
| RY-element | CATGCATG | Acting regulatory element involved in seed-specific regulation |
| Sp1 | GGGCGG | Light responsive element |
| P-box | CAACAAACCCCTT | Gibberellin-responsive element and part of a light-responsive element |
| O2-site | GATGACATGG | Acting regulatory element involved in zein metabolism regulation |
| MBS | CAACTG | MYB binding site involved in drought-inducibility |
| LTR | CCGAAA | Acting element involved in low-temperature responsiveness |
| ACE | GACACGTATG | Acting element involved in light responsiveness |
Disclaimer/Publisher’s Note: The statements, opinions and data contained in all publications are solely those of the individual author(s) and contributor(s) and not of MDPI and/or the editor(s). MDPI and/or the editor(s) disclaim responsibility for any injury to people or property resulting from any ideas, methods, instructions or products referred to in the content. |
© 2023 by the authors. Licensee MDPI, Basel, Switzerland. This article is an open access article distributed under the terms and conditions of the Creative Commons Attribution (CC BY) license (https://creativecommons.org/licenses/by/4.0/).
Share and Cite
Liu, L.; Qing, Y.; Shoaib, N.; Di, R.; Liu, H.; Li, Y.; Hu, Y.; Huang, Y.; Yu, G. Preparation of Polyclonal Antibody against ZmBT1 Protein and Its Application in Hormone-Regulated Starch Synthesis. Agronomy 2023, 13, 1805. https://doi.org/10.3390/agronomy13071805
Liu L, Qing Y, Shoaib N, Di R, Liu H, Li Y, Hu Y, Huang Y, Yu G. Preparation of Polyclonal Antibody against ZmBT1 Protein and Its Application in Hormone-Regulated Starch Synthesis. Agronomy. 2023; 13(7):1805. https://doi.org/10.3390/agronomy13071805
Chicago/Turabian StyleLiu, Lun, Yun Qing, Noman Shoaib, Runze Di, Hanmei Liu, Yangping Li, Yufeng Hu, Yubi Huang, and Guowu Yu. 2023. "Preparation of Polyclonal Antibody against ZmBT1 Protein and Its Application in Hormone-Regulated Starch Synthesis" Agronomy 13, no. 7: 1805. https://doi.org/10.3390/agronomy13071805
APA StyleLiu, L., Qing, Y., Shoaib, N., Di, R., Liu, H., Li, Y., Hu, Y., Huang, Y., & Yu, G. (2023). Preparation of Polyclonal Antibody against ZmBT1 Protein and Its Application in Hormone-Regulated Starch Synthesis. Agronomy, 13(7), 1805. https://doi.org/10.3390/agronomy13071805

