Biobased Compostable Plastics End-of-Life: Environmental Assessment Including Carbon Footprint and Microplastic Impacts
Abstract
1. Introduction
2. Materials and Methods
3. Results
3.1. Goal and Functional Unit
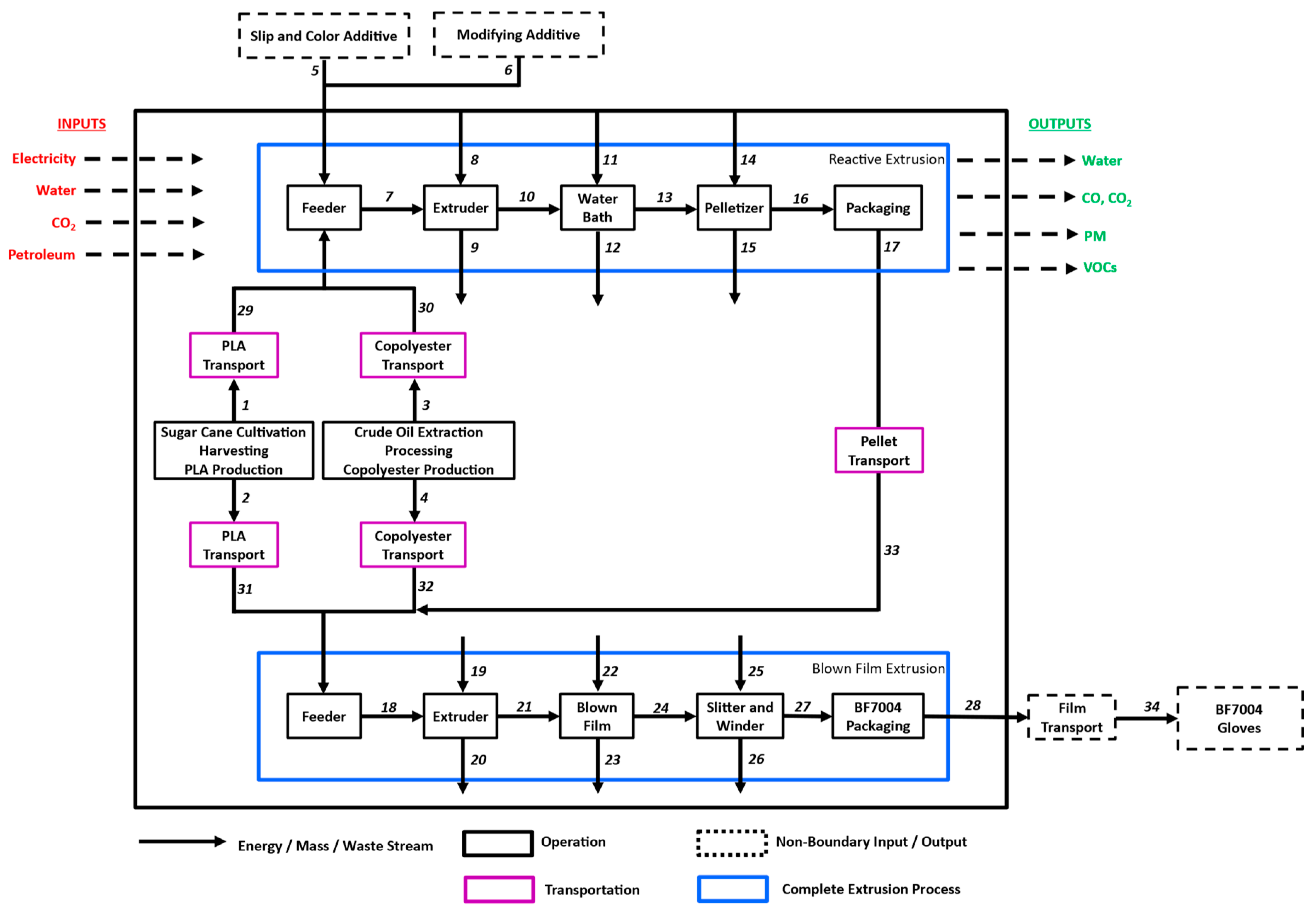
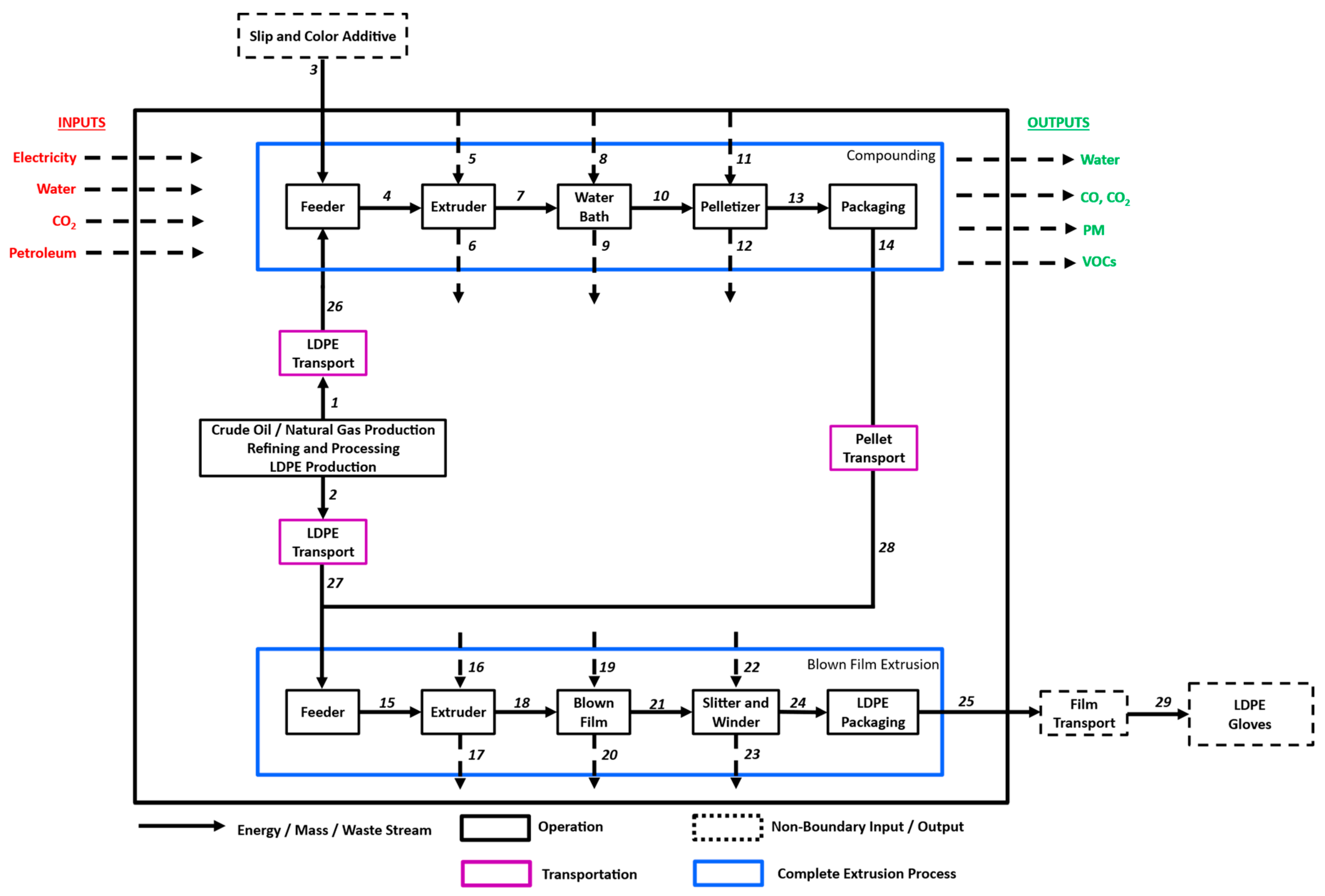
3.2. Product Systems
3.3. Scope
3.4. Impact Categories and Assessment Methods
- Additives such as slip and color agents did not have data related to their impacts. Since the additives are used in both NT gloves and LDPE and are less than 2% by weight, they were drawn outside the system boundaries. For the NT glove case, modifying agents were also removed from the system boundaries as the material contributes less than 0.5% by weight to the formulation, and the functional groups are not known to have a noticeable impact on the measured impact categories;
- After the blown film extrusion process, the transportation and energy demand costs are assumed to be the same for the NT gloves and LDPE gloves, and as such, have been drawn outside the system boundaries;
- Environmental emissions for resin manufacturing processes were taken from LCAs and supplier models, evaluating them in a cradle-to-gate approach. The impact categories measured for LDPE, copolyester, and PLA, were assumed to scale linearly and were reduced to unit inputs in stream tables (Supporting Information Tables S1–S4);
- LDPE supply was assumed to come from within India as that is where the formulation would be made, and Reliance Industries was selected as a model supplier to obtain the transportation distance. Additionally, the synthesis of LDPE from reliance was equated to the report conducted in America for LDPE production [18];
- HDPE data were used to calculate particulate matter and terrestrial eutrophication values for the LDPE gloves [19]. The measured global warming potential for both reports was similar, 1.89 and 1.90 kg CO2/kg of material, respectively, and the other impact categories were also expected to be similar in terms of emissions;
- US data for emissions per citizen were used to normalize the impact categories per emissions compared to a US citizen over the course of a year to determine the significance of associated emissions (Figures S3 and S4);
- Transport of the film to make the gloves and for distribution of the gloves is the same for both processes and left outside the system boundaries.
3.5. Systen Boundaries
3.6. Impact Assessment
4. Discussion
4.1. Accounting for Biogenic Carbon
4.2. Microplastics: Sources and Environmental Accumulation
4.3. Microplastics: Composting as a Proposed Solution to Microplastic Persistence
4.4. Microplastics: Identification and Toxicological Measurements
| Polymer Type | Size Distribution | Toxicity Effect(s) | Study |
|---|---|---|---|
| Polyethylene | Micron Fragments | Liver and gill histopathology Changes in blood biochemistry Changes in the expression of reproductive axis genes | [50] |
| ~70 µm | Intestinal damage of adult fish gut | [51] | |
| 40–150 µm | Increased oxidative burst of in leukocytes of Sparus aurata Upregulation of the redox regulator Nrf2 in leukocytes of Sparus aurata | [52] | |
| 250 and 500 μg/L | Changes in plasma levels of various metabolic enzymes and immune markers Combination of MP and Cd increased Cd toxicity | [53] | |
| Polypropylene | ~70 µm | Intestinal damage of adult fish gut | [54] |
| Polystyrene | 24 and 27 nm | Defects in metabolism, changes in brain appearance and weight | [55] |
| 5 µm + cadmium | Increased Cd accumulation in livers, guts, and gills, Enhanced Cd toxicity, Combined exposure caused oxidative damage and inflammation in tissues | [56] | |
| 52 µm (amino modified) | Changes in feeding time Changes in brain morphology (gyri sizes) | [57] |
5. Conclusions
Supplementary Materials
Author Contributions
Funding
Data Availability Statement
Conflicts of Interest
Abbreviations
| AP | acidification potential |
| GREET | greenhouse gases, regulated emissions, and energy use in technologies |
| GWP | global warming potential |
| HDPE | high-density polyethylene |
| JRC | joint research center |
| LCA | life cycle assessment |
| LCIA | life cycle impact assessment |
| LDPE | low-density polyethylene |
| ME | marine eutrophication |
| MP | Microplastic |
| NRE | non-renewable enegry |
| ODP | ozone depletion potential |
| PEF | product environmental footprint |
| PET | polyethylene terephthalate |
| PLA | polylactic acid |
| PM | particulate matter |
| PP | polypropylene |
| PS-MPs | polystyrene microplastics |
| RE | renewable energy |
| TE | terrestrial eutrophication |
| TOC | trace organic compounds |
| TRACI | tool for reduction and assessment of chemicals and other environmental impacts |
| W2W | wheel to wheel |
References
- European Bioplastics. Global Bioplastics Production Will More Than Triple Within the Next Five Years. 2021, p. 1. Available online: https://www.european-bioplastics.org/global-bioplastics-production-will-more-than-triple-within-the-next-five-years/ (accessed on 10 October 2024).
- Walker, S.; Rothman, R. Life cycle assessment of bio-based and fossil-based plastic: A review. J. Clean. Prod. 2020, 261, 121158. [Google Scholar] [CrossRef]
- European Bioplastics Association. EUBA Position on the JRC LCA Methodology. 2021, pp. 1–2. Available online: https://www.european-bioplastics.org/euba-position-on-the-jrc-lca-methodology/ (accessed on 20 October 2024).
- Pogrell, H.V.; Galembert, B.D. Transition to climate neutrality needs accurate accounting for biogenic carbon. Politico 2022, 1–5. Available online: https://biochem-europe.eu/transition-to-climate-neutrality-needs-accurate-accounting-for-biogenic-carbon (accessed on 22 October 2024).
- ISO 22526-4:2023; Plastics—Carbon and Environmental Footprint of Biobased Plastics. ISO Copyright Office: Geneva, Switzerland, 2023.
- Leslie, H.A.; Velzen, M.J.V.; Brandsma, S.H.; Vethaaka, A.D.; Garcia-Vallejo, J.J.; Lamoree, M.H. Discovery and quantification of plastic particle pollution in human blood. Environ. Int. 2022, 163, 107199. [Google Scholar] [CrossRef] [PubMed]
- Jenner, L.C.; Rotchell, J.M.; Bennett, R.T.; Cowen, M.; Tentzeris, V.; Sadofsky, L.R. Detection of microplastics in human lung tissue using μFTIR spectroscopy. Sci. Total Environ. 2022, 831, 154907. [Google Scholar] [CrossRef]
- Kwon, W.; Kim, D.; Kim, H.-Y.; Jeong, S.W.; Lee, S.-G.; Kim, H.-C.; Lee, Y.-J.; Kwon, M.K.; Hwang, J.-S.; Han, J.E.; et al. Microglial phagocytosis of polystyrene microplastics results in immune alteration and apoptosis in vitro and in vivo. Sci. Total Environ. 2022, 807, 150817. [Google Scholar] [CrossRef]
- Ragusa, A.; Svelato, A.; Santacroce, C.; Catalano, P.; Notarstefano, V.; Carnevali, O.; Papa, F.; Rongioletti, M.C.A.; Baiocco, F.; Draghi, S.; et al. Plasticenta: First evidence of microplastics in human placenta. Environ. Int. 2020, 146, 106274. [Google Scholar] [CrossRef]
- Sharma, S.; Basu, S.; Shetti, N.P.; Nadagouda, M.N.; Aminabhavi, T.M. Microplastics in the Environment: Occurrence, Perils, and eradication. Chem. Eng. J. 2021, 408, 127317. [Google Scholar] [CrossRef]
- BS EN 13432:2000; Packaging; Requirements for Packaging Recoverable Through Composting and Biodegradation. Test Scheme and Evaluation Criteria for the Final Acceptance of Packaging. British Standards Institution: London, UK, 2007. Available online: https://webstore.ansi.org/standards/bsi/bsen134322000?srsltid=AfmBOooPH3rFE3YMCyXhHG549srLsUlUoWE3AdJMn1L3nyAv5Efva3x5 (accessed on 22 October 2024).
- Edo, C.; Fernández-Piñas, F.; Rosal, R. Microplastics identification and quantification in the composted Organic Fraction of Municipal SolidWaste. Sci. Total Environ. 2022, 813, 151902. [Google Scholar] [CrossRef]
- ISO 14040:2006; Environmental Management—Life Cycle Assessment—Principle and Framework. British Standards Institution: London, UK, 2006.
- ISO 14044:2006; Environmental Management—Life Cycle Assessment—Requirements and Guidelines. ISO Copyright Office: Geneva, Switzerland, 2006.
- Morão, A.; de Bie, F. Life Cycle Impact Assessment of Polylactic Acid (PLA) Produced from Sugarcane in Thailand. J. Polym. Environ. 2019, 27, 2523–2539. [Google Scholar] [CrossRef]
- Ammendolia, J.; Saturno, J.; Brooks, A.L.; Jacobs, S.; Jambeck, J.R. An emerging source of plastic pollution: Environmental presence of plastic personal protective equipment (PPE) debris related to COVID-19 in a metropolitan city. Environ. Pollut. 2020, 269, 116160. [Google Scholar] [CrossRef]
- Nowakowski, P.; Kuśnierz, S.; Sosna, P.; Mauer, J.; Maj, D. Disposal of personal protective equipment during the COVID-19 pandemic is a challenge for waste collection companies and society: A case study in Poland. Resources 2020, 9, 116. [Google Scholar] [CrossRef]
- Franklin Associates. Cradle-to-Gate Life Cycle Analysis of Lowdensity Polyethylene (LDPE) Resin POLYETHYLENE (LDPE) RESIN. Am. Chem. Counc. Plast. Div. 2020, 1–44. Available online: https://www.americanchemistry.com/better-policy-regulation/plastics/resources/cradle-to-gate-life-cycle-analysis-of-low-density-polyethylene-ldpe-resin (accessed on 20 October 2024).
- Braskem. Life Cycle Assessment on Green HDPE and Fossil HDPE; ACV Brasil: Sao Paulo, Brazil, 2017. [Google Scholar]
- Wang, M. The Greenhouse Gases, Regulated Emissions, and Energy Use in Transportation Model. Argonne Natl. Lab. 1999. Available online: https://bioenergymodels.nrel.gov/models/29/ (accessed on 22 October 2024).
- Chatzinikolaou, S.; Ventikos, N.; Bilgili, L.; Celebi, U.B. Ship Life Cycle Greenhouse Gas Emissions. In Ship Life Cycle Greenhouse Gas Emissions; Springer: Berlin/Heidelberg, Germany, 2016; pp. 883–895. [Google Scholar]
- EPA. Guidance on Data Quality Assessment for; National Risk Management Research Laboratory: Raleigh, NC, USA, 2016; pp. 14–20.
- Bare, J.C. The Tool for the Reduction and Assessment of Chemical and Other Environmental Impacts. Clean. Technol. Environ. Policy 2011, 13, 687–696. [Google Scholar] [CrossRef]
- Manfredi, S.; Allacker, K.; Chomkhamsri, K.; Pelletier, N.; Souza, D.M.D. Product Environmental Footprint (PEF) Guide; European Commission Joint Research Center: Brussels, Belgium, 2012; pp. 1–160. [Google Scholar]
- ISO 14067:2018; Greenhouse Gases—Carbon Footprint of Products—Requirements and Guidelines for Quantification. NASI: Dublin, Ireland, 2018.
- BS EN 15804:2012+A1:2013; Sustainability of Construction Works. Environmental Product Declarations. Core Rules for the Product Category of Construc-tion Products. Slovenski Institute, 2013. Available online: https://standards.iteh.ai/catalog/standards/sist/dc141ea2-f155-42e3-9d10-7dd3df9c6e52/sist-en-15804-2012a1-2013 (accessed on 22 October 2024).
- CSN EN 16760; Bio-Based Products—Life Cycle Assessment. Available online: https://www.en-standard.eu/csn-en-16760-bio-based-products-life-cycle-assessment/?srsltid=AfmBOoqDYbhl2FkMIeGwXx9HCWUA67WQXhm8Rm1w5Y0LdtfR0wNTn_Yj (accessed on 20 October 2024).
- Corella-Puertas, E.; Guieu, P.; Aufoujal, A.; Bulle, C.; Boulay, A.-M. Development of simplified characterization factors for the assessment of expanded polystyrene and tire wear microplastic emissions applied in a food container life cycle assessment. J. Ind. Ecol. 2022, 26, 1882–1894. [Google Scholar] [CrossRef]
- Corella-Puertas, E.; Hajjar, C.; Lavoie, J.; Boulay, A.-M. MarILCA characterization factors for microplastic impacts in life cycle assessment: Physical effects on biota from emissions to aquatic environments. J. Clean. Prod. 2023, 418, 138197. [Google Scholar] [CrossRef]
- Schwarz, A.; Herlaar, S.; Cohen, Q.; Quik, J.; Golkaram, M.; Urbanus, J.; Emmerik, T.V.; Huijbregts, M. Microplastic aquatic impacts included in Life Cycle Assessment. Resouces Conserv. Recycl. 2024, 209, 107787. [Google Scholar] [CrossRef]
- Judy, J.D.; Williams, M.; Gregg, A.; Oliver, D.; Kumar, A. Microplastics in municipal mixed-waste organic outputs induce minimal short to long-term toxicity in key terrestrial biota. Environ. Pollut. 2019, 252, 522–531. [Google Scholar] [CrossRef]
- ISO 17088:2021; Plastics—Organic Recycling—Specifications for Compostable Plastics. ISO Copyright Office: Geneva, Switzerland, 2021.
- ASTM D6400; Standard Specification for Compostable Plastics. Available online: https://www.situbiosciences.com/product/astm-d6400-compostable-produc-test-composting/ (accessed on 18 October 2024).
- Wohlleben, W.; Rückel, M.; Meyer, L.; Pfohl, P.; Battagliarin, G.; Hüffer, T.; Zumstein, M.; Hofmann, T. Fragmentation and Mineralization of a Compostable Aromatic−Aliphatic Polyester during Industrial Composting. Environ. Sci. Technol. Lett. 2023, 10, 698–704. [Google Scholar] [CrossRef]
- Pfohl, P.; Rueckel, M.; Meyer, L.; Battagliarin, G.; Künkel, A.; Hüffer, T.; Zumstein, M.; Hofmann, T.; Wohlleben, W. Influence of plastic shape on interim fragmentation of compostable materials during composting. Microplastics Nanoplastics 2024, 4, 7. [Google Scholar] [CrossRef]
- Lott, C.; Stemmer-Rau, K.; Weber, M. A meta-study on the persistence and toxicity. Hydra Mar. Sci. 2024. Available online: http://hydramarinesciences.com/english-version/ (accessed on 20 October 2024).
- Suzuki, G.; Uchida, N.; Tuyen, L.H.; Tanaka, K.; Matsukami, H.; Kunisue, T.; Takahashi, S.; Viet, P.H.; Kuramochi, H.; Osako, M. Mechanical recycling of plastic waste as a point source of microplastic pollution. Environ. Pollut. 2022, 303, 119114. [Google Scholar] [CrossRef] [PubMed]
- Yang, Z.; Lü, F.; Zhang, H.; Wang, W.; Shao, L.; Ye, J.; He, P. Is incineration the terminator of plastics and microplastics? J. Hazard. Mater. 2020, 401, 123429. [Google Scholar] [CrossRef] [PubMed]
- Zhao, H.; Zhao, T.; Han, Y.; Sun, Y.; Ren, X.; Zhang, Z.; Wang, Q. Pollution State of Microplatics in the Freshwater Environment of China: A Mini Review. Water Emerg. Contam. Nanoplastics 2022, 1, 5. [Google Scholar]
- Pastorino, P.; Prearo, M.; Pizzui, E.; Elia, A.C.; Renzi, M.; Ginebreda, A.; Barcelo, D. High-Mountain Lakes as Indicators of Microplastics Pollution: Current and Future Perspectives. Water Emerg. Contam. Nanoplastics 2022, 1, 3. [Google Scholar] [CrossRef]
- Lwanga, E.H.; Thapa, B.; Yang, X.; Gertsen, H.; Salánki, T.; Geissen, V.; Garbeva, P. Decay of low-density polyethylene by bacteria extracted from earthworm’s guts: A potential for soil restoration. Sci. Total Environ. 2018, 624, 753–757. [Google Scholar] [CrossRef]
- Wang, L.; Li, P.; Zhang, Q.; Wu, W.-M.; Luo, J.; Hou, D. Modeling the Conditional Fragmentation-Induced Microplastic Distribution. Environ. Sci. Technol. 2021, 55, 6012–6021. [Google Scholar] [CrossRef]
- Colpaert, R.; Grézériat, L.P.D.; Louzon, M.; Vaufleury, A.D.; Gimbert, F. Polyethylene microplastic toxicity to the terrestrial snail Cantareus aspersus: Size matters. Environ. Sci. Pollut. Res. 2021, 29, 29258–29267. [Google Scholar] [CrossRef]
- Wang, Y.; Wang, S.; Xu, T.; Cui, W.; Shi, X.; Xu, S. A new discovery of polystyrene microplastics toxicity: The injury difference on bladder epithelium of mice is correlated with the size of exposed particles. Sci. Total Environ. 2022, 821, 153413. [Google Scholar] [CrossRef]
- Salimi, A.; Alavehzadeh, A.; Ramezani, M.; Pourahmad, J. Differences in sensitivity of human lymphocytes and fish lymphocytes to polyvinyl chloride microplastic toxicity. Toxicol. Ind. Health 2022, 38, 100–111. [Google Scholar] [CrossRef]
- Rubin, A.E.; Zucker, I. Interactions of microplastics and organic compounds in aquatic environments: A case study of augmented joint toxicity. Chemosphere 2022, 289, 133212. [Google Scholar] [CrossRef] [PubMed]
- Yong, C.Q.Y.; Valiyaveettil, S.; Tang, B.L. Toxicity of Microplastics and Nanoplastics in Mammalian Systems. Int. J. Environ. Res. Public Health 2020, 17, 1509. [Google Scholar] [CrossRef] [PubMed]
- Nelis, J.L.; Schacht, V.J.; Dawson, A.L.; Bose, U.; Tsagkaris, A.S.; Dvorakova, D.; Beale, D.J.; Can, A.; Elliott, C.T.; Thomas, K.V.; et al. The measurement of food safety and security risks associated with micro- and nanoplastic pollution. Trends Anal. Chem. 2023, 161, 21. [Google Scholar] [CrossRef]
- Winiarska, E.; Jutel, M.; Zemelka-Wiacek, M. The potential impact of nano- and microplastics on human health: Understanding human health risks. Environ. Res. 2024, 251, 118535. [Google Scholar] [CrossRef]
- Karami, A.; Romano, N.; Hamzah, H.; Simpson, S.L.; Yap, C.K. Acute phenanthrene toxicity to juvenile diploid and triploid African catfish (Clarias gariepinus): Molecular, biochemical, and histopathological alterations. Environ. Pollut. 2016, 212, 155–165. [Google Scholar] [CrossRef]
- Qiao, R.; Deng, Y.; Zhang, S.; Wolosker, M.B.; Zhu, Q.; Ren, H.; Zhang, Y. Accumulation of different shapes of microplastics initiates intestinal injury and gut microbiota dysbiosis in the gut of zebrafish. Chemosphere 2019, 236, 124334. [Google Scholar] [CrossRef]
- Espinosa, C.; Beltrán, J.M.G.; Esteban, M.A.; Cuesta, A. In Vitro effects of virgin microplastics on fish head-kidney leucocyte activities. Environ. Pollut. 2018, 235, 30–38. [Google Scholar] [CrossRef] [PubMed]
- Banaee, M.; Multisanti, C.R.; Impellitteri, F.; Piccione, G.; Faggio, C. Environmental toxicology of microplastic particles on fish: A review. Comp. Biochem. Physiol. Part C Toxicol. Pharmacol. 2024, 287, 110042. [Google Scholar] [CrossRef]
- Mattsson, K.; Hansson, L.-A.; Cadervall, T. Nano-plastics in the aquatic environment. Environ. Sci. Process. Impacts 2015, 17, 1712–1721. [Google Scholar] [CrossRef]
- Lu, L.; Wan, Z.; Luo, T.; Fu, Z.; Jin, Y. Polystyrene microplastics induce gut microbiota dysbiosis and hepatic lipid metabolism disorder in mice. Sci. Total Environ. 2018, 631–632, 449–458. [Google Scholar] [CrossRef]
- Mattsson, K.; Johnson, E.V.; Malmendal, A.; Linse, S.; Hansson, L.-A.; Cadervall, T. Brain damage and behavioural disorders in fish induced by plastic nanoparticles delivered through the food chain. Sci. Rep. 2017, 7, 11452. [Google Scholar] [CrossRef] [PubMed]
- Piao, Z.; Asantewa, A.; Boakye, A.; Yao, Y. Environmental impacts of biodegradable microplastics. Nat. Chem. Eng. 2024, 1, 661–669. [Google Scholar] [CrossRef]








| LDPE Gloves | LDPE Gloves | NT Gloves |
|---|---|---|
| Unit of Measure | Value | Value |
| Length (m) | 1550.00 | 1550.00 |
| Width (mm) | 320.00 | 320.00 |
| Thickness (μm) | 19.85 | 18.00 |
| Density (g/cc) | 0.93 | 1.25 |
| Weight of one roll (kg) | 18.31 | 22.32 |
| Gloves/roll | 5000.00 | 5000.00 |
| Weight of film per glove (g) | 3.66 | 4.46 |
| Total film weight for gloves—functional unit (Tons) | 3.66 | 4.46 |
| Carbon Content (%) | 86 | 60 |
| Bio-Content (%) | 0 | 21 |
| Total CO2 evolution (Tons) | 11.51 | 7.72 |
Disclaimer/Publisher’s Note: The statements, opinions and data contained in all publications are solely those of the individual author(s) and contributor(s) and not of MDPI and/or the editor(s). MDPI and/or the editor(s) disclaim responsibility for any injury to people or property resulting from any ideas, methods, instructions or products referred to in the content. |
© 2024 by the authors. Licensee MDPI, Basel, Switzerland. This article is an open access article distributed under the terms and conditions of the Creative Commons Attribution (CC BY) license (https://creativecommons.org/licenses/by/4.0/).
Share and Cite
Keyes, A.; Saffron, C.M.; Manjure, S.; Narayan, R. Biobased Compostable Plastics End-of-Life: Environmental Assessment Including Carbon Footprint and Microplastic Impacts. Polymers 2024, 16, 3073. https://doi.org/10.3390/polym16213073
Keyes A, Saffron CM, Manjure S, Narayan R. Biobased Compostable Plastics End-of-Life: Environmental Assessment Including Carbon Footprint and Microplastic Impacts. Polymers. 2024; 16(21):3073. https://doi.org/10.3390/polym16213073
Chicago/Turabian StyleKeyes, Anthony, Christopher M. Saffron, Shilpa Manjure, and Ramani Narayan. 2024. "Biobased Compostable Plastics End-of-Life: Environmental Assessment Including Carbon Footprint and Microplastic Impacts" Polymers 16, no. 21: 3073. https://doi.org/10.3390/polym16213073
APA StyleKeyes, A., Saffron, C. M., Manjure, S., & Narayan, R. (2024). Biobased Compostable Plastics End-of-Life: Environmental Assessment Including Carbon Footprint and Microplastic Impacts. Polymers, 16(21), 3073. https://doi.org/10.3390/polym16213073

