A Study on Evolution of Pull Request Template: How Are Pull Request Initial Contents Organised and Evolved?
Abstract
1. Introduction
- -
- -
- This study provides a method for identifying content title changes in commits of PR templates. The method can be applied to another analysis of software engineering artefacts’ content changes. For instance, it can be used to analyse content changes in GitHub issue templates.
- -
- The results of this study imply that PR template evolution is likely related to collaboration complexity through PRs, and there is likely an optimal point in the number of content categories of PR template.
2. Related Works
3. Data Collection
3.1. Overview
3.2. Collecting Target Pull Request Templates
3.3. Categorising Contents of Pull Request Template
4. RQ1: How Are the Initial Contents of PR Templates Organised?
5. RQ2: How Have the Initial Contents of PR Templates Evolved over Time?
6. Discussion
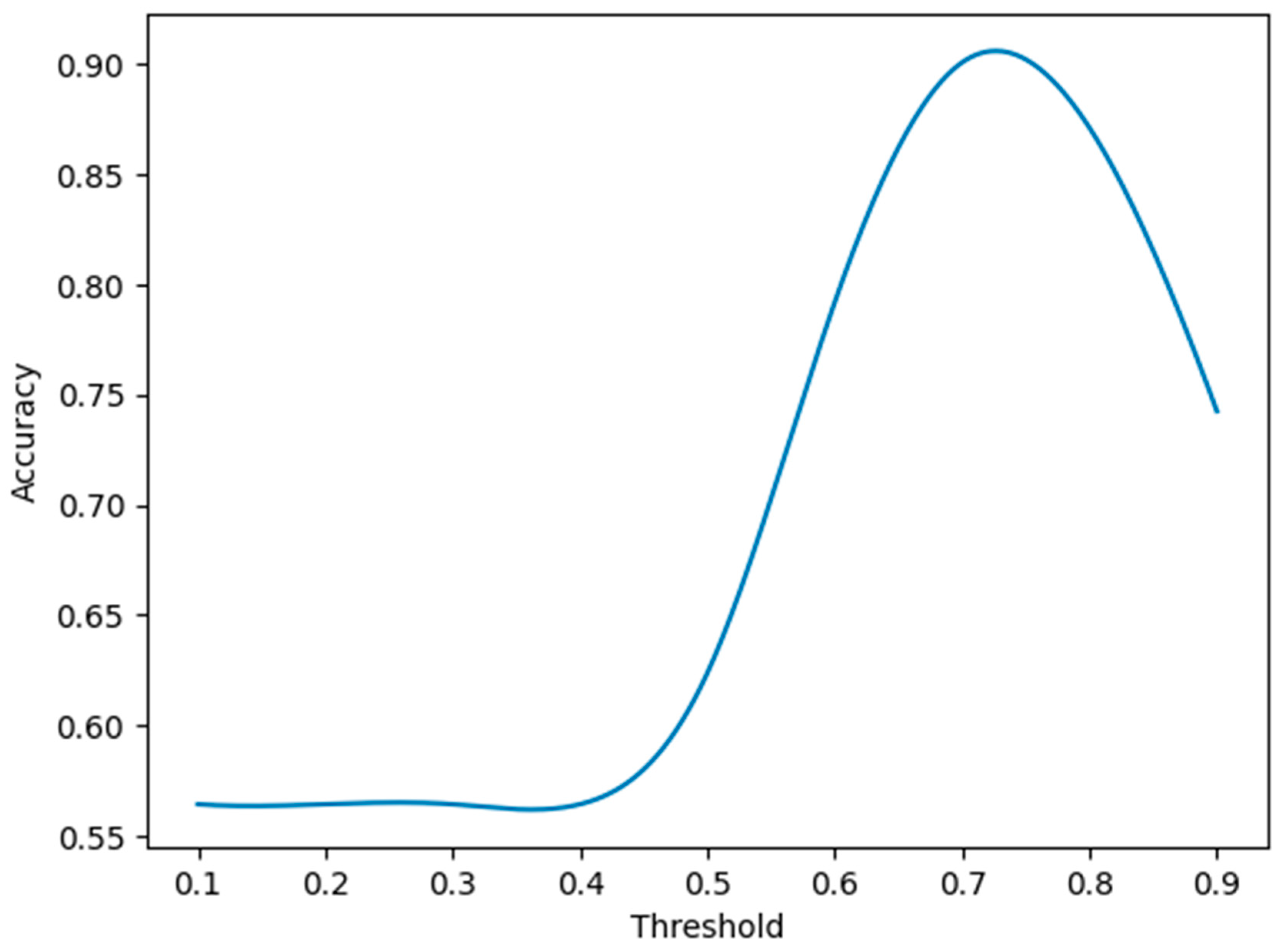
6.1. Finding the Threshold for Identifying PR Template Content Title Change
6.2. Suitability of the CCP Threshold
6.3. Comparison of PR Template Evolution
6.4. Implication
6.5. Threats to Validity
7. Conclusions
Funding
Data Availability Statement
Acknowledgments
Conflicts of Interest
References
- Zhang, X.; Yu, Y.; Wang, T.; Rastogi, A.; Wang, H. Pull request latency explained: An empirical overview. Empir. Softw. Eng. 2022, 27, 126. [Google Scholar] [CrossRef]
- Zhang, M.; Liu, H.; Chen, C.; Liu, Y.; Bai, S. Consistent or not? An investigation of using pull request template in GitHub. Inf. Softw. Technol. 2022, 144, 106797. [Google Scholar] [CrossRef]
- Bao, L.; Xia, X.; Lo, D.; Murphy, G.C. A large scale study of long-time contributor prediction for GitHub projects. IEEE Trans. Softw. Eng. 2019, 47, 1277–1298. [Google Scholar] [CrossRef]
- Rehman, I.; Wang, D.; Kula, R.G.; Ishio, T.; Matsumoto, K. Newcomer candidate: Characterizing contributions of a novice developer to GitHub. In Proceedings of the 2020 IEEE International Conference on Software Maintenance and Evolution (ICSME), Adelaide, Australia, 28 September–2 October 2020. [Google Scholar] [CrossRef]
- Jiang, J.; Lv, J.; Zheng, J.; Zhang, L. How developers modify pull requests in code review. IEEE Trans. Reliab. 2021, 71, 1325–1339. [Google Scholar] [CrossRef]
- GitHub: Creating a Pull Request Template for Your Repository. Available online: https://docs.github.com/en/communities/using-templates-to-encourage-useful-issues-and-pull-requests/creating-a-pull-request-template-for-your-repository (accessed on 4 November 2025).
- Li, Z.; Yu, Y.; Wang, T.; Lei, Y.; Wang, Y.; Wang, H. To follow or not to follow: Understanding issue/pull-request templates on github. IEEE Trans. Softw. Eng. 2022, 49, 2530–2544. [Google Scholar] [CrossRef]
- Li, H.; Yan, M.; Sun, W.; Liu, X.; Wu, Y. A first look at bug report templates on GitHub. J. Syst. Softw. 2023, 202, 111709. [Google Scholar] [CrossRef]
- Sülün, E.; Metehan, S.; Eray, T. An empirical analysis of issue templates usage in large-scale projects on github. In ACM Trans-Actions on Software Engineering and Methodology; Association for Computing Machinery: New York, NY, USA, 2024; Volume 33, pp. 1–28. [Google Scholar]
- Zhang, J.; Peng, M.; Zhang, Y. Empirical study on github issue report templates. In Proceedings of the IEEE 48th Annual Computers, Software, and Applications Conference (COMPSAC), Osaka, Japan, 2–4 July 2024; pp. 1284–1289. [Google Scholar]
- Zhang, J.; Liu, Z.; Bao, L.; Xing, Z.; Hu, X.; Xia, X. Inside Bug Report Templates: An Empirical Study on Bug Report Templates in Open-Source Software. In Proceedings of the 15th Asia-Pacific Symposium on Internetware, Macau, China, 24 July 2024; pp. 125–134. [Google Scholar]
- Ikeda, S.; Ihara, A.; Kula, R.G.; Matsumoto, K. An empirical study of readme contents for javascript packages. In IEICE TRANSACTIONS on Information and Systems; Institute of Electronics: Tokyo, Japan, 2019; Volume 102, pp. 280–288. [Google Scholar]
- Liu, Y.; Noei, E.; Lyons, K. How ReadMe files are structured in open source Java projects. Inf. Softw. Technol. 2022, 148, 106924. [Google Scholar] [CrossRef]
- Fronchetti, F.; Shepherd, D.C.; Wiese, I.; Treude, C.; Gerosa, M.A.; Steinmacher, I. Do contributing files provide information about oss newcomers’ onboarding barriers? In Proceedings of the ACM Joint European Software Engineering Conference and Symposium on the Foundations of Software Engineering, San Francisco, CA, USA, 3–9 November 2023; pp. 16–28. [Google Scholar]
- Dabic, O.; Aghajani, E.; Bavota, G. Sampling projects in github for MSR studies. In Proceedings of the 2021 IEEE/ACM 18th International Conference on Mining Software Repositories (MSR), Madrid, Spain, 17–19 May 2021; pp. 560–564. [Google Scholar] [CrossRef]
- Tufano, R.; Masiero, S.; Mastropaolo, A.; Pascarella, L.; Poshyvanyk, D.; Bavota, G. Using pre-trained models to boost code review automation. In Proceedings of the 44th International Conference on Software Engineering, Pittsburgh, PA, USA, 21–29 May 2022; pp. 2291–2302. [Google Scholar] [CrossRef]
- Rosalia, T.; Luca, P.; Gabriele, B. Automating Code-Related Tasks Through Transformers: The Impact of Pre-training. In Proceedings of the 2023 IEEE/ACM 45th International Conference on Software Engineering (ICSE), Melbourne, Australia, 14–20 May 2023; pp. 1–13. [Google Scholar] [CrossRef]
- Klivan, S.; Höltervennhoff, S.; Panskus, R.; Marky, K.; Fahl, S. Everyone for themselves? A qualitative study about individual security setups of open source software contributors. In Proceedings of the IEEE Symposium on Security and Privacy (SP), San Francisco, CA, USA, 19–23 May 2024; pp. 1065–1082. [Google Scholar] [CrossRef]
- Nikeghbal, N.; Kargaran, A.H.; Heydarnoori, A.; Schütze, H. Girt-data: Sampling github issue report templates. In Proceedings of the IEEE/ACM 20th International Conference on Mining Software Repositories (MSR), Melbourne, Australia, 15–16 May 2023; pp. 104–108. [Google Scholar] [CrossRef]
- Nikeghbal, N.; Kargaran, A.H.; Heydarnoori, A. Girt-model: Automated generation of issue report templates. In Proceedings of the 21st International Conference on Mining Software Repositories, Lisbon, Portugal, 2 July 2024; pp. 407–418. [Google Scholar] [CrossRef]
- GitHub. About Issue and Pull Request Templates. 2016. Available online: https://docs.github.com/en/github/building-a-strong-community/about-issue-and-pull-request-templates (accessed on 20 January 2026).
- Glaser, B.G. Open coding descriptions. Grounded Theory Rev. 2016, 15, 108–110. [Google Scholar]
- Zimmermann, T. Card-sorting: From text to themes. In Perspectives on Data Science for Software Engineering; Morgan Kaufmann: Burlington, MA, USA, 2016; pp. 137–141. [Google Scholar] [CrossRef]
- Elazhary, O.; Storey, M.-A.; Ernst, N.; Zaidman, A. Do as I do, not as I say: Do contribution guidelines match the github con-tribution process? In Proceedings of the IEEE International Conference on Software Maintenance and Evolution (ICSME), Cleveland, OH, USA, 29 September–4 October 2019; pp. 286–290. [Google Scholar] [CrossRef]
- Li, Z.; Yu, Y.; Wang, T.; Yin, G.; Li, S.; Wang, H. Are you still working on this? An empirical study on pull request abandonment. IEEE Trans. Softw. Eng. 2021, 48, 2173–2188. [Google Scholar] [CrossRef]
- Więckowska, B.; Kubiak, K.B.; Jóźwiak, P.; Moryson, W.; Stawińska-Witoszyńska, B. Cohen’s Kappa Coefficient as a Measure to Assess Classification Improvement Following the Addition of a New Marker to a Regression Model. Int. J. Environ. Res. Public Health 2022, 19, 10213. Available online: https://www.mdpi.com/1660-4601/19/16/10213 (accessed on 20 January 2026). [CrossRef] [PubMed]
- Yang, F.J. An implementation of naive bayes classifier. In Proceedings of the International Conference on Computational Science and Computational Intelligence (CSCI), Las Vegas, NV, USA, 12–14 December 2018; pp. 301–306. [Google Scholar]
- Suthaharan, S. Support vector machine. In Machine Learning Models and Algorithms for Big Data Classification; Integrated Series in Information Systems; Springer: Boston, MA, USA, 2016; Volume 36, pp. 207–235. [Google Scholar] [CrossRef]
- Best, H.; Wolf, C. Logistic regression. In The SAGE Handbook of Regression Analysis and Causal Inference; Sage: Los Angeles, CA, USA, 2018; pp. 153–171. [Google Scholar]
- Tokuda, E.K.; Comin, C.H.; Costa, L.D.F. Revisiting agglomerative clustering. Phys. Stat. Mech. Its Appl. 2022, 585, 126433. [Google Scholar] [CrossRef]
- Boyko, N.I.; Tkachyk, O.A. Hierarchical clustering algorithm for dendrogram construction and cluster counting. Inform. Math. Methods Simul. 2023, 13, 5–15. [Google Scholar] [CrossRef]
- Goyal, M.; Shruti, A. A Review on K-Mode Clustering Algorithm. Int. J. Adv. Res. Comput. Sci. 2017, 8, 725–729. [Google Scholar] [CrossRef]







| Content Category | Meaning | Example Content Head Text |
|---|---|---|
| Description | introduce summary and details of changes and behaviours | brief description, brief summary, code changes |
| Checklist | guide about submitting PR or other | before submitting a pr, notes, checklist before submitting |
| Reference | refer to related Issue reports and other documents | related issue, jira ticket number, what is the bug? |
| Test | describe testing and validation steps of submitted changes | test cases, test plan, validation steps performed, validation |
| Type | selects submitted change or PR types | type of pr, what type of pr is this?, types of changes |
| Additional info. | provides other useful information such as reviewer, screenshot, affecting area | screenshots for the change, component name, usage examples, how to review this pr |
| Other | other contents which do not involved above categories | learning, general, cla, other |
| Cluster | #. PRTs | Description | Checklist | Reference | Test | Type | Additional Info. | Other |
|---|---|---|---|---|---|---|---|---|
| 0 | 208 | 0.000 | 0.813 | 0.423 | 0.125 | 0.014 | 0.168 | 0.120 |
| 1 | 229 | 0.764 | 0.764 | 0.576 | 0.000 | 0.192 | 0.210 | 1.000 |
| 2 | 289 | 1.000 | 0.000 | 0.367 | 0.000 | 0.000 | 0.000 | 0.000 |
| 3 | 180 | 0.972 | 0.811 | 0.000 | 1.000 | 0.289 | 0.533 | 0.117 |
| 4 | 217 | 0.415 | 0.000 | 0.000 | 0.000 | 0.000 | 0.194 | 1.000 |
| 5 | 250 | 1.000 | 0.392 | 0.520 | 0.000 | 0.000 | 1.000 | 0.000 |
| 6 | 186 | 0.941 | 0.817 | 0.892 | 1.000 | 1.000 | 0.597 | 0.156 |
| 7 | 181 | 1.000 | 1.000 | 1.000 | 0.348 | 0.000 | 0.000 | 0.000 |
| 8 | 158 | 1.000 | 0.392 | 1.000 | 0.886 | 0.000 | 1.000 | 0.576 |
| 9 | 156 | 0.404 | 0.827 | 0.006 | 0.231 | 0.840 | 1.000 | 0.000 |
| 10 | 250 | 1.000 | 1.000 | 0.000 | 0.000 | 0.000 | 0.000 | 0.000 |
| 11 | 217 | 0.908 | 0.203 | 0.502 | 1.000 | 0.009 | 0.000 | 0.359 |
| 12 | 168 | 0.804 | 0.607 | 0.524 | 0.000 | 1.000 | 0.327 | 0.119 |
| Cluster | Representative Content Categories |
|---|---|
| C0 | C |
| C1, C4 | O |
| C2 | D |
| C3 | D, C, TE |
| C5 | D, A |
| C6 | D, C, R, TE, TY |
| C7 | D, C, R |
| C8 | D, R, TE, A |
| C9 | C, TY, A |
| C10 | D, C |
| C11 | D, TE |
| C12 | D, TY |
| Cluster | Representative PR Content Categories |
|---|---|
| C0 * | C |
| C1 * | D, C, R |
| C2 * | D, C |
| C3 * | D, A |
| C4 * | O |
| C5 * | C, TY, A |
| C6 * | D, C, R, TE, TY |
| C7 * | D, TE |
| C8 | D, C, R, TE |
| C9 * | D |
| C10 | R, O |
| C11 | D, R, O |
| C12 | D, C, TE, TY |
| Variable | Group | Mean | Min | Q1 | Q2 | Q3 | Max | p-Value | Effect Size |
|---|---|---|---|---|---|---|---|---|---|
| Active days | Constant | 3050 | 0 | 2320 | 2940 | 3659 | 6149 | 0.01 > (0.47) | −0.04 |
| Non-constant | 3003 | 0 | 2287 | 2888 | 3658 | 5933 | |||
| Num. contributors | Constant | 169 | 0 | 32 | 72 | 166 | 6292 | 0.01< | 0.2 |
| Non-constant | 337 | 0 | 42 | 98 | 194 | 10,554 |
Disclaimer/Publisher’s Note: The statements, opinions and data contained in all publications are solely those of the individual author(s) and contributor(s) and not of MDPI and/or the editor(s). MDPI and/or the editor(s) disclaim responsibility for any injury to people or property resulting from any ideas, methods, instructions or products referred to in the content. |
© 2026 by the author. Licensee MDPI, Basel, Switzerland. This article is an open access article distributed under the terms and conditions of the Creative Commons Attribution (CC BY) license.
Share and Cite
Kim, J. A Study on Evolution of Pull Request Template: How Are Pull Request Initial Contents Organised and Evolved? Computers 2026, 15, 81. https://doi.org/10.3390/computers15020081
Kim J. A Study on Evolution of Pull Request Template: How Are Pull Request Initial Contents Organised and Evolved? Computers. 2026; 15(2):81. https://doi.org/10.3390/computers15020081
Chicago/Turabian StyleKim, Jungil. 2026. "A Study on Evolution of Pull Request Template: How Are Pull Request Initial Contents Organised and Evolved?" Computers 15, no. 2: 81. https://doi.org/10.3390/computers15020081
APA StyleKim, J. (2026). A Study on Evolution of Pull Request Template: How Are Pull Request Initial Contents Organised and Evolved? Computers, 15(2), 81. https://doi.org/10.3390/computers15020081

