No Racial Disparities Observed Using Point-of-Care Genetic Counseling and Testing for Endometrial and Ovarian Cancer in a Diverse Patient Population: A Retrospective Cohort Study
Abstract
Simple Summary
Abstract
1. Introduction
2. Materials and Methods
3. Results
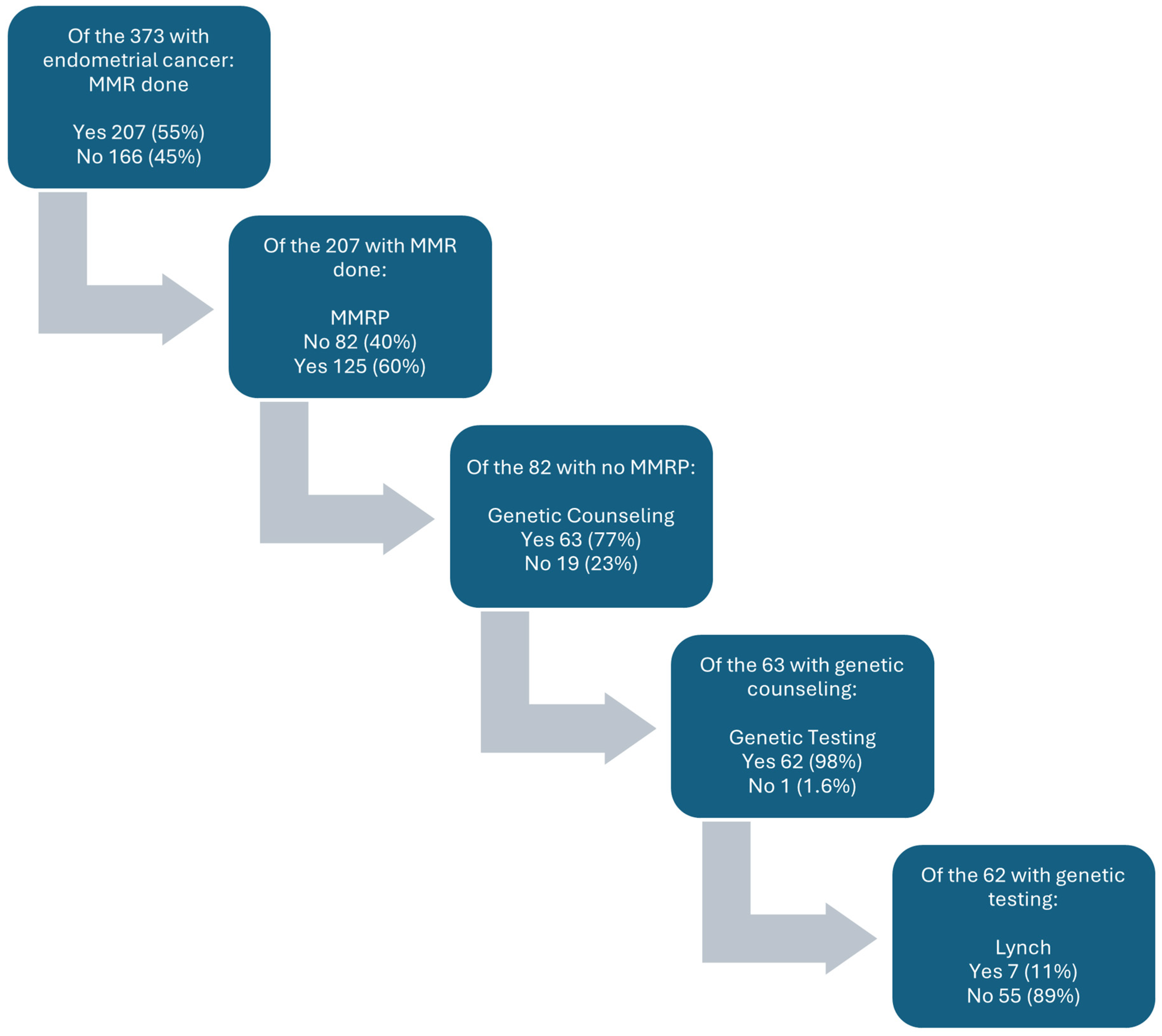
3.1. Endometrial Cancer
3.2. Ovarian Cancer
4. Discussion
4.1. Summary of Main Results
4.2. Results in the Context of Published Literature
4.3. Strengths and Weaknesses
4.4. Implications for Practice and Future Research
5. Conclusions
Author Contributions
Funding
Institutional Review Board Statement
Informed Consent Statement
Data Availability Statement
Conflicts of Interest
References
- Genetic Testing for Gynecologic Cancer. Society of Gynecologic Oncology, 1 October 2014. Available online: https://www.sgo.org/resources/genetic-testing-for-gynecologic-cancer/ (accessed on 17 May 2023).
- Siegel, R.L.; Miller, K.D.; Wagle, N.S.; Jemal, A. Cancer statistics, 2023. CA Cancer J. Clin. 2023, 73, 17–48. [Google Scholar] [CrossRef] [PubMed]
- Lee, J.; Gubernick, L.R.; Brodsky, A.L.; Fehniger, J.E.; Levine, D.A.; Gerber, D.; Asgari, S.A.; Cantor, A.; Martineau, J.T.; Ginsburg, O.M.; et al. Missed opportunities: Genetic counseling and testing among an ethnically diverse cohort of women with endometrial cancer. Gynecol. Oncol. 2018, 151, 153–158. [Google Scholar] [CrossRef] [PubMed]
- Domchek, S.M.; Robson, M.E. Update on genetic testing in gynecologic cancer. J. Clin. Oncol. 2019, 37, 2501–2509. [Google Scholar] [CrossRef]
- Kim, S.R.; Tone, A.; Kim, R.H.; Cesari, M.; Clarke, B.A.; Eiriksson, L.; Hart, T.L.; Aronson, M.; Holter, S.; Lytwyn, A.; et al. Maximizing cancer prevention through genetic navigation for Lynch syndrome detection in women with newly diagnosed endometrial and nonserous/nonmucinous epithelial ovarian cancer. Cancer 2021, 127, 3082–3091. [Google Scholar] [CrossRef] [PubMed]
- Holtzman, S.; Velasquez, J.; Saleh, M.; Cohen, S.; Prasad-Hayes, M.; Zeligs, K.; Blank, S.V. Missing a chance to prevent: Disparities in completion of genetic evaluation in high-risk patients with endometrial cancer. J. Gynecol. Oncol. 2023, 34, e65. [Google Scholar] [CrossRef] [PubMed]
- Manrriquez, E.; Chapman, J.S.; Mak, J.; Blanco, A.M.; Chen, L.M. Disparities in genetic assessment for women with ovarian cancer: Can we do better? Gynecol. Oncol. 2018, 149, 84–88. [Google Scholar] [CrossRef] [PubMed]
- Hinchcliff, E.M.; Bednar, E.M.; Lu, K.H.; Rauh-Hain, J.A. Disparities in gynecologic cancer genetics evaluation. Gynecol. Oncol. 2019, 153, 184–191. [Google Scholar] [CrossRef] [PubMed]
- Creeden, J.F.; Nanavaty, N.S.; Einloth, K.R.; Gillman, C.E.; Stanbery, L.; Hamouda, D.M.; Dworkin, L.; Nemunaitis, J. Homologous recombination proficiency in ovarian and breast cancer patients. BMC Cancer 2021, 21, 1154. [Google Scholar] [CrossRef] [PubMed]
- Huang, M.; Kamath, P.; Schlumbrecht, M.; Miao, F.; Driscoll, D.; Oldak, S.; Slomovitz, B.; Koru-Sengul, T.; George, S. Identifying disparities in germline and somatic testing for ovarian cancer. Gynecol. Oncol. 2019, 153, 297–303. [Google Scholar] [CrossRef]
- Alimena, S.; Scarpetti, L.; Blouch, E.L.; Rodgers, L.; Shannon, K.; Del Carmen, M.; Goodman, A.; Growdon, W.B.; Eisenhauer, E.; Sisodia, R.C. Factors associated with referral and completion of genetic counseling in women with epithelial ovarian cancer. Int. J. Gynecol. Cancer 2020, 30, 1397–1403. [Google Scholar] [CrossRef]
- Rana, H.Q.; Cochrane, S.R.; Hiller, E.; Akindele, R.N.; Nibecker, C.M.; Svoboda, L.A.; Cronin, A.M.; Garber, J.E.; Lathan, C.S. A comparison of cancer risk assessment and testing outcomes in patients from underserved vs tertiary care settings. J. Community Genet. 2018, 9, 233–241. [Google Scholar] [CrossRef] [PubMed]
- Lin, J.; Sharaf, R.N.; Saganty, R.; Ahsan, D.; Feit, J.; Khoury, A.; Bergeron, H.; Chapman-Davis, E.; Cantillo, E.; Holcomb, K.; et al. Achieving universal genetic assessment for women with ovarian cancer: Are we there yet? A systematic review and meta-analysis. Gynecol. Oncol. 2021, 162, 506–516. [Google Scholar] [CrossRef]
- Harris, P.A.; Taylor, R.; Thielke, R.; Payne, J.; Gonzalez, N.; Conde, J.G. Research electronic data capture (REDCap)—A metadata-driven methodology and workflow process for providing translational research informatics support. J. Biomed. Inform. 2009, 42, 377–381. [Google Scholar] [CrossRef]
- Harris, P.A.; Taylor, R.; Minor, B.L.; Elliott, V.; Fernandez, M.; O’Neal, L.; McLeod, L.; Delacqua, G.; Delacqua, F.; Kirby, J.; et al. The REDCap consortium: Building an international community of software partners. J. Biomed. Inform. 2019, 95, 103208. [Google Scholar] [CrossRef] [PubMed]
- Jarvik, G.P.; Evans, J.P. Mastering genomic terminology. Genet. Med. 2017, 19, 491–492. [Google Scholar] [CrossRef] [PubMed] [PubMed Central]
- Redman, M.G.; Horton, R.H.; Carley, H.; Lucassen, A. Ancestry, race and ethnicity: The role and relevance of language in clinical genetics practice. J. Med. Genet. 2024, 61, 313–318. [Google Scholar] [CrossRef] [PubMed] [PubMed Central]
- Huang, M.; Hunter, T.; Fein, L.A.; Galli, J.; George, S.; Schlumbrecht, M.; McCarter, K.; Sinno, A.K.; Guido, L.P.; Pinto, A. Lost opportunities for mismatch repair (MMR) screening among minority women with endometrial cancer. Sci. Rep. 2021, 11, 11712. [Google Scholar] [CrossRef]
- Ryan, N.A.J.; Glaire, M.A.; Blake, D.; Cabrera-Dandy, M.; Evans, D.G.; Crosbie, E.J. The proportion of endometrial cancers associated with Lynch syndrome: A systematic review of the literature and meta-analysis. Genet. Med. 2019, 21, 2167–2180. [Google Scholar] [CrossRef] [PubMed] [PubMed Central]
- Lentz, S.E.; Salyer, C.V.; Dontsi, M.; Armstrong, M.A.; Hoodfar, E.; Alvarado, M.M.; Avila, M.; Nguyen, N.T.; Powell, C.B. Comparison of two Lynch screening strategies in endometrial cancer in a California health system. Gynecol. Oncol. 2020, 158, 158–166. [Google Scholar] [CrossRef] [PubMed]
- Czekalski, M.A.; Huziak, R.C.; Durst, A.L.; Taylor, S.; Mai, P.L. Mainstreaming Genetic Testing for Epithelial Ovarian Cancer by Oncology Providers: A Survey of Current Practice. JCO Precis. Oncol. 2022, 6, e2100409. [Google Scholar] [CrossRef] [PubMed]
- Verma, A.; Nag, S.; Hasan, Q.; Selvakumar, V.P.P. Mainstreaming genetic counseling for BRCA testing into oncology clinics-Indian perspective. Indian. J. Cancer 2019, 56 (Suppl. 1), S38–S47. [Google Scholar] [CrossRef] [PubMed]
- Monaghan, A.; Copson, E.; Cutress, R. Hereditary genetic testing and mainstreaming: A guide for surgeons. Ann. R. Coll. Surg. Engl. 2024, 106, 300–304. [Google Scholar] [CrossRef] [PubMed] [PubMed Central]
- Vergote, I.; González-Martín, A.; Ray-Coquard, I.; Harter, P.; Colombo, N.; Pujol, P.; Lorusso, D.; Mirza, M.R.; Brasiuniene, B.; Madry, R.; et al. European experts consensus: BRCA/homologous recombination deficiency testing in first-line ovarian cancer. Ann. Oncol. 2022, 33, 276–287. [Google Scholar] [CrossRef] [PubMed]
- Gleeson, M.; Kentwell, M.; Meiser, B.; Do, J.; Nevin, S.; Taylor, N.; Barlow-Stewart, K.; Kirk, J.; James, P.; Scott, C.L.; et al. The development and evaluation of a nationwide training program for oncology health professionals in the provision of genetic testing for ovarian cancer patients. Gynecol. Oncol. 2020, 158, 431–439. [Google Scholar] [CrossRef] [PubMed]
- Benusiglio, P.R.; Korenbaum, C.; Vibert, R.; Ezenfis, J.; Geoffron, S.; Paul, C.; Richard, S.; Byrde, V.; Lejeune, M.; Guillerm, E.; et al. Utility of a mainstreamed genetic testing pathway in breast and ovarian cancer patients during the COVID-19 pandemic. Eur. J. Med. Genet. 2020, 63, 104098. [Google Scholar] [CrossRef] [PubMed] [PubMed Central]
- Frey, M.K.; Finch, A.; Kulkarni, A.; Akbari, M.R.; Chapman-Davis, E. Genetic Testing for All: Overcoming Disparities in Ovarian Cancer Genetic Testing. Am. Soc. Clin. Oncol. Educ. Book 2022, 42, 471–482. [Google Scholar] [CrossRef] [PubMed]
- Nazareth, S.; Nussbaum, R.L.; Siglen, E.; Wicklund, C.A. Chatbots & artificial intelligence to scale genetic information delivery. J. Genet. Couns. 2021, 30, 7–10. [Google Scholar] [CrossRef] [PubMed]
- McAlarnen, L.; Stearns, K.; Uyar, D. Challenges of Genomic Testing for Hereditary Breast and Ovarian Cancers. Appl. Clin. Genet. 2021, 14, 1–9. [Google Scholar] [CrossRef] [PubMed] [PubMed Central]





| Characteristic | Endometrial | Ovarian |
|---|---|---|
| Year of Diagnosis | N = 373 | N = 144 |
| 2014 | 1 (0.3%) | 1 (0.7%) |
| 2015 | 17 (4.6%) | 17 (12%) |
| 2016 | 65 (17%) | 17 (12%) |
| 2017 | 57 (15%) | 20 (14%) |
| 2018 | 53 (14%) | 30 (21%) |
| 2019 | 58 (16%) | 27 (19%) |
| 2020 | 36 (9.7%) | 17 (12%) |
| 2021 | 64 (17%) | 7 (4.9%) |
| 2022 | 22 (5.9%) | 8 (5.6%) |
| Age at Diagnosis | ||
| Mean (SD) | 66 (10) | 63 (13) |
| Range | 31, 92 | 19, 93 |
| Race | ||
| Asian | 5 (1.3%) | 5 (3.5%) |
| Black | 155 (42%) | 52 (36%) |
| Other/Unknown | 46 (12%) | 13 (9.0%) |
| White | 167 (45%) | 74 (51%) |
| Ethnicity | ||
| Hispanic | 31 (8.3%) | 13 (9.0%) |
| Non-Hispanic | 342 (92%) | 131 (91%) |
| Language | ||
| English | 306 (82%) | 107 (74%) |
| Non-English | 67 (18%) | 37 (26%) |
| Insurance | ||
| Private | 149 (40%) | 65 (45%) |
| Medicare | 198 (53%) | 62 (43%) |
| Medicaid/None | 24 (6.4%) | 17 (12%) |
| Other/Unknown | 2 (0.5%) | 0 (0%) |
| BMI | ||
| Mean (SD) | 34 (9) | 28.2 (6.8) |
| Range | 16, 61 | 16.0, 66.1 |
| Family History of Cancer | 68 (18%) | 72 (50%) |
| Stage | ||
| I | 233 (62%) | 25 (17%) |
| II | 32 (8.6%) | 11 (7.6%) |
| III | 61 (16%) | 63 (44%) |
| IV | 47 (13%) | 45 (31%) |
Disclaimer/Publisher’s Note: The statements, opinions and data contained in all publications are solely those of the individual author(s) and contributor(s) and not of MDPI and/or the editor(s). MDPI and/or the editor(s) disclaim responsibility for any injury to people or property resulting from any ideas, methods, instructions or products referred to in the content. |
© 2024 by the authors. Licensee MDPI, Basel, Switzerland. This article is an open access article distributed under the terms and conditions of the Creative Commons Attribution (CC BY) license (https://creativecommons.org/licenses/by/4.0/).
Share and Cite
Kim, M.; Hayek, J.; Acker, C.; An, A.; Zhang, P.; Gorelick, C.; Kanis, M.J. No Racial Disparities Observed Using Point-of-Care Genetic Counseling and Testing for Endometrial and Ovarian Cancer in a Diverse Patient Population: A Retrospective Cohort Study. Cancers 2024, 16, 1598. https://doi.org/10.3390/cancers16081598
Kim M, Hayek J, Acker C, An A, Zhang P, Gorelick C, Kanis MJ. No Racial Disparities Observed Using Point-of-Care Genetic Counseling and Testing for Endometrial and Ovarian Cancer in a Diverse Patient Population: A Retrospective Cohort Study. Cancers. 2024; 16(8):1598. https://doi.org/10.3390/cancers16081598
Chicago/Turabian StyleKim, Michael, Judy Hayek, Cheyenne Acker, Anjile An, Peilin Zhang, Constantine Gorelick, and Margaux J. Kanis. 2024. "No Racial Disparities Observed Using Point-of-Care Genetic Counseling and Testing for Endometrial and Ovarian Cancer in a Diverse Patient Population: A Retrospective Cohort Study" Cancers 16, no. 8: 1598. https://doi.org/10.3390/cancers16081598
APA StyleKim, M., Hayek, J., Acker, C., An, A., Zhang, P., Gorelick, C., & Kanis, M. J. (2024). No Racial Disparities Observed Using Point-of-Care Genetic Counseling and Testing for Endometrial and Ovarian Cancer in a Diverse Patient Population: A Retrospective Cohort Study. Cancers, 16(8), 1598. https://doi.org/10.3390/cancers16081598

