Identification of Prognostic Markers of Gynecologic Cancers Utilizing Patient-Derived Xenograft Mouse Models
Abstract
:Simple Summary
Abstract
1. Introduction
2. Materials and Methods
2.1. Patients and Tissue Specimens
2.2. Engraftment and Management of PDX Models
2.3. Tumor Growth Rate
2.4. Gene Set Enrichment Analysis (GSEA) and Gene Clustering
2.5. Histologic and Immunohistochemical Analysis
2.6. Antibodies
2.7. Statistical Analysis
3. Results
3.1. PDX Models Improved the Success Rate of Tumor Engraftment and Growth Rate with Increased In Vivo Passage
3.2. Tumor Grade has a Decisive Effect on the Engraftment of PDX Tissues
3.3. PDX Engraftment Rate and Tumor Growth Rates Correlate with Poor Prognosis
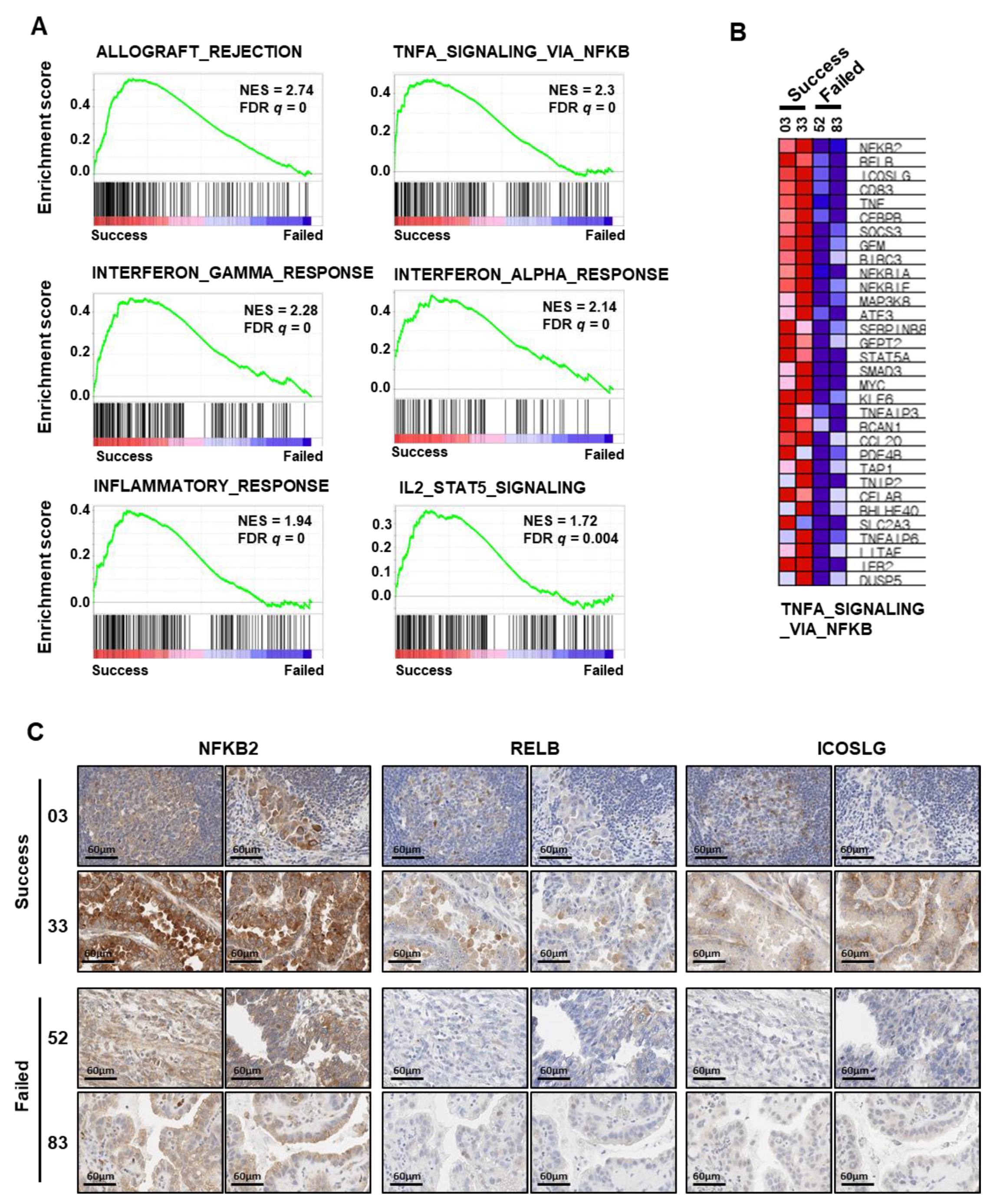
3.4. Inflammation and Immune Response Genes Correlate with the PDX Establishment Rate
3.5. Up-Regulated Genes in Successful Engraftment Are Associated with a Poor Prognosis of Patients with Ovarian Clear Cell Cancer
4. Discussion
5. Conclusions
Supplementary Materials
Author Contributions
Funding
Institutional Review Board Statement
Informed Consent Statement
Data Availability Statement
Conflicts of Interest
References
- Sa, J.K.; Hwang, J.R.; Cho, Y.J.; Ryu, J.Y.; Choi, J.J.; Jeong, S.Y.; Kim, J.; Kim, M.S.; Paik, E.S.; Lee, Y.Y.; et al. Pharmacogenomic analysis of patient-derived tumor cells in gynecologic cancers. Genome Biol. 2019, 20, 253. [Google Scholar] [CrossRef] [PubMed]
- Siegel, R.L.; Miller, K.D.; Jemal, A. Cancer statistics, 2020. CA A Cancer J. Clin. 2020, 70, 7–30. [Google Scholar] [CrossRef] [PubMed]
- Ha, H.I.; Chang, H.K.; Park, S.J.; Lim, J.; Won, Y.J.; Lim, M.C. The incidence and survival of cervical, ovarian, and endometrial cancer in Korea, 1999-2017: Korea Central Cancer Registry. Obstet. Gynecol. Sci. 2021, 64, 444–453. [Google Scholar] [CrossRef] [PubMed]
- Min Chul, C. Management of Gynecologic Malignancies in the Elderly Women. KJCG 2018, 19, 81–88. [Google Scholar] [CrossRef]
- Furau, G.; Dascau, V.; Furau, C.; Paiusan, L.; Radu, A.; Stanescu, C. Gynecological Cancer Age Groups at the “Dr. Salvator Vuia” Clinical Obstetrics and Gynecology Hospital during the 2000-2009 Period. Maedica 2011, 6, 268–271. [Google Scholar]
- Lim, M.C.; Won, Y.J.; Ko, M.J.; Kim, M.; Shim, S.H.; Suh, D.H.; Kim, J.W. Incidence of cervical, endometrial, and ovarian cancer in Korea during 1999-2015. J. Gynecol. Oncol. 2019, 30, e38. [Google Scholar] [CrossRef]
- Wang, Q.; Peng, H.; Qi, X.; Wu, M.; Zhao, X. Targeted therapies in gynecological cancers: A comprehensive review of clinical evidence. Signal Transduct. Target. Ther. 2020, 5, 137. [Google Scholar] [CrossRef]
- Burger, R.A.; Brady, M.F.; Bookman, M.A.; Fleming, G.F.; Monk, B.J.; Huang, H.; Mannel, R.S.; Homesley, H.D.; Fowler, J.; Greer, B.E.; et al. Incorporation of bevacizumab in the primary treatment of ovarian cancer. N. Engl. J. Med. 2011, 365, 2473–2483. [Google Scholar] [CrossRef] [Green Version]
- Perren, T.J.; Swart, A.M.; Pfisterer, J.; Ledermann, J.A.; Pujade-Lauraine, E.; Kristensen, G.; Carey, M.S.; Beale, P.; Cervantes, A.; Kurzeder, C.; et al. A phase 3 trial of bevacizumab in ovarian cancer. N. Engl. J. Med. 2011, 365, 2484–2496. [Google Scholar] [CrossRef] [Green Version]
- Tewari, K.S.; Monk, B.J. Evidence-Based Treatment Paradigms for Management of Invasive Cervical Carcinoma. J. Clin. Oncol. Off. J. Am. Soc. Clin. Oncol. 2019, 37, 2472–2489. [Google Scholar] [CrossRef]
- Kurnit, K.C.; Fleming, G.F.; Lengyel, E. Updates and New Options in Advanced Epithelial Ovarian Cancer Treatment. Obstet. Gynecol. 2021, 137, 108–121. [Google Scholar] [CrossRef] [PubMed]
- Miller, R.E.; Lewis, A.J.; Powell, M.E. PARP inhibitors and immunotherapy in ovarian and endometrial cancers. Br. J. Radiol. 2021, 94, 20210002. [Google Scholar] [CrossRef]
- Kandoth, C.; Schultz, N.; Cherniack, A.D.; Akbani, R.; Liu, Y.; Shen, H.; Robertson, A.G.; Pashtan, I.; Shen, R.; Benz, C.C.; et al. Integrated genomic characterization of endometrial carcinoma. Nature 2013, 497, 67–73. [Google Scholar] [CrossRef] [PubMed] [Green Version]
- Creutzberg, C.L.; Lu, K.H.; Fleming, G.F. Uterine Cancer: Adjuvant Therapy and Management of Metastatic Disease. J. Clin. Oncol. Off. J. Am. Soc. Clin. Oncol. 2019, 37, 2490–2500. [Google Scholar] [CrossRef] [PubMed]
- Rosfjord, E.; Lucas, J.; Li, G.; Gerber, H.P. Advances in patient-derived tumor xenografts: From target identification to predicting clinical response rates in oncology. Biochem. Pharmacol. 2014, 91, 135–143. [Google Scholar] [CrossRef] [PubMed]
- Siolas, D.; Hannon, G.J. Patient-derived tumor xenografts: Transforming clinical samples into mouse models. Cancer Res. 2013, 73, 5315–5319. [Google Scholar] [CrossRef] [PubMed] [Green Version]
- Aparicio, S.; Hidalgo, M.; Kung, A.L. Examining the utility of patient-derived xenograft mouse models. Nat. Rev. Cancer 2015, 15, 311–316. [Google Scholar] [CrossRef] [PubMed]
- Shaw, T.J.; Senterman, M.K.; Dawson, K.; Crane, C.A.; Vanderhyden, B.C. Characterization of intraperitoneal, orthotopic, and metastatic xenograft models of human ovarian cancer. Mol. Ther. J. Am. Soc. Gene Ther. 2004, 10, 1032–1042. [Google Scholar] [CrossRef] [PubMed]
- Cho, S.Y. Patient-derived xenografts as compatible models for precision oncology. Lab. Anim. Res. 2020, 36, 14. [Google Scholar] [CrossRef]
- Eoh, K.J.; Chung, Y.S.; Lee, S.H.; Park, S.A.; Kim, H.J.; Yang, W.; Lee, I.O.; Lee, J.Y.; Cho, H.; Chay, D.B.; et al. Comparison of Clinical Features and Outcomes in Epithelial Ovarian Cancer according to Tumorigenicity in Patient-Derived Xenograft Models. Cancer Res. Treat. 2018, 50, 956–963. [Google Scholar] [CrossRef] [Green Version]
- Heo, E.J.; Cho, Y.J.; Cho, W.C.; Hong, J.E.; Jeon, H.K.; Oh, D.Y.; Choi, Y.L.; Song, S.Y.; Choi, J.J.; Bae, D.S.; et al. Patient-Derived Xenograft Models of Epithelial Ovarian Cancer for Preclinical Studies. Cancer Res. Treat. 2017, 49, 915–926. [Google Scholar] [CrossRef] [Green Version]
- Weroha, S.J.; Becker, M.A.; Enderica-Gonzalez, S.; Harrington, S.C.; Oberg, A.L.; Maurer, M.J.; Perkins, S.E.; AlHilli, M.; Butler, K.A.; McKinstry, S.; et al. Tumorgrafts as in vivo surrogates for women with ovarian cancer. Clin. Cancer Res. Off. J. Am. Assoc. Cancer Res. 2014, 20, 1288–1297. [Google Scholar] [CrossRef] [Green Version]
- Hoffmann, C.; Bachran, C.; Stanke, J.; Elezkurtaj, S.; Kaufmann, A.M.; Fuchs, H.; Loddenkemper, C.; Schneider, A.; Cichon, G. Creation and characterization of a xenograft model for human cervical cancer. Gynecol. Oncol. 2010, 118, 76–80. [Google Scholar] [CrossRef]
- Scott, C.L.; Mackay, H.J.; Haluska, P., Jr. Patient-derived xenograft models in gynecologic malignancies. Am. Soc. Clin. Oncol. Educ. Book. Am. Soc. Clin. Oncology. Annu. Meet. 2014, e258–e266. [Google Scholar] [CrossRef] [Green Version]
- Depreeuw, J.; Hermans, E.; Schrauwen, S.; Annibali, D.; Coenegrachts, L.; Thomas, D.; Luyckx, M.; Gutierrez-Roelens, I.; Debruyne, D.; Konings, K.; et al. Characterization of patient-derived tumor xenograft models of endometrial cancer for preclinical evaluation of targeted therapies. Gynecol. Oncol. 2015, 139, 118–126. [Google Scholar] [CrossRef]
- Lõhmussaar, K.; Boretto, M.; Clevers, H. Human-Derived Model Systems in Gynecological Cancer Research. Trends Cancer 2020, 6, 1031–1043. [Google Scholar] [CrossRef] [PubMed]
- Wang, Z.; Fu, S.; Zhao, J.; Zhao, W.; Shen, Z.; Wang, D.; Duan, J.; Bai, H.; Wan, R.; Yu, J.; et al. Transbronchoscopic patient biopsy-derived xenografts as a preclinical model to explore chemorefractory-associated pathways and biomarkers for small-cell lung cancer. Cancer Lett. 2019, 440-441, 180–188. [Google Scholar] [CrossRef] [PubMed]
- Owonikoko, T.K.; Zhang, G.; Kim, H.S.; Stinson, R.M.; Bechara, R.; Zhang, C.; Chen, Z.; Saba, N.F.; Pakkala, S.; Pillai, R.; et al. Patient-derived xenografts faithfully replicated clinical outcome in a phase II co-clinical trial of arsenic trioxide in relapsed small cell lung cancer. J. Transl. Med. 2016, 14, 111. [Google Scholar] [CrossRef] [Green Version]
- Jiang, W.; Xie, S.; Liu, Y.; Zou, S.; Zhu, X. The Application of Patient-Derived Xenograft Models in Gynecologic Cancers. J. Cancer 2020, 11, 5478–5489. [Google Scholar] [CrossRef] [PubMed]
- Zhang, F.; Wang, W.; Long, Y.; Liu, H.; Cheng, J.; Guo, L.; Li, R.; Meng, C.; Yu, S.; Zhao, Q.; et al. Characterization of drug responses of mini patient-derived xenografts in mice for predicting cancer patient clinical therapeutic response. Cancer Commun. 2018, 38, 60. [Google Scholar] [CrossRef] [Green Version]
- Chen, Q.; Wei, T.; Wang, J.; Zhang, Q.; Li, J.; Zhang, J.; Ni, L.; Wang, Y.; Bai, X.; Liang, T. Patient-derived xenograft model engraftment predicts poor prognosis after surgery in patients with pancreatic cancer. Pancreatology 2020, 20, 485–492. [Google Scholar] [CrossRef]
- Xu, W.; Zhao, Z.Y.; An, Q.M.; Dong, B.; Lv, A.; Li, C.P.; Guan, X.Y.; Tian, X.Y.; Wu, J.H.; Hao, C.Y. Comprehensive comparison of patient-derived xenograft models in Hepatocellular Carcinoma and metastatic Liver Cancer. Int. J. Med. Sci. 2020, 17, 3073–3081. [Google Scholar] [CrossRef]
- Subramanian, A.; Tamayo, P.; Mootha, V.K.; Mukherjee, S.; Ebert, B.L.; Gillette, M.A.; Paulovich, A.; Pomeroy, S.L.; Golub, T.R.; Lander, E.S.; et al. Gene set enrichment analysis: A knowledge-based approach for interpreting genome-wide expression profiles. Proc. Natl. Acad. Sci. USA 2005, 102, 15545–15550. [Google Scholar] [CrossRef] [Green Version]
- Torre, L.A.; Trabert, B.; DeSantis, C.E.; Miller, K.D.; Samimi, G.; Runowicz, C.D.; Gaudet, M.M.; Jemal, A.; Siegel, R.L. Ovarian cancer statistics, 2018. CA A Cancer J. Clin. 2018, 68, 284–296. [Google Scholar] [CrossRef] [PubMed]
- Shin, H.Y.; Yang, W.; Chay, D.B.; Lee, E.J.; Chung, J.Y.; Kim, H.S.; Kim, J.H. Tetraspanin 1 promotes endometriosis leading to ovarian clear cell carcinoma. Mol. Oncol. 2021, 15, 987–1004. [Google Scholar] [CrossRef]
- Izumchenko, E.; Paz, K.; Ciznadija, D.; Sloma, I.; Katz, A.; Vasquez-Dunddel, D.; Ben-Zvi, I.; Stebbing, J.; McGuire, W.; Harris, W.; et al. Patient-derived xenografts effectively capture responses to oncology therapy in a heterogeneous cohort of patients with solid tumors. Ann. Oncol. Off. J. Eur. Soc. Med. Oncol. 2017, 28, 2595–2605. [Google Scholar] [CrossRef] [PubMed]
- Yang, W.; Fan, W.S.; Ye, M.X.; Li, Z.; Gu, C.L.; Zhu, Y.P.; Hao, Y.P.; Wang, Z.Q.; Wang, L.; Meng, Y.G. Establishment of the PDTX model of gynecological tumors. Am. J. Transl. Res. 2019, 11, 3779–3789. [Google Scholar] [PubMed]
- Goto, T. Patient-Derived Tumor Xenograft Models: Toward the Establishment of Precision Cancer Medicine. J. Pers. Med. 2020, 10, 64. [Google Scholar] [CrossRef] [PubMed]
- Flanagan, S.P. ‘Nude’ a new hairless gene with pleiotropic effects in the mouse. Genet. Res. 1966, 8, 295–309. [Google Scholar] [CrossRef] [PubMed] [Green Version]
- Belizário, J.E.J.T.O.I.J. Immunodeficient Mouse Models: An Overview. Open Immunol. J. 2009, 2, 79–85. [Google Scholar] [CrossRef]
- Collins, A.T.; Lang, S.H. A systematic review of the validity of patient derived xenograft (PDX) models: The implications for translational research and personalised medicine. PeerJ 2018, 6, e5981. [Google Scholar] [CrossRef]
- Taniguchi, K.; Karin, M. NF-κB, inflammation, immunity and cancer: Coming of age. Nat. Rev. Immunol. 2018, 18, 309–324. [Google Scholar] [CrossRef]
- Xia, Y.; Shen, S.; Verma, I.M. NF-κB, an active player in human cancers. Cancer Immunol. Res. 2014, 2, 823–830. [Google Scholar] [CrossRef] [PubMed] [Green Version]
- Harjunpää, H.; Llort Asens, M.; Guenther, C.; Fagerholm, S.C. Cell Adhesion Molecules and Their Roles and Regulation in the Immune and Tumor Microenvironment. Front. Immunol. 2019, 10, 1078. [Google Scholar] [CrossRef] [PubMed] [Green Version]
- Xia, Y.F.; Liu, L.P.; Zhong, C.P.; Geng, J.G. NF-kappaB activation for constitutive expression of VCAM-1 and ICAM-1 on B lymphocytes and plasma cells. Biochem. Biophys. Res. Commun. 2001, 289, 851–856. [Google Scholar] [CrossRef] [PubMed]
- Collins, T.; Read, M.A.; Neish, A.S.; Whitley, M.Z.; Thanos, D.; Maniatis, T. Transcriptional regulation of endothelial cell adhesion molecules: NF-kappa B and cytokine-inducible enhancers. FASEB J. Off. Publ. Fed. Am. Soc. Exp. Biol. 1995, 9, 899–909. [Google Scholar] [CrossRef] [Green Version]
- Erez, N.; Truitt, M.; Olson, P.; Arron, S.T.; Hanahan, D. Cancer-Associated Fibroblasts Are Activated in Incipient Neoplasia to Orchestrate Tumor-Promoting Inflammation in an NF-kappaB-Dependent Manner. Cancer Cell 2010, 17, 135–147. [Google Scholar] [CrossRef] [Green Version]
- Huang, W.; Zhang, L.; Yang, M.; Wu, X.; Wang, X.; Huang, W.; Yuan, L.; Pan, H.; Wang, Y.; Wang, Z.; et al. Cancer-associated fibroblasts promote the survival of irradiated nasopharyngeal carcinoma cells via the NF-κB pathway. J. Exp. Clin. Cancer Res. 2021, 40, 87. [Google Scholar] [CrossRef]
- Hufnagel, D.H.; Wilson, A.J.; Saxon, J.; Blackwell, T.S.; Watkins, J.; Khabele, D.; Crispens, M.A.; Yull, F.E.; Beeghly-Fadiel, A. Expression of p52, a non-canonical NF-kappaB transcription factor, is associated with poor ovarian cancer prognosis. Biomark. Res. 2020, 8, 45. [Google Scholar] [CrossRef]
- House, C.D.; Jordan, E.; Hernandez, L.; Ozaki, M.; James, J.M.; Kim, M.; Kruhlak, M.J.; Batchelor, E.; Elloumi, F.; Cam, M.C.; et al. NFκB Promotes Ovarian Tumorigenesis via Classical Pathways That Support Proliferative Cancer Cells and Alternative Pathways That Support ALDH(+) Cancer Stem-like Cells. Cancer Res. 2017, 77, 6927–6940. [Google Scholar] [CrossRef] [Green Version]
- Harrington, B.S.; Annunziata, C.M. NF-κB Signaling in Ovarian Cancer. Cancers 2019, 11, 1182. [Google Scholar] [CrossRef] [Green Version]




| Successful Engraftment | |||||||||
|---|---|---|---|---|---|---|---|---|---|
| Diagnosis | Case | Successful Engraftment | Failed Engraftment | Successful Engraftment Rate (%) | p Value a | Duration b (Month) | p Value c | Tumor Growth Rate b | p Value d |
| Ovarian cancer, n | <0.0001 | 0.0021 | |||||||
| P1 | 130 | 61 | 69 | 46.92 | 6.70 ± 3.95 | 319.3 ± 319.7 | reference | ||
| P2 | 61 | 55 | 6 | 90.16 | 4.93 ± 3.55 | 575.1 ± 613.3 | 0.0145 | ||
| P3 | 55 | 52 | 3 | 94.55 | 4.09 ± 2.85 | 527.5 ± 457.9 | 0.0168 | ||
| Cervical and Vaginal cancer, n | 0.0004 | 0.0007 | |||||||
| P1 | 45 | 29 | 16 | 64.44 | 5.42 ± 2.74 | 606.7 ± 527.0 | reference | ||
| P2 | 29 | 26 | 3 | 89.66 | 3.19 ± 1.57 | 558.7 ± 594.6 | 0.7828 | ||
| P3 | 26 | 26 | 0 | 100 | 3.10 ± 1.61 | 525.2 ± 394.5 | 0.5891 | ||
| Uterine cancer, n | 0.014 | 0.08 | |||||||
| P1 | 32 | 18 | 14 | 56.25 | 6.04 ± 4.13 | 427.3 ± 507.2 | reference | ||
| P2 | 18 | 17 | 1 | 94.44 | 4.11 ± 3.15 | 449.8 ± 339.0 | 0.8992 | ||
| P3 | 17 | 13 | 4 | 76.47 | 2.80 ± 1.48 | 1208 ± 1204 | 0.0341 | ||
| Successful Engraftment | ||||||
|---|---|---|---|---|---|---|
| Variables | Case | Successful Engraftment | Failed Engraftment | p Value | Tumor Growth Rate a | p Value d |
| All, n | 130 | 61 | 69 | |||
| Age (year) a | 52.12 ± 12.22 | 52.08 ± 12.51 | 52.16 ± 12.05 | 0.9706 b | ||
| Pre CA-125 level (U/mL) a | 942.7 ± 2315 | 1442 ± 3124 | 475.4 ± 942.7 | 0.0216 b | ||
| Borderline tumors, n | 10 | 2 | 8 | |||
| Histology, n (%) | 1.0000 c | |||||
| Serous | 2 (20.00) | 0 (0.0) | 2 (25.00) | N/A | N/A | |
| Mucinous | 8 (80.00) | 2 (100) | 6 (75.00) | 167.55 ± 102.2 | ||
| Malignant tumors, n | 120 | 59 | 61 | |||
| Epithelial ovarian cancer, n | 112 | 54 | 58 | |||
| Histology, n (%) | 0.0389 c | |||||
| Serous | 68 (60.71) | 39 (72.22) | 29 (50.00) | 300.9 ± 248.3 | reference | |
| Clear | 17 (15.18) | 6 (11.11) | 11 (18.97) | 395.4 ± 383.1 | 0.6088 | |
| Endometrioid | 7 (6.25) | 2 (3.70) | 5 (8.62) | 90.28 ± 2.653 | <0.0001 | |
| Mucinous | 12 (10.71) | 2 (3.70) | 10 (17.24) | 373.5 ± 322.0 | 0.807 | |
| MMMT | 7 (6.25) | 5 (9.26) | 2 (3.45) | 632.7 ± 696.4 | 0.059 | |
| Brenner | 1 (0.89) | 0 (0.0) | 1 (1.72) | N/A | N/A | |
| Stage, n (%) | 0.0004 c | |||||
| I | 27 (24.11) | 5 (9.26) | 22 (37.93) | 112.6 ± 53.89 | reference | |
| II/III/IV/Recurrent | 85 (75.89) | 49 (90.74) | 36 (62.07) | 359.3 ± 335.1 | 0.0002 | |
| Grade, n (%) | 0.0073 c | |||||
| 1 | 8 (7.14) | 0 (0.0) | 8 (13.79) | N/A | ||
| 2 | 10 (8.93) | 7 (12.96) | 3 (5.17) | 316.6 ± 166.8 | reference | |
| 3 | 70 (62.50) | 37 (68.52) | 33 (56.90) | 332.5 ± 287.1 | 0.2044 | |
| Unknown | 24 (21.43) | 10 (18.52) | 14 (24.14) | 443.7 ± 521.4 | N/A | |
| Non-Epithelial ovarian cancer, n | 8 | 5 | 3 | |||
| Histology, n (%) | 0.2369 c | |||||
| Sex cord-stromal | 1 (12.50) | 0 (0.0) | 1 (33.33) | N/A | N/A | |
| Germ cell | 5 (62.50) | 3 (60.00) | 2 (66.67) | 84.12 ± 106.3 | ||
| Metastatic | 2 (25.00) | 2 (40.00) | 0 (0.0) | N/A | ||
| Stage, n (%) | 0.1964 c | |||||
| I | 5 (62.50) | 2 (40.00) | 3 (10.00) | 159.25 | N/A | |
| II/III/IV/Recurrent | 3 (37.50) | 3 (60.00) | 0 (0.0) | 8.98 | ||
| Successful Engraftment | ||||||
|---|---|---|---|---|---|---|
| Variables | Case | Successful Engraftment | Failed Engraftment | p Value | Tumor Growth Rate a | p Value e |
| All, n | 45 | 29 | 16 | |||
| Age (year) a | 48.86 ± 11.70 | 49.04 ± 10.64 | 48.56 ± 13.73 | 0.8991 c | ||
| SCC Ag (ng/mL) a | 15.05 ± 33.27 | 13.74 ± 18.15 | 17.68 ± 52.87 | 0.7225 c | ||
| Diagnosis, n (%) | 0.5313 d | |||||
| Cervical cancer | 43 (95.56) | 27 (93.10) | 16 (100) | 603.9 ± 548 | reference | |
| Vaginal cancer | 2 (4.45) | 2 (6.90) | 0 (0.0) | 639.8 ± 183 | 0.8532 | |
| Histology, n (%) | 0.2238 d | |||||
| Squamous | 32 (75.86) | 22 (75.86) | 10 (62.5) | 667.7 ± 570.9 | reference | |
| Adeno | 9 (20.00) | 6 (20.69) | 3 (18.75) | 399.0 ± 326.8 | 0.1936 | |
| Others b | 4 (8.89) | 1 (3.45) | 3 (18.75) | 424.4 | N/A | |
| Stage, n (%) | 0.7551 d | |||||
| I/II | 20 (44.45) | 12 (41.38) | 8 (50.00) | 591.6 ± 495.3 | reference | |
| III/IV/Recurrent | 20 (55.00) | 17 (58.62) | 8 (50.00) | 617.8 ± 566.0 | 0.9013 | |
| Grade, n (%) | 0.0073 d | |||||
| 1 | 3 (6.67) | 0 (0.0) | 3 (18.75) | N/A | ||
| 2 | 14 (31.11) | 10 (34.48) | 4 (25.00) | 873.2 ± 588.3 | reference | |
| 3 | 4 (8.89) | 4 (13.79) | 0 (0.0) | 925.5 ± 772.0 | 0.9237 | |
| Unknown | 24 (53.33) | 15 (51.72) | 9 (56.25) | 328.1 ± 225.7 | N/A | |
| Successful Engraftment | ||||||
|---|---|---|---|---|---|---|
| Variables | Case | Successful Engraftment | Failed Engraftment | p Value | Tumor Growth Rate a | p Value e |
| All, n | 32 | 18 | 14 | |||
| Age (year) a | 56.44 ± 10.01 | 58.44 ± 8.361 | 53.86 ± 11.60 | 0.2032 c | ||
| Pre CA-125 level (U/mL) a | 477.7 ± 1574 | 307.7 ± 914.9 | 740.3 ± 2286 | 0.4880 c | ||
| Histology, n (%) | 0.1595 d | |||||
| Endometrioid | 22 (68.75) | 10 (55.56) | 12 (85.71) | 288.4 ± 342.9 | reference | |
| Serous | 5 (15.63) | 4 (22.22) | 1 (7.14) | 429.5 ± 532.7 | 0.7091 | |
| Clear | 1 (3.13) | 1 (5.56) | 0 (0.0) | 338.2 | N/A | |
| Carcinosarcoma | 3 (9.38) | 3 (16.67) | 0 (0.0) | 1127 ± 1088 | 0.476 | |
| Other b | 1 (3.13) | 0 (0.0) | 1 (7.14) | N/A | N/A | |
| Stage, n (%) | 1.0000 d | |||||
| I/II | 23 (71.88) | 13 (72.22) | 10 (71.43) | 363.9 ± 559.0 | reference | |
| III/IV/Recurrent | 9 (28.13) | 5 (27.78) | 4 (28.57) | 617.8 ± 275.4 | 0.2565 | |
| Grade, n (%) | 0.0025 d | |||||
| 1 | 4 (12.50) | 0 (0) | 4 (12.50) | N/A | ||
| 2 | 13 (40.63) | 5 (15.63) | 8 (25.00) | 330.1 ± 477.3 | reference | |
| 3 | 11 (34.38) | 10 (31.25) | 1 (3.16) | 358.4 ± 293.8 | 0.919 | |
| Unknown | 4 (12.50) | 3 (9.38) | 1 (3.16) | 966.4 ± 1316 | N/A | |
| Patient NO. | Diagnosis | Histology | Age | Stage | GSE157153 | P1 Tumor Engraftment |
|---|---|---|---|---|---|---|
| 03 | ovarian cancer | clear cell | 47 | R | GSM4756750 | Success |
| 33 | ovarian cancer | clear cell | 32 | IC | GSM4756737 | Success |
| 52 | ovarian cancer | clear cell | 41 | IV | GSM4756755 | Failed |
| 83 | ovarian cancer | clear cell | 44 | IA | GSM4756757 | Failed |
Publisher’s Note: MDPI stays neutral with regard to jurisdictional claims in published maps and institutional affiliations. |
© 2022 by the authors. Licensee MDPI, Basel, Switzerland. This article is an open access article distributed under the terms and conditions of the Creative Commons Attribution (CC BY) license (https://creativecommons.org/licenses/by/4.0/).
Share and Cite
Shin, H.-Y.; Lee, E.-j.; Yang, W.; Kim, H.S.; Chung, D.; Cho, H.; Kim, J.-H. Identification of Prognostic Markers of Gynecologic Cancers Utilizing Patient-Derived Xenograft Mouse Models. Cancers 2022, 14, 829. https://doi.org/10.3390/cancers14030829
Shin H-Y, Lee E-j, Yang W, Kim HS, Chung D, Cho H, Kim J-H. Identification of Prognostic Markers of Gynecologic Cancers Utilizing Patient-Derived Xenograft Mouse Models. Cancers. 2022; 14(3):829. https://doi.org/10.3390/cancers14030829
Chicago/Turabian StyleShin, Ha-Yeon, Eun-ju Lee, Wookyeom Yang, Hyo Sun Kim, Dawn Chung, Hanbyoul Cho, and Jae-Hoon Kim. 2022. "Identification of Prognostic Markers of Gynecologic Cancers Utilizing Patient-Derived Xenograft Mouse Models" Cancers 14, no. 3: 829. https://doi.org/10.3390/cancers14030829
APA StyleShin, H.-Y., Lee, E.-j., Yang, W., Kim, H. S., Chung, D., Cho, H., & Kim, J.-H. (2022). Identification of Prognostic Markers of Gynecologic Cancers Utilizing Patient-Derived Xenograft Mouse Models. Cancers, 14(3), 829. https://doi.org/10.3390/cancers14030829

