Novel Gene Signatures Predictive of Patient Recurrence-Free Survival and Castration Resistance in Prostate Cancer
Abstract
Simple Summary
Abstract
1. Introduction
2. Materials and Methods
2.1. Patient Cohorts
2.2. Gene Expression Data Preprocessing
2.3. Identification of CRPC-Associated Genes
2.4. Construction and Validation of a CRPC-Derived Prognostic Signature (CRPCPS)
2.5. Construction of a Diagnostic Model for CRPC
2.6. Establishment and Assessment of the Nomogram
2.7. Functional Enrichment Analysis
2.8. Statistical and Other Computational Analyses
3. Results
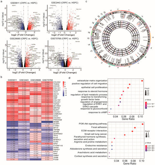
3.1. Integrated Screening for Robust CRPC-Associated Genes
3.2. Development of a CRPC-Derived Six-Gene Signature That Predicts RFS
3.3. Development of a CRPC Diagnostic Model Based on the CRPCPS Genes
3.4. Validation of the CRPCPS in Independent Patient Cohorts
3.5. The CRPCPS Is Prognostic of RFS in PCa
3.6. The CRPCPS Remains Prognostic in PCa Patients with a Specific Clinicopathological Parameter
3.7. Model Comparison
3.8. Nomogram Based on CRPCPS Scores and Clinicopathological Features
3.9. Functional Enrichment Analysis of the CRPCPS Genes
4. Discussion
5. Conclusions
Supplementary Materials
Author Contributions
Funding
Institutional Review Board Statement
Informed Consent Statement
Data Availability Statement
Acknowledgments
Conflicts of Interest
References
- Fitzmaurice, C.; Akinyemiju, T.F.; Al Lami, F.H.; Alam, T.; Alizadeh-Navaei, R.; Allen, C.; Alsharif, U.; Alvis-Guzman, N.; Amini, E.; Anderson, B.O.; et al. Global, regional, and national cancer incidence, mortality, years of life lost, years lived with disability, and disability-adjusted life-years for 29 cancer groups, 1990 to 2016: A systematic analysis for the global burden of disease study. JAMA Oncol. 2018, 4, 1553–1568. [Google Scholar] [CrossRef] [PubMed]
- Siegel, R.L.; Miller, K.D.; Jemal, A. Cancer statistics. CA Cancer J. Clin. 2019, 69, 7–34. [Google Scholar] [CrossRef]
- Matsumoto, K.; Niwa, N.; Hattori, S.; Takeda, T.; Morita, S.; Kosaka, T.; Mizuno, R.; Shinojima, T.; Kikuchi, E.; Asanuma, H.; et al. Establishment of the optimal follow-up schedule after radical prostatectomy. Urol. Oncol. 2018, 36, 341–349. [Google Scholar] [CrossRef]
- Han, M.; Partin, A.W.; Pound, C.R.; Epstein, J.I.; Walsh, P.C. Long-term biochemical disease-free and cancer-specific survival following anatomic radical retropubic prostatectomy. The 15-year Johns Hopkins experience. Urol. Clin. N. Am. 2001, 28, 555–565. [Google Scholar] [CrossRef]
- Pound, C.R.; Partin, A.W.; Eisenberger, M.A.; Chan, D.W.; Pearson, J.D.; Walsh, P.C. Natural history of progression after PSA elevation following radical prostatectomy. JAMA 1999, 281, 1591–1597. [Google Scholar] [CrossRef]
- Ward, J.F.; Blute, M.L.; Slezak, J.; Bergstralh, E.J.; Zincke, H. The long-term clinical impact of biochemical recurrence of prostate cancer 5 or more years after radical prostatectomy. J. Urol. 2003, 170, 1872–1876. [Google Scholar] [CrossRef]
- Roehl, K.A.; Han, M.; Ramos, C.G.; Antenor, J.A.; Catalona, W.J. Cancer progression and survival rates following anatomical radical retropubic prostatectomy in 3,478 consecutive patients: Long-term results. J. Urol. 2004, 172, 910–914. [Google Scholar] [CrossRef]
- Bubendorf, L.; Schopfer, A.; Wagner, U.; Sauter, G.; Moch, H.; Willi, N.; Gasser, T.C.; Mihatsch, M.J. Metastatic patterns of prostate cancer: An autopsy study of 1,589 patients. Hum. Pathol. 2000, 31, 578–583. [Google Scholar] [CrossRef] [PubMed]
- Sharifi, N.; Gulley, J.L.; Dahut, W.L. Androgen deprivation therapy for prostate cancer. JAMA 2005, 294, 238–244. [Google Scholar] [CrossRef]
- Mansinho, A.; Macedo, D.; Fernandes, I.; Costa, L. Castration-resistant prostate cancer: Mechanisms, targets and treatment. In Molecular and Diagnostic Imaging in Prostate Cancer: Clinical Applications and Treatment Strategies; Schatten, H., Ed.; Springer International Publishing: Berlin/Heidelberg, Germany, 2018; pp. 117–133. [Google Scholar]
- Kirby, M.; Hirst, C.; Crawford, E.D. Characterising the castration-resistant prostate cancer population: A systematic review. Int. J. Clin. Pract. 2011, 65, 1180–1192. [Google Scholar] [CrossRef] [PubMed]
- Castro, E.; Goh, C.; Olmos, D.; Saunders, E.; Leongamornlert, D.; Tymrakiewicz, M.; Mahmud, N.; Dadaev, T.; Govindasami, K.; Guy, M.; et al. Germline BRCA mutations are associated with higher risk of nodal involvement, distant metastasis, and poor survival outcomes in prostate cancer. J. Clin. Oncol. 2013, 31, 1748–1757. [Google Scholar] [CrossRef]
- Castro, E.; Goh, C.; Leongamornlert, D.; Saunders, E.; Tymrakiewicz, M.; Dadaev, T.; Govindasami, K.; Guy, M.; Ellis, S.; Frost, D.; et al. Effect of BRCA mutations on metastatic relapse and cause-specific survival after radical treatment for localised prostate cancer. Eur. Urol. 2015, 68, 186–193. [Google Scholar] [CrossRef]
- Nam, R.K.; Benatar, T.; Wallis, C.J.; Amemiya, Y.; Yang, W.; Garbens, A.; Naeim, M.; Sherman, C.; Sugar, L.; Seth, A. MiR-301a regulates E-cadherin expression and is predictive of prostate cancer recurrence. Prostate 2016, 76, 869–884. [Google Scholar] [CrossRef]
- Hu, B.R.; Fairey, A.S.; Madhav, A.; Yang, D.; Li, M.; Groshen, S.; Stephens, C.; Kim, P.H.; Virk, N.; Wang, L.; et al. AXIN2 expression predicts prostate cancer recurrence and regulates invasion and tumor growth. Prostate 2016, 76, 597–608. [Google Scholar] [CrossRef] [PubMed]
- Tse, B.W.C.; Volpert, M.; Ratther, E.; Stylianou, N.; Nouri, M.; McGowan, K.; Lehman, M.L.; McPherson, S.J.; Roshan-Moniri, M.; Butler, M.S.; et al. Neuropilin-1 is upregulated in the adaptive response of prostate tumors to androgen-targeted therapies and is prognostic of metastatic progression and patient mortality. Oncogene 2017, 36, 3417–3427. [Google Scholar] [CrossRef] [PubMed]
- Knezevic, D.; Goddard, A.D.; Natraj, N.; Cherbavaz, D.B.; Clark-Langone, K.M.; Snable, J.; Watson, D.; Falzarano, S.M.; Magi-Galluzzi, C.; Klein, E.A.; et al. Analytical validation of the Oncotype DX prostate cancer assay—A clinical RT-PCR assay optimized for prostate needle biopsies. BMC Genom. 2013, 14, 690. [Google Scholar] [CrossRef] [PubMed]
- Cuzick, J.; Swanson, G.P.; Fisher, G.; Brothman, A.R.; Berney, D.M.; Reid, J.E.; Mesher, D.; Speights, V.O.; Stankiewicz, E.; Foster, C.S.; et al. Prognostic value of an RNA expression signature derived from cell cycle proliferation genes in patients with prostate cancer: A retrospective study. Lancet Oncol. 2011, 12, 245–255. [Google Scholar] [CrossRef]
- Schmidt, L.; Fredsøe, J.; Kristensen, H.; Strand, S.H.; Rasmussen, A.; Høyer, S.; Borre, M.; Mouritzen, P.; Ørntoft, T.; Sørensen, K.D. Training and validation of a novel 4-miRNA ratio model (MiCaP) for prediction of postoperative outcome in prostate cancer patients. Ann. Oncol. 2018, 29, 2003–2009. [Google Scholar] [CrossRef] [PubMed]
- Hu, D.; Jiang, L.; Luo, S.; Zhao, X.; Hu, H.; Zhao, G.; Tang, W. Development of an autophagy-related gene expression signature for prognosis prediction in prostate cancer patients. J. Transl. Med. 2020, 18, 160. [Google Scholar] [CrossRef]
- Yang, L.; Roberts, D.; Takhar, M.; Erho, N.; Bibby, B.A.S.; Thiruthaneeswaran, N.; Bhandari, V.; Cheng, W.C.; Haider, S.; McCorry, A.M.B.; et al. Development and validation of a 28-gene hypoxia-related prognostic signature for localized prostate cancer. EBioMedicine 2018, 31, 182–189. [Google Scholar] [CrossRef]
- Geng, X.; Chen, C.; Huang, Y.; Hou, J. The prognostic value and potential mechanism of matrix metalloproteinases among prostate cancer. Int. J. Med. Sci. 2020, 17, 1550–1560. [Google Scholar] [CrossRef] [PubMed]
- Rui, X.; Shao, S.; Wang, L.; Leng, J. Identification of recurrence marker associated with immune infiltration in prostate cancer with radical resection and build prognostic nomogram. BMC Cancer 2019, 19, 1179. [Google Scholar] [CrossRef]
- Georgescu, C.; Corbin, J.M.; Thibivilliers, S.; Webb, Z.D.; Zhao, Y.D.; Koster, J.; Fung, K.M.; Asch, A.S.; Wren, J.D.; Ruiz-Echevarría, M.J. A TMEFF2-regulated cell cycle derived gene signature is prognostic of recurrence risk in prostate cancer. BMC Cancer 2019, 19, 423. [Google Scholar] [CrossRef] [PubMed]
- Abou-Ouf, H.; Alshalalfa, M.; Takhar, M.; Erho, N.; Donnelly, B.; Davicioni, E.; Karnes, R.J.; Bismar, T.A. Validation of a 10-gene molecular signature for predicting biochemical recurrence and clinical metastasis in localized prostate cancer. J. Cancer Res. Clin. Oncol. 2018, 144, 883–891. [Google Scholar] [CrossRef] [PubMed]
- Wu, C.L.; Schroeder, B.E.; Ma, X.J.; Cutie, C.J.; Wu, S.; Salunga, R.; Zhang, Y.; Kattan, M.W.; Schnabel, C.A.; Erlander, M.G.; et al. Development and validation of a 32-gene prognostic index for prostate cancer progression. Proc. Natl. Acad. Sci. USA 2013, 110, 6121–6126. [Google Scholar] [CrossRef] [PubMed]
- Ross-Adams, H.; Lamb, A.D.; Dunning, M.J.; Halim, S.; Lindberg, J.; Massie, C.M.; Egevad, L.A.; Russell, R.; Ramos-Montoya, A.; Vowler, S.L.; et al. Integration of copy number and transcriptomics provides risk stratification in prostate cancer: A discovery and validation cohort study. EBioMedicine 2015, 2, 1133–1144. [Google Scholar] [CrossRef]
- Tamura, K.; Furihata, M.; Tsunoda, T.; Ashida, S.; Takata, R.; Obara, W.; Yoshioka, H.; Daigo, Y.; Nasu, Y.; Kumon, H.; et al. Molecular features of hormone-refractory prostate cancer cells by genome-wide gene expression profiles. Cancer Res. 2007, 67, 5117–5125. [Google Scholar] [CrossRef]
- Best, C.J.; Gillespie, J.W.; Yi, Y.; Chandramouli, G.V.; Perlmutter, M.A.; Gathright, Y.; Erickson, H.S.; Georgevich, L.; Tangrea, M.A.; Duray, P.H.; et al. Molecular alterations in primary prostate cancer after androgen ablation therapy. Clin. Cancer Res. 2005, 11, 6823–6834. [Google Scholar] [CrossRef]
- Sharma, N.L.; Massie, C.E.; Ramos-Montoya, A.; Zecchini, V.; Scott, H.E.; Lamb, A.D.; MacArthur, S.; Stark, R.; Warren, A.Y.; Mills, I.G.; et al. The androgen receptor induces a distinct transcriptional program in castration-resistant prostate cancer in man. Cancer Cell 2013, 23, 35–47. [Google Scholar] [CrossRef]
- Jain, S.; Lyons, C.A.; Walker, S.M.; McQuaid, S.; Hynes, S.O.; Mitchell, D.M.; Pang, B.; Logan, G.E.; McCavigan, A.M.; O’Rourke, D.; et al. Validation of a metastatic assay using biopsies to improve risk stratification in patients with prostate cancer treated with radical radiation therapy. Ann. Oncol. 2018, 29, 215–222. [Google Scholar] [CrossRef]
- Taylor, B.S.; Schultz, N.; Hieronymus, H.; Gopalan, A.; Xiao, Y.; Carver, B.S.; Arora, V.K.; Kaushik, P.; Cerami, E.; Reva, B.; et al. Integrative genomic profiling of human prostate cancer. Cancer Cell 2010, 18, 11–22. [Google Scholar] [CrossRef]
- Fraser, M.; Sabelnykova, V.Y.; Yamaguchi, T.N.; Heisler, L.E.; Livingstone, J.; Huang, V.; Shiah, Y.J.; Yousif, F.; Lin, X.; Masella, A.P.; et al. Genomic hallmarks of localized, non-indolent prostate cancer. Nature 2017, 541, 359–364. [Google Scholar] [CrossRef] [PubMed]
- Long, Q.; Xu, J.; Osunkoya, A.O.; Sannigrahi, S.; Johnson, B.A.; Zhou, W.; Gillespie, T.; Park, J.Y.; Nam, R.K.; Sugar, L.; et al. Global transcriptome analysis of formalin-fixed prostate cancer specimens identifies biomarkers of disease recurrence. Cancer Res. 2014, 74, 3228–3237. [Google Scholar] [CrossRef]
- Grasso, C.S.; Wu, Y.M.; Robinson, D.R.; Cao, X.; Dhanasekaran, S.M.; Khan, A.P.; Quist, M.J.; Jing, X.; Lonigro, R.J.; Brenner, J.C.; et al. The mutational landscape of lethal castration-resistant prostate cancer. Nature 2012, 487, 239–243. [Google Scholar] [CrossRef]
- Ritchie, M.E.; Phipson, B.; Wu, D.; Hu, Y.; Law, C.W.; Shi, W.; Smyth, G.K. limma powers differential expression analyses for RNA-sequencing and microarray studies. Nucleic Acids Res. 2015, 43, e47. [Google Scholar] [CrossRef] [PubMed]
- Kolde, R.; Laur, S.; Adler, P.; Vilo, J. Robust rank aggregation for gene list integration and meta-analysis. Bioinformatics 2012, 28, 573–580. [Google Scholar] [CrossRef]
- Zhang, H.; Meltzer, P.; Davis, S. RCircos: An R package for Circos 2D track plots. BMC Bioinform. 2013, 14, 244. [Google Scholar] [CrossRef] [PubMed]
- Yu, G.; Wang, L.G.; Han, Y.; He, Q.Y. clusterProfiler: An R package for comparing biological themes among gene clusters. OMICS 2012, 16, 284–287. [Google Scholar] [CrossRef]
- Goeman, J.J. L1 penalized estimation in the Cox proportional hazards model. Biom. J. 2010, 52, 70–84. [Google Scholar] [CrossRef] [PubMed]
- Venables, W.N.; Ripley, B.D. Modern Applied Statistics with S, 4th ed.; Springer: New York, NY, USA, 2002; p. 495. [Google Scholar]
- Harrington, D.P.; Fleming, T.R. A class of rank test procedures for censored survival data. Biometrika 1982, 69, 553–566. [Google Scholar] [CrossRef]
- Royston, P.; Altman, D.G. External validation of a Cox prognostic model: Principles and methods. BMC Med. Res. Methodol. 2013, 13, 33. [Google Scholar] [CrossRef]
- Heagerty, P.J.; Lumley, T.; Pepe, M.S. Time-dependent ROC curves for censored survival data and a diagnostic marker. Biometrics 2000, 56, 337–344. [Google Scholar] [CrossRef] [PubMed]
- Shi, R.; Bao, X.; Weischenfeldt, J.; Schaefer, C.; Rogowski, P.; Schmidt-Hegemann, N.S.; Unger, K.; Lauber, K.; Wang, X.; Buchner, A.; et al. A novel gene signature-based model predicts biochemical recurrence-free survival in prostate cancer patients after radical prostatectomy. Cancers 2019, 12, 1. [Google Scholar] [CrossRef] [PubMed]
- Wang, Y.; Yang, Z. A Gleason score-related outcome model for human prostate cancer: A comprehensive study based on weighted gene co-expression network analysis. Cancer Cell Int. 2020, 20, 159. [Google Scholar] [CrossRef] [PubMed]
- Johnson, W.E.; Li, C.; Rabinovic, A. Adjusting batch effects in microarray expression data using empirical Bayes methods. Biostatistics 2007, 8, 118–127. [Google Scholar] [CrossRef]
- Chawla, N.V.; Bowyer, K.W.; Hall, L.O.; Kegelmeyer, W.P. SMOTE: Synthetic minority over-sampling technique. J. Artif. Intell. Res. 2002, 16, 321–357. [Google Scholar] [CrossRef]
- Harrell, F. Regression Modeling Strategies—With Applications to Linear Models, Logistic and Ordinal Regression, and Survival Analysis; Springer International Publishing: Cham, Switzerland, 2015; p. 582. [Google Scholar]
- Spiegelhalter, D.J. Probabilistic prediction in patient management and clinical trials. Stat. Med. 1986, 5, 421–433. [Google Scholar] [CrossRef]
- Hänzelmann, S.; Castelo, R.; Guinney, J. GSVA: Gene set variation analysis for microarray and RNA-seq data. BMC Bioinform. 2013, 14, 7. [Google Scholar] [CrossRef]
- Liberzon, A.; Birger, C.; Thorvaldsdóttir, H.; Ghandi, M.; Mesirov, J.P.; Tamayo, P. The Molecular Signatures Database (MSigDB) hallmark gene set collection. Cell Syst. 2015, 1, 417–425. [Google Scholar] [CrossRef]
- Gentleman, R.C.; Carey, V.J.; Bates, D.M.; Bolstad, B.; Dettling, M.; Dudoit, S.; Ellis, B.; Gautier, L.; Ge, Y.; Gentry, J.; et al. Bioconductor: Open software development for computational biology and bioinformatics. Genome Biol. 2004, 5, 80. [Google Scholar] [CrossRef]
- Andersen, P.K.; Gill, R.D. Cox’s regression model for counting processes: A large sample study. Ann. Statist. 1982, 10, 1100–1120. [Google Scholar] [CrossRef]
- Therneau, T.M.; Grambsch, P.M. Modeling Survival Data: Extending the Cox Model; Springer: New York, NY, USA, 2000; Volume 48. [Google Scholar]
- Sboner, A.; Demichelis, F.; Calza, S.; Pawitan, Y.; Setlur, S.R.; Hoshida, Y.; Perner, S.; Adami, H.O.; Fall, K.; Mucci, L.A.; et al. Molecular sampling of prostate cancer: A dilemma for predicting disease progression. BMC Med. Genom. 2010, 3, 8. [Google Scholar] [CrossRef]
- Park, E.S.; Kim, S.J.; Kim, S.W.; Yoon, S.L.; Leem, S.H.; Kim, S.B.; Kim, S.M.; Park, Y.Y.; Cheong, J.H.; Woo, H.G.; et al. Cross-species hybridization of microarrays for studying tumor transcriptome of brain metastasis. Proc. Natl. Acad. Sci. USA 2011, 108, 17456–17461. [Google Scholar] [CrossRef]
- Kinkade, C.W.; Castillo-Martin, M.; Puzio-Kuter, A.; Yan, J.; Foster, T.H.; Gao, H.; Sun, Y.; Ouyang, X.; Gerald, W.L.; Cordon-Cardo, C.; et al. Targeting AKT/mTOR and ERK MAPK signaling inhibits hormone-refractory prostate cancer in a preclinical mouse model. J. Clin. Investig. 2008, 118, 3051–3064. [Google Scholar] [CrossRef]
- Sarker, D.; Reid, A.H.; Yap, T.A.; de Bono, J.S. Targeting the PI3K/AKT pathway for the treatment of prostate cancer. Clin. Cancer Res. 2009, 15, 4799–4805. [Google Scholar] [CrossRef] [PubMed]
- Manea, M.; Marelli, M.M.; Moretti, R.M.; Maggi, R.; Marzagalli, M.; Limonta, P. Targeting hormonal signaling pathways in castration resistant prostate cancer. Recent Pat. Anticancer Drug Discov. 2014, 9, 267–285. [Google Scholar] [CrossRef]
- Kim, T.J.; Lee, J.Y.; Hwang, T.K.; Kang, C.S.; Choi, Y.J. Hedgehog signaling protein expression and its association with prognostic parameters in prostate cancer: A retrospective study from the view point of new 2010 anatomic stage/prognostic groups. J. Surg. Oncol. 2011, 104, 472–479. [Google Scholar] [CrossRef] [PubMed]
- Li, S.; Fong, K.W.; Gritsina, G.; Zhang, A.; Zhao, J.C.; Kim, J.; Sharp, A.; Yuan, W.; Aversa, C.; Yang, X.J.; et al. Activation of MAPK signaling by CXCR7 leads to enzalutamide resistance in prostate cancer. Cancer Res. 2019, 79, 2580–2592. [Google Scholar] [CrossRef] [PubMed]
- Song, X.; Wang, Y.; Du, H.; Fan, Y.; Yang, X.; Wang, X.; Wu, X.; Luo, C. Overexpression of HepaCAM inhibits cell viability and motility through suppressing nucleus translocation of androgen receptor and ERK signaling in prostate cancer. Prostate 2014, 74, 1023–1033. [Google Scholar] [CrossRef]
- González-Reyes, S.; Fernández, J.M.; González, L.O.; Aguirre, A.; Suárez, A.; González, J.M.; Escaff, S.; Vizoso, F.J. Study of TLR3, TLR4, and TLR9 in prostate carcinomas and their association with biochemical recurrence. Cancer Immunol. Immunother. 2011, 60, 217–226. [Google Scholar] [CrossRef] [PubMed]
- Bauman, T.M.; Becka, A.J.; Sehgal, P.D.; Huang, W.; Ricke, W.A. SIGIRR/TIR8, an important regulator of TLR4 and IL-1R-mediated NF-κB activation, predicts biochemical recurrence after prostatectomy in low-grade prostate carcinomas. Hum. Pathol. 2015, 46, 1744–1751. [Google Scholar] [CrossRef] [PubMed]
- Moreb, J.S.; Ucar, D.; Han, S.; Amory, J.K.; Goldstein, A.S.; Ostmark, B.; Chang, L.J. The enzymatic activity of human aldehyde dehydrogenases 1A2 and 2 (ALDH1A2 and ALDH2) is detected by Aldefluor, inhibited by diethylaminobenzaldehyde and has significant effects on cell proliferation and drug resistance. Chem. Biol. Interact. 2012, 195, 52–60. [Google Scholar] [CrossRef]
- Li, K.; Guo, W.; Li, Z.; Wang, Y.; Sun, B.; Xu, D.; Ling, J.; Song, H.; Liao, Y.; Wang, T.; et al. ALDH2 repression promotes lung tumor progression via accumulated acetaldehyde and DNA damage. Neoplasia 2019, 21, 602–614. [Google Scholar] [CrossRef] [PubMed]
- Hou, G.; Chen, L.; Liu, G.; Li, L.; Yang, Y.; Yan, H.X.; Zhang, H.L.; Tang, J.; Yang, Y.C.; Lin, X.; et al. Aldehyde dehydrogenase-2 (ALDH2) opposes hepatocellular carcinoma progression by regulating AMP-activated protein kinase signaling in mice. Hepatology 2017, 65, 1628–1644. [Google Scholar] [CrossRef] [PubMed]
- Chen, X.; Legrand, A.J.; Cunniffe, S.; Hume, S.; Poletto, M.; Vaz, B.; Ramadan, K.; Yao, D.; Dianov, G.L. Interplay between base excision repair protein XRCC1 and ALDH2 predicts overall survival in lung and liver cancer patients. Cell. Oncol. 2018, 41, 527–539. [Google Scholar] [CrossRef]
- Wu, S.; Chen, J.; Dong, P.; Zhang, S.; He, Y.; Sun, L.; Zhu, J.; Cheng, Y.; Li, X.; Tang, A.; et al. Global gene expression profiling identifies ALDH2, CCNE1 and SMAD3 as potential prognostic markers in upper tract urothelial carcinoma. BMC Cancer 2014, 14, 836. [Google Scholar] [CrossRef] [PubMed]
- Li, P.; You, S.; Nguyen, C.; Wang, Y.; Kim, J.; Sirohi, D.; Ziembiec, A.; Luthringer, D.; Lin, S.C.; Daskivich, T.; et al. Genes involved in prostate cancer progression determine MRI visibility. Theranostics 2018, 8, 1752–1765. [Google Scholar] [CrossRef] [PubMed]
- You, Y.; Tan, J.; Gong, Y.; Dai, H.; Chen, H.; Xu, X.; Yang, A.; Zhang, Y.; Bie, P. MicroRNA-216b-5p functions as a tumor-suppressive RNA by targeting TPT1 in pancreatic cancer cells. J. Cancer 2017, 8, 2854–2865. [Google Scholar] [CrossRef][Green Version]
- Kaarbø, M.; Storm, M.L.; Qu, S.; Wæhre, H.; Risberg, B.; Danielsen, H.E.; Saatcioglu, F. TCTP is an androgen-regulated gene implicated in prostate cancer. PLoS ONE 2013, 8, e69398. [Google Scholar] [CrossRef]
- Baylot, V.; Katsogiannou, M.; Andrieu, C.; Taieb, D.; Acunzo, J.; Giusiano, S.; Fazli, L.; Gleave, M.; Garrido, C.; Rocchi, P. Targeting TCTP as a new therapeutic strategy in castration-resistant prostate cancer. Mol. Ther. 2012, 20, 2244–2256. [Google Scholar] [CrossRef]
- Rocca, B.J.; Ginori, A.; Barone, A.; Calandra, C.; Crivelli, F.; De Falco, G.; Gazaneo, S.; Tripodi, S.; Cevenini, G.; del Vecchio, M.T.; et al. Translationally controlled tumor protein in prostatic adenocarcinoma: Correlation with tumor grading and treatment-related changes. Biomed. Res. Int. 2015, 2015, 985950. [Google Scholar] [CrossRef][Green Version]
- Peng, H.; Chen, R.; Brentnall, T.A.; Eng, J.K.; Picozzi, V.J.; Pan, S. Predictive proteomic signatures for response of pancreatic cancer patients receiving chemotherapy. Clin. Proteom. 2019, 16, 31. [Google Scholar] [CrossRef]
- Kennedy, A.; Shipley, D.; Shpak, M.; Blakely, L.; Hemphill, B.; Shih, K.; Lane, C.; Zimmerman, L.; McKenzie, A.; Mainwaring, M.; et al. Regorafenib prior to selective internal radiation therapy using (90)Y-resin microspheres for refractory metastatic colorectal cancer liver metastases: Analysis of safety, dosimetry, and molecular markers. Front. Oncol. 2019, 9, 624. [Google Scholar] [CrossRef] [PubMed]
- Qian, D.; Liu, H.; Wang, X.; Ge, J.; Luo, S.; Patz, E.F., Jr.; Moorman, P.G.; Su, L.; Shen, S.; Christiani, D.C.; et al. Potentially functional genetic variants in the complement-related immunity gene-set are associated with non-small cell lung cancer survival. Int. J. Cancer 2019, 144, 1867–1876. [Google Scholar] [CrossRef]
- Karagiannis, G.S.; Saraon, P.; Jarvi, K.A.; Diamandis, E.P. Proteomic signatures of angiogenesis in androgen-independent prostate cancer. Prostate 2014, 74, 260–272. [Google Scholar] [CrossRef]
- Furuya, M.; Tsuji, N.; Endoh, T.; Moriai, R.; Kobayashi, D.; Yagihashi, A.; Watanabe, N. A novel gene containing PDZ and LIM domains, PCD1, is overexpressed in human colorectal cancer. Anticancer Res. 2002, 22, 4183–4186. [Google Scholar] [PubMed]
- Kang, S.; Xu, H.; Duan, X.; Liu, J.J.; He, Z.; Yu, F.; Zhou, S.; Meng, X.Q.; Cao, M.; Kennedy, G.C. PCD1, a novel gene containing PDZ and LIM domains, is overexpressed in several human cancers. Cancer Res. 2000, 60, 5296–5302. [Google Scholar] [PubMed]
- Sasaki, M.; Tsuji, N.; Furuya, M.; Kondoh, K.; Kamagata, C.; Kobayashi, D.; Yagihashi, A.; Watanabe, N. PCD1, a novel gene containing PDZ and LIM domains, is overexpressed in human breast cancer and linked to lymph node metastasis. Anticancer Res. 2003, 23, 2717–2721. [Google Scholar] [PubMed]
- Nakamura, H.; Hori, K.; Tanaka-Okamoto, M.; Higashiyama, M.; Itoh, Y.; Inoue, M.; Morinaka, S.; Miyoshi, J. Decreased expression of LMO7 and its clinicopathological significance in human lung adenocarcinoma. Exp. Ther. Med. 2011, 2, 1053–1057. [Google Scholar] [CrossRef]
- Tanaka-Okamoto, M.; Hori, K.; Ishizaki, H.; Hosoi, A.; Itoh, Y.; Wei, M.; Wanibuchi, H.; Mizoguchi, A.; Nakamura, H.; Miyoshi, J. Increased susceptibility to spontaneous lung cancer in mice lacking LIM-domain only 7. Cancer Sci. 2009, 100, 608–616. [Google Scholar] [CrossRef]
- Hu, Q.; Guo, C.; Li, Y.; Aronow, B.J.; Zhang, J. LMO7 mediates cell-specific activation of the Rho-myocardin-related transcription factor-serum response factor pathway and plays an important role in breast cancer cell migration. Mol. Cell. Biol. 2011, 31, 3223–3240. [Google Scholar] [CrossRef]
- He, H.; Li, W.; Yan, P.; Bundschuh, R.; Killian, J.A.; Labanowska, J.; Brock, P.; Shen, R.; Heerema, N.A.; de la Chapelle, A. Identification of a recurrent LMO7-BRAF fusion in papillary thyroid carcinoma. Thyroid 2018, 28, 748–754. [Google Scholar] [CrossRef] [PubMed]
- Zagórska, A.; Deak, M.; Campbell, D.G.; Banerjee, S.; Hirano, M.; Aizawa, S.; Prescott, A.R.; Alessi, D.R. New roles for the LKB1-NUAK pathway in controlling myosin phosphatase complexes and cell adhesion. Sci. Signal. 2010, 3, 25. [Google Scholar] [CrossRef] [PubMed]
- Suzuki, A.; Lu, J.; Kusakai, G.; Kishimoto, A.; Ogura, T.; Esumi, H. ARK5 is a tumor invasion-associated factor downstream of Akt signaling. Mol. Cell. Biol. 2004, 24, 3526–3535. [Google Scholar] [CrossRef]
- Chen, P.; Li, K.; Liang, Y.; Li, L.; Zhu, X. High NUAK1 expression correlates with poor prognosis and involved in NSCLC cells migration and invasion. Exp. Lung Res. 2013, 39, 9–17. [Google Scholar] [CrossRef] [PubMed]
- Inazuka, F.; Sugiyama, N.; Tomita, M.; Abe, T.; Shioi, G.; Esumi, H. Muscle-specific knock-out of NUAK family SNF1-like kinase 1 (NUAK1) prevents high fat diet-induced glucose intolerance. J. Biol. Chem. 2012, 287, 16379–16389. [Google Scholar] [CrossRef]
- Chang, X.Z.; Yu, J.; Liu, H.Y.; Dong, R.H.; Cao, X.C. ARK5 is associated with the invasive and metastatic potential of human breast cancer cells. J. Cancer Res. Clin. Oncol. 2012, 138, 247–254. [Google Scholar] [CrossRef]
- Liu, L.; Ulbrich, J.; Müller, J.; Wüstefeld, T.; Aeberhard, L.; Kress, T.R.; Muthalagu, N.; Rycak, L.; Rudalska, R.; Moll, R.; et al. Deregulated MYC expression induces dependence upon AMPK-related kinase 5. Nature 2012, 483, 608–612. [Google Scholar] [CrossRef]
- Port, J.; Muthalagu, N.; Raja, M.; Ceteci, F.; Monteverde, T.; Kruspig, B.; Hedley, A.; Kalna, G.; Lilla, S.; Neilson, L.; et al. Colorectal tumors require NUAK1 for protection from oxidative stress. Cancer Discov. 2018, 8, 632–647. [Google Scholar] [CrossRef]
- Kusakai, G.; Suzuki, A.; Ogura, T.; Miyamoto, S.; Ochiai, A.; Kaminishi, M.; Esumi, H. ARK5 expression in colorectal cancer and its implications for tumor progression. Am. J. Pathol. 2004, 164, 987–995. [Google Scholar] [CrossRef]
- Ouchida, M.; Kanzaki, H.; Ito, S.; Hanafusa, H.; Jitsumori, Y.; Tamaru, S.; Shimizu, K. Novel direct targets of miR-19a identified in breast cancer cells by a quantitative proteomic approach. PLoS ONE 2012, 7, e44095. [Google Scholar] [CrossRef] [PubMed]
- Kang, G.; Yun, H.; Sun, C.H.; Park, I.; Lee, S.; Kwon, J.; Do, I.; Hong, M.E.; Van Vrancken, M.; Lee, J.; et al. Integrated genomic analyses identify frequent gene fusion events and VHL inactivation in gastrointestinal stromal tumors. Oncotarget 2016, 7, 6538–6551. [Google Scholar] [CrossRef] [PubMed]











| Characteristics | Training Cohort | Validation Cohort | ||||||
|---|---|---|---|---|---|---|---|---|
| TCGA (n = 305) | TCGA (n = 131) | Belfast (n = 248) | MSKCC (n = 140) | CPC-GENE (n = 73) | Cambridge (n = 106) | Stockholm (n = 92) | GSE54460 (n = 91) | |
| Age (year) (%) | ||||||||
| ≤65 | 216 (70.8) | 92 (70.2) | 87 (35.1) | 117 (83.6) | 57 (78.1) | 81 (76.4) | NA | 67 (73.6) |
| >65 | 89 (29.2) | 39 (29.8) | 161 (64.9) | 23 (16.4) | 16 (21.9) | 25 (23.6) | NA | 24 (26.4) |
| Median follow-up time (months) | 30.8 | 25.9 | 82 | 45.5 | 71.3 | 29.7 | 58 | 59.5 |
| Recurrent events (%) | 35 (11.5) | 17 (13.0) | 56 (22.6) | 36 (25.7) | 16 (21.9) | 19 (17.9) | 45 (48.9) | 40 (44.0) |
| Tumor stage (%) | ||||||||
| T1/T2 | 121 (39.7) | 54 (41.2) | 127 (51.2) | 86 (61.4) | 40 (54.8) | 33 (31.1) | 47 (51.1) | 75 (82.4) |
| T3/T4 | 178 (58.4) | 76 (58.0) | 96 (38.7) | 54 (38.6) | 33 (45.2) | 73 (68.9) | 42 (45.7) | 15 (16.5) |
| Not available | 6 (2) | 1 (0.8) | 25 (10.1) | 0 (0) | 0 (0) | 0 (0) | 3 (3.3) | 1 (1) |
| Lymph node status (%) | ||||||||
| N0 | 216 (70.8) | 92 (70.2) | NA | 105 (75) | NA | 77 (72.6) | 18 (19.6) | NA |
| N1 | 40 (13.1) | 22 (16.8) | NA | 12 (8.6) | NA | 6 (5.7) | NA | NA |
| Not available | 49 (16.1) | 17 (13) | NA | 23 (16.4) | NA | 23 (21.7) | 74 (80.4) | NA |
| Gleason score (%) | ||||||||
| ≤7 | 182 (59.7) | 80 (61.1) | 141 (56.9) | 127 (90.7) | 73 (100) | 97 (91.5) | 75 (81.5) | 80 (87.9) |
| >7 | 123 (40.3) | 51 (38.9) | 107 (43.1) | 13 (9.3) | 0 (0) | 9 (8.5) | 15 (16.3) | 11 (12.1) |
| Not available | 0 (0) | 0 (0) | 0 (0) | 0 (0) | 0 (0) | 0 (0) | 2 (2.2) | 0 (0) |
| PSA level (ng/mL) | ||||||||
| ≤10 | 249 (81.6) | 102 (77.9) | 50 (20.2) | 114 (81.4) | 57 (78.1) | 79 (74.5) | 62 (67.4) | 61 (67) |
| >10 | 3 (1) | 5 (3.8) | 198 (79.8) | 24 (17.1) | 16 (21.9) | 26 (24.5) | 28 (30.4) | 27 (29.7) |
| Not available | 53 (17.4) | 24 (18.3) | 0 (0) | 2 (1.4) | 0 (0) | 1 (1) | 2 (2.2) | 3 (3.3) |
| Radiation therapy (%) | ||||||||
| No | 256 (83.9) | 107 (81.7) | NA | NA | NA | NA | NA | NA |
| Yes | 37 (12.1) | 17 (13.0) | NA | NA | NA | NA | NA | NA |
| Not available | 12 (3.9) | 7 (5.3) | NA | NA | NA | NA | NA | NA |
| Targeted therapy (%) | ||||||||
| No | 262 (85.9) | 109 (83.2) | NA | NA | NA | NA | NA | NA |
| Yes | 31 (10.2) | 14 (10.7) | NA | NA | NA | NA | NA | NA |
| Not available | 12 (3.9) | 8 (6.2) | NA | NA | NA | NA | NA | NA |
| Surgical margins (%) | ||||||||
| Positive | NA | NA | NA | 107 (76.4) | NA | 83 (78.3) | 50 (54.3) | 54 (59.3) |
| Negative | NA | NA | NA | 33 (23.6) | NA | 23 (21.7) | 42 (45.7) | 32(35.2) |
| Not available | NA | NA | NA | 0 (0) | NA | 0 (0) | 0 (0) | 5 (5.5) |
| Entrez ID | Gene Symbol | Full Name | Location | HR | p-Value |
|---|---|---|---|---|---|
| 79716 | NPEPL1 | Aminopeptidase Like 1 | 20q13.32 | 2.564 | 0.01 |
| 7450 | VWF | Von Willebrand Factor | 12p13.31 | 2.091 | 0.043 |
| 4008 | LMO7 | LIM Domain 7 | 13q22.2 | 0.433 | 0.022 |
| 217 | ALDH2 | Aldehyde Dehydrogenase 2 Family Member | 12q24.12 | 0.416 | 0.024 |
| 9891 | NUAK1 | NUAK Family Kinase 1 | 12q23.3 | 2.884 | 0.005 |
| 7178 | TPT1 | Tumor Protein, Translationally-Controlled 1 | 13q14.13 | 0.354 | 0.006 |
| Study | Variable | Multivariable Analysis | |
|---|---|---|---|
| HR | p-Value | ||
| Belfast | CRPCPS score | 1.49 (0.923–2.408) | 0.103 |
| Gleason score (>7 vs. ≤7) | 1.077 (0.581–1.997) | 0.814 | |
| Age at diagnosis (>65 vs. ≤65) | 0.911 (0.513–1.617) | 0.749 | |
| PSA level (>10 vs. ≤10) | 1.202 (0.545–2.648) | 0.648 | |
| Tumor stage (T3/T4 vs. T1/T2) | 1.807 (0.94–3.475) | 0.076 | |
| MSKCC | CRPCPS score | 2.150 (1.298–3.561) | 0.003 |
| Surgical margins (Positive vs. Negative) | 1.034 (0.491–2.176) | 0.930 | |
| Tumor stage (T3/T4 vs. T1/T2) | 3.406 (1.516–7.653) | 0.003 | |
| PSA level (>10 vs. ≤10) | 1.351 (0.616–2.963) | 0.453 | |
| Age at diagnosis (>65 vs. ≤65) | 1.312 (0.562–3.060) | 0.530 | |
| Stockholm | CRPCPS score | 2.681 (1.339–5.371) | 0.005 |
| Tumor stage (T3/T4 vs. T1/T2) | 3.120 (1.567–6.218) | 0.001 | |
| PSA level (>10 vs. ≤10) | 1.883 (0.989–3.586) | 0.054 | |
| Surgical margins (Positive vs. Negative) | 1.568 (0.816–3.014) | 0.178 | |
| GSE54460 | CRPCPS score | 1.742 (1.067–2.842) | 0.026 |
| PSA level (>10 vs. ≤10) | 3.115 (1.561–6.217) | 0.001 | |
| Age at diagnosis (>65 vs. ≤65) | 0.919 (0.429–1.970) | 0.828 | |
| Surgical margins (Positive vs. Negative) | 2.708 (1.335–5.493) | 0.006 | |
| CPC-GENE | CRPCPS score | 1.566 (0.618–3.971) | 0.344 |
| Tumor stage (T3/T4 vs. T1/T2) | 3.201 (1.105–9.271) | 0.032 | |
| Cambridge | CRPCPS score | 1.913 (0.821–4.460) | 0.133 |
| Tumor stage (T3/T4 vs. T1/T2) | 1.447 (0.460–4.556) | 0.527 | |
| PSA level (>10 vs. ≤10) | 1.162 (0.403–3.351) | 0.781 | |
| Age at diagnosis (>65 vs. ≤65) | 1.723 (0.660–4.500) | 0.267 | |
| Surgical margins (Positive vs. Negative) | 1.339 (0.484–3.701) | 0.574 | |
Publisher’s Note: MDPI stays neutral with regard to jurisdictional claims in published maps and institutional affiliations. |
© 2021 by the authors. Licensee MDPI, Basel, Switzerland. This article is an open access article distributed under the terms and conditions of the Creative Commons Attribution (CC BY) license (http://creativecommons.org/licenses/by/4.0/).
Share and Cite
A, J.; Zhang, B.; Zhang, Z.; Hu, H.; Dong, J.-T. Novel Gene Signatures Predictive of Patient Recurrence-Free Survival and Castration Resistance in Prostate Cancer. Cancers 2021, 13, 917. https://doi.org/10.3390/cancers13040917
A J, Zhang B, Zhang Z, Hu H, Dong J-T. Novel Gene Signatures Predictive of Patient Recurrence-Free Survival and Castration Resistance in Prostate Cancer. Cancers. 2021; 13(4):917. https://doi.org/10.3390/cancers13040917
Chicago/Turabian StyleA, Jun, Baotong Zhang, Zhiqian Zhang, Hailiang Hu, and Jin-Tang Dong. 2021. "Novel Gene Signatures Predictive of Patient Recurrence-Free Survival and Castration Resistance in Prostate Cancer" Cancers 13, no. 4: 917. https://doi.org/10.3390/cancers13040917
APA StyleA, J., Zhang, B., Zhang, Z., Hu, H., & Dong, J.-T. (2021). Novel Gene Signatures Predictive of Patient Recurrence-Free Survival and Castration Resistance in Prostate Cancer. Cancers, 13(4), 917. https://doi.org/10.3390/cancers13040917

