An Agent-Based Model of Combination Oncolytic Viral Therapy and Anti-PD-1 Immunotherapy Reveals the Importance of Spatial Location When Treating Glioblastoma
Abstract
:Simple Summary
Abstract
1. Introduction
2. Materials and Methods
2.1. Tumor Cells
2.2. Immune Cells
2.3. Viral Diffusion
3. Results
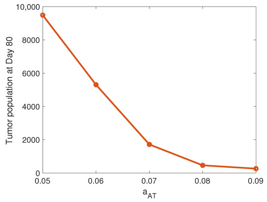
3.1. Antitumor T Cell Killing
3.2. Tumor-Mediated T Cell Proliferation
3.3. Viral Dose Timing
3.4. Density-Based Adaptive Viral Dosing
4. Discussion
5. Conclusions
Author Contributions
Funding
Institutional Review Board Statement
Informed Consent Statement
Data Availability Statement
Conflicts of Interest
Appendix A
Appendix A.1. PD-1/PD-L1 Checkpoints
Appendix A.2. Anti-PD-1
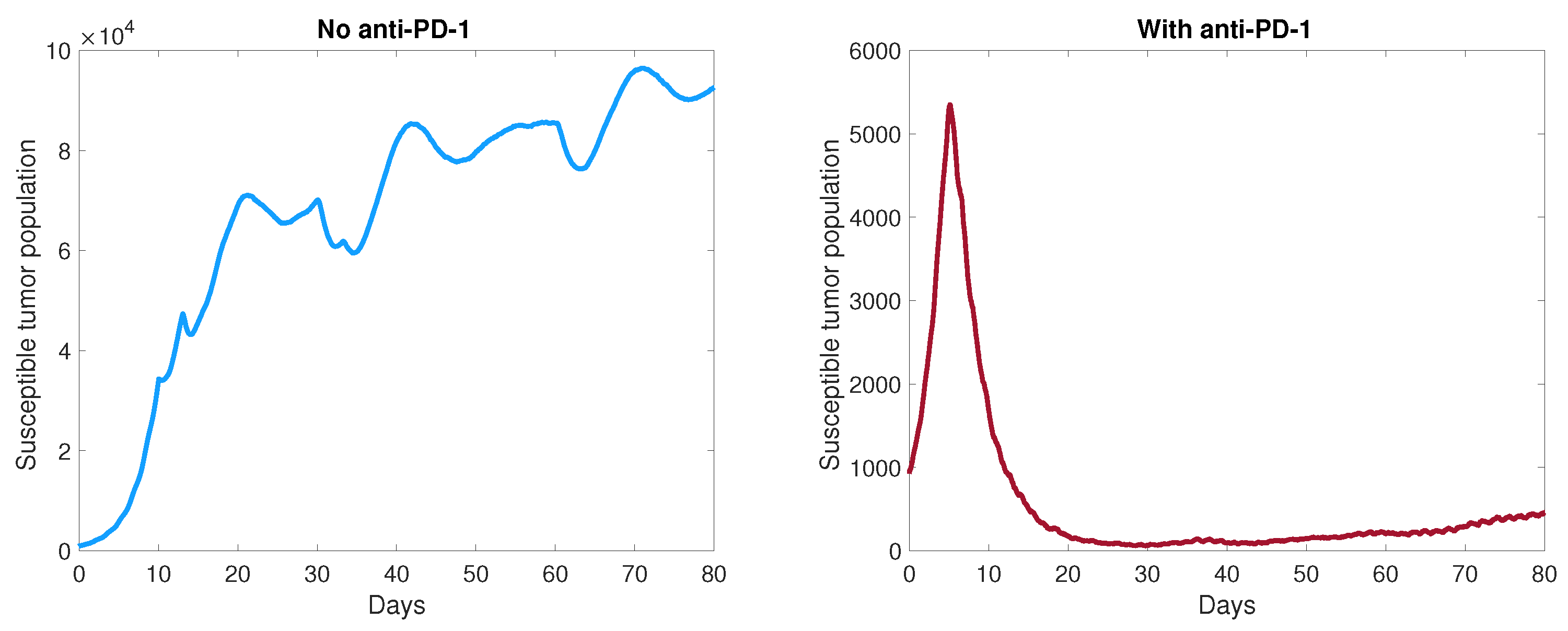
Appendix A.3. Simulation Results


| Parameter | Description | Value | Units | Source | |
|---|---|---|---|---|---|
| 1 | l | Cell size | 0.0014 | cm | [16] |
| 2 | Mean (st. dev.) cell cycle time | 36.1 (3) | Hours | Estim. | |
| 3 | Viral diffusion coefficient | cm/h | [7] | ||
| 4 | Viral clearance rate | h | [7] | ||
| 5 | Death rate of infected tumor cells | h | [7] | ||
| 6 | Burst size of infected cells | 50 | pfu/cell | [7] | |
| 7 | Virus absorbed by tumor cell during infection | 5 | pfu/cell | Estim. | |
| 8 | Parameter used in, , the probability of reducing cell division counter | 1/cell | Estim. | ||
| 9 | Viral infection rate | pfuh | [32], Est. | ||
| 10 | Parameter governing viral-mediated activation of innate immune cells in | 1/pfu | Estim. | ||
| 11 | Parameter governing innate immune cell positive feedback in | 1/cell | Estim. | ||
| 12 | Parameter used in , the probability that a new adaptive immune cell is antiviral | 2 | – | Estim. | |
| 13 | Killing rate of infected cells by innate immune cells | cellh | Estim. | ||
| 14 | Killing rate of virions by innate immune cells | 0.005 | cellh | Est., [33] | |
| 15 | Propensity for an innate immune cell to move toward an infected cell | 2 | – | Estim. | |
| 16 | Propensity for an antitumor adaptive immune cell to move toward a tumor cell | 2 | – | Estim. | |
| 17 | Propensity for an antiviral adaptive immune cell to move toward an infected cell | 2 | – | Estim. | |
| 18 | Rate of infected cell-mediated proliferation of innate immune cells | cellh | Estim. | ||
| 19 | Death rate of innate immune cells | h | [6] | ||
| 20 | Death rate of tumor-specific adaptive immune cells | h | [23,34] | ||
| 21 | Death rate of virus-specific adaptive immune cells | h | [23] | ||
| 22 | Number of possible infected cell kills for an innate immune cell | 10 | cells | Estim. | |
| 23 | Number of possible tumor cell kills for an antitumor T cell | 10 | cells | Estim. | |
| 24 | Number of possible infected cell kills for an antiviral T cell | 10 | cells | Estim. | |
| 25 | Rate at which an innate immune cell moves to an empty neighboring site | 0.05 | h | Estim. | |
| 26 | Rate at which an antitumor adaptive immune cell moves to an empty neighboring site | 0.01 | h | Estim. | |
| 27 | Rate at which an antitumor adaptive immune cell moves to an empty neighboring site | 0.01 | h | Estim. | |
| 28 | Activation rate of adaptive immune cells via innate immune cells | 0.05 | h | Estim. | |
| 29 | Killing rate of tumor cells by tumor-specific adaptive immune cells | cellh | [23] | ||
| 30 | Killing rate of infected cells by virus-specific adaptive immune cells | cellh | [23] | ||
| 31 | Killing rate of virions by virus-specific adaptive immune cells | cellh | Estim. | ||
| 32 | Rate of tumor cell-mediated proliferation of tumor-specific adaptive immune cells | 0.0016 | cellh | [23] | |
| 33 | Rate of infected cell-mediated proliferation of virus-specific adaptive immune cells | 0.025 | cellh | [23] | |
| 34 | Inhibition of T cells by PD-1/PD-L1 | mol/cm | [35],Est. | ||
| 35 | Molar concentration of PD-1 per T cell | mol/cm | [31], Est. | ||
| 36 | Molar concentration of PD-L1 per T cell | mol/cm | [31], Est. | ||
| 37 | Expression of PD-L1 on tumor cells vs. T cells | 10 | – | Estim. | |
| 38 | Expression of PD-L1 on innate immune cells vs. T cells | 10 | – | Estim. | |
| 39 | Decay rate of anti-PD-1 | h | [30,31] | ||
| 40 | Anti-PD-1 blocking rate of PD-1 | [35] |
References
- Alexander, B.; Cloughesy, T. Adult Glioblastoma. J. Clin. Oncol. 2017, 35, 2402–2409. [Google Scholar] [CrossRef] [PubMed]
- Wodarz, D. Viruses as Antitumor Weapons. Cancer Res. 2001, 61, 3501–3507. [Google Scholar] [PubMed]
- Wodarz, D.; Komarova, N. Towards Predictive Computational Models of Oncolytic Virus Therapy: Basis for Experimental Validation and Model Selection. PLoS ONE 2009, 4, e4271. [Google Scholar] [CrossRef] [PubMed] [Green Version]
- Komarova, N.; Wodarz, D. ODE models for oncolytic virus dynamics. J. Biol. 2010, 263, 530–543. [Google Scholar] [CrossRef] [PubMed] [Green Version]
- Eftimie, R.; Dushoff, J.; Bridle, B.; Bramson, J.; Earn, D. Multi-stability and multi-instability phenomena in a mathematical model of tumor-immune-virus interactions. Bull. Math. Biol. 2011, 73, 2932–2961. [Google Scholar] [CrossRef] [PubMed]
- Eftimie, R.; Eftimie, G. Tumour-associated macrophages and oncolytic virotherapies: A mathematical investigation into a complex dynamics. Lett. Biomath. 2018, 5, S6–S35. [Google Scholar] [CrossRef]
- Friedman, A.; Tian, J.; Fulci, G.; Chiocca, E.; Wang, J. Glioma virotherapy: Effects of Innate Immune Suppression and Increased Viral Replication Capacity. Cancer Res. 2006, 66, 2314–2319. [Google Scholar] [CrossRef] [PubMed] [Green Version]
- Bankes, S. Agent-based modeling: A revolution? Proc. Natl. Acad. Sci. USA 2002, 99, 7199–7200. [Google Scholar] [CrossRef] [PubMed] [Green Version]
- An, G.; Mi, Q.; Dutta-Moscato, J.; Vodovotz, Y. Agent-based models in translational systems biology. Wiley Interdiscip. Rev. Syst. Biol. Med. 2009, 1, 159–171. [Google Scholar] [CrossRef] [PubMed] [Green Version]
- Bailey, A.M.; Lawrence, M.B.; Shang, H.; Katz, A.J.; Peirce, S.M. Agent-based model of therapeutic adipose-derived stromal cell trafficking during ischemia predicts ability to roll on P-selectin. PLoS Comput. Biol. 2009, 5, e1000294. [Google Scholar] [CrossRef] [PubMed]
- Dutta-Moscato, J.; Solovyev, A.; Mi, Q.; Nishikawa, T.; Soto-Gutierrez, A.; Fox, I.J.; Vodovotz, Y. Agent-Based in silico Model of Liver Fibrosis Progression. Front. Bioeng. Biotechnol. 2014, 2, 18. [Google Scholar] [CrossRef] [PubMed]
- Gong, C.; Milberg, O.; Wang, B.; Vicini, P.; Narwal, R.; Roskos, L.; Popel, A.S. A computational multiscale agent-based model for simulating spatio-temporal tumour immune response to PD1 and PDL1 inhibition. J. R. Soc. Interface 2017, 14, 20170320. [Google Scholar] [CrossRef] [PubMed] [Green Version]
- de Pillis, L.; Mallet, D.; Radunskaya, A. Spatial tumor-immune modeling. Comput. Math. Methods Med. 2006, 7, 159–176. [Google Scholar] [CrossRef] [Green Version]
- Mallet, D.; de Pillis, L. A cellular automata model of tumor-immune system interactions. Proc. Natl. Acad. Sci. USA 2006, 239, 334–350. [Google Scholar] [CrossRef] [PubMed] [Green Version]
- Berg, D.R.; Offord, C.P.; Kemler, I.; Ennis, M.K.; Chang, L.; Paulik, G.; Bajzer, Z.; Neuhauser, C.; Dingli, D. In vitro and in silico multidimensional modeling of oncolytic tumor virotherapy dynamics. PLoS Comput. Biol. 2019, 15, e1006773. [Google Scholar] [CrossRef] [PubMed] [Green Version]
- Milo, R.; Jorgensen, P.; Moran, U.; Weber, G.; Springer, M. BioNumbers–the database of key numbers in molecular and cell biology: BNID 108941. Nucleic Acids Res. 2010, 38, D750–D753. [Google Scholar] [CrossRef] [PubMed] [Green Version]
- Krombach, F.; Munzing, S.; Allmeling, A.; Gerlach, J.; Behr, J.; Dorger, M. Cell Size of Alveolar Macrophages: An Interspecies Comparison. Environ. Health Perspect. 1997, 105, 1261–1263. [Google Scholar] [PubMed] [Green Version]
- Storey, K.; Lawler, S.; Jackson, T. Modeling Oncolytic Viral Therapy, Immune Checkpoint Inhibition, and the Complex Dynamics of Innate and Adaptive Immunity in Glioblastoma Treatment. Front. Physiol. 2020, 11, 151. [Google Scholar] [CrossRef] [PubMed]
- Paczkowski, M.; Kretzschmar, W.W.; Markelc, B.; Liu, S.K.; Kunz-Schughart, L.A.; Harris, A.L.; Partridge, M.; Byrne, H.M.; Kannan, P. Reciprocal interactions between tumour cell populations enhance growth and reduce radiation sensitivity in prostate cancer. Commun. Biol. 2021, 4, 1–13. [Google Scholar] [CrossRef] [PubMed]
- Alemani, D.; Pappalardo, F.; Pennisi, M.; Motta, S.; Brusic, V. Combining cellular automata and lattice Boltzmann method to model multiscale avascular tumor growth coupled with nutrient diffusion and immune competition. J. Immunol. Methods 2012, 376, 55–68. [Google Scholar] [CrossRef] [PubMed]
- Pappalardo, F.; Motta, S.; Lollini, P.; Mastriani, E. Analysis of vaccine’s schedules using models. Cell. Immunol. 2007, 244, 137. [Google Scholar] [CrossRef] [PubMed]
- Hambardzumyan, D.; Bergers, G. Glioblastoma: Defining Tumor Niches. Trends Cancer 2015, 1, 252–265. [Google Scholar] [CrossRef] [PubMed] [Green Version]
- Mahasa, K.; Eladdadi, A.; de Pillis, L.; Ouifki, R. Oncolytic potency and reduced virus tumor-specificity in oncolytic virotherapy. A mathematical modelling approach. PLoS ONE 2017, 12, e0184347. [Google Scholar] [CrossRef] [PubMed] [Green Version]
- Kim, Y.I.; Ahn, B.C.; Ronald, J.A.; Katzenberg, R.; Singh, A.; Paulmurugan, R.; Ray, S.; Gambhir, S.S.; Hofmann, L.V. Intratumoral versus intravenous gene therapy using a transcriptionally targeted viral vector in an orthotopic hepatocellular carcinoma rat model. J. Vasc. Interv. Radiol. 2012, 23, 704–711. [Google Scholar] [CrossRef] [PubMed] [Green Version]
- Poon, M.T.; Sudlow, C.L.; Figueroa, J.D.; Brennan, P.M. Longer-term survival in patients with glioblastoma in population-based studies pre- and post-2005: A systematic review and meta-analysis. Sci. Rep. 2020, 10, 11622. [Google Scholar] [CrossRef] [PubMed]
- Geletneky, K.; Huesing, J.; Rommelaere, J.; Schlehofer, J.R.; Leuchs, B.; Dahm, M.; Krebs, O.; von Knebel, D.M.; Huber, B.; Hajda, J. Phase I/IIa study of intratumoral/intracerebral or intravenous/intracerebral administration of Parvovirus H-1 (ParvOryx) in patients with progressive primary or recurrent glioblastoma multiforme: ParvOryx01 protocol. BMC Cancer 2012, 12, 99. [Google Scholar] [CrossRef] [PubMed] [Green Version]
- Kaufman, H.; Kohlhapp, F.; Zloza, A. Oncolytic viruses: A new class of immunotherapy drugs. Nat. Rev. Drug Discov. 2015, 14, 642–662. [Google Scholar] [CrossRef] [PubMed]
- Wang, G.; Kang, X.; Chen, K.S.; Jehng, T.; Jones, L.; Chen, J.; Huang, X.F.; Chen, S.Y. An engineered oncolytic virus expressing PD-L1 inhibitors activates tumor neoantigen-specific T cell responses. Nat. Commun. 2020, 11, 1395. [Google Scholar] [CrossRef] [PubMed]
- Laine, R.F.; Albecka, A.; Van De Linde, S.; Rees, E.J.; Crump, C.M.; Kaminski, C.F. Structural analysis of herpes simplex virus by optical super-resolution imaging. Nat. Commun. 2015, 6, 1–10. [Google Scholar] [CrossRef] [PubMed] [Green Version]
- Brahmer, J.R.; Drake, C.G.; Wollner, I.; Powderly, J.D.; Picus, J.; Sharfman, W.H.; Stankevich, E.; Pons, A.; Salay, T.M.; McMiller, T.L.; et al. Phase I study of single-agent anti-programmed death-1 (MDX-1106) in refractory solid tumors: Safety, clinical activity, pharmacodynamics, and immunologic correlates. J. Clin. Oncol. 2010, 28, 3167–3175. [Google Scholar] [CrossRef] [PubMed]
- Nikolopoulou, E.; Johnson, L.; Harris, D.; Nagy, J.; Stites, E.; Kuan, Y. Tumour-immune dynamics with an immune checkpoint inhibitor. Lett. Biomath. 2018, 5, S137–S159. [Google Scholar] [CrossRef]
- Okamoto, K.; Amarasekare, P.; Petty, I. Modeling oncolytic virotherapy: Is complete tumor-tropism too much of a good thing? J. Theor. Biol. 2014, 358, 166–178. [Google Scholar] [CrossRef] [PubMed]
- Reynolds, A.; Rubin, J.; Clermont, G.; Day, J.; Vodovotz, Y.; Ermentrout, G.B. A reduced mathematical model of the acute inflammatory response: I. Derivation of model and analysis of anti-inflammation. J. Theor. Biol. 2006, 242, 220–236. [Google Scholar] [CrossRef] [PubMed]
- Banerjee, S.; Khajanchi, S.; Chaudhuri, S. A Mathematical Model to Elucidate Brain Tumor Abrogation by Immunotherapy with T11 Target Structure. PLoS ONE 2015, 10, e0123611. [Google Scholar] [CrossRef] [PubMed] [Green Version]
- Lai, X.; Friedman, A. Combination therapy of cancer with cancer vaccine and immune checkpoint inhibitors: A mathematical model. PLoS ONE 2017, 12, e0178479. [Google Scholar] [CrossRef] [PubMed] [Green Version]











Publisher’s Note: MDPI stays neutral with regard to jurisdictional claims in published maps and institutional affiliations. |
© 2021 by the authors. Licensee MDPI, Basel, Switzerland. This article is an open access article distributed under the terms and conditions of the Creative Commons Attribution (CC BY) license (https://creativecommons.org/licenses/by/4.0/).
Share and Cite
Storey, K.M.; Jackson, T.L. An Agent-Based Model of Combination Oncolytic Viral Therapy and Anti-PD-1 Immunotherapy Reveals the Importance of Spatial Location When Treating Glioblastoma. Cancers 2021, 13, 5314. https://doi.org/10.3390/cancers13215314
Storey KM, Jackson TL. An Agent-Based Model of Combination Oncolytic Viral Therapy and Anti-PD-1 Immunotherapy Reveals the Importance of Spatial Location When Treating Glioblastoma. Cancers. 2021; 13(21):5314. https://doi.org/10.3390/cancers13215314
Chicago/Turabian StyleStorey, Kathleen M., and Trachette L. Jackson. 2021. "An Agent-Based Model of Combination Oncolytic Viral Therapy and Anti-PD-1 Immunotherapy Reveals the Importance of Spatial Location When Treating Glioblastoma" Cancers 13, no. 21: 5314. https://doi.org/10.3390/cancers13215314
APA StyleStorey, K. M., & Jackson, T. L. (2021). An Agent-Based Model of Combination Oncolytic Viral Therapy and Anti-PD-1 Immunotherapy Reveals the Importance of Spatial Location When Treating Glioblastoma. Cancers, 13(21), 5314. https://doi.org/10.3390/cancers13215314

