Co-Stimulatory versus Cell Death Aspects of Agonistic CD40 Monoclonal Antibody Selicrelumab in Chronic Lymphocytic Leukemia
Abstract
:Simple Summary
Abstract
1. Introduction
2. Material and Methods
2.1. Patient Samples
2.2. Antibodies and Reagents
2.3. In Vitro Stimulation
2.4. Induction and Detection of Cell Death
2.5. Enzyme-Linked Immunosorbent Assay
2.6. Western Blot SDS-Page and Protein Quantification
2.7. Lysosomal Volume Measure
2.8. Statistical Analysis
3. Results
3.1. Prolonged Stimulation with Selicrelumab in Vitro Leads to CLL Activation, Particularly in the Presence of an IgG Crosslinker
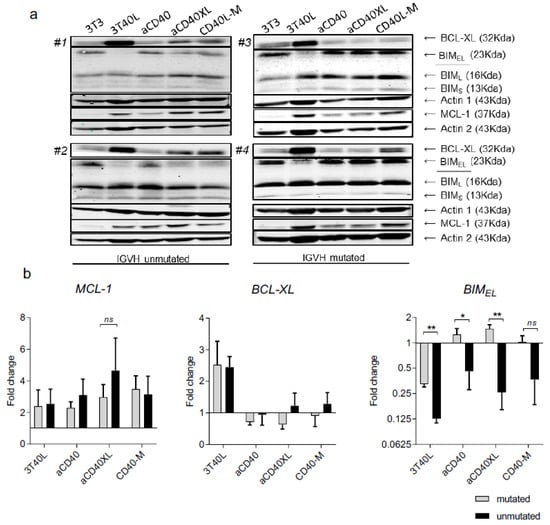
3.2. Crosslinked Selicrelumab Results in Moderate Anti-Apoptotic Profile of CLL with Differences between IgHV-Mutated and Unmutated Patients
3.3. Microenvironment Induced Resistance to Venetoclax Is Partially Mimicked by Crosslinked Selicrelumab in Unmutated CLL
3.4. Crosslinked Selicrelumab Stimulation Sensitizes CLL Cells to GA101-Induced Cell Death, Mediated by Lysosomal Activity
3.5. Direct Cytotoxicity of GA101-P329GLALA Is Fc-Independent and Similar to GA101 in CLL Cells
3.6. The Effect of Selicrelumab Stimulation on GA101 Treatment of CLL Cells Occurs Regardless of the Order of Events
4. Discussion
5. Conclusions
Supplementary Materials
Author Contributions
Funding
Institutional Review Board Statement
Informed Consent Statement
Data Availability Statement
Acknowledgments
Conflicts of Interest
Abbreviations
References
- Le Bris, Y.; Struski, S.; Guièze, R.; Rouvellat, C.; Prade, N.; Troussard, X.; Tournilhac, O.; Béné, M.C.; Delabesse, E.; Ysebaert, L. Major prognostic value of complex karyotype in addition to TP53 and IGHV mutational status in first-line chronic lymphocytic leukemia. Hematol. Oncol. 2017, 35, 664–670. [Google Scholar] [CrossRef]
- Roberts, A.W.; Davids, M.S.; Pagel, J.M.; Kahl, B.S.; Puvvada, S.D.; Gerecitano, J.F.; Kipps, T.J.; Anderson, M.A.; Brown, J.R.; Gressick, L.A.; et al. Targeting BCL2 with Venetoclax in Relapsed Chronic Lymphocytic Leukemia. N. Engl. J. Med. 2016, 374, 311–322. [Google Scholar] [CrossRef]
- Stilgenbauer, S.; Eichhorst, B.; Schetelig, J.; Coutre, S.; Seymour, J.F.; Munir, T.; Puvvada, S.D.; Wendtner, C.-M.; Roberts, A.W.; Jurczak, W.; et al. Venetoclax in relapsed or refractory chronic lymphocytic leukaemia with 17p deletion: A multicentre, open-label, phase 2 study. Lancet Oncol. 2016, 17, 768–778. [Google Scholar] [CrossRef]
- Byrd, J.C.; Furman, R.R.; Coutre, S.E.; Flinn, I.W.; Burger, J.A.; Blum, K.A.; Grant, B.; Sharman, J.P.; Coleman, M.; Wierda, W.G.; et al. Targeting BTK with Ibrutinib in Relapsed Chronic Lymphocytic Leukemia. N. Engl. J. Med. 2013, 369, 32–42. [Google Scholar] [CrossRef]
- Burger, J.A.; Tedeschi, A.; Barr, P.; Robak, T.; Owen, C.; Ghia, P.; Bairey, O.; Hillmen, P.; Bartlett, N.L.; Li, J.; et al. Ibrutinib as Initial Therapy for Patients with Chronic Lymphocytic Leukemia. New Engl. J. Med. 2015, 373, 2425–2437. [Google Scholar] [CrossRef]
- Vonderheide, R.H.; Glennie, M.J. Agonistic CD40 Antibodies and Cancer Therapy. Clin. Cancer Res. 2013, 19, 1035–1043. [Google Scholar] [CrossRef] [PubMed] [Green Version]
- Richman, L.; Vonderheide, R.H. Role of Crosslinking for Agonistic CD40 Monoclonal Antibodies as Immune Therapy of Cancer. Cancer Immunol. Res. 2014, 2, 19–26. [Google Scholar] [CrossRef] [Green Version]
- Dahan, R.; Barnhart, B.C.; Li, F.; Yamniuk, A.P.; Korman, A.J.; Ravetch, J.V. Therapeutic Activity of Agonistic, Human Anti-CD40 Monoclonal Antibodies Requires Selective FcgammaR Engagement. Cancer Cell 2016, 29, 820–831. [Google Scholar] [CrossRef] [Green Version]
- Singh, M.; Vianden, C.; Cantwell, M.J.; Dai, Z.; Xiao, Z.; Sharma, M.; Khong, H.; Jaiswal, A.R.; Faak, F.; Hailemichael, Y.; et al. Intratumoral CD40 activation and checkpoint blockade induces T cell-mediated eradication of melanoma in the brain. Nat. Commun. 2017, 8, 1–10. [Google Scholar] [CrossRef] [PubMed] [Green Version]
- Pirozzi, G.; Lombari, V.; Zanzi, D.; Ionna, F.; Lombardi, M.L.; Errico, S.; Ruggiero, G.; Manzo, C. CD40 expressed on human melanoma cells mediates T cell co-stimulation and tumor cell growth. Int. Immunol. 2000, 12, 787–795. [Google Scholar] [CrossRef] [PubMed] [Green Version]
- Zhang, J.Q.; Zeng, S.; Vitiello, G.A.; Seifert, A.M.; Medina, B.D.; Beckman, M.J.; Loo, J.K.; Santamaria-Barria, J.; Maltbaek, J.H.; Param, N.J.; et al. Macrophages and CD8+ T Cells Mediate the Antitumor Efficacy of Combined CD40 Ligation and Imatinib Therapy in Gastrointestinal Stromal Tumors. Cancer Immunol. Res. 2018, 6, 434–447. [Google Scholar] [CrossRef] [PubMed] [Green Version]
- Batrla, R.; Linnebacher, M.; Rudy, W.; Stumm, S.; Wallwiener, D.; Gückel, B. CD40-expressing carcinoma cells induce down-regulation of CD40 ligand (CD154) and impair T-cell functions. Cancer Res. 2002, 62, 2052–2057. [Google Scholar] [PubMed]
- Voorzanger-Rousselot, N.; Alberti, L.; Blay, J.-Y. CD40L induces multidrug resistance to apoptosis in breast carcinoma and lymphoma cells through caspase independent and dependent pathways. BMC Cancer 2006, 6, 75. [Google Scholar] [CrossRef] [PubMed] [Green Version]
- Elgueta, R.; Benson, M.J.; De Vries, V.C.; Wasiuk, A.; Guo, Y.; Noelle, R.J. Molecular mechanism and function of CD40/CD40L engagement in the immune system. Immunol. Rev. 2009, 229, 152–172. [Google Scholar] [CrossRef] [PubMed] [Green Version]
- Castillo, R.; Mascarenhas, J.; Telford, W.; Chadburn, A.; Friedman, S.M.; Schattner, E.J. Proliferative response of mantle cell lymphoma cells stimulated by CD40 ligation and IL-4. Leukemia 2000, 14, 292–298. [Google Scholar] [CrossRef] [Green Version]
- Pham, L.V.; Tamayo, A.T.; Yoshimura, L.C.; Lo, P.; Terry, N.; Reid, P.S.; Ford, R.J. A CD40 Signalosome anchored in lipid rafts leads to constitutive activation of NF-kappaB and autonomous cell growth in B cell lymphomas. Immunity 2002, 16, 37–50. [Google Scholar] [CrossRef] [Green Version]
- Szocinski, J.L.; Khaled, A.R.; Hixon, J.; Halverson, D.; Funakoshi, S.; Fanslow, W.C.; Boyd, A.; Taub, D.D.; Durum, S.K.; Siegall, C.B.; et al. Activation-induced cell death of aggressive histology lymphomas by CD40 stimulation: Induction of bax. Blood 2002, 100, 217–223. [Google Scholar] [CrossRef] [Green Version]
- Naito, M.; Hainz, U.; Burkhardt, U.E.; Fu, B.; Ahove, D.; Stevenson, K.E.; Rajasagi, M.; Zhu, B.; Alonso, A.; Witten, E.; et al. CD40L-Tri, a novel formulation of recombinant human CD40L that effectively activates B cells. Cancer Immunol. Immunother. 2012, 62, 347–357. [Google Scholar] [CrossRef] [Green Version]
- Mackus, W.J.M.; Lens, S.M.A.; Medema, R.H.; Kwakkenbos, M.J.; Evers, L.M.; Van Oers, M.H.J.; Van Lier, R.A.W.; Eldering, E. Prevention of B cell antigen receptor-induced apoptosis by ligation of CD40 occurs downstream of cell cycle regulation. Int. Immunol. 2002, 14, 973–982. [Google Scholar] [CrossRef] [Green Version]
- Byrd, J.C.; Kipps, T.J.; Flinn, I.W.; Cooper, M.; Odenike, O.; Bendiske, J.; Rediske, J.; Bilic, S.; Dey, J.; Baeck, J.; et al. Phase I study of the anti-CD40 humanized monoclonal antibody lucatumumab (HCD122) in relapsed chronic lymphocytic leukemia. Leuk. Lymphoma 2012, 53, 2136–2142. [Google Scholar] [CrossRef] [Green Version]
- Advani, R.; Forero-Torres, A.; Furman, R.R.; Rosenblatt, J.D.; Younes, A.; Ren, H.; Harrop, K.; Whiting, N.; Drachman, J.G. Phase I study of the humanized anti-CD40 monoclonal antibody dacetuzumab in refractory or recurrent non-Hodgkin’s lymphoma. J. Clin. Oncol. 2009, 27, 4371–4377. [Google Scholar] [CrossRef]
- Vonderheide, R.H.; Flaherty, K.T.; Khalil, M.; Stumacher, M.S.; Bajor, D.L.; Hutnick, N.A.; Sullivan, P.; Mahany, J.J.; Gallagher, M.; Kramer, A.; et al. Clinical Activity and Immune Modulation in Cancer Patients Treated with CP-870,893, a Novel CD40 Agonist Monoclonal Antibody. J. Clin. Oncol. 2007, 25, 876–883. [Google Scholar] [CrossRef] [PubMed]
- Furman, R.R.; Forero-Torres, A.; Shustov, A.; Drachman, J.G. A phase I study of dacetuzumab (SGN-40, a humanized anti-CD40 monoclonal antibody) in patients with chronic lymphocytic leukemia. Leuk. Lymphoma 2009, 51, 228–235. [Google Scholar] [CrossRef] [PubMed]
- Johnson, P.; Challis, R.; Chowdhury, F.; Gao, Y.; Harvey, M.; Geldart, T.; Kerr, P.; Chan, C.; Smith, A.; Steven, N.; et al. Clinical and Biological Effects of an Agonist Anti-CD40 Antibody: A Cancer Research UK Phase I Study. Clin. Cancer Res. 2015, 21, 1321–1328. [Google Scholar] [CrossRef] [PubMed] [Green Version]
- Maloney, D.G. Anti-CD20 Antibody Therapy for B-Cell Lymphomas. New Engl. J. Med. 2012, 366, 2008–2016. [Google Scholar] [CrossRef]
- Mössner, E.; Brünker, P.; Moser, S.; Püntener, U.; Schmidt, C.; Herter, S.; Grau, R.; Gerdes, C.; Nopora, A.; Van Puijenbroek, E.; et al. Increasing the efficacy of CD20 antibody therapy through the engineering of a new type II anti-CD20 antibody with enhanced direct and immune effector cell–mediated B-cell cytotoxicity. Blood 2010, 115, 4393–4402. [Google Scholar] [CrossRef] [PubMed]
- Cheadle, E.J.; Lipowska-Bhalla, G.; Dovedi, S.J.; Fagnano, E.; Klein, C.; Honeychurch, J.; Illidge, T.M. A TLR7 agonist enhances the antitumor efficacy of obinutuzumab in murine lymphoma models via NK cells and CD4 T cells. Leukemia 2016, 31, 1611–1621. [Google Scholar] [CrossRef] [Green Version]
- Goede, V.; Klein, C.; Stilgenbauer, S. Obinutuzumab (GA101) for the treatment of chronic lymphocytic leukemia and other B-cell non-hodgkin’s lymphomas: A glycoengineered type II CD20 antibody. Oncol. Res. Treat. 2015, 38, 185–192. [Google Scholar] [CrossRef] [PubMed]
- Freeman, C.L.; Morschhauser, F.; Sehn, L.; Dixon, M.; Houghton, R.; Lamy, T.; Fingerle-Rowson, G.; Wassner-Fritsch, E.; Gribben, J.G.; Hallek, M.; et al. Cytokine release in patients with CLL treated with obinutuzumab and possible relationship with infusion-related reactions. Blood 2015, 126, 2646–2649. [Google Scholar] [CrossRef] [Green Version]
- Herter, S.; Herting, F.; Muth, G.; Van Puijenbroek, E.; Schlothauer, T.; Ferrara, C.; Brady, K.; Lang, S.; Bacac, M.; Mössner, E.; et al. GA101 P329GLALA, a variant of obinutuzumab with abolished ADCC, ADCP and CDC function but retained cell death induction, is as efficient as rituximab in B-cell depletion and antitumor activity. Haematolgica 2017, 103, e78–e81. [Google Scholar] [CrossRef] [Green Version]
- Jak, M.; Van Bochove, G.G.W.; Reits, E.A.; Kallemeijn, W.W.; Tromp, J.M.; Umana, P.; Klein, C.; van Lier, R.; Van Oers, M.H.J.; Eldering, E. CD40 stimulation sensitizes CLL cells to lysosomal cell death induction by type II anti-CD20 mAb GA101. Blood 2011, 118, 5178–5188. [Google Scholar] [CrossRef] [Green Version]
- Chien, W.W.; Niogret, C.; Jugé, R.; Lionnard, L.; Cornut-Thibaut, A.; Kucharczak, J.; Savina, A.; Salles, G.; Aouacheria, A. Unexpected cross-reactivity of anti-cathepsin B antibodies leads to uncertainties regarding the mechanism of action of anti-CD20 monoclonal antibody GA101. Leuk. Res. 2017, 55, 41–48. [Google Scholar] [CrossRef] [Green Version]
- Alduaij, W.; Ivanov, A.; Honeychurch, J.; Cheadle, E.J.; Potluri, S.; Lim, S.H.; Shimada, K.; Chan, C.H.T.; Tutt, A.; Beers, S.A.; et al. Novel type II anti-CD20 monoclonal antibody (GA101) evokes homotypic adhesion and actin-dependent, lysosome-mediated cell death in B-cell malignancies. Blood 2011, 117, 4519–4529. [Google Scholar] [CrossRef]
- Hallaert, D.Y.H.; Jaspers, A.; Van Noesel, C.J.; Van Oers, M.H.J.; Kater, A.P.; Eldering, E. c-Abl kinase inhibitors overcome CD40-mediated drug resistance in CLL: Implications for therapeutic targeting of chemoresistant niches. Blood 2008, 112, 5141–5149. [Google Scholar] [CrossRef] [Green Version]
- Thijssen, R.; Slinger, E.; Weller, K.; Geest, C.R.; Beaumont, T.; Van Oers, M.H.; Kater, A.P.; Eldering, E. Resistance to ABT-199 induced by microenvironmental signals in chronic lymphocytic leukemia can be counteracted by CD20 antibodies or kinase inhibitors. Haematologica 2015, 100, e302–e306. [Google Scholar] [CrossRef] [Green Version]
- Jak, M.; Van Bochove, G.G.W.; Lier, R.A.W.V.; Eldering, E.; Van Oers, M.H.J. CD40 stimulation sensitizes CLL cells to rituximab-induced cell death. Leukemia 2011, 25, 968–978. [Google Scholar] [CrossRef] [PubMed] [Green Version]
- Van Attekum, M.H.A.; Terpstra, S.; Slinger, E.; von Lindern, M.; Moerland, P.D.; Jongejan, A.; Kater, A.P.; Eldering, E. Macrophages confer survival signals via CCR1-dependent translational MCL-1 induction in chronic lymphocytic leukemia. Oncogene 2017, 36, 3651–3660. [Google Scholar] [CrossRef] [PubMed] [Green Version]
- Bazargan, A.; Tam, C.S.; Keating, M.J. Predicting survival in chronic lymphocytic leukemia. Expert Rev. Anticancer. Ther. 2012, 12, 393–403. [Google Scholar] [CrossRef] [PubMed]
- Kipps, T.J.; Stevenson, F.K.; Wu, C.J.; Croce, C.M.; Packham, G.; Wierda, W.G.; O’brien, S.; Gribben, J.; Rai, K. Chronic lymphocytic leukaemia. Nat. Rev. Dis. Primers 2017, 3, 17008. [Google Scholar] [CrossRef] [Green Version]
- Nakaima, Y.; Watanabe, K.; Koyama, T.; Miura, O.; Fukuda, T. CD137 is induced by the CD40 signal on chronic lymphocytic leukemia B cells and transduces the survival signal via NF-kappaB activation. PLoS ONE 2013, 8, e64425. [Google Scholar] [CrossRef] [PubMed]
- Latour, S.; Zanese, M.; Le Morvan, V.; Vacher, A.-M.; Menard, N.; Bijou, F.; Durrieu, F.; Soubeyran, P.; Savina, A.; Vacher, P.; et al. Role of Calcium Signaling in GA101-Induced Cell Death in Malignant Human B Cells. Cancers 2019, 11, 291. [Google Scholar] [CrossRef] [PubMed] [Green Version]
- White, A.L.; Dou, L.; Chan, H.C.; Field, V.L.; Mockridge, C.I.; Moss, K.; Williams, E.L.; Booth, S.G.; French, R.R.; Potter, E.A.; et al. Fcgamma receptor dependency of agonistic CD40 antibody in lymphoma therapy can be overcome through antibody multimerization. J. Immunol. 2014, 193, 1828–1835. [Google Scholar] [CrossRef] [Green Version]
- Banchereau, J.; De Paoli, P.; Valle, A.; García, E.; Rousset, F. Long-term human B cell lines dependent on interleukin-4 and antibody to CD40. Science 1991, 251, 70–72. [Google Scholar] [CrossRef] [PubMed]
- Kornbluth, R.S.; Stempniak, M.; Stone, G.W. Design of CD40 agonists and their use in growing B cells for cancer immunotherapy. Int. Rev. Immunol. 2012, 31, 279–288. [Google Scholar] [CrossRef] [Green Version]
- Tromp, J.M.; Tonino, S.H.; Elias, J.A.; Jaspers, A.; Luijks, D.M.; Kater, A.P.; van Lier, R.A.; van Oers, M.H.; Eldering, E. Dichotomy in NF-kappaB signaling and chemoresistance in immunoglobulin variable heavy-chain-mutated versus unmutated CLL cells upon CD40/TLR9 triggering. Oncogene 2010, 29, 5071–5082. [Google Scholar] [CrossRef] [PubMed] [Green Version]
- Bishop, G.A.; Moore, C.R.; Xie, P.; Stunz, L.L.; Kraus, Z.J. TRAF Proteins in CD40 Signaling. Atherosclerosis 2007, 597, 131–151. [Google Scholar] [CrossRef]
- Paterson, A.; Mockridge, C.I.; Adams, J.E.; Krysov, S.; Potter, K.N.; Duncombe, A.S.; Cook, S.J.; Stevenson, F.K.; Packham, G. Mechanisms and clinical significance of BIM phosphorylation in chronic lymphocytic leukemia. Blood 2012, 119, 1726–1736. [Google Scholar] [CrossRef] [PubMed] [Green Version]
- Kater, A.P.; Dicker, F.; Mangiola, M.; Welsh, K.; Houghten, R.; Ostresh, J.; Nefzi, A.; Reed, J.C.; Pinilla, C.; Kipps, T.J. Inhibitors of XIAP sensitize CD40-activated chronic lymphocytic leukemia cells to CD95-mediated apoptosis. Blood 2005, 106, 1742–1748. [Google Scholar] [CrossRef]







Publisher’s Note: MDPI stays neutral with regard to jurisdictional claims in published maps and institutional affiliations. |
© 2021 by the authors. Licensee MDPI, Basel, Switzerland. This article is an open access article distributed under the terms and conditions of the Creative Commons Attribution (CC BY) license (https://creativecommons.org/licenses/by/4.0/).
Share and Cite
Delgado, R.; Kielbassa, K.; ter Burg, J.; Klein, C.; Trumpfheller, C.; de Heer, K.; Kater, A.P.; Eldering, E. Co-Stimulatory versus Cell Death Aspects of Agonistic CD40 Monoclonal Antibody Selicrelumab in Chronic Lymphocytic Leukemia. Cancers 2021, 13, 3084. https://doi.org/10.3390/cancers13123084
Delgado R, Kielbassa K, ter Burg J, Klein C, Trumpfheller C, de Heer K, Kater AP, Eldering E. Co-Stimulatory versus Cell Death Aspects of Agonistic CD40 Monoclonal Antibody Selicrelumab in Chronic Lymphocytic Leukemia. Cancers. 2021; 13(12):3084. https://doi.org/10.3390/cancers13123084
Chicago/Turabian StyleDelgado, Raquel, Karoline Kielbassa, Johanna ter Burg, Christian Klein, Christine Trumpfheller, Koen de Heer, Arnon P. Kater, and Eric Eldering. 2021. "Co-Stimulatory versus Cell Death Aspects of Agonistic CD40 Monoclonal Antibody Selicrelumab in Chronic Lymphocytic Leukemia" Cancers 13, no. 12: 3084. https://doi.org/10.3390/cancers13123084

