Next Article in Journal
Validation of an AMSR2 Thin-Ice Thickness Algorithm for Global Sea-Ice-Covered Oceans Using Satellite and In Situ Observations
Next Article in Special Issue
Mapping Bedrock Outcrops in the Sierra Nevada Mountains (California, USA) Using Machine Learning
Previous Article in Journal
Spatiotemporal Variations in Compound Extreme Events and Their Cumulative and Lagged Effects on Vegetation in the Northern Permafrost Regions from 1982 to 2022
Previous Article in Special Issue
A “Region-Specific Model Adaptation (RSMA)”-Based Training Data Method for Large-Scale Land Cover Mapping
 
 
Font Type:
Arial Georgia Verdana
Font Size:
Aa Aa Aa
Line Spacing:
Column Width:
Background:
Article

Assessing the Impact of Land Use and Land Cover Change on Environmental Parameters in Khyber Pakhtunkhwa, Pakistan: A Comprehensive Study and Future Projections

1
School of Geographic Sciences, East China Normal University, Shanghai 200241, China
2
School of Design, Shanghai Jiaotong University, Shanghai 200240, China
*
Author to whom correspondence should be addressed.
Remote Sens. 2025, 17(1), 170; https://doi.org/10.3390/rs17010170
Submission received: 23 September 2024 / Revised: 13 December 2024 / Accepted: 25 December 2024 / Published: 6 January 2025
(This article belongs to the Special Issue Advances of Remote Sensing in Land Cover and Land Use Mapping)

Abstract

Land use and land cover (LULC) change, driven by environmental and human activities, significantly impacts ecosystems, climate, biodiversity, and socio-economic systems. This study focuses on Khyber Pakhtunkhwa (KPK), Pakistan, a region with sensitive ecosystems and diverse landscapes, to analyze LULC dynamics and their environmental consequences. Based on Landsat imagery from 2000, 2010, and 2020, we used the Random Forest algorithm on Google Earth Engine (GEE) to classify LULC, and the CA-ANN model to project future scenarios for 2030, 2050, and 2100. Additional simulations were conducted using the MOLUSCE Plugin in QGIS. The results revealed a 138.02% (4071.98 km2) increase in urban areas from 2000 to 2020, marking urbanization as a major driver of LULC change. Urban expansion strongly correlated with land surface temperature (LST) (R2 = 0.89), amplifying the urban heat island effect. Rising LST showed negative correlations with the key environmental indices NDVI (−0.88), MNDWI (−0.49), and NDMI (−0.62), signaling declining vegetation cover, water resources, and soil moisture, respectively. Projections for 2100 predict LST rising to 55.3 °C, with NDVI, MNDWI, and NDMI dropping to 0.36, 0.17, and 0.21, respectively. Vegetation health, as indicated by the Leaf Area Index (LAI), also declined, with maximum and minimum values falling from 4.66 and −5.75 in 2000 to 2.16 and −2.55 in 2020, reflecting increased barren land and reduced greenness. The spatial analysis highlights significant transitions from vegetated to barren or urban land, leading to declining moisture levels, water stress, soil erosion, and biodiversity. Projections show continued reductions in forests, vegetation, and agricultural lands, replaced by barren and built-up areas. Declines in key indices such as NDVI, MNDWI, and NDMI indicate deteriorating vegetation, water resources, and soil moisture levels. These findings emphasize the need for sustainable urban planning and environmental management. Expanding urban green spaces, using reflective materials, and preserving vegetation and water resources are vital to mitigating heat island effects and maintaining ecological balance. Anticipated declines in LST, NDVI, MNDWI, NDMI, and LAI stress the urgency for climate adaptation strategies to protect human health, ecosystem services, and economic stability in KPK.

Graphical Abstract

1. Introduction

Land use and land cover (LULC) change refers to the modification of natural or semi-natural landscapes, typically into artificial environments. It is a complicated process triggered by various factors, such as population growth, urban sprawl, changes in local and regional environmental characteristics [1,2], loss of agricultural land, and consumption of other environmental resources. Some of the environmental impacts include effects on water resources, climate change, and biodiversity [3,4,5].
Land use and land cover decisions are made in different parts of the world depending on socio-economic and bio-physical factors. Changes in LULC affect the hydrological cycle, population density, urbanization, and agricultural activities [6,7,8,9]. Alterations in the use of resources and their cover are clearly in line with activities that affect the climatic conditions of a particular region. Such circumstances include land use change encompassing urbanization and deforestation that can impact hydrologic systems’ infiltration, evaporation, and runoff rates [10,11]. Information on LULC changes can be helpful to watershed managers in developing and implementing interventions to protect water resources. For instance, they may uncover areas that experience frequent erosion and sedimentation and then respond by planting trees or facilitating the installation of riparian strips to counter such negative impacts. They can also mark areas that are flood-prone and put up barriers or other measures to avoid floods [8].
Remote sensing (RS) and geographical information systems (GISs) are useful approaches for surveying and tracking LULC changes. Researchers can also merge land use data, climate data, satellite images, cartographic information, and census data into GIS [12,13,14]. This information could be used to map how the LULC has evolved over the years to arrive at its current state. RS can help researchers obtain LULC data for large-scale areas at specific timelines. This information enables them to track the changes in LULC and patterns that may occur [3,15,16].
Khyber Pakhtunkhwa (KPK) is a province vulnerable to LULC change, given that it is a region dominated by mountains and has a sensitive landscape. These transformations could drastically change critical environmental parameters like land surface temperature (LST), modified normalized difference water index (MNDWI), normalized difference vegetation index (NDVI), leaf area index (LAI), and normalized difference moisture index (NDMI). LULC changes have previously been influenced by population, urbanism, and industrialization, among other factors in KPK [17].
While social factors such as population growth and urban expansion are significant drivers of LULC dynamics, the primary focus of this study is on quantifying the environmental consequences of these changes [18,19]. By leveraging spatial and remote sensing data, the study investigates key indicators such as LST, NDVI, MNDWI, LAI, and NDMI. The emphasis on environmental impacts reflects the nature of the available data, which are well-suited for analyzing physical changes but less effective in capturing social dynamics directly. Social factors are considered contextually but remain outside the scope of this research. This focused approach provides valuable insights into the physical consequences of LULC changes while laying the groundwork for future interdisciplinary studies [20].
The reduced forest and agricultural land and increased urbanization that KPK has experienced bring significant shifts in environmental stability, improved natural resource management, and sustainable livelihood adaptation [21]. It was also observed that LULC change exerts a relative and prominent influence on the environment in KPK. This has brought about higher LST, lower NDVI, and lower MNDWI [22]. Some of these changes include increased heat stress, reduced availability of water, and reduced biodiversity. Other studies also note that LULC change has a relative and more prominent influence on KPK’s environment, resulting in higher LST, lower NDVI, and lower MNDWI [23]. Other changes include heat stress, the quantity and quality of water, and the levels of diversity [24]. Hence, based on the findings in the existing literature concerning the effects of change in LULC on the environmental parameters of the province of KPK, it is possible to pinpoint the following limitations. Most of these studies were based on analysis by focusing on urbanization, deforestation, and LULC modeling techniques [21,25,26].
The primary purpose of this research paper is to explore the impact of land use and land cover transformation on the environmental attributes of Khyber Pakhtunkhwa, Pakistan. We analyzed spatio-temporal trends in land use and land cover (LULC) for 2000, 2010, and 2020 using Landsat images and the Random Forest (RF) algorithm within Google Earth Engine (GEE). Future changes for 2030, 2050, and 2100 were predicted using the Cellular Automata-Artificial Neural Network (CA-ANN) method and the MOLUSCE plugin in QGIS [23,27]. We also calculated other critical environmental parameters such as LST, MNDWI, NDVI, LAI, and NDMI. We used Landsat 5 and 8 satellite imagery from 2000, 2010, and 2020 to classify land use and land cover (LULC) for each year independently using the Random Forest (RF) model. This enables the modeling and forecasting of these changes and their environment up to 2100. Such an approach provides a conceptual perspective on the multi-faceted interactions between LULC changes and environmental factors within the local spatial scale. The predictive perceptions that emerge from this study provide policy-relevant knowledge on land use planning and enhancing environmental management in KPK These findings support sustainable strategies for addressing emerging environmental challenges, offering long-term solutions to manage future land use and ecological impacts.
This study highlights the need for integrating remote sensing and geospatial sciences to assess the LULC change and its relationship with critical environmental factors. Consequently, the study shall provide policymakers, land users, and conservationists with enough information to assist them in improving sustainable land management and conservation of the environment, as well as enhancement of resilience within the territorial landscape of KPK, Pakistan. The findings and the method employed in this research can be helpful for other similar environments across the world experiencing LULC change. Based on our analysis, we find that the provincial administration should adopt sustainable land use methods and encourage farmers to cultivate cultivars that thrive even during droughts. Introducing soil conservation measures is an option for coping with the expected reduction in LAI that will help build environmental resilience in KPK’s territories. The study results will significantly aid KPK in managing a fast-changing environment and urban planning.

2. Study Area

Khyber Pakhtunkhwa (KPK), which lies in northwestern Pakistan, is a vast and geographically diverse region, ranging from its most northern point (at relatively 35.3213°N) to its southernmost point (at about 30.1575°N), and from its easternmost to westernmost points (at about 77.8359°E and 69.3216°E, respectively), and covering an area of around 101,741 square kilometers [28,29,30,31].
KPK is one of Pakistan’s most densely populated provinces, containing 36 districts. Extending from the Indus River plains to the Hindu Kush and the Himalayas, the region exhibits a diversity of climates, ranging from the hot, arid south to the soaring humidity of the alpine north. Soaked in water through the Indus River and its system of tributaries, KPK supports irrigated agriculture on a significant scale [10,31]. The province also has various climate zones ranging from subtropical to temperate to subalpine [32]. These different climatic zones and the various topographical features of the province exert a significant influence on land-use decisions, agricultural practices, and the kind of vegetation found in the province However, Khyber Pakhtunkhwa faces many serious environmental hazards, including floods and earthquakes, which necessitate serious planning effort for resilience [17,33,34]. The driving forces of KPK’s dynamics are its increasing population, burgeoning urbanization, and intensified pressures on agricultural lands [35,36,37]. Growing numbers of people and the rapid spread of urbanization are most notable in the fast-expanding city of Peshawar. Both lead directly to land use changes: a loss of vegetation, a build-out of infrastructure, and rising surface temperatures. These two federally administered areas of KPK seem to have an almost inevitable momentum toward urbanization and sprawling land use, forcing competition for land between human settlers and agriculture Spatio-temporal Analysis of Urban Expansion on Farmland [14,38]. According to the 2017 census by the Pakistan Bureau of Statistics, the total number of people living in the KPK province was around 30.5 million. The Bureau has projected that this figure will swell to nearly 40.9 million by 2023. The PBS also estimates the density of the population at the provincial level. As per the PBS, the average population density in KPK was about 409.40 persons per square kilometer as of 2017. The agricultural sector has a significant position in the economy of KPK, as there is a vast area for agriculture and its products, including crops, meat, etc. [39,40].
Alterations in land use for agriculture have effects on indices such as the NDVI and may lead to changes in cropping patterns and water management. The province regularly experiences floods and landslide disasters that require sustainable land use management programs. Knowledge of LULC changes helps address issues related to disaster risk reduction and make communities more resilient [31]. The geographical variations in KPK, ranging from mountainous areas to near-sea level regions, offer a perfect laboratory to understand the impact of altitude and climate on environmental variables such as LST, NDVI, MNDWI, LAI, and NDMI. Lastly, the rivers and water courses of KPK, comprising the Indus River, have provided a favorable location for analyzing the correlation of water sector indices, such as MNDWI, with land use. The red circle in (Figure 1) designates our study area [14,39].

3. Data and Methodology

3.1. Accuracy Assessment of LULC Classification

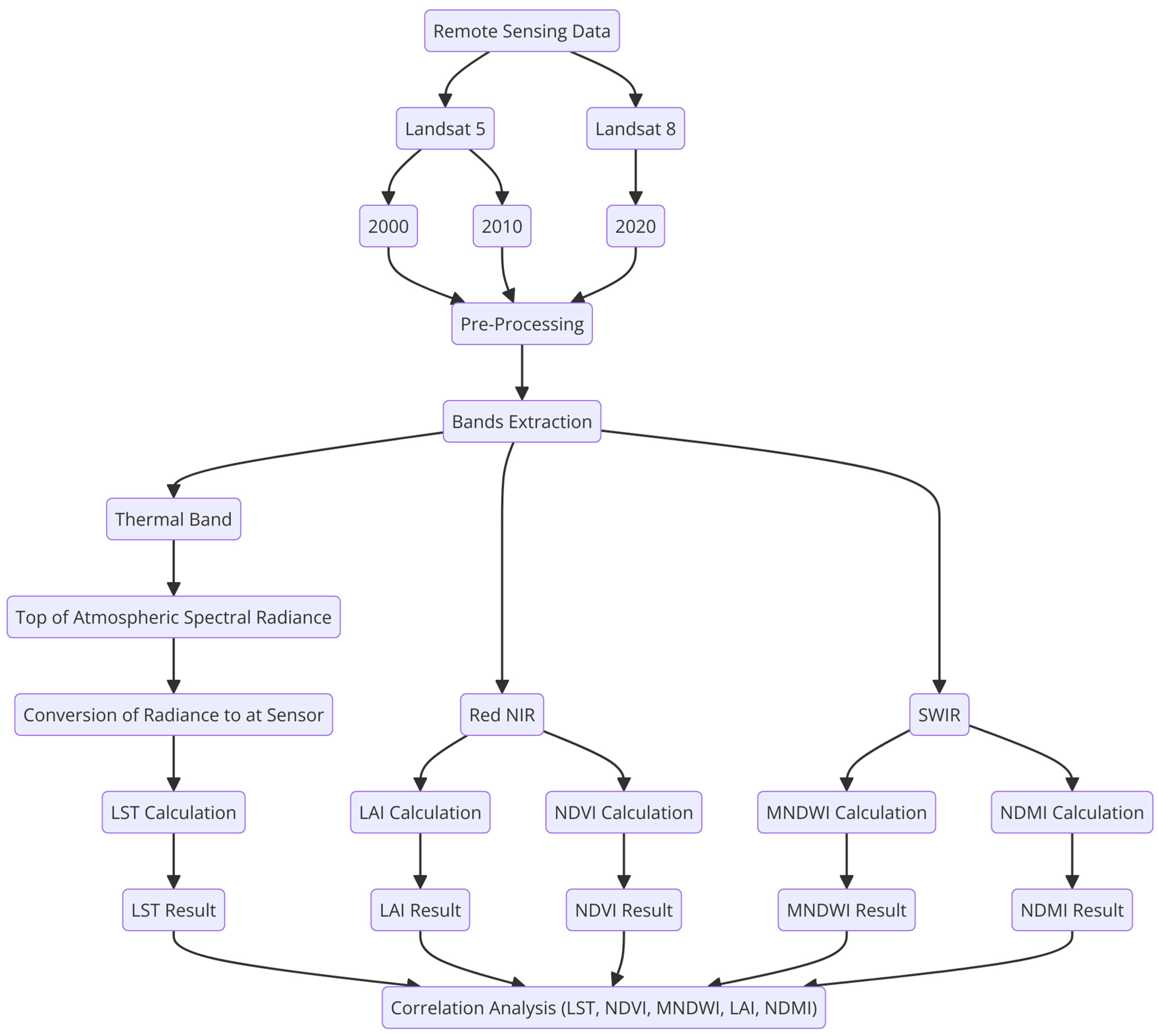
By analyzing Landsat imagery and several environmental parameters of the KPK region for 2000, 2010, and 2020, LULC changes were determined using Landsat 5 and Landsat 8 satellites. These satellite images were sourced from the United States Geological Survey (USGS). The primary geospatial data for analyzing the study area’s vital environmental parameters and land use changes involved Landsat 5 Thematic Mapper TOA. Since Landsat satellite images are already geometrically and radiometrically corrected, no additional image-to-image georeferencing or correction was required. A maximum cloud threshold of 5% was applied during image selection to obtain images with minimal cloud cover. The downloaded images were time-divided into 10-year intervals (2000, 2010, and 2020) based on the availability of satellite data. To maintain consistency, Landsat images of the same or similar dates, specifically December and January, were used to minimize seasonal variability and ensure comparable temporal coverage [39,40]. Training samples for MLSC were selected exclusively from the Landsat imagery by analyzing spectral reflectance patterns and utilizing true-color composites (TCCs). This process involved systematically selecting representative pixels from each LULC class across diverse geographic locations within the study area. Band combinations were optimized to enhance spectral separability, particularly for similar classes such as barren land and built-up areas.
Our LULC classification methodology was based on the maximum likelihood supervised classification (MLSC) technique, a widely used approach in remote sensing that assumes each class follows a Gaussian distribution. The MLSC algorithm assigns pixels to the class with the highest likelihood based on statistical probability, ensuring robust classification. To achieve this, sufficient training samples were carefully selected to capture the variability within each class, with samples manually identified from Landsat imagery for seven LULC categories: forest cover, vegetation, agricultural land, built-up land, snow cover, waterbodies, and barren land. The spectral diversity of categories like vegetation and agricultural land was accounted for by selecting samples across varying topographies and vegetation densities. Training data were validated by cross-referencing with high-resolution, satellite-derived composites and available ancillary information, while spectral separability analysis was conducted to minimize overlap among classes and enhance classification accuracy.
The seven LULC categories were defined to reflect the specific landscape features of KPK. Forest cover includes areas dominated by dense tree canopies, encompassing both natural and managed forests. Vegetation represents non-forest natural vegetation, such as grasslands and shrubs, primarily in low-density areas. Agricultural land is defined as cultivated fields and other areas dedicated to crop production, distinctly separate from natural vegetation. This differentiation between forest cover, vegetation land, and agricultural land was essential for accurately capturing the diverse land use patterns in KPK. Although tailored to local conditions, the classification approach adheres to principles of internationally recognized systems, such as the FAO land cover classification system (LCCS), ensuring compatibility with global studies while accurately representing KPK’s unique environmental and agricultural diversity. Consistency checks during the classification process reduced ambiguity and ensured that the LULC categories accurately reflect the region’s land cover characteristics, providing a reliable and meaningful representation of KPK’s landscape (Figure 2) [33,41]. Accuracy assessment of the LULC maps was performed by comparing the classified outputs with independent verification samples derived from satellite imagery. Accuracy metrics were calculated to quantify the model’s performance, including overall accuracy, producer accuracy, user accuracy, and the kappa coefficient. This accuracy assessment process ensured that the LULC classifications were reliable and consistent, enabling robust analysis of spatiotemporal LULC changes and their implications for environmental dynamics.
The classification accuracy for the years 2000, 2010, and 2020 was rigorously assessed using key performance metrics: overall accuracy, producer’s accuracy, users’ accuracy, and the kappa coefficient [42,43]. Overall accuracy, representing the proportion of correctly classified pixels relative to the total number of pixels analyzed, consistently demonstrated high performance, averaging approximately 90% across the study years. This result underscores the robustness of the classification models employed. Producer accuracy, which quantifies the probability that a reference land cover type is correctly identified, maintained averages ranging from 88.6% to 90.2%, highlighting the model’s reliability in comprehensive classification [44]. User accuracy, indicating the probability that a pixel classified as a certain type accurately corresponds to that type in reality, showed stable and dependable values between 89.3% and 91.1%. The kappa coefficient, a measure that evaluates classification agreement beyond random chance, further confirmed the strong performance of the models, with values of 0.81 in 2000, 0.83 in 2010, and 0.89 in 2020 [45]. These kappa values signify substantial to near-perfect agreement, reinforcing the validity and reliability of the classification results. Collectively, these metrics confirm that the classification approach was effective, ensuring the credibility of subsequent analyses on LULC changes and their implications for environmental dynamics. Table 1 lists the detailed classification accuracy of each LULC type.

3.2. Future Land Use Projections

To establish the prediction model and calculate the LULC changes in 2030, 2050, and 2100, the transition matrices for 2000, 2010, and 2020 were first created. Then the combined CA-ANN method was used to model the future changes (Figure 3). The study on establishing the prediction model and calculating the LULC changes in 2030, 2050, and 2100 was conducted using the MOLUSCE plugin of QGIS software version 2.9. ArcGIS 8.1 was used to map LULC changes and other environmental parameter maps. Our methodology was systematically extended to Landsat 8 imagery, ensuring consistency in parameter computation across both datasets, thus enabling practical comparative analysis. Synchronization between the Landsat 5 and 8 datasets provided a one-stop comparison of the land use and land cover changes within the study area. Landsat 5 and Landsat 8 satellite imagery to predict land use and land cover (LULC) changes for 2030, 2050, and 2100, with historical data from 2000, 2010, and 2020, were used to establish baseline conditions. Preprocessing was conducted in Google Earth Engine (GEE), including geometric and radiometric corrections, cloud masking using bit-masking algorithms, and extraction of surface reflectance bands at a 30-m spatial resolution to ensure precision. Future projections were generated using the cellular automata-artificial neural network (CA-ANN) model, implemented via the MOLUSCE plugin in QGIS. This model incorporates transition matrices derived from historical LULC data and spatial constraints such as proximity to urban centers, elevation, slope, and road networks to simulate realistic LULC dynamics. Predictions followed a “present-change trend scenario”, extrapolating historical patterns without assuming policy interventions or major environmental disruptions. Raster outputs from the CA-ANN model were processed in ArcGIS Pro, where raster data were converted to vector polygons to delineate LULC boundaries accurately. The total area for each LULC class was calculated by summing polygon attributes, ensuring robust quantification. Validation was performed through hindcasting, a process in which the model was trained on historical data from 2000 and 2010 to predict LULC for 2020. The predicted outputs were compared against observed 2020 LULC data. Statistical metrics such as overall accuracy, producer’s accuracy, users’ accuracy, and the kappa coefficient demonstrated high reliability. While providing a robust baseline, these predictions are limited to the continuation of observed historical trends and do not consider potential future interventions or unforeseen socio-economic changes. Validation employed a hindcasting approach, comparing predicted outputs against observed 2020 data. Statistical accuracy metrics, including the kappa coefficient, producer accuracy, and user accuracy, demonstrated the model’s high reliability (Table 2). The kappa coefficient measured agreement beyond chance; producer accuracy quantified the proportion of correctly classified reference pixels for each land cover type; and user accuracy evaluated the reliability of the classifications.
The model was further calibrated to ensure alignment with historical patterns, refining transition probabilities and incorporating spatial constraints. While direct validation for 2030, 2050, and 2100 is not possible, the high accuracy achieved during hindcasting strengthens confidence in the model’s ability to predict future scenarios. Based on the “present-change trend scenario”, these projections offer a scientifically grounded baseline for understanding long-term land use dynamics.

3.3. Calculation and Predictions of Environmental Parameters

To ensure a comprehensive representation of the study area’s environmental parameters, waterbodies were intentionally included in the calculations of LST, NDVI, MNDWI, NDMI, and LAI (Figure 4). The process began by collecting Landsat 5 and Landsat 8 data for 2000, 2010, and 2020, which provided the basis for these calculations. These data, with a spatial resolution of 30 m, enabled consistent measurement of environmental parameters and land-use changes across the study area. Including waterbodies ensures the natural variability of the landscape is preserved, capturing lower NDVI values and cooler LST measurements that reflect the region’s mixed land cover, including lakes, rivers, and snow-covered areas. This approach aligns with its design for LST to capture surface temperatures across all features, not just dry land. Similarly, NDVI and other indices benefit from including waterbodies, as their unique spectral properties provide critical contrast and serve as reference points for distinguishing land cover types. The identical spatial resolution of 30 m for all parameters facilitates accurate comparisons and integration of results across indices. Given the relatively small proportion of waterbodies in the study area, their inclusion does not significantly affect aggregate values but ensures continuity and a holistic environmental analysis. This approach provides a more accurate depiction of surface conditions and avoids artificial dataset segmentation, enhancing the interpretability and reliability of the results. Table 3 below are the key data sources used in our study and their resolutions.
Our analysis began with the computation of LST. To estimate LST from Landsat 5 imagery, we initiated the process by converting radiance values to top-of-atmosphere brightness temperature (BT) utilizing the thermal infrared Band 6 of Landsat 5, characterized by a central wavelength of approximately 10.4 µm. Furthermore, normalizations of LST from Kelvin (K) to Celsius (°C) or Fahrenheit (°F) were also performed where necessary for further evaluation [34,45,46,47,48].
Once the emissivity coefficient ( W ), the spectral conversion factor (ρ), and the radiance emitted by the Earth in the thermal band ( E t ) had been calculated, ( L S T ) was determined using Equation (1):
L S T = B t 1 + W ρ × ln ( E t )
where ( B t ) can be calculated directly from the thermal band radiance ( L ) using Equation (2):
B t = L ( ρ × 10 6 )
where LST stands for land surface temperature in Kelvin (K), (Bt) for brightness temperature in Kelvin (K), (W) for emissivity coefficient, (ρ) for spectral conversion factor, (Et) for radiance emitted by the Earth in the thermal band, L is the thermal band radiance in watts per square meter per steradian per micrometer (W/m2/sr/µm), and the emissivity coefficient (W) and spectral conversion factor (ρ) are specific to the Landsat sensor and the land cover type. For Landsat 5 and 8, the emissivity coefficient for the thermal band (Band 10) can be estimated using Equation (3) [49,50,51,52,53]:
W = 0.986 + 0.004 × N D V I
ρ is a calibration parameter that converts the thermal band radiance values to brightness temperature. Its value depends on the sensor specifications of Landsat 5 and 8, as provided in the calibration metadata ρ = 1.44 × 10−4 µm/K [54]. The radiance emitted by the Earth in the thermal band (Et) can be calculated using Equation (4):
E t = h × B t 3 λ
where ( h ) is the Planck constant (6.63 × 10−34 J/s) and λ is the wavelength of the thermal band in micrometers (10.78 µm for Landsat 5 and 8).
Concurrently, MNDWI is calculated using Equation (5), utilizing the green (GREEN) and SWIR bands, which enhance detection of water features while suppressing built-up land noise. For Landsat 5, the green band (SR_B2) and the shortwave infrared (SWIR) band (SR_B5) were used, while for Landsat 8, the green band (SR_B3) and SWIR band (SR_B6) were utilized. Calculations of MNDWI for a given pixel result in values ranging from minus one (−1) to plus one (+1) [2,42].
M N D W I = G R E E N S W I R G R E E N + S W I R
NDVI is calculated using near-infrared (NIR) and red (RED) reflectance values. These indicators provide crucial insight into vegetation health and water content in the landscape. NDVI was calculated using Equation (6):
N D V I = N I R R e d N I R + R e d
LAI is defined in terms of area units and refers to the ratio between total leaf area and ground area in square meters per square meter (m2/m2) units. This factor can easily determine vegetation health and productiveness. In our study, LAI is an important factor in controlling an ecosystem’s energy and water balance in the KPK region [12,55], LAI was calculated using Equation (7):
L A I = 0.97 e 2.23 × N D V I
The normalized difference moisture index (NDMI) is calculated using the Equation (8), which utilizes the near-infrared (NIR) and shortwave infrared (SWIR) bands. These bands provide critical information for detecting vegetation moisture content and differentiating between wet and dry vegetation conditions. For Landsat 5, the NIR band (SR_B4) and the SWIR band (SR_B5) were used, while for Landsat 8, the NIR band (SR_B5) and the SWIR band (SR_B6) were applied. NDMI calculations for a given pixel result in values ranging from −1 to +1, where higher values indicate higher vegetation moisture levels.
N D M I = N I R S W I R N I R + S W I R
NDMI provides an effective means of assessing vegetation moisture status in the study area. It is particularly valuable for understanding the impact of climate change, land use changes, and hydrological variability on vegetation health.
Processed Landsat 5 and 8 satellite data was used to estimate the environmental factors, such as the LST, NDVI, MNDWI, LAI, and NDMI, in 2000, 2010, and 2020. Using these calculated values, we developed an Artificial Neural Network (ANN) model for the MOLUSCE plugin in QGIS software. These parameters were used to train the ANN model, and, once validated against the historical data, the model was used to predict these parameters in the 2030, 2050 and 2100 scenarios. The subsequent positions were then visualized in the QGIS analysis platform to illustrate future trends in vegetation, water content, and land surface temperature. Another significant factor is the dynamic changes observed in the environment and future environmental conditions over time. This methodological consistency ensures reliable assessments of water-related changes over the years, providing valuable information for understanding the impact on land use and environmental parameters. A strong correlation exists between these factors (LST, NDVI, MNDWI, LAI and NDMI), which we will cover in the “correlation” section.

4. Results and Discussion

4.1. Evaluation of LULC Change Through Mapping and Accuracy Assessment

After producing an LULC change map, an accuracy assessment is needed to show that the map is accurate. An accuracy assessment compares a classified cover map with a reference cover map. A reference land cover map collects onsite data, including aerial photographs and field surveys. There are many ways to make an accurate assessment. We used a confusion matrix, which is a table that presents the number of correctly and incorrectly classified pixels for each land cover class in 2000, 2010, and 2020.
Trend changes are evident in (Figure 5 and Figure 6). Significant changes were observed across various categories by analyzing LULC changes from 2000 to 2020 using Landsat 5 and 8 data. The area of waterbodies initially expanded from 8.13% (9099.29 km2) in 2000 to 16.74% (18,732.76 km2) in 2010, but dropped sharply to 4.96% (5549.78 km2) by 2020. The forest area showed an increasing trend from 18.16% (20,322.02 km2) in 2000 to 22.77% (25,482.21 km2) in 2010, followed by a slight reduction to 20.16% (22,556.68 km2) in 2020. The vegetation area experienced a decline from 29.28% (32,762.39 km2) in 2000 to 22.51% (25,191.63 km2) in 2010, but rebounded to 28.63% (32,030.81 km2) in 2020. In contrast, barren land area decreased substantially from 28.28% (31,638.85 km2) in 2000 to 14.78% (16,537.83 km2) in 2010 and subsequently increased to 19.16% (21,435.77 km2) in 2020. Agricultural land exhibited significant fluctuations, dropping from 10.98% (12,283.53 km2) in 2000 to 9.04% (10,117.69 km2) in 2010 and remaining stable at 9.04% (10,119.95 km2) in 2020. Built-up land experienced substantial growth during this period, expanding from 2.63% (2950.28 km2) in 2000 to 7.21% (8072.39 km2) in 2010 and reaching 9.28% (10,383.14 km2) in 2020. Similarly, snow cover increased steadily from 2.50% (2807.54 km2) in 2000 to 6.90% (7729.40 km2) in 2010 and further to 8.74% (9787.77 km2) in 2020.
These LULC trends highlight complex dynamics influenced by anthropogenic and environmental factors. Expanding built-up areas and barren land, alongside reductions in waterbodies and vegetation, emphasize the need for sustainable land management strategies to mitigate adverse impacts on biodiversity, agricultural productivity, and water availability. The increase in snow cover has several negative environmental impacts. Excessive snow accumulation can disrupt regional hydrological systems by delaying snowmelt, which reduces immediate water runoff critical for agriculture and ecosystems during dry seasons. This delay exacerbates water scarcity and impacts water resource management. Furthermore, increased snow cover raises the risk of glacial surges and avalanches, posing significant hazards to infrastructure and ecosystems. It can also alter regional energy balances by increasing surface albedo, leading to reduced solar radiation absorption, which may impact vegetation growth cycles and soil processes. These changes indicate dynamic changes in the landscape, significant urban expansion, and changes in natural land cover.
The changes calculated above (Table 4) are alarming, as the decrease in the area of waterbodies, forests, vegetation, and agricultural land could lead to water scarcity, loss of biodiversity, more extreme weather events, air pollution, soil degradation, and food insecurity. The increase in the area of built-up land and snow cover could also lead to negative environmental impacts affecting quality of life in the region.

4.2. Temporal and Spatial Dynamics of LST, NDVI, MNDWI, LAI, and NDMI

This section examines the temporal and spatial dynamics of LST, NDVI, MNDWI, LAI, and NDMI in KPK, Pakistan, using satellite imagery from 2000, 2010, and 2020.

4.2.1. Land Surface Temperature (LST)

LST measures the temperature of the land surface, calculated using satellite imagery in the thermal infrared band. The spatial and temporal distribution of LST was determined using the Landsat 5 TM and Landsat 8 OLI thermal bands for 2000, 2010, and 2020. LST data were synthesized using a median composite method to minimize outliers, such as cloud cover and atmospheric anomalies, ensuring stable and representative conditions across diverse environmental settings. LST values were divided into five ranges (≤20 °C, 20–25 °C, 25–30 °C, 30–35 °C, and >35 °C) for consistency in interpretation across the study area. This fixed-interval classification is a widely accepted method in remote sensing and environmental studies, providing clarity and comparability across geographically diverse regions like KPK. While the classification does not assume a simple linear relationship between LST and LULC, it enables the identification of broad temperature patterns, which are critical for analyzing long-term trends and regional impacts (Table 5). The relationship between LULC and LST in KPK reveals the significant influence of land use changes on regional thermal patterns. Between 2000 and 2020, forest cover decreased from 31.49% to 23.54%, and vegetation cover dropped from 50.95% to 33.44%. These reductions contributed to an increase in areas with temperatures above 35 °C, rising from 21.57% in 2000 to 23.03% in 2020. Forests and vegetation mitigate surface heating through evapotranspiration and albedo effects; their loss exacerbates urban heat island effects, particularly as built-up land expanded from 4.56% to 10.89% over the same period. This trend underscores the direct role of LULC changes in driving LST increases (Figure 7). Additional analysis was conducted to evaluate the influence of topography on LST patterns, as the relationship between LST and LULC is inherently complex and influenced by various factors. A digital elevation model (DEM) was incorporated into the study to assess how elevation variations impact temperature distribution across the study area. The DEM (Figure 8) analysis revealed a strong negative correlation between elevation and LST (R2 values: 0.98 in 2000, 0.95 in 2010, and 0.975 in 2020). This finding confirms that higher elevations, particularly in the northern mountainous regions with permanent snow cover, consistently experience lower temperatures compared to the southern regions. These results emphasize the dominant role of topography in shaping LST patterns, alongside the effects of LULC changes. The relationship between LULC and LST is primarily unidirectional, where changes in LULC influence LST patterns. However, over longer timescales, the relationship may become reciprocal, as sustained LST increases could degrade vegetation and soil, altering future LULC patterns. Previous studies provide evidence of urbanization and deforestation elevating LST. These findings align with the IPCC (2021) report and historical temperature data from the Pakistan Meteorological Department (PMD), which confirm regional warming trends exacerbated by greenhouse gas emissions [56].
The rise in LST from 32.8 °C in 2000 to 36.1 °C in 2020 stems from both anthropogenic LULC changes and climate change. These elevated temperatures have significant implications for KPK, including increased heat stress, higher water demand, reduced crop yields, and greater energy consumption. Urban areas are particularly vulnerable due to heat-retaining impervious surfaces. These findings highlight the need for sustainable urban planning and land management strategies to mitigate the combined effects of LULC changes and climate change.

4.2.2. Modified Normalized Difference Water Index (MNDWI)

The modified normalized difference water index (MNDWI) measures the presence and dynamics of surface waterbodies using satellite imagery from the green and shortwave infrared (SWIR) bands. The green band enhances water feature detection, while the SWIR band suppresses noise from built-up areas and vegetation. MNDWI is calculated as the difference between reflectance in the green and SWIR bands. For this study, the spatial and temporal distribution of MNDWI was determined using Landsat 5 TM (2000 and 2010) and Landsat 8 OLI (2020) sensors.
Over the study period, MNDWI values showed a clear decline, indicating a reduction in surface water availability (Figure 9). The maximum MNDWI dropped from 0.78 in 2000 to 0.71 in 2020, while the average MNDWI decreased sharply from 0.27 to 0.03 over the same period (Table 6). The southern region consistently exhibited the lowest MNDWI values, reflecting significant water loss and increased aridification. These results highlight the fragmentation of waterbodies over time, with continuous water features in 2000 breaking into smaller, isolated patches by 2020. Northern regions retained relatively stable MNDWI values due to the presence of perennial rivers and reservoirs, while southern regions were more vulnerable to water scarcity. These changes are strongly associated with the expansion of barren land, urbanization, and agricultural intensification.
Population growth in KPK has exacerbated surface water stress. Urban expansion, driven by increasing population, has led to the proliferation of impervious surfaces, such as roads and buildings, which reduce infiltration, heighten runoff, and elevate flooding risks during intense precipitation events. This relationship is well-documented in studies linking urbanization to increased hydrological disruptions [57]. The reduced infiltration capacity of impervious surfaces amplifies surface water stress by limiting groundwater recharge, while heightened runoff exacerbates the likelihood of urban flooding [58,59]. This underscores the complex relationship between population dynamics and water availability, emphasizing the need for sustainable urban planning to mitigate these risks.

4.2.3. Normalized Difference Vegetation Index (NDVI)

The calculation of the NDVI serves as a quantitative indicator to assess vegetation coverage within a given region. This index is derived from satellite imagery, specifically utilizing data from the red and near-infrared bands. Through this process, valuable information regarding chlorophyll content in vegetation can be obtained by analyzing the red band [20]. Simultaneously, by examining reflected radiation levels in the near-infrared band, insights into vegetative conditions become accessible [60]. Consequently, NDVI values are established based on disparities between reflectance measurements taken from these two distinct bands. For comprehensive analysis throughout multiple years, including 2000, 2010, and 2020, Landsat 5 TM and 8 OLI sensors were employed to determine spatial and temporal distribution patterns associated with NDVI assessment (Figure 10).
As is evident from (Table 7), the NDVI values have declined overall, with the area covered by low NDVI values increasing between 2000 and 2020. The mean NDVI dropped from 0.14 in 2000 to 0.11 in 2010 and further decreased to 0.52 in 2020, while the standard deviation sharply declined from 0.73 to 0.18 over the same period. This decline highlights significant vegetation loss, particularly in areas experiencing deforestation and land degradation [47,61,62].
Several factors explain the decline in NDVI in KPK. One significant factor is deforestation due to agricultural expansion, timber extraction, and the use of firewood. The expansion of agricultural land is a major driver of forest and vegetation loss in the region [56]. Additionally, climate change has played a crucial role, with rising temperatures and decreased rainfall levels creating conditions unfavorable for vegetation growth (IPCC, 2021). These climatic shifts have reduced plant water availability, negatively affecting transpiration processes and resulting in prolonged drought periods.
The consequences of declining NDVI are far-reaching. Reduced vegetation limits the ability of plants to sequester carbon dioxide, exacerbating climate change impacts. Moreover, water scarcity associated with declining NDVI reduces habitat quality and food resources for wildlife, increasing the vulnerability of species dependent on vegetation for survival [60]. These findings highlight the critical need for sustainable land management practices to mitigate further vegetation loss and promote regional ecological resilience.

4.2.4. LAI (Leaf Area Index)

The LAI refers to the leaf area per unit area of the ground surface: the leaf area is that part of the plant that directly intercepts radiation. It is an important factor when determining plant growth, photosynthesis, and evapotranspiration. Most users of LAI calculate LAI from satellites where the data can be obtained in the red and one of the near-infrared bands. The last five bands are divided into two parts: the red band decides the amount of chlorophyll in the vegetation, and the near-infrared band calculates the amount of reflected radiation. LAI is the total green leaf area per ground area beneath the canopy [28,54,63,64]. The spatial and temporal distribution of LAI was determined using the Landsat 5 TM and Landsat 8 OLI sensors for the entirety of the study years (2000, 2010, and 2020).
LAI data from 2000 to 2020 (Figure 11) show evident fluctuations in vegetation density, consistent with observed changes in land use and moisture content. Maximum LAI values decreased from 4.66 in 2000 to 2.16 in 2020, reflecting a reduction in the area of dense vegetation, particularly forest cover. This trend is consistent with agricultural and built-up land expansion observed in the LULC maps, indicating a shift from natural vegetation to more anthropogenic land use.
The mean LAI value in 2010 (−1.48) decreased significantly compared to 2000 (−0.55), indicating a decline in overall vegetation health and cover. However, by 2020, the mean LAI improved slightly to −0.20, which may be due to localized reforestation or changes in agricultural practices but is still lower than in 2000. The standard deviation (StdDev) of LAI values has also decreased over time, from 7.36 in 2000 to 3.33 in 2020 (Table 8), indicating a decrease in variability in vegetation density across the region. However, the decrease in LAI variability and the decrease in MNDWI indicate a homogenization of the landscape towards drier, less vegetated conditions, especially in the southern region where barren lands are expanding. The correlation between the decrease in LAI and the increase in the built-up area suggests that urbanization is leading to a loss of vegetation cover, affecting the region’s microclimate and water balance. In contrast, the decrease in LAI indicates that the region is increasingly vulnerable to desertification and land degradation. Also, the availability of waterbodies has reduced, and barren land has increased, which makes them a probable cause of increased environmental pressures. Supposing the incidence and extent of the present patterns of land use and land cover persist, a further reduction in LAI and MNDWI will occur, causing greater effects on the current levels of biodiversity, food production, and regional climate. Also, variations in LAI in KPK could be attributed to factors such as deforestation, climate change, and use of land for agriculture. Loss of trees and plants will, therefore, reduce the LAI as a result of deforestation. Climate change can also reduce LAI, because it hinders plant growth in regions with higher temperatures and less rainfall. Another way that agricultural practices depress the LAI is through activities such as land conversion from natural vegetation to agricultural lands. As a result of reduced LAI, there are many implications in KPK, such as climate change, drought, and reduction in food and habitat needed for wildlife. Hence, it is high time we focused on cutting down LAI through tree planting, forest rehabilitation, and developing agricultural practices that are relatively resilient to climate change.

4.2.5. Normalized Differences Moisture Index (NDMI)

The NDMI is a key indicator used to measure vegetation moisture by utilizing reflectance data from the near-infrared (NIR) and shortwave infrared (SWIR) bands. The NIR band is sensitive to vegetation structure, while the SWIR band is responsive to vegetation water content, making NDMI an effective tool for monitoring water stress in vegetated areas. NDMI is calculated as the normalized difference between the NIR and SWIR bands, providing insights into the water retention capacity of vegetation. This study used Landsat 5 TM and Landsat 8 OLI sensors to calculate NDMI values for the years 2000, 2010, and 2020. Specifically, the NIR (SR_B4) and SWIR (SR_B5) bands of Landsat 5 and the NIR (SR_B5) and SWIR (SR_B6) bands of Landsat 8 were employed. The resulting NDMI values were aggregated using a median composite method to reduce noise and capture the typical vegetation moisture conditions across the study period.
The results, summarized in (Table 9) and visualized in (Figure 12), reveal a significant decline in vegetation water content over time. In 2000, NDMI values ranged from −0.39 to 0.76, with a mean of 0.35 and a standard deviation of 0.475, reflecting relatively healthy vegetation water content. By 2010, NDMI values declined, ranging from −0.54 to 0.69, with a mean of 0.32 and a slightly higher standard deviation of 0.48. This declining trend continued in 2020, with NDMI values ranging from −0.41 to 0.69, with a mean of 0.33 and a standard deviation of 0.48. These changes highlight a reduction in the vegetation’s ability to retain moisture, particularly in areas undergoing land use and land cover changes. The reduction in NDMI values aligns with the observed increase in barren land and urbanization in KPK. Deforestation and the conversion of forests to agricultural land or built-up areas reduce vegetation cover and soil water retention, exacerbating water stress in the region. Additionally, climate change-induced factors such as rising temperatures and altered precipitation patterns have further contributed to the loss of vegetation water content, particularly in southern and low elevation regions.
These findings underscore the urgent need to implement sustainable land management practices to mitigate the adverse impacts of declining vegetation water content. Strategies such as reforestation, afforestation, and the adoption of water-efficient agricultural practices are essential to restoring vegetation health and improving the region’s resilience to environmental changes. By monitoring NDMI trends, this study provides valuable insights into vegetation water dynamics, enabling better-informed decision-making for ecosystem management and climate adaptation.

4.3. Predictions of LULC for 2030, 2050 and 2100

For predictions of the LULC map for the years 2030, 2050, and 2100, we used the 2000–2010, 2010–2020, and 2020–2030 simulated LULC maps as the base maps. Figure 13 and Figure 14 show the predicted land use and land cover (LULC) changes in KPK, Pakistan, for the years 2030, 2050, and 2100. Analyzing predicted LULC changes will identify potential environmental impacts, assess vulnerabilities, and inform adaptation and strategies. The LULC predictions were generated using the cellular automata-artificial neural network (CA-ANN) model, which integrates historical LULC trends with key influencing factors such as climate change, population growth, and urbanization. While specific census or economic datasets were not directly utilized, these factors were modeled based on observed patterns of urbanization, agricultural intensification, and deforestation between 2000 and 2020. Population growth and economic development effects were incorporated indirectly by extrapolating land cover changes driven by urban expansion and land demand trends. Climate change impacts were represented through temperature and precipitation trends guided by regional climatic models, ensuring a comprehensive approach to future scenario prediction. This methodology assumes a continuation of the observed trajectory of LULC changes, with the proportions of each class evolving based on historical dynamics and projected influences.
Table 10 presents the predicted land use and land cover (LULC) changes in KPK, Pakistan, for the years 2030, 2050, and 2100. These predictions are based on various factors, including climate change, population growth, and economic development. The most significant predicted change is the increase in barren land. Barren land is expected to rise from 21.14% (15,947.03 km2) in 2030 to 33.96% (25,616.86 km2) in 2100. This dramatic increase is attributed to various factors, including climate change, deforestation, and overgrazing. The second most significant change is observed in built-up land, which is projected to increase from 10.24% (7724.48 km2) in 2030 to 16.44% (12,408.39 km2) in 2100. This growth is likely due to population growth and urbanization, highlighting the challenges of expanding urban areas. Forest cover is predicted to decline steadily, decreasing from 19.21% (14,492.62 km2) in 2030 to 13.22% (9977.37 km2) in 2100. Similarly, vegetation cover is expected to drop from 27.28% (20,579.72 km2) in 2030 to 18.78% (14,168.00 km2) in 2100. These reductions reflect the impacts of land use changes, deforestation, and declining vegetation health due to climatic stress. Agricultural land is projected to shrink from 8.61% (6502.04 km2) in 2030 to 5.93% (4476.30 km2) in 2100. This decrease is a significant concern, underscoring the pressure on agricultural productivity caused by land degradation and urban expansion. Waterbodies are expected to diminish from 4.72% (3565.70 km2) in 2030 to 3.25% (2454.79 km2) in 2100, further highlighting the region’s increasing vulnerability to water shortages. In contrast, snow cover is predicted to remain relatively stable, with a slight fluctuation of around 8.39% (6329.49 km2) by 2100.
The predicted changes in LULC have many implications for KPK. The increase in barren land is likely to lead to a decrease in agricultural productivity, an increase in soil erosion, and a decline in biodiversity. The increased built-up land will likely lead to increased traffic congestion, air pollution, and heat island effects. Decreased forest cover will likely lead to increased soil erosion, decreased water availability, and reduced carbon storage. Decreased vegetation cover will likely lead to decreased water availability, reduced carbon storage, and increased soil erosion. The decrease in agricultural land will likely lead to a decrease in food production and an increase in food prices. Decreased waterbodies will likely lead to water shortages and a decline in aquatic ecosystems.

4.4. Predictions of LST, NDVI, MNDWI, LAI, and NDMI

4.4.1. Land Surface Temperature (LST)

Our analysis extends to future years, including 2030, 2050, and 2100, ensuring a comprehensive understanding of the temporal dynamics. The spatial and temporal distribution of LST was systematically examined, allowing the classification of LST values into distinct ranges (≤20 °C, 20–25 °C, 25–30 °C, 30–35 °C, and >35 °C) based on the observed lower and higher LST values across different timeframes. This categorization enables computation of the proportion of areas falling within each specified temperature range, contributing to a nuanced portrayal of thermal variations over the projected years (Figure 15).
By 2030, the area with temperatures ≤20 °C will cover 36.64 km2, but by 2100, this figure will decrease significantly to only 13.42 km2, highlighting the sharp decline in colder climate areas. At the same time, the most extreme temperature range (≥35 °C) will not only become more common but also will nearly double in area, expanding from 34.21% in 2030 to 39.8% in 2100. This trend is accompanied by a decrease in areas that may currently be considered to have “moderate” temperatures (20–25 °C), which shrink as a percentage of the total observed area, indicating that milder climates are retreating.
The area with temperatures between 30–35 °C will increase modestly by 2050 and decrease slightly by 2100, which may indicate that climate change will continue through the middle of this century before entering more consistently extreme conditions.
The percentage of areas with the highest temperatures will continue to increase (Table 11), highlighting a trend of increasing extreme heat conditions over time. Long-term temperatures will also increase over 70 years, likely significantly impacting ecosystems, agriculture and urban planning.

4.4.2. Normalized Difference Vegetation Index (NDVI)

To anticipate changes in the years 2030, 2050, and 2100 (Figure 16), our focus extends to the NDVI, a key indicator of vegetation health. Employing satellite imagery from the Landsat 5 TM and Landsat 8 OLI sensors, NDVI calculations were performed for 2000, 2010, and 2020. The resulting NDVI values in our analysis provide insights into the temporal evolution of vegetation health, shedding light on trends and potential future variations. In 2030, the NDVI values will range from a minimum of −0.473 and a maximum of 0.644, with an average of 0.0855, revealing relatively healthy vegetation. However, by 2050, minimum and maximum values will decrease, indicating a decline in vegetation health, and the average will become negative (−0.071). This trend will worsen by the year 2100, with the minimum NDVI increasing slightly to −0.546, but the maximum value will drop further to 0.362, and the average will further decrease to −0.092. Furthermore, the standard deviation will decrease from 0.7898 in 2030 to 0.6420 in 2100 (Table 12). This means that vegetation and water content in the area are expected to decline. Model adjustments were made to correct initial inconsistencies, such as negative average NDVI values for 2050 and 2100, which do not represent real-world conditions. Constraints were introduced to maintain NDVI within logical positive ranges, ensuring the predictions reflect expected vegetation trends while avoiding unrealistic outcomes. The decline in NDVI can be due to various factors, including climate change, deforestation, and urbanization. Climate change leads to higher temperatures and drier weather, which can stress vegetation and reduce water availability [21]. Deforestation is also a major factor in the decline in NDVI, as trees are replaced by land with less vegetation. Urbanization can also cause the NDVI to decline, as impervious surfaces such as roads and buildings reflect more sunlight than vegetation.

4.4.3. Modified Normalized Difference Water Index (MNDWI)

The predicted MNDWI changes for the years 2030, 2050, and 2100 indicate a continuous decline in surface water content and increasing environmental stress (Figure 17). Our analysis encompasses the spatial and temporal distribution of MNDWI, utilizing data from the Landsat 5 TM and Landsat 8 OLI sensors. The minimum MNDWI values will drop sharply from −0.6 in 2030 to −0.9 in 2050, followed by a partial recovery to −0.45 in 2100. This fluctuation suggests worsening water stress in the mid-term, with a slight stabilization in the long-term, potentially due to land use changes or water management interventions. Similarly, the maximum MNDWI values will decline steadily, from 0.69 in 2030 to 0.61 in 2100, reflecting a reduction in areas with higher water content.
The mean MNDWI values will decrease significantly, dropping from 0.25 in 2030 to 0.19 in 2100. This trend highlights the overall degradation of water resources across the region, likely caused by climate change-induced shifts in precipitation patterns, increased evapotranspiration due to rising temperatures, and human-induced factors such as urbanization and agricultural expansion. The increasing standard deviation, from 0.789 in 2030 to 0.85 in 2100, is presented in (Table 13), indicating growing spatial disparities in water availability, with some areas experiencing severe water depletion while others may retain relatively stable water levels. The declining MNDWI values have far-reaching implications for the region’s hydrology and ecology. Reduced surface water availability can disrupt aquatic ecosystems, limit water supplies for human and agricultural use, and exacerbate the impacts of droughts and heat waves. Additionally, areas with persistently low MNDWI values may face challenges such as soil degradation, reduced agricultural productivity, and biodiversity loss. The continued decline in MNDWI underscores the urgent need for sustainable water management strategies, including rainwater harvesting, groundwater recharge programs, and the restoration of degraded wetlands and natural waterbodies.
To mitigate these challenges, policymakers must adopt a multi-faceted approach integrating land use planning, water conservation, and climate adaptation measures. Encouraging the use of water-efficient agricultural practices, controlling urban sprawl, and promoting afforestation efforts could help stabilize MNDWI values and ensure long-term water security for the region

4.4.4. Leaf Area Index (LAI)

To anticipate the impact of the LAI in 2030, 2050, and 2100, we delved into this pivotal metric representing the total green leaf area per unit of ground area. Employing the Landsat 5 TM and Landsat 8 OLI sensors, we scrutinized LAI’s spatial and temporal distribution across the years 2000, 2010, and 2020 in (Figure 18).
Table 14 shows that predictions of the LAI for the future years (2030, 2050, and 2100), which are the essential factors in the vegetation density. For the year 2030, the variation in LAI is quite significant: the lowest figure is −5.99, and the highest figure is 1.62. This variation suggests places where vegetation cover can be extremely low or even non-existent, perhaps because of human activities, such as deforestation, or unfavorable climatic conditions. The large standard deviation of 5.38 indicates high variability; therefore, the environmental conditions could be highly dynamic. By 2050, there is moderate improvement, where the reproduced average of the LAI is −1.76, and the variation decreases to 4.23. This shift may point to a modest improvement in vegetation cover due to enhanced environmental stewardship practices or favorable climate conditions. However, matters seem to get worse by 2100, with LAI values varying between a low of −6.32 and a high of only 1.01. This is relative to a volatility level shown by the corresponding standard deviation of 5.18, which shows a relative shift to what could be described as more volatile status in terms of vegetation density.

4.4.5. Normalized Differences Moisture Index (NDMI)

The predicted normalized difference moisture index (NDMI) values for the years 2030, 2050, and 2100 offer a detailed representation of the changing moisture conditions in KPK (Figure 19). These projections are based on variations in the region’s land use and climatic conditions, with NDMI providing a reliable index to evaluate vegetation water content. In 2030, the NDMI values range from a minimum of −0.44 to a maximum of 0.68, with an average value of 0.27 and a standard deviation of 0.48. This indicates moderate vegetation moisture content across the region, with relatively consistent distribution patterns. However, by 2050, there is a significant decline in both maximum and mean NDMI values. The range shifts to a minimum of −0.51 and a maximum of 0.66, with the mean value decreasing to 0.23 and the standard deviation slightly dropping to 0.475 (Table 15). This suggests a reduction in vegetation moisture and highlights the region’s increasing vulnerability to water stress.
By 2100, the NDMI values will demonstrate further decline, with the minimum value improving slightly to −0.11, but the maximum dropping to 0.60. The average NDMI value will decrease to 0.21, and the standard deviation will reduce further to 0.47. These changes reflect severe degradation in vegetation moisture content, likely influenced by expanding barren land and urbanization, as observed in the corresponding land use and land cover (LULC) predictions. Spatial analysis of the NDMI reveals that areas with dense vegetation, such as forests and agricultural lands, show a progressive reduction in moisture content over the years. In contrast, regions transitioning to barren or built-up land will demonstrate pronounced declines in NDMI, particularly in the southern and central parts of the study area. These trends align with the LULC predictions, which indicate significant increases in barren land and built-up areas, alongside reductions in forests, vegetation, and agricultural lands.
The implications of these findings are critical. Declining vegetation moisture will likely exacerbate soil erosion, reduce agricultural productivity, and impact biodiversity. Moreover, the expansion of impervious surfaces in urban areas may further degrade the hydrological balance of the region. Strategies such as sustainable water management, afforestation, and land use planning must be prioritized to mitigate these impacts.

4.5. Assessment and Predictions of Multiple Correlation Matrices for LST, NDVI, MNDWI, LAI, and NMDI

This section explores the relationship between critical environmental factors, including LAI and LST, LAI and NDVI, LST and NDVI, MNDWI and NDVI, MNDWI and LST, NDMI and LAI, LST and NDMI, and NDVI and NDMI. These indices provide insights into vegetation health, moisture content, and temperature variations, and their interrelationships help explain the dynamics of land use and land cover (LULC) changes over time. The inclusion of MNDWI allows for a more accurate assessment of water-related dynamics in the region, particularly vegetation water content and the influence of waterbodies on surface temperature.
The correlation analysis, enhanced with statistical significance testing, highlights these interactions to better understand the drivers behind LULC changes and their implications for environmental sustainability in the study area.
The relationship between LST and LAI (Figure 20) shows a strong negative correlation (R2 = 0.89, p < 0.01), suggesting that, as surface temperatures increase, vegetation density and health (represented by LAI) decrease. This indicates heat stress reducing plant productivity, particularly in areas experiencing deforestation or land degradation. Such trends are evident in the predicted LULC changes, where reductions in forest and vegetation cover are accompanied by increased barren land and built-up areas. This dynamic exacerbates the vulnerability of ecosystems by intensifying surface temperatures and reducing vegetation’s cooling effect through shading and evapotranspiration.
A strong positive correlation between LAI and NDVI (R2 = 0.89, p < 0.01) (Figure 21) underscores the close relationship between vegetation density and overall vegetation health. Higher NDVI values in areas with dense vegetation reflect robust photosynthetic activity and better ecological stability. However, LULC predictions indicate declines in forest and vegetation cover, which are likely to result in lower NDVI and LAI values. This reduction signifies deteriorating vegetation health, decreasing carbon sequestration and ecosystem stability.
The correlation between LST and NDVI is moderately negative (R2 = 0.89, p < 0.01) (Figure 22), revealing that vegetation plays a significant role in mitigating surface temperature. As vegetation cover decreases, barren and urbanized areas expand, contributing to higher LST due to the absence of vegetative cooling mechanisms. This effect is most pronounced in regions transitioning from vegetation or forest cover to barren land or built-up areas, as evident in the LULC predictions for 2050 and 2100.
The analysis of MNDWI and NDVI demonstrates a strong positive correlation (R2 = 0.99, p < 0.01), with (Figure 23) indicating that areas with dense vegetation also retain higher water content. However, the projected reduction in forest and vegetation cover will lead to declining NDVI and MNDWI values, particularly in areas transitioning to barren or built-up land. This suggests a loss of water retention capacity and heightened vulnerability to drought and land degradation, particularly in the southern and central regions.
The relationship between MNDWI and LST shows a positive correlation (R2 = 0.91, p < 0.01) (Figure 24), highlighting the interplay between water availability and surface temperature. While vegetation and water content help moderate LST, reductions in these resources due to land use changes will likely result in increased surface temperatures and more severe heat stress, compounding environmental challenges.
A moderate positive correlation between NDMI and LAI (R2 = 0.79, p < 0.01) (Figure 25) reflects the role of healthy vegetation in retaining moisture. However, as forest and vegetation areas decrease, NDMI values decline, further indicating reduced vegetation moisture content. Similarly, the weak positive correlation between LST and NDMI (R2 = 0.62, p < 0.05) (Figure 26) suggests that vegetation moisture plays a role in temperature moderation. However, other factors, such as land use type and soil properties, also contribute.
Finally, the strong positive correlation between NDVI and NDMI (R2 = 0.85, p < 0.01) (Figure 27) highlights the interdependence of vegetation health and moisture content. Areas with high NDVI values, representing healthier vegetation, correspond to higher NDMI values, emphasizing the importance of vegetation in maintaining ecological and hydrological balance.
These results demonstrate the cascading effects of LULC changes on temperature, vegetation health, and water availability. The projected increase in barren land and urbanization, coupled with decreases in forest and vegetation cover, will likely amplify environmental challenges such as soil erosion, biodiversity loss, and reduced agricultural productivity. Strategies such as afforestation, sustainable water management, and climate-resilient urban planning are essential to mitigate these impacts and promote ecological stability in the region.

5. Conclusions

This study comprehensively assessed the dynamic interactions between land use and land cover (LULC) changes and environmental parameters, including Land Surface Temperature (LST), vegetation indices such as NDVI and LAI, and moisture indices such as MNDWI and NDMI, in KPK, Pakistan. The research highlighted significant patterns and predictions in LULC transformations and their environmental implications from 2000 to 2100 using multi-temporal Landsat imagery and advanced modeling techniques like the Random Forest algorithm and the CA-ANN model. The findings underline the pressing need for integrated land management strategies and climate adaptation measures in the region. Over the study period, urban expansion emerged as the most pronounced LULC transformation, with urban areas increasing by over 138% between 2000 and 2020. This urban growth is directly correlated with rising LST, as evidenced by a positive correlation coefficient of 0.89, suggesting that impervious surfaces, such as roads and buildings, significantly contribute to localized heating effects. Simultaneously, LST negatively correlated with NDVI (−0.88) and MNDWI (−0.49), indicating that increasing temperatures reduce vegetation health and moisture content. Projections for 2030, 2050, and 2100 further confirm this trend, with barren land expanding from 21.41% in 2030 to 36.00% in 2100, accompanied by decreases in forests, vegetation, and agricultural lands.
The decline in vegetation greenness, reflected in decreasing NDVI and LAI values, points to escalating environmental stress. In 2020, the mean NDVI was 0.14, while projections indicate a drop to negative values by 2050 and 2100, highlighting severe vegetation degradation. Similarly, LAI values demonstrated fluctuating yet declining patterns, with the lowest recorded in 2020 and further reductions predicted by 2100. These changes emphasize the compounded effects of climate change, deforestation, and land-use practices on vegetation health and ecosystem services. Moisture indices further revealed the region’s vulnerability. NDMI values steadily declined, from 0.35 in 2000 to 0.21 in 2100, underscoring diminishing vegetation moisture content. MNDWI patterns reflected similar trends, with reductions in moisture availability correlating with LULC changes such as deforestation and agricultural land conversion.
The interplay between environmental parameters and LULC highlights a bidirectional relationship. Rising LST and declining moisture indices exacerbate vegetation loss, while urbanization and deforestation amplify regional heating effects and disrupt water balance. These findings underscore the urgent need for sustainable urban planning, afforestation initiatives, and adaptive land management to mitigate these impacts. The study underscores the urgent need for sustainable land management practices. Urban expansion should be accompanied by green infrastructure and afforestation to counteract the urban heat island effect. Conservation of waterbodies and vegetation restoration are essential to mitigate the adverse impacts of LULC changes. By providing robust correlations and future projections, this research offers valuable insights for policymakers to devise strategies that balance development with environmental sustainability in KPK.

Author Contributions

M.K.: conceptualization, data collection, methodology, software, investigation, visualization, formal analysis, and writing an original draft. R.C.: supervision, review and editing, investigation, and project administration. All authors have read and agreed to the published version of the manuscript.

Funding

This research received no external funding.

Data Availability Statement

The raw data supporting the conclusions of this article will be made available by the authors on request.

Acknowledgments

The first author would like to extend heartfelt thanks to Annah Zhu for her invaluable assistance with English editing. Her comments and suggestions have been instrumental in enhancing the clarity and quality of this research work.

Conflicts of Interest

The authors declare that they have no other financial or non-financial interests or personal relationships that could have influenced the work reported in this paper.

References

  1. Wang, Y.; He, Z.; Zhai, W.; Wang, S.; Zhao, C. How do the 3D urban morphological characteristics spatiotemporally affect the urban thermal environment? A case study of San Antonio. Build. Environ. 2024, 261, 111738. [Google Scholar] [CrossRef]
  2. McDonald, R.; Guneralp, B.; Zipperer, W.; Marcotullio, P. The future of global urbanization and the environment. Solutions 2014, 5, 60–69. [Google Scholar]
  3. Pal, S.; Ziaul, S.K. Detection of land use and land cover change and land surface temperature in English Bazar urban centre. Egypt. J. Remote Sens. Space Sci. 2017, 20, 125–145. [Google Scholar] [CrossRef]
  4. Bastawesy, M.A.; Khalaf, F.I.; Arafat, S.M. The use of remote sensing and GIS for the estimation of water loss from Tushka lakes, southwestern desert, Egypt. J. Afr. Earth Sci. 2008, 52, 73–80. [Google Scholar] [CrossRef]
  5. Zheng, G.; Moskal, L.M. Retrieving leaf area index (LAI) using remote sensing: Theories, methods and sensors. Sensors 2009, 9, 2719–2745. [Google Scholar] [CrossRef] [PubMed]
  6. UN. Population Division. World Urbanization Prospects; no. 237; United Nations, Department of International Economic and Social Affairs: New York, NY, USA, 2003. [Google Scholar]
  7. Svirejeva-Hopkins, A.; Schellnhuber, H.J.; Pomaz, V.L. Urbanised territories as a specific component of the Global Carbon Cycle. Ecol. Model. 2004, 173, 295–312. [Google Scholar] [CrossRef]
  8. Parveen, S.; Basheer, J.; Praveen, B. A literature review on land use land cover changes. Int. J. Adv. Res. 2018, 6, 1–6. [Google Scholar] [CrossRef]
  9. Xu, L.; Li, B.; Yuan, Y.; Gao, X.; Zhang, T.; Sun, Q. Detecting different types of directional land cover changes using MODIS NDVI time series dataset. Remote Sens. 2016, 8, 495. [Google Scholar] [CrossRef]
  10. Bibi, T.; Nawaz, F.; Rahman, A.A.; Razak, K.A.; Latif, A. Flood risk assessment of river Kabul and Swat catchment area: District Charsadda, Pakistan. Int. Arch. Photogramm. Remote Sens. Spat. Inf. Sci. 2018, 42, 105–113. [Google Scholar] [CrossRef]
  11. Tewabe, D.; Fentahun, T. Assessing land use and land cover change detection using remote sensing in the Lake Tana Basin, Northwest Ethiopia. Cogent Environ. Sci. 2020, 6, 1778998. [Google Scholar] [CrossRef]
  12. Clarke, K.C.; Gaydos, L.J. Loose-coupling a cellular automaton model and GIS: Long-term urban growth prediction for San Francisco and Washington/Baltimore. Int. J. Geogr. Inf. Sci. 1998, 12, 699–714. [Google Scholar] [CrossRef]
  13. Naz, A.; Rasheed, H. Modeling the rice land suitability using GIS and multi-criteria decision analysis approach in Sindh, Pakistan. J. Basic Appl. Sci. 2017, 13, 26–33. [Google Scholar]
  14. Tayyab, M.; Zhang, J.; Hussain, M.; Ullah, S.; Liu, X.; Khan, S.N.; Baig, M.A.; Hassan, W.; Al-Shaibah, B. Gis-based urban flood resilience assessment using urban flood resilience model: A case study of peshawar city, khyber pakhtunkhwa, pakistan. Remote Sens. 2021, 13, 1864. [Google Scholar] [CrossRef]
  15. Ali, L.; Mi, J.; Shah, M.; Shah, S.J.; Khan, S.; Ullah, R.; Bibi, K. Local residents’ attitude towards road and transport infrastructure (a case of China Pakistan economic corridor). J. Chin. Econ. Foreign Trade Stud. 2018, 11, 104–120. [Google Scholar] [CrossRef]
  16. Deng, J.S.; Wang, K.; Hong, Y.; Qi, J.G. Spatio-temporal dynamics and evolution of land use change and landscape pattern in response to rapid urbanization. Landsc. Urban Plan. 2009, 92, 187–198. [Google Scholar] [CrossRef]
  17. Rahman, G.; Rahman, A.; Ullah, S.; Dawood, M.; Moazzam, M.F.U.; Lee, B.G. Spatio-temporal characteristics of meteorological drought in Khyber Pakhtunkhwa, Pakistan. PLoS ONE 2021, 16, e0249718. [Google Scholar] [CrossRef]
  18. Hamid, I.; Dar, L.A.; Akintug, B. Assessing land use land cover change using remote sensing and GIS techniques: A case study of Kashmir Valley. J. Earth Syst. Sci. 2024, 133, 168. [Google Scholar] [CrossRef]
  19. Abebe, G.; Getachew, D.; Ewunetu, A. Analysing land use/land cover changes and its dynamics using remote sensing and GIS in Gubalafito district, Northeastern Ethiopia. SN Appl. Sci. 2021, 4, 30. [Google Scholar] [CrossRef]
  20. Tucker, C.J. Red and photographic infrared linear combinations for monitoring vegetation. Remote Sens. Environ. 1979, 8, 127–150. [Google Scholar] [CrossRef]
  21. Zoungrana, B.J.B.; Conrad, C.; Thiel, M.; Amekudzi, L.K.; Da, E.D. MODIS NDVI trends and fractional land cover change for improved assessments of vegetation degradation in Burkina Faso, West Africa. J. Arid. Environ. 2018, 153, 66–75. [Google Scholar] [CrossRef]
  22. Pandi, D.; Kothandaraman, S.; Kumarasamy, M.V.; Kuppusamy, M. Assessment of Land Use and Land Cover Dynamics Using Geospatial Techniques. Pol. J. Environ. Stud. 2022, 31. [Google Scholar] [CrossRef]
  23. Chen, L.; Li, M.; Huang, F.; Xu, S. Relationships of LST to NDBI and NDVI in Wuhan City based on Landsat ETM+ image. In Proceedings of the 2013 6th International Congress on Image and Signal Processing, CISP, Hangzhou, China, 16–18 December 2013; Volume 2, pp. 840–845. [Google Scholar] [CrossRef]
  24. Verma, P.; Raghubanshi, A.; Srivastava, P.K.; Raghubanshi, A.S. Appraisal of kappa-based metrics and disagreement indices of accuracy assessment for parametric and nonparametric techniques used in LULC classification and change detection. Model Earth Syst. Environ. 2020, 6, 1045–1059. [Google Scholar] [CrossRef]
  25. Nega, W.; Balew, A. The relationship between land use land cover and land surface temperature using remote sensing: Systematic reviews of studies globally over the past 5 years. Environ. Sci. Pollut. Res. 2022, 29, 42493–42508. [Google Scholar] [CrossRef]
  26. Karimian, R.; Rangzan, K.; Karimi, D.; Einali, G. Spatiotemporal Monitoring of Land Use-Land Cover and Its Relationship with Land Surface Temperature Changes Based on Remote Sensing, GIS, and Deep Learning. J. Indian Soc. Remote Sens. 2024, 52, 2461–2481. [Google Scholar] [CrossRef]
  27. Parker, D.; Manson, S.; Janssen, M.; Hoffmann, M.; Deadman, P. Multi-Agent Systems for the Simulation of Land-Use and Land-Cover Change: A Review. Ann. Assoc. Am. Geogr. 2003, 93, 314–337. [Google Scholar] [CrossRef]
  28. Alexander, C. Normalised difference spectral indices and urban land cover as indicators of land surface temperature (LST). Int. J. Appl. Earth Obs. Geoinf. 2020, 86, 102013. [Google Scholar] [CrossRef]
  29. Veldkamp, A.; Lambin, E.F. Predicting Land-Use Change; Elsevier: Amsterdam, The Netherlands, 2001. [Google Scholar]
  30. Zhang, W.; Jia, Z.; Li, B.; Liu, Q.; Zhu, X.; Jia, C.; Gu, X.; Yu, T. Research on Landsat 8 land surface temperature retrieval and spatial–temporal migration capabilities based on random forest model. Adv. Space Res. 2024, 74, 610–627. [Google Scholar] [CrossRef]
  31. Beroho, M.; Briak, H.; Cherif, E.K.; Boulahfa, I.; Ouallali, A.; Mrabet, R.; Kebede, F.; Bernardino, A.; Aboumaria, K. Future Scenarios of Land Use/Land Cover (LULC) Based on a CA-Markov Simulation Model: Case of a Mediterranean Watershed in Morocco. Remote Sens. 2023, 15, 1162. [Google Scholar] [CrossRef]
  32. Rauf, T.; Khan, N.; Shah, S.J.; Zada, M.; Malik, S.Y.; Yukun, C.; Sadique, A. Poverty and Prosperity: Impact on Livelihood Assets of Billion Trees Afforestation Program in Khyber Pakhtunkhwa (KPK), Pakistan. Forests 2019, 10, 916. [Google Scholar] [CrossRef]
  33. Yasir, M.; Hui, S.; Rahman, S.U.; Ilyas, M.; Zafar, A.; Mehmood, A. Estimation of land surface temperature using LANDSAT-8 data-A case study of district Malakand, Khyber Pakhtunkhwa, Pakistan. J. Lib. Arts Humanit. 2020, 1, 140–148. [Google Scholar]
  34. Nazir, N.; Farooq, A.; Jan, S.A.; Ahmad, A. A system dynamics model for billion trees tsunami afforestation project of Khyber Pakhtunkhwa in Pakistan: Model application to afforestation activities. J. Mt. Sci. 2019, 16, 2640–2653. [Google Scholar] [CrossRef]
  35. Waqas, H.; Lu, L.; Tariq, A.; Li, Q.; Baqa, M.F.; Xing, J.; Sajjad, A. Flash flood susceptibility assessment and zonation using an integrating analytic hierarchy process and frequency ratio model for the Chitral District, Khyber Pakhtunkhwa, Pakistan. Water 2021, 13, 1650. [Google Scholar] [CrossRef]
  36. Khan, S.U.; Hussain, I. Inequalities in health and health-related indicators: A spatial geographic analysis of Pakistan. BMC Public Health 2020, 20, 1800. [Google Scholar] [CrossRef] [PubMed]
  37. Sabir, M.; Ali, Y.; Khan, I.; Salman, A. Plants species selection for afforestation: A case study of the Billion Tree Tsunami Project of Pakistan. J. Sustain. For. 2022, 41, 537–549. [Google Scholar] [CrossRef]
  38. Yar, P.; Khan, M.A.; Shah, S.A.A. Spatio-temporal Analysis of Urban Expansion on Farmland and Its Impact on the Agricultural Land Use of Mardan City, Pakistan: Spatio-temporal Analysis of Urban Expansion on Farmland. Proc. Pak. Acad. Sci. B Life Environ. Sci. 2016, 53, 35–46. [Google Scholar]
  39. Fang, C.; Liu, H.; Li, G. International progress and evaluation on interactive coupling effects between urbanization and the eco-environment. J. Geogr. Sci. 2016, 26, 1081–1116. [Google Scholar] [CrossRef]
  40. Yaqoob, U. Population Distribution and Water Resources in Pakistan; Università Ca’ Foscari Venezia: Venezia, Italy, 2018. [Google Scholar]
  41. Ezimand, K.; Kakroodi, A.A.; Kiavarz, M. The development of spectral indices for detecting built-up land areas and their relationship with land-surface temperature. Int. J. Remote Sens. 2018, 39, 8428–8449. [Google Scholar] [CrossRef]
  42. Yang, J.; Ren, J.; Sun, D.; Xiao, X.; Xia, J.C.; Jin, C.; Li, X. Understanding land surface temperature impact factors based on local climate zones. Sustain. Cities Soc. 2021, 69, 102818. [Google Scholar] [CrossRef]
  43. Yang, Y.Z.; Cai, W.H.; Yang, J. Evaluation of MODIS land surface temperature data to estimate near-surface air temperature in Northeast China. Remote Sens. 2017, 9, 410. [Google Scholar] [CrossRef]
  44. Olofsson, P.; Foody, G.M.; Herold, M.; Stehman, S.V.; Woodcock, C.E.; Wulder, M.A. Good practices for estimating area and assessing accuracy of land change. Remote Sens. Environ. 2014, 148, 42–57. [Google Scholar] [CrossRef]
  45. Foody, G.M. Explaining the unsuitability of the kappa coefficient in the assessment and comparison of the accuracy of thematic maps obtained by image classification. Remote Sens. Environ. 2020, 239, 111630. [Google Scholar] [CrossRef]
  46. Bharatkar, P.S.; Patel, R. Approach to accuracy assessment tor RS image classification techniques. Int. J. Sci. Eng. Res. 2013, 4, 79–86. [Google Scholar]
  47. Khan, M.S.; Ullah, S.; Sun, T.; Rehman, A.U.R.; Chen, L. Land-use/land-cover changes and its contribution to urban heat Island: A case study of Islamabad, Pakistan. Sustainability 2020, 12, 3861. [Google Scholar] [CrossRef]
  48. Congalton, R. Putting the map back in map accuracy assessment. Remote Sens. GIS Accuracy Assess. 2004, 1–11. [Google Scholar]
  49. Lambin, E.F.; Geist, H.J.; Lepers, E. Dynamics of land-use and land-cover change in tropical regions. Annu. Rev. Environ. Resour. 2003, 28, 205–241. [Google Scholar] [CrossRef]
  50. Pathan, S.A.; Ashwini, K.; Sil, B.S. Spatio-temporal variation in land use/land cover pattern and channel migration in Majuli River Island, India. Environ. Monit. Assess. 2021, 193, 811. [Google Scholar] [CrossRef] [PubMed]
  51. Somayajula, V.K.A.; Ghai, D.; Kumar, S.; Tripathi, S.L.; Verma, C.; Safirescu, C.O.; Mihaltan, T.C. Classification and Validation of Spatio-Temporal Changes in Land Use/Land Cover and Land Surface Temperature of Multitemporal Images. Sustainability 2022, 14, 5677. [Google Scholar] [CrossRef]
  52. Nogueira, M.; Albergel, C.; Boussetta, S.; Johannsen, F.; Trigo, I.F.; Ermida, S.L.; Martins, J.P.A.; Dutra, E. Role of vegetation in representing land surface temperature in the CHTESSEL (CY45R1) and SURFEX-ISBA (v8. 1) land surface models: A case study over Iberia. Geosci. Model Dev. 2020, 13, 3975–3993. [Google Scholar] [CrossRef]
  53. Omran, E.-S.E. Detection of land-use and surface temperature change at different resolutions. J. Geogr. Inf. Syst. 2012, 4, 189–203. [Google Scholar] [CrossRef]
  54. Mutiibwa, D.; Strachan, S.; Albright, T. Land surface temperature and surface air temperature in complex terrain. IEEE J. Sel. Top. Appl. Earth Obs. Remote Sens. 2015, 8, 4762–4774. [Google Scholar] [CrossRef]
  55. Wang, F.; Qin, Z.; Song, C.; Tu, L.; Karnieli, A.; Zhao, S. An improved mono-window algorithm for land surface temperature retrieval from landsat 8 thermal infrared sensor data. Remote Sens. 2015, 7, 4268–4289. [Google Scholar] [CrossRef]
  56. Weng, Q. A remote sensing?GIS evaluation of urban expansion and its impact on surface temperature in the Zhujiang Delta, China. Int. J. Remote Sens. 2001, 22, 1999–2014. [Google Scholar] [CrossRef]
  57. Shuster, W.D.; Bonta, J.; Thurston, H.; Warnemuende, E.; Smith, D.R. Impacts of impervious surface on watershed hydrology: A review. Urban Water J. 2005, 2, 263–275. [Google Scholar] [CrossRef]
  58. Chen, J.; Theller, L.; Gitau, M.W.; Engel, B.A.; Harbor, J.M. Urbanization impacts on surface runoff of the contiguous United States. J. Environ. Manag. 2017, 187, 470–481. [Google Scholar] [CrossRef] [PubMed]
  59. Fletcher, T.D.; Andrieu, H.; Hamel, P. Understanding, management and modelling of urban hydrology and its consequences for receiving waters: A state of the art. Adv. Water Resour. 2013, 51, 261–279. [Google Scholar] [CrossRef]
  60. Pettorelli, N.; Vik, J.O.; Mysterud, A.; Gaillard, J.-M.; Tucker, C.J.; Stenseth, N.C. Using the satellite-derived NDVI to assess ecological responses to environmental change. Trends Ecol. Evol. 2005, 20, 503–510. [Google Scholar] [CrossRef]
  61. Sobrino, J.A.; Raissouni, N. Toward remote sensing methods for land cover dynamic monitoring: Application to Morocco. Int J Remote Sens. 2000, 21, 353–366. [Google Scholar] [CrossRef]
  62. Li, Z.-L.; Tang, B.-H.; Wu, H.; Ren, H.; Yan, G.; Wan, Z.; Trigo, I.F.; Sobrino, J.A. Satellite-derived land surface temperature: Current status and perspectives. Remote Sens. Environ. 2013, 131, 14–37. [Google Scholar] [CrossRef]
  63. Banerjee, R. Expansion or over growth of municipal area: A case study of Burdwan Municipality, Burdwan District, West Bengal, India. Int. J. Curr. Res. 2013, 5, 59–64. [Google Scholar]
  64. Avdan, U.; Jovanovska, G. Algorithm for automated mapping of land surface temperature using LANDSAT 8 satellite data. J. Sens. 2016, 2016, 1480307. [Google Scholar] [CrossRef]
Figure 1. Study area map of Khyber Pakht-unkhwa showing major road networks and major rivers.
Figure 1. Study area map of Khyber Pakht-unkhwa showing major road networks and major rivers.
Remotesensing 17 00170 g001
Figure 2. LULC calculate framework diagram.
Figure 2. LULC calculate framework diagram.
Remotesensing 17 00170 g002
Figure 3. Methodology for predicting LULC, NDVI, MNDWI, LST, LAI, and NDMI and for the years 2030, 2050, and 2100.
Figure 3. Methodology for predicting LULC, NDVI, MNDWI, LST, LAI, and NDMI and for the years 2030, 2050, and 2100.
Remotesensing 17 00170 g003
Figure 4. Methodology for calculating environmental parameters (LST, NDVI, MNDWI, LAI, and NDMI) in KPK, Pakistan.
Figure 4. Methodology for calculating environmental parameters (LST, NDVI, MNDWI, LAI, and NDMI) in KPK, Pakistan.
Remotesensing 17 00170 g004
Figure 5. Land use and land cover (LULC) classification in Khyber Pakhtunkhwa, Pakistan for the years (a) 2000, (b) 2010, (c) 2020.
Figure 5. Land use and land cover (LULC) classification in Khyber Pakhtunkhwa, Pakistan for the years (a) 2000, (b) 2010, (c) 2020.
Remotesensing 17 00170 g005
Figure 6. Area of each land cover class for the years 2000, 2010, and 2020.
Figure 6. Area of each land cover class for the years 2000, 2010, and 2020.
Remotesensing 17 00170 g006
Figure 7. Land surface temperature (LST) distribution in Khyber Pakht-unkhwa, Pakistan in (a) 2000, (b) 2010, (c) 2020.
Figure 7. Land surface temperature (LST) distribution in Khyber Pakht-unkhwa, Pakistan in (a) 2000, (b) 2010, (c) 2020.
Remotesensing 17 00170 g007
Figure 8. Digital elevation model (DEM) of Khyber Pakht-unkhwa (KPK) region highlighting topographical variation.
Figure 8. Digital elevation model (DEM) of Khyber Pakht-unkhwa (KPK) region highlighting topographical variation.
Remotesensing 17 00170 g008
Figure 9. Modified normalized difference water index (MNDWI) in Khyber Pakht-unkhwa, Pakistan for the years (a) 2000, (b) 2010, (c) 2020.
Figure 9. Modified normalized difference water index (MNDWI) in Khyber Pakht-unkhwa, Pakistan for the years (a) 2000, (b) 2010, (c) 2020.
Remotesensing 17 00170 g009
Figure 10. Normalized difference vegetation index (NDVI) in Khyber Pakht-unkhwa, Pakistan for the years (a) 2000, (b) 2010, (c) 2020.
Figure 10. Normalized difference vegetation index (NDVI) in Khyber Pakht-unkhwa, Pakistan for the years (a) 2000, (b) 2010, (c) 2020.
Remotesensing 17 00170 g010
Figure 11. Leaf area index (LAI) analysis in Khyber Pakh-tunkhwa, Pakistan for the years (a) 2000, (b) 2010, (c) 2020.
Figure 11. Leaf area index (LAI) analysis in Khyber Pakh-tunkhwa, Pakistan for the years (a) 2000, (b) 2010, (c) 2020.
Remotesensing 17 00170 g011
Figure 12. Normalized difference moisture index (NDMI) analysis in Khyber Pakh-tunkhwa, Pakistan for the years (a) 2000, (b) 2010, (c) 2020.
Figure 12. Normalized difference moisture index (NDMI) analysis in Khyber Pakh-tunkhwa, Pakistan for the years (a) 2000, (b) 2010, (c) 2020.
Remotesensing 17 00170 g012
Figure 13. Land use and land cover (LULC) classification in Khyber Pakh-tunkhwa, Pakistan in (a) 2030, (b) 2050, (c) 2100.
Figure 13. Land use and land cover (LULC) classification in Khyber Pakh-tunkhwa, Pakistan in (a) 2030, (b) 2050, (c) 2100.
Remotesensing 17 00170 g013
Figure 14. Areas in square kilometers for each land cover class for the years 2030, 2050, and 2100.
Figure 14. Areas in square kilometers for each land cover class for the years 2030, 2050, and 2100.
Remotesensing 17 00170 g014
Figure 15. Land surface temperature (LST) distribution in Khyber Pakh-tunkhwa, Pakistan in (a) 2030, (b) 2050, (c) 2100.
Figure 15. Land surface temperature (LST) distribution in Khyber Pakh-tunkhwa, Pakistan in (a) 2030, (b) 2050, (c) 2100.
Remotesensing 17 00170 g015
Figure 16. Normalized difference vegetation index (NDVI) in Khyber Pakh-tunkhwa, Pakistan in (a) 2030, (b) 2050, (c) 2100.
Figure 16. Normalized difference vegetation index (NDVI) in Khyber Pakh-tunkhwa, Pakistan in (a) 2030, (b) 2050, (c) 2100.
Remotesensing 17 00170 g016
Figure 17. Modified normalized difference water index (MNDWI) in Khyber Pakh-tunkhwa, Pakistan in (a) 2030, (b) 2050, and (c) 2100.
Figure 17. Modified normalized difference water index (MNDWI) in Khyber Pakh-tunkhwa, Pakistan in (a) 2030, (b) 2050, and (c) 2100.
Remotesensing 17 00170 g017
Figure 18. Leaf area index (LAI) analysis in Khyber Pakh-tunkhwa, Pakistan for the years (a) 2030, (b) 2050, and (c) 2100.
Figure 18. Leaf area index (LAI) analysis in Khyber Pakh-tunkhwa, Pakistan for the years (a) 2030, (b) 2050, and (c) 2100.
Remotesensing 17 00170 g018
Figure 19. Prediction of the normalized difference moisture index (NDMI) values in Khyber Pakhtunkhwa, Pakistan for the years (a) 2030, (b) 2050, and (c) 2100.
Figure 19. Prediction of the normalized difference moisture index (NDMI) values in Khyber Pakhtunkhwa, Pakistan for the years (a) 2030, (b) 2050, and (c) 2100.
Remotesensing 17 00170 g019
Figure 20. Correlation between LAI-LST.
Figure 20. Correlation between LAI-LST.
Remotesensing 17 00170 g020
Figure 21. Correlation between LAI-NDVI.
Figure 21. Correlation between LAI-NDVI.
Remotesensing 17 00170 g021
Figure 22. Correlation between LST-NDVI.
Figure 22. Correlation between LST-NDVI.
Remotesensing 17 00170 g022
Figure 23. Correlation between MNDWI-NDVI.
Figure 23. Correlation between MNDWI-NDVI.
Remotesensing 17 00170 g023
Figure 24. Correlation between MNDWI-LST.
Figure 24. Correlation between MNDWI-LST.
Remotesensing 17 00170 g024
Figure 25. Correlation between NDMI-LAI.
Figure 25. Correlation between NDMI-LAI.
Remotesensing 17 00170 g025
Figure 26. Correlation between LST-NDMI.
Figure 26. Correlation between LST-NDMI.
Remotesensing 17 00170 g026
Figure 27. Correlation between NDVI-NDMI.
Figure 27. Correlation between NDVI-NDMI.
Remotesensing 17 00170 g027
Table 1. Users’ accuracy, producer’s accuracy, overall accuracy, and kappa coefficient for LULC classification (unit %).
Table 1. Users’ accuracy, producer’s accuracy, overall accuracy, and kappa coefficient for LULC classification (unit %).
LULC ClassesUsers’ Accuracy 2000Producer’s Accuracy 2000Users’ Accuracy 2010 Producer’s Accuracy 2010 Users’ Accuracy 2020Producer’s Accuracy 2020
Forest Cover9089.689.388.588.687.8
Vegetation90.783.491.285.29287
Agriculture Land98.210096.791.595.492.3
Built-up Land86.784.988.489.189.790.4
Barren Land89.388.190.190.291.491.3
Snow Cover87.591.286.987.687.888.5
Waterbodies91.692.492.593.793.894.1
Over all Accuracy90.0589.7590.4
Kappa Coefficient0.810.830.89
Table 2. Users’ accuracy, producer’s accuracy, overall accuracy, and kappa coefficient for LULC classification (unit %).
Table 2. Users’ accuracy, producer’s accuracy, overall accuracy, and kappa coefficient for LULC classification (unit %).
LULC ClassesUsers’ Accuracy
(2030)
Producer’s Accuracy (2030)Users’ Accuracy
(2050)
Producer’s Accuracy (2050)Users’ Accuracy
(2100)
Producer’s Accuracy (2100)
Forest Cover89.69088.589.387.888.6
Vegetation83.490.785.291.28792
Agriculture Land10098.291.596.792.395.4
Built-up Land84.986.789.188.490.489.7
Barren Land88.189.390.290.191.391.4
Snow Cover91.287.587.686.988.587.8
Waterbodies92.491.693.792.594.193.8
Over all
Accuracy
90.0589.7590.04
Kappa Coefficient0.850.820.8
Table 3. Data sources and resolutions for the initial parameters.
Table 3. Data sources and resolutions for the initial parameters.
DataSourceResolution
Satellite Imagery of Landsat 5 and 8United States Geological Survey30 m
Digital Elevation ModelShuttle Radar Topography Mission30 m
Normalized Difference Vegetation IndexRED Band and Near-Infrared Band of Landsat Imagery30 m
Modified Normalized Difference Water IndexLandsat 5: Green Band (SR_B2), Shortwave Infrared Band (SR_B5); Landsat 8: Green Band (SR_B3), Shortwave Infrared Band (SR_B6)30 m
Leaf Area Index (LAI)Near-Infrared Band of Landsat Imagery30 m
Land Surface TemperatureThermal Band, Brightness Temperature in Kelvin30 m
Normalized Difference Moisture IndexLandsat 5: Near-Infrared Band (SR_B4) and Shortwave Infrared Band (SR_B5)
Landsat 8: Near-Infrared Band (SR_B5) and Shortwave Infrared Band (SR_B6)
30 m
Table 4. Area statistics for each land cover class for the years 2000, 2010, and 2020.
Table 4. Area statistics for each land cover class for the years 2000, 2010, and 2020.
ClassArea 2000 (Sq. Km)Area in % (Year 2000)Area 2010 (Sq. Km)Area in % (Year 2010)Area 2020 (Sq. Km)Area in % (Year 2020)
Waterbodies9099.298.1318,732.7616.745549.784.96
Forest20,322.0218.1625,482.2122.7722,556.6820.16
Vegetation32,762.3929.2825,191.6322.5132,030.8128.63
Barren Land31,638.8528.2816,537.8314.7821,435.7719.16
Agricultural Land12,283.5310.9810,117.699.0410,119.959.04
Built-up Land2950.282.638072.397.2110,383.149.28
Snow Cover2807.542.57729.46.99787.778.74
Table 5. Area statistics of the actual land surface temperature for the years 2000, 2010, and 2020.
Table 5. Area statistics of the actual land surface temperature for the years 2000, 2010, and 2020.
Year200020102020
LST (°C)Area (km2)Area (%)Area (km2)Area (%)Area (km2)Area (%)
≤20240.486.36361.199.5618.920.48
20–25923.3224.43779.2520.61514.3413.18
25–30841.1619.85875.1723.15629.616.06
30–351014.3126.051019.3426.97607.7515.49
≥35760.7721.57745.0719.71894.4823.03
Table 6. Actual normalized difference water index (MNDWI) values for the years 2000, 2010, and 2020.
Table 6. Actual normalized difference water index (MNDWI) values for the years 2000, 2010, and 2020.
YearMin MNDWIMax MNDWIMean MNDWIStdDev
2000−0.490.780.26550.859
2010−0.660.740.2560.8287
2020−0.940.710.0260.7778
Table 7. Actual normalized difference vegetation index (NDVI) values for 2000, 2010, and 2020.
Table 7. Actual normalized difference vegetation index (NDVI) values for 2000, 2010, and 2020.
YearMin NDVIMax NDVIMean NDVIStdDev
2000−0.370.650.140.73
2010−0.460.680.110.81
20200.3920.6470.51950.1803
Table 8. Actual leaf area index (LAI) values for the years 2000, 2010, and 2020.
Table 8. Actual leaf area index (LAI) values for the years 2000, 2010, and 2020.
YearMin LAIMax LAIMean LAIStdDev
2000−5.754.66−0.5457.3609
2010−7.424.47−1.4758.4074
2020−2.552.16−0.1953.3304
Table 9. Normalized Difference Moisture Indes (NDMI) values for the years 2000, 2010, and 2020.
Table 9. Normalized Difference Moisture Indes (NDMI) values for the years 2000, 2010, and 2020.
YearMin NDMIMax NDMIMean NDMIStdDev
2000−0.390.760.350.48
2010−0.540.690.320.48
2020−0.410.690.330.48
Table 10. Projected land use and land cover in KPK, Pakistan, for the years 2030, 2050, and 2100, with area in square kilometers and percentage of the total area for each class.
Table 10. Projected land use and land cover in KPK, Pakistan, for the years 2030, 2050, and 2100, with area in square kilometers and percentage of the total area for each class.
ClassArea 2030 (Sq. Km)Area in % (Year 2030)Area 2050 (Sq. Km)Area in % (Year 2050)Area 2100 (Sq. Km)Area in % (Year 2100)
Waterbodies3565.74.723199.794.242454.793.25
Forest14,492.6219.2113,005.3817.249977.3713.22
Vegetation20,579.7227.2818,467.8124.4814,16818.78
Barren Land15,947.0321.1419,080.7125.2925,616.8633.96
Built-up Land7724.4810.249242.3812.2512,408.3916.44
Snow Cover6619.68.776600.328.756329.498.39
Agricultural Land6502.048.615834.87.7354476.35.93
Table 11. Prediction of the area statistics of the land surface temperature for the years 2030, 2050, and 2100.
Table 11. Prediction of the area statistics of the land surface temperature for the years 2030, 2050, and 2100.
YearLST (°C)Area (km2)Area (%)
2030≤2036.640.94
20−25582.115.01
25−30644.9416.52
30−35990.7825.33
≥351332.5234.21
2050≤2022.540.58
20−25571.7114.64
25−30617.9215.89
30−351116.7328.25
≥351228.5831.59
2100≤2013.420.34
20−25381.749.71
25−30485.9112.39
30−351102.1527.97
≥351566.7939.8
Table 12. Prediction of normalized difference vegetation index (NDVI) values for the years 2030, 2050, and 2100.
Table 12. Prediction of normalized difference vegetation index (NDVI) values for the years 2030, 2050, and 2100.
YearMin NDVIMax NDVIMean NDVIStdDev
2030−0.4730.6440.08550.7898
2050−0.6420.500−0.0710.8075
2100−0.5460.362−0.0920.6420
Table 13. Prediction of modified normalized difference water index (MNDWI) values for the years 2030, 2050, and 2100.
Table 13. Prediction of modified normalized difference water index (MNDWI) values for the years 2030, 2050, and 2100.
YearMin MNDWIMax MNDWIIMean MNDWIStdDev
2030−0.60.690.250.789
2050−0.90.650.220.823
2100−0.450.610.190.85
Table 14. Prediction of leaf area index (LAI) values for the years 2030, 2050, and 2100.
Table 14. Prediction of leaf area index (LAI) values for the years 2030, 2050, and 2100.
YearMin LAIMax LAIMean LAIStdDev
2030−5.991.62−2.1855.3810
2050−4.751.23−1.764.2284
2100−6.321.01−2.6555.1830
Table 15. Prediction of normalized difference moisture index (NDMI) values for the years 2030, 2050, and 2100.
Table 15. Prediction of normalized difference moisture index (NDMI) values for the years 2030, 2050, and 2100.
YearMin NDMIMax NDMIMean NDMIStdDev
2030−0.440.680.270.482
2050−0.510.660.230.475
2100−0.110.60.210.468
Disclaimer/Publisher’s Note: The statements, opinions and data contained in all publications are solely those of the individual author(s) and contributor(s) and not of MDPI and/or the editor(s). MDPI and/or the editor(s) disclaim responsibility for any injury to people or property resulting from any ideas, methods, instructions or products referred to in the content.

Share and Cite

MDPI and ACS Style

Khan, M.; Chen, R. Assessing the Impact of Land Use and Land Cover Change on Environmental Parameters in Khyber Pakhtunkhwa, Pakistan: A Comprehensive Study and Future Projections. Remote Sens. 2025, 17, 170. https://doi.org/10.3390/rs17010170

AMA Style

Khan M, Chen R. Assessing the Impact of Land Use and Land Cover Change on Environmental Parameters in Khyber Pakhtunkhwa, Pakistan: A Comprehensive Study and Future Projections. Remote Sensing. 2025; 17(1):170. https://doi.org/10.3390/rs17010170

Chicago/Turabian Style

Khan, Mehjabeen, and Ruishan Chen. 2025. "Assessing the Impact of Land Use and Land Cover Change on Environmental Parameters in Khyber Pakhtunkhwa, Pakistan: A Comprehensive Study and Future Projections" Remote Sensing 17, no. 1: 170. https://doi.org/10.3390/rs17010170

APA Style

Khan, M., & Chen, R. (2025). Assessing the Impact of Land Use and Land Cover Change on Environmental Parameters in Khyber Pakhtunkhwa, Pakistan: A Comprehensive Study and Future Projections. Remote Sensing, 17(1), 170. https://doi.org/10.3390/rs17010170

Note that from the first issue of 2016, this journal uses article numbers instead of page numbers. See further details here.

Article Metrics

Back to TopTop