Smart Intersections and Connected Autonomous Vehicles for Sustainable Smart Cities: A Brief Review
Abstract
1. Introduction
- What are the most effective approaches to evaluating the performance of smart intersections?
- What are the challenges and opportunities for integrating smart intersections into smart city ecosystems?
- How should future research directions be prioritized to maximize smart intersection technologies toward sustainable, inclusive, and resilient urban mobility systems?
- Highlights the key technologies underpinning smart intersection development that facilitate traffic optimization based on AI, real-time Data Analytics, and V2X communication systems;
- Reveals approaches for analysis, including simulation models, optimization methods, and real-world deployment case studies, to evaluate smart intersections’ effectiveness;
- Investigate the smart intersection ecosystem within smart cities, including its applicability in all transport modes, sustainability, and digital governance solutions;
- Analyze the top challenges for these cyber-physical intersections, including but certainly not limited to cybersecurity threats, generic standard hurdles, and scaling advanced intersection technologies in internet-limited regions;
- Analyze the future research directions for smart intersections, with a focus on AI-based adaptive traffic control, digital twins, and next-generation mobility systems.
2. Methodology
- (“Smart intersections” OR “intelligent intersections” OR “AI-based traffic control” OR “adaptive intersection control”);
- AND (“connected vehicles” OR “autonomous vehicles” OR “V2X communication” OR “CAVs”).
- ○
- Journal articles (peer-reviewed), book chapters, and conference proceedings from the period 2015–2024;
- ○
- Smart intersection, intelligent traffic control, and smart road implementation reports;
- ○
- Articles with quantitative or technical results;
- ○
- Position papers, non-peer-reviewed and without empirical evidence;
- ○
- Only studies published two years prior (2015 or previously) unless they are foundational works related to concepts’ building blocks, etc.;
- ○
- Duplicated studies across multiple databases.
3. Integrated Technologies for Smart Roads and Intersections
- -
- Human way: the road infrastructure is not able to host CAVs.
- -
- Assisted way: the road infrastructure is adequate to perform autonomously, but this condition may stop due to several causes.
- -
- Automated way: the infrastructure exhibits reasonably good connectivity and physical infrastructure capabilities, so disengagements or takeover requests would be lower compared to the Assisted way and Human way.
- -
- Fully Automated way: the road presents a continuous Operational Road Section (ORS), ensuring Operational Design Domain (ODD) compatibility with most level 3–4 vehicles.
- -
- Autonomous way: Similarly to the Fully Automated way, the connectivity infrastructure supports cooperative driving, so the infrastructure can receive and transmit tailored instructions to all vehicles, micromanaging traffic performance. This road segment type is exclusive to level 4–5 CAVs.
4. Keys Technologies for Smart Intersections
- -
- V2X communication, enabling connectivity for traffic optimization. The technology known as V2X establishes real-time communication between vehicles, infrastructure, and pedestrians to improve traffic flow and safety. Other communication systems include vehicle-to-infrastructure (V2I), which improves capacity and reduces congestion through dynamic signal control [33]; vehicle-to-vehicle (V2V), which may prevent accidents and optimize lane usage [34]; and vehicle-to-pedestrian (V2P), which can be used, for instance, for real-time pedestrian signals [35].
- -
- Traffic management and control with the help of artificial intelligence. This topic includes AI and machine learning algorithms that leverage camera, sensor, and vehicle-connected data to enhance traffic efficiency; adaptive signal control: real-time operation based on traffic congestion levels [36]; accident prediction and emergency response: AI detects potential dangers and acts before the danger occurs [37,38]; and enhanced signal control efficiency, i.e., the application of machine learning in congestion modeling [39]. Recent advances in image processing techniques also enable the precise reconstruction and measurement of the transverse profiles of worn-out tracks, significantly contributing to predictive maintenance and the early detection of railway and tramway track deterioration in an urban context [11,40].
- -
- IoT and multi-sensor data fusion for traffic sensing. IoT-based systems improve intersection control by integrating data from multiple sources: real-time traffic monitoring, peak-hour traffic flow, and speed [40]. Environmental monitoring: sensors that detect fog, rain, and air pollution can be used to modify traffic controls [9]. Predictive maintenance allows for the immediate identification of potential failures in infrastructure for timely replacement [41].
- -
- Advanced sensing technologies: improving situational awareness. These technologies include LiDAR (Light Detection and Ranging), which gives a very clear view of traffic flow and movement [42]; thermal and radar imaging, through which vehicles and pedestrians can be detected during night and fog conditions [43,44]; and multi-sensor fusion: LiDAR, cameras, and radar for better safety [45,46].
- -
- Edge computing: real-time data processing for low-latency decisions. Decentralized traffic management reduces latency in traffic light learning processes [47]. Cooperative vehicle maneuvering enhances the coordination between conventional and automated vehicles and real-time congestion management.
- -
- Cybersecurity in smart intersections. End-to-end encryption ensures secure Vehicle-to-Everything connectivity [48]. Intrusion detection systems (IDSs) prevent security threats [49] and ensure data integrity with blockchain features to prevent data tampering [50,51]. Tamper-proof identity management for vehicles and infrastructure units is one of the most important outcomes of blockchain-based authentication systems enabled by distributed ledgers [52]. For resource-constrained automotive environments, lightweight blockchain models such as Hyperledger Fabric and IOTA’s Tangle are suitable [53]. Secure and auditable data sharing requires enforcing access rules and using time-stamped transactions—both of which can be effectively implemented through smart contracts [54]. However, challenges such as latency, consensus overhead, and energy consumption raise concerns about the real-time applicability of blockchain, particularly in high-throughput V2X (Vehicle-to-Everything) scenarios.
- -
- -
- -
- -
- Pedestrian and cyclist detection with thermal cameras and LiDAR for safe pedestrian and cyclist movement [68,69,70]; incident detection systems, real-time monitoring, and notifications to emergency services in real time [71,72,73]; and advanced concrete safety barriers capable of withstanding multiple heavy vehicle impacts also enhance intersection safety significantly [74].
5. Methodological Approaches Used for Smart Road and Intersection Design and Analysis
- -
- Quantitative methods: normally, these methods are based on mathematical modeling, simulation, and AI-driven optimization:
- (A)
- Optimization models: Smart intersections utilize the optimization techniques of linear programming, mixed-integer programming, and dynamic programming for intelligent real-time traffic control. These models minimize delays, increase throughput, and optimize traffic signal phasing for varying demand [69,95,96,97,98,99,100].
- (B)
- (C)
- -
- Qualitative methods: These interpret human factors and implications for policy-making. Qualitative approaches are essential to understanding user behavior, stakeholder engagement, and policy frameworks. They are as follows:
- (A)
- (B)
- Interviews with stakeholders: collaboration between policymakers, transportation agencies, and community groups helps developers deploy smart intersection modes in the right way for the common good as well as city-specific/municipal demands [115].
- (C)
- Policy and regulatory analysis: This explains the impact of existing transportation policies and presents regulatory architectures that are necessary to support CAV adoption at intersections [4]. Qualitative methodologies are important for ensuring that technological advances align with user needs, societal expectations, and regulatory requirements.
- -
- Hybrid approaches: These combine quantitative and qualitative information. These methods are as follows:
- (A)
- (B)
- Impact of smart intersection technologies: researchers assess the economic feasibility of different smart intersection technologies by combining quantitative performance metrics (e.g., travel time savings or increased safety) with qualitative assessments (e.g., public perception, sustainability benefits) [120,121,122,123,124,125,126].
- -
- Evaluation quantifiers: Key Performance Indicators (KPIs) are used for planning smart intersections. The most important metrics are as follows:
- (A)
- Traffic efficiency metrics: average delay, number of stops, total travel time, and queue length [127].
- (B)
- (C)
- (D)
- Satisfaction survey with users: Survey studies can be conducted on the perception, usability, and accessibility of advanced intersections with different types of road users [139,140]. This evaluation metric allows us to ensure that smart solutions are in line with more significant city sustainability, safety, and mobility goals.
- -
- New approaches: Research directions for smart intersections. The emerging methodologies and new approaches include the following:
- (A)
- (B)
- (C)
- Digital twin technology: digital twins allow cities to rapidly iterate across a wide range of real-time virtual representations of intersections, enabling planners to evaluate multiple traffic condition scenarios, test new traffic operations strategies, and assess system efficiencies without actual implementation [149,150,151].
6. Case Studies of Smart Roads and Intersections
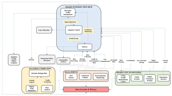
7. Integration of Smart Roads and Smart Intersections into Smart City Ecosystems
| Category | Technology/Concept | Functionality | Benefits | Key References |
|---|---|---|---|---|
| Urban mobility systems | Smart intersections | Coordinates traffic flow, integrates multi-modal transportation, and reduces congestion | Ensures smooth traffic flow, accommodates diverse mobility needs, and minimizes delays | [77,167,168,169,170,171,172] |
| Public transport integration | Transit signal prioritization | Adjusts signal timings to prioritize buses, trams, and public transport vehicles | Reduces delays, enhances service reliability, and supports efficient transit systems | [168,169,170,173,174] |
| Mobility-as-a-Service (MaaS) | Real-time data sharing | Enables optimized routing for shared mobility services (e.g., ride sharing, bike sharing, on-demand shuttles) | Improves urban transport efficiency and enhances mobility accessibility | [175,176] |
| Economic impacts | Cost reduction | Reduces travel times, congestion, and fuel consumption | Lowers transportation costs for commuters and businesses | [177,204,205] |
| Social impacts | Accessibility and equity | Ensures fair access to transportation resources for vulnerable populations | Improves mobility for the elderly, disabled, and low-income groups | [178,179,180,206,207] |
| Environmental impacts | Pollution reduction | Reduces vehicle emissions and enhances air quality monitoring | Contributes to cleaner air, safer streets, and sustainable urban environments | [181,182,183] |
| Future integration | 5G/6G connectivity | Enables ultra-low-latency and high-speed communication between vehicles and infrastructure | Enhances real-time traffic management and CAV coordination | [6,184,185,186] |
| Digital twins | Uses real-time virtual models of intersections for simulation and predictive traffic management | Improves decision-making, congestion control, and smart city planning | [187,188,189,190] | |
| Challenges | Cybersecurity measures | Protects traffic management systems from cyber threats and data breaches | Ensures public trust and system reliability | [193,194,195,196] |
| Stakeholder collaboration | Requires cooperation among governments, tech providers, and communities | Ensures successful implementation and sustainable smart city integration | [197,198] |
8. Smart Pavements in Smart Intersections
- -
- The unspoken challenge: pavements as a dynamic digital asset. The current practice in pavement monitoring is mostly reactive, that is, through scheduled inspections and post-failure treatments [208]. However, the frequent loads, thermal variations, and CAVs’ operational requirements in traffic control and management at smart intersections require a change from the conventional static road infrastructure to dynamic and self-healing pavement systems. The issue is not just the detection of surface defects; it is the integration of real-time pavement intelligence into the digital environment of the new generation of these intersections.
- -
- High-resolution multi-sensor pavement surveillance. Current Pavement Condition Assessments (PCAs) are not very frequent or detailed. Therefore, the new generation of automated intersections must incorporate embedded multi-modal sensor grids (fiber optic, piezoelectric, acoustic emission, and thermal sensors) to monitor the condition of the surface, loading and stresses, and microstructural fatigue. This aligns with the advancements in sensor-grid infrastructure discussed by [209], which highlights multi-modal sensing for pavement health monitoring. Real-time data processing will be crucially important for edge computing-based intelligent decision-making to generate the required maintenance plans [210].
- -
- AI-powered predictive degradation models. The nonlinear and multivariable nature of pavement deterioration makes it necessary to develop AI-enabled digital twins that can predict the degradation trends as a function of vehicle traffic, the climate, and vehicle automation [12]. It is thus possible to use machine learning models trained with historical and real-time sensor data to predict the time and place of maintenance needs to avoid failures and minimize maintenance costs.
- -
- The pavement–CAV symbiosis. CAVs depend on good localization, strong vehicle-to-infrastructure communication, and a good surface [211]. Nevertheless, pavement flaws, cracks, and variations in load and dynamic deflections affect LiDAR, radar, and camera-based perception systems [212]. Therefore, it is crucial for smart intersections to incorporate “CAV-sensitive pavement intelligence”, i.e., the real-time modification of signal phasing, lane closure, and vehicle paths based on the pavement condition.
- -
- Embedded energy harvesting and smart self-healing materials. The next level of intelligent intersections is self-sustaining pavement systems. The next generation of intersections will incorporate piezoelectric materials that can convert the kinetic energy of vehicular movement into electricity to power the embedded IoT networks and data transmission [213,214,215,216]. At the same time, the development of nanoscale self-healing asphalt [217,218] and bio-inspired concrete [219] will allow pavements to heal themselves from small cracks and avoid major failures [220].
- -
- Cyber-resilient and blockchain-based pavement data. As pavement monitoring is shifting from periodic assessment to real-time analysis, properly managing data credibility, proof, and security is necessary. Using blockchain technology in pavement monitoring can generate immutable and shared records of the infrastructure’s health [221,222], which can help multiple stakeholders avoid fraud and make better decisions about the need for maintenance.
- -
- Smart intersections and sentient infrastructure. The next generation of AI-driven intersections must move beyond the traditional break/fix model of pavement management and move towards proactive, autonomous infrastructure. This transformation can only be realized by changing urban mobility principles and making roadways not only physical paths for vehicles but also an intelligent infrastructure of the transportation network that can sense, decide, and heal itself [223,224].
9. Challenges and Future Directions
- -
- -
- -
- Poor interagency coordination: smart intersection projects run into problems as a result of differences in current data-sharing policies among transport agencies, private mobility providers, and urban planners [229], and the development of standardized data protocols, interoperable APIs, and better cross-agency collaboration is needed to resolve these issues.
- -
- Data breaches and hacking possibility: hacking could lead to unauthorized real-time traffic data and AI-based control systems to command traffic signals, allowing system shut down or vehicle following [230].
- -
- Privacy for pedestrians and drivers: camera-based monitoring, along with the AI tracking of pedestrian and biker trajectories, raises concerns over surveillance, data misuse, and enforcement compliance [13].
- -
- -
- Construction and maintenance costs: Transitioning to smart intersections gives rise to substantial investment in digital infrastructure, sensor networks, and control systems driven by AI. These include the deployment of LiDAR, edge computing units, V2X modulators, and AI-based adaptive traffic management systems that introduce financial barriers for most municipalities [233,234]. On the other hand, these intersections require periodic firmware and software updates to stay compatible with future technologies ranging from 5G/6G networks to autonomous vehicles [235,236]. Finally, funding shortfalls and policy impediments make it challenging for governments to secure long-term funding for smart infrastructure projects that work well with public–private partnership (PPP) requirements and new financing models [237].
- -
- -
- -
- -
- Improving the efficiency of adaptive traffic signal control by using machine learning, deep reinforcement learning (DRL), and swarm intelligence: Future work will focus on the following research priorities: Self-tuning AI systems adapt on the fly to changing traffic situations, which means no configuration by humans, and they are continuously enabled [244,245]. Multi-agent reinforcement learning (MARL) models with multiple affordances from smart intersections cooperate to perform traffic optimization collectively over an urban network [246,247]. Neural network-based deep learning methods forecast congestion to enable proactive intersection control. Digital twins will enable critical real-time traffic monitoring, simulation, and predictive traffic modeling [248], leading to increased resilience in an intersection model [249,250]. Cloud digital twin platforms enable real-time synchronization between physical intersections and virtual simulation models for live decision-making [251,252]. Fifth-generation-based V2X communication can improve vehicle-to-vehicle communication, pedestrian safety systems, or traffic-responsive control in real time [253,254]. Edge AI enables real-time, decentralized decision-making at intersections, reducing cloud dependence and latency [255,256]. Sixth-generation-enabled mobility ecosystems can be used for fast data transfer at ultra-high speeds, and AI can be used for next-level traffic control at intersections for ground transport [257,258,259,260,261,262,263]. Standardized AI governance models can be developed for process-level-wise applications in traffic management [264,265].
- -
- Cross-jurisdiction interoperability agreements: ensure common data protocols for intelligent intersections between states and transportation sectors [266].
- -
- Autonomous vehicle interaction regulations: developing policies for smart intersections to address CAVs, liability, quantum risk assessments, and procedures for emergencies [267].
- -
- Commutable and self-regulating smart intersections: these intersections that use vehicle and queue detectors, smart cameras, LED road markers, and Variable Message Signs (VMSs) allow vehicles to be channeled appropriately into specific lanes, depending on the traffic demand level and distribution of traffic flows, as is the case with the novel COM-Roundabout (Figure 5) [268].

10. Conclusions
- -
- Research towards an interdisciplinary approach to integrating transportation engineering, urban planning, and user behavior science for user-centric intelligent intersections;
- -
- Developing international strategies to enable a better interoperable and integrated implementation of these intersections among different urban domains and transportation systems;
- -
- Increasing data security and privacy: more significant levels of encryption protocols for cyber-physical intersections are critical, coupled with blockchain-based control and well-designed cybersecurity strategies that secure lanes against future threats while ensuring user privacy;
- -
- Advocating for public–private partnerships: industry stakeholders should work alongside municipal governments and research institutions to advance innovation through public–private partnerships.
Author Contributions
Funding
Data Availability Statement
Acknowledgments
Conflicts of Interest
References
- World Health Organization. Global Status Report on Road Safety 2023; World Health Organization: Geneva, Switzerland, 2023. Available online: https://iris.who.int/bitstream/handle/10665/375016/9789240086517-eng.pdf?sequence=1 (accessed on 3 March 2025).
- ISTAT. Road Accidents—Preliminary Estimates. January–June 2024. November. 2024. Available online: https://www.istat.it/en/press-release/road-accidents-2024/ (accessed on 3 March 2025).
- AAA Foundation for Traffic Safety. Traffic Fatalities on Urban Roads and Streets in Relation to Speed Limits and Speeding, United States, 2010–2019; AAA Foundation for Traffic Safety: Washington, DC, USA, 2022. [Google Scholar]
- Toh, C.K.; Sanguesa, J.A.; Cano, J.C.; Martinez, F.J. Advances in smart roads for future smart cities. Proc. R. Soc. Math. Phys. Eng. Sci. 2020, 476, 20190439. [Google Scholar] [CrossRef]
- Khanmohamadi, M.; Guerrieri, M. Advanced Sensor Technologies in CAVs for Traditional and Smart Road Condition Monitoring: A Review. Sustainability 2024, 16, 8336. [Google Scholar] [CrossRef]
- Kostić, Z.; Angus, A.; Yang, Z.; Duan, Z.; Seskar, I.; Zussman, G.; Raychaudhuri, D. Smart City Intersections: Intelligence Nodes for Future Metropolises. arXiv 2022, arXiv:2205.01686. [Google Scholar] [CrossRef]
- Yusuf, S.A.; Khan, A.; Souissi, R. Vehicle-to-everything (V2X) in the autonomous vehicles domain—A technical review of communication, sensor, and AI technologies for road user safety. Transp. Res. Interdiscip. Perspect. 2024, 23, 100980. [Google Scholar] [CrossRef]
- Elassy, M.; Al-Hattab, M.; Takruri, M.; Badawi, S. Intelligent transportation systems for sustainable smart cities. Transp. Eng. 2024, 16, 100252. [Google Scholar] [CrossRef]
- Dimensions. Dimensions.ai. 2025. Available online: https://app.dimensions.ai (accessed on 2 January 2025).
- Moher, D.; Shamseer, L.; Clarke, M.; Ghersi, D.; Liberati, A.; Petticrew, M.; Shekelle, P.; Stewart, L.A.; PRISMA-P Group. Preferred reporting items for systematic review and meta-analysis protocols (PRISMA-P) 2015 statement. Syst. Rev. 2015, 4, 1. [Google Scholar] [CrossRef] [PubMed]
- Guerrieri, M.; Corriere, F.; Parla, G.; Ticali, D. Estimation of pollutant emissions from road traffic by image processing techniques: A case study in a suburban area. ARPN J. Eng. Appl. Sci. 2013, 8, 668–676. [Google Scholar]
- Kim, H.K. The Environmental Benefits of an Automatic Idling Control System of Connected and Autonomous Vehicles (CAVs). Appl. Sci. 2024, 14, 4338. [Google Scholar] [CrossRef]
- Yang, Z.; Peng, J.; Wu, L.; Ma, C.; Zou, C.; Wei, N.; Zhang, Y.; Liu, Y.; Andre, M.; Li, D.; et al. Speed-guided intelligent transportation system helps achieve low-carbon and green traffic: Evidence from real-world measurements. J. Clean. Prod. 2020, 268, 122230. [Google Scholar] [CrossRef]
- Elmi, S.; Tan, K.-L. DeepFEC: Energy Consumption Prediction under Real-World Driving Conditions for Smart Cities. In Proceedings of the Web Conference 2021, Ljubljana, Slovenia, 19–23 April 2021; ACM: New York, NY, USA, 2021; pp. 1880–1890. [Google Scholar] [CrossRef]
- Vidyarthi, A.; Coxon, S.; Napper, R.; Gusheh, M. A Proposed Hierarchy of Smart Roads: Assisting Future Technological Developments. Smart Innov. Syst. Technol. 2023, 342, 455–466. [Google Scholar]
- Singh, A.; Obaidat, M.S.; Singh, S.; Aggarwal, A.; Kaur, K.; Sadoun, B.; Kumar, M.; Hsiao, K.-F. A simulation model to reduce the fuel consumption through efficient road traffic modelling. Simul. Model. Pract. Theory 2022, 121, 102658. [Google Scholar] [CrossRef]
- Kazancoglu, Y.; Ozbiltekin-Pala, M.; Ozkan-Ozen, Y.D. Prediction and evaluation of greenhouse gas emissions for sustainable road transport within Europe. Sustain. Cities Soc. 2021, 70, 102924. [Google Scholar] [CrossRef]
- Yi, M.; Chen, D.; Wu, T.; Tao, M.; Sheng, M.S.; Zhang, Y. Intelligence and carbon emissions: The impact of smart infrastructure on carbon emission intensity in cities of China. Sustain. Cities Soc. 2024, 112, 105602. [Google Scholar] [CrossRef]
- Zhao, C.; Wang, K.; Dong, X.; Dong, K. Is smart transportation associated with reduced carbon emissions? The case of China. Energy Econ. 2022, 105, 105715. [Google Scholar] [CrossRef]
- Mohamed, S.A.E.; AlShalfan, K.A. Intelligent Traffic Management System Based on the Internet of Vehicles (IoV). J. Adv. Transp. 2021, 2021, 4037533. [Google Scholar] [CrossRef]
- Ye, Z.; Yan, G.; Wei, Y.; Zhou, B.; Li, N.; Shen, S.; Wang, L. Real-Time and Efficient Traffic Information Acquisition via Pavement Vibration IoT Monitoring System. Sensors 2021, 21, 2679. [Google Scholar] [CrossRef]
- Guerrieri, M.; Parla, G. Flexible and stone pavements distress detection and measurement by deep learning and low-cost detection devices. Eng. Fail. Anal. 2022, 141, 106714. [Google Scholar] [CrossRef]
- Pomoni, M. Exploring Smart Tires as a Tool to Assist Safe Driving and Monitor Tire–Road Friction. Vehicles 2022, 4, 744–765. [Google Scholar] [CrossRef]
- Ranyal, E.; Sadhu, A.; Jain, K. Road Condition Monitoring Using Smart Sensing and Artificial Intelligence: A Review. Sensors 2022, 22, 3044. [Google Scholar] [CrossRef]
- Sadaf, M.; Iqbal, Z.; Javed, A.R.; Saba, I.; Krichen, M.; Majeed, S.; Raza, A. Connected and Automated Vehicles: Infrastructure, Applications, Security, Critical Challenges, and Future Aspects. Technologies 2023, 11, 117. [Google Scholar] [CrossRef]
- Hui, C.X.; Dan, G.; Alamri, S.; Toghraie, D. Greening smart cities: An investigation of the integration of urban natural resources and smart city technologies for promoting environmental sustainability. Sustain. Cities Soc. 2023, 99, 104985. [Google Scholar] [CrossRef]
- Lee, J.; Yoon, Y. Indicators development to support intelligent road infrastructure in urban cities. Transp. Policy 2021, 114, 252–265. [Google Scholar] [CrossRef]
- García, A.; Camacho-Torregrosa, F.J.; Llopis-Castelló, D.; Monserrat, J.F. Smart Roads Classification; Special Project; World Road Association—PIARC: Paris, France, 2021. [Google Scholar]
- Italian Decree. Implementation Methods and Operational Tools for the Experimentation of Smart Road and Connected and Automatic Driving Vehicles. D. M. Mit n. 70, 28 February 2018. Available online: https://www.gazzettaufficiale.it/eli/id/2018/04/18/18A02619/SG (accessed on 3 March 2025).
- Directive 2010/40/EU of the European Parliament and of the Council of 7 July 2010 on the framework for the deployment of Intelligent Transport Systems in the field of road transport and for interfaces with other modes of transport Text with EEA relevance. Available online: https://eur-lex.europa.eu/legal-content/en/NIM/?uri=oj:JOL_2010_207_R_0001_01 (accessed on 3 March 2025).
- Mauro, R. Calculation of Roundabouts: Capacity, Waiting Phenomena and Reliability; Springer: Berlin/Heidelberg, Germany, 2010. [Google Scholar]
- Corriere, F.; Di Vincenzo, D.; Guerrieri, M. A logic fuzzy model for evaluation of the railway station’s practice capacity in safety operating conditions. Arch. Civ. Eng. 2013, 59, 3–19. [Google Scholar] [CrossRef]
- Naeem, A.B.; Soomro, A.M.; Saim, H.M.; Malik, H. Smart road management system for prioritized autonomous vehicles under vehicle-to-everything (V2X) communication. Multimed. Tools Appl. 2023, 83, 41637–41654. [Google Scholar] [CrossRef]
- Daddanala, R.; Mannava, V.; Tawlbeh, L.A.; Al-Ramahi, M. Vehicle to vehicle (V2V) Communication Protocol: Components, benefits, challenges, safety and machine learning applications. arXiv 2021, arXiv:2102.07306. [Google Scholar]
- Srinivasan, S.; Raman, R.; Thacker, C.B.; Shrivastava, A. Smart Crosswalk Management with Vehicle-to-Pedestrian Communication. In Proceedings of the 2023 International Conference on Sustainable Communication Networks and Application (ICSCNA), Theni, India, 15–17 November 2023; IEEE: Piscataway, NJ, USA, 2023; pp. 992–997. [Google Scholar] [CrossRef]
- Sayed, S.A.; Abdel-Hamid, Y.; Hefny, H.A. Artificial intelligence-based traffic flow prediction: A comprehensive review. J. Electr. Syst. Inf. Technol. 2023, 10, 13. [Google Scholar] [CrossRef]
- Alkhatib, A.A.A.; Maria, K.A.; AlZu’bi, S.; Maria, E.A. Smart Traffic Scheduling for Crowded Cities Road Networks. Egypt. Inform. J. 2022, 23, 163–176. [Google Scholar] [CrossRef]
- Younes, M.B.; Boukerche, A.; De Rango, F. SmartLight: A smart efficient traffic light scheduling algorithm for green road intersections. Ad Hoc Netw. 2023, 140, 103061. [Google Scholar] [CrossRef]
- Shaygan, M.; Meese, C.; Li, W.; Zhao, X.G.; Nejad, M. Traffic prediction using artificial intelligence: Review of recent advances and emerging opportunities. Transp. Res. Part C Emerg. Technol. 2022, 145, 103921. [Google Scholar] [CrossRef]
- Musa, A.A.; Malami, S.I.; Alanazi, F.; Ounaies, W.; Alshammari, M.; Haruna, S.I. Sustainable Traffic Management for Smart Cities Using Internet-of-Things-Oriented Intelligent Transportation Systems (ITS): Challenges and Recommendations. Sustainability 2023, 15, 9859. [Google Scholar] [CrossRef]
- Bachechi, C.; Po, L.; Rollo, F. Big Data Analytics and Visualization in Traffic Monitoring. Big Data Res. 2022, 27, 100292. [Google Scholar] [CrossRef]
- Liu, H.; Lin, C.; Gong, B.; Wu, D. Automatic Lane-Level Intersection Map Generation using Low-Channel Roadside LiDAR. IEEECAA J. Autom. Sin. 2023, 10, 1209–1222. [Google Scholar] [CrossRef]
- Bhadoriya, A.S.; Vegamoor, V.; Rathinam, S. Vehicle Detection and Tracking Using Thermal Cameras in Adverse Visibility Conditions. Sensors 2022, 22, 4567. [Google Scholar] [CrossRef]
- Collini, E.; Palesi, L.A.I.; Nesi, P.; Pantaleo, G.; Zhao, W. Flexible thermal camera solution for Smart city people detection and counting. Multimed. Tools Appl. 2023, 83, 20457–20485. [Google Scholar] [CrossRef]
- Dinh, D.-L.; Nguyen, H.-N.; Thai, H.-T.; Le, K.-H. Towards AI-Based Traffic Counting System with Edge Computing. J. Adv. Transp. 2021, 2021, 5551976. [Google Scholar] [CrossRef]
- Absardi, Z.N.; Javidan, R. IoT traffic management using deep learning based on osmotic cloud to edge computing. Telecommun. Syst. 2024, 87, 419–435. [Google Scholar] [CrossRef]
- Badidi, E.; Moumane, K.; Ghazi, F.E. Opportunities, Applications, and Challenges of Edge-AI Enabled Video Analytics in Smart Cities: A Systematic Review. IEEE Access 2023, 11, 80543–80572. [Google Scholar] [CrossRef]
- Chowdhury, A.; Karmakar, G.; Kamruzzaman, J.; Das, R.; Newaz, S.H.S. An Evidence Theoretic Approach for Traffic Signal Intrusion Detection. Sensors 2023, 23, 4646. [Google Scholar] [CrossRef]
- Soomro, I.A.; Khan, H.U.R.; Hussain, S.J.; Ashraf, Z.; Alnfiai, M.M.; Alotaibi, N.N. Lightweight privacy-preserving federated deep intrusion detection for industrial cyber-physical system. J. Commun. Netw. 2024, 26, 632–649. [Google Scholar] [CrossRef]
- Taddeo, M. Is Cybersecurity a Public Good? Minds Mach. 2019, 29, 349–354. [Google Scholar] [CrossRef]
- Huang, S.; Xiong, L.; Zhou, Y.; Gao, F.; Jia, Q.; Li, X.; Wang, Z.; Waseem Khan, M. Robust Distributed Fixed-Time Fault-Tolerant Control for Shipboard Microgrids With Actuator Fault. IEEE Trans. Transp. Electrif. 2025, 11, 1791–1804. [Google Scholar] [CrossRef]
- Sey, C.; Lei, H.; Qian, W.; Li, X.; Fiasam, L.D.; Kodjiku, S.L.; Adjei-Mensah, I.; Agyemang, I.O. VBlock: A blockchain-based tamper-proofing data protection model for internet of vehicle networks. Sensors 2022, 22, 8083. [Google Scholar] [CrossRef] [PubMed]
- Dreyer, J.; Fischer, M.; Tönjes, R. Performance analysis of hyperledger fabric 2.0 blockchain platform. In Proceedings of the Workshop on Cloud Continuum Services for Smart IoT Systems, Virtual, 16–19 November 2020; pp. 32–38. [Google Scholar]
- Khan, S.N.; Loukil, F.; Ghedira-Guegan, C.; Benkhelifa, E.; Bani-Hani, A. Blockchain smart contracts: Applications, challenges, and future trends. Peer-Peer Netw. Appl. 2021, 14, 2901–2925. [Google Scholar] [PubMed]
- Zheng, S.; Liu, Y.; Fu, K.; Li, R.; Zhang, Y.; Yang, H. Optimization of isolated intersection signal timing and trajectory planning under mixed traffic environment: The flexible catalysis of connected and automated vehicles. Phys. Stat. Mech. Its Appl. 2024, 640, 129668. [Google Scholar] [CrossRef]
- Ge, Q.; Sun, Q.; Wang, Z.; Li, S.E.; Gu, Z.; Zheng, S.; Liao, L. Real-time coordination of connected vehicles at intersections using graphical mixed integer optimization. IET Intell. Transp. Syst. 2021, 15, 795–807. [Google Scholar] [CrossRef]
- Wang, Y.; Li, X.; Yao, H. Review of trajectory optimisation for connected automated vehicles. IET Intell. Transp. Syst. 2019, 13, 580–586. [Google Scholar] [CrossRef]
- Chang, C.; Zhang, J.; Zhang, K.; Zheng, Y.; Shi, M.; Hu, J.; Li, S.; Li, L. CAV driving safety monitoring and warning via V2X-based edge computing system. Front. Eng. Manag. 2024, 11, 107–127. [Google Scholar] [CrossRef]
- Islam, M.M.; Al Redwan Newaz, A.; Song, L.; Lartey, B.; Lin, S.-C.; Fan, W.; Hajbabaie, A.; Khan, M.A.; Partovi, A.; Phua-paiboon, T.; et al. Connected autonomous vehicles: State of practice. Appl. Stoch. Models Bus. Ind. 2023, 39, 684–700. [Google Scholar] [CrossRef]
- Xu, H.; Wu, J. Driving Risk Field and Control Strategies for Autonomous Vehicles at a Signalized Intersection. J. Adv. Transp. 2023, 2023, 8072495. [Google Scholar] [CrossRef]
- Xu, B.; Ban, X.J.; Bian, Y.; Li, W.; Wang, J.; Li, S.E.; Li, K. Cooperative Method of Traffic Signal Optimization and Speed Control of Connected Vehicles at Isolated Intersections. IEEE Trans. Intell. Transp. Syst. 2019, 20, 1390–1403. [Google Scholar] [CrossRef]
- Zhao, F.; Fu, L.; Pan, X.; Zhong, M.; Kwon, T.J. An Interactive Traffic Signal Optimization Approach with Dynamic Variable Guidance Lane Control. J. Adv. Transp. 2022, 2022, 5880198. [Google Scholar] [CrossRef]
- Moradi-Pari, E.; Tian, D.; Mahjoub, H.N.; Bai, S. The Smart Intersection: A Solution to Early-Stage Vehicle-to-Everything Deployment. IEEE Intell. Transp. Syst. Mag. 2022, 14, 88–102. [Google Scholar] [CrossRef]
- Zerroug, R.; Aliouat, Z.; Aliouat, M.; Alti, A. Adaptive and dynamic smart traffic light system for efficient management of regular and emergency vehicles at city intersection. IET Smart Cities 2024, 6, 387–421. [Google Scholar] [CrossRef]
- Qian, S. Vehicle Collision Prediction Model on the Internet of Vehicles. In Proceeding of 2021 International Conference on Wireless Communications, Networking and Applications; Lecture Notes in Electrical Engineering; Qian, Z., Jabbar, M.A., Li, X., Eds.; Springer Nature: Singapore, 2022; pp. 518–530. [Google Scholar] [CrossRef]
- Savic, V.; Schiller, E.M.; Papatriantafilou, M. Distributed algorithm for collision avoidance at road intersections in the presence of communication failures. In Proceedings of the2017 IEEE Intelligent Vehicles Symposium (IV), Los Angeles, CA, USA, 11–14 June 2017; IEEE: Piscataway, NJ, USA, 2017; pp. 1005–1012. [Google Scholar] [CrossRef]
- Gaio, A.; Cugurullo, F. Cyclists and autonomous vehicles at odds: Can the Transport Oppression Cycle be Broken in the Era of Artificial Intelligence? AI Soc. 2023, 38, 1223–1237. [Google Scholar] [CrossRef]
- Murali, P.K.; Kaboli, M.; Dahiya, R. Intelligent In-Vehicle Interaction Technologies. Adv. Intell. Syst. 2022, 4, 2100122. [Google Scholar] [CrossRef]
- Razi, A.; Chen, X.; Li, H.; Wang, H.; Russo, B.; Chen, Y.; Yu, H. Deep Learning Serves Traffic Safety Analysis: A Forward-looking Review. arXiv 2022, arXiv:2203.10939. [Google Scholar] [CrossRef]
- Korkmaz, H.; Erturk, M.A. Prediction of the traffic incident duration using statistical and machine-learning methods: A systematic literature review. Technol. Forecast. Soc. Change 2024, 207, 123621. [Google Scholar] [CrossRef]
- Olugbade, S.; Ojo, S.; Imoize, A.L.; Isabona, J.; Alaba, M.O. A Review of Artificial Intelligence and Machine Learning for Incident Detectors in Road Transport Systems. Math. Comput. Appl. 2022, 27, 77. [Google Scholar] [CrossRef]
- Tao, Z.; Li, Y.; Wang, P.; Ji, L. Traffic Incident Detection Based on mmWave Radar and Improvement Using Fusion with Camera. J. Adv. Transp. 2022, 2022, 2286147. [Google Scholar] [CrossRef]
- Dinnella, N.; Chiappone, S.; Guerrieri, M. The innovative ‘NDBA’ concrete safety barrier able to withstand two subsequent TB81 crash tests. Eng. Fail. Anal. 2020, 115, 104660. [Google Scholar] [CrossRef]
- Kang, Z.; An, L.; Lai, J.; Yang, X.; Sun, W. Eco-Speed Harmonization with Partially Connected and Automated Traffic at an Isolated Intersection. J. Adv. Transp. 2023, 2023, 9948462. [Google Scholar] [CrossRef]
- Qadri, S.S.S.M.; Albdairi, M.; Almusawi, A. Evaluating the environmental benefits of autonomous vehicles in urban intersections: A microscopic simulation approach. Discov. Civ. Eng. 2024, 1, 107. [Google Scholar] [CrossRef]
- Qiang, X.; Zhong, C.; Ziqi, Z.; Xueliang, H.; Xiaohui, L. Route Planning and Charging Navigation Strategy for Electric Vehicles Based on Real-time Traffic Information and Grid Information. IOP Conf. Ser. Mater. Sci. Eng. 2020, 752, 012011. [Google Scholar] [CrossRef]
- Zhong, J.; Yang, N.; Zhang, X.; Liu, J. A fast-charging navigation strategy for electric vehicles considering user time utility differences. Sustain. Energy Grids Netw. 2022, 30, 100646. [Google Scholar] [CrossRef]
- Fan, Z.; Loo, B.P.Y. Street life and pedestrian activities in smart cities: Opportunities and challenges for computational urban science. Comput. Urban Sci. 2021, 1, 26. [Google Scholar] [CrossRef] [PubMed]
- Goumiri, S.; Yahiaoui, S.; Djahel, S. Smart Mobility in Smart Cities: Emerging challenges, recent advances and future directions. J. Intell. Transp. Syst. 2023, 81–117. [Google Scholar] [CrossRef]
- Behbahani, H.; Poorjafari, M. Passenger-based adaptive transit signal priority for BRT systems with multiple loading areas. IET Intell. Transp. Syst. 2024, 18, 1089–1108. [Google Scholar] [CrossRef]
- De Keyser, O.; Hillewaere, M.; Audenaert, P.; Maenhout, B. Optimising the public transport priority at road intersections. IET Intell. Transp. Syst. 2018, 12, 986–994. [Google Scholar] [CrossRef]
- Jalil, K.; Xia, Y.; Chen, Q.; Zahid, M.N.; Manzoor, T.; Zhao, J. Integrative review of data sciences for driving smart mobility in intelligent transportation systems. Comput. Electr. Eng. 2024, 119, 109624. [Google Scholar] [CrossRef]
- Rosa, M.O.; Fonseca, K.V.O.; Kozievitch, N.P.; De-Bona, A.A.; Curzel, J.L.; Pando, L.U.; Prestes, O.M.; Lüders, R. Advances on Urban Mobility Using Innovative Data-Driven Models. In Handbook of Smart Cities; Augusto, J.C., Ed.; Springer International Publishing: Cham, Switzerland, 2021; pp. 1199–1235. [Google Scholar] [CrossRef]
- Sawhney, N. Contestations in urban mobility: Rights, risks, and responsibilities for Urban AI. AI Soc. 2023, 38, 1083–1098. [Google Scholar] [CrossRef]
- Kuo, Y.-H.; Leung, J.M.Y.; Yan, Y. Public transport for smart cities: Recent innovations and future challenges. Eur. J. Oper. Res. 2023, 306, 1001–1026. [Google Scholar] [CrossRef]
- Louati, A.; Kariri, E. Enhancing Intersection Performance for Tram and Connected Vehicles through a Collaborative Optimization. Sustainability 2023, 15, 9231. [Google Scholar] [CrossRef]
- Bakibillah, A.S.M.; Paw, Y.F.; Kamal, M.A.S.; Susilawati, S.; Tan, C.P. An Incentive Based Dynamic Ride-Sharing System for Smart Cities. Smart Cities 2021, 4, 532–547. [Google Scholar] [CrossRef]
- Shen, S.; Lv, C.-X.; Zhu, H.; Sun, L.-J.; Wang, R.-C. Potentials and Prospects of Bicycle Sharing System in Smart Cities: A Review. IEEE Sens. J. 2022, 22, 7519–7533. [Google Scholar] [CrossRef]
- Zhu, L.; Ali, M.; Macioszek, E.; Aghaabbasi, M.; Jan, A. Approaching Sustainable Bike-Sharing Development: A Systematic Review of the Influence of Built Environment Features on Bike-Sharing Ridership. Sustainability 2022, 14, 5795. [Google Scholar] [CrossRef]
- Guerrieri, M.; Parla, G.; Ticali, D. A theoretical and experimental approach to reconstructing the transverse profile of worn-out rails. Ing. Ferrov. 2012, 2012, 23–37. [Google Scholar]
- Gong, T.; Zhu, L.; Yu, F.R.; Tang, T. Edge intelligence in intelligent transportation systems: A survey. IEEE Trans. Intell. Transp. Syst. 2023, 24, 8919–8944. [Google Scholar]
- Liu, T.; Meidani, H. Graph Neural Network Surrogate for Seismic Reliability Analysis of Highway Bridge Systems. J. Infrastruct. Syst. 2024, 30, 05024004. [Google Scholar]
- Rahman, N.B.A. Deep Reinforcement Learning for Adaptive Traffic Signal Control in Smart Cities: An Intelligent Infrastructure Perspective. Appl. Res. Artif. Intell. Cloud Comput. 2024, 7, 1–10. [Google Scholar]
- Yuce, M.F.; Erturk, M.A.; Aydin, M.A. Misbehavior detection with spatio-temporal graph neural networks. Comput. Electr. Eng. 2024, 116, 109198. [Google Scholar]
- Niels, T.; Bogenberger, K.; Papageorgiou, M.; Papamichail, I. Optimization-Based Intersection Control for Connected Automated Vehicles and Pedestrians. Transp. Res. Rec. J. Transp. Res. Board 2024, 2678, 135–152. [Google Scholar] [CrossRef]
- Abolfathi, S.; Saffarzadeh, M.; Mirzahossein, H.; Hosseinian, S.M. Signalized intersection delay analysis using transit signal priority (TSP) and dedicated short-range communication (DSRC) system for bus rapid transit (BRT). Innov. Infrastruct. Solut. 2022, 7, 293. [Google Scholar] [CrossRef]
- Ghaffari, E.; Rahmani, A.M.; Saberikamarposhti, M.; Sahafi, A. An Optimal Path-Finding Algorithm in Smart Cities by Considering Traffic Congestion and Air Pollution. IEEE Access 2022, 10, 55126–55135. [Google Scholar] [CrossRef]
- Zhao, W.; Liu, R.; Ngoduy, D. A bilevel programming model for autonomous intersection control and trajectory planning. Transp. Transp. Sci. 2021, 17, 34–58. [Google Scholar] [CrossRef]
- Chen, Y.; Li, K.; Li, P.; Shi, J.; Jiang, J.; Luo, Y. Mixed integer programming of joint optimization of signal timing and phasing and vehicle trajectories under mixed traffic environment. In Proceedings of the 2024 IEEE Intelligent Vehicles Symposium (IV), Jeju Island, Republic of Korea, 2–5 June 2024; IEEE: Piscataway, NJ, USA, 2024; pp. 1028–1034. [Google Scholar] [CrossRef]
- Hu, C.; Zhao, L.; Qu, G. Event-Triggered Model Predictive Adaptive Dynamic Programming for Road Intersection Path Planning of Unmanned Ground Vehicle. IEEE Trans. Veh. Technol. 2021, 70, 11228–11243. [Google Scholar] [CrossRef]
- Ansariyar, A. Efficiency Improvement at Signalized Intersections: Investigating Smart Green Time Allocation with Two LiDAR Sensors and AIMSUN Microsimulation. SSRN Electron. J. 2023. [Google Scholar] [CrossRef]
- Vieira, M.A.; Galvão, G.; Vieira, M.; Louro, P.; Vestias, M.; Vieira, P. Enhancing Urban Intersection Efficiency: Visible Light Communication and Learning-Based Control for Traffic Signal Optimization and Vehicle Management. Symmetry 2024, 16, 240. [Google Scholar] [CrossRef]
- Varga, B.; Doba, D.; Tettamanti, T. Optimizing vehicle dynamics co-simulation performance by introducing mesoscopic traffic simulation. Simul. Model. Pract. Theory 2023, 125, 102739. [Google Scholar] [CrossRef]
- Zhang, J.; Pei, H.; Ban, X.J.; Li, L. Analysis of cooperative driving strategies at road network level with macroscopic fundamental diagram. Transp. Res. Part C Emerg. Technol. 2022, 135, 103503. [Google Scholar] [CrossRef]
- Peng, N.; Xi, Y.; Rao, J.; Ma, X.; Ren, F. Urban Multiple Route Planning Model Using Dynamic Programming in Reinforcement Learning. IEEE Trans. Intell. Transp. Syst. 2022, 23, 8037–8047. [Google Scholar] [CrossRef]
- Olayode, I.O.; Tartibu, L.K.; Okwu, M.O.; Ukaegbu, U.F. Development of a Hybrid Artificial Neural Network-Particle Swarm Optimization Model for the Modelling of Traffic Flow of Vehicles at Signalized Road Intersections. Appl. Sci. 2021, 11, 8387. [Google Scholar] [CrossRef]
- Olayode, I.O.; Tartibu, L.K.; Okwu, M.O. Prediction and modeling of traffic flow of human-driven vehicles at a signalized road intersection using artificial neural network model: A South African road transportation system scenario. Transp. Eng. 2021, 6, 100095. [Google Scholar] [CrossRef]
- Huang, H.; Zhou, H.; Wang, J.; Chang, F.; Ma, M. A multivariate spatial model of crash frequency by transportation modes for urban intersections. Anal. Methods Accid. Res. 2017, 14, 10–21. [Google Scholar] [CrossRef]
- Liu, T.; Meidani, H. Neural network surrogate models for aerodynamic analysis in truck platoons: Implications on autonomous freight delivery. Int. J. Transp. Sci. Technol. 2024, 16, 234–243. [Google Scholar] [CrossRef]
- Liu, T.; Meidani, H. End-to-end heterogeneous graph neural networks for traffic assignment. Transp. Res. Part C Emerg. Technol. 2024, 165, 104695. [Google Scholar] [CrossRef]
- Wu, J.; Xu, H. Annual Average Daily Traffic Prediction Model for Minor Roads at Intersections. J. Transp. Eng. Part Syst. 2019, 145, 04019041. [Google Scholar] [CrossRef]
- Bock, J.; Krajewski, R.; Moers, T.; Runde, S.; Vater, L.; Eckstein, L. The inD Dataset: A Drone Dataset of Naturalistic Road User Trajectories at German Intersections. arXiv 2019, arXiv:1911.07602. [Google Scholar] [CrossRef]
- Markkula, G.; Madigan, R.; Nathanael, D.; Portouli, E.; Lee, Y.M.; Dietrich, A.; Billington, J.; Schieben, A.; Merat, N. Defining interactions: A conceptual framework for understanding interactive behaviour in human and automated road traffic. Theor. Issues Ergon. Sci. 2020, 21, 728–752. [Google Scholar] [CrossRef]
- Castañeda, K.; Sánchez, O.; Herrera, R.F.; Pellicer, E.; Porras, H. BIM-based traffic analysis and simulation at road intersection design. Autom. Constr. 2021, 131, 103911. [Google Scholar] [CrossRef]
- Tengilimoglu, O.; Carsten, O.; Wadud, Z. Infrastructure requirements for the safe operation of automated vehicles: Opinions from experts and stakeholders. Transp. Policy 2023, 133, 209–222. [Google Scholar] [CrossRef]
- Droździel, P.; Tarkowski, S.; Rybicka, I.; Wrona, R. Drivers ’reaction time research in the conditions in the real traffic. Open Eng. 2020, 10, 35–47. [Google Scholar] [CrossRef]
- Pawar, N.M.; Velaga, N.R. Modelling the influence of time pressure on reaction time of drivers. Transp. Res. Part F Traffic Psychol. Behav. 2020, 72, 1–22. [Google Scholar] [CrossRef]
- Ma, Y.; Lu, S.; Zhang, Y. Analysis on Illegal Crossing Behavior of Pedestrians at Signalized Intersections Based on Bayesian Network. J. Adv. Transp. 2020, 2020, 2675197. [Google Scholar] [CrossRef]
- Zafri, N.M.; Tabassum, T.; Himal, M.R.H.; Sultana, R.; Debnath, A.K. Effect of pedestrian characteristics and their road crossing behaviors on driver yielding behavior at controlled intersections. J. Safety Res. 2022, 81, 1–8. [Google Scholar] [CrossRef]
- Li, S.; Shu, K.; Chen, C.; Cao, D. Planning and Decision-making for Connected Autonomous Vehicles at Road Intersections: A Review. Chin. J. Mech. Eng. 2021, 34, 133. [Google Scholar] [CrossRef]
- Wu, J.; Qu, X. Intersection control with connected and automated vehicles: A review. J. Intell. Connect. Veh. 2022, 5, 260–269. [Google Scholar] [CrossRef]
- Kwon, J.-H.; Cho, G.-H. An examination of the intersection environment associated with perceived crash risk among school-aged children: Using street-level imagery and computer vision. Accid. Anal. Prev. 2020, 146, 105716. [Google Scholar] [CrossRef] [PubMed]
- Rahman, M.T.; Dey, K.; Das, S.; Sherfinski, M. Sharing the road with autonomous vehicles: A qualitative analysis of the perceptions of pedestrians and bicyclists. Transp. Res. Part F Traffic Psychol. Behav. 2021, 78, 433–445. [Google Scholar] [CrossRef]
- Silva, Ó.; Cordera, R.; González-González, E.; Nogués, S. Environmental impacts of autonomous vehicles: A review of the scientific literature. Sci. Total Environ. 2022, 830, 154615. [Google Scholar] [CrossRef]
- Tsigdinos, S.; Tzouras, P.G.; Bakogiannis, E.; Kepaptsoglou, K.; Nikitas, A. The future urban road: A systematic literature review-enhanced Q-method study with experts. Transp. Res. Part D Transp. Environ. 2022, 102, 103158. [Google Scholar] [CrossRef]
- Yu, G.; Li, H.; Wang, Y.; Chen, P.; Zhou, B. A review on cooperative perception and control supported infrastructure-vehicle system. Green Energy Intell. Transp. 2022, 1, 100023. [Google Scholar] [CrossRef]
- Chen, D.; Yan, X.; Liu, F.; Liu, X.; Wang, L.; Zhang, J. Evaluating and Diagnosing Road Intersection Operation Performance Using Floating Car Data. Sensors 2019, 19, 2256. [Google Scholar] [CrossRef] [PubMed]
- Gallelli, V.; Perri, G.; Vaiana, R. Operational and Safety Management at Intersections: Can the Turbo-Roundabout Be an Effective Alternative to Conventional Solutions? Sustainability 2021, 13, 5103. [Google Scholar] [CrossRef]
- Marzoug, R.; Lakouari, N.; Ez-Zahraouy, H.; Téllez, B.C.; Téllez, M.C.; Villalobos, L.C. Modeling and simulation of car accidents at a signalized intersection using cellular automata. Phys. Stat. Mech. Its Appl. 2022, 589, 126599. [Google Scholar] [CrossRef]
- Retallack, A.E.; Ostendorf, B. Relationship Between Traffic Volume and Accident Frequency at Intersections. Int. J. Environ. Res. Public. Health 2020, 17, 1393. [Google Scholar] [CrossRef] [PubMed]
- Ansariyar, A.; Jeihani, M. Investigating LiDAR Sensor Accuracy for V2V and V2P Conflict Detection at Signalized Intersections. Future Transp. 2024, 4, 834–855. [Google Scholar] [CrossRef]
- Wang, Y.; Cai, P.; Lu, G. Cooperative autonomous traffic organization method for connected automated vehicles in multi-intersection road networks. Transp. Res. Part C Emerg. Technol. 2020, 111, 458–476. [Google Scholar] [CrossRef]
- Huang, X.; He, P.; Rangarajan, A.; Ranka, S. Intelligent Intersection: Two-stream Convolutional Networks for Real-time Near-accident Detection in Traffic Video. ACM Trans. Spat. Algorithms Syst. 2020, 6, 1–28. [Google Scholar] [CrossRef]
- Park, J.-I.; Kim, S.; Kim, J.-K. Exploring spatial associations between near-miss and police-reported crashes: The Heinrich’s law in traffic safety. Transp. Res. Interdiscip. Perspect. 2023, 19, 100830. [Google Scholar] [CrossRef]
- Gholamhosseinian, A.; Seitz, J. A Comprehensive Survey on Cooperative Intersection Management for Heterogeneous Connected Vehicles. IEEE Access 2022, 10, 7937–7972. [Google Scholar] [CrossRef]
- Jayawardana, V.; Wu, C. Learning Eco-Driving Strategies at Signalized Intersections. In Proceedings of the 2022 European Control Conference (ECC), London, UK, 12–15 July 2022; IEEE: Piscataway, NJ, USA, 2022; pp. 383–390. [Google Scholar] [CrossRef]
- Lv, Z.; Shang, W. Impacts of intelligent transportation systems on energy conservation and emission reduction of transport systems: A comprehensive review. Green Technol. Sustain. 2023, 1, 100002. [Google Scholar] [CrossRef]
- Zhong, D.; Sun, P.; Boukerche, A. Empirical Study and Analysis of the Impact of Traffic Flow Control at Road Intersections on Vehicle Energy Consumption. In Proceedings of the 18th ACM Symposium on Mobility Management and Wireless Access, Alicante Spain, 16–20 November 2020; ACM: New York, NY, USA, 2020; pp. 21–28. [Google Scholar] [CrossRef]
- Guo, Q.; Li, L.; Ban, X.J. Urban traffic signal control with connected and automated vehicles: A survey. Transp. Res. Part C Emerg. Technol. 2019, 101, 313–334. [Google Scholar] [CrossRef]
- Wang, P.; Motamedi, S.; Qi, S.; Zhou, X.; Zhang, T.; Chan, C.-Y. Pedestrian interaction with automated vehicles at uncontrolled intersections. Transp. Res. Part F Traffic Psychol. Behav. 2021, 77, 10–25. [Google Scholar] [CrossRef]
- Miletić, M.; Ivanjko, E.; Gregurić, M.; Kušić, K. A review of reinforcement learning applications in adaptive traffic signal control. IET Intell. Transp. Syst. 2022, 16, 1269–1285. [Google Scholar] [CrossRef]
- Ahmed, M.A.A.; Khoo, H.L.; Ng, O.-E. Application of Convolution Neural Network for Adaptive Traffic Controller System. KSCE J. Civ. Eng. 2022, 26, 4062–4072. [Google Scholar] [CrossRef]
- Kumar, R.; Sharma, N.V.K.; Chaurasiya, V.K. Adaptive traffic light control using deep reinforcement learning technique. Multimed. Tools Appl. 2023, 83, 13851–13872. [Google Scholar] [CrossRef]
- Mok, K.; Zhang, L. Adaptive traffic signal management method combining deep learning and simulation. Multimed. Tools Appl. 2022, 83, 15439–15459. [Google Scholar] [CrossRef]
- Karimi, Y.; Kashani, M.H.; Akbari, M.; Mahdipour, E. Leveraging big data in smart cities: A systematic review. Concurr. Comput. Pract. Exp. 2021, 33, e6379. [Google Scholar] [CrossRef]
- Pourmoradnasseri, M.; Khoshkhah, K.; Hadachi, A. Leveraging IoT data stream for near-real-time calibration of city-scale microscopic traffic simulation. IET Smart Cities 2023, 5, 269–290. [Google Scholar] [CrossRef]
- Serrano, M.A.; Hadad, E.; Cavicchioli, R.; Palmero, R.; Chiantore, L.; Amendola, D.; Quiñones, E. Distributed Big Data Analytics in a Smart City. In Technologies and Applications for Big Data Value; Curry, E., Auer, S., Berre, A.J., Metzger, A., Perez, M.S., Zillner, S., Eds.; Springer International Publishing: Cham, Switzerland, 2022; pp. 475–496. [Google Scholar] [CrossRef]
- Ullah, A.; Anwar, S.M.; Li, J.; Nadeem, L.; Mahmood, T.; Rehman, A.; Saba, T. Smart cities: The role of Internet of Things and machine learning in realizing a data-centric smart environment. Complex Intell. Syst. 2024, 10, 1607–1637. [Google Scholar] [CrossRef]
- Dasgupta, S.; Rahman, M.; Jon, S. Harnessing Digital Twin Technology for Adaptive Traffic Signal Control: Improving Signalized Intersection Performance and User Satisfaction. IEEE Internet Things J. 2024, 11, 36596–36618. [Google Scholar] [CrossRef]
- Dasgupta, S.; Rahman, M.; Lidbe, A.D.; Lu, W.; Jones, S. A Transportation Digital-Twin Approach for Adaptive Traffic Control Systems. arXiv 2021, arXiv:2109.10863. [Google Scholar] [CrossRef]
- Wang, Z.; Han, K.; Tiwari, P. Digital Twin-Assisted Cooperative Driving at Non-Signalized Intersections. IEEE Trans. Intell. Veh. 2022, 7, 198–209. [Google Scholar] [CrossRef]
- Chen, X.Z.; Chang, C.M.; Yu, C.W.; Chen, Y.L. A Real-Time Vehicle Detection System under Various Bad Weather Conditions Based on a Deep Learning Model without Retraining. Sensors 2020, 20, 5731. [Google Scholar] [CrossRef] [PubMed]
- Gomaa, A.; Abdelwahab, M.M.; Abo-Zahhad, M.; Minematsu, T.; Taniguchi, R.I. Robust Vehicle Detection and Counting Algorithm Employing a Convolution Neural Network and Optical Flow. Sensors 2019, 19, 4588. [Google Scholar] [CrossRef]
- Wang, G.; Ding, H.; Li, B.; Nie, R.; Zhao, Y. Trident-YOLO: Improving the precision and speed of mobile device object detection. IET Image Process. 2022, 16, 145–157. [Google Scholar]
- van Lint, H.; Landman, R.; Yuan, Y.; van Hinsbergen, C.; Hoogendoorn, S. Traffic monitoring for coordinated traffic management—Experiences from the field trial integrated traffic management in Amsterdam. In Proceedings of the 17th International IEEE Conference on Intelligent Transportation Systems (ITSC), Qingdao, China, 8–11 October 2014; pp. 477–482. [Google Scholar] [CrossRef]
- Sambeek, M.V.; Turetken, O.; Ophelders, F.; Eshuis, R. Towards an Architecture for Cooperative-Intelligent Transport System (C-ITS) Applications in the Netherlands; Technische Universiteit Eindhoven: Eindhoven, The Netherlands, 2015. [Google Scholar] [CrossRef]
- Horijon, T. Paving the Road Towards Intelligent Transportation Systems: A Governmentality Analysis of Smart Traffic Management in The Netherlands. Master’s Thesis, Wageningen University & Research, Wageningen, The Netherlands, 2017. [Google Scholar]
- Calvert, S.C.; Van Arem, B. Cooperative adaptive cruise control and intelligent traffic signal interaction: A field operational test with platooning on a suburban arterial in real traffic. IET Intell. Transp. Syst. 2020, 14, 1665–1672. [Google Scholar] [CrossRef]
- Toronto, C.O. MoveTO 2021-25: Congestion Management Interim Action Plan and Non-Competitive Contract for Smart Signals. October 2020. Available online: https://www.toronto.ca/legdocs/mmis/2020/ie/bgrd/backgroundfile-157804.pdf (accessed on 3 March 2025).
- Gobin, N.; Nguyen, M.; Puthoor, J.; Tariq, R.; Yip, M.; Alkarawi, S.; Rataul, M.; Easa, S.M.; Dabbour, E. Improving Selected Intersections Across Niagara Region for Miovision’s Smart City Program. In Proceedings of the Canadian Society of Civil Engineering Annual Conference; Lecture Notes in Civil Engineering; Walbridge, S., Nik-Bakht, M., Ng, K.T.W., Shome, M., Alam, M.S., El Damatty, A., Lovegrove, G., Eds.; Springer Nature: Singapore, 2022; Volume 250, pp. 133–147. [Google Scholar] [CrossRef]
- Toronto, C.O. Congestion Management Plan 2023–2026. October 2023. Available online: https://www.toronto.ca/legdocs/mmis/2023/ie/bgrd/backgroundfile-239866.pdf (accessed on 3 March 2025).
- Snowdon, J.; Cameron, C.; Rudolph, F.; Hargreaves, T.; Hamilton, A. Adaptive Control for Today’s Road Users—Real Life Deployments, Real Life Learnings: From February to May 2023. Yunex Traffic. Available online: https://uk.yunextraffic.com/wp-content/uploads/sites/3/2023/09/JCT_paper_20230907.pdf (accessed on 3 March 2025).
- Malik, S.A. Urban Informatics: A Tool for Shaping the Future. Int. J. Urban Des. 2021, 4, 1–7. [Google Scholar] [CrossRef]
- Lee, S.; Baek, S.; Woo, W.-H.; Ahn, C.; Yoon, J. Edge AI-Based Smart Intersection and Its Application for Traffic Signal Coordination: A Case Study in Pyeongtaek City, South Korea. J. Adv. Transp. 2024, 2024, 8999086. [Google Scholar] [CrossRef]
- Frago, L.; Morcuende, A. Urban Planning Paradoxes and Sociospatial Fragmentation: The Superblock Barcelona Case (2016–2023). Int. J. Urban Reg. Res. 2024, 48, 1055–1078. [Google Scholar] [CrossRef]
- Annual Deployment Overview Report 2023. C-Roads, 09.10.2024 v1, September 2024. Available online: https://www.c-roads.eu/fileadmin/user_upload/media/Dokumente/M43_Annual_deployment_overview_report_2023_v1.pdf (accessed on 2 January 2025).
- Anwar, A.H.M.M.; Oakil, A.T. Smart Transportation Systems in Smart Cities: Practices, Challenges, and Opportunities for Saudi Cities. In Smart Cities. Studies in Energy, Resource and Environmental Economics; Belaïd, F., Arora, A., Eds.; Springer International Publishing: Cham, Switzerland, 2024; pp. 315–337. [Google Scholar] [CrossRef]
- Smith, S.F. Smart Infrastructure for Future Urban Mobility. AI Mag. 2020, 41, 5–18. [Google Scholar] [CrossRef]
- Eom, M.; Kim, B.-I. The traffic signal control problem for intersections: A review. Eur. Transp. Res. Rev. 2020, 12, 50. [Google Scholar] [CrossRef]
- Li, D.; Wu, J.; Xu, M.; Wang, Z.; Hu, K. Adaptive Traffic Signal Control Model on Intersections Based on Deep Reinforcement Learning. J. Adv. Transp. 2020, 2020, 6505893. [Google Scholar] [CrossRef]
- Guerrieri, M.; Ticali, D. Design standards for converting unused railway lines into greenways. In Proceedings of the ICSDC 2011: International Conference on Sustainable Design and Construction 2011: Integrating Sustainability Practices in the Construction Industry, ICSDC 2011, Kansas City, MO, USA, 23–25 March 2011; pp. 654–660. [Google Scholar] [CrossRef]
- Ahmed, F.; Hawas, Y.E. An integrated real-time traffic signal system for transit signal priority, incident detection and congestion management. Transp. Res. Part C Emerg. Technol. 2015, 60, 52–76. [Google Scholar] [CrossRef]
- Al-Hyasat, E.; Alhadidi, T.I. Evaluating the performance of implementing regionally coordinating bus priority signals under different control schemes. Comput. Urban Sci. 2024, 4, 22. [Google Scholar] [CrossRef]
- Kim, M.; Han, Y.; Kim, Y. Transit Signal Priority for an Integrated Traffic Signal System. J. Adv. Transp. 2022, 2022, 5458115. [Google Scholar] [CrossRef]
- Guo, Y.; He, S.Y. Built environment effects on the integration of dockless bike-sharing and the metro. Transp. Res. Part D Transp. Environ. 2020, 83, 102335. [Google Scholar] [CrossRef]
- Lu, W.; Scott, D.M.; Dalumpines, R. Understanding bike share cyclist route choice using GPS data: Comparing dominant routes and shortest paths. J. Transp. Geogr. 2018, 71, 172–181. [Google Scholar] [CrossRef]
- Nahmias-Biran, B.-H.; Dadashev, G.; Levi, Y. Demand Exploration of Automated Mobility On-Demand Services Using an Innovative Simulation Tool. IEEE Open J. Intell. Transp. Syst. 2022, 3, 580–591. [Google Scholar] [CrossRef]
- Villalon, M.S.; Rossi, F.; Schiffer, M.; Onder, C.H.; Pavone, M. On the Interaction between Autonomous Mobility-on-Demand and Public Transportation Systems. In Proceedings of the 2018 21st International Conference on Intelligent Transportation Systems (ITSC), Maui, HI, USA, 4–7 November 2018; 8p. [Google Scholar] [CrossRef]
- Lampkin, S.R.; Barr, S.; Williamson, D.B.; Dawkins, L.C. Engaging publics in the transition to smart mobilities. GeoJournal 2023, 88, 4953–4970. [Google Scholar] [CrossRef]
- Lin, T.; Jin, Z.; Choi, S.; Yeo, H. A Framework for Pedestrian Sub-classification and Arrival Time Prediction at Signalized Intersection Using Preprocessed Lidar Data. arXiv 2022, arXiv:2201.05877. [Google Scholar] [CrossRef]
- Lin, Y.; Wang, P.; Ma, M. Intelligent Transportation System(ITS): Concept, Challenge and Opportunity. In Proceedings of the 2017 IEEE 3rd International Conference on Big Data Security on Cloud (BigDataSecurity), IEEE International Conference on High Performance and Smart Computing, (HPSC) and IEEE International Conference on Intelligent Data and Security (IDS), Beijing, China, 26–28 May 2017; IEEE: Piscataway, NJ, USA, 2017; pp. 167–172. [Google Scholar] [CrossRef]
- De Souza, A.M.; Pedrosa, L.L.C.; Botega, L.C.; Villas, L. Itssafe: An Intelligent Transportation System for Improving Safety and Traffic Efficiency. In Proceedings of the 2018 IEEE 87th Vehicular Technology Conference (VTC Spring), Porto, Portugal, 3–6 June 2018; IEEE: Piscataway, NJ, USA, 2018; pp. 1–7. [Google Scholar] [CrossRef]
- Liu, H.; Zhang, Y.; Zhang, Y.; Zhang, K. Evaluating impacts of intelligent transit priority on intersection energy and emissions. Transp. Res. Part D Transp. Environ. 2020, 86, 102416. [Google Scholar] [CrossRef]
- Behura, A.; Kumar, A.; Jain, P.K. A comparative performance analysis of vehicular routing protocols in intelligent transportation systems. Telecommun. Syst. 2025, 88, 26. [Google Scholar] [CrossRef]
- Gill, K.S. Latency Analysis of Vehicle-to-Pedestrian C-V2X Communications at Urban Street Intersections. arXiv 2022, arXiv:2204.10914. [Google Scholar] [CrossRef]
- Wei, X. Enhancing road safety in internet of vehicles using deep learning approach for real-time accident prediction and prevention. Int. J. Intell. Netw. 2024, 5, 212–223. [Google Scholar] [CrossRef]
- Tang, M.; Yu, D.; Li, P.; Song, C.; Zhao, P.; Xiao, W.; Chen, N. A Multi-Scene Roadside Lidar Benchmark towards Digital Twins of Road Intersections. ISPRS Ann. Photogramm. Remote Sens. Spat. Inf. Sci. 2024, X-4-2024, 341–348. [Google Scholar] [CrossRef]
- Fornaciari, W.; Agosta, G.; Fioravanti, M.; Giuseppetti, P.; Solinas, A.; Gallo, L.; Pernigotto, M.; Pedol, M.; Pro, F.; Amerini, I.; et al. PMDI: An AI-Enabled Ecosystem for Cooperative Urban Mobility. In Embedded Computer Systems: Architectures, Modeling, and Simulation, Lecture Notes in Computer Science; Carro, L., Regazzoni, F., Pilato, C., Eds.; Springer Nature: Cham, Switzerland, 2025; Volume 15227, pp. 231–246. [Google Scholar] [CrossRef]
- Khan, H.; Kushwah, K.K.; Maurya, M.R.; Singh, S.; Jha, P.; Mahobia, S.K.; Soni, S.; Sahu, S.; Sadasivuni, K.K. Machine learning driven intelligent and self adaptive system for traffic management in smart cities. Computing 2022, 104, 1203–1217. [Google Scholar] [CrossRef]
- Ivanovic, M.; Marjanovic, Z. Achieving Syntax Interoperability of Existing Traffic Controllers and Intelligent Transport Systems. In Enterprise Interoperability VIII. Proceedings of the I-ESA Conferences; Popplewell, K., Thoben, K.-D., Knothe, T., Poler, R., Eds.; Springer International Publishing: Cham, Switzerland, 2019; pp. 421–432. [Google Scholar] [CrossRef]
- Agbaje, P.; Anjum, A.; Mitra, A.; Oseghale, E.; Bloom, G.; Olufowobi, H. Survey of Interoperability Challenges in the Internet of Vehicles. IEEE Trans. Intell. Transp. Syst. 2022, 23, 22838–22861. [Google Scholar] [CrossRef]
- Kiourtis, A.; Mavrogiorgou, A.; Kyriazis, D.; Maglogiannis, I.; Themistocleous, M. Exploring the complete data path for data interoperability in cyber-physical systems. Int. J. High Perform. Comput. Netw. 2018, 12, 339. [Google Scholar] [CrossRef]
- Habibzadeh, H.; Nussbaum, B.H.; Anjomshoa, F.; Kantarci, B.; Soyata, T. A survey on cybersecurity, data privacy, and policy issues in cyber-physical system deployments in smart cities. Sustain. Cities Soc. 2019, 50, 101660. [Google Scholar] [CrossRef]
- Hou, Y.; Collins, K.; Van Wart, M. Intersection Management, Cybersecurity, and Local Government: ITS Applications, Critical Issues, and Regulatory Schemes. In Smart Mobility—Recent Advances, New Perspectives and Applications; Sarwat, A.I., Khalid, A., Hasnain Jalal, A., Eds.; IntechOpen: London, UK, 2023. [Google Scholar] [CrossRef]
- Olovsson, T.; Svensson, T.; Wu, J. Future connected vehicles: Communications demands, privacy and cyber-security. Commun. Transp. Res. 2022, 2, 100056. [Google Scholar] [CrossRef]
- Suo, D.; Renda, M.E.; Zhao, J. Quantifying the Tradeoff Between Cybersecurity and Location Privacy. arXiv 2021, arXiv:2105.01262. [Google Scholar] [CrossRef]
- Ansell, C.; Gash, A. Collaborative Governance in Theory and Practice. J. Public Adm. Res. Theory 2008, 18, 543–571. [Google Scholar] [CrossRef]
- Nastjuk, I.; Trang, S.; Papageorgiou, E.I. Smart cities and smart governance models for future cities: Current research and future directions. Electron. Mark. 2022, 32, 1917–1924. [Google Scholar] [CrossRef]
- Arefe, C.A.; Sakib, N.; Rahman, M.M.; Islam, K.M. Optimization of semi-synchronized multi-modal urban traffic signal through stochastic computer simulation. KSCE J. Civ. Eng. 2024, 100135. [Google Scholar] [CrossRef]
- Lieberthal, E.B.; Serok, N.; Duan, J.; Zeng, G.; Havlin, S. Addressing the urban congestion challenge based on traffic bottlenecks. Philos. Trans. A 2024, 382, 20240095. [Google Scholar] [CrossRef] [PubMed]
- Youvan, D.C. Beyond Human Capability: Navigating the Complexity of AI-Managed Systems in Real-Time Environments. 2024. Available online: https://www.researchgate.net/publication/384456402_Beyond_Human_Capability_Navigating_the_Complexity_of_AI-Managed_Systems_in_Real-Time_Environments (accessed on 3 March 2025).
- Fraboni, F.; Puchades, V.M.; De Angelis, M.; Pietrantoni, L.; Prati, G. Red-light running behavior of cyclists in Italy: An observational study. Accid. Anal. Prev. 2018, 120, 219–232. [Google Scholar]
- Yang, Y.; Lee, Y.M.; Kalantari, A.H.; de Pedro, J.G.; Horrobin, A.; Daly, M.; Solernou, A.; Holmes, C.; Markkula, G.; Merat, N. Using distributed simulations to investigate driver-pedestrian interactions and kinematic cues: Implications for automated vehicle behaviour and communication. Transp. Res. Part F Traffic Psychol. Behav. 2024, 107, 84–97. [Google Scholar] [CrossRef]
- Gao, J.; Ozbay, K.; Zuo, F.; Kurkcu, A. A life cycle cost analysis approach for emerging intelligent transportation systems with connected and autonomous vehicles. 2017. Available online: https://rosap.ntl.bts.gov/view/dot/43886 (accessed on 3 March 2025).
- Almarri, K.; Boussabaine, H. Critical success factors for public–private partnerships in smart city infrastructure projects. Constr. Innov. 2025, 25, 224–247. [Google Scholar] [CrossRef]
- Gao, J.; Zuo, F.; Yang, D.; Tang, Y.; Ozbay, K.; Seeley, M. Toward Equitable Progress: A Review of Equity Assessment and Perspectives in Emerging Technologies and Mobility Innovations in Transportation. J. Transp. Eng. Part A Syst. 2025, 151, 03124003. [Google Scholar] [CrossRef]
- Eppenberger, N.; Richter, M.A. The opportunity of shared autonomous vehicles to improve spatial equity in accessibility and socio-economic developments in European urban areas. Eur. Transp. Res. Rev. 2021, 13, 32. [Google Scholar] [CrossRef]
- Chu, C.; Wang, L.; Xiong, H. A review on pavement distress and structural defects detection and quantification technologies using imaging approaches. J. Traffic Transp. Eng. Engl. Ed. 2022, 9, 135–150. [Google Scholar] [CrossRef]
- Guerrieri, M.; Parla, G.; Khanmohamadi, M.; Neduzha, L. Asphalt Pavement Damage Detection through Deep Learning Technique and Cost-Effective Equipment: A Case Study in Urban Roads Crossed by Tramway Lines. Infrastructures 2024, 9, 34. [Google Scholar] [CrossRef]
- Xie, J.; Zhou, X.; Cheng, L. Edge Computing for Real-Time Decision Making in Autonomous Driving: Review of Challenges, Solutions, and Future Trends. Int. J. Adv. Comput. Sci. Appl. 2024, 15, 598. [Google Scholar] [CrossRef]
- Rana, M.M.; Hossain, K. Connected and Autonomous Vehicles and Infrastructures: A Literature Review. Int. J. Pavement Res. Technol. 2023, 16, 264–284. [Google Scholar] [CrossRef]
- Yang, X.; Zhang, J.; Liu, W.; Jing, J.; Zheng, H.; Xu, W. Automation in road distress detection, diagnosis and treatment. J. Road Eng. 2024, 4, 1–26. [Google Scholar] [CrossRef]
- Raju, S.K.; Kannan, S. Enhanced building energy harvesting through integrated piezoelectric materials and smart road traffic routing. Lett. Spat. Resour. Sci. 2024, 17, 25. [Google Scholar] [CrossRef]
- Warsi, H.; Kumar, T.N. Advances in energy harnessing techniques for smart highways: A review. Electr. Eng. 2024, 106, 6389–6408. [Google Scholar] [CrossRef]
- Liu, L.; Guo, X.; Liu, W.; Lee, C. Recent Progress in the Energy Harvesting Technology—From Self-Powered Sensors to Self-Sustained IoT, and New Applications. Nanomaterials 2021, 11, 2975. [Google Scholar] [CrossRef]
- Ahmad, S.; Mujeebu, M.A.; Farooqi, M.A. Energy harvesting from pavements and roadways: A comprehensive review of technologies, materials, and challenges. Int. J. Energy Res. 2019, 43, 1974–2015. [Google Scholar] [CrossRef]
- Ganjei, M.A.; Aflaki, E. Application of nano-silica and styrene-butadiene-styrene to improve asphalt mixture self healing. Int. J. Pavement Eng. 2019, 20, 89–99. [Google Scholar] [CrossRef]
- Cheng, P.; Zhang, Z.; Yang, Z.; Li, Y. Evaluation of Self-Healing Performance and Mechanism Analysis of Nano-Montmorillonite-Modified Asphalt. Int. J. Pavement Res. Technol. 2022, 15, 876–888. [Google Scholar] [CrossRef]
- Sharma, S.N.; Prajapati, R.; Jaiswal, A.; Dehalwar, K. A Comparative Study of the Applications and Prospects of Self-healing Concrete/Biocrete and Self-Sensing Concrete. IOP Conf. Ser. Earth Environ. Sci. 2024, 1326, 012090. [Google Scholar] [CrossRef]
- He, Y.; Xiong, K.; Zhang, J.; Guo, F.; Li, Y.; Hu, Q. A state-of-the-art review and prospectives on the self-healing repair technology for asphalt materials. Constr. Build. Mater. 2024, 421, 135660. [Google Scholar] [CrossRef]
- Rumpa, S.H.; Ishrat, S.; Reza, S.T.; Suman, M.S.I.; Ahmmed, M.F.; Mansoor, N. InfraChain: A Sensor-Enabled Roadway Management Application Using Blockchain and Digital Twin. In Proceedings of World Conference on Information Systems for Business Management. Lecture Notes in Networks and Systems; Iglesias, A., Shin, J., Patel, B., Joshi, A., Eds.; Springer Nature: Singapore, 2024; Volume 834, pp. 457–463. [Google Scholar] [CrossRef]
- Sharma, A.; Awasthi, Y.; Kumar, S. The Role of Blockchain, AI and IoT for Smart Road Traffic Management System. In Proceedings of the 2020 IEEE India Council International Subsections Conference (INDISCON), Visakhapatnam, India, 3–4 October 2020; IEEE: Piscataway, NJ, USA, 2020; pp. 289–296. [Google Scholar] [CrossRef]
- Trubia, S.; Severino, A.; Curto, S.; Arena, F.; Pau, G. Smart Roads: An Overview of What Future Mobility Will Look Like. Infrastructures 2020, 5, 107. [Google Scholar] [CrossRef]
- Deng, Z.; Li, W.; Dong, W.; Sun, Z.; Kodikara, J.; Sheng, D. Multifunctional asphalt concrete pavement toward smart transport infrastructure: Design, performance and perspective. Compos. Part B Eng. 2023, 265, 110937. [Google Scholar] [CrossRef]
- Zheng, Q.; Hou, Y.; Yang, H.; Tan, P.; Shi, H.; Xu, Z.; Ye, Z.; Chen, N.; Qu, X.; Han, X.; et al. Towards a sustainable monitoring: A self-powered smart transportation infrastructure skin. Nano Energy 2022, 98, 107245. [Google Scholar] [CrossRef]
- Du, Y.-L.; Yi, T.-H.; Li, X.-J.; Rong, X.-L.; Dong, L.-J.; Wang, D.-W.; Gao, Y.; Leng, Z. Advances in Intellectualization of Transportation Infrastructures. Engineering 2023, 24, 239–252. [Google Scholar] [CrossRef]
- Ahmad, K.; Khujamatov, H.; Lazarev, A.; Usmanova, N.; Alduailij, M.; Alduailij, M. Internet of Things-Aided Intelligent Transport Systems in Smart Cities: Challenges, Opportunities, and Future. Wirel. Commun. Mob. Comput. 2023, 2023, 7989079. [Google Scholar] [CrossRef]
- Delooz, Q.; Maksimovski, D.; Festag, A.; Facchi, C. Design and Evaluation of V2X Communication Protocols for Cooperatively Interacting Automobiles. In Cooperatively Interacting Vehicles; Stiller, C., Althoff, M., Burger, C., Deml, B., Eckstein, L., Flemisch, F., Eds.; Springer International Publishing: Cham, Switzerland, 2024; pp. 159–199. [Google Scholar] [CrossRef]
- Fanari, L.; Morejón, D.; Bilbao, I.; Iradier, E.; Montalban, J.; Angueira, P. Optimized IEEE 802.11ax for smart warehouses. Ad Hoc Netw. 2024, 158, 103415. [Google Scholar] [CrossRef]
- Sethi, P.; Sarangi, S.R. Internet of Things: Architectures, Protocols, and Applications. J. Electr. Comput. Eng. 2017, 2017, 9324035. [Google Scholar] [CrossRef]
- Forkan, A.R.M.; Kang, Y.-B.; Marti, F.; Banerjee, A.; McCarthy, C.; Ghaderi, H.; Costa, B.; Dawod, A.; Georgakopolous, D.; Jayarama, P.P. AIoT-CitySense: AI and IoT-Driven City-Scale Sensing for Roadside Infrastructure Maintenance. Data Sci. Eng. 2024, 9, 26–40. [Google Scholar] [CrossRef]
- Ahmad, J.; Zia, M.U.; Naqvi, I.H.; Chattha, J.N.; Butt, F.A.; Huang, T.; Xiang, W. Machine learning and blockchain technologies for cybersecurity in connected vehicles. WIREs Data Min. Knowl. Discov. 2024, 14, e1515. [Google Scholar] [CrossRef]
- Guillen-Perez, A.; Cano, M. Intelligent IoT systems for traffic management: A practical application. IET Intell. Transp. Syst. 2021, 15, 273–285. [Google Scholar] [CrossRef]
- Agarwal, I.; Singh, A.; Agarwal, A.; Mishra, S.; Satapathy, S.K.; Cho, S.-B.; Prusty, M.R.; Mohanty, S.N. Enhancing Road Safety and Cybersecurity in Traffic Management Systems: Leveraging the Potential of Reinforcement Learning. IEEE Access 2024, 12, 9963–9975. [Google Scholar] [CrossRef]
- Islam, M.; Chowdhury, M.; Li, H.; Hu, H. Cybersecurity Attacks in Vehicle-to-Infrastructure Applications and Their Prevention. Transp. Res. Rec. J. Transp. Res. Board 2018, 2672, 66–78. [Google Scholar] [CrossRef]
- Li, Z.; Jin, D.; Hannon, C.; Shahidehpour, M.; Wang, J. Assessing and mitigating cybersecurity risks of traffic light systems in smart cities. IET Cyber-Phys. Syst. Theory Appl. 2016, 1, 60–69. [Google Scholar] [CrossRef]
- Li, Z.; Shahidehpour, M. Deployment of cybersecurity for managing traffic efficiency and safety in smart cities. Electr. J. 2017, 30, 52–61. [Google Scholar] [CrossRef]
- Hahn, D.; Munir, A.; Behzadan, V. Security and Privacy Issues in Intelligent Transportation Systems: Classification and Challenges. IEEE Intell. Transp. Syst. Mag. 2021, 13, 181–196. [Google Scholar] [CrossRef]
- Sun, E.; Chen, Z.; Cai, J. Cloud Control Platform of Vehicle and Road Collaborative and its Implementation on Intelligent Networked Vehicles. In Proceedings of the 2021 IEEE International Conference on Emergency Science and Information Technology (ICESIT), Chongqing, China, 22–24 November 2021; IEEE: Piscataway, NJ, USA, 2021; pp. 274–276. [Google Scholar] [CrossRef]
- Zhu, G.; Zhao, F.; Song, H.; Liu, Z. Cost Analysis of Vehicle-Road Cooperative Intelligence Solutions for High-Level Autonomous Driving: A Beijing Case Study. J. Adv. Transp. 2024, 2024, 6170743. [Google Scholar] [CrossRef]
- Farman, H.; Khan, Z.; Jan, B.; Boulila, W.; Habib, S.; Koubaa, A. Smart Transportation in Developing Countries: An Internet-of-Things-Based Conceptual Framework for Traffic Control. Wirel. Commun. Mob. Comput. 2022, 2022, 8219377. [Google Scholar] [CrossRef]
- Namazi, E.; Li, J.; Lu, C. Intelligent Intersection Management Systems Considering Autonomous Vehicles: A Systematic Literature Review. IEEE Access 2019, 7, 91946–91965. [Google Scholar] [CrossRef]
- McLachlan, S.; Neil, M.; Dube, K.; Bogani, R.; Fenton, N.; Schaffer, B. Smart automotive technology adherence to the law: (de)constructing road rules for autonomous system development, verification and safety. Int. J. Law Inf. Technol. 2022, 29, 255–295. [Google Scholar] [CrossRef]
- Shladover, S.E. Opportunities, Challenges, and Uncertainties in Urban Road Transport Automation. Sustainability 2022, 14, 1853. [Google Scholar] [CrossRef]
- Suk, H.; Lee, Y.; Kim, T.; Kim, S. Addressing uncertainty challenges for autonomous driving in real-world environments. In Advances in Computers; Elsevier: Amsterdam, The Netherlands, 2024; Volume 134, pp. 317–361. [Google Scholar] [CrossRef]
- Zourlidou, S.; Sester, M.; Hu, S. Recognition of Intersection Traffic Regulations from Crowdsourced Data. ISPRS Int. J. Geo-Inf. 2022, 12, 4. [Google Scholar] [CrossRef]
- Bruin, R.D. Autonomous Intelligent Cars on the European Intersection of Liability and Privacy: Regulatory Challenges and the Road Ahead. Eur. J. Risk Regul. 2016, 7, 485–501. [Google Scholar] [CrossRef]
- Cummings, C.L.; Wells, E.M.; Trump, B.D. Engineering and public health: Converging disciplines for resilient solutions. Environ. Syst. Decis. 2024, 44, 189–198. [Google Scholar] [CrossRef]
- Rafiq, G.; Talha, B.; Patzold, M.; Luis, J.G.; Ripa, G.; Carreras, I.; Coviello, C.; Marzorati, S.; Rodriguez, G.P.; Herrero, G.; et al. What?s New in Intelligent Transportation Systems?: An Overview of European Projects and Initiatives. IEEE Veh. Technol. Mag. 2013, 8, 45–69. [Google Scholar] [CrossRef]
- Waqar, A.; Alshehri, A.H.; Alanazi, F.; Alotaibi, S.; Almujibah, H.R. Evaluation of challenges to the adoption of intelligent transportation system for urban smart mobility. Res. Transp. Bus. Manag. 2023, 51, 101060. [Google Scholar] [CrossRef]
- Antonio, G.-P.; Maria-Dolores, C. Multi-Agent Deep Reinforcement Learning to Manage Connected Autonomous Vehicles at Tomorrow’s Intersections. IEEE Trans. Veh. Technol. 2022, 71, 7033–7043. [Google Scholar] [CrossRef]
- Haddad, T.A.; Hedjazi, D.; Aouag, S. A deep reinforcement learning-based cooperative approach for multi-intersection traffic signal control. Eng. Appl. Artif. Intell. 2022, 114, 105019. [Google Scholar] [CrossRef]
- Mushtaq, A.; Haq, I.U.; Imtiaz, M.U.; Khan, A.; Shafiq, O. Traffic Flow Management of Autonomous Vehicles Using Deep Reinforcement Learning and Smart Rerouting. IEEE Access 2021, 9, 51005–51019. [Google Scholar] [CrossRef]
- Shrimal, H. Integration of AI-Powered Vehicles with Smart City Infrastructure to Transform the Future of Automotive World. No. 2024-28-0028. Presented at the International Automotive CAE Conference—Road to Virtual World, Delhi, India, October 2024. [Google Scholar] [CrossRef]
- Ding, C.; Zhu, L.; Shen, L.; Li, Z.; Li, Y.; Liang, Q. The Intelligent Traffic Flow Control System Based on 6G and Optimized Genetic Algorithm. IEEE Trans. Intell. Transp. Syst. 2024, 1–14. [Google Scholar] [CrossRef]
- Jha, A.V.; Appasani, B.; Khan, M.S.; Zeadally, S.; Katib, I. 6G for intelligent transportation systems: Standards, technologies, and challenges. Telecommun. Syst. 2024, 86, 241–268. [Google Scholar] [CrossRef]
- Liu, Y.; Huo, L.; Wu, J.; Bashir, A.K. Swarm Learning-Based Dynamic Optimal Management for Traffic Congestion in 6G-Driven Intelligent Transportation System. IEEE Trans. Intell. Transp. Syst. 2023, 24, 7831–7846. [Google Scholar] [CrossRef]
- Nguyen, V.-L.; Hwang, R.-H.; Lin, P.-C.; Vyas, A.; Nguyen, V.-T. Toward the Age of Intelligent Vehicular Networks for Connected and Autonomous Vehicles in 6G. IEEE Netw. 2023, 37, 44–51. [Google Scholar] [CrossRef]
- Sharma, S.; Popli, R.; Singh, S.; Chhabra, G.; Saini, G.S.; Singh, M.; Sandhu, A.; Sharma, A.; Kumar, R. The Role of 6G Technologies in Advancing Smart City Applications: Opportunities and Challenges. Sustainability 2024, 16, 7039. [Google Scholar] [CrossRef]
- Singh, G.; Srivastava, A.; Bohara, V.A. Visible Light and Reconfigurable Intelligent Surfaces for Beyond 5G V2X Communication Networks at Road Intersections. IEEE Trans. Veh. Technol. 2022, 71, 8137–8151. [Google Scholar] [CrossRef]
- Kušić, K.; Schumann, R.; Ivanjko, E. A digital twin in transportation: Real-time synergy of traffic data streams and simulation for virtualizing motorway dynamics. Adv. Eng. Inform. 2023, 55, 101858. [Google Scholar] [CrossRef]
- Lv, Z.; Li, Y.; Feng, H.; Lv, H. Deep Learning for Security in Digital Twins of Cooperative Intelligent Transportation Systems. IEEE Trans. Intell. Transp. Syst. 2022, 23, 16666–16675. [Google Scholar] [CrossRef]
- Thonhofer, E.; Sigl, S.; Fischer, M.; Heuer, F.; Kuhn, A.; Erhart, J.; Harrer, M.; Schildorfer, W. Infrastructure-Based Digital Twins for Cooperative, Connected, Automated Driving and Smart Road Services. IEEE Open J. Intell. Transp. Syst. 2023, 4, 311–324. [Google Scholar] [CrossRef]
- Chang, C.; Cao, D.; Chen, L.; Su, K.; Su, K.; Su, Y.; Wang, F.-Y.; Wang, J.; Wang, P.; Wei, J.; et al. MetaScenario: A Framework for Driving Scenario Data Description, Storage and Indexing. IEEE Trans. Intell. Veh. 2023, 8, 1156–1175. [Google Scholar] [CrossRef]
- Fleck, T.; Daaboul, K.; Weber, M.; Schörner, P.; Wehmer, M.; Doll, J.; Orf, S.; Sußmann, N.; Hubschneider, C.; Zofka, M.R.; et al. Towards Large Scale Urban Traffic Reference Data: Smart Infrastructure in the Test Area Autonomous Driving Baden-Württemberg. In Intelligent Autonomous Systems 15. Advances in Intelligent Systems and Computing; Strand, M., Dillmann, R., Menegatti, E., Ghidoni, S., Eds.; Springer International Publishing: Cham, Switzerland, 2019; Volume 867, pp. 964–982. [Google Scholar] [CrossRef]
- Li, X.; Ning, H.; Huang, X.; Dadashova, B.; Kang, Y.; Ma, A. Urban infrastructure audit: An effective protocol to digitize signalized intersections by mining street view images. Cartogr. Geogr. Inf. Sci. 2022, 49, 32–49. [Google Scholar] [CrossRef]
- Dhinesh Kumar, R.; Rammohan, A. Revolutionizing Intelligent Transportation Systems with Cellular Vehicle-to-Everything (C-V2X) technology: Current trends, use cases, emerging technologies, standardization bodies, industry analytics and future directions. Veh. Commun. 2023, 43, 100638. [Google Scholar] [CrossRef]
- Guerrieri, M. “COM-Roundabout”. Commutable Rroundabout. Ministry of the Enterprises and Made in Italy. Patent Registration n. 202024000003394, 1 January 2024. [Google Scholar]
- Martin-Gasulla, M.; Elefteriadou, L. Single-Lane Roundabout Manager under Fully Automated Vehicle Environment. Transp. Res. Rec. 2019, 2673, 439–449. [Google Scholar] [CrossRef]
- Guerrieri, M.; Corriere, F.; Lo Casto, B.; Rizzo, G. A model for evaluating the environmental and functional benefits of innovative roundabouts. Transp. Res. Part D Transp. Environ. 2015, 39, 1–16. [Google Scholar] [CrossRef]




| Category | Key Technologies | Functionality | Key Reference(s) |
|---|---|---|---|
| Connectivity | V2X communication (V2I, V2V, V2P) | Enables real-time connectivity for improved traffic flow and safety | [33,34,35] |
| Artificial intelligence | AI-based traffic control (adaptive signal control, accident prediction) | Optimizes signal control, reduces congestion, and enhances traffic efficiency | [11,36,37,38,39,90,91,92,93,94] |
| Sensing and IoT | IoT and multi-sensor fusion (traffic and environmental monitoring, predictive maintenance) | Enhances real-time monitoring and adapts traffic control to environmental conditions | [9,40,41,42,43,44,45,46] |
| Computational technologies | Edge computing and real-time congestion management | Processes data at the edge for low-latency, real-time traffic decisions | [47] |
| Security | Cybersecurity (encryption, IDS, blockchain) | Secures data transmission, prevents cyber threats, and ensures data integrity | [48,49,50,51,52,53,54] |
| Autonomous vehicle integration | Coordinated CAV interactions and lane-level navigation assistance | Enhances traffic coordination for autonomous and connected vehicles | [55,56,57,58,59,60,61] |
| Traffic optimization | Dynamic lane allocation and emergency vehicle prioritization | Improves traffic efficiency through adaptive lane management | [62,63,64,65] |
| Safety | Collision prediction and incident detection systems | Enhances road safety by predicting and preventing accidents | [66,67,68,69,70,71,72,73,74] |
| Environmental impact | Traffic signal optimization and emission control | Reduces emissions, optimizes fuel use, and integrates EV charging | [11,75,76,77,78] |
| Equity and accessibility | Extended pedestrian crossings and public transit prioritization | Improves accessibility for vulnerable users and prioritizes public transit | [79,80,81,82,83,84,85] |
| Multi-modal integration | Public transit synchronization and ride sharing support | Supports integrated mobility solutions for seamless transportation | [5,86,87,88,89] |
Disclaimer/Publisher’s Note: The statements, opinions and data contained in all publications are solely those of the individual author(s) and contributor(s) and not of MDPI and/or the editor(s). MDPI and/or the editor(s) disclaim responsibility for any injury to people or property resulting from any ideas, methods, instructions or products referred to in the content. |
© 2025 by the authors. Licensee MDPI, Basel, Switzerland. This article is an open access article distributed under the terms and conditions of the Creative Commons Attribution (CC BY) license (https://creativecommons.org/licenses/by/4.0/).
Share and Cite
Khanmohamadi, M.; Guerrieri, M. Smart Intersections and Connected Autonomous Vehicles for Sustainable Smart Cities: A Brief Review. Sustainability 2025, 17, 3254. https://doi.org/10.3390/su17073254
Khanmohamadi M, Guerrieri M. Smart Intersections and Connected Autonomous Vehicles for Sustainable Smart Cities: A Brief Review. Sustainability. 2025; 17(7):3254. https://doi.org/10.3390/su17073254
Chicago/Turabian StyleKhanmohamadi, Masoud, and Marco Guerrieri. 2025. "Smart Intersections and Connected Autonomous Vehicles for Sustainable Smart Cities: A Brief Review" Sustainability 17, no. 7: 3254. https://doi.org/10.3390/su17073254
APA StyleKhanmohamadi, M., & Guerrieri, M. (2025). Smart Intersections and Connected Autonomous Vehicles for Sustainable Smart Cities: A Brief Review. Sustainability, 17(7), 3254. https://doi.org/10.3390/su17073254

