Impact of the Pilot Policy for Migrant Workers’ Return Entrepreneurship on High-Quality Agricultural Development in the Context of Rural Revitalization
Abstract
1. Introduction
2. Literature Review
2.1. Research on Migrant Workers Returning Home for Entrepreneurship
2.2. Research on HQAD
2.3. Research Review
3. Policy Context and Theoretical Analysis
3.1. Policy Context
3.2. Theoretical Analysis
4. Data and Methods
4.1. Data Source
4.2. Variable Definition
4.3. Model Setup
5. Results
5.1. Baseline Regression Results
5.2. Mechanism Test
5.3. Robustness Tests
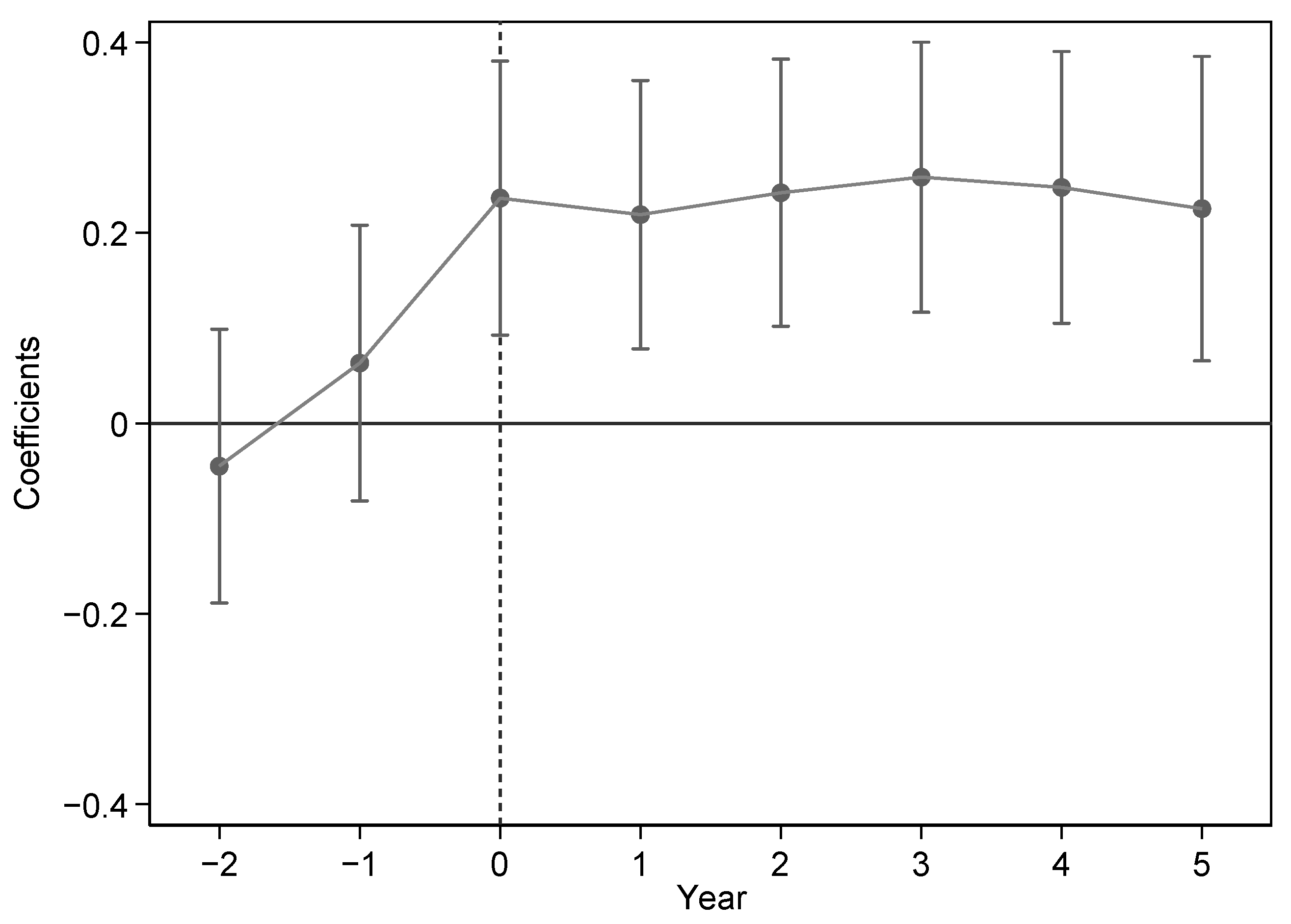
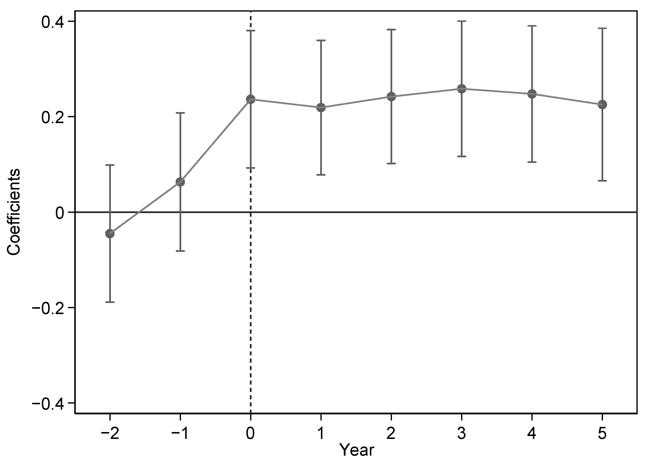
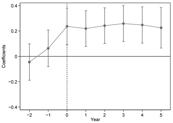
5.3.1. Parallel Trend Test
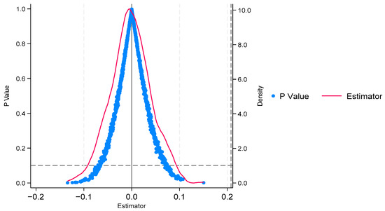
5.3.2. Placebo Test
5.3.3. Other Robustness Tests
5.4. Heterogeneity Analysis
6. Discussion
6.1. Summary of Research Conclusions
6.2. Heterogeneity Analysis and Integration with Previous Literature
6.3. Mechanism Analysis and Theoretical Implications
6.4. Policy Recommendations
6.5. Limitations and Future Research Directions
7. Conclusions
Author Contributions
Funding
Institutional Review Board Statement
Informed Consent Statement
Data Availability Statement
Conflicts of Interest
References
- Wang, S.X.; Yu, F.B. Labor mobility barriers and rural-urban migration in transitional China. China Econ. Rev. 2019, 53, 211–224. [Google Scholar] [CrossRef]
- Liao, L.; Long, H.; Gao, X.; Ma, E. Effects of land use transitions and rural aging on agricultural production in China’s farming area: A perspective from changing labor employing quantity in the planting industry. Land Use Policy 2019, 88, 104152. [Google Scholar] [CrossRef]
- Chen, X. The core of China’s rural revitalization: Exerting the functions of rural area. China Agric. Econ. Rev. 2020, 12, 1–13. [Google Scholar] [CrossRef]
- Sun, J.; Chen, S.; Tian, M. Retain in the City, Return Flow, or Blind Direction: A Study on the Differentiation Mechanism of Migrant Workers’ Migration Willingness under the Background of China’s Strategy for Integrated Urban–Rural Development. Sustainability 2024, 16, 8304. [Google Scholar] [CrossRef]
- Chen, C.; Luo, Z.; Zhu, J. Rural gentrification, the booming B&B industry and linked migration in China: To what extent can gentrification contribute to rural revitalisation? Popul. Space Place 2024, 30, e2827. [Google Scholar] [CrossRef]
- Xue, Y.; Kong, M.; Chen, R.; Wang, Q.; Shen, Y.; Zhuang, J. How Does Internet Use Promote Returned Migrant Workers’ Entrepreneurship: Evidence from Rural China. Sustainability 2023, 15, 10351. [Google Scholar] [CrossRef]
- Shen, X.; Tsai, K.S. Institutional adaptability in China: Local developmental models under changing economic conditions. World Dev. 2016, 87, 107–127. [Google Scholar] [CrossRef]
- Xiong, C.; Zeng, F. Influence of digital finance on efficacy of entrepreneurship by returning migrant workers. Discret. Dyn. Nat. Soc. 2021, 2021, 3798106. [Google Scholar] [CrossRef]
- Sobel, R.S. Testing baumol: Institutional quality and the productivity of entrepreneurship. J. Bus. Ventur. 2008, 23, 641–655. [Google Scholar] [CrossRef]
- Stephan, U.; Uhlaner, L.M. Performance-based vs. socially supportive culture: A cross-national study of descriptive norms and entrepreneurship. J. Int. Bus. Stud. 2010, 41, 1347–1364. [Google Scholar] [CrossRef]
- Démurger, S.; Xu, H. Return migrants: The rise of new entrepreneurs in rural China. World Dev. 2011, 39, 1847–1861. [Google Scholar] [CrossRef]
- Unger, J.M.; Rauch, A.; Frese, M.; Rosenbusch, N. Human capital and entrepreneurial success: A meta-analytical review. J. Bus. Ventur. 2011, 26, 341–358. [Google Scholar] [CrossRef]
- Baron, R.A. Cognitive mechanisms in entrepreneurship: Why and when entrepreneurs think differently than other people. J. Bus. Ventur. 1998, 13, 275–294. [Google Scholar] [CrossRef]
- Bruderl, J.; Preisendorfer, P. Network support and the success of newly founded businesses. Small Bus. Econ. 1998, 10, 213–225. [Google Scholar] [CrossRef]
- Shane, S.; Cable, D. Network ties, reputation, and the financing of new ventures. Manag. Sci. 2002, 48, 364–381. [Google Scholar] [CrossRef]
- Lee, E.S. A theory of migration. Demography 1966, 3, 47–57. [Google Scholar] [CrossRef]
- Castelli, F. Drivers of migration: Why do people move? J. Travel Med. 2018, 25, tay040. [Google Scholar] [CrossRef]
- Massey, D.S. Social structure, household strategies, and the cumulative causation of migration. Popul. Index 1990, 56, 3–26. [Google Scholar] [CrossRef]
- Ma, Z. Social-capital mobilization and income returns to entrepreneurship: The case of return migration in rural China. Environ. Plan. A Econ. Space 2002, 34, 1763–1784. [Google Scholar] [CrossRef]
- Schultz, T.W. Investment in human capital. Am. Econ. Rev. 1961, 51, 1–17. [Google Scholar]
- Shao, S.; Dong, C. Can migrant workers return home to start businesses enhance the vitality of county economy? Int. Rev. Econ. Financ. 2025, 98, 103950. [Google Scholar] [CrossRef]
- Wu, K.; Zhao, X.; Wang, X.; Chen, X.; Hung, T.K.; Wang, Z.; Lee, S.C. The impact of entrepreneurial resilience on the entrepreneurial intention of return migrants: An empirical study based on survey data from multiple provinces in China. Sage Open 2023, 13, 21582440231182654. [Google Scholar] [CrossRef]
- Zhao, X.; Marjerison, R.K.; Peng, C. The impact and effectiveness of China’s entrepreneurship policy for back-home migrant workers. Humanit. Soc. Sci. Commun. 2024, 11, 623. [Google Scholar] [CrossRef]
- Cui, X.; Cai, T.; Deng, W.; Zheng, R.; Jiang, Y.; Bao, H. Indicators for evaluating high-quality agricultural development: Empirical study from Yangtze River economic belt, China. Soc. Indic. Res. 2022, 164, 1101–1127. [Google Scholar] [CrossRef] [PubMed]
- OECD. Agricultural Policy Monitoring and Evaluation 2020; OECD: Paris, France, 2020. [Google Scholar] [CrossRef]
- Martinez, M.M.; Mlachila, M.M. The Quality of the Recent High-Growth Episode in Sub-Saharan Africa; International Monetary Fund: Washington, DC, USA, 2013. [Google Scholar]
- Hua, J.; Yu, J.; Song, Y.; Xue, Q.; Zhou, Y. The enabling effect of digital economy on high-quality agricultural development-evidence from China. Sustainability 2024, 16, 3859. [Google Scholar] [CrossRef]
- Lu, X.; Li, Z.; Wang, H.; Tang, Y.; Hu, B.; Gong, M.; Li, Y. Evaluating impact of farmland recessive morphology transition on high-quality agricultural development in China. Land 2022, 11, 435. [Google Scholar] [CrossRef]
- Lin, L.; Gu, T.; Shi, Y. The influence of new quality productive forces on high-quality agricultural development in China: Mechanisms and empirical testing. Agriculture 2024, 14, 1022. [Google Scholar] [CrossRef]
- Qi, Y.; Gao, M.; Wang, H.; Ding, H.; Liu, J.; Sriboonchitta, S. Does marketization promote high-quality agricultural development in China? Sustainability 2023, 15, 9498. [Google Scholar] [CrossRef]
- Deng, F.; Jia, S.; Ye, M.; Li, Z. Coordinated development of high-quality agricultural transformation and technological innovation: A case study of main grain-producing areas, China. Environ. Sci. Pollut. Res. 2022, 29, 35150–35164. [Google Scholar] [CrossRef]
- Shen, L.; Wang, F. Can migrant workers returning home for entrepreneurship increase agricultural labor productivity: Evidence from a quasi-natural experiment in China. Agriculture 2024, 14, 905. [Google Scholar] [CrossRef]
- Gao, X.; Zhang, R. A Study on Startup Policy Toolkit of Off-Farm Workers Returning Hometown in China. Agric. Rural Stud. 2023, 1, 0014. [Google Scholar] [CrossRef]
- Tan, Q. Growth disparity in China: Provincial causes. J. Contemp. China 2002, 11, 735–759. [Google Scholar] [CrossRef]
- Chu, C.Y.C. Population density and infrastructure development. Rev. Dev. Econ. 1997, 1, 294–304. [Google Scholar] [CrossRef]
- Glaeser, E.L.; Gottlieb, J.D. The wealth of cities: Agglomeration economies and spatial equilibrium in the United States. J. Econ. Lit. 2009, 47, 983–1028. [Google Scholar] [CrossRef]
- Läpple, D.; Renwick, A.; Cullinan, J.; Thorne, F. What drives innovation in the agricultural sector? A spatial analysis of knowledge spillovers. Land Use Policy 2016, 56, 238–250. [Google Scholar] [CrossRef]
- Smailes, P.J.; Argent, N.; Griffin, T.L.C. Rural population density: Its impact on social and demographic aspects of rural communities. J. Rural Stud. 2002, 18, 359–366. [Google Scholar] [CrossRef]
- McMillan, M.; Masters, W.; Kazianga, H. Rural Demography, Public Services and Land Rights in Africa: A Village-Level Analysis in Burkina Faso; National Bureau of Economic Research: Cambridge, MA, USA, 2011. [Google Scholar] [CrossRef]
- Lanchun, L.; Wei, C.; Kaimo, G.; Fang, Y.; Yun, T.; Ke, Z. Research on the Evaluation System Construction of County Innovation Driven Development-Based on Evaluation and Measurement Model. In Artificial Intelligence in China; Liang, Q., Wang, W., Mu, J., Liu, X., Na, Z., Eds.; Springer: Singapore, 2022; Volume 854, pp. 325–334. [Google Scholar] [CrossRef]
- Feng, E. Research on the Dilemma and Countermeasures of Migrant Workers Returning Home to Start Their Own Business under the Background of Rural Revitalization: Take Bengbu City in Anhui Province as an Example. Front. Sustain. Dev. 2024, 4, 25–30. Available online: https://www.google.com/url?sa=t&source=web&rct=j&opi=89978449&url=https://bcpublication.org/index.php/FSD/article/download/6394/6205/6707&ved=2ahUKEwjqsoOUjbuMAxUCg_0HHY7xBasQFnoECCEQAQ&usg=AOvVaw2LlxT0_vGeCYYl-3nA2CyO (accessed on 21 March 2025).
- Peterson, R.A.; Balasubramanian, S.; Bronnenberg, B.J. Exploring the implications of the internet for consumer marketing. J. Acad. Mark. Sci. 1997, 25, 329–346. [Google Scholar] [CrossRef]
- Feng, X. Control, exploitation and exclusion: Experiences of small farmer e-tailers in agricultural e-commerce in China. J. Agrar. Change 2024, 24, e12567. [Google Scholar] [CrossRef]
- Zhou, R.; Ji, M.; Zhao, S. Does E-commerce participation among farming households affect farmland abandonment? Evidence from a large-scale survey in China. Land 2024, 13, 376. [Google Scholar] [CrossRef]
- Bernstein, H. Notes on capital and peasantry. Rev. Afr. Political Econ. 1977, 4, 60–73. [Google Scholar] [CrossRef]
- Chintagunta, P.K.; Chu, J.; Cebollada, J. Quantifying transaction costs in online/off-line grocery channel choice. Mark. Sci. 2011, 31, 96–114. [Google Scholar] [CrossRef]
- Liu, J.; Ren, Y. Can digital inclusive finance ensure food security while achieving low-carbon transformation in agricultural development? Evidence from China. J. Clean. Prod. 2023, 418, 138016. [Google Scholar] [CrossRef]
- Crippa, M.; Guizzardi, D.; Solazzo, E.; Muntean, M.; Schaaf, E.; Monforti-Ferrario, F.; Banja, M.; Olivier, J.G.J.; Grassi, G.; Rossi, S.; et al. GHG Emissions of All World Countries; Publications Office of the European Union: Luxembourg, 2024. [Google Scholar] [CrossRef]
- Jia, X. Digital economy, factor allocation, and sustainable agricultural development: The perspective of labor and capital misallocation. Sustainability 2023, 15, 4418. [Google Scholar] [CrossRef]
- Ye, L. Digital economy and high-quality agricultural development. Int. Rev. Econ. Financ. 2025, 99, 104028. [Google Scholar] [CrossRef]
- Zhang, Z.; Li, Y.; Elahi, E.; Wang, Y. Comprehensive evaluation of agricultural modernization levels. Sustainability 2022, 14, 5069. [Google Scholar] [CrossRef]
- Chen, L.; Yu, L.; Yin, J.; Xi, M. Impact of population density on spatial differences in the economic growth of urban agglomerations: The case of Guanzhong plain urban agglomeration, China. Sustainability 2023, 15, 14601. [Google Scholar] [CrossRef]
- Liu, Y.; Ji, D.; Zhang, L.; An, J.; Sun, W. Rural financial development impacts on agricultural technology innovation: Evidence from China. Int. J. Environ. Res. Public Health 2021, 18, 1110. [Google Scholar] [CrossRef]
- Huang, P.C.C.; Yuan, G.; Peng, Y. Capitalization without proletarianization in China’s agricultural development. Mod. China 2012, 38, 139–173. [Google Scholar] [CrossRef]



| HQAD Indicators | Formula | Attribute |
|---|---|---|
| Agricultural Mechanization Level | Agricultural Machinery Power | + |
| Harvest Mechanization Degree | Harvested Area/Total Sown Area of Crops | + |
| Grain Yield per Unit Area | Grain Output/Arable Land Area | + |
| Agricultural Proportion in Primary Industry | Agricultural Output/Total Output of Agriculture, Forestry, Animal Husbandry, and Fishery | + |
| Agricultural Economic Contribution | Agricultural Value Added | + |
| Urban-Rural Income Gap | Per Capita Disposable Income of Urban Residents/Per Capita Disposable Income of Rural Residents | − |
| Agricultural Carbon Emission Intensity | Agricultural Carbon Emissions/Agricultural Output | − |
| Variables | Variables | Definitions | Mean | Standard Deviation |
|---|---|---|---|---|
| Dependent Variable | HQAD | Equal Weight Average Method | 6.35 | 2.80 |
| Independent Variable | Returning Home for Entrepreneurship Policy | Pilot counties are assigned a value of 1 from the year of selection onward; others are assigned 0 | 0.08 | 0.27 |
| Control Variables | Capital Investment Intensity | Total social fixed asset investment/Regional GDP | 1.32 | 4.78 |
| Enterprise Development Scale | ln (Number of Large and Medium-sized Industrial Enterprises) | 3.73 | 1.47 | |
| Telecommunication Infrastructure | ln (Fixed-line Telephone Subscribers) | 9.96 | 1.21 | |
| Financial Support Intensity | Year-end Financial Institution Loans/Regional GDP | 0.76 | 0.44 | |
| Household Savings Rate | Household Savings Deposits/Regional GDP | 0.85 | 0.43 | |
| Consumer Market Size | ln (Retail Sales of Consumer Goods) | 12.67 | 1.38 | |
| Foreign Investment Attractiveness | ln (Actual Foreign Investment Amount) | 7.50 | 1.15 | |
| Social Welfare Level | ln (Number of Social Welfare Institution Beds) | 6.67 | 1.25 | |
| Mechanism Variable | Population Agglomeration | ln (Year-end Total Population/Administrative Area Land Area) | 2.56 | 1.58 |
| Technological Innovation | Number of patent inventions published/10000 | 0.01 | 0.03 | |
| E-commerce Development | ln (Number of Taobao + 1) | 0.15 | 0.57 |
| Variables | HQAD | HQAD |
|---|---|---|
| (1) | (2) | |
| Returning Home for Entrepreneurship Policy | 0.229 *** (7.806) | 0.216 *** (7.419) |
| Capital Investment Intensity | 0.001 (0.084) | |
| Enterprise Development Scale | −0.018 (−1.164) | |
| Telecommunication Infrastructure | 0.034 *** (3.430) | |
| Financial Support Intensity | 0.102 *** (4.809) | |
| Household Savings Rate | −0.220 *** (−8.033) | |
| Consumer Market Size | 0.081 *** (4.512) | |
| Foreign Investment Attractiveness | 0.049 *** (5.283) | |
| Social Welfare Level | 0.012 (1.498) | |
| _cons | 6.328 *** (1441.154) | 4.704 *** (17.612) |
| R2 | 0.976 | 0.976 |
| AREA | YES | YES |
| YEAR | YES | YES |
| N | 13,594 | 13,573 |
| Variables | HQAD | |||||
|---|---|---|---|---|---|---|
| (1) | (2) | (3) | (4) | (5) | (6) | |
| Returning Home for Entrepreneurship Policy | 0.160 *** (5.351) | 0.149 ** (5.027) | 0.240 *** (8.169) | 0.221 *** (7.593) | 0.215 *** (7.165) | 0.201 *** (6.752) |
| Population Agglomeration | 0.029 (0.686) | 0.037 (0.889) | ||||
| DID × Population Agglomeration | 0.312 *** (11.269) | 0.306 *** (11.133) | ||||
| Technological Innovation | 0.968 *** (3.362) | 0.905 *** (3.169) | ||||
| DID × Technological Innovation | 3.119 *** (3.633) | 2.970 *** (3.490) | ||||
| E-commerce Development | 0.080 *** (4.725) | 0.079 *** (4.634) | ||||
| DID×E-commerce Development | −0.246 *** (−3.462) | −0.257 *** (−3.629) | ||||
| _cons | 6.249 *** (57.964) | 4.615 *** (15.950) | 6.461 *** (1172.308) | 4.720 *** (16.565) | 6.316 *** (1219.092) | 4.699 *** (17.623) |
| Control | NO | YES | NO | YES | NO | YES |
| R2 | 0.976 | 0.976 | 0.977 | 0.977 | 0.976 | 0.976 |
| AREA | YES | YES | YES | YES | YES | YES |
| YEAR | YES | YES | YES | YES | YES | YES |
| N | 13578 | 13557 | 11507 | 11491 | 13594 | 13573 |
| Variables | Reduced Sample Time | Weight Adjustment | PSM−DID |
|---|---|---|---|
| (1) | (2) | (3) | |
| Returning Home for Entrepreneurship Policy | 0.205 *** (7.088) | 0.002 *** (4.434) | 0.202 *** (7.014) |
| Capital Investment Intensity | 0.004 (1.145) | −0.001 (−0.350) | 0.001 (0.605) |
| Enterprise Development Scale | 0.049 *** (2.611) | −0.001 *** (−3.241) | −0.011 (−0.548) |
| Telecommunication Infrastructure | 0.053 *** (4.671) | 0.001 *** (3.286) | 0.023 * (1.861) |
| Financial Support Intensity | 0.113 *** (4.328) | 0.001 ** (2.433) | 0.137 *** (4.409) |
| Household Savings Rate | −0.255 *** (−7.580) | −0.002 *** (−3.426) | −0.268 *** (−7.947) |
| Consumer Market Size | 0.103 *** (3.907) | 0.003 *** (8.721) | 0.104 *** (4.958) |
| Foreign Investment Attractiveness | 0.056 *** (5.581) | 0.001 ** (2.182) | 0.050 *** (4.950) |
| Social Welfare Level | 0.012 (1.326) | 0.001 (1.017) | 0.011 (1.117) |
| _cons | 3.954 *** (10.796) | 0.030 *** (6.249) | 4.702 *** (14.485) |
| R2 | 0.979 | 0.973 | 0.978 |
| AREA | Yes | Yes | Yes |
| YEAR | Yes | Yes | Yes |
| N | 10234 | 7860 | 9792 |
| Variables | (1) | (2) | (3) |
|---|---|---|---|
| East | Middle | West | |
| Returning Home for Entrepreneurship Policy | 0.401 *** (5.448) | 0.312 *** (6.238) | 0.050 (1.270) |
| Capital Investment Intensity | −0.006 (−1.205) | −0.050 *** (−2.635) | 0.001 (0.589) |
| Enterprise Development Scale | −0.058 * (−1.648) | −0.065 * (−1.928) | −0.007 (−0.349) |
| Telecommunication Infrastructure | 0.129 *** (3.979) | 0.041 ** (2.127) | 0.014 (1.143) |
| Financial Support Intensity | 0.105 * (1.739) | −0.015 (−0.382) | 0.118 *** (4.430) |
| Household Savings Rate | −0.764 *** (−13.915) | 0.226 *** (4.104) | −0.160 *** (−3.936) |
| Consumer Market Size | −0.005 (−0.137) | 0.291 *** (7.759) | 0.052 ** (2.172) |
| Foreign Investment Attractiveness | 0.0177 * (1.761) | 0.582 *** (9.894) | 0.036 (1.148) |
| Social Welfare Level | −0.010 (−0.651) | 0.008 (0.502) | 0.022 ** (1.988) |
| _cons | 6.505 *** (10.278) | −1.355 * (−1.844) | 4.279 *** (10.839) |
| R2 | 0.976 | 0.979 | 0.968 |
| AREA | Yes | Yes | Yes |
| YEAR | Yes | Yes | Yes |
| N | 3336 | 4079 | 6158 |
Disclaimer/Publisher’s Note: The statements, opinions and data contained in all publications are solely those of the individual author(s) and contributor(s) and not of MDPI and/or the editor(s). MDPI and/or the editor(s) disclaim responsibility for any injury to people or property resulting from any ideas, methods, instructions or products referred to in the content. |
© 2025 by the authors. Licensee MDPI, Basel, Switzerland. This article is an open access article distributed under the terms and conditions of the Creative Commons Attribution (CC BY) license (https://creativecommons.org/licenses/by/4.0/).
Share and Cite
Sun, Y.; Ren, Y. Impact of the Pilot Policy for Migrant Workers’ Return Entrepreneurship on High-Quality Agricultural Development in the Context of Rural Revitalization. Sustainability 2025, 17, 3154. https://doi.org/10.3390/su17073154
Sun Y, Ren Y. Impact of the Pilot Policy for Migrant Workers’ Return Entrepreneurship on High-Quality Agricultural Development in the Context of Rural Revitalization. Sustainability. 2025; 17(7):3154. https://doi.org/10.3390/su17073154
Chicago/Turabian StyleSun, Yuan, and Yiwei Ren. 2025. "Impact of the Pilot Policy for Migrant Workers’ Return Entrepreneurship on High-Quality Agricultural Development in the Context of Rural Revitalization" Sustainability 17, no. 7: 3154. https://doi.org/10.3390/su17073154
APA StyleSun, Y., & Ren, Y. (2025). Impact of the Pilot Policy for Migrant Workers’ Return Entrepreneurship on High-Quality Agricultural Development in the Context of Rural Revitalization. Sustainability, 17(7), 3154. https://doi.org/10.3390/su17073154
