Harnessing Digital Transformation for Sustainable Performance: Exploring the Mediating Roles of Green Knowledge Acquisition and Innovation Performance Under Digital Transformational Leadership
Abstract
1. Introduction
2. Theoretical Background and Hypotheses Development
2.1. The New Institutional Theory (NIT)
2.2. Digital Transformation
2.3. Green Knowledge Acquisition
2.4. Digital Transformation and Sustainable Corporate Performance
2.5. Digital Transformation and Green Knowledge Acquisition
2.6. Green Knowledge Acquisition on Sustainable Corporate Performance
2.7. Digital Transformation and Innovation Performance
2.8. Innovation Performance and Sustainable Corporate Performance
2.9. Green Knowledge Acquisition as a Mediator
2.10. Innovation Performance as a Mediator
2.11. Digital Transformation Leadership as Moderator
3. Research Methodology
3.1. Research Context
3.2. Sampling and Data Collection
3.3. Measures
4. Results
4.1. Common Method Bias (CMB)
4.2. Reliability and Validity Test
4.3. Testing of Hypotheses: Regression Results for Direct and Indirect Effects
4.4. Testing of Hypotheses: Regression Results for Moderation Analyses
5. Discussion
6. Conclusions
6.1. Theoretical Contribution
6.2. Implications for Theory
6.3. Limitations and Direction for Future Studies
Author Contributions
Funding
Institutional Review Board Statement
Informed Consent Statement
Data Availability Statement
Conflicts of Interest
Appendix A
| Digital transformation [48,102]. Please evaluate your company’s performance in the following aspects, using “1” indicates “strongly disagree” and “7” indicates “strongly agree”. |
| Digital strategy [48,102] |
|
|
|
| Digital capability [48,102] |
|
|
|
| Green Knowledge Acquisition [52]. Each item was measured using a scale from 1 (I strongly disagree) to 7 (I strongly agree). “Thanks to international experience… |
|
|
|
|
|
|
| Innovative Performance [103] |
| Each item was measured using a scale from 1 (I strongly disagree) to 7 (I strongly agree). “In the last three years our company has made strong advances in: |
|
|
|
|
| Digital Transformational Leadership [34] |
|
|
|
|
| Sustainable Corporate Performance [106,107,108,109,110] |
| Please evaluate your company’s performance in the following aspects, using “1”—“strongly disagree” and “7”—“strongly agree”. |
|
|
|
|
|
|
| Scale: (1) ‘’Not at all” (2) “Very low” (3) “Low” (4) “High” (5) “Very high” |
References
- Almeida, F.; Wasim, J. Eco-Innovation and Sustainable Business Performance: Perspectives of SMEs in Portugal and the UK. Soc. Bus. Rev. 2022, 18, 28–50. [Google Scholar] [CrossRef]
- Xu, J.; Yu, Y.; Zhang, M.; Zhang, J.Z. Impacts of Digital Transformation on Eco-Innovation and Sustainable Performance: Evidence from Chinese Manufacturing Companies. J. Clean. Prod. 2023, 393, 136278. [Google Scholar] [CrossRef]
- Li, R.; Chiu, A.S.F.; Seva, R. Reducing Carbon Footprint and Promoting Resource Sustainability in the Retail Industry through the Prevention of Dead Stocks. Clean. Responsible Consum. 2023, 11, 100150. [Google Scholar] [CrossRef]
- Ullah, A.; Ahmed, M.; Raza, S.A.; Ali, S. A Threshold Approach to Sustainable Development: Nonlinear Relationship between Renewable Energy Consumption, Natural Resource Rent, and Ecological Footprint. J. Environ. Manag. 2021, 295, 113073. [Google Scholar] [CrossRef]
- Zhuge, K.; Lin, W.; Yuan, Y.; He, H.; Zhang, Y. Does Digital Capability Promote Sustainable Development of New Ventures? The Dual Impact of Green Knowledge Creation and Green Pressure. Int. J. Environ. Res. Public Health 2023, 20, 2274. [Google Scholar] [CrossRef]
- Mostepaniuk, A.; Nasr, E.; Awwad, R.I.; Hamdan, S.; Aljuhmani, H.Y. Managing a Relationship between Corporate Social Responsibility and Sustainability: A Systematic Review. Sustainability 2022, 14, 11203. [Google Scholar] [CrossRef]
- Egor, P. Digital Transformation of Industrial Companies: What Is Management 4.0? In Proceedings of the 2020 11th International Conference on E-business, Management and Economics, Beijing, China, 15–17 July 2020; pp. 131–138. [Google Scholar]
- Abuzawida, S.S.; Alzubi, A.B.; Iyiola, K. Sustainable Supply Chain Practices: An Empirical Investigation from the Manufacturing Industry. Sustainability 2023, 15, 14395. [Google Scholar] [CrossRef]
- Saeedikiya, M.; Salunke, S.; Kowalkiewicz, M. Toward a Dynamic Capability Perspective of Digital Transformation in SMEs: A Study of the Mobility Sector. J. Clean. Prod. 2024, 439, 140718. [Google Scholar] [CrossRef]
- Lei, C.F.; Ngai, E.W.T.; Lo, C.W.H.; See-To, E.W.K. Green IT/IS Adoption and Environmental Performance: The Synergistic Roles of IT–Business Strategic Alignment and Environmental Motivation. Inf. Manag. 2023, 60, 103886. [Google Scholar] [CrossRef]
- Sahoo, S.; Kumar, A.; Upadhyay, A. How Do Green Knowledge Management and Green Technology Innovation Impact Corporate Environmental Performance? Understanding the Role of Green Knowledge Acquisition. Bus. Strategy Environ. 2023, 32, 551–569. [Google Scholar] [CrossRef]
- Borah, P.S.; Dogbe, C.S.K.; Pomegbe, W.W.K.; Bamfo, B.A.; Hornuvo, L.K. Green Market Orientation, Green Innovation Capability, Green Knowledge Acquisition and Green Brand Positioning as Determinants of New Product Success. Eur. J. Innov. Manag. 2021, 26, 364–385. [Google Scholar] [CrossRef]
- Koliby, I.S.A.; Suki, N.M.; Abdullah, H.H. Linking Knowledge Acquisition, Knowledge Dissemination, and Manufacturing SMEs’ Sustainable Performance: The Mediating Role of Knowledge Application. Bottom Line 2022, 35, 185–202. [Google Scholar] [CrossRef]
- Trivedi, K.; Srivastava, K.B.L. The Role of Knowledge Management Processes in Leveraging Competitive Strategies to Achieve Firm Innovativeness. Bottom Line 2022, 35, 53–72. [Google Scholar] [CrossRef]
- Kuo, S.-Y.; Lin, P.-C. Determinants of Green Performance in Container Terminal Operations: A Lean Management. J. Clean. Prod. 2020, 275, 123105. [Google Scholar] [CrossRef]
- Nisar, Q.A.; Haider, S.; Ali, F.; Jamshed, S.; Ryu, K.; Gill, S.S. Green Human Resource Management Practices and Environmental Performance in Malaysian Green Hotels: The Role of Green Intellectual Capital and pro-Environmental Behavior. J. Clean. Prod. 2021, 311, 127504. [Google Scholar] [CrossRef]
- Abbas, J.; Khan, S.M. Green Knowledge Management and Organizational Green Culture: An Interaction for Organizational Green Innovation and Green Performance. J. Knowl. Manag. 2022, 27, 1852–1870. [Google Scholar] [CrossRef]
- Chen, C.; Pan, J.; Liu, S.; Feng, T. Impact of Digital Capability on Firm Resilience: The Moderating Role of Coopetition Behavior. Bus. Process Manag. J. 2023, 29, 2167–2190. [Google Scholar] [CrossRef]
- Oberländer, A.M.; Röglinger, M.; Rosemann, M. Digital Opportunities for Incumbents – A Resource-Centric Perspective. J. Strateg. Inf. Syst. 2021, 30, 101670. [Google Scholar] [CrossRef]
- Li, N.; Liu, D.; Boadu, F. The Impact of Digital Supply Chain Capabilities on Enterprise Sustainable Competitive Performance: An Ambidextrous View. Ind. Manag. Amp Data Syst. 2023, 123, 1670–1689. [Google Scholar] [CrossRef]
- Alrawadieh, Z.; Alrawadieh, Z.; Cetin, G. Digital Transformation and Revenue Management: Evidence from the Hotel Industry. Tour. Econ. 2021, 27, 328–345. [Google Scholar] [CrossRef]
- Mirahsani, N.; Azizan, O.; Shahriari, M.; Rexhepi, G.; Najmi, A. Green Culture toward Employee Green Behavior; the Mediation Roles of Perceived Support and Green Identity. Environ. Dev. Sustain. 2024, 26, 16149–16172. [Google Scholar] [CrossRef]
- Wang, S.; Abbas, J.; Sial, M.S.; Álvarez-Otero, S.; Cioca, L.-I. Achieving Green Innovation and Sustainable Development Goals through Green Knowledge Management: Moderating Role of Organizational Green Culture. J. Innov. Knowl. 2022, 7, 100272. [Google Scholar] [CrossRef]
- Shahzad, M.; Qu, Y.; Zafar, A.U.; Rehman, S.U.; Islam, T. Exploring the Influence of Knowledge Management Process on Corporate Sustainable Performance through Green Innovation. J. Knowl. Manag. 2020, 24, 2079–2106. [Google Scholar] [CrossRef]
- Alabdali, M.A.; Yaqub, M.Z.; Agarwal, R.; Alofaysan, H.; Mohapatra, A.K. Unveiling Green Digital Transformational Leadership: Nexus between Green Digital Culture, Green Digital Mindset, and Green Digital Transformation. J. Clean. Prod. 2024, 450, 141670. [Google Scholar] [CrossRef]
- Aljuhmani, H.Y.; Awwad, R.I.; Albuhisi, B.; Hamdan, S. The Impact of Digital Transformation Leadership Competencies on Firm Performance Through the Lens of Organizational Creativity and Digital Strategy. In Innovative and Intelligent Digital Technologies; Towards an Increased Efficiency; Al Mubarak, M., Hamdan, A., Eds.; Springer Nature Switzerland: Cham, Switzerland, 2024; Volume 1, pp. 283–293. ISBN 978-3-031-70399-7. [Google Scholar]
- Martínez-Peláez, R.; Ochoa-Brust, A.; Rivera, S.; Félix, V.G.; Ostos, R.; Brito, H.; Félix, R.A.; Mena, L.J. Role of Digital Transformation for Achieving Sustainability: Mediated Role of Stakeholders, Key Capabilities, and Technology. Sustainability 2023, 15, 11221. [Google Scholar] [CrossRef]
- Ford, J.; Ford, L.; Polin, B. Leadership in the Implementation of Change: Functions, Sources, and Requisite Variety. J. Change Manag. 2021, 21, 87–119. [Google Scholar] [CrossRef]
- Dmytriyev, S.D.; Freeman, R.E.; Hörisch, J. The Relationship between Stakeholder Theory and Corporate Social Responsibility: Differences, Similarities, and Implications for Social Issues in Management. J. Manag. Stud. 2021, 58, 1441–1470. [Google Scholar] [CrossRef]
- Bresciani, S.; Ferraris, A.; Romano, M.; Santoro, G. Digital Transformation Management for Agile Organizations: A Compass to Sail the Digital World; Emerald Publishing Limited: Bingley, UK, 2021; ISBN 978-1-80043-172-0. [Google Scholar]
- McCarthy, P.; Sammon, D.; Alhassan, I. Digital Transformation Leadership Characteristics: A Literature Analysis. J. Decis. Syst. 2022, 32, 79–109. [Google Scholar] [CrossRef]
- Teece, D.J. Explicating Dynamic Capabilities: The Nature and Microfoundations of (Sustainable) Enterprise Performance. Strateg. Manag. J. 2007, 28, 1319–1350. [Google Scholar] [CrossRef]
- Robertson, J.; Caruana, A.; Ferreira, C. Innovation Performance: The Effect of Knowledge-Based Dynamic Capabilities in Cross-Country Innovation Ecosystems. Int. Bus. Rev. 2023, 32, 101866. [Google Scholar] [CrossRef]
- AlNuaimi, B.K.; Kumar Singh, S.; Ren, S.; Budhwar, P.; Vorobyev, D. Mastering Digital Transformation: The Nexus between Leadership, Agility, and Digital Strategy. J. Bus. Res. 2022, 145, 636–648. [Google Scholar] [CrossRef]
- George, G.; Schillebeeckx, S.J.D. Digital Transformation, Sustainability, and Purpose in the Multinational Enterprise. J. World Bus. 2022, 57, 101326. [Google Scholar] [CrossRef]
- Emeagwali, O.L.; Aljuhamni, H.Y. Introductory Chapter: Strategic Management—A Dynamic Approach. In Strategic Management—A Dynamic View; IntechOpen: London, UK, 2019; ISBN 978-1-83962-505-3. [Google Scholar]
- Telle, S.; Chiocchetti, P.; Laffan, B. External Differentiated Integration: Between Stability and Change. West Eur. Polit. 2025, 1–25. [Google Scholar] [CrossRef]
- Sydow, J.; Söderlund, J. Organizing Complex Projects from Neo-Institutional Perspectives. In Research Handbook on Complex Project Organizing; Winch, G., Brunet, M., Cao, D., Eds.; Edward Elgar Publishing: Cheltenham, UK; Northampton, MA, USA, 2023; pp. 89–98. ISBN 978-1-80088-028-3. [Google Scholar]
- AlAjlouni, A.O.; Aljuhmani, H.Y. Leveraging Business Intelligence for Enhanced Financial Performance: The Mediating Effect of Supply Chain Integration. In Achieving Sustainable Business Through AI, Technology Education and Computer Science: Volume 3: Business Sustainability and Artificial Intelligence Applications; Hamdan, A., Ed.; Springer Nature Switzerland: Cham, Switzerland, 2024; pp. 79–89. ISBN 978-3-031-73632-2. [Google Scholar]
- Nasiri, M.; Ukko, J.; Saunila, M.; Rantala, T. Managing the Digital Supply Chain: The Role of Smart Technologies. Technovation 2020, 96–97, 102121. [Google Scholar] [CrossRef]
- Baiyere, A.; Salmela, H.; Nieminen, H.; Kankainen, T. Assessing Digital Capabilities for Digital Transformation—The MIND Framework. Inf. Syst. J. 2025, 35, 6–38. [Google Scholar] [CrossRef]
- Del Giudice, M.; Scuotto, V.; Papa, A.; Tarba, S.Y.; Bresciani, S.; Warkentin, M. A Self-Tuning Model for Smart Manufacturing SMEs: Effects on Digital Innovation. J. Prod. Innov. Manag. 2021, 38, 68–89. [Google Scholar] [CrossRef]
- Scuotto, V.; Arrigo, E.; Candelo, E.; Nicotra, M. Ambidextrous Innovation Orientation Effected by the Digital Transformation: A Quantitative Research on Fashion SMEs. Bus. Process Manag. J. 2019, 26, 1121–1140. [Google Scholar] [CrossRef]
- Gaglio, C.; Kraemer-Mbula, E.; Lorenz, E. The Effects of Digital Transformation on Innovation and Productivity: Firm-Level Evidence of South African Manufacturing Micro and Small Enterprises. Technol. Forecast. Soc. Change 2022, 182, 121785. [Google Scholar] [CrossRef]
- Aljuhmani, H.Y.; Elrehail, H.; Bayram, P.; Samarah, T. Linking Social Media Marketing Efforts with Customer Brand Engagement in Driving Brand Loyalty. Asia Pac. J. Mark. Logist. 2022, 35, 1719–1738. [Google Scholar] [CrossRef]
- Omol, E.J. Organizational Digital Transformation: From Evolution to Future Trends. Digit. Transform. Soc. 2023, 3, 240–256. [Google Scholar] [CrossRef]
- Wielgos, D.M.; Homburg, C.; Kuehnl, C. Digital Business Capability: Its Impact on Firm and Customer Performance. J. Acad. Mark. Sci. 2021, 49, 762–789. [Google Scholar] [CrossRef]
- Proksch, D.; Rosin, A.F.; Stubner, S.; Pinkwart, A. The Influence of a Digital Strategy on the Digitalization of New Ventures: The Mediating Effect of Digital Capabilities and a Digital Culture. J. Small Bus. Manag. 2024, 62, 1–29. [Google Scholar] [CrossRef]
- Son, B.-G.; Kim, H.; Hur, D.; Subramanian, N. The Dark Side of Supply Chain Digitalisation: Supplier-Perceived Digital Capability Asymmetry, Buyer Opportunism and Governance. Int. J. Oper. Amp Prod. Manag. 2021, 41, 1220–1247. [Google Scholar] [CrossRef]
- Tangi, L.; Janssen, M.; Benedetti, M.; Noci, G. Barriers and Drivers of Digital Transformation in Public Organizations: Results from a Survey in the Netherlands. In Proceedings of the Electronic Government; Viale Pereira, G., Janssen, M., Lee, H., Lindgren, I., Rodríguez Bolívar, M.P., Scholl, H.J., Zuiderwijk, A., Eds.; Springer International Publishing: Cham, Switzerland, 2020; pp. 42–56. [Google Scholar]
- Song, M.; Du, Q.; Zhu, Q. A Theoretical Method of Environmental Performance Evaluation in the Context of Big Data. Prod. Plan. Control 2017, 28, 976–984. [Google Scholar] [CrossRef]
- Wang, J.; Xue, Y.; Sun, X.; Yang, J. Green Learning Orientation, Green Knowledge Acquisition and Ambidextrous Green Innovation. J. Clean. Prod. 2020, 250, 119475. [Google Scholar] [CrossRef]
- Neiroukh, S.; Emeagwali, O.L.; Aljuhmani, H.Y. Artificial Intelligence Capability and Organizational Performance: Unraveling the Mediating Mechanisms of Decision-Making Processes. Manag. Decis. 2024; ahead-of-print. [Google Scholar] [CrossRef]
- Neiroukh, S.; Aljuhmani, H.Y.; Alnajdawi, S. In the Era of Emerging Technologies: Discovering the Impact of Artificial Intelligence Capabilities on Timely Decision-Making and Business Performance. In Proceedings of the 2024 ASU International Conference in Emerging Technologies for Sustainability and Intelligent Systems (ICETSIS), Manama, Bahrain, 28–29 January 2024; pp. 1–6. [Google Scholar]
- Aljuhmani, H.Y.; Neiroukh, S. From AI Capability to Enhanced Organizational Performance: The Path Through Organizational Creativity. In Achieving Sustainable Business Through AI, Technology Education and Computer Science: Volume 2: Teaching Technology and Business Sustainability; Hamdan, A., Ed.; Springer Nature Switzerland: Cham, Switzerland, 2024; pp. 667–676. ISBN 978-3-031-71213-5. [Google Scholar]
- Chen, A.; Li, L.; Shahid, W. Digital Transformation as the Driving Force for Sustainable Business Performance: A Moderated Mediation Model of Market-Driven Business Model Innovation and Digital Leadership Capabilities. Heliyon 2024, 10, e29509. [Google Scholar] [CrossRef]
- Li, S.; Chen, Y. Governing Decentralized Autonomous Organizations as Digital Commons. J. Bus. Ventur. Insights 2024, 21, e00450. [Google Scholar] [CrossRef]
- Enbaia, E.; Alzubi, A.; Iyiola, K.; Aljuhmani, H.Y. The Interplay Between Environmental Ethics and Sustainable Performance: Does Organizational Green Culture and Green Innovation Really Matter? Sustainability 2024, 16, 10230. [Google Scholar] [CrossRef]
- Alojail, M.; Khan, S.B. Impact of Digital Transformation toward Sustainable Development. Sustainability 2023, 15, 14697. [Google Scholar] [CrossRef]
- Aboalhool, T.; Alzubi, A.; Iyiola, K. Humane Entrepreneurship in the Circular Economy: The Role of Green Market Orientation and Green Technology Turbulence for Sustainable Corporate Performance. Sustainability 2024, 16, 2517. [Google Scholar] [CrossRef]
- Zhang, Y.; Jin, S. How Does Digital Transformation Increase Corporate Sustainability? The Moderating Role of Top Management Teams. Systems 2023, 11, 355. [Google Scholar] [CrossRef]
- Yin, S.; Yu, Y. An Adoption-Implementation Framework of Digital Green Knowledge to Improve the Performance of Digital Green Innovation Practices for Industry 5.0. J. Clean. Prod. 2022, 363, 132608. [Google Scholar] [CrossRef]
- Wu, A.; Li, T. Gaining Sustainable Development by Green Supply Chain Innovation: Perspectives of Specific Investments and Stakeholder Engagement. Bus. Strategy Environ. 2020, 29, 962–975. [Google Scholar] [CrossRef]
- Singh, R.K.; Mathiyazhagan, K.; Gunasekaran, A. Advancing towards Sustainable and Net-Zero Supply Chains: A Comprehensive Analysis of Knowledge Capabilities and Industry Dynamism. J. Knowl. Manag. 2024, 29, 148–170. [Google Scholar] [CrossRef]
- Ayoub, H.S.; Aljuhmani, H.Y. Artificial Intelligence Capabilities as a Catalyst for Enhanced Organizational Performance: The Importance of Cultivating a Data-Driven Culture. In Achieving Sustainable Business Through AI, Technology Education and Computer Science: Volume 2: Teaching Technology and Business Sustainability; Hamdan, A., Ed.; Springer Nature Switzerland: Cham, Switzerland, 2024; pp. 345–356. ISBN 978-3-031-71213-5. [Google Scholar]
- Zhang, C.; Li, S. Involving Purchasing and Supply Management in Open Ecological Innovation: The Moderating Role of Digital Technologies. Int. J. Logist. Res. Appl. 2024, 27, 1047–1070. [Google Scholar] [CrossRef]
- Lee, M.-J.; Roh, T. Digitalization Capability and Sustainable Performance in Emerging Markets: Mediating Roles of in/out-Bound Open Innovation and Coopetition Strategy. Manag. Decis. 2023; ahead-of-print. [Google Scholar] [CrossRef]
- Oyedele, O.M. The Cobra Effect: Exploring the Dark Side of Innovation and Environmental Sustainability in Developing Nations. In Zero Carbon Industry, Eco-Innovation and Environmental Sustainability; Singh, R., Joshi, A., Filho, W.L., Khan, S., Eds.; Springer Nature Switzerland: Cham, Switzerland, 2025; pp. 251–268. ISBN 978-3-031-80220-1. [Google Scholar]
- Zhang, Z.; Zhu, H.; Zhou, Z.; Zou, K. How Does Innovation Matter for Sustainable Performance? Evidence from Small and Medium-Sized Enterprises. J. Bus. Res. 2022, 153, 251–265. [Google Scholar] [CrossRef]
- Chen, P.; Kim, S. The Impact of Digital Transformation on Innovation Performance - The Mediating Role of Innovation Factors. Heliyon 2023, 9, e13916. [Google Scholar] [CrossRef]
- Wang, S.; Liu, J.; Park, K.; Kang, M.; Dai, F. Matching Intra-Functional Integration with Inter-Firm IT Linkage to Facilitate Flexibility for Customers. J. Bus. Amp Ind. Mark. 2023, 39, 603–616. [Google Scholar] [CrossRef]
- Wan, Y.; Gao, Y.; Hu, Y. Blockchain Application and Collaborative Innovation in the Manufacturing Industry: Based on the Perspective of Social Trust. Technol. Forecast. Soc. Change 2022, 177, 121540. [Google Scholar] [CrossRef]
- Zhou, S.; Rashid, M.H.U.; Zobair, S.A.M.; Sobhani, F.A.; Siddik, A.B. Does ESG Impact Firms’ Sustainability Performance? The Mediating Effect of Innovation Performance. Sustainability 2023, 15, 5586. [Google Scholar] [CrossRef]
- Ahmad, S.; Omar, R.; Quoquab, F. Family Firms’ Sustainable Longevity: The Role of Family Involvement in Business and Innovation Capability. J. Fam. Bus. Manag. 2020, 11, 86–106. [Google Scholar] [CrossRef]
- Chawla, A.S.; Kundu, S.C.; Kumar, S.; Gahlawat, N.; Kundu, H. The Effect of Knowledge Management Capacity on Firm Performance through Sequential Mediations of Strategic HRM, Administrative and Technical Innovations. J. Asia Bus. Stud. 2021, 16, 923–942. [Google Scholar] [CrossRef]
- Chen, A.P.S.; Huang, Y.-F.; Do, M.-H. Exploring the Challenges to Adopt Green Initiatives to Supply Chain Management for Manufacturing Industries. Sustainability 2022, 14, 13516. [Google Scholar] [CrossRef]
- Larbi-Siaw, O.; Xuhua, H.; Owusu, E.; Owusu-Agyeman, A.; Fulgence, B.E.; Frimpong, S.A. Eco-Innovation, Sustainable Business Performance and Market Turbulence Moderation in Emerging Economies. Technol. Soc. 2022, 68, 101899. [Google Scholar] [CrossRef]
- Malik, M.; Ali, M.; Latan, H.; Jabbour, C.J.C. Green Project Management Practices, Green Knowledge Acquisition and Sustainable Competitive Advantage: Empirical Evidence. J. Knowl. Manag. 2023, 27, 2350–2375. [Google Scholar] [CrossRef]
- Pereira, V.; Bamel, U. Extending the Resource and Knowledge Based View: A Critical Analysis into Its Theoretical Evolution and Future Research Directions. J. Bus. Res. 2021, 132, 557–570. [Google Scholar] [CrossRef]
- Tu, Y.; Wu, W. How Does Green Innovation Improve Enterprises’ Competitive Advantage? The Role of Organizational Learning. Sustain. Prod. Consum. 2021, 26, 504–516. [Google Scholar] [CrossRef]
- Ly, B. The Interplay of Digital Transformational Leadership, Organizational Agility, and Digital Transformation. J. Knowl. Econ. 2024, 15, 4408–4427. [Google Scholar] [CrossRef]
- Mundlos, P.; Wulf, T.; Mueller, F.A. Perceived Task Complexity in Strategic Decision Situations: The Role of Cognitive Integration and Cognitive Load. Eur. Bus. Rev. 2024; ahead-of-print. [Google Scholar] [CrossRef]
- Obradović, T.; Vlačić, B.; Dabić, M. Open Innovation in the Manufacturing Industry: A Review and Research Agenda. Technovation 2021, 102, 102221. [Google Scholar] [CrossRef]
- Penalva, J. Innovation and Leadership as Design: A Methodology to Lead and Exceed an Ecological Approach in Higher Education. J. Knowl. Econ. 2022, 13, 430–446. [Google Scholar] [CrossRef]
- Le, T.T.; Ikram, M. Do Sustainability Innovation and Firm Competitiveness Help Improve Firm Performance? Evidence from the SME Sector in Vietnam. Sustain. Prod. Consum. 2022, 29, 588–599. [Google Scholar] [CrossRef]
- Nasiri, M.; Saunila, M.; Rantala, T.; Ukko, J. Sustainable Innovation among Small Businesses: The Role of Digital Orientation, the External Environment, and Company Characteristics. Sustain. Dev. 2022, 30, 703–712. [Google Scholar] [CrossRef]
- Gong, Y.; Yao, Y.; Zan, A. The Too-Much-of-a-Good-Thing Effect of Digitalization Capability on Radical Innovation: The Role of Knowledge Accumulation and Knowledge Integration Capability. J. Knowl. Manag. 2022, 27, 1680–1701. [Google Scholar] [CrossRef]
- Alshukri, T.; Seun Ojekemi, O.; Öz, T.; Alzubi, A. The Interplay of Corporate Social Responsibility, Innovation Capability, Organizational Learning, and Sustainable Value Creation: Does Stakeholder Engagement Matter? Sustainability 2024, 16, 5511. [Google Scholar] [CrossRef]
- Tian, H.; Li, Y.; Zhang, Y. Digital and Intelligent Empowerment: Can Big Data Capability Drive Green Process Innovation of Manufacturing Enterprises? J. Clean. Prod. 2022, 377, 134261. [Google Scholar] [CrossRef]
- Nagel, L. The Influence of the COVID-19 Pandemic on the Digital Transformation of Work. Int. J. Sociol. Soc. Policy 2020, 40, 861–875. [Google Scholar] [CrossRef]
- Leso, B.H.; Cortimiglia, M.N.; Ghezzi, A. The Contribution of Organizational Culture, Structure, and Leadership Factors in the Digital Transformation of SMEs: A Mixed-Methods Approach. Cogn. Technol. Work 2023, 25, 151–179. [Google Scholar] [CrossRef]
- Biggart, N.W.; Hamilton, G.G. An Institutional Theory of Leadership. J. Appl. Behav. Sci. 1987, 23, 429–441. [Google Scholar] [CrossRef]
- Wessel, L.; Baiyere, A.; Ologeanu-Taddei, R.; Cha, J.; Blegind-Jensen, T. Unpacking the Difference between Digital Transformation and IT-Enabled Organizational Transformation. J. Assoc. Inf. Syst. 2021, 22, 102–129. [Google Scholar] [CrossRef]
- Porfírio, J.A.; Carrilho, T.; Felício, J.A.; Jardim, J. Leadership Characteristics and Digital Transformation. J. Bus. Res. 2021, 124, 610–619. [Google Scholar] [CrossRef]
- Zhang, S.; Suntrayuth, S. The Synergy of Ambidextrous Leadership, Agility, and Entrepreneurial Orientation to Achieve Sustainable AI Product Innovation. Sustainability 2024, 16, 4248. [Google Scholar] [CrossRef]
- Slil, E.; Iyiola, K.; Alzubi, A.; Aljuhmani, H.Y. Impact of Safety Leadership and Employee Morale on Safety Performance: The Moderating Role of Harmonious Safety Passion. Buildings 2025, 15, 186. [Google Scholar] [CrossRef]
- Hussein, H.; Albadry, O.M.; Mathew, V.; Al-Romeedy, B.S.; Alsetoohy, O.; Abou Kamar, M.; Khairy, H.A. Digital Leadership and Sustainable Competitive Advantage: Leveraging Green Absorptive Capability and Eco-Innovation in Tourism and Hospitality Businesses. Sustainability 2024, 16, 5371. [Google Scholar] [CrossRef]
- Aljuhmani, H.Y.; Emeagwali, O.L.; Ababneh, B. The Relationships between CEOs’ Psychological Attributes, Top Management Team Behavioral Integration and Firm Performance. Int. J. Organ. Theory Behav. 2021, 24, 126–145. [Google Scholar] [CrossRef]
- Dillman, D.A.; Smyth, J.D.; Christian, L.M. Internet, Mail, and Mixed-Mode Surveys: The Tailored Design Method, 3rd ed.; John Wiley & Sons Inc.: Hoboken, NJ, USA, 2008; ISBN 978-0-471-69868-5. [Google Scholar]
- Alsafadi, Y.; Aljuhmani, H.Y. The Influence of Entrepreneurial Innovations in Building Competitive Advantage: The Mediating Role of Entrepreneurial Thinking. Kybernetes 2023, 53, 4051–4073. [Google Scholar] [CrossRef]
- Brislin, R.W. Translation and Content Analysis of Oral and Written Materials. Methodology. 1980, 389–444. [Google Scholar]
- Zhou, K.Z.; Wu, F. Technological Capability, Strategic Flexibility, and Product Innovation. Strateg. Manag. J. 2010, 31, 547–561. [Google Scholar] [CrossRef]
- Nasir, A.; Zakaria, N.; Zien Yusoff, R. The Influence of Transformational Leadership on Organizational Sustainability in the Context of Industry 4.0: Mediating Role of Innovative Performance. Cogent Bus. Manag. 2022, 9, 2105575. [Google Scholar] [CrossRef]
- Podsakoff, P.M.; MacKenzie, S.B.; Bommer, W.H. Transformational Leader Behaviors and Substitutes for Leadership as Determinants of Employee Satisfaction, Commitment, Trust, and Organizational Citize. J. Manag. 1996, 22, 259–298. [Google Scholar] [CrossRef]
- Chen, Y.-S.; Chang, C.-H. The Determinants of Green Product Development Performance: Green Dynamic Capabilities, Green Transformational Leadership, and Green Creativity. J. Bus. Ethics 2013, 116, 107–119. [Google Scholar] [CrossRef]
- Zeng, H.; Chen, X.; Xiao, X.; Zhou, Z. Institutional Pressures, Sustainable Supply Chain Management, and Circular Economy Capability: Empirical Evidence from Chinese Eco-Industrial Park Firms. J. Clean. Prod. 2017, 155, 54–65. [Google Scholar] [CrossRef]
- Abbas, J. Impact of Total Quality Management on Corporate Green Performance through the Mediating Role of Corporate Social Responsibility. J. Clean. Prod. 2020, 242, 118458. [Google Scholar] [CrossRef]
- Hourneaux, F., Jr.; Gabriel, M.L.D.S.; Gallardo-Vázquez, D.A. Triple Bottom Line and Sustainable Performance Measurement in Industrial Companies. Rev. Gest. 2018, 25, 413–429. [Google Scholar] [CrossRef]
- Wang, C.-H. How Organizational Green Culture Influences Green Performance and Competitive Advantage: The Mediating Role of Green Innovation. J. Manuf. Technol. Manag. 2019, 30, 666–683. [Google Scholar] [CrossRef]
- Le, T.T. How Humane Entrepreneurship Fosters Sustainable Supply Chain Management for a Circular Economy Moving towards Sustainable Corporate Performance. J. Clean. Prod. 2022, 368, 133178. [Google Scholar] [CrossRef]
- Podsakoff, P.M.; MacKenzie, S.B.; Lee, J.-Y.; Podsakoff, N.P. Common Method Biases in Behavioral Research: A Critical Review of the Literature and Recommended Remedies. J. Appl. Psychol. 2003, 88, 879–903. [Google Scholar] [CrossRef]
- Al’Ararah, K.; Çağlar, D.; Aljuhmani, H.Y. Mitigating Job Burnout in Jordanian Public Healthcare: The Interplay between Ethical Leadership, Organizational Climate, and Role Overload. Behav. Sci. 2024, 14, 490. [Google Scholar] [CrossRef]
- Little, T.D. Mean and Covariance Structures (MACS) Analyses of Cross-Cultural Data: Practical and Theoretical Issues. Multivar. Behav. Res. 1997, 32, 53–76. [Google Scholar] [CrossRef] [PubMed]
- Lindell, M.K.; Whitney, D.J. Accounting for Common Method Variance in Cross-Sectional Research Designs. J. Appl. Psychol. 2001, 86, 114–121. [Google Scholar] [CrossRef] [PubMed]
- Chin, W.W. Commentary: Issues and Opinion on Structural Equation Modeling. MIS Q. 1998, 22, vii–xvi. [Google Scholar]
- Iyiola, K.; Rjoub, H. Using Conflict Management in Improving Owners and Contractors Relationship Quality in the Construction Industry: The Mediation Role of Trust. SAGE Open 2020, 10, 2158244019898834. [Google Scholar] [CrossRef]
- Fornell, C.; Larcker, D.F. Evaluating Structural Equation Models with Unobservable Variables and Measurement Error. J. Mark. Res. 1981, 18, 39–50. [Google Scholar] [CrossRef]
- Nasr, E.; Emeagwali, O.L.; Aljuhmani, H.Y.; Al-Geitany, S. Destination Social Responsibility and Residents’ Environmentally Responsible Behavior: Assessing the Mediating Role of Community Attachment and Involvement. Sustainability 2022, 14, 14153. [Google Scholar] [CrossRef]
- Hu, L.; Bentler, P.M. Cutoff Criteria for Fit Indexes in Covariance Structure Analysis: Conventional Criteria versus New Alternatives. Struct. Equ. Model. Multidiscip. J. 1999, 6, 1–55. [Google Scholar] [CrossRef]
- Aiken, L.S.; West, S.G. Multiple Regression: Testing and Interpreting Interactions; SAGE Publications, Inc.: Newbury Park, CA, USA, 1991; ISBN 978-0-7619-0712-1. [Google Scholar]
- Baron, R.M.; Kenny, D.A. The Moderator–Mediator Variable Distinction in Social Psychological Research: Conceptual, Strategic, and Statistical Considerations. J. Pers. Soc. Psychol. 1986, 51, 1173–1182. [Google Scholar] [CrossRef]
- Tera, A.A.; Alzubi, A.; Iyiola, K. Supply Chain Digitalization and Performance: A Moderated Mediation of Supply Chain Visibility and Supply Chain Survivability. Heliyon 2024, 10, e25584. [Google Scholar] [CrossRef]
- Iyiola, K.; Alzubi, A.; Dappa, K. The Influence of Learning Orientation on Entrepreneurial Performance: The Role of Business Model Innovation and Risk-Taking Propensity. J. Open Innov. Technol. Mark. Complex. 2023, 9, 100133. [Google Scholar] [CrossRef]
- Aljuhmani, H.Y.; Ababneh, B.; Emeagwali, L.; Elrehail, H. Strategic Stances and Organizational Performance: Are Strategic Performance Measurement Systems the Missing Link? Asia-Pac. J. Bus. Adm. 2022, 16, 282–306. [Google Scholar] [CrossRef]
- Awwad, R.I.; Aljuhmani, H.Y.; Hamdan, S. Examining the Relationships Between Frontline Bank Employees’ Job Demands and Job Satisfaction: A Mediated Moderation Model. Sage Open 2022, 12, 21582440221079880. [Google Scholar] [CrossRef]
- Hayes, A.F. Introduction to Mediation, Moderation, and Conditional Process Analysis: A Regression-Based Approach. In Methodology in the Social Sciences, 3rd ed.; The Guilford Press: New York, NY, USA; London, UK, 2022; ISBN 978-1-4625-4903-0. [Google Scholar]
- Lee, M.; Pak, A.; Roh, T. The Interplay of Institutional Pressures, Digitalization Capability, Environmental, Social, and Governance Strategy, and Triple Bottom Line Performance: A Moderated Mediation Model. Bus. Strategy Environ. 2024, 33, 5247–5268. [Google Scholar] [CrossRef]
- Torrent-Sellens, J.; Díaz-Chao, Á.; Miró-Pérez, A.-P.; Sainz, J. Towards the Tyrell Corporation? Digitisation, Firm-Size and Productivity Divergence in Spain. J. Innov. Knowl. 2022, 7, 100185. [Google Scholar] [CrossRef]
- Singh, S.K.; Chen, J.; Del Giudice, M.; El-Kassar, A.-N. Environmental Ethics, Environmental Performance, and Competitive Advantage: Role of Environmental Training. Technol. Forecast. Soc. Change 2019, 146, 203–211. [Google Scholar] [CrossRef]
- Urbinati, A.; Chiaroni, D.; Chiesa, V.; Frattini, F. The Role of Digital Technologies in Open Innovation Processes: An Exploratory Multiple Case Study Analysis. RD Manag. 2020, 50, 136–160. [Google Scholar] [CrossRef]
- Liu, X.; Huang, N.; Su, W.; Zhou, H. Green Innovation and Corporate ESG Performance: Evidence from Chinese Listed Companies. Int. Rev. Econ. Financ. 2024, 95, 103461. [Google Scholar] [CrossRef]
- Menon, S.; Suresh, M. Factors Influencing Organizational Agility in Higher Education. Benchmarking Int. J. 2020, 28, 307–332. [Google Scholar] [CrossRef]
- Li, Y.; Dai, J.; Cui, L. The Impact of Digital Technologies on Economic and Environmental Performance in the Context of Industry 4.0: A Moderated Mediation Model. Int. J. Prod. Econ. 2020, 229, 107777. [Google Scholar] [CrossRef]
- Li, L. Digital Transformation and Sustainable Performance: The Moderating Role of Market Turbulence. Ind. Mark. Manag. 2022, 104, 28–37. [Google Scholar] [CrossRef]
- Abou-foul, M.; Ruiz-Alba, J.L.; Soares, A. The Impact of Digitalization and Servitization on the Financial Performance of a Firm: An Empirical Analysis. Prod. Plan. Control 2021, 32, 975–989. [Google Scholar] [CrossRef]
- Dubey, R.; Gunasekaran, A.; Childe, S.J.; Blome, C.; Papadopoulos, T. Big Data and Predictive Analytics and Manufacturing Performance: Integrating Institutional Theory, Resource-Based View and Big Data Culture. Br. J. Manag. 2019, 30, 341–361. [Google Scholar] [CrossRef]
- Ben Ghrbeia, S.; Alzubi, A. Building Micro-Foundations for Digital Transformation: A Moderated Mediation Model of the Interplay between Digital Literacy and Digital Transformation. Sustainability 2024, 16, 3749. [Google Scholar] [CrossRef]
- Teng, X.; Wu, Z.; Yang, F. Research on the Relationship between Digital Transformation and Performance of SMEs. Sustainability 2022, 14, 6012. [Google Scholar] [CrossRef]




| Characteristics | Classification | Frequency | Proportion (%) |
|---|---|---|---|
| Nature of business | |||
| Food processing and manufacturing | 59 | 18.61 | |
| Building materials manufacturing | 41 | 12.93 | |
| Automotive and spare parts | 22 | 6.94 | |
| Textile and apparel | 76 | 23.98 | |
| Mechanical, metal, and engineering | 56 | 17.67 | |
| Medical/medicine manufacturing | 39 | 12.30 | |
| Others | 24 | 7.57 | |
| Firm size (number of employees) | |||
| Below 50 | 70 | 22.08 | |
| 51 to 100 | 181 | 57.10 | |
| Above 100 | 66 | 20.82 | |
| Age of firm (years) | |||
| Below 10 | 49 | 15.46 | |
| 11 to 19 | 155 | 48.90 | |
| 20 and above | 113 | 35.64 |
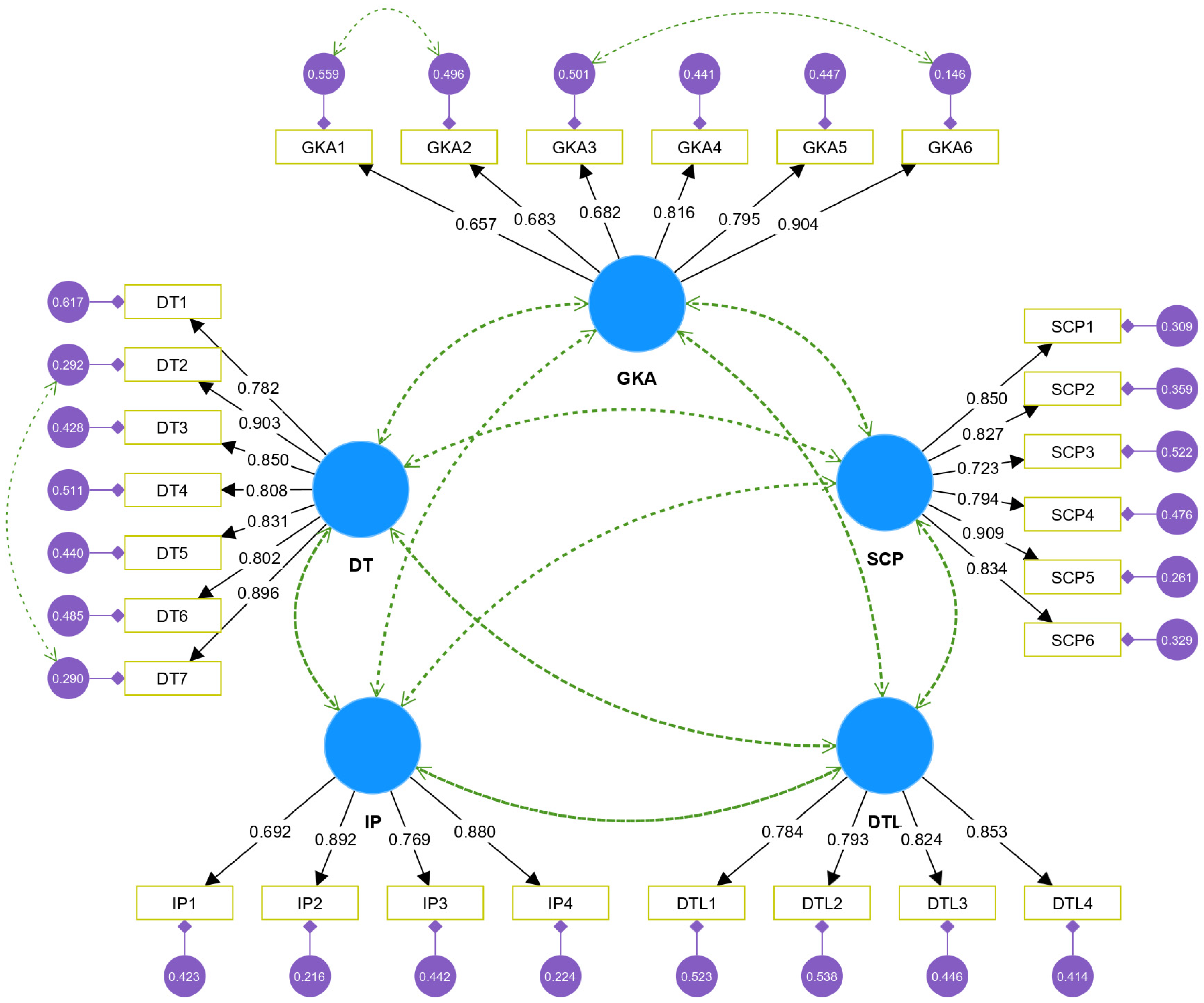
| Construct | Codes | SFL | Cronbach’s Alpha | Composite Reliability | AVE |
|---|---|---|---|---|---|
| Digital transformation | 0.942 | 0.944 | 0.706 | ||
| DT1 | 0.782 | ||||
| DT2 | 0.903 | ||||
| DT3 | 0.850 | ||||
| DT4 | 0.808 | ||||
| DT5 | 0.831 | ||||
| DT6 | 0.802 | ||||
| DT7 | 0.896 | ||||
| Green knowledge acquisition | 0.891 | 0.891 | 0.580 | ||
| GKA1 | 0.657 | ||||
| GKA2 | 0.682 | ||||
| GKA3 | 0.683 | ||||
| GKA4 | 0.816 | ||||
| GKA5 | 0.795 | ||||
| GKA6 | 0.904 | ||||
| Innovative performance | 0.882 | 0.885 | 0.660 | ||
| IP1 | 0.692 | ||||
| IP2 | 0.892 | ||||
| IP3 | 0.769 | ||||
| IP4 | 0.880 | ||||
| Digital transformational leadership | 0.886 | 0.887 | 0.662 | ||
| DTL1 | 0.784 | ||||
| DTL2 | 0.793 | ||||
| DTL3 | 0.824 | ||||
| DTL4 | 0.853 | ||||
| Sustainable corporate performance | 0.925 | 0.927 | 0.680 | ||
| SCP1 | 0.850 | ||||
| SCP2 | 0.827 | ||||
| SCP3 | 0.723 | ||||
| SCP4 | 0.794 | ||||
| SCP5 | 0.909 | ||||
| SCP6 | 0.834 | ||||
| Summary of model fitness: CMIN/DF: 480.205/311 = 1.544; p < 0.000; TLI = 0.969; NFI = 0.926; IFI = 0.972; RFI = 0.916; GFI = 0.904; CFI = 0.972; AGFI = 0.883; RMSEA = 0.041 | |||||
| Construct | Mean | Standard Deviation | DT | GKA | IP | DTL | SCP | Firm Size | Business Type |
|---|---|---|---|---|---|---|---|---|---|
| DT | 3.490 | 1.048 | 0.840 | ||||||
| GKA | 3.808 | 0.819 | 0.463 ** | 0.761 | |||||
| IP | 3.654 | 0.793 | 0.579 ** | 0.465 ** | 0.812 | ||||
| DTL | 3.721 | 0.998 | 0.287 ** | 0.239 ** | 0.247 ** | 0.814 | |||
| SCP | 3.838 | 0.918 | 0.397 ** | 0.375 ** | 0.401 ** | 0.287 ** | 0.824 | ||
| Firm size | 1.53 | 0.622 | 0.101 ** | 0.036 | 0.021 | 0.029 | 0.019 | - | |
| Business type | 3.105 | 1.277 | 0.096 | 0.007 | 0.034 | 0.005 | 0.007 | 0.044 | - |
| Bootstrapping results for direct (bias-corrected CI technique 95%) | ||||||
|---|---|---|---|---|---|---|
| Path | Coeff | SE | t | LLCI | ULCI | |
| H1 | DT → SCP | 0.185 | 0.057 | 3.220 ** | 0.072 | 0.299 |
| H2 | DT → GKA | 0.368 | 0.038 | 9.562 *** | 0.382 | 0.516 |
| H3 | GKA → SCP | 0.199 | 0.067 | 2.966 ** | 0.067 | 0.331 |
| H4 | DT → IP | 0.449 | 0.034 | 13.218 *** | 0.382 | 0.516 |
| H5 | IP → SCP | 0.220 | 0.076 | 2.902 ** | 0.071 | 0.370 |
| Indirect effects Indirect using the bootstrapping method Effect BootSE BootLLCI BootULCI | ||||||
| Total | 0.172 | 0.044 | 0.090 | 0.264 | ||
| H6 | DT → GKA → SCP | 0.073 | 0.034 | 0.008 | 0.142 | |
| H7 | DT → GKA → SCP | 0.099 | 0.038 | 0.029 | 0.177 | |
| Path | Coeff. | SE | t | 95% Confidence Interval | |
|---|---|---|---|---|---|
| Lower-Level | Upper-Level | ||||
| Model 1: | |||||
| Firm size → green knowledge acquisition | 0.034 | 0.017 | 0.037 ns | −0.061 | 0.012 |
| Business type → green knowledge acquisition | 0.019 | 0.011 | 0.028 ns | −0.077 | 0.006 |
| Digital transformation → green knowledge acquisition | 0.361 | 0.037 | 9.579 *** | 0.287 | 0.436 |
| Digital transformation leadership → green knowledge acquisition | 0.116 | 0.038 | 3.005 ** | 0.040 | 0.192 |
| H8: Digital transformation×digital transformational leadership → green knowledge acquisition | 0.149 | 0.039 | 3.815 *** | 0.072 | 0.226 |
| The specific conditional values of digital transformational leadership | |||||
| −1SD (below the mean) | 0.207 | 0.053 | 3.935 *** | 0.103 | 0.310 |
| Mean | 0.361 | 0.038 | 8.896 *** | 0.287 | 0.436 |
| +1SD (above the mean) | 0.516 | 0.058 | 9.579 *** | 0.402 | 0.629 |
| Model 2: | |||||
| Firm size → innovative performance | 0.041 | 0.020 | 0.049 ns | −0.051 | 0.009 |
| Business type → innovative performance | 0.056 | 0.021 | 0.069 ns | −0.067 | 0.011 |
| Digital transformation →innovative performance | 0.452 | 0.034 | 13.125 *** | 0.384 | 0.519 |
| Digital transformation leadership → innovative performance | 0.016 | 0.035 | 0.472 ns | −0.053 | 0.086 |
| H9: Digital transformation×digital transformational leadership →innovative performance | 0.072 | 0.036 | 2.025 * | 0.021 | 0.143 |
| The specific conditional values of digital transformational leadership | |||||
| −1SD (below the mean) | 0.377 | 0.048 | 7.858 *** | 0.282 | 0.471 |
| Mean | 0.452 | 0.034 | 9.952 *** | 0.384 | 0.519 |
| +1SD (above the mean) | 0.526 | 0.052 | 13.124 *** | 0.422 | 0.631 |
| Model 3: | |||||
| Firm size → sustainable corporate performance | 0.039 | 0.0176 | 0.044 ns | −0.006 | 0.007 |
| Business type → sustainable corporate performance | 0.028 | 0.016 | 0.027 ns | −0.066 | 0.010 |
| Digital transformation →sustainable corporate performance | 0.174 | 0.057 | 3.038 ** | 0.061 | 0.288 |
| Green knowledge acquisition → sustainable corporate performance | 0.147 | 0.067 | 2.171 * | 0.013 | 0.281 |
| Innovative performance → sustainable corporate performance | 0.222 | 0.074 | 2.986 ** | 0.075 | 0.368 |
| Digital transformation leadership → innovative performance | 0.188 | 0.045 | 4.102 *** | 0.097 | 0.278 |
| H10: Digital transformation × digital transformational leadership → sustainable corporate performance | 0.006 | 0.047 | 0.015 ns | −0.092 | 0.093 |
| Index of moderated mediation by digital transformational leadership | |||||
| Index | BootSE | BootLLCI | BootULCI | ||
| Digital transformation → green knowledge acquisition → sustainable corporate performance | 0.022 | 0.015 | 0.002 | 0.058 | |
| Digital transformation → innovative performance → sustainable corporate performance | 0.016 | 0.017 | −0.02 | 0.042 | |
Disclaimer/Publisher’s Note: The statements, opinions and data contained in all publications are solely those of the individual author(s) and contributor(s) and not of MDPI and/or the editor(s). MDPI and/or the editor(s) disclaim responsibility for any injury to people or property resulting from any ideas, methods, instructions or products referred to in the content. |
© 2025 by the authors. Licensee MDPI, Basel, Switzerland. This article is an open access article distributed under the terms and conditions of the Creative Commons Attribution (CC BY) license (https://creativecommons.org/licenses/by/4.0/).
Share and Cite
Asbeetah, Z.; Alzubi, A.; Khadem, A.; Iyiola, K. Harnessing Digital Transformation for Sustainable Performance: Exploring the Mediating Roles of Green Knowledge Acquisition and Innovation Performance Under Digital Transformational Leadership. Sustainability 2025, 17, 2285. https://doi.org/10.3390/su17052285
Asbeetah Z, Alzubi A, Khadem A, Iyiola K. Harnessing Digital Transformation for Sustainable Performance: Exploring the Mediating Roles of Green Knowledge Acquisition and Innovation Performance Under Digital Transformational Leadership. Sustainability. 2025; 17(5):2285. https://doi.org/10.3390/su17052285
Chicago/Turabian StyleAsbeetah, Zaynab, Ahmad Alzubi, Amir Khadem, and Kolawole Iyiola. 2025. "Harnessing Digital Transformation for Sustainable Performance: Exploring the Mediating Roles of Green Knowledge Acquisition and Innovation Performance Under Digital Transformational Leadership" Sustainability 17, no. 5: 2285. https://doi.org/10.3390/su17052285
APA StyleAsbeetah, Z., Alzubi, A., Khadem, A., & Iyiola, K. (2025). Harnessing Digital Transformation for Sustainable Performance: Exploring the Mediating Roles of Green Knowledge Acquisition and Innovation Performance Under Digital Transformational Leadership. Sustainability, 17(5), 2285. https://doi.org/10.3390/su17052285
