Next Article in Journal
Provincial Sustainable Development in China from a Multidimensional Perspective: Regional Differences, Dynamic Evolution, Spatial Effects, and Convergence
Next Article in Special Issue
The Impact of Carbon Information Disclosure Quality on Enterprise Value: Evidence from Chinese Listed Companies
Previous Article in Journal
Product Eco-Design in the Era of the Circular Economy
Previous Article in Special Issue
The Impact of Business Model Sustainability on the Financial Performance of Ukraine’s Leading Companies Before the Military Conflict
 
 
Font Type:
Arial Georgia Verdana
Font Size:
Aa Aa Aa
Line Spacing:
Column Width:
Background:
Article

Unveiling Patterns in Forecasting Errors: A Case Study of 3PL Logistics in Pharmaceutical and Appliance Sectors

Faculty of Organization and Management, Silesian University of Technology, 44-100 Gliwice, Poland
*
Author to whom correspondence should be addressed.
Sustainability 2025, 17(1), 214; https://doi.org/10.3390/su17010214
Submission received: 28 November 2024 / Revised: 23 December 2024 / Accepted: 27 December 2024 / Published: 31 December 2024
(This article belongs to the Special Issue Advances in Business Model Innovation and Corporate Sustainability)

Abstract

Purpose: The study aims to analyze forecast errors for various time series generated by a 3PL logistics operator across 10 distribution channels managed by the operator. Design/methodology/approach: This study examines forecasting errors across 10 distribution channels managed by a 3PL operator using Google Cloud AI forecasting. The R environment was used in the study. The research centered on analyzing forecast error series, particularly decomposition analysis of the series, to identify trends and seasonality in forecast errors. Findings: The analysis of forecast errors reveals diverse patterns and characteristics of errors across individual channels. A systematic component was observed in all analyzed household appliance channels (seasonality in all channels, and no significant trend identified only in Channel 10). In contrast, significant trends were identified in one pharmaceutical channel (Channel 02), while no systematic components were detected in the remaining channels within this group. Research limitations: Logistics operations typically depend on numerous variables, which may affect forecast accuracy. Additionally, the lack of information on the forecasting models, mechanisms (black box), and input data limits a comprehensive understanding of the sources of errors. Value of the paper: The study highlights the valuable insights that can be derived from analyzing forecast errors in the time series within the context of logistics operations. The findings underscore the need for a tailored forecasting approach for each channel, the importance of enhancing the forecasting tool, and the potential for improving forecast accuracy by focusing on trends and seasonality. The findings also emphasize that customized forecasting tools can significantly enhance operational efficiency by improving demand planning accuracy and reducing resource misallocation. This analysis makes a significant contribution to the theory and practice of demand forecasting by logistics operators in distribution networks. The research offers valuable contributions to ongoing efforts in demand forecasting by logistics operators.

1. Introduction

Effective supply chain management is crucial for ensuring the smooth flow of goods and services in today’s dynamic business environment [1,2,3]. Accurate forecasting is crucial for mitigating supply chain disruptions and managing inventory costs in dynamic markets [4,5,6]. As such, forecast accuracy is key to enhancing operational efficiency and customer satisfaction. Currently, 3PL logistics operators play a significant role in supply chains and distribution networks [7,8,9,10]. These operators manage various channels, each characterized by unique demand patterns and supply dynamics [11]. Although forecasting models are becoming increasingly advanced, their effectiveness may vary across channels due to the inherent complexity and variability of demand and supply characteristics. Understanding the hidden patterns, such as trend and seasonality, within forecast errors for each channel is essential to improving the predictive capabilities of these models.
The purpose of this study is to conduct a comprehensive analysis of time series forecast errors generated by a 3PL logistics operator across the 10 distribution channels it manages, offering a novel perspective on how these errors reflect the complexities and operational challenges specific to 3PL environments, which are often overlooked in traditional forecasting research. By identifying similarities and differences in forecast errors across channels, the authors aim to provide practical insights for improving forecasting models and enhancing overall operational efficiency, which can be applied in logistics operators’ activities. This research seeks to address the gap in demand forecasting practices by logistics operators. While prior studies have explored the potential for integrating forecasting solutions into logistics operations [12,13,14] and the benefits of transferring forecasting functions to operators for other network participants [15], no prior studies have specifically examined time series forecast errors in the context of tools used by logistics operators.
The structure of this paper is as follows: Section 2 provides theoretical background, discussing demand forecasting practices by logistics operators and the importance of analyzing forecasting errors. Section 3 outlines the methodological approach, including the tools and techniques used for data analysis. Section 4 presents the results of the study, highlighting patterns and characteristics of forecasting errors across different channels. Section 5 discusses the findings in detail, verifying the research hypotheses and exploring their implications for logistics operations and forecasting model improvements. Finally, Section 6 concludes the paper, summarizing the key contributions, limitations, and potential directions for future research.

2. Theoretical Background

2.1. Demand Forecasting by Logistics Operators

One of the most common strategies for determining future demand levels is the use of forecasting methods. Forecasts are critical inputs for decision-making in procurement, production, delivery, and inventory management [16]. Forecasts, such as demand forecasts for predicting customer requirements, inventory forecasts for optimizing stock levels, and transportation forecasts for planning delivery schedules, are critical inputs for decision-making in procurement, production, delivery, and inventory management. They enable efficient production and raw material planning, preventing shortages that could lead to delivery delays and increased production costs. Accurate forecasting also facilitates cost optimization by determining the optimal quantities of raw materials and delivery schedules, thus reducing storage costs and avoiding excess inventory. The report [5] agrees with this view, emphasizing areas such as demand planning, inventory replenishment, production planning, and inventory control as key domains where forecasts support managerial decision-making. A well-constructed forecasting system ensures the smooth flow of goods across production stages, warehouses, and sales points, enabling timely and cost-efficient distribution. Additionally, forecasts support modern logistics concepts like mass customization [17]. They also help adapt to changing market conditions, such as shifts in demand, raw material prices, or regulatory changes, ensuring organizations can respond swiftly to market dynamics.
Demand forecasting should support aggregation over short-, medium-, and long-term horizons [18]. The ability to easily aggregate forecasts across time horizons, geographies, and product lines allows for customization based on individual client requirements. The foundation of an effective forecasting system is a well-defined strategy that includes the selection of appropriate forecasting methods and information flow processes. Popular algorithms for demand forecasting in logistics flows include ARIMA-based models [5], machine learning [19], and neural networks [18]. ARIMA models are favored for their ability to capture and forecast linear trends and seasonality, while machine-learning techniques excel at identifying complex relationships in data. Neural networks, on the other hand, are particularly useful in handling non-linear dependencies and high-dimensional datasets, making them versatile tools for dynamic and diverse logistics environments. However, due to the frequent unavailability of high-quality input data or challenges in automating forecasting processes, many forecasts are still created or adjusted based on human judgment. As noted by [20], the human factor plays a critical role in forecast reliability. The most influential factors affecting forecast quality include product history and promotional schedules [21], as well as distribution network coordination and relationships within the network. Forecasting is increasingly associated with logistics operators, who are often tasked with forecasting the financial feasibility of certain initiatives [22] or operational activities such as cross-docking forecasts [23]. However, these approaches tend to focus on specific operational aspects rather than broader network-wide applicability.
The growing complexity of distribution networks, particularly with the rise of omnichannel systems [24], provides further impetus for developing forecasting systems at the logistics operator level. In this context, operators assume the role of coordinators for logistics processes [25]. Centralization of forecasting within distribution networks is one concept that expands the functions of logistics operators. Centralization can be considered in terms of transportation, operations, or decision-making processes [26]. It is often linked to trust and the ability to track flows [27,28]. In this article, centralization is examined from the perspective of implementing processes that allow a single network node to assume decision-making functions and the collection and analysis of information. Key drivers for centralization include the diverse nature of activities within organizational units, the lack of designated entities responsible for coordinating demand management with other processes, and the vertical structure of organizations that exacerbates independent decision-making on demand management across entities [29]. The centralization concept posits that a logistics operator, equipped with the necessary attributes, can assume centralized forecasting functions in a distribution network. This approach offers significant benefits, such as reduced forecasting errors through improved data consistency, streamlined operations by minimizing duplication of forecasting efforts, and enhanced responsiveness to demand fluctuations. However, it also presents challenges, including the reliance on seamless data integration across multiple entities, ensuring data quality and security, and managing the complexities of aligning diverse stakeholder interests within the network. The implementation of centralized forecasting by logistics operators has been conceptually explored [30], and implementation guidelines have been developed for designing and adopting forecasting models within logistics outsourcing companies [12]. Currently, a forecasting tool designed by the author is being piloted by an international logistics operator.
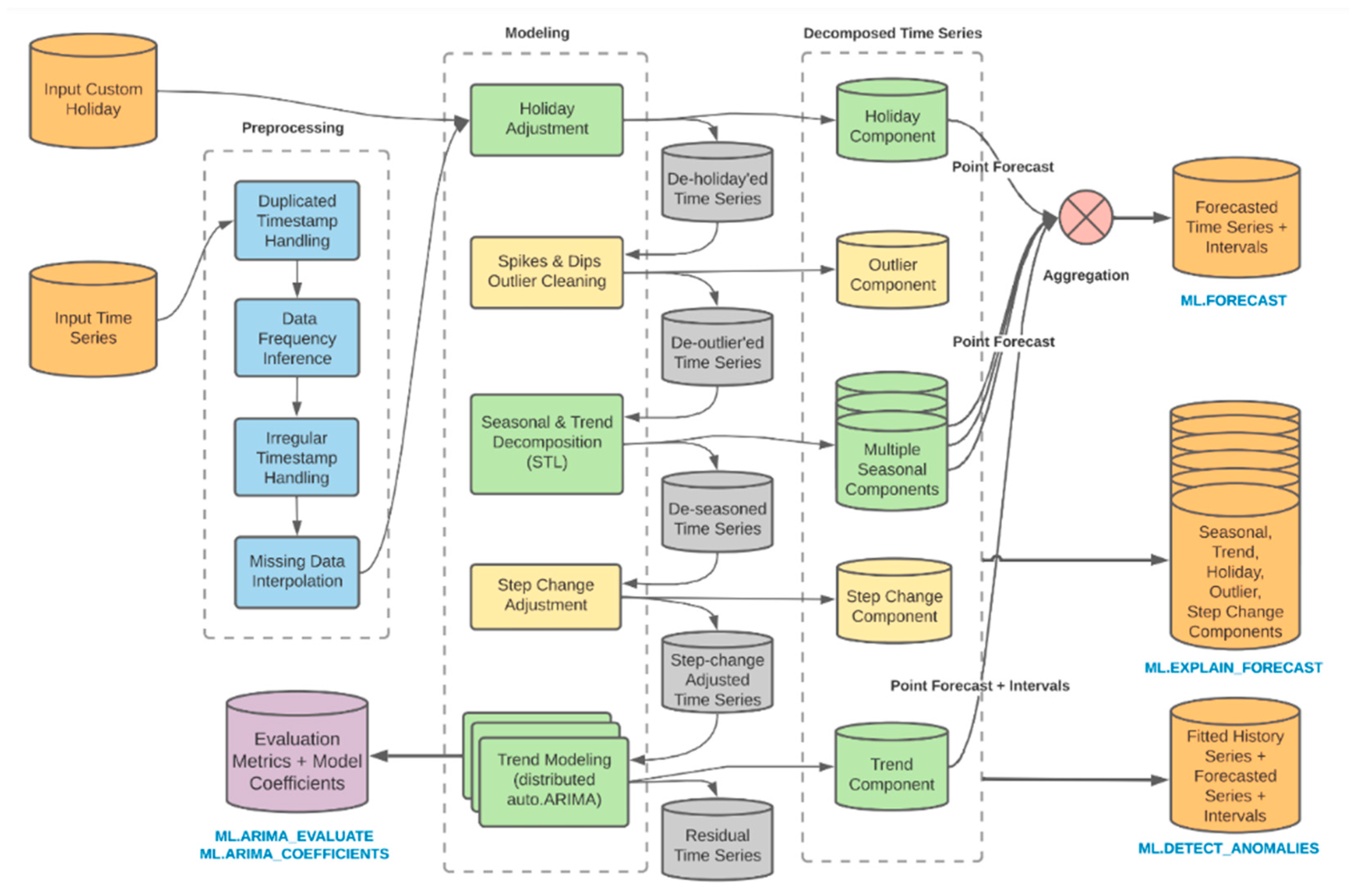
The potential benefits of such solutions can significantly impact the entire distribution network. In appropriate conditions, logistics operators could forecast demand as part of a broader demand management system. This would create a foundation for actions such as sales planning, inventory allocation, and production scheduling across the network. Operators could leverage their expertise in flow management to coordinate these activities. Furthermore, demand forecasts play an essential role in operational planning, such as resource allocation in warehouse management [11]. Whether forecasts are used to coordinate network-wide flows or support the operator’s operations, they must demonstrate a high level of accuracy. Accurate demand forecasts are vital for effective supply chain and production management, enabling precise planning, cost optimization, improved service quality, and enhanced customer satisfaction. Accurate forecasting helps avoid shortages, reduces storage costs, minimizes excess inventory, and ensures business continuity. One way to improve forecast accuracy is by analyzing the errors generated by the current forecasting system, which in this case is based on ARIMA_PLUS models offered by Google Cloud AI. Methodological elements of the forecasting tool are presented in Figure 1.
It is worth emphasizing that the forecasting system should be treated as a black box. While it is possible to control certain parameters or modules of the tool, the precise identification and definition of the models used to generate forecasts remain inaccessible. The tool’s utility lies in its proper calibration. From this perspective, analyzing generated errors takes on particular significance.

2.2. Analysis of Forecasting Errors

The analysis of forecasting errors is a critical tool in the field of forecasting, enabling the evaluation of the effectiveness of adopted models in predicting future events. This process involves comparing the actual observed values of a studied phenomenon with the predicted values generated by the forecasting model. By identifying discrepancies between predictions and reality, researchers can gain a deeper understanding of how the model performs under various scenarios. The primary goal of forecasting error analysis is to estimate the accuracy of forecasts. To achieve this, various error evaluation metrics are employed to determine how closely the forecasting model represents actual observations. Commonly used metrics for synthesizing forecast accuracy include averaged error measures such as mean absolute error (MAE), mean absolute percentage error (MAPE), mean squared error (MSE), mean absolute scaled error (MASE), and median absolute error (MdAE), among others.
The logistics operator under study employs both relative and absolute error measures to assess forecast accuracy. In this context, two primary metrics utilized by the operator are:
MAE (mean absolute error): This metric provides a straightforward measure of average forecast error magnitude without considering directionality, making it a reliable indicator of overall accuracy.
MAPE (mean absolute percentage error): This metric expresses forecast errors as a percentage, offering a relative measure of accuracy that allows for comparisons across different scales.
By employing these metrics, the study evaluates the performance of the forecasting system and identifies areas for potential improvement, especially in the context of optimizing the tool’s calibration. For example, a consistently high MAE across multiple time horizons might indicate a need to fine-tune the model’s parameters or include additional explanatory variables. Similarly, if the MAPE reveals higher percentage errors for low-demand products, this may highlight the need for separate modeling approaches for products with varying demand levels or a focus on data preprocessing techniques to handle outliers effectively.
M A E = 1 n t = 1 n y t y t * = m e a n y t y t * ,
M A P E = 1 n t = 1 n y t y t * y t = m e a n y t y t * y t ,
where n—numer of errors, y t —non-zero observed value, y t * —predicted value.
Forecast error metrics play a crucial role in evaluating the quality of forecasts. They characterize the overall level of errors produced by a forecasting model, regardless of the forecast horizon, making them independent of how far into the future the predictions extend. These synthetic forecast error metrics provide a foundation for comparing different forecasting models and assessing their effectiveness. They reveal the average deviation between predicted and actual values, offering a general perspective on forecast efficiency in a particular context. For example:
MAE indicates the average magnitude of deviation between predicted and actual values, regardless of direction.
MAPE expresses this deviation as a percentage of the actual value, making it particularly useful for evaluating the significance of forecast errors relative to the phenomenon being studied.
Comparing synthetic forecast error metrics can also yield additional insights into the asymmetry of error distributions. However, to conduct a more in-depth evaluation of forecast quality, examining the complete distribution of errors is essential. Synthetic metrics alone may mask various aspects of errors, such as outliers, skewness, or other irregularities. Therefore, an analysis of the error distribution becomes indispensable.
A deeper analysis of forecast errors involves studying the time series of errors. This approach focuses on properties inherent in the time series itself, seeking patterns that may enable decomposition into systematic components such as seasonality or trends. Such an analysis ultimately aims to evaluate the forecasting model and identify potential areas for correction or refinement.

3. Methods

This study employs a case study approach focusing on two distribution networks where a logistics operator provides logistics services to a manufacturing enterprise (Figure 2).
This is a logistics company specializing in providing services related to the distribution and warehousing of goods for various enterprises. The company offers a wide range of logistics services, such as transportation, warehousing, supply chain management, freight forwarding services, and inventory management. This logistics company specializes in providing tailored services, such as just-in-time transportation for time-sensitive deliveries, dedicated warehousing solutions for seasonal stock fluctuations, and integrated supply chain management to streamline inventory levels across multiple distribution channels. These services are directly relevant to forecasting, as accurate demand predictions enable the operator to optimize resource allocation, reduce delivery delays, and manage storage capacities more effectively. This operator continuously invests in modern technologies and trains its employees to meet market demands and enhance its competitiveness. It operates internationally, mainly in Europe, but also beyond.
As part of its operations, the operator uses a forecasting tool powered by data from the WMS (warehouse management system). To improve its warehousing operations, the operator decided to use the tool primarily to forecast aggregate dispatches (for all SKUs—stock-keeping units) for different picking methods and sales channels. Different picking methods imply variability in the engagement of warehouse resources in the process of fulfilling customer orders. The forecasting tool used by the operator is powered by WMS data and utilizes, among other things, a modified autoARIMA mechanism (Figure 1) based on the ARIMA (autoregressive integrated moving average) model. The ARIMA model is a time series forecasting method commonly used in statistical analysis to understand data patterns over time and predict future values based on these patterns.
The forecasting tool used by the operator leverages a commercial version of the modified algorithm (https://cloud.google.com/), which enhances the capabilities of the traditional ARIMA model. It is designed to handle time series exhibiting complex patterns and includes features such as automatic detection of seasonal periods, automatic outlier detection, and the ability to manage missing values in the data. This model overcomes some of the limitations of the traditional ARIMA model by introducing additional functionalities (Table 1).
The discussed model is used in the operations of the logistics operator and has been collecting data for approximately half a year, gathering historical data on forecasted and actual values. Forecasts in this context were created with a 30-day horizon, with daily data updates in daily granularity. The 30-day horizon is significant for the study as it aligns with typical industry practices, where monthly planning cycles are commonly used for inventory management, resource allocation, and order fulfillment in logistics operations. This time frame provides a balance between short-term operational adjustments and medium-term strategic planning, allowing the logistics operator to react to demand fluctuations while maintaining efficiency in managing warehouse resources and transportation schedules. Additionally, the daily data updates ensure the forecasts remain accurate and reflect the latest market dynamics, enhancing their reliability for decision-making. The forecasted values were aligned with managerial requirements identified during the business needs analysis of the operator and were based on forecasting aggregate dispatch volumes for SKUs, for which handling during dispatch followed a similar method (forecasts for different picking methods). The research focused on analyzing two distribution networks where the logistics operator operates and serves manufacturers. In both cases, the forecasting tool operates under the previously described assumptions and is oriented toward forecasting aggregate dispatch volumes for SKUs for different picking methods.
The first case (Manufacturer 1) involves a distribution network where the manufacturer specializes in pharmaceutical production, and the operator logistically handles two main distribution channels: distribution to hospitals and distribution to pharmaceutical wholesalers. In both cases, forecasts covered three types of picking: unit picking, carton picking, and shrink-wrapped bundle picking. In the second distribution network, the logistics operator serves a manufacturer of household appliances (Manufacturer 2), for whom forecasts are created for two main distribution channels: e-commerce and brick-and-mortar stores, divided into four main picking methods (unit picking from a mezzanine, unit picking from shelves, carton picking for e-commerce, and carton picking for stores). The general characteristics of the data for each manufacturer are presented in Table 2.
Different picking methods define varying resource consumption levels for warehouse operations related to the dispatch of SKUs in specific contexts. Accurate forecasts, therefore, improve aspects related to warehouse resource planning. The article analyzes the forecast error series collected by the forecasting tool implemented by the logistics operator. Two research hypotheses were verified in the article (Figure 3).
The formulated hypotheses are as follows:
H1. 
In the forecast errors for different picking systems, certain patterns can be identified, allowing for their decomposition in terms of seasonality and trends.
H2. 
Analyzing the forecast error series can improve the performance of the current forecasting tool regarding the accuracy of the forecasts it generates.
The first hypothesis concerns an attempt to detect patterns, such as seasonality or deterministic components, in the forecast error series for different picking methods. Verifying this hypothesis will address whether patterns in forecast errors can be identified within the forecasting tool’s operation. The second hypothesis aims to verify whether the conducted analysis can influence the tool’s functionality and improve the accuracy of the forecasts it generates.
The R environment [31], specifically the “forecast” package [32], was used for analyzing the error series. A significance level of 0.05 was adopted for statistical inference. The “randtests” package [33] was employed to examine the randomness of the error series. The “funtimes” package [34] was used to test hypotheses regarding the presence of trends. The “seastest” package [35] was applied to analyze seasonality. Additionally, the procedure proposed in [36] was used to verify Hypothesis H1. Systematic components, such as seasonality and trend, were identified using STL decomposition [37]. The strength of seasonality and trend in errors was assessed using the following metrics [38]:
F T = max 0 , 1 V a r R t V a r T t + R t ,
F S = max 0 , 1 V a r R t V a r S t + R t
where Tt is the smoothed trend component, St is the seasonal component, and Rt is a remainder component.
Equation (3) defines the strength of the trend component, while Equation (4) specifies the seasonal component. The main functionalities of the R package used for error analysis are presented in Table 3. Detailed assumptions regarding the applied functions are outlined in the column “Functions Used”. For other parameters not explicitly listed, the default values for the respective functions were used.
Figure 4 presents the methodology related to the analysis to identify patterns in error time series.

4. Results

In the first step of the analysis, a visual assessment of the forecast error series was conducted. The visual analysis of time series forecast errors involves plotting these errors on a timeline to uncover significant patterns, such as cyclicality, anomalies, or systematic seasonal deviations. For instance, in Figure 5, Channels 01 and 05 exhibit clear cyclicality, suggesting periodic demand fluctuations that the forecasting model struggles to predict accurately. Similarly, Channel 02 shows a notable anomaly, indicating potential outliers or model inconsistencies. These observations highlight the necessity for refining the forecasting model to better account for such patterns. By analyzing these visual cues, researchers can guide further statistical evaluations to isolate specific causes of forecasting discrepancies. Such plots can reveal existing patterns, such as cyclicality, seasonality, or trends, which might not be evident in the analysis of the forecasted values alone. For example, if regular fluctuations are observed in the forecast error series over specific time periods, it may indicate that the forecasting model struggles to predict certain seasonal patterns. The progression of the analyzed time series is presented in Figure 5.
The visual analysis of the time series forecast errors is a crucial phase in examining forecasting models. By thoroughly understanding the patterns and properties of error series, researchers and analysts can identify significant relationships and aspects that merit further, more detailed investigation. This approach enables a deeper understanding of the dynamics of forecast errors and potential issues within the models. Following the visual analysis, it becomes possible to conduct more advanced statistical analyses. Calculating basic distribution parameters of forecast errors, such as the mean, standard deviation, or skewness, can provide insights into the characteristics and asymmetry of the errors. Furthermore, STL decomposition (seasonal and trend decomposition using Loess) allows for the extraction of trend, seasonality, and remainder components, which can help identify the primary sources of errors in forecasts. Statistical hypothesis testing also plays a critical role in the analysis. Determining p-values for tests under the null hypothesis of no trend or seasonality helps establish whether statistically significant deviations from these assumptions exist. The basic numerical characteristics of the analyzed forecast error time series are presented in Table 4.
The time series analysis of forecast errors for different channels revealed diverse patterns and characteristics of errors in these channels. Some channels tend to overestimate, while others tend to underestimate forecasted values. Differences in standard deviation, coefficient of variation, skewness, and kurtosis indicate the diversity of error variability. For each channel, analyzing these parameters can provide valuable insights for further optimization and improvement of forecasting models. For Channel_01, the mean error is 176 and the median is 172, which suggests that most errors are below the mean value. However, the skewness coefficient indicates weak asymmetry in the error distribution. Nevertheless, the large standard deviation (1095) and a high coefficient of variation (CV = 6.212) indicate significant error variability. For Channel_02, the mean error is 245 and the median is 507, which suggests that the models tend to underestimate predicted values. High values of standard deviation (2268) and kurtosis (11.280) indicate significant variability in error distribution. In the case of Channel_03, the mean error is close to zero, but the low median (15.5) and large standard deviation (174) suggest that the errors have diverse characteristics. Skewness is close to zero, while kurtosis (4.387) indicates a higher concentration of values than in a normal distribution (kurtosis = 0). For Channel_04, the mean error is 574, and the median is 297, which indicates an underestimation of predicted values. High values of standard deviation (5665) and kurtosis (2.270) indicate significant error variability and some degree of dispersion of the analyzed values. The distribution is positively skewed. The mean error in Channel_05 is 126, and the median is 149, which suggests a slight underestimation of values. High values of standard deviation (1017) and coefficient of variation (CV = 8.040) indicate significant variability. The error distribution is negatively skewed. For Channel_06, the mean error is 25 and the median is 29.5, which suggests a slight underestimation of values. Low standard deviation (52) and kurtosis (0.567) indicate relatively low variability and closeness to normality in the distribution. The error distribution is negatively skewed. The mean error for Channel_07 is negative (−1387), and the median is also negative (−687), which indicates a tendency to overestimate predicted values. High values of standard deviation (2822) and kurtosis (−0.487) indicate significant error variability and platykurtosis of distribution. The distribution is negatively skewed. Channel_08 is characterized by a mean error of −706 and a median of −175, which suggests an overestimation of predicted values. High values of standard deviation (1602) and kurtosis (−0.774) indicate some variability in errors and platykurtosis of the distribution. The distribution is negatively skewed. In the case of Channel_09, the mean error is negative (−1583) and the median is also negative (−732), which suggests an overestimation of predicted values. High values of standard deviation (2969) and kurtosis (−0.726) indicate notable error variability and platykurtosis of the distribution. The distribution is negatively skewed. For Channel_10, the mean error is −228 and the median is −147, which suggests an overestimation of predicted values. High values of standard deviation (420) and kurtosis (−0.354) indicate variability in errors. The distribution is negatively skewed. In general, the coefficient of variation (CV = Std. Dev/Mean) indicates high variability in the distributions of the analyzed errors.
In the next step of the analysis, the randomness of forecast errors was examined. The results are presented in Table 5.
The analysis of the randomness of forecast errors indicates that each of the analyzed series can be considered random (in the sense of one of the applied tests and with alpha = 0.05). Randomness in this context suggests that the forecasting model does not consistently produce systematic errors, which is desirable as it implies the absence of predictable bias in the forecasts. However, identifying randomness is crucial for operational strategies as it ensures that no underlying patterns in errors are being overlooked, which could otherwise point to potential inefficiencies in the model. For instance, random error behavior allows logistics operators to trust the model’s neutrality, whereas non-random patterns could necessitate recalibration or additional adjustments to address specific operational challenges. However, low p-value values for Channel_02, Channel_07, Channel_09, and Channel_10 in some tests may suggest the presence of certain patterns in the error progression. The stationarity analysis of the considered error series using the ADF (Augmented Dickey–Fuller test) indicates that the series can be considered stationary (p-value ≤ 0.01 for each series). The results of the autocorrelation analysis of the examined series are not uniform and may indicate the presence of autocorrelation. Detailed values of coefficients and critical significance levels (p-values) for the first seven lags are presented in Table 6. The analysis utilized ACF coefficients and the Ljung–Box test.
Preliminary analyses indicate that patterns may be present in each of the considered series. In each case, autocorrelation can be observed for the first seven lags. The summary of the analysis results for the examined forecast error time series is presented in Table 7, Table 8 and Table 9.
In Table 7, the individual columns present the following information:
“Trend_stl”—Value calculated using Formula (3), indicating the strength of the trend component in STL decomposition (the closer the value is to 1, the more significant the trend component in the error).
“Season_stl”—Value calculated using Formula (4), indicating the strength of the seasonal component in STL decomposition (similarly, the closer the value is to 1, the more significant the seasonal component in the error series).
“MAE_error”—The MAE error value (1) for a particular product.
“MAPE_error”—The MAPE error value (2) for a particular product.
“Remainder_MAE_stl”—The “non-systematic” error, understood as the MAE value of the error series calculated for the remainder component in STL decomposition (the mean of the absolute values of the remainder component of the error series), indicating the MAE error excluding systematic components of the error series.
“Iloraz_stl”—The relative “non-systematic” error, calculated as the ratio of “Remainder_MAE_stl” to “MAE_error”, indicating what portion of the total MAE error is represented by the MAE calculated solely for the remainder component of STL decomposition.
The data in the table is arranged in a non-decreasing order of the value of the measure (4), which determines the strength of the seasonal component in the error series. In STL decomposition, a frequency of 7 was adopted for each analyzed series, as the operator works 7 days a week, and the data pertain to daily volumes. The results presented in Table 7 do not reveal direct, strong, and unambiguous relationships between the listed quantities. Only the following correlations (Pearson’s, alpha = 0.05) can be considered significant:
  • Between the strength of the trend component (Trend_stl) and the strength of the seasonal component (Season_stl), r = 0.59 (t = 2.426, p = 0.034). The more pronounced the trend component, the more pronounced the seasonal component.
  • Between the strength of the trend component (Trend_stl) and the relative “non-systematic” error (Iloraz_stl), r = −0.69 (t = −3.163, p = 0.009). The more pronounced the trend component in errors, the smaller the error associated with excluding this component.
  • Between the strength of the seasonal component (Season_stl) and the relative “non-systematic” error (Iloraz_stl), r = −0.70 (t = −3.251, p = 0.007). The more pronounced the seasonal component, the smaller the “non-systematic” error.
  • Between the “non-systematic” error (Remainder_MAE_stl) and the MAE error (MAE_error), r = 0.88 (t = 6.185, p < 0.001). The greater the absolute error, the greater the absolute “non-systematic” error. This relationship can generally be considered obvious.
Regarding the first point, it should be noted that in the analyzed series, the maximum value of indicator (3) is 0.158, generally indicating a weak trend component in the analyzed error series. Only in two cases is the strength of the trend component greater than the strength of the seasonal component (Channel_02, Channel_09). In the considered problem, the seasonal component of the error series is of greater importance. Particular emphasis should be placed on the numerical aspects of the method for extracting systematic components using STL. The identified trend is generally non-linear, and changes to decomposition parameters can control trend variability. At the same time, this is closely related to the seasonal component, with practically no influence on the remainder component. From this perspective, systematic components should be considered together. For predefined decomposition parameters, correlations between systematic components naturally occur. Therefore, the correlations presented in Points Nos. 2 and 3 should be treated as natural. Despite the generally weak trend component, the results of trend detection using Student’s t-test, the Mann–Kendall test, and the WAVK test [34] indicate significant trends in most of the analyzed series. Detailed results are presented in Table 8.
The results presented in Table 8 indicate the presence of a trend in forecast errors for Channel_02, Channel_07, Channel_08, and Channel_09. However, based on a visual assessment of the phenomenon over time, a distinct trend cannot be confirmed. To examine the presence of a significant seasonal component in the analyzed time series, the following tests were used: combined.kwr—Ollech and Webel’s combined seasonality test [40], test QS (qs.p), Friedman Rank test (fried.p), Kruskal–Wallis test (kw.p), F-Test on seasonal dummies (seasdum.p), and Welch seasonality test (welch.p).
The results of the conducted tests indicate a clear presence of seasonality in the error series for Channel_10, Channel_07, and Channel_08. For Channel_09, low p-value values also suggest the possibility of significant seasonality. These results are consistent with those obtained in the analysis of the strength of the seasonal component (4). Figure 6 and Figure 7 present visualizations of the conducted decompositions for two extreme examples. Figure 6 shows the decomposition of errors for Channel_03, which has the smallest proportion of systematic components in the total error. Figure 7, on the other hand, presents the decomposition of errors for Channel_10, which has the largest proportion of systematic components.
The primary difference in the strength of systematic components can be attributed to the scale of errors. In the case of Channel_03, the trend component ranges from approximately −30 to 10, the seasonal component from approximately −56 to 23, and the range of total error variation is from −786 to 740. For Channel_10, the trend component ranges from approximately −340 to −23, the seasonal component from approximately −457 to 253, and the range of total error variation is from −1388 to 681. Thus, the visualization of error decomposition can also be used to assess the strength and significance of systematic error components. It should be noted that the range of changes in individual components can serve as a key indicator in this context.
In summary, the obtained results highlight that significant systematic components in error series were identified in all examined channels of the household equipment manufacturer—significant seasonality in all channels and the absence of a significant trend only in Channel 10. Regarding the distribution channels for pharmaceutical products, a significant systematic component (trend) was identified only in Channel 2.

5. Discussion

5.1. Verification of Research Hypotheses

The article positively verified the first hypothesis (H1: Certain patterns can be identified in the forecast errors for different picking systems, allowing for their decomposition in terms of seasonality and trends). The analysis of forecast errors indicates that various patterns and characteristics of errors exist for individual channels. High values for the mean, standard deviation, coefficient of variation, and skewness suggest variability of errors relative to the mean, highlighting areas where the forecasting model may require refinement. For instance, channels with high variability could benefit from adjustments to the model’s parameters, such as recalibrating the smoothing parameters in STL decomposition to better capture seasonal or trend components. Additionally, significant skewness in error distributions might indicate the need to transform input data or incorporate additional regressors that address asymmetric behavior in the time series. These findings emphasize the importance of tailoring the forecasting tool to account for channel-specific characteristics, ultimately improving its accuracy and reliability. For some channels, distinct seasonal components and certain trends can be observed. The correlation values between the trend component and seasonality also suggest certain dependencies between these components. The applied analytical methods indicate consistency in the obtained results. The randomness analysis of errors showed that Channels 02, 07, 09, and 10 might exhibit certain systematic patterns. The analysis of the strength of individual components in the decomposed error series also pointed to the significant importance of systematic patterns (trend or seasonality) for Channel_09. In decomposition, the seasonal and trend components should be treated together, as STL decomposition largely depends on decomposition parameters (e.g., smoothing windows for trend and seasonality). The decomposition of the error series can form the basis for more in-depth analyses. In cases where significant systematic error components are present, questions arise about the causes of these patterns. Is the forecasting model failing to account for the characteristics of changes in the analyzed phenomenon, or is the systematic nature a result of some qualitative factors? Alternatively, it could prompt the search for and inclusion of an appropriate regressor previously omitted in the forecasting model.
The second hypothesis was not positively verified. However, a more concrete approach to address this limitation could involve collaborating with software providers to enhance the transparency of the forecasting models. This would allow for a detailed evaluation of the underlying algorithms and their parameters, enabling targeted adjustments to improve forecast accuracy. Additionally, integrating a simulation-based calibration process could help fine-tune the tool’s settings to account for channel-specific characteristics, offering a practical pathway to verifying the hypothesis in future research. The statistical test results for different channels show significant differences between groups of forecast errors in some cases (e.g., Channel_07, Channel_08, Channel_09, and Channel_10). This suggests that the forecasting tool may be more accurate for some channels than others. The presence of these differences points to the potential for improving the forecasting tool for these channels. Furthermore, the analysis of parameters such as standard deviation, coefficient of variation, or skewness helps understand how effectively the tool operates in specific cases. This could encourage a more detailed review and enhancement of the forecasting model for these specific channels. However, this was not empirically verified due to the lack of access to detailed models used for forecasting and the sensitivity of forecasted values to changes in the tool’s calibration parameters.

5.2. Impact of Time Series Error Analysis on the Forecasting Tool

The logistics operator uses forecasting tools to generate predictions [12]. Time series error analysis provides essential information about the quality of these forecasts. The error values, their variability, and distribution characteristics indicate that the forecasts exhibit varying levels of accuracy and are prone to overestimation or underestimation. The forecasting tool used by the operator often generates forecasts that exceed or underestimate actual values. This suggests a need for further optimization and tuning of forecasting models to reduce forecast errors. Unfortunately, practical business tools often limit deeper analysis or modifications of their functionality. The issue of insufficient knowledge and the inability to modify such tools is frequently discussed in the literature; for example, by [41,42]. The analysis of forecast errors highlights specific areas where models encounter difficulties. Managers can focus on further refining these models by adjusting parameters, incorporating additional variables, or using more advanced forecasting techniques. Based on the analysis, a strategy for improving forecast quality can be developed. This may include designing more advanced forecasting methods, improving data collection and input management for models, and applying machine-learning techniques that can better account for non-linear patterns [43,44].

5.3. Possibilities for Improving the Logistics Operator’s Operations

The analysis of the forecast error time series is critical for logistics operations. By understanding error patterns, the operator can adjust actions to better respond to forecast errors and minimize their impact on logistics activities. For example, in the case of forecast underestimations, the operator can plan for larger reserves. This is particularly important when the operator is aware that a specific algorithm does not perform well or when the data are so unpredictable or volatile that accurate forecasting becomes impossible. Understanding the characteristics of forecast errors allows for adjustments in operational strategies. For instance, when forecasting models often overestimate values, flexibility can be introduced in resource planning or storage to handle sudden demand spikes.
The analysis of different channels and error characteristics helps identify areas that are more prone to errors. Managers can implement risk management strategies, such as resource reserves or production flexibility, to minimize the negative impact of incorrect forecasts on operations. The impact of accurate forecasts on risk management by logistics operators has been described in the literature, for example, by [45,46]. However, these authors did not consider the possibilities offered by statistical analysis of errors generated by forecasting tools. The analysis of forecast error time series is not a one-time activity. Managers should continuously monitor error characteristics, adjusting strategies as new data and experiences are gained. This allows the company to adapt its operations to changing conditions.

5.4. Theoretical Ang Managerial Implications

This study contributes to the literature by highlighting the importance of forecast error analysis in the context of 3PL logistics operations. The findings underscore the role of systematic components, such as trends and seasonality in forecast errors, which have been insufficiently explored in previous research. By identifying patterns specific to individual channels, the research bridges the gap between generic forecasting models and their practical application in diverse logistics environments. Additionally, the study emphasizes the value of using advanced error decomposition techniques like STL to enhance the understanding of forecasting challenges, contributing to the development of more robust theoretical frameworks for demand forecasting in logistics networks.
From a managerial perspective, the insights gained from forecast error analysis provide actionable recommendations for improving forecasting tools and operational efficiency. The identification of systematic error components allows managers to focus on channel-specific calibration of forecasting models, thereby reducing inaccuracies and optimizing resource allocation. For instance, recognizing channels prone to higher variability or bias can guide the implementation of tailored risk management strategies, such as adjusting inventory levels or enhancing flexibility in resource planning. Furthermore, the study highlights the potential for logistics operators to collaborate more effectively with forecasting tool providers to enhance model transparency and adaptability. This collaboration could facilitate more informed decision-making and improved alignment between forecasting outputs and operational realities.

5.5. Influence on Sustainability

Accurate demand forecasting plays a critical role in promoting sustainability within logistics operations. By reducing forecast errors, logistics operators can minimize resource wastage, optimize transportation and storage, and reduce greenhouse gas (GHG) emissions associated with unnecessary shipments and overstocking. The results of this study highlight opportunities for improving forecasting models, which directly support sustainable practices by enabling more precise inventory management and reducing inefficiencies across supply chains. Forecasting inaccuracies often result in overproduction, excessive inventory storage, or inefficient transportation routes, all of which contribute to higher energy consumption and increased carbon footprints. By improving forecasting accuracy, logistics operators can better align supply with demand, reducing the need for expedited shipments that typically rely on more carbon-intensive transport modes. Moreover, more accurate forecasts can decrease the reliance on buffer stock, thereby lowering the energy and material costs associated with overproduction and warehousing. Improved forecasting accuracy can also enhance economic sustainability by lowering operational costs for logistics operators and their partners. By reducing excess inventory and avoiding last-minute logistical adjustments, companies can achieve cost savings while maintaining high service levels. Furthermore, better resource management and efficiency can improve working conditions for employees by reducing the stress and risks associated with last-minute operational adjustments, such as expedited deliveries or increased warehouse activity during peak periods. The findings of this study suggest that incorporating sustainability metrics into forecasting tools could further align logistics operations with broader sustainability goals. For example, integrating carbon footprint calculators into forecasting systems would allow logistics operators to measure and minimize the environmental impact of their activities. Additionally, fostering partnerships within supply chains to share data and improve forecasting accuracy can create more resilient and sustainable networks. Future research could explore the development of forecasting tools explicitly designed to prioritize sustainability outcomes, balancing operational efficiency with environmental and social considerations.

5.6. Main Limitations and Directions for Future Research

The analysis of forecasting errors is significant but may be limited in understanding the deeper causes of these errors. Logistics operations usually rely on many variables, which can affect forecast quality. Additionally, the lack of information about forecasting models, calibration parameters, and input data can limit the full understanding of error sources. This lack of knowledge about models is caused by the so-called black-box effect [47,48]. To overcome these limitations, strategies such as employing interpretable machine-learning models, like decision trees or SHAP (SHapley Additive exPlanations) values, could provide insights into how input variables influence forecasts. Conducting sensitivity analyses on the available parameters can help identify critical factors affecting forecast accuracy, enabling more targeted improvements. Furthermore, fostering collaboration with software providers to access detailed model documentation or incorporating explainable AI techniques can bridge the gap between model outputs and operational insights. Efforts should, therefore, be made to improve the integration of the logistics operator with the provider of the forecasting software to gain a deeper understanding of its functionality. Analyzing the causes of overestimation or underestimation of forecasts can help identify specific sources of errors. Research on the impact of different forecasting models or data analysis techniques on forecast quality could lead to improved predictive results. Forecast error analysis can inspire further research on specific channels, product types, or seasonality. Innovative approaches to modeling and forecasting can improve forecast quality and enable companies to plan more precisely. For instance, future research could explore the impact of external factors, such as market shocks, economic downturns, or policy changes, on forecasting accuracy. Additionally, examining the role of supply chain disruptions, such as delays or shortages, and their influence on error patterns could provide actionable insights. Another promising area could involve studying the effect of integrating external data sources, like macroeconomic indicators or weather patterns, into forecasting models to enhance their robustness and accuracy.

6. Conclusions

In this article, the authors conducted a comprehensive analysis of time series forecast errors generated by a 3PL logistics operator for 10 different channels. The primary goal was to discover patterns and characteristics in forecast errors and draw conclusions aimed at improving the predictive capabilities of the current forecasting tool. The analysis included both visual examination and statistical testing of forecast error series. The visual analysis of the time series forecast errors revealed various patterns and behaviors within individual channels. Some channels exhibited tendencies toward overestimation, while others showed tendencies toward underestimation of predicted values. Variations in standard deviation, coefficient of variation, skewness, and kurtosis further highlighted the diversity of forecast errors. These findings emphasized the importance of in-depth exploration and refinement of forecasting models for each channel.
Statistical tests were applied to verify the research hypotheses and highlight similarities and differences between the distributions of forecast errors. Observations of trend and seasonality components in forecast errors indicated the presence of hidden patterns in the data. The correlation between the strength of the trend component and the strength of the seasonal component confirmed the interrelations between these components, potentially opening avenues for improving forecast accuracy by focusing on deterministic components of the error series. The results of the forecast error analysis clearly demonstrated the critical role of error analysis in improving forecasting models. The analysis highlighted the strengths and weaknesses of the current forecasting tool, providing a basis for its improvement. Specifically, actionable outcomes include identifying channels with significant forecast inaccuracies, which can guide operational planning adjustments such as reallocating resources to address demand variability. Additionally, insights into trend and seasonality components suggest the need for channel-specific model calibration to optimize forecast accuracy, ultimately enhancing inventory management and reducing inefficiencies in resource allocation. These findings provide concrete steps for logistics operators to refine their forecasting systems and improve overall operational efficiency.
The research conducted in the article highlighted valuable insights that can be gained from analyzing time series forecast errors in the context of logistics operations. The findings underscored the need for a tailored forecasting approach for each channel, the importance of improving the forecasting tool, and the potential for optimizing forecast accuracy by focusing on trends and seasonality. The analysis, therefore, represents a significant contribution to the theory and practice of demand forecasting by logistics operators in distribution networks. For example, the findings highlight opportunities for cost savings through reduced forecast errors, leading to better inventory management and resource optimization. Additionally, the study provides actionable recommendations for enhancing decision-making frameworks, such as tailoring forecasting models to channel-specific characteristics and focusing on deterministic components like trends and seasonality. By addressing these areas, logistics operators can achieve greater accuracy, streamline operations, and enhance their responsiveness to market dynamics. Furthermore, to make the statistical results more accessible, the study could emphasize how key metrics directly translate into operational benefits, bridging the gap between technical analysis and practical logistics applications.
The detailed results regarding patterns in the studied groups of time series reflect the characteristics of a case study. The literature review neither confirmed nor contradicted these findings, as the study explores an area that has not been extensively covered in previous research. In this sense, the results contribute new insights to the field, highlighting patterns and relationships that require further validation through broader studies and comparisons with established results.

Author Contributions

Conceptualization, M.W. and M.K.; Methodology, M.W. and M.K.; Formal analysis, M.W. and M.K.; Investigation, M.W. and M.K.; Writing—original draft, M.W. and M.K.; Visualization, M.W. and M.K. All authors have read and agreed to the published version of the manuscript.

Funding

This research received no external funding.

Institutional Review Board Statement

Not applicable.

Informed Consent Statement

Not applicable.

Data Availability Statement

The original contributions presented in this study are included in the article. Further inquiries can be directed to the corresponding author. The data presented in this study are available on request from the corresponding author.

Conflicts of Interest

The authors declare no conflicts of interest.

References

  1. Davis, T. Effective supply chain management. Sloan Manag. Rev. 1993, 34, 35. [Google Scholar]
  2. Fawcett, S.E.; Magnan, G.M.; McCarter, M.W. Benefits, barriers, and bridges to effective supply chain management. Supply Chain Manag. Int. J. 2008, 13, 35–48. [Google Scholar] [CrossRef]
  3. Towill, D.R.; Childerhouse, P.; Disney, S.M. Speeding up the progress curve towards effective supply chain management. Supply Chain Manag. Int. J. 2000, 5, 122–130. [Google Scholar] [CrossRef]
  4. Babai, M.Z.; Boylan, J.E.; Rostami-Tabar, B. Demand forecasting in supply chains: A review of aggregation and hierarchical approaches. Int. J. Prod. Res. 2022, 60, 324–348. [Google Scholar] [CrossRef]
  5. Abolghasemi, M.; Beh, E.; Tarr, G.; Gerlach, R. Demand forecasting in supply chain: The impact of demand volatility in the presence of promotion. Comput. Ind. Eng. 2020, 142, 106380. [Google Scholar] [CrossRef]
  6. Hofmann, E.; Rutschmann, E. Big data analytics and demand forecasting in supply chains: A conceptual analysis. Int. J. Logist. Manag. 2018, 29, 739–766. [Google Scholar] [CrossRef]
  7. Qureshi, M.R.N.M. A bibliometric analysis of third-party logistics services providers (3PLSP) selection for supply chain strategic advantage. Sustainability 2022, 14, 11836. [Google Scholar] [CrossRef]
  8. Kmiecik, M. Logistics coordination based on inventory management and transportation planning by third-party logistics (3PL). Sustainability 2022, 14, 8134. [Google Scholar] [CrossRef]
  9. Minashkina, D.; Happonen, A. A systematic literature mapping of current academic research linking warehouse management systems to the third-party logistics context. Acta Logist. 2023, 10, 209–228. [Google Scholar] [CrossRef]
  10. Baidoo-Baiden, S.A. 3PL Relationship Management Practices as a Cost Reduction Tool in the Supply Chain: A Case of Stellar Logistics. Am. J. Supply Chain Manag. 2022, 7, 1–18. [Google Scholar] [CrossRef]
  11. Kmiecik, M.; Wolny, M. Forecasting needs of the operational activity of a logistics operator. LogForum 2022, 18, 197–212. [Google Scholar] [CrossRef]
  12. Kmiecik, M. Implementation of Forecasting Tool in the Logistics Company—Case Study; Scientific Papers of Silesian University of Technology; Silesian University of Technology: Gliwice, Poland, 2021; pp. 119–126. [Google Scholar]
  13. Li, P.; Gao, H.; Lin, C.; Liu, C.; Lin, Z. The Study and Application of Combination Forecasting Model for Third Party Logistics Demand Based on Multi-Factor Fusion. In Proceedings of the CICTP 2022, Changsha, China, 8–11 July 2022; pp. 1413–1423. [Google Scholar]
  14. Al Mesfer, A.S. Forecast-Driven Inventory Management for the Fast-Moving Consumer Goods Industry. Doctoral Dissertation, Massachusetts Institute of Technology, Cambridge, MA, USA, 2023. [Google Scholar]
  15. Kmiecik, M. Supporting of manufacturer’s demand plans as an element of logistics coordination in the distribution network. Prod. Eng. Arch. 2023, 29, 69–82. [Google Scholar] [CrossRef]
  16. Alam, K.M.; El Saddik, A. C2PS: A Digital Twin architecture reference model for the cloud-based cyber-physical systems. IEEE Access Pract. Innov. Open Solut. 2017, 5, 2050–2062. [Google Scholar] [CrossRef]
  17. Guo, S.; Choi, T.-M.; Shen, B.; Jung, S. Inventory management in mass customization operations: A review. IEEE Trans. Eng. Manag. 2019, 66, 412–428. [Google Scholar] [CrossRef]
  18. Kim, M.; Choi, W.; Jeon, Y.; Liu, J. A hybrid neural network model for power demand forecasting. Energies 2019, 12, 931. [Google Scholar] [CrossRef]
  19. Chen, I.-F.; Lu, C.-J. Demand forecasting for multichannel fashion retailers by integrating clustering and machine learning algorithms. Processes 2021, 9, 1578. [Google Scholar] [CrossRef]
  20. Perera, H.N.; Hurley, J.; Fahimnia, B.; Reisi, M. The human factor in supply chain forecasting: A systematic review. Eur. J. Oper. Res. 2019, 274, 574–600. [Google Scholar] [CrossRef]
  21. Ma, S.; Fildes, R.; Huang, T. Demand forecasting with high dimensional data: The case of SKU retail sales forecasting with intra- and inter-category promotional information. Eur. J. Oper. Res. 2016, 249, 245–257. [Google Scholar] [CrossRef]
  22. Wang, C.-N.; Day, J.-D.; Nguyen, T.-K.-L. Applying EBM and Grey forecasting to assess efficiency of third-party logistics providers. J. Adv. Transp. 2018, 2108, 44575. [Google Scholar] [CrossRef]
  23. Grzelak, M.; Borucka, M.; Buczyński, Z. Forecasting the demand for transport services on the example of a selected logistic operator. Arch. Transp. 2019, 52, 81–93. [Google Scholar] [CrossRef]
  24. Briel, F. The future of omnichannel retail: A four stage Delphi study. Technol. Forecast. Soc. Chang. 2018, 132, 217–229. [Google Scholar] [CrossRef]
  25. Kramarz, M.; Kmiecik, M. Quality of forecasts as the factor determining the coordination of logistics processes by logistics operator. Sustainability 2022, 14, 1013. [Google Scholar] [CrossRef]
  26. Simoes, J.; Cartaxo, J.; Loureiro, R.; Santos, B.; Silva, S. Advantages and disadvantages of warehouse centralization—Hospital case. Bus. Manag. 2018, preprint. [Google Scholar] [CrossRef]
  27. Beikverdi, A.; Song, J. Trend of centralization in Bitcoin’s distributed network. In Proceedings of the IEEE/ACIS 16th International Conference on Software Engineering, Artificial Inteligence, Networking and Parallel/Distributed Computing, Takamatsu, Japan, 1–3 June 2015. [Google Scholar]
  28. Lu, X.; Hu, Z. Research on Russian cross-border e-commerce logistics platform based on block chain technology. In Proceedings of the International Conference on Humanities and Advanced Education Technology 2018, Guangzhou, China, 19–20 August 2018. str.435-438. [Google Scholar]
  29. Szozda, N.; Świerczek, A. Zarządzanie Popytem na Produkty w Łańcuchu Dostaw; PWE: Warszawa, Poland, 2016. [Google Scholar]
  30. Kmiecik, M. Concept of distribution network configuration in the conditions of centralised forecasting. Organ. Manag. Sci. Q. 2021, 1, 29–40. [Google Scholar] [CrossRef]
  31. R Core Team. R: A Language and Environment for Statistical Computing; Version 4.4.0; R Foundation for Statistical Computing: Vienna, Austria, 2024; Available online: https://www.R-project.org/ (accessed on 25 November 2024).
  32. Hyndman, R.; Athanasopoulos, G.; Bergmeir, C.; Caceres, G.; Chhay, L.; O’Hara-Wild, M.; Petropoulos, F.; Razbash, S.; Wang, E.; Yasmeen, F. _forecast: Forecasting Functions for Time Series and Linear Models_. R Package Version 8.21. 2023. Available online: https://pkg.robjhyndman.com/forecast/ (accessed on 27 November 2024).
  33. Caeiro, F.; Mateus, A. _randtests: Testing Randomness in R_. R Package Version 1.0.1. 2022. Available online: https://CRAN.R-project.org/package=randtests (accessed on 27 November 2024).
  34. Lyubchich, V.; Gel, Y.; Vishwakarma, S. _funtimes: Functions for Time Series Analysis_. R Package Version 9.1. 2023. Available online: https://CRAN.R-project.org/package=funtimes (accessed on 27 November 2024).
  35. Ollech, D. _seastests: Seasonality Tests_. R Package Version 0.15.4. 2021. Available online: https://CRAN.R-project.org/package=seastests (accessed on 27 November 2024).
  36. Wolny, M. A Decomposition Study of the Time Series of Electricity Consumption Forecasting Errors; Silesian University of Technology Scientific Papers; Organization and Management Series; Silesian University of Technology Press: Gliwice, Poland, 2023; Volume 171, pp. 173–182. [Google Scholar]
  37. Cleveland, R.B.; Cleveland, W.S.; McRae, J.E. Terpenning ISTL: A seasonal-trend decomposition. J. Off. Stat 1990, 6, 3–73. [Google Scholar]
  38. Wang, X.; Smith, K.A.; Hyndman, R.J. Characteristic-based clustering for time series data. Data Min. Knowl. Discov. 2006, 13, 335–364. [Google Scholar] [CrossRef]
  39. Trapletti, A.; Hornik, K. _tseries: Time Series Analysis and Computational Finance_. R Package Version 0.10-54. 2023. Available online: https://CRAN.R-project.org/package=tseries (accessed on 27 November 2024).
  40. Ollech, D.; Webel, K. A Random Forest-Based Approach to Identifying the Most Informative Seasonality Tests; Deutsche Bundesbank’s Discussion Paper Series 55/2020; Deutsche Bundesbank: Frankfurt, Germany, 2020. [Google Scholar]
  41. Voulgaris, C.T. Crystal balls and black boxes: What makes a good forecast? J. Plan. Lit. 2019, 34, 286–299. [Google Scholar] [CrossRef]
  42. Rahman, H.; Selvarasan, I.; Begum, A.J. Short-term forecasting of total energy consumption for India-a black box based approach. Energies 2018, 11, 3442. [Google Scholar] [CrossRef]
  43. Ryo, M.; Rillig, M.C. Statistically reinforced machine learning for nonlinear patterns and variable interactions. Ecosphere 2017, 8, e01976. [Google Scholar] [CrossRef]
  44. Ghosh, S.; Dasgupta, A.; Swetapadma, A. A study on support vector machine based linear and non-linear pattern classification. In Proceedings of the 2019 International Conference on Intelligent Sustainable Systems (ICISS), Palladam, India, 21–22 February 2019; pp. 24–28. [Google Scholar]
  45. Yoon, J.; Yildiz, H.; Talluri, S. Risk management strategies in transportation capacity decisions: An analytical approach. J. Bus. Logist. 2016, 37, 364–381. [Google Scholar] [CrossRef]
  46. Ben-Daya, M.; Akram, M. Third party logistics risk management. In Proceedings of the 2013 International Conference on Industrial Engineering and Systems Management (IESM), Agdal, Morocco, 28–30 October 2013; pp. 1–10. [Google Scholar]
  47. Rudin, C. Stop explaining black box machine learning models for high stakes decisions and use interpretable models instead. Nat. Mach. Intell. 2019, 1, 206–215. [Google Scholar] [CrossRef] [PubMed]
  48. Papernot, N.; McDaniel, P.; Goodfellow, I.; Jha, S.; Celik, Z.B.; Swami, A. Practical black-box attacks against machine learning. In Proceedings of the 2017 ACM on Asia Conference on Computer and Communications Security, Abu Dhabi, United Arab Emirates, 2–6 April 2017; pp. 506–519. [Google Scholar]
Figure 1. The modeling pipeline for the ARIMA_PLUS time series models. Source: https://cloud.google.com/bigquery/docs/reference/standard-sql/bigqueryml-syntax-create-time-series (accessed on 6 November 2024).
Figure 1. The modeling pipeline for the ARIMA_PLUS time series models. Source: https://cloud.google.com/bigquery/docs/reference/standard-sql/bigqueryml-syntax-create-time-series (accessed on 6 November 2024).
Sustainability 17 00214 g001
Figure 2. General overview of distribution network with 3PL.
Figure 2. General overview of distribution network with 3PL.
Sustainability 17 00214 g002
Figure 3. Hypothesis.
Figure 3. Hypothesis.
Sustainability 17 00214 g003
Figure 4. Analytical procedure for unveiling patterns in forecasting errors.
Figure 4. Analytical procedure for unveiling patterns in forecasting errors.
Sustainability 17 00214 g004
Figure 5. Time series of forecasting errors for the considered channels.
Figure 5. Time series of forecasting errors for the considered channels.
Sustainability 17 00214 g005
Figure 6. The decomposition of Channel_03 errors time series.
Figure 6. The decomposition of Channel_03 errors time series.
Sustainability 17 00214 g006
Figure 7. The decomposition of Channel_10 errors time series.
Figure 7. The decomposition of Channel_10 errors time series.
Sustainability 17 00214 g007
Table 1. Example of additional functions in the model used by the logistics operator compared to the traditional ARIMA model.
Table 1. Example of additional functions in the model used by the logistics operator compared to the traditional ARIMA model.
Additional FunctionGeneral Description of the Additional Function
Automatic Detection of Seasonal PeriodsThe model automatically detects seasonality periods and adjusts the forecasting algorithm accordingly.
Outlier DetectionThe model includes automatic outlier detection, identifying and removing outliers from the data before model fitting. This helps improve the model’s accuracy by reducing the influence of extreme values.
Handling Missing ValuesThe model can handle missing values in the data by filling them using linear interpolation methods. This allows the model to utilize the maximum amount of data, which can improve forecast accuracy.
Nonlinear TransformationThe model includes the capability to apply nonlinear transformations to the data, such as logarithmic or polynomial transformations. This enables the model to capture more complex patterns in the data that are not represented by the linear ARIMA model.
Table 2. Data brief characteristic of analyzed distribution networks.
Table 2. Data brief characteristic of analyzed distribution networks.
ManufacturerDistribution ChannelPicking Process for Which the Forecasts Were CreatedDescription in the PaperBrief Data Characteristic
1HospitalsUnitsChannel_01182 days of daily forecasts history
BoxesChannel_02
PackChannel_03
WholesalersUnitChannel_04
BoxesChannel_05
PackChannel_06
2e-commerceUnit picking from mezzaineChannel_0796 days of daily forecasts history
Unit picking from racksChannel_08
Box pickingChannel_09
POSBox pickingChannel_10
Table 3. Main methods and functions from R used in the forecast error analysis.
Table 3. Main methods and functions from R used in the forecast error analysis.
FunctionalityFunctions Used
Randomness testing of forecast
errors
bartels.rank.test (), runs.test (), cox.stuart.test (),
difference.sign.test ()
Stationarity testingadf.test () [39]
Autocorrelation testingacf (), Box.test()
STL decomposition of the time
series
stl (window = length(number_of_errors), s.window = length (number_of_errors))
Trend occurrence testingnotrend_test (tests = ‘t’), notrend_test (tests = ‘MK’), notrend_test (tests = ‘WAVK’) [34]
Component occurrence testingcombined_test (), as(), fried(), kwp (), seasdum (), welch()
Table 4. Basic parameters of forecast error distributions for the examined channels.
Table 4. Basic parameters of forecast error distributions for the examined channels.
Channel_01Channel_02Channel_03Channel_04Channel_05Channel_06Channel_07Channel_08Channel_09Channel_10
Mean176245057412625−1387−706−1583−228
Std. Dev109522681745665101752282216022969420
Min−3249−13,376−786−18,267−3160−118−7773−4455−9193−1388
Q1−581−752−97−2221−416−3−2806−1981−4357−532
Median17250715.529714929.5−687−175−732−147
Q391614198435717655762954586321
Max3868850874022,7743151202290124362918681
MAD11031559145434085945242316342950397
IQR14762117179.556531171.2559343525265220553
CV6.2129.272-9.8768.0402.079−2.034−2.268−1.875−1.843
Skewness0.037−1.606−0.2010.279−0.278−0.161−0.715−0.354−0.531−0.288
SE.Skewness0.2290.2190.2190.2220.2350.2190.2450.2450.2450.245
Kurtosis0.95411.2804.3872.2701.3300.567−0.487−0.774−0.726−0.354
N.Valid11112212211910612297979797
Table 5. Randomness (alternative hypothesis: nonrandomness).
Table 5. Randomness (alternative hypothesis: nonrandomness).
ChannelBartels.Rank.TestRuns.TestCox.Stuart.TestDifference.Sign.Test
Channel_010.8870.7160.7980.274
Channel_020.0370.029<0.0010.274
Channel_030.5450.7160.4430.530
Channel_040.9640.0640.4350.343
Channel_050.2270.1720.5830.402
Channel_060.2700.338>0.9990.513
Channel_070.0260.4120.312<0.001
Channel_080.6641.0000.0590.080
Channel_090.1170.2180.0060.162
Channel_100.0090.3050.0290.726
Table 6. ACF coefficient values, along with their critical significance levels and p-values for the Ljung–Box test. The values pertain to the first seven lags.
Table 6. ACF coefficient values, along with their critical significance levels and p-values for the Ljung–Box test. The values pertain to the first seven lags.
ChannelACF (Coefficient)ACF (p-Value)Ljung-Box Test (p-Value)
Channel_01−0.175, −0.235, 0.153,
−0.080, 0.054, −0.166, 0.057
0.053, 0.01, 0.091, 0.376, 0.548, 0.067, 0.5290.050, 0.005, 0.003, 0.006, 0.011, 0.005, 0.008
Channel_020.088, 0.118, 0.21, 0.139, 0.235, 0.086, 0.1570.33, 0.193, 0.021, 0.126, 0.009, 0.341, 0.0830.324, 0.256, 0.04, 0.029, 0.003, 0.004, 0.002
Channel_03−0.109, −0.243, 0.096,
−0.155, −0.097, 0.019, −0.026
0.229, 0.007, 0.287, 0.087, 0.286, 0.83, 0.7760.223, 0.012, 0.018, 0.01, 0.013, 0.025, 0.043
Channel_04−0.001, −0.257, −0.006, −0.009, 0.126, 0.047, 0.0130.988, 0.005, 0.945, 0.921, 0.168, 0.607, 0.890.988, 0.017, 0.044, 0.087, 0.071, 0.108, 0.165
Channel_050.087, −0.201, −0.011, 0.051, 0.059, −0.069, −0.1430.369, 0.039, 0.909, 0.602, 0.545, 0.474, 0.1410.362, 0.072, 0.153, 0.234, 0.311, 0.369, 0.262
Channel_060.099, −0.314, −0.116, 0.109, 0.05, −0.107, −0.0040.297, 0.001, 0.223, 0.253, 0.599, 0.261, 0.9670.29, 0.002, 0.003, 0.004, 0.008, 0.009, 0.017
Channel_070.273, −0.009, −0.147, −0.128, −0.062, 0.131, 0.40.007, 0.932, 0.147, 0.208, 0.538, 0.197, 0, 0.110.006, 0.024, 0.021, 0.022, 0.038, 0.034, <0.001
Channel_080.011, 0.023, −0.01, −0.066, −0.084, 0.203, 0.3750.914, 0.821, 0.921, 0.514, 0.407, 0.045, 0, 0.3210.912, 0.968, 0.995, 0.971, 0.938, 0.466, 0.004
Channel_090.132, −0.055, 0.037, 0.07, 0.219, 0.071, 0.2450.193, 0.587, 0.715, 0.488, 0.031, 0.487, 0.0160.187, 0.358, 0.533, 0.608, 0.173, 0.221, 0.041
Channel_100.275, −0.155, −0.041, −0.086, −0.107, 0.131, 0.4440.007, 0.126, 0.684, 0.395, 0.292, 0.197, 0, 0.7660.006, 0.007, 0.017, 0.027, 0.033, 0.031
Table 7. Results of the analysis of the examined forecast error series in terms of STL decomposition.
Table 7. Results of the analysis of the examined forecast error series in terms of STL decomposition.
ChannelTrend_StlSeason_StlMAE_ErrorMAPE_ErrorRemainder_MAE_StlIloraz_Stl
Channel_030.0070.0211250.5931240.994
Channel_020.1580.030460.608360.775
Channel_060.0060.03786129.5188160.947
Channel_010.0000.04515000.42514330.955
Channel_040.0290.04941295.09540090.971
Channel_050.0100.05376816.9017350.957
Channel_090.1450.1281090.455900.828
Channel_070.0990.23010100.3417790.771
Channel_080.1300.27613630.2799840.722
Channel_100.0920.3803660.2682260.617
Table 8. p-values in tests for the null hypothesis of no trend.
Table 8. p-values in tests for the null hypothesis of no trend.
ChannelTest T (Linear Trend)Test Mann–Kendall (Monotonic Trend)WAVK Test (Possibly Non-Monotonic Trend)
Channel_010.9270.6900.052
Channel_02<0.001<0.001<0.001
Channel_030.4260.4150.041
Channel_040.0420.0670.498
Channel_050.3570.3400.578
Channel_060.3960.5240.257
Channel_070.0230.0250.071
Channel_080.0060.0010.729
Channel_09<0.001<0.0010.020
Channel_100.1190.0900.600
Table 9. p-value in tests for the null hypothesis of no seasonality.
Table 9. p-value in tests for the null hypothesis of no seasonality.
ChannelCombined.KwrQs.pFried.pKw.pSeasdum.pWelch.p
Channel_010.293>0.9990.0980.1060.5040.179
Channel_020.422>0.9990.9050.7290.7600.723
Channel_030.943>0.9990.9760.9690.8740.829
Channel_040.649>0.9990.8480.5460.4660.368
Channel_050.570>0.9990.1870.3070.5000.173
Channel_060.672>0.9990.6380.5530.6840.629
Channel_07<0.001<0.001<0.001<0.0010.001<0.001
Channel_08<0.0010.0260.0030.001<0.001<0.001
Channel_090.052>0.9990.0580.0130.0550.025
Channel_10<0.001<0.001<0.001<0.001<0.001<0.001
Disclaimer/Publisher’s Note: The statements, opinions and data contained in all publications are solely those of the individual author(s) and contributor(s) and not of MDPI and/or the editor(s). MDPI and/or the editor(s) disclaim responsibility for any injury to people or property resulting from any ideas, methods, instructions or products referred to in the content.

Share and Cite

MDPI and ACS Style

Wolny, M.; Kmiecik, M. Unveiling Patterns in Forecasting Errors: A Case Study of 3PL Logistics in Pharmaceutical and Appliance Sectors. Sustainability 2025, 17, 214. https://doi.org/10.3390/su17010214

AMA Style

Wolny M, Kmiecik M. Unveiling Patterns in Forecasting Errors: A Case Study of 3PL Logistics in Pharmaceutical and Appliance Sectors. Sustainability. 2025; 17(1):214. https://doi.org/10.3390/su17010214

Chicago/Turabian Style

Wolny, Maciej, and Mariusz Kmiecik. 2025. "Unveiling Patterns in Forecasting Errors: A Case Study of 3PL Logistics in Pharmaceutical and Appliance Sectors" Sustainability 17, no. 1: 214. https://doi.org/10.3390/su17010214

APA Style

Wolny, M., & Kmiecik, M. (2025). Unveiling Patterns in Forecasting Errors: A Case Study of 3PL Logistics in Pharmaceutical and Appliance Sectors. Sustainability, 17(1), 214. https://doi.org/10.3390/su17010214

Note that from the first issue of 2016, this journal uses article numbers instead of page numbers. See further details here.

Article Metrics

Back to TopTop