You are currently viewing a new version of our website. To view the old version click .
Sustainability
  • Article
  • Open Access

16 April 2024

Ljubljana—European Green Capital 2016: From Strategic Spatial Planning to Governance

,
,
,
,
and
1
Urban Planning Institute of the Republic of Slovenia, Trnovski Pristan 2, SI-1000 Ljubljana, Slovenia
2
Department of Law and Real Estate Management, European Faculty of Law, New University, Delpinova Ulica 18B, SI-5000 Nova Gorica, Slovenia
*
Author to whom correspondence should be addressed.
This article belongs to the Special Issue Investigation and Research of Sustainable Innovation in Built Environment

Abstract

Ljubljana was the first post-socialist city awarded with the title European Green Capital. The title awarded by the European Commission is given to a city that is achieving high environmental standards, is setting ambitious goals for further environmental improvement and sustainable development, and can act as a role model to inspire other cities and promote best practices to all other European cities. The article is based on a hypothesis that at the moment when Ljubljana applied for (and was awarded) the European Green Capital title, it had strong strategic spatial planning and successful territorial governance, as well as the interweaving of both. To prove the hypothesis, the timetable and characteristics of the strategic spatial planning and territorial governance in Ljubljana are presented in this article and critically evaluated. Critical evaluation and analyses are also assessed using a qualitative research method, i.e., semi-structured in-depth interviews among experts from four professional fields including spatial planning, urbanism, architecture, and management. The results confirmed the hypothesis: Ljubljana’s sustainability-oriented strategic spatial plan prepared by a variety of stakeholders, experts, and citizens, as well as the effective governance system established by the mayor, a manager by profession, were two factors that coincided at a crucial moment. This was recognized by the European Commission and Ljubljana was awarded a prestigious title. Ljubljana can therefore serve as an excellent sustainable example for other post-socialist cities in terms of strategic spatial planning and governance.

1. Introduction

1.1. European Green Capital Award

In 2016, the European Commission bestowed upon Ljubljana the prestigious title of European Green Capital. This recognition is open to cities in EU Member and Candidate States, Iceland, Liechtenstein, Norway, and Switzerland, allowing those with over 100,000 inhabitants (or the country’s largest city) to vie for the title. The award aims to acknowledge and commend the pivotal role local authorities play in enhancing the environment, economy, and quality of life within cities. Given to a city exemplifying high environmental standards, setting ambitious goals for ongoing environmental enhancements and sustainable development, the European Green Capital serves as a role model inspiring other cities and disseminating best practices throughout Europe. From its inception in 2010 until 2016, over 100 cities have sought the European Green Capital Award, 30 were shortlisted, and 7 earned the title, including Ljubljana [1,2]. Up until 2022, six other cities secured the award. Remarkably, among all winners over the decade, Ljubljana stood out as the sole city from a post-socialist country (see Figure 1). Furthermore, Ljubljana held the unique distinction of being the first and, until 2022, the only post-socialist city among the finalists. Only in 2023, seven years after Ljubljana, did Tallinn become the second post-socialist city to receive this title, followed by Vilnius two years later.
Figure 1. European Green Capital awarding cities 2010–2025 [3].
The success of the European Green Capital Award spurred smaller cities to seek EU recognition for their sustainability efforts, leading to the launch of the European Green Leaf initiative in 2015. This initiative targets cities with populations ranging from 20,000 to 100,000, acknowledging their commitment to improved environmental outcomes with an emphasis on initiatives fostering green growth and job creation. Despite these efforts, until 2021, only Western European cities received the European Green Leaf title [4]. For Ljubljana, the prestigious title held great significance, positioning the city prominently on the European and global map of sustainable cities. The Jury was impressed by Ljubljana’s substantial transformation over the preceding 10–15 years, with EU Commissioner Karmenu Vella stating, “Ljubljana is doing to make Europe’s cities better places to live, work, play and grow old” [5] (p. 5). The question that naturally arises is, what sets Ljubljana apart and makes it comparable to Western European cities?
In 2010, when Stockholm was the first European city awarded the title European Green Capital, the European Commission explained its choice and indicated what makes most developed and sustainability-oriented European cities different from the others. The Commission reported that Stockholm’s efforts to create a model sustainable urban environment would not end when it surrendered its title as the European Green Capital in January 2011. The city had developed an ambitious vision of its development from then until 2030. Vision 2030 involved all the city’s administrative departments, together with businesses, educational establishments, and other partners. Bringing this sustainable, green city of the future into being was a strategic commitment that involved all policymakers and stakeholders. In 2012, the same European Commission stated that everyone in Stockholm had a role to play in making the vision a reality. The Commission also acknowledged, when awarding Nantes, that with the closure of the shipyards in the late 1980s, Nantes faced a difficult social climate tinged with disappointment and despondency. The new majority, comprising new mayors and their administration, had to rethink the development strategy to restore hope, confidence, and pride among Nantes’ population. This necessitated creativity, embracing possibilities for change, and redefining a collective vision for the city. Recognizing the importance of culture in social cohesion, Nantes made it the central and cross-cutting focus of all its plans. In 2014, when Copenhagen received the award, the European Commissioner for the Environment reiterated the common thread shared by all previously honored cities. It was highlighted that each of the European Green Capitals—Stockholm, Hamburg, Vitoria-Gasteiz, and Nantes—served as inspiring examples of how cities could drive environmental change. These cities, drawing on their experiences, were seen as capable of sharing their knowledge and actively influencing planning and strategy not only within Europe but also on a global scale. Similar sentiments were expressed regarding Copenhagen’s recognition. The judging panel commended Copenhagen as an exemplary model of effective urban planning and design. In their detailed evaluation, experts praised the city’s comprehensive, visionary, and integrated strategy, as outlined in Agenda 21 and “Eco Metropolis—our vision for Copenhagen 2015” plans. Additionally, Copenhagen made commitments to foster discussions on policies and strategies across generations and to engage in full collaboration with businesses, research institutions, and urban administrations [6,7,8].

1.2. Awarding Key Factors

As evident from the explanations, all cities that received awards share common traits critical to their success. Two key factors stand out: strategic spatial planning and territorial governance. Rizzi and Dioli [9] affirmed these observations by asserting that the various and intricate aspects of contemporary cities require effective coordination and clear communication. Urban and territorial areas that successfully distinguish themselves can adeptly manage diverse complementary planning tools. Notably, place marketing and city branding achieve greater success when integrated into the framework of strategic planning (strategic spatial planning in this context, authors’ note). All processes involve a multidimensional combination of activities, negotiations, decisions, and efforts occurring under the broader umbrella of the strategic planning process. According to Albrechts [10], strategic spatial planning provides a critical interpretation of the structural challenges and problems and allows place actors/stakeholders to think creatively about possible responses [11]. According to Rizzi and Dioli [9], spatial planning is deemed crucial as local actors within a city define visions and strategies for change and improvement. They further emphasize that the concept of governance is closely associated with the notion of strategic planning (strategic spatial planning in this context, authors’ note). Based on the knowledge of other researchers [12,13,14]. Rizzi and Dioli [9] described governance as a tool to boost competitiveness by creating a common understanding among local stakeholders regarding economic and social aspects. Furthermore, they explained it as a mechanism that promotes horizontal collaboration, decentralized management, and the coordination of all local authorities, resources, and participants. This approach contrasts with traditional hierarchical, top-down governing styles. These processes and relationships are based on the “organizational” concept of territory. Hence, this form of governance is referred to as territorial governance. It can be characterized as the systematic organization and coordination of various actors with the aim of cultivating territorial capital in a constructive manner, ultimately enhancing territorial cohesion across different levels [15]. Formulating and implementing spatial strategies is, however, one of the most challenging tasks of territorial governance [11].
According to these findings, it could be concluded that at the moment when Ljubljana applied for (and was awarded) the European Green Capital title, it had both—strategic spatial planning and territorial governance. We can assume that Ljubljana would not be awarded the title of European Green Capital if it did not have successful strategic spatial planning and successful territorial governance, as well as the interweaving of both. To prove this hypothesis, the timetable and characteristics of strategic spatial planning and territorial governance in Ljubljana are presented in this article and critically evaluated.

2. Theoretical Backgrounds

2.1. Strategic Spatial Planning

In the 1960s and 1970s, spatial planning in Slovenia, like in many western countries, underwent a transformation toward a system of comprehensive planning at various administrative levels. This approach aimed to cover a broad spectrum of topics and extend over a long-term horizon [10,16]. However, the prevailing conditions of neoconservative ideologies and post-modern skepticism in the 1980s led to a shift away from a comprehensive approach, favoring project-based spatial planning for a period [17,18,19]. With the turn of the millennium, the need for new approaches to spatial planning emerged once again in response to new urban challenges such as fragmentation, economic shifts, public service provision, and environmental concerns [20,21,22]. In these circumstances, traditional spatial planning, rooted in building permits aligned with approved land-use plans and regulations, appeared inadequate. There was a demand for a more realistic and effective planning method that simultaneously underscored the importance of long-term thinking [10,23,24].
This section seeks to examine the characteristics of strategic spatial planning and elucidate how it differs from traditional spatial planning. Drawing primarily on the works of Albrechts et al. [17] and Albrechts [10,22,25,26], supplemented by other pertinent authors, the discussion explores the complexities of strategic spatial planning. Albrechts [25] contends that there is no definitive, single concept, procedure, or tool for strategic spatial planning. Instead, it encompasses a set of approaches tailored to specific contexts. He underscores that the efficacy of strategic spatial planning systems depends not only on the system itself but also on underlying conditions. Furthermore, he posits that strategic spatial planning is a dynamic process generating a vision, coherent actions, and implementation strategies. This process plays a pivotal role in defining and shaping the identity of a place, delineating its current state and future aspirations. In an effort to establish a workable normative definition of strategic spatial planning, Albrechts [25] identifies five characteristics constituting its core and distinguishing it from traditional spatial planning: it is (1) selective, (2) relational, (3) integrative, (4) visioning, and (5) action-oriented. A closer examination of these characteristics reveals the following insights:
  • While traditional spatial planning strives for universality by attempting to integrate almost everything, strategic spatial planning is inherently selective. It pragmatically focuses on the issues that hold real significance, prioritizing decisions and actions to address problems and achieve developmental aspirations. This involves concentrating on a limited number of strategic key-issue areas and critically assessing the environment, often employing SWOT analyses and studying external trends, forces, and available resources.
  • In contrast to traditional spatial planning, which operates within the framework of “Euclidian” space, where objects and their forms take precedence [27], strategic spatial planning seeks more relational concepts of space and place. It places emphasis on relations and processes, incorporating the social construction of space. The social aspect introduces another dimension to the relational character of strategic spatial planning. Unlike traditional spatial planning, which often leans toward technocratic tendencies with authorities as the primary decision-makers, strategic spatial planning is more inclusive of citizens and citizen groups. This pluralistic and democratic approach involves identifying and involving major actors from public and private spheres, reflecting their diversity. A key goal of strategic spatial planning is to facilitate agreements and organize actors to exert their influence in various areas.
  • Traditional spatial planning typically focuses on integrating objects and functions, while strategic spatial planning considers the process as well. It strives for both vertical and horizontal integration between different levels and parts of government, addressing a gap often present in traditional spatial planning. Strategic spatial planning aims to move beyond compartmentalized approaches, encouraging different departments, agencies, and actors to collaborate rather than compete for power (horizontal integration). It also supports causal linkages between global, national, regional, and local changes (vertical integration).
  • In technical terms, a distinctive difference between strategic and traditional spatial planning lies in the role of the master plan. While traditional spatial planning often relies on a fixed master plan that envisions the final desired state of space in a predetermined future [28], strategic spatial planning leans toward creating visions of possible futures and the means to achieve them. Visioning in strategic spatial planning encapsulates and represents values and meanings for the desired future rather than a predetermined, fixed state of the planned place.
  • Additionally, while traditional spatial planning is frequently centered around producing plans as a reaction to spatial problems or as tools to define the desired future, strategic spatial planning places significant emphasis on the actions needed to achieve the desired future. Therefore, strategic spatial planning has the potential to actively drive change by influencing the practical definition, actions, and rationale of a policy [25]. Verweij et al. [29] similarly argue that spatial planning should not seek perfect solutions for uncertain, complex, and normative problems but rather search for just-viable solutions, which are less perfect but responsive to different rationalities.
Strategic spatial planning, as a discipline, aims to integrate resources and skills that enhance traditional planning tasks [30]. In addition to incorporating new tools for land-use regulation, service management, and urban maintenance, there are explicit efforts to streamline bureaucratic processes. This includes the introduction of new activities traditionally outside the realm of spatial planning apparatus, such as supporting public-private partnerships [25,31].

2.2. Territorial Governance

According to Hersperger et al. [32], the global implementation of the neo-liberal policy agenda since the 1980s has shifted the focus of urban planning toward promoting economic development, diminishing its traditional role in regulating land and guiding future development. This draws a distinction between the intentions expressed in the plans on the one hand and the means of implementation of the plans through the processes of governance on the other hand. The actual change in space thus happens not merely through spatial information expressed in plans but also through territorial governance and other external conditions.
The concept of governance typically encompasses the dynamic interaction among the state, market entities, and civil society in policy processes. This reflects a transformative trend since the 1990s, transitioning decision-making from predominantly state actors to an increased involvement of non-state actors [20]. This shift implies a departure from the once state-dominated governance characterized by clear hierarchical and bureaucratic structures and procedures. Instead, governance now involves diverse actors with overlapping competencies [33]. Within this framework, the relationships and linkages among these actors assume importance for facilitating successful development.
Governance, concerning territorial development, seeks to foster endogenous territorial growth across various scales by establishing new connections among institutions, actors, and their interests [20,34]. Territorial governance has become crucial in efforts to move beyond conventional spatial planning and policy implementation methods, which, despite theoretical frameworks, often struggle to monitor the critical elements required for successful plan implementation [32]. Governance is perceived as more than just a process of formulating plans; it is an active endeavor wherein plans are not only created but also effectively utilized to achieve urban development goals [35,36,37].
Embedded within the interplay among supra-national, national, regional, and local governmental levels, territorial governance becomes multi-level, extending not only across different spatial scales but also encompassing various jurisdictions, boundaries, and organizational structures. Hooghe and Marks [38] delineate two distinct types of multi-level arrangements. The first type is characterized by a general-purpose and non-intersecting membership, a limited number of levels, and a system-wide fixed structure. The second type, on the other hand, is marked by task-specificity, intersecting memberships, an unlimited number of levels, and a flexible design with terms of internal structure, making it better suited for ad hoc and informal tasks. While this typology serves analytical purposes effectively, real-world practice indicates that the nature of governance is decisively shaped by the context of the specific territory or place.
As demonstrated by Nunes Silva and Syrett [39] in their analysis of Lisbon, governance regimes exhibit a distinctive historical and geographical specificity. The trajectory of their evolution is influenced by a complex interplay of global forces, the state’s role and structure, and political dynamics at the levels of the city, region, and municipality. The evolutionary process may not consistently yield positive outcomes in terms of governance. If it takes an unfavorable direction, it has the potential to significantly impede the territory’s ability to address strategic spatial development challenges in a comprehensive, coordinated, and inclusive manner.
As territorial governance is intricately tied to specific contexts, a singular definition of what constitutes good territorial governance is elusive. Nevertheless, there is a consensus on fundamental aspects that contribute to effective territorial governance. These include the coordination of diverse interests, active involvement and collaboration among key stakeholders, encompassing the public, acknowledgment of various forms of knowledge, adaptability in processes, accountability, and the presence of recognized leadership [20,40,41]. Based on the review of several European cases of territorial governance, Davoudi and Cowie [42] propose to take into account at least two aspects when evaluating the (un)successfulness of territorial governance: process (the inputs) and the substance (the outcomes). They claim that a set of guiding principles exists, which can offer insights into evaluating specific governance practices at a given time and location are the following [42]:
  • Coordination of actions and distribution of competencies at different territorial levels.
  • Establishment of cross-sector synergies, fostering cooperation among sectoral departments, public, private, and civil society sectors.
  • Mobilization of stakeholder participation through the provision of relevant insights and opportunities to shape the design of territorial governance processes.
  • Flexibility in response to the changing context, incorporating various learning and feedback mechanisms to reflect on and continually adapt previous ideas.
  • Recognition of space as a socio-spatial construct with a diversity of notions regarding the concrete territory/place, rather than treating it solely as a physical entity.
All these dimensions are always interdependent and relational as well as adjusted to the nature of a concrete space, however, if well incorporated into territorial governance, such governance can “work in favor of particular territory/place” [42] (p. 53).

2.3. Strategic Spatial Planning and Territorial Governance

The blurring of sectoral boundaries and the increasing interdependence between the public and private sectors, reflecting a trend of “destatisation” in recent decades, has seen a transition in the role of the state and other authorities. This shift moves away from direct management toward functions of regulation, coordination, and facilitation. Consequently, there is a move from government-centric approaches to governance, with power diffused across intricate networks. This complexity is particularly challenging to navigate within the diverse territorial scales addressed by spatial planning [43,44]. In light of these transformations, both traditional spatial planning and project-based spatial planning are no longer adequate. Instead, a more effective solution has emerged in the form of strategic spatial planning aligned with governance principles.
In the context of diminished institutional power, the governance principles employed in strategic spatial planning prove effective in balancing public and private interests. This enhances the governing system’s agility to respond swiftly and adapt flexibly, mobilizing a broader array of resources within the rapidly changing socio-economic landscape of contemporary cities and territories [45]. This underscores the necessity for a cohesive and coordinated integration of strategic spatial planning and territorial governance. Planning, without the support of governance, struggles to effectively address present-day challenges. Similarly, governance, lacking visionary reflections and strategic spatial planning, becomes mere cross-sectoral coordination lacking clearly defined goals and destinations [21].
In the intricate and rapidly urbanizing modern world, the coordination between planning and governance is increasingly crucial. The policies of planning and governing are intricately interdependent, making it imperative to establish governance arrangements that recognize and accommodate these interdependencies [46].

3. Methodology

The analytical assessment of strategic spatial planning in Ljubljana and the governance of the city, particularly the factors considered instrumental in Ljubljana achieving the title of European Green Capital, adopts a qualitative approach and draws insights from various sources. This study represents a case examination of sustainable innovation concepts and approaches, emphasizing the interdisciplinary nature of sustainable innovation within a post-socialist capital city.
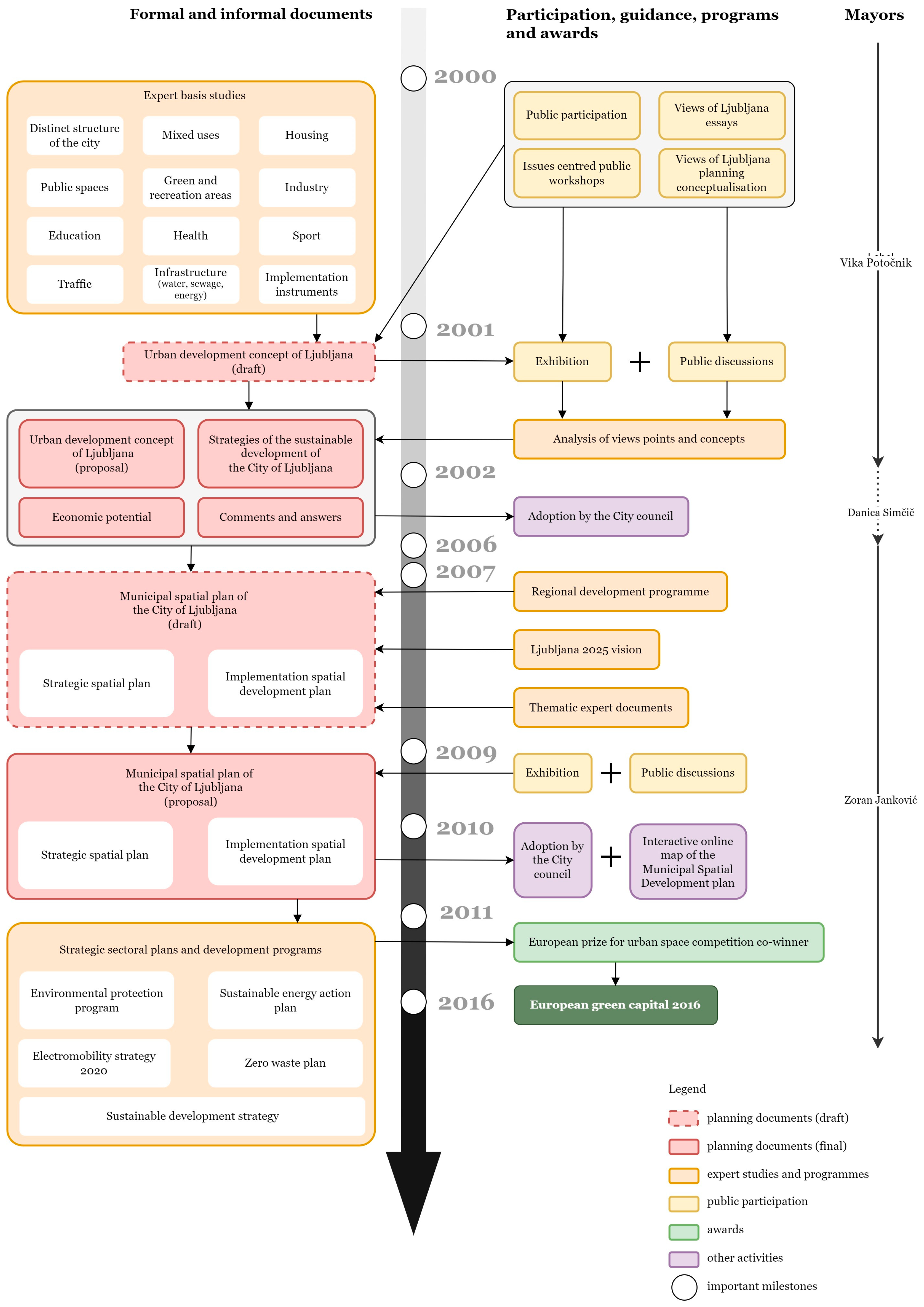
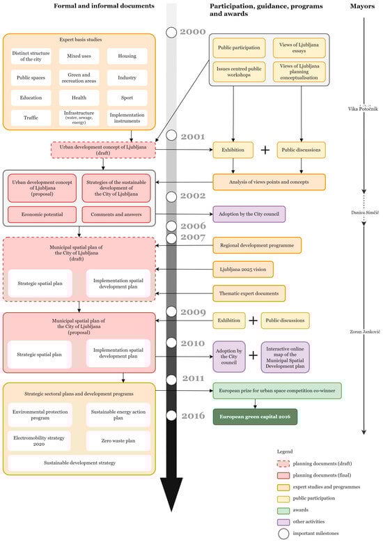
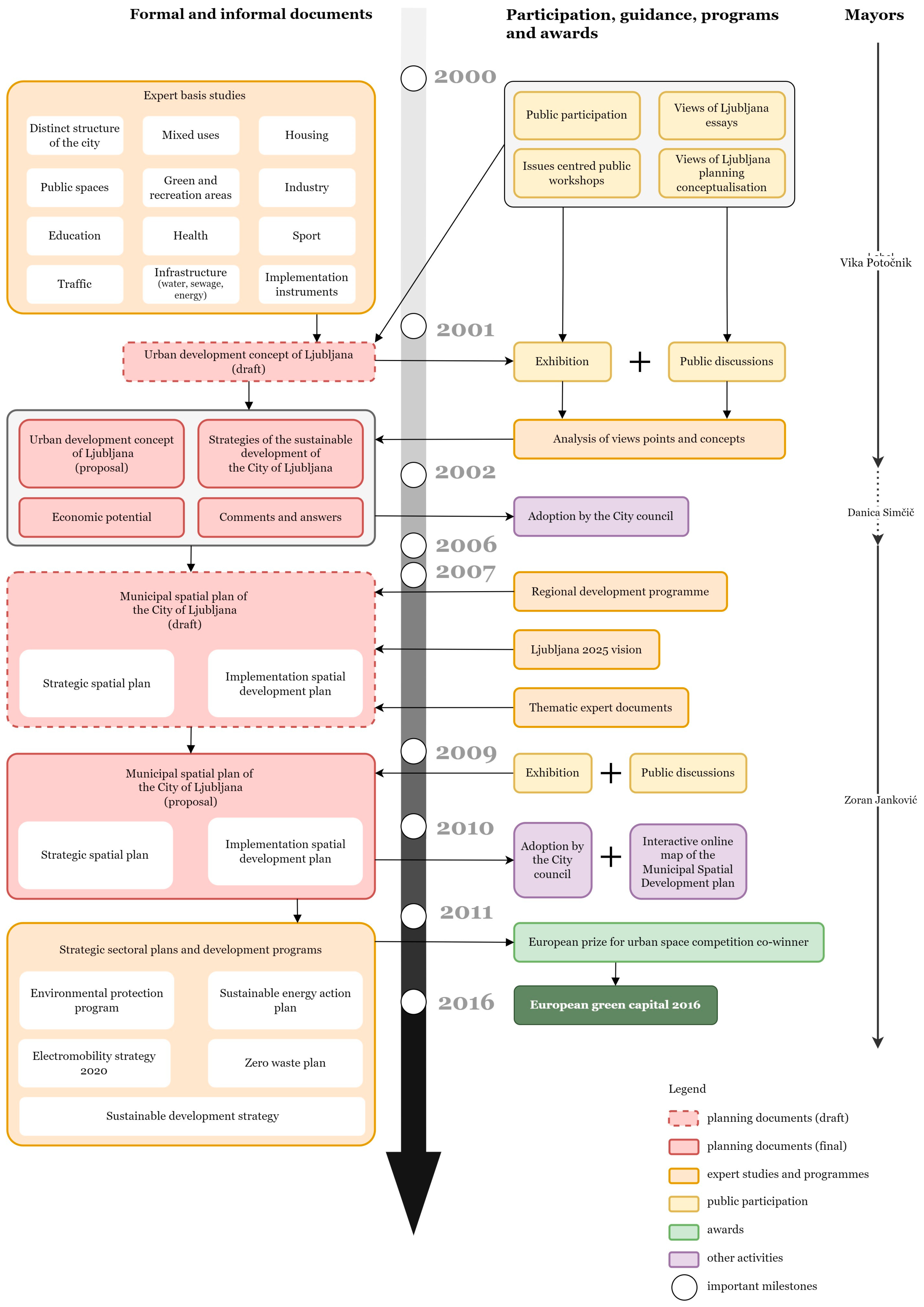
The evaluation of strategic spatial planning involves the separate analysis of (a) the planning process and (b) the content of strategic spatial planning. In scrutinizing the planning process, a historical method is employed, tracing the timeline of events and document publications related to the strategic spatial planning process in Ljubljana (see Figure 2). This historical approach provides a contextual understanding of the sequence of events that have shaped strategic spatial planning in the city.
Figure 2. Strategic Spatial Planning Process of the City of Ljubljana—timeline.
The analysis of the content of strategic spatial planning also considered indicators of urban environmental sustainability outlined by experts associated with the European Green Capital Award [47]. This is important because the arrangement of the urban environment and its planning have a significant impact on urban development and quality of life [48,49]. The European Green Capital Award serves as an illustrative tool, employing a well-defined set of indicators to assess the environmental sustainability of a city or urban area [50,51], as highlighted by Svirćić Gotovac and Kerbler [52]. This tool focuses on long-term strategies for a city’s future and specific strategies developed collaboratively with all stakeholders and departments involved. The 12 indicators covering various environmental categories of urban sustainability include: (1) climate change—mitigation and adaptation, (2) local transport, (3) green urban areas incorporating sustainable land use, (4) nature and biodiversity, (5) ambient air quality, (6) quality of the acoustic environment, (7) waste management, (8) water consumption, (9) wastewater treatment, (10) eco-innovation and sustainable employment, (11) energy performance, and (12) integrated environmental management [47,53]. Each indicator carries equal weight, and a panel of experts assigns scores based on data provided by local city authorities through standardized questionnaires, determining which city receives the award [53,54].
Presentation of the case study, critical evaluation, and analysis of both—strategic spatial planning and territorial governance—employed semi-structured in-depth interviews conducted in March 2023. In cases where face-to-face interviews were not possible, questions and answers were exchanged through email. Experts from four professional fields—spatial planning, urbanism, architecture, and management—participated in the study, all well-versed in the processes of strategic spatial planning and governance in the City of Ljubljana (Table 1). Their insights on the significance of certain strategic documents, planning processes, governing approaches, and individuals (e.g., mayors, deputy mayors) in obtaining the title of European Green Capital are integral to the content of this article.
Table 1. Structure of respondents.

4. Strategic Spatial Planning and Territorial Governance: The Case of Ljubljana

4.1. The Case Study Background

Ljubljana boasts a rich history of successful spatial and urban planning, with a significant turning point occurring after the 1898 earthquake when city authorities commissioned the reconstruction’s general regulation plan. Maks Fabiani’s winning urban design competition project became the cornerstone of this endeavor. Fabiani, an architect and town planner who later earned a professorship at the University of Vienna, triumphed over the renowned historicist architect Camillo Sitte in the competition and was subsequently chosen by the Ljubljana Town Council as the principal urban planner [55]. The city’s growth, particularly between the two World Wars, prompted the development of several new urban regulation plans, some influenced by Jože Plečnik’s “Great Ljubljana” study in 1929. Another pivotal moment was the approval of the “General Urban Development Plan” in 1966, marking the first comprehensive urban development act based on the modernist-functionalist paradigm. In the 1980s, the city formulated an extensive urban development plan titled “The Long-Term Plan of Communes and the City of Ljubljana for the period 1986–2000”, commonly referred to as “Ljubljana 2000.” Following Slovenia’s independence, a crucial milestone was achieved in 2002 when the city commissioned the development of an innovative, informal, strategic spatial development document titled the “Urban Development Concept” (see [56]). Rooted in the sustainable planning paradigm and the European Spatial Development Perspective [57], this concept provided directives for the creation of the “Ljubljana 2025 Vision” and the subsequent formal strategic spatial planning document titled “The Municipal Spatial Plan of the City of Ljubljana for the Period until 2025”, adopted in 2010. This plan represented the most crucial step toward earning the title of European Green Capital in 2016.

4.2. Strategic Spatial Planning in Ljubljana

The “Urban Development Concept” from 2002 served as the initial framework and guidelines for formulating the strategic spatial plan of the City of Ljubljana. This conceptual, long-term-oriented document exhibited a keen focus on emerging international conventions regarding modern principles of city planning and development.
This perspective was acknowledged by the interviewed experts, who concurred that the “Urban Development Concept” played a pivotal role as a significant professional contribution. It not only laid the groundwork for the city’s spatial development but also had broader implications. Interviewees emphasized the importance of both the preparation process and the resultant content, asserting that the document had already signaled the city’s commitment to sustainable development.
A wide circle of experts who participated in the preparation of this document and the involvement of the public in the process of preparing a new generation of spatial legislation definitely helped to prepare a solid foundation for further sustainable development of the city.
(Respondent 3)
The ‘Urban Development Concept’ was a good professional basis for further work on the strategic spatial plan, mainly due to the involvement of the public in workshops and through surveys that related to the development of the city. Even then, sustainable development in the area was emphasized.
(Respondent 1)
Nevertheless, it was not mandated by the prevailing spatial legislation at the time, rendering it an informal document (formal planning documents are those prepared in accordance with valid planning legislation; those prepared by municipalities as supplementary documentation or professional basis are informal (non-statutory documents)). Despite this, the City Council of Ljubljana officially adopted it along with three additional non-statutory documents prepared simultaneously: the “City of Ljubljana Sustainable Development Strategy”, “City of Ljubljana Economic Potentials for Realization”, and a document titled “Public Discussion: Comments and Responses to the Draft Document”. Upon the City Council’s endorsement of the “Urban Development Concept” in 2002, the plan attained the status of a binding document at the city level. It served as the foundational document and starting point for the subsequent preparation of formal planning documentation, culminating in the “Municipal Spatial Plan of the City of Ljubljana” in 2010. Another significant document, instrumental in meeting the criteria and indicators for the green capital, was the “Regional Development Program of the Ljubljana Urban Region”, initiated by the City of Ljubljana itself.

4.2.1. Strategic Spatial Planning Process

While the “The Long-Term Plan of Communes and the City of Ljubljana for the period 1986–2000” contained elements reflecting a long-term vision for the city’s development, the strategic spatial planning process of the City of Ljubljana commenced with the formulation of the “Urban Development Concept” (2000–2002). This innovative approach initially involved the creation of an expert foundation, comprising a total of 19 studies. Beyond the typical research areas for the preparation of long-term spatial documents, such as local centers, housing, green and recreation areas, industry, education, health, sport, traffic, and infrastructure (water, sewage, energy), entirely new areas were introduced. These encompassed a distinct city structure, mixed uses, green areas, and spatial planning tools. The exploration of these new contents was rooted in the paradigm of sustainable development, alignment with EU declarations, and the need for changes in the planning system in Slovenia. The abolishment of the social planning system, the reform of local self-government, privatization, and partial changes to significant existing plans, without a comprehensive long-term perspective on the city’s development as a whole, necessitated alterations in the planning system. In the first decade of 1990–2000, a fundamental issue in land-use management in Ljubljana, as in many post-socialist capital cities, was the lack of spatial planning tools and instruments for safeguarding public interest [58]. The expert bases were prepared collaboratively by the Urban Planning Institute of the Republic of Slovenia, the Urban Institute of Ljubljana, and the Faculty of Architecture.
Parallelly with the expertise preparation, active engagement of the general public, professionals, and stakeholders was executed in line with the drafting process defined as “the principle of gradual and open preparation” from the document’s inception [56]. The initial step involved the creation of a publication titled “Views of Ljubljana: Essays”. This collection featured ideas from notable individuals, not spatial planners, who frequently contributed to spatial discussions in the media. Out of those invited, approximately half, totaling 31, essays on the development of Ljubljana were collected. Another facet of public involvement targeted professionals such as urbanists, planners, architects, and landscape architects. In March 2001, 25 authors presented their proposals at a public debate, and all contributions were subsequently published in the special edition “Views of Ljubljana: Spatial Concepts” (see [59]).
Direct public involvement encompassed two sets of workshops held with Ljubljana residents: one for defining key problems and another for devising solutions to these challenges. Expert participation in thematic areas complemented the problem-solving workshops. The outcomes were presented in a special publication in newspaper format. Based on these activities and materials developed during public participation, a draft of the “Urban Development Concept” was formulated for discussion. The public unveiling of the document included an exhibition and a dedicated issue of the municipal newspaper distributed free of charge to all households in Ljubljana. This aimed to present the spatial design to the broadest audience. Concurrently, hearings with holders of public authority, discussions in neighborhood communities, hearings with the professional public, and a review by recognized experts were organized.
The primary aim of engaging the public was to enhance the transparency of the development process, prevent unilateral solutions, and ensure that the implementation of adopted plans encountered less resistance. By involving the community, people could better understand and identify with the plans during the preparation of planning documents, fostering a sense of ownership. The public discussion phase resulted in the collection of 450 comprehensive comments and suggestions.
Building on the outcomes of the public debate, a draft of the “Urban Development Concept” was formulated. This document, along with the “City of Ljubljana Sustainable Development Strategy”, “City of Ljubljana Economic Potentials for Realization”, and “Public Discussion: Comments and Responses to the Draft Document”, was presented for discussion by the City Council in April 2002 and officially adopted in July 2002.
Following a five-year standstill due to a lack of responsiveness from the mayor and city administration during the 2002–2007 mandate period, the preparation of the “Municipal Spatial Plan of the City of Ljubljana” commenced in 2007.
The initial step involved the creation of the “Ljubljana 2025 Vision”, a spatial vision for the city’s long-term development. This vision, featuring 22 supporting projects and an additional 17 strategic city projects, played a pivotal role in Ljubljana being awarded the Green Capital of Europe accolade. The “Ljubljana 2025 Vision” ambitiously outlined the city’s sustainable transformation, achieving significant milestones, as evidenced by the fulfillment of 12 set indicators and the prestigious award. According to Svirćić Gotovac and Kerbler [52], Ljubljana, propelled by this vision, accomplished in a relatively short time what some “western” cities have been pursuing since the late 20th century.
The “Municipal Spatial Plan of the City of Ljubljana”, prepared between 2007 and 2010, comprises two distinct components: the strategic and the implementation parts. These segments were developed by separate teams of experts from the Urban Planning Institute of the Republic of Slovenia and the Urban Institute of Ljubljana. Despite working independently, these groups maintained close collaboration throughout the preparation process. The planning adhered to the new state legislation implemented in 2007, as outlined in the Spatial Planning Act. This legislation was grounded in seven fundamental principles: (1) sustainable spatial development, (2) publicity, (3) oriented spatial development of settlements, (4) dominance of the public interest, (5) preservation of recognizable spatial features, (6) inclusion of cultural heritage protection, and (7) professionalism. The City of Ljubljana served as the initial testing ground for implementing this legislation in practice. The new regulations also mandated the active participation of the public in all crucial stages of the plan’s preparation. To facilitate public involvement, the City of Ljubljana organized numerous exhibitions, presentations, and consultations across all 17 district communities. During these consultations, residents had the opportunity to pose questions to department representatives and, in many instances, directly to the mayor.
During the development process, several additional expert documents were crafted, such as “Harmonization of Objectives”, “Coordination of Projects”, “Transformation of Settlement Areas”, “Strategic Definition of Norms”, “Development Scenarios”, and “The Needs for Different Types of Housing from the Point of View of the Assessment of Demographic Development”, among others. The adoption of the “Municipal Spatial Plan of the City of Ljubljana” in 2010 marked the initiation of the fundamental objective in the spatial development of Ljubljana. This objective aimed to preserve and strengthen the spatial, natural, and cultural values of the city and its wider area, contributing to the identity and potential for sustainable development and quality living in Ljubljana. Simultaneously, the strategic component of the municipal spatial plan served as the foundation for the formulation of sectoral strategic plans, development programs, and their subsequent implementation, such as the “Environmental Protection Program 2007–2013 (EPP)” (revised version 2014–2020), the “Sustainable Energy Action Plan 2020 (2011)”, the “Sustainable Mobility Plan 2020 (2012)”, the “Electromobility Strategy 2020” (2013), Zero Waste Plan (2014), and the Sustainable Development Strategy (2016). Due to their sustainability focus, these documents significantly contributed to Ljubljana earning the title of the green capital of Europe in 2016. Throughout the formulation of these documents, the City of Ljubljana collaborated with local, regional, and national stakeholders through workshops, presentations, round tables, exhibitions, public debates, and public gatherings of proposals. The planning process was characterized by transparency, and the draft documents were presented to the public before adoption. Recognizing the value of public participation, this approach increased the likelihood of realizing the documents, resolved potential conflicts, and enhanced overall quality.
The experts interviewed also concurred that these documents, particularly the vision and municipal spatial plan, played a substantial role in securing the title. They emphasized that the guidelines pertaining to sustainable development and green areas outlined in these documents were pivotal. These directions had a direct impact on the implementation of various sustainable solutions.
These two documents also influenced the direction of sustainable transport, the preservation of cleaner air and water, and the management of waste.”
(Respondent 2)
However, as one of the interviewees pointed out, these documents were not prepared with the aim of obtaining the green capital title.
When both documents were prepared and accepted, the leaders in the city administration realized that they actually had everything needed to obtain the green capital title. With small adjustments to documents and projects that followed the criteria for obtaining the title, they managed to obtain it.”
(Respondent 4)
The strategic spatial planning process of the City of Ljubljana encompasses key elements of effective territorial governance, including the coordination of interests, involvement and interaction of key stakeholders, including the public, recognition of various types of knowledge, and flexibility of processes (see Section 2.2). Moreover, it exhibits characteristics of an integrative, relational, visioning, and action-oriented planning process (see Section 2.1).

4.2.2. Content of Strategic Spatial Plan

The “Ljubljana 2025 Vision” (2007) and “Urban Development Concept” (2002) played a pivotal role in the preparation of the planning document “Municipal Spatial Plan of the City of Ljubljana” [60], particularly in its strategic segment, serving as the formal cornerstone for the city’s sustainable development. This influence is also evident in the development of sectoral programs, strategies, and projects. The municipal strategic spatial plan establishes goals, spatial concepts, and guidelines for the development of settlements, landscapes, and infrastructure systems (e.g., transport, water and wastewater, heating system, waste management) in the City of Ljubljana, with a strong emphasis on sustainability. It also outlines the spatial organization of activities and a land-use plan for the city.
In the development of settlement systems, the municipal strategic spatial plan is grounded in the preservation and renewal of the branching morphological model in the Ljubljana environs and the enhancement of the radio-centric morphological model in the “compact city”, situated within the motorway ring road (see Figure 3). This is crucial for meeting the criteria of indicator 2, i.e., local transport (see [47,53,61]. However, the main planning guidelines include an increase in density and mixed-use, the provision of a local centers network, and ensuring 500 m accessibility to public transport stations. Additionally, there is an emphasis on enhancing the local context, identity, and legibility. Public urban spaces are integral to the morphological structure of the city and are hierarchically arranged. The municipal strategic spatial plan also provides urban design guidelines for the protection, renewal, and development of cultural heritage areas and the distinctive structure of the city (see Šašek et al., [60]).
Figure 3. Morphological model of the City of Ljubljana in Urban Development Concept (map on the left: morphological model is depicted using various shades of gray and black) and spatial development concept in Municipal Spatial Plan of the City of Ljubljana (map on the right: dark green, light green, and translucent olive-green color, which is in a large area in the eastern, as well as northern-eastern and north-western hinterland of the City of Ljubljana represent green areas) (source: [56,60]).
From the perspective of the European Green Capital title, a particularly crucial aspect of the municipal strategic spatial plan is the landscape system. This system serves as the foundation for planning nature conservation, environmental protection, and other functions related to green and open spaces. The green system within the City of Ljubljana is built on the concept of green wedges, including the hill’s wooded slopes, the Sava River, and the Marshland green belt, connected through circular elements (e.g., the green walkway Pot) and transverse connections (waterways). It also integrates connections to city and small local parks, as well as themed parks such as the botanic garden (see Figure 4). The primary goal is to establish the green system as an effective network of green and open spaces crucial for enhancing the quality of life and the city’s overall image. The municipal strategic spatial plan also designates spatial protection areas, such as water resource protection areas, flood protection areas, protection of natural and cultural landscapes, protective forests, special purpose forests, and agricultural areas (see [60]. According to the plan, three-quarters of the entire territory of Ljubljana are green areas. This aligns with indicators 1, 3, 4, 5, and 8 (i.e., climate change—mitigation and adaptation, green urban areas incorporating sustainable land use, nature and biodiversity, ambient air quality, and water consumption) (see [47,53,61]).
Figure 4. Green system of the City of Ljubljana in Urban Development Concept (map on the left: green areas are depicted in various shades of green) and landscape concept in Municipal Spatial Plan of the City of Ljubljana (map on the right: green areas are depicted in various shades of green, agricultural areas are depicted in various shades of yellow) (source: [56,60]).
The importance of green areas was further emphasized by the interviewees, who believed that these areas should significantly contribute to the acquisition of the European Green Capital title.
The city has preserved a lot of green areas, which represent as much as 75% of the surface of the City of Ljubljana, as well as the openness and connectivity of the green system.”
(Respondent 2)
I think that receiving the title green capital was mainly influenced by the favorable territory of the municipality, as it comprises a large part of the green landscape. Other municipalities that applied do not have such a share of green landscape within their borders.”
(Respondent 1)
However, it should be emphasized that the area of the City of Ljubljana also includes a large rural hilly hinterland, which contributes the most to the total quota of green areas in the municipality. However, this is not in the densely settled part of the municipality. I believe that this proportion of green areas, which are in the rural hinterland of the municipality, played a key role in obtaining the title of green capital.”
(Respondent 4)
An integrated development of transport and other infrastructure is also a primary goal outlined in the strategic spatial plan (see Figure 5). The development of transport infrastructure is intricately linked to the growth of settlement areas, aiming to ensure equitable access to various functions and services while facilitating the advancement of public and environmentally friendly transport. The plan places a strong emphasis on introducing sustainable forms of mobility and limiting private car use (see [60]).
Figure 5. Transportation system of the City of Ljubljana in Urban Development Concept (map on the left) and transportation system concept in Municipal Spatial Plan of the City of Ljubljana (map on the right)—the black color represents the highway ring, other roads are depicted with various red and orange lines (source: [60]).
According to the strategic spatial plan, the primary objective of new road construction is to alleviate congestion on the city’s radial roads. Significantly, the plan aims to reduce car traffic in the city center and expand pedestrian zones. It includes the implementation of a park-and-ride (P + R) system, a comprehensive bicycle network, and enhancements to high-quality public transport (see [60]). Consequently, the municipal strategic spatial plan has a significant impact on meeting indicators 1, 2, 5 (i.e., climate change—mitigation and adaptation, local transport and green urban areas incorporating sustainable land use), and 6 (i.e., quality of the acoustic environment), as well as 8, 9, and 11 (i.e., water consumption, wastewater treatment, and energy performance) (see [47,53,61]), which will be discussed further in the context of city governance.
Although the municipal strategic spatial plan formally covers only the territory of the City of Ljubljana, it provides guidelines for the development of the settlement system in the urban region of Ljubljana. This includes the development of transportation, especially high-frequency railway lines, landscape protection, water supply, water management, waste removal, and power supply. This broad coverage is possible due to the branching (star-city) development model of Ljubljana, which facilitates the effective development of a hierarchy of centers in a wider area. This model also enables the preservation and maintenance of the landscape and identity on a regional level, as well as the development of efficient regional public transport.
The municipal strategic spatial plan defines regional development projects such as the Regional Waste Management Centre (RCERO), logistics transport terminal, integrated public transport, and regional settlement model, flood protection, and landscape area protection (regional ecological corridors) (see [60]). These projects fulfill indicators 7, 2 (i.e., waste management and local transport) and consequently also 1, 3, 4, 5, and 6 (i.e., climate change—mitigation and adaptation, green urban areas incorporating sustainable land use, nature and biodiversity, ambient air quality, and quality of the acoustic environment) (see [47,53,61]). The plan also emphasizes the City of Ljubljana’s goals for further development of the University and support of entrepreneurship by developing technology parks and economic zones. Additionally, it provides spatial support to domestic and foreign investors, aligning with indicator 10, i.e., eco-innovation and sustainable employment (see [47,53,61]).

4.3. Territorial Governance

The pivotal step leading to the formulation of the municipal strategic spatial plan occurred during the post-socialist transition period, specifically at the close of the 1990s, within the tenure of Mayor Viktorija Potočnik (1997–2002). During this period, the necessity for strategic spatial planning at the City of Ljubljana level became evident, accentuated by the challenges stemming from partial amendments to the municipal strategic spatial plan, “The Long-Term Plan of Communes and the City of Ljubljana for the period 1986–2000”, dating back to 1985. This plan had not adapted to the new societal and political landscape following Slovenia’s independence in 1991, marking the shift from a socialist to a capitalist system. Mayor Viktorija Potočnik initiated the development of various expertise and a document referred to several times as the “Urban Development Concept,” extensively detailed in the preceding section. These documents were formulated and endorsed by the City Council in 2002, while Viktorija Potočnik was still in office as the mayor, serving as the foundation for subsequent planning documents.
The interviewees also affirmed that the focus on sustainable development and green areas had already been robustly emphasized during Mayor Viktorija Potočnik’s term. However, her role and influence in spatial development were perceived as relatively limited. They acknowledged a higher level of trust in the spatial planning profession, increased public involvement in planning processes, and the development of key spatial documents as characteristic of her tenure, although efficiency in implementation was considered suboptimal.
Viktorija Potočnik also defended the green city and supported new greening. She resisted the construction of large shopping centers for a long time, but quite unsuccessfully. It was positive that she supported the strategic considerations of the city.”
(Respondent 2)
In the first period after the independence of Slovenia, i.e., during the transition to a capitalist economy, capital was not yet strong enough to subjugate the mayors. During this time, construction also stalled. But the mayors, including Viktorija Potočnik, did not care about spatial planning. In my opinion, important role had the then new head of the Department for Urban Planning at the City of Ljubljana, who had previously worked at Urban Institute of Ljubljana. He was a specialist for spatial planning and a person from practice. In this regard, mayor Viktorija Potočnik trusted the profession. But during the tenure of Viktorija Potočnik and the later mayor Danica Simčič, the realization and implementation of spatial planning ideas did not occur.”
(Respondent 4)
However, from 2002 to 2006, the period under Mayor Danica Simčič saw a hiatus in the development of the new generation of planning documents for the City of Ljubljana. The initiatives resumed only four years later, during the first term of the new Mayor Zoran Janković (2006–present). Zoran Janković, with a professional background as an economist, entrepreneur, businessman, and manager, had a clear orientation toward management and a drive to achieve concrete, tangible results, which were already the main principles guiding his activities before entering politics. Before his initial mayoral candidacy, he engaged in consultations with citizens and based his first election program on these discussions (see [62]). The program covered a broad range of themes, including security, entrepreneurial openness, a clean environment, cultural diversity, urban gatherings, independent living for people with special needs, and more. It featured 22 supporting projects from various fields, previously included in the “Urban Development Concept” and later in the “Ljubljana 2025 Vision” and the “Municipal Spatial Plan of the City of Ljubljana”. Importantly, continuity in the city’s planning was maintained. A decade after his initial election, during his third term, Ljubljana earned the title of the Green Capital of Europe.
All interviewees unanimously emphasized the pivotal role of Mayor Zoran Janković in securing the European Green Capital title. They highlighted his exceptional managerial skills and his ability to establish an efficient city administration, thereby ensuring successful governance of the city. They underscored his proactive approach and his eagerness to produce visible results promptly.
I believe that the management of the city under the leadership of mayor Zoran Janković during his first two terms of office greatly contributed to Ljubljana receiving the green capital title. Given that he comes from the economic sector, he transferred the way of management and leadership to the level of the city. As a leader, he was aware of his position and power, which he used in favor of the implementation of his agenda and vision, which he followed, but without the “Urban Development Concept,” which established the basis of the spatial development of the city, it would be difficult to implement them. A big step was therefore taken before his mayorship, as the foundations of spatial development were laid with the “Urban Development Concept,” he only continued it or ambitiously upgraded.
(Respondent 1)
Mayor Zoran Janković is a manager and also an autocrat. Because he has excellent leadership skills, he employed the right people in the municipal administration who were capable, whom he trusted and who were (more or less) obedient at the same time. Being a man of action, he wanted to have visible and tangible results. He wanted them as fast as possible. He looked at what has been done to the point that he can realize it in practice. He identified projects that he saw as feasible because he already had a good basis for them, and he started to actually implement them at the start of his first term. He had control over the implementation of projects, but at the same time he was always a good negotiator. He was able to agree with the project contractors that they did even more for certain ratings than was foreseen. The added services he negotiated were added value for Ljubljana.”
(Respondent 4)
After Zoran Janković assumed the role of mayor, intensive efforts promptly commenced on the supporting projects. New studies were prepared, agreements were reached with investors, and actual construction activities began. Over the subsequent years, numerous projects from the list were successfully executed. Ahead of the 2010 elections, the mayor compiled a comprehensive list of completed works, totaling more than 2000 projects—an evident outcome and testament to effective management. Mayor Zoran Janković demonstrated the essential skills for a successful urban leader, combining business management, political leadership, and creativity. The latter aspect was notably complemented by Deputy Mayor Professor Janez Koželj, an architect and urban planner, and a faculty professor at the University of Ljubljana’s Faculty of Architecture. Mayor Zoran Janković consequently assigned a significant role to the profession in city governance. Professor Janez Koželj assumed a leadership position in the preparation (and realization) of the “Ljubljana 2025 Vision” and served as the mayor’s primary advisor for architecture, urban planning, and design. As highlighted by Svirćić Gotovac and Kerbler [52], the collaboration between Mayor Zoran Janković and Deputy Mayor Professor Janez Koželj emerged as a formula for the successful implementation of planned projects.
Interviewees also portrayed Deputy Mayor Koželj as a pivotal member of the mayor’s team, instrumental in steering the decision-making process in alignment with strategic spatial documents. According to interviewees, he assumed a leadership role in shaping the city’s development vision and formulating solutions. They concurred that he often sought consensus between professionally sound solutions and investors’ initiatives, positioning himself as an advocate for professionally contentious solutions and endeavoring to justify their benefits for the city.
Professor Koželj primarily made sure that the great power that the mayor had at the time (with a large majority in the City Council) went in the right direction. Or in the right direction as much as possible.”
(Respondent 3)
Deputy mayor Professor Janez Koželj played a very important role in the management and spatial development of Ljubljana. His work certainly greatly contributed to Ljubljana receiving the green capital title. When Mayor Zoran Janković started his first mandate, he entrusted the planning of the city to the architect and urbanist Professor Koželj. The mayor completely trusted Professor Koželj, he truly believed in his expertise and in his work, in which he did not interfere. Professor Koželj lived for Ljubljana. He had an idea, a vision of what Ljubljana should be. He implemented a lot of good projects, many of which are sustainable, e.g., that he removed cars from the city center. I like Ljubljana, as well-organized as Professor Koželj imagined it. It was also important to mayor Zoran Janković that Ljubljana is beautiful. During his first mandate, his slogan was ‘Ljubljana, the most beautiful city in the world.’ With the renovations carried out by Professor Koželj, this was increasingly confirmed and is still being confirmed today.”
(Respondent 4)
A significant role was also played by the comprehensive reorganization of the city administration, spearheaded by Mayor Janković since 2007. The primary objectives of this restructuring were to enhance efficiency, reinforce specialization, promote cross-sectoral cooperation and teamwork, and eliminate redundancies (resulting in the reduction of departments from 12 to 9 and office locations from 17 to 12, with a future plan to further reduce to 6). Specialization contributed to heightened responsiveness, transparency, and control over activity implementation, fostering improved working conditions and increased operational efficiency within the city administration. To stay attuned to evolving trends and introduce new development projects for an enhanced quality of life, new roles for city managers were created. This reorganization effectively aligned the city administration with its mission, tasks, and ongoing business processes, ensuring professional, efficient, rational, and coordinated task execution, along with effective internal control over performance and a focus on user services and collaborative efforts with the authorities of the City of Ljubljana and external stakeholders [63].
Building on successful governance, the City of Ljubljana has developed numerous (sectoral) programs and action plans (detailed later in the text) to implement the goals and spatial infrastructure concepts defined in the strategic spatial plan. The pedestrian zone in the city center was expanded and renovated (a 117% increase from 2002 to 2013). The completion of the inner ring road around the city center, including the Fabiani Bridge in 2012, and the construction of six new bridges have improved accessibility in the city center [64]. The City of Ljubljana implemented various urban green measures, as outlined in the municipal strategic spatial plan. These initiatives include the creation of 40 hectares of new parks from 2008 to 2012 on degraded land (overgrown riverbanks, abandoned industrial areas, etc.) and the planting of more than 2000 trees in four years. Additionally, in 2010, 1400 hectares of special-purpose forest were declared, and the embankments of the Sava River and Ljubljanica River were revitalized. The preservation, protection, and expansion of green areas, coupled with modifications to the traffic regime in the city core, have contributed to an increased share of public spaces in Ljubljana—a noteworthy achievement of successful governance in the city [52].
Before the City of Ljubljana applied for the award, successful governance had already fostered the development of eco-innovations and the expansion of sustainable employment, leading to numerous local, regional, national, and global partnerships (indicator 10, i.e., eco-innovation and sustainable employment; see [47,53,61]. As outlined in the Ljubljana Application (see [5]), key partnerships included:
  • The Regional Development Agency for the Ljubljana Urban Region (RRA LUR). It leads and supports various sustainable development and awareness-raising projects for industry and entrepreneurship.
  • Ljubljana Technology Park (TPL), a third-generation park, promotes tech-based entrepreneurship development with high-tech innovation products.
  • Public Holding Ljubljana (JHL, City is the co-owner 87%), which includes the companies for Water-Wastewater supply and waste management (VO-KA-Snaga), Energy (JPE) and Heating (TE-TOL) supply, and Public transport Ljubljana (LPP). They implement the city’s vision and the sustainable EU goals.
  • University Incubator (LUI) founded by the University of Ljubljana is promoting entrepreneurship in the academic sphere.
  • Public-private partnership: Šmartinska District Partnership, commercial, urban, social, and environmental regeneration of large industrially degraded area (227.8 ha); country’s largest sports and recreation facility, Stožice Centre built in 2010
  • The Bicike (LJ) bike-sharing system (2011) cycling infrastructure as a part of local mobility is reducing harmful emissions (in 2013 ca. 1.6 million uses).
The efforts of the governance in the City of Ljubljana toward sustainable development, resulting in a better and healthier environment, have been recognized and confirmed by numerous international awards. Notably, the Project Ljubljanica Embankment Renovation and Bridges, co-winner of the 2012 European Prize for Urban Public Space competition [65], and, of course, the 2016 European Green Capital Award, are especially significant.

5. Critical Evaluation, Discussion and Conclusions

As indicated in the results section, the development of the City of Ljubljana’s spatial plan encompassed a diverse range of topics. Grounded in the paradigm of sustainable development, alignment with EU declarations, and the necessity for changes in the Slovenian planning system, the plan introduced entirely new areas, such as a distinctive city structure, mixed-use zones, green areas, and spatial planning tools. A particularly critical focus on the environment and its ongoing development was deemed essential, leading to the definition of environmental indicators for achieving the green city’s objectives. However, the selective inclusion of various topics is characteristic of strategic spatial planning (see [25]). In the case of Ljubljana, the focus was on strategically key topics identified as crucial to problem-solving and desired development outcomes.
As asserted by van Well and Schmitt [20], the need for new spatial planning approaches arose in response to the challenges faced by many cities at the turn of the millennium. The demand for an effective planning method emphasizing long-term thinking in new circumstances was recognized [10,23,24]. Thus, the City of Ljubljana embraced entirely new, modern spatial planning trends at the beginning of the millennium, ultimately proving crucial for earning the title of European Green Capital.
Beyond the minimum legal requirements, the city dedicated additional effort to stakeholder involvement and citizen engagement, surpassing traditional spatial planning approaches. The planning process in Ljubljana involved numerous workshops and public discussions, providing ample opportunities for involvement and co-creation of the strategic spatial plan. This not only influenced the plan’s content but also its character. According to Graham and Healey [27], the social aspect adds another dimension to the relational nature of strategic spatial planning. While traditional spatial planning often leans toward technocratic tendencies, with authorities as the main decision-makers, strategic spatial planning is more inclusive of citizens and citizen groups, making it more pluralistic and democratic. In this context, relationships and linkages among actors became crucial in the City of Ljubljana at the beginning of the new millennium to facilitate successful development. Compared to previous static plans, the municipal strategic spatial plan in this case study placed greater emphasis on the actions required to achieve the desired future, proving pivotal in earning the title of European Green Capital in the long term.
A crucial factor contributing to the award was the clear definition of the desired future. This future was articulated in the city’s development vision, the “Ljubljana 2025 Vision”, a significant milestone in preparing for the implementation of the spatial plan. Developed by a core team led by Deputy Mayor Professor Koželj, the vision emphasized the values upon which the City of Ljubljana intended to build its future, moving away from the final and fixed state characteristic of traditional spatial planning. As described by Hall [28], strategic spatial planning shifts toward creating visions of possible futures and the means to achieve them. This was crucial for all cities awarded the title of European Green Capital. Specifically, as explained in the introduction, the commission responsible for granting the awards highlighted Stockholm, Nantes, and Copenhagen.
“Ljubljana 2025 Vision” included also a list of concrete development projects deemed a priority for realization in the near future. This approach aligns with Albrechts’ [25] (p. 1152) definition of strategic spatial planning as a “process through which a vision, coherent actions, and means for implementation are produced that shape and frame what a place is and what it might become”. In contrast to many similar plans that remain general and comprehensive without a clear action list or implementation priorities, the “Ljubljana 2025 Vision” provided a focused list of projects prioritized by the mayor’s team. This emphasis allowed them to concentrate on issues they deemed crucial, prioritizing decisions and actions to address problems and achieve developmental aspirations. This focused approach helped the administration manage a limited number of key projects in the city, leading to the change recognized and awarded in 2016.
Built upon the clear definition of the development vision, strategic and implementation spatial plans, numerous sectoral programs, and action plans were developed. Examples include the Sustainable Urban Development Strategy, “Sustainable Urban Mobility Plan”, “Ljubljana Tourism Strategy”, and “Local Energy Concept.” These plans further delineated objectives and activities related to specific topics outlined in the municipal strategic spatial plan. These plans served as instruments to find viable solutions for uncertain, complex, and normative problems that were too detailed to address within the general spatial planning framework. By emphasizing actions necessary for achieving the desired future, these programs and action plans became active forces in enabling change, defining “what a policy is in practice, what it does, and why it does it” [25] (p. 1161). In the case of Ljubljana, strategic spatial planning began searching for just-viable solutions responsive to different rationalities, consistent with the findings of Verweij et al. [29].
As outlined in strategic spatial planning, the coordination of interests, involvement, and the interplay of key players, including the public, along with the recognition of various types of knowledge, flexibility in processes, and accountability, are identified as key aspects of effective territorial governance [20,40,41]. According to Schmitt and Thorsten [21], strategic spatial planning and territorial governance must be coherent and coordinated. Given the high interdependence between spatial planning and governing policies, it is crucial to establish governance arrangements in practice that consider these interdependencies [46]. In connection with spatial planning governance practices in Ljubljana, 4 out of the 10 guiding principles for sustainable city governance defined in the Copenhagen Agenda for Sustainable Cities have been fulfilled since 2006 (according to Copenhagen Agenda for Sustainable cities (see [66]), the 10 principles for sustainable city governance are: (1) Rediscover the city, (2) Redefine city, (3) Involve everyday experts, (4) Break down silos, (5) Redistribute urban decision making, (6) Design urban planning, (7) Promote corporate urban responsibility, (8) Global, (9) Embrace chaos, crisis and change, (10) Encourage passion in urban leadership):
  • Rediscover the city—a city must become a self-sustaining organism complementary to nature,
  • Redefine city value—the city must encourage a sense of citizenship and individual responsibility towards sustainable values,
  • Break down silos—sustainable city planning is inherently multidisciplinary and therefore innovative, cross-sectoral cooperation,
  • Redistribute urban decision-making—vertical cooperation between local, national, and international public institutions is crucial to sustainable city planning.
Many of these principles were already addressed during the development of the strategic spatial plan. A clear vision for the rediscovery of the city was constructed, key city values were defined, and the planning process was inclusive, extending beyond traditional sectoral authorities and planning levels. In the case of Ljubljana, it became evident that governance, concerning territorial development, aims to achieve endogenous territorial development at different scales through new connections among institutions, actors, and their interests [20,34]. Because all these principles were incorporated into territorial governance and tailored to a specific space, the territorial governance in the City of Ljubljana was successful. As Davoudi and Cowie [41] (pp. 48, 53) argue, it could “work in favor of a particular territory/place … rather than tackling it as a mere physical entity”, which earned it the title of European Green Capital.
Another success factor in governance that occurred concurrently with the development of the municipal strategic spatial plan was the reorganization and de-bureaucratization of city administration, aligning with the characteristics of strategic spatial planning. As articulated by Albrechts [25], strategic spatial planning aims to move beyond a compartmentalized approach, fostering cooperation among different departments, agencies, and other actors instead of competing for power (horizontal integration). Additionally, it supports causal linkages between global, national, regional, and local changes (vertical integration).
The objective of the reorganization in the city administration of Ljubljana was to enhance efficiency and strengthen specialization, cross-sectoral cooperation, and teamwork, leading to cross-sector synergies. Special attention was given to ensuring that various departments of city administration, as well as other stakeholders involved in urban development, cooperated rather than competed for power and available resources. Numerous studies (see, e.g., [30] and parallel activities during the development of the municipal strategic spatial plan also indicate that the approach involved various attempts to engage resources and skills that were traditionally underutilized but recognized as potential enhancements to traditional planning tasks.
According to these findings, it could be concluded that at the moment when Ljubljana applied for the European Green Capital title, it had both successful strategic spatial planning and territorial governance. This means that the two factors needed for the change coincided at a crucial moment, confirming the hypothesis. A future-oriented municipal strategic spatial plan, which was already in development under previous city administrations and managed to include a variety of stakeholders, experts, and citizens in the development process, made the plan not just acceptable and understandable but also feasible. The plan was adopted by Mayor Janković and his team, which managed to establish mechanisms for strong territorial governance. Since Mayor Janković established an effective governance system, he has also fostered a passion for urban leadership, which is also one of the principles for sustainable city governance defined in the Copenhagen Agenda for Sustainable Cities. The mayor was enabled to implement the planned changes because he had a convincing majority in the City Council in all three mandates from his first election to the acquisition of the title European Green Capital.
However, research indicates that the kind of synergy that existed in 2016 when Ljubljana held the European Green Capital title unfortunately no longer prevails. The significance of strategic spatial planning has diminished, with only governance remaining. According to the unanimous conclusion of the interviewed experts, since his fourth mandate obtained from voters in 2018, Mayor Janković has increasingly succumbed to the influence of capital, which, however, exploits what Ljubljana was awarded for in 2016, e.g., its green areas. Skepticism and concerns dominated the sentiments expressed by the interviewees regarding the alignment with the ideas and concepts that led the city to achieve the European Green Capital title. They voiced doubts that the current level of densification and pressure on green areas observed in the city still adheres to the principles outlined in key spatial documents guiding city development.
Ljubljana in terms of spatial planning and governing today only partially follow the ideas and concepts of the green capital. In the field of spatial planning, modern trends are not included in practice. In recent years, more and more attention has been focused on reducing energy use, based on green areas and green solutions, but spatial interventions do not include enough green approaches. Excessive densification of the building structure is taking place, exerting great pressure on the environment and infrastructure. Despite the fact that the system of open spaces in the city is being upgraded by renovating and arranging waterfront areas, this is still not enough.”
(Respondent 1)
Problems have unfortunately arisen during the rather rapid construction and hosting of the city, where the ideas of a co-natural city (the concept of a green capital) are not sufficiently implemented. The green wedges of the city are shrinking, some green neighborhoods … are losing their green areas … I notice that mayor Janković has always had a more autocratic style of leadership, which has strengthened recently. For this reason, he was quite successful in the implementation of many projects, but he did not take into account opposing opinions and criticism regarding the negative consequences of the implementation or non-completion of construction. Certainly, a more democratic way could reduce conflicts and ultimately lead to better results.”
(Respondent 2)
As I note, mayor Zoran Janković, who began his fifth four-year term in 2022, has been increasingly subservient to capital since the mid of his third term. Capital pressures on Ljubljanav … has been under pressure for some time from various investors, to whom the mayor agrees. Vision and strategy are no longer considered. Given that the spatial development strategy emphasizes the densification of the city within the Ljubljana highway ring, insufficient emphasis is placed on greenery in this densification. Investors only meet the minimum, especially in residential construction. The mayor’s autocratic way of running the city is becoming increasingly apparent. More and more projects are carried out the way he wants or demands and he insists on it. Regardless of the consequences and regardless of the fact that it is against the profession. In addition, Ljubljana urgently needs a new strategy, a new vision, which it does not yet have. The next step from the green capital title is a climate-neutral city … If the mayor really likes Ljubljana and if he wants to achieve a new challenge equal to the green capital, he will have to start listening to the profession again and run the city more democratically.”
(Respondent 4)
When Mayor Zoran Janković commenced his new mandate at the end of 2022, Prof. Janez Koželj, a long-time “city urbanist, architect, and visionary”, resigned as deputy mayor. It emerged that he did so due to mounting dissatisfaction and criticism from the professional public, which, purportedly, he also shared. With this development, the concerns articulated by urban planner and architect Ivan Stanič in a visionary booklet, published during the public unveiling of the municipal strategic spatial plan in 2008, materialized: “Modern architects and urban theorists rightly note that a completely new paradigm must be defined for city management, where the determination of forms is replaced by the direction of processes. At the same time, many people are filled with fear that spatial planning will pass from the hands of architects and urban planners to the hands of politicians, investors, or capital” [67] (p. 29).
The “Urban Development Concept” is now two decades old, signaling the need for a new cycle of strategic reflection on the further development of Ljubljana. A new concept and vision for city development, crafted collaboratively by experts and the public, could play a crucial role in preserving Ljubljana’s greenery. Perhaps, with a renewed synergy of strategic spatial planning and governance, it could even position the city for another prestigious award in the future. Failure to achieve this could relegate the European Green Capital 2016 to a historical memory of a once successful integration of strategic spatial planning and governance in the City of Ljubljana. The case of Ljubljana confirms that successful planning and governance require:
  • Formation of a selective professional basis before the preparation of a legal planning document. In-depth study of key areas related to problems and development opportunities.
  • Effective planning method emphasizing the implementation of a realizable long-term vision, which includes concrete development projects and foresees cross-sectoral cooperation and participation of key stakeholders, experts, and citizens.
  • Territorial governance aims to attain endogenous growth at various levels through new connections among institutions, actors, and their interests.
  • Public policy on strategically key topics identified as crucial to problem-solving and desired development outcomes supported by sectoral programs and action plans for their implementation in practice.
Similar research to ours should be conducted in all cities that have been designated as European Green Capitals. The results of these studies should then be compared with one another to identify commonalities within the framework of strategic spatial planning and governance that contributed to earning this designation. This could provide guidance for other European cities to pursue and achieve this esteemed title in the future.

Author Contributions

Conceptualization: B.K., M.N., L.M., B.M. and B.C. Writing: B.K., M.N., L.M., B.M., B.C. and K.D.A.; Review and Editing: B.K., K.D.A., L.M. and B.M.; Funding Acquisition: B.K. All authors have read and agreed to the published version of the manuscript.

Funding

The research was financially supported by ARIS (Javna Agencija za znanstvenoraziskovalno in Inovacijsko Dejavnost RS), grant no. J7-4599, J5-50175, J5-2569, P5-0100 and BI-HR/18-19-029.

Institutional Review Board Statement

The study was conducted according to the guidelines of the Declaration of Helsinki (1975), and no personal data were gathered during the study and all participants were anonymized; ethics approval was not obligatory according to the national regulation.

Data Availability Statement

The interviews were conducted for the purposes of this study. Responses were coded and anonymized after the interviews concluded, and they are publicly disclosed as such in this study. This ensured complete anonymity for the authors. The authors were informed of these conditions and agreed to them before conducting the interviews. All necessary and permitted data are fully documented in the article.

Conflicts of Interest

The authors declare no conflicts of interest.

References

  1. European Commission Ljubljana. European Green Capital 2016; Publications Office of the European Union: Luxembourg, 2015. [Google Scholar]
  2. European Commission. European Green Capital Award. 2019. Available online: https://ec.europa.eu/environment/europeangreencapital/ (accessed on 26 July 2019).
  3. European Commission. EU Green Capital & EU Green Leaf Awards. 2024. Available online: https://environment.ec.europa.eu/topics/urban-environment/european-green-capital-award/winning-cities_en (accessed on 26 February 2024).
  4. European Commission European Green Capital Award. 2023. Available online: https://environment.ec.europa.eu/topics/urban-environment/european-green-leaf-award_en (accessed on 10 March 2023).
  5. European Commission. Ljubljana Application. 2016. Available online: https://www.ljubljana.si/assets/Uploads/ENV-15-003-Ljubljana-EN-web.pdf (accessed on 19 May 2021).
  6. European Commission Stockholm. European Green Capital 2010; Publications Office of the European Union: Luxembourg, 2010. [Google Scholar]
  7. European Commission Nantes. European Green Capital 2013; Publications Office of the European Union: Luxembourg, 2012. [Google Scholar]
  8. European Commission Copenhagen. European Green Capital 2015; Publications Office of the European Union: Luxembourg, 2014. [Google Scholar]
  9. Rizzi, P.; Dioli, I. From Strategic Planning to City Branding: Some Empirical Evidence in Italy. J. Tour. Cult. Herit. 2010, 8, 39–49. [Google Scholar] [CrossRef]
  10. Albrechts, L. Strategic (spatial) planning re-examined. Environ. Plan. B Plan. Des. 2004, 31, 743–758. [Google Scholar] [CrossRef]
  11. da Silva Oliveira, E.H. Place Branding in Strategic Spatial Planning: An Analysis at the Regional Scale with Special Reference to Northern Portugal; University of Groningen: Groningen, The Netherlands, 2016. [Google Scholar]
  12. Lindblom, C. The Sociology of Planning: Thought and Social Interaction. In Economic Planning, East and West; Bornstein, M., Ed.; Ballinger Publishing: Cambridge, UK, 1975. [Google Scholar]
  13. Friend, J.K.; Jessop, W.N. Local Government and Strategic Choice; Pergamon Press: Oxford, UK, 1977. [Google Scholar]
  14. Faludi, A. Planning Theory; Pergamon Press: Oxford, UK, 1984. [Google Scholar]
  15. Davoudi, S.; Evans, N.; Governa, F.; Santangelo, M. Territorial governance in the making. Approaches, methodologies, practices. Bol. Asoc. Geógr. Esp. 2008, 46, 33–52. [Google Scholar]
  16. Fainstein, S.S.; DeFilippis, J. (Eds.) The Structure and Debates of Planning Theory 1. In Readings in Planning Theory, 4th ed.; John Wiley & Sons Ltd.: Hoboken, NJ, USA, 2016. [Google Scholar]
  17. Albrechts, L.; Healey, P.; Kunzmann, K.R. Strategic Spatial Planning and Regional Governance in Europe. J. Am. Plan. Assoc. 2003, 69, 113–129. [Google Scholar] [CrossRef]
  18. Motte, A. Innovation in development plan-making in France 1967–1993. In Trends in Development Plan-Making in European Planning Systems; Healey, P., Ed.; Department of Town and Country Planning, University of Newcastle upon Tyne: Newcastle upon Tyne, UK, 1994; pp. 90–103. [Google Scholar]
  19. Secchi, B. Una nuova forma di piano. Urbanistica 1986, 82, 6–13. [Google Scholar]
  20. van Well, L.; Schmitt, P. (Eds.) Territorial governance across Europe: Setting the stage. In Territorial Governance Across Europe: Pathways, Practices and Prospects; Routledge: Oxonia, UK; New York, NY, USA, 2016. [Google Scholar]
  21. Schmitt, P.; Thorsten, W. Unpacking Spatial Planning as the Governance of Place. disP—Plan. Rev. 2018, 54, 21–33. [Google Scholar] [CrossRef]
  22. Albrechts, L. More of the same is not enough! How could strategic spatial planning be instrumental in dealing with the challenges ahead? Environ. Plan. B Plan. Des. 2010, 37, 1115–1127. [Google Scholar] [CrossRef]
  23. Newman, P.; Thornley, A. Urban Planning in Europe; Routledge: London, UK, 1996. [Google Scholar]
  24. Friedmann, J. Strategic planning and the longer range. Plan. Theory Pract. 2004, 5, 49–67. [Google Scholar] [CrossRef]
  25. Albrechts, L. Shifts in strategic spatial planning? Some evidence from Europe and Australia. Environ. Plan. A 2006, 38, 1149–1170. [Google Scholar] [CrossRef]
  26. Albrechts, L. Bridge the Gap: From Spatial Planning to Strategic Projects. Eur. Plan. Stud. 2006, 14, 1487–1500. [Google Scholar] [CrossRef]
  27. Graham, S.; Healey, P. Relational concepts of space and place: Issues for planning theory and practice. Eur. Plan. Stud. 1999, 7, 623–646. [Google Scholar] [CrossRef]
  28. Hall, P. Urban and Regional Planning; Routledge: London, UK, 1992. [Google Scholar]
  29. Verweij, M.; Douglas, M.; Ellis, R.; Engel, C.; Hendriks, F.; Lohmann, S.; Ney, S.; Reyner, S.; Thompson, M. The case for clumsiness. In Clumsy Solutions for a Complex World; Verweij, M., Thompson, M., Eds.; Governance, Politics and Plural Perceptions; Palgrave: London, UK, 2006. [Google Scholar]
  30. Martufi, F. Pesaro a future with vision. In Strategic Planning in Italy and in Europe: Methodology and Issues to Tackle; Martinelli, F., Ed.; FrancoAngeli: Milan, Italy, 2005; pp. 92–122. [Google Scholar]
  31. Savitch, H.V. The Ecology of Public-Private Partnerships: Europe. In Partnerships in Urban Governance; Pierre, J., Ed.; Palgrave Macmillan: London, UK, 1998. [Google Scholar]
  32. Hersperger, A.M.; Oliveira, E.; Pagliarin, S.; Palka, G.; Verburg, P.; Bolliger, J.; Gradimaru, S. Urban land-use change: The role of strategig spatial planning. Glob. Environ. Chang. 2018, 51, 32–42. [Google Scholar] [CrossRef]
  33. Painter, J.; Goodwin, M. Local governance and concrete research: Investigating the uneven development of regulation. Econ. Soc. 1995, 24, 334–356. [Google Scholar]
  34. Gualini, E. The rescaling of governance in Europe: New spatial and institutional rationales. Eur. Plan. Stud. 2006, 14, 881–904. [Google Scholar] [CrossRef]
  35. Alexander, E.R. Approaches to Planning: Introducing Current Planning Theories, Concepts, and Issues, 2nd ed.; Gordon and Breach Science Publishers: Philadelphia, PA, USA, 1992. [Google Scholar]
  36. Laurian, L.; Crawford, J.; Day, M.; Kouwenhoven, P.; Mason, G.; Ericksen, N.; Beattie, L. Evaluating the outcomes of plans: Theory, practice, and methodology. Environ. Plan. B 2010, 37, 740–757. [Google Scholar] [CrossRef]
  37. Steiner, F. An Ecological Approach to Landscape Planning; Island Press: Washington, DC, USA, 2008. [Google Scholar]
  38. Hooghe, L.; Marks, G. Unraveling the central state, but how? Types of multi-level governance. Am. Political Sci. Rev. 2003, 97, 233–243. [Google Scholar]
  39. Nunes Silva, C.; Syrett, S. Governing Lisbon: Evolving forms of city governance. Int. J. Urban Reg. Res. 2006, 30, 98–119. [Google Scholar] [CrossRef]
  40. Rivolin, J.; Santangelo, M.; Cotella, G.; Governa, F.; Caruso, N.; De Luca, A.; Schmitt, P.; Van Well, L.; Lange, S.; Reardon, M.; et al. Towards Better Territorial Governance in Europe: A Guide for Practitioners, Policy and Decision Makers; ESPON Coordination Unit & Politecnico di Torino: Luxembourg; Turin, Italy, 2014. [Google Scholar]
  41. Stead, D. The rise of territorial governance in European policy. Eur. Plan. Stud. 2014, 22, 1368–1383. [Google Scholar] [CrossRef]
  42. Davoudi, S.; Cowie, P. Guiding principles of ‘good’ territorial governance. In Territorial Governance across Europe: Pathways, Practices and Prospects; Schmitt, P., Van Well, L., Eds.; Routledge: Oxonia, UK; New York, NY, USA, 2016. [Google Scholar]
  43. Stoker, G. Governance as theory: Five propositions. Int. Soc. Sci. J. 1998, 50, 17–29. [Google Scholar] [CrossRef]
  44. Jessop, B. The Future of the Capitalist State; Polity: Cambridge, UK, 2002. [Google Scholar]
  45. Pierre, J. Models of urban governance: The institutional dimension of urban politics. Urban Aff. Rev. 1999, 34, 372–396. [Google Scholar] [CrossRef]
  46. OECD. Governing the City; OECD Publishing: Paris, France, 2015. [Google Scholar]
  47. European Commission. European Green Capital 2018—Good Practice Report; Office for Official Publications of the European Communities: Luxembourg, 2018. [Google Scholar]
  48. Romice, O.; Thwaites, K.; Porta, S.; Greaves, M.; Barbour, G.; Pasino, P. Urban Design and Quality of Life. In Handbook of Environmental Psychology and Quality of Life Research; Fleury-Bahi, G., Pol, E., Navarro, O., Eds.; International Handbooks of Quality-of-Life; Springer International Publishing Switzerland: Cham, Switzerland, 2017; pp. 241–273. [Google Scholar]
  49. Mouratidis, K. Urban planning and quality of life: A review of pathways linking the built environment to subjective well-being. Cities 2021, 115, 103229. [Google Scholar] [CrossRef]
  50. Berrini, M.; Bono, L. Measuring Urban Sustainability: Analysis of the European Green Capital Award 2010 & 2011 Application Round, 1st ed.; Ambiente Italia: Milan, Italy, 2010. [Google Scholar]
  51. Science Communication Unit. Indicators for Sustainable Cities; University of the West of England: Bristol, UK, 2018. [Google Scholar]
  52. Svirčić Gotovac, A.; Kerbler, B. From Post-Socialist to Sustainable: The City of Ljubljana. Sustainability 2019, 11, 7126. [Google Scholar] [CrossRef]
  53. Pace, R.; Churkina, C.; Rivera, M. How Green is a “Green City”? A Review of Existing Indicators and Approaches; Institute for Advanced Sustainability Studies: Potsdam, Germany, 2016. [Google Scholar]
  54. Meijering, J.V.; Kern, K.; Tobi, H. Identifying the methodological characteristics of European Green City rankings. Ecol. Indic. 2014, 43, 132–142. [Google Scholar] [CrossRef]
  55. Mihelič, B.; Pergovnik, D.; Pirkovič, J.; Spanžel, Š.; Zupan, G.; Zorec, M.; Zupančič, B. Plečnik’s Ljubljana: Portrait of a City; Mestna Občina Ljubljana: Ljubljana, Slovenia, 2017. [Google Scholar]
  56. Cerar, M. (Ed.) Prostorska Zasnova; Mestna Občina, Oddelek za Urbanizem: Ljubljana, Slovenia, 2002. [Google Scholar]
  57. European Communities. European Spatial Development Perspective: Towards Balanced and Sustainable Development of the Territory of the European Union; Office for Official Publications of the European Communities: Luxembourg, 1999. [Google Scholar]
  58. Dimitrovska Andrews, K. Mastering the post-socialist city: Impacts on planning the built environment. In Transformation of Cities in Central and Eastern Europe: Towards Globalization; Hamilton, F.E.I., Dimitrovska Andrews, K., Pichler-Milanović, N., Eds.; United Nations University Press: New York, NY, USA, 2005; pp. 153–186. [Google Scholar]
  59. Zupančič, B. Pogledi na Ljubljano: Ideje o razvoju. In Urbanistična Anketa; Urbanistični Inštitut Republike Slovenije, Mestna Občina Ljubljana, Oddelek za Urbanizem: Ljubljana, Slovenia, 2001. [Google Scholar]
  60. Šašek Divjak, M.; Bizjak, I.; Dimitrovska Andrews, K.; Goličnik, B.; Gulič, A.; Jakoš, A.; Kerbler, B.; Mihelic, B.; Mladenovic, L.; Mujkic, S.; et al. Občinski Prostorski Načrt Mestne Občine Ljubljana: Strateški Del. In Odlok o Strateškem Načrtu Mestne Občine Ljubljana; Urbanistični Inštitut Republike Slovenije, Mestna Občina Ljubljana: Ljubljana, Slovenia, 2010. [Google Scholar]
  61. City of Ljubljana. European Green Capital 2016. Available online: https://www.ljubljana.si/en/ljubljana-for-you/european-green-capital-2016/ (accessed on 19 May 2021).
  62. Janković, Z. Program Zorana Jankovića: Za Ljubljano z Nasmehom. 2006. Available online: http://libertarec.blogspot.com/Za_Ljubljano_z_nasmehom.pdf (accessed on 19 May 2021).
  63. City of Ljubljana. Mestna Uprava. 2021. Available online: https://www.ljubljana.si/sl/mestna-obcina/mestna-uprava-mu-mol/pdf (accessed on 19 May 2021).
  64. Koželj, J. The Vision of Ljubljana. In Ljubljana: Portrait of a City; Mihelič, B., Kerbler, B., Eds.; Urban Planning Institute of the Republic of Slovenia: Ljubljana, Slovenia, 2014; pp. 56–69. [Google Scholar]
  65. Green Urban Areas. 2019. Available online: https://ec.europa.eu/environment/europeangreencapital/wp-content/uploads/2014/07/Indicator_3_Ljubljana_2016.pdf (accessed on 18 October 2019).
  66. Strand, I.; Kapplegaard, O.; Lubanski, M.; Henderson, A.; Soernesen, M.O. Copenhagen Agenda fo Sustinable Cities: 10 Principles for Sustainable City Governance; Danish Ministry of the Environment: Copenhagen, Denmark, 2007. [Google Scholar]
  67. Stanič, I. (Ed.) Urbanistično Načrtovanje Ljubljane v. 20; stoletju; Mestna Občina Ljubljana: Ljubljana, Slovenia, 2008. [Google Scholar]
Disclaimer/Publisher’s Note: The statements, opinions and data contained in all publications are solely those of the individual author(s) and contributor(s) and not of MDPI and/or the editor(s). MDPI and/or the editor(s) disclaim responsibility for any injury to people or property resulting from any ideas, methods, instructions or products referred to in the content.

Article Metrics

Citations

Article Access Statistics

Multiple requests from the same IP address are counted as one view.