Design of Pressure Energy-Absorbing FRP Anchors and Numerical Analysis of Mechanical Properties
Abstract
:1. Introduction
2. Design of Pressure-Absorbing Anchor Rods
2.1. Structural Design of the Pressure-Absorbing Anchor Rod
2.2. Principle of Operation of the Pressure-Absorbing Anchor Rod
3. Static Characteristics Analysis
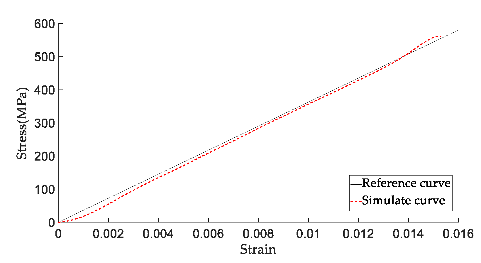
3.1. Model Building and Parameter Setting
3.2. Numerical Model Validation
3.3. Static Tensile Analysis
4. Dynamic Characterization Analysis
4.1. Impact Energy Impact Analysis
4.2. Analysis of Impact Velocity Effects
5. Discussion of the Applicability of the Pressure-Absorbing Anchor Rod
6. Conclusions
- (1)
- A pressure-absorbing anchor rod consisting of FRP rod body, tray, energy-absorbing sleeve and round table nut is designed, and the working principle of the pressure-absorbing anchor rod is given. It provides a design idea and theoretical basis for accomplishing anti-impact support of FRP anchor rods in roadways of rock burst mines.
- (2)
- In both static tension and impact tension, the pressure-absorbing anchor rod has a front-elastic stage, constant resistance to compression, a back-elastic stage and a damage phase, with an additional constant resistance to compression phase compared with the conventional anchor rod.
- (3)
- The elongation, energy absorption and impact resistance time of the pressure-absorbing anchor rod are greater than those of the conventional anchor rod, and the pressure-absorbing anchor rod has better elongation, energy absorption and impact resistance properties.
- (4)
- The impact energy and impact speed have less influence on the breaking load, elongation and energy absorption of the pressure-absorbing anchor rod. As the impact velocity increases, the energy absorption rate of the pressure-absorbing anchor rod increases non-linearly. The pressure-absorbing anchor rod can quickly absorb energy under impact loads, and has a better dynamic response and impact mechanical properties.
Author Contributions
Funding
Institutional Review Board Statement
Informed Consent Statement
Data Availability Statement
Acknowledgments
Conflicts of Interest
References
- Kang, H.P.; Lin, J.; Wu, Y.Z. High pretensioned stress and intensive cable bolting technology set in full section and application in entry affected by dynamic pressure. J. China Coal Soc. 2009, 34, 1153–1159. [Google Scholar]
- Kang, H.P. Study and application of complete rock bolting technology to coal roadway. Chin. J. Rock Mech. Eng. 2005, 24, 3959–3964. [Google Scholar]
- Zhao, X.Z.; Zhang, Z.W.; Cao, C.; Li, Y.P.; Han, J.; Ma, S.W. Experimental study on panel side supporting performance of large diameter FRP bolts. China Saf. Sci. J. 2019, 29, 118–124. [Google Scholar]
- Ma, N.J.; Wu, L.J.; Liu, H.Y.; Chen, Q.Q. Discussion on development tendency of bolt support technology for mine seam gateway. Coal Sci. Technol. 2006, 34, 77–79. [Google Scholar]
- Fan, S.P.; Ding, Q.L. Study on Application of Resin Fibre Bolt. Coal Sci. Technol. 1996, 9, 5–8. [Google Scholar]
- Wang, F.H.; Yang, Y.G.; Yang, Z.J. Research and Application of New Type of High Strength FRP Bolt. Coal Technol. 2022, 41, 78–81. [Google Scholar]
- Kang, H.P. Development and prospects of support and rein forcement materials for coal mine roadways. Coal Sci. Technol. 2021, 49, 1–11. [Google Scholar]
- Meng, X.R.; Zhang, R.F.; Li, Y.M.; Jiang, W.; Yuan, Y.H.; Ji, G.Q. Stress distribution law and influence factors of full-length anchorage FRP bolts. J. Min. Saf. Eng. 2019, 36, 678–684. [Google Scholar]
- Han, H.L. Test and analysis on main performances of bolt body for resin fiber-glass bolt. Coal Sci. Technol. 2005, 4, 67–69. [Google Scholar]
- Wan, H.; Wang, W.J. Comparative Analysis of Mechanical behavior of GFRP bolt and rebar bolt supports in highly stressed soft rock roadway. Ind. Miner. Process. 2018, 47, 57–60. [Google Scholar]
- Li, Y.M.; Ma, N.J.; Yang, K. Analysis on Failure Mechanism of Fiber Re in forced Plastics Bolt Based on Mining Gateway Sidewall Deform ation. Coal Sci. Technol. 2009, 37, 18–20. [Google Scholar]
- Wang, G.F.; Zou, L.; Zhao, C.W.; Kou, Y.Y.; Wang, W.J. Research on reasonable supporting parameters of GFRP bolt under the massive backfill in Jinchuan No.2 minging area. Min. Res. Dev. 2022, 42, 100–105. [Google Scholar]
- Guo, T.J. Study on Glass Fiber Reinforced Plastic Pipe Seam Bolt Cooperative Support for Roadway with Soft Layer Roof. Coal Technol. 2021, 40, 201–204. [Google Scholar]
- Wang, W.J.; Wang, Z.G.; Zheng, J.J.; Shi, Z.J. The response behaviour of fully grouted GFRP rock bolts under blast dynamic load. J. Min. Saf. Eng. 2020, 37, 898–907. [Google Scholar]
- Ye, Y.C.; Chen, H.; Wang, Q.H.; Zhou, Z.J.; Guan, W.; Liu, R. Trace and determination of the supporting effect of FRP bolts in the direct roof weak layer propped-up roadway. J. Saf. Environ. 2020, 20, 913–919. [Google Scholar]
- Ascione, F.; Feo, L.; Maceri, F. On the pin-bearing failure load of GFRP bolted laminates: An experimental analysis on the influence of bolt diameter. Compos. Part B Eng. 2010, 41, 482–490. [Google Scholar] [CrossRef]
- Ngo, T.T.; Pham, T.M.; Hao, H.; Chen, W.; Elchalakani, M. Performance of monolithic and dry joints with GFRP bolts reinforced with different fibres and GFRP bars under impact loading. Eng. Struct. 2021, 240, 112341. [Google Scholar] [CrossRef]
- Ma, J.J.; Chen, J.J.; Chen, W.X.; Huang, L.C. A coupled thermal-elastic-plastic-damage model for concrete subjected to dynamic loading. Int. J. Plast. 2022, 153, 153. [Google Scholar] [CrossRef]
- Ma, J.J.; Chen, J.J.; Guan, J.W.; Lin, Y.X.; Chen, W.X.; Huang, L.C. Implementation of Johnson-Holmquist-Beissel model in four-dimensional lattice spring model and its application in projectile penetration. Int. J. Impact Eng. 2022, 170, 104340. [Google Scholar] [CrossRef]
- Ma, J.J.; Guan, J.W.; Duan, J.F.; Huang, L.C.; Liang, Y. Stability analysis on tunnels with karst caves using the distinct lattice spring model stability analysis on tunnels with karst caves using the distinct lattice spring model. Undergr. Space 2020, 11, 1–26. [Google Scholar]
- Tang, Z.; Pan, Y.S.; Wang, K.X. Dynamic analysis of support for surrounding rock of rockburst roadway. Chin. J. Geotech. Eng. 2015, 37, 1532–1538. [Google Scholar]
- Kang, H.P.; Fan, M.J.; Gao, F.Q.; Zhang, H. Deformation and support of rock roadway at depth more than 1000 meters. Chin. J. Rock Mech. Eng. 2015, 34, 2227–2241. [Google Scholar]
- Hou, C.J.; Wang, X.Y.; Bai, J.B.; Meng, N.K.; Wu, W.D. Basic theory and technology study of stability control for surrounding rock in deep roadway. J. China Univ. Min. Technol. 2021, 50, 1–12. [Google Scholar]
- Tang, Z.; Pan, Y.S.; Zhu, X.J. Design and study of self-moving energy absorption and anti-impact roadway advanced support. Coal Sci. Technol. 2016, 41, 1032–1037. [Google Scholar]
- Pan, Y.S.; Li, Z.H.; Zhang, M.T. Distribution, type, mechanism and prevention of rockburst in China. Chin. J. Rock Mech. Eng. 2003, 22, 1844–1851. [Google Scholar]
- Jing, H.W.; Yin, Q.; Zhu, D.; Sun, Y.J.; Wang, B. Experimental study on the whole process of instability and failure of anchorage structure in surrounding rock of deep-buried roadway. J. China Coal Soc. 2020, 45, 889–901. [Google Scholar]
- Kang, H.P.; Wu, Y.Z.; He, J.; Fu, Y.K. Rock bolting performance and field practice in deep roadway with rock burst. J. China Coal Soc. 2015, 40, 2225–2233. [Google Scholar]
- Pan, Y.S.; Qi, Q.X.; Wang, A.W.; Xiao, Y.H.; Chen, Y.X.; Lv, X.F.; Dai, L.P. Theory and technology of three levels support in bump-prone roadway. J. China Coal Soc. 2020, 45, 1585–1594. [Google Scholar]
- Zhao, B.; Li, J.; Wang, A.; Xiang, H.; Xu, F. Theoretical and numerical analysis of a new energy-absorbing rock bolt with controllable constant resistance and large displacement. Tunn. Undergr. Space Technol. 2020, 106, 103581. [Google Scholar] [CrossRef]
- Tang, Z.; Wu, H.; Lv, J.G.; Xin, Z.Z.; Zuo, W.B. Study on Mechanical Characteristics of Energy-Absorbing and Anti-Scour Bolts. Complexity 2021, 2021, 8876517. [Google Scholar] [CrossRef]
- Tang, Z.; Wu, H.; Liu, Y.; Pan, Y.S.; Lv, J.G.; Chang, D.Z. Numerical Analysis of Mechanical Characteristics of Constant-Resistance, Energy-Absorbing and Anti-Scour Bolts. Materials 2022, 15, 3464. [Google Scholar] [CrossRef] [PubMed]
- Hu, J.X. The Research and Analysis on Anchoring Performance of GFPR Bolt. Master’s Thesis, Central South University, Changsha, China, 2012. [Google Scholar]




















| Type of Anchor Rod | Impact Energy (kJ) | Impact Velocity (m/s) | Breaking Situation | Breaking Load (kN) |
|---|---|---|---|---|
| Conventional anchor rod | 2 | 2 | unbroken | none |
| Conventional anchor rod | 15 | 2 | broken | 164.3 |
| Conventional anchor rod | 30 | 2 | broken | 164.7 |
| Pressure-absorbing anchor rod | 2 | 2 | unbroken | none |
| Pressure-absorbing anchor rod | 15 | 2 | unbroken | none |
| Pressure-absorbing anchor rod | 30 | 2 | broken | 165.4 |
| Type of Anchor Rod | Impact Velocity (m·s−1) | Breaking Load (kN) | Breaking Displacement (mm) | Elongation | Energy Absorption (kJ) | Impact Resistance Time (ms) | Energy Absorption Rate (J·ms−1) |
|---|---|---|---|---|---|---|---|
| Conventional anchor rod | 2 | 164.9 | 36.51 | 1.46% | 2.96 | 18.63 | 158.9 |
| Conventional anchor rod | 3 | 166.5 | 33.72 | 1.35% | 3.23 | 11.35 | 284.6 |
| Conventional anchor rod | 4 | 162.3 | 33.92 | 1.36% | 2.88 | 8.34 | 345.3 |
| Conventional anchor rod | 5 | 162.4 | 33.88 | 1.36% | 3.08 | 7.26 | 424.2 |
| Conventional anchor rod | 6 | 158.0 | 27.21 | 1.09% | 3.08 | 4.53 | 679.9 |
| Pressure-absorbing anchor rod | 2 | 165.4 | 173.6 | 6.94% | 21.51 | 103.70 | 207.4 |
| Pressure-absorbing anchor rod | 3 | 164.7 | 175.7 | 7.03% | 22.14 | 70.05 | 316.1 |
| Pressure-absorbing anchor rod | 4 | 157.5 | 176.5 | 7.06% | 21.56 | 52.88 | 407.7 |
| Pressure-absorbing anchor rod | 5 | 161.5 | 174.7 | 6.99% | 22.03 | 42.02 | 524.3 |
| Pressure-absorbing anchor rod | 6 | 159.9 | 174.1 | 6.96% | 21.30 | 35.29 | 603.6 |
Disclaimer/Publisher’s Note: The statements, opinions and data contained in all publications are solely those of the individual author(s) and contributor(s) and not of MDPI and/or the editor(s). MDPI and/or the editor(s) disclaim responsibility for any injury to people or property resulting from any ideas, methods, instructions or products referred to in the content. |
© 2023 by the authors. Licensee MDPI, Basel, Switzerland. This article is an open access article distributed under the terms and conditions of the Creative Commons Attribution (CC BY) license (https://creativecommons.org/licenses/by/4.0/).
Share and Cite
Tang, Z.; Chang, D.; Cai, X.; Lyu, J.; Wu, H. Design of Pressure Energy-Absorbing FRP Anchors and Numerical Analysis of Mechanical Properties. Sustainability 2023, 15, 6726. https://doi.org/10.3390/su15086726
Tang Z, Chang D, Cai X, Lyu J, Wu H. Design of Pressure Energy-Absorbing FRP Anchors and Numerical Analysis of Mechanical Properties. Sustainability. 2023; 15(8):6726. https://doi.org/10.3390/su15086726
Chicago/Turabian StyleTang, Zhi, Dezhi Chang, Xiaoqiao Cai, Jinguo Lyu, and Hao Wu. 2023. "Design of Pressure Energy-Absorbing FRP Anchors and Numerical Analysis of Mechanical Properties" Sustainability 15, no. 8: 6726. https://doi.org/10.3390/su15086726
APA StyleTang, Z., Chang, D., Cai, X., Lyu, J., & Wu, H. (2023). Design of Pressure Energy-Absorbing FRP Anchors and Numerical Analysis of Mechanical Properties. Sustainability, 15(8), 6726. https://doi.org/10.3390/su15086726

