Analysis of Geological Hazard Susceptibility of Landslides in Muli County Based on Random Forest Algorithm
Abstract
1. Introduction
2. Data and Methods
2.1. Overview of the Study Area
2.2. Data
2.2.1. Data Selection Basis
- (1)
- Elevation
- (2)
- Slope
- (3)
- Aspect
- (4)
- Stratigraphic lithology
- (5)
- Distance from the road
- (6)
- Distance from rivers
- (7)
- Distance from fault
- (8)
- Land use cover type
- (9)
- Normalized Vegetation Index (NDVI)
- (10)
- Average annual precipitation
2.2.2. Data Sources and Processing
2.3. Random Forest Model Establishment
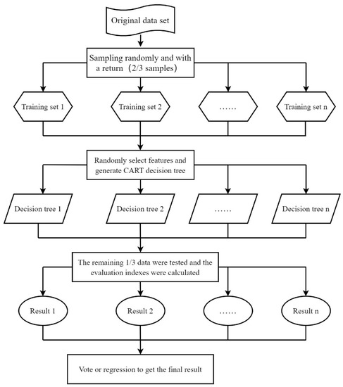
2.3.1. Random Forest Modeling Principles
2.3.2. Model Establishment
2.3.3. Precision Analysis of Random Forest Model
2.3.4. Factor Importance Measure
3. Results
3.1. Prediction Results of Landslide Susceptibility
3.2. Factor Contribution Rate Output Results
3.3. Model Accuracy Evaluation
4. Discussion
4.1. Limitations of Landslide Data
4.2. Differences in the Importance of Disaster-Causing Factors
4.3. Wide Applicability and Limitations of Landslide Susceptibility Model
5. Conclusions
Author Contributions
Funding
Institutional Review Board Statement
Informed Consent Statement
Data Availability Statement
Acknowledgments
Conflicts of Interest
Appendix A
References
- Bai, Z.; Liu, Q.; Liu, Y. Landslide Susceptibility Evaluation Based on Coupling of Entropy Index and Random Forest. Yangtze River 2022, 53, 95–102. [Google Scholar]
- Panchal, S.; Shrivastava, A.K. Landslide hazard assessment using analytic hierarchy process (AHP):A case study of National Highway 5 in India. Ain Shams Eng. J. 2022, 13, 101626. [Google Scholar] [CrossRef]
- Mandal, B.; Mandal, S. Analytical hierarchy process (AHP) based landslide susceptibility mapping of Lish river basin of eastern Darjeeling Himalaya, India. Adv. Space Res. 2018, 62, 3114–3132. [Google Scholar] [CrossRef]
- Ali, S.A.; Farhana, P.; Jana, V.; Romulus, C.; Nguyen, T.; Quoc, B.; Matej, V.; Ljubomir, G.; Ateeque, A.; Mohammad, A. GIS-based landslide susceptibility modeling: A comparison between fuzzy multi-criteria and machine learning algorithms. Geosci. Front. 2021, 12, 857–876. [Google Scholar] [CrossRef]
- Neaupane, K.M.; Piantanakulchai, M. Analytic network process model for landslide hazard zonation. Eng. Geol. 2006, 85, 281–294. [Google Scholar] [CrossRef]
- Phuong, T.; Mahdi, P.; Khabat, K.; Omid, G.; Narges, K.; Artemi, C.; Saro, L. Evaluation of deep learning algorithms for national scale landslide susceptibility mapping of Iran. Geosci. Front. 2021, 12, 505–519. [Google Scholar] [CrossRef]
- Sun, D.; Xu, J.; Wen, H.; Wang, D. Assessment of landslide susceptibility mapping based on Bayesian hyperparameter optimization: A comparison between logistic regression and random forest. Eng. Geol. 2021, 281, 105972. [Google Scholar] [CrossRef]
- Kayastha, P.; Dhital, M.R.; de Smedt, F. Application of the analytical hierarchy process (AHP) for landslide susceptibility mapping: A case study from the Tinau watershed, west Nepal. Comput. Geosci. 2013, 52, 398–408. [Google Scholar] [CrossRef]
- Irjesh, S.; Jayant, N.; Anil, K. Landslide susceptibility zonation using geospatial technique and analytical hierarchy process in Sikkim Himalaya. Quat. Sci. Adv. 2021, 4, 100039. [Google Scholar] [CrossRef]
- Hassan, A.; Bakhtiar, F. An integrated approach of analytical network process and fuzzy based spatial decision making systems applied to landslide risk mapping. J. Afr. Earth Sci. 2017, 133, 15–24. [Google Scholar] [CrossRef]
- Fahri, A.; Şerif, B. Data poisoning attacks against machine learning algorithms. Expert Syst. Appl. 2022, 208, 118101. [Google Scholar] [CrossRef]
- Anne, E.; Geert, A.; Anne, E.; Abigail, C.; Joost, W.; Charles, M.; Job, N.; Andrew, D.; Carel, J.C.G.; Alasdair, G.; et al. A Machine Learning Algorithm to Estimate the Probability of a True Scaphoid Fracture After Wrist Trauma. J. Hand Surg. 2022, 47, 709–718. [Google Scholar] [CrossRef]
- Zhu, M.; Wang, J.; Yang, X.; Zhang, Y.; Zhang, L.; Ren, H.; Wu, B.; Ye, L. A review of the application of machine learning in water quality evaluation. Eco-Environ. Health 2022, 1, 107–116. [Google Scholar] [CrossRef]
- Ali, S.; Hoseyn, S.; Cristina, C.; Mohammad, H.; Marco, P.; David, M.; Nader, K.; Mohammad, H.; Larry, K.B. Using machine learning in photovoltaics to create smarter and cleaner energy generation systems: A comprehensive review. J. Clean. Prod. 2022, 364, 132701. [Google Scholar] [CrossRef]
- Xu, H.; Sun, W.; Du, Y.; Wang, A. Survey on the Classic Machine Learning Algorithms and Their Applications. Comput. Knowl. Technol. 2020, 16, 17–19. [Google Scholar] [CrossRef]
- Wu, W.; Claudio, Z.; Fadi, K.; Liu, G. Enhancing the performance of regional land cover mapping. Int. J. Appl. Earth Obs. Geoinf. 2016, 52, 422–432. [Google Scholar] [CrossRef]
- Azarafza, M.; Azarafza, M.; Akgün, H.; Atkinson, P.M.; Derakhshani, R. Deep learning-based landslide susceptibility mapping. Sci. Rep. 2021, 11, 24112. [Google Scholar] [CrossRef]
- Chen, W.; Sun, Z.; Han, J. Landslide Susceptibility Modeling Using Integrated Ensemble Weights of Evidence with Logistic Regression and Random Forest Models. Appl. Sci. 2019, 9, 171. [Google Scholar] [CrossRef]
- Hong, H.; Pourghasemi, H.R.; Pourtaghi, Z.S. Landslide susceptibility assessment in Lianhua County (China): A comparison between a random forest data mining technique and bivariate and multivariate statistical models. Geomorphology 2016, 259, 105–118. [Google Scholar] [CrossRef]
- Trigila, A.; Iadanza, C.; Esposito, C.; Scarascia-Mugnozza, G. Comparison of Logistic Regression and Random Forests techniques for shallow landslide susceptibility assessment in Giampilieri (NE Sicily, Italy). Geomorphology 2015, 249, 119–136. [Google Scholar] [CrossRef]
- Zhao, L.; Wu, X.; Niu, R.; Wang, Y.; Zhang, K. Using the rotation and random forest models of ensemble learning to predict landslide susceptibility. Geomat. Nat. Hazards Risk 2020, 11, 1542–1564. [Google Scholar] [CrossRef]
- Lin, G.W.; Hung, C.; Chang Chien, Y.F.; Chu, C.R.; Liu, C.H.; Chang, C.H.; Chen, H. Towards Automatic Landslide-Quake Identification Using a Random Forest Classifier. Appl. Sci. 2020, 10, 3670. [Google Scholar] [CrossRef]
- He, Q.; Wang, M.; Liu, K. Rapidly assessing earthquake-induced landslide susceptibility on a global scale using random forest. Geomorphology 2021, 391, 107889. [Google Scholar] [CrossRef]
- Duan, Y.; Tang, J.; Liu, Y.; Gao, X.; Duan, Y. Spatial sensitivity evaluation of loess landslide in Liulin County, Shanxi based on sandom forest. Sci. Geogr. Sin. 2022, 42, 343–351. [Google Scholar]
- Wang, Y.; Sun, D.; Wen, H.; Zhang, H.; Zhang, F. Comparison of Random Forest Model and Frequency Ratio Model for Landslide Susceptibility Mapping (LSM) in Yunyang County (Chongqing, China). Int. J. Environ. Res. Public Health 2020, 17, 4206. [Google Scholar] [CrossRef] [PubMed]
- Ou, P.; Wu, W.; Qin, Y.; Zhou, X.; Huangfu, W.; Zhang, Y.; Xie, L.; Huang, X.; Fu, X.; Li, J.; et al. Assessment of Landslide Hazard in Jiangxi Using Geo-information. Front. Earth Sci. 2021, 9, 648342. [Google Scholar] [CrossRef]
- Abdullah, H.; Kanwarpreet, S.; Abhishek, S.; Shamshad, A.; Desh, D.; Shamshad, A.; Anwar, K.; Faris, M. Landslide susceptibility assessment in the Himalayan range based along Kasauli—Parwanoo road corridor using weight of evidence, information value, and frequency ratio. J. King Saud Univ.—Sci. 2022, 34, 101759. [Google Scholar] [CrossRef]
- Cao, C.; Zhu, K.; Xu, P.; Shan, B.; Yang, G.; Song, S. Refined landslide susceptibility analysis based on InSAR technology and UAV multi-source data. J. Clean. Prod. 2022, 368, 133146. [Google Scholar] [CrossRef]
- Efiong, J.; Eni, D.I.; Obiefuna, J.N.; Etu, S.J. Geospatial modelling of landslide susceptibility in Cross River State of Nigeria. Sci. Afr. 2021, 14, e01032. [Google Scholar] [CrossRef]
- Liao, M.; Wen, H.; Yang, L. Identifying the essential conditioning factors of landslide susceptibility models under different grid resolutions using hybrid machine learning: A case of Wushan and Wuxi counties, China. CATENA 2022, 217, 106428. [Google Scholar] [CrossRef]
- Meng, T.; Xu, X.; Liu, H. Landslide risk assessment in high altitude areas based on slope unit optimization: Taking the baige landslide in Jinsha River as an example. J. Henan Polytech. Univ. 2021, 40, 65–73. [Google Scholar] [CrossRef]
- Ke, X. Analysis of the effects of groundwater-induced geohazards. Ind. Technol. Forum 2021, 20, 41–42. [Google Scholar]
- Sarma, C.P.; Dey, A.; Krishna, A.M. Influence of digital elevation models on the simulation of rainfall-induced landslides in the hillslopes of Guwahati, India. Eng. Geol. 2020, 268, 105523. [Google Scholar] [CrossRef]
- Zou, Y.; Qi, S.; Guo, G.; Zheng, B.; Zhan, Z.; He, N.; Huang, X.; Hou, X.; Liu, H. Factors controlling the spatial distribution of coseismic landslides triggered by the Mw 6.1 Ludian earthquake in China. Eng. Geol. 2022, 296, 106477. [Google Scholar] [CrossRef]
- Lu, Z.; Leng, Y.; Zhao, G. Analytical Hierarchy Process in Susceptibility Assessment of Landslide Hazards-A Case Study in the Pu’an County, Guizhou Province. Guizhou Geol. 2022, 39, 287–293. [Google Scholar]
- Zou, Q.; Jiang, H.; Cui, P.; Zhou, B.; Jiang, Y.; Qin, M.; Liu, Y.; Li, C. A new approach to assess landslide susceptibility based on slope failure mechanisms. CATENA 2021, 204, 105388. [Google Scholar] [CrossRef]
- Chen, M.; Tang, C.; Li, M.; Xiong, J.; Luo, Y.; Shi, Q.; Zhang, X.; Tie, Y.; Feng, Q. Changes of surface recovery at coseismic landslides and their driving factors in the Wenchuan earthquake-affected area. CATENA 2022, 210, 105871. [Google Scholar] [CrossRef]
- Jiao, Q.; Jiang, W.; Qian, H.; Li, Q. Research on characteristics and failure mechanism of Guizhou Shuicheng landslide based on InSAR and UAV data Geospatial modelling of landslide susceptibility in Cross River State of Nigeria. Nat. Hazards Res. 2022, 2, 17–24. [Google Scholar] [CrossRef]
- Yan, Y.; Yang, Z.; Zhang, X.; Meng, S.; Guo, C.; Wu, R.; Zhang, Y. Landslide Susceptibility Assessment Based on Weight-of-Evidence Modeling of the Batang Fault Zone, Eastern Tibetan Plateau. Geoscience 2021, 35, 26–37. [Google Scholar] [CrossRef]
- Shao, X.; Xu, C. Earthquake-induced landslides susceptibility assessment: A review of the state-of-the-art. Nat. Hazards Res. 2022, 2, 172–182. [Google Scholar] [CrossRef]
- Yao, W.; Li, C.; Zuo, Q.; Zhan, H.; Criss, R.E. Spatiotemporal deformation characteristics and triggering factors of Baijiabao landslide in Three Gorges Reservoir region, China. Geomorphology 2019, 343, 34–47. [Google Scholar] [CrossRef]
- Akinci, H. Assessment of rainfall-induced landslide susceptibility in Artvin, Turkey using machine learning techniques. J. Afr. Earth Sci. 2022, 191, 104535. [Google Scholar] [CrossRef]
- Xue, Q.; Zhang, M.; Gao, B. Hazard assessment of loess landslide based on soil moisture content and supported by slope unit Qingjian City, Shaanxi Provience. Geol. China 2020, 47, 1904–1914. [Google Scholar] [CrossRef]
- Salem, M.; Mohamed, E.L.; Mossad, M.; Mahanna, H. Random Forest modelling and evaluation of the performance of a full-scale subsurface constructed wetland plant in Egypt. Ain Shams Eng. J. 2022, 13, 101778. [Google Scholar] [CrossRef]
- Parzinger, M.; Hanfstaengl, L.; Sigg, F.; Spindler, U.; Wellisch, U.; Wirnsberger, M. Comparison of different training data sets from simulation and experimental measurement with artificial users for occupancy detection-Using machine learning methods Random Forest and LASSO Confidence intervals for the random forest generalization error. Build. Environ. 2022, 223, 109313. [Google Scholar] [CrossRef]
- Martins, T.F.; Seoane, J.C.S.; Tavares, F.M. Cu–Au exploration target generation in the eastern Carajás Mineral Province using random forest and multi-class index overlay mapping Empirical tool development for prairie pothole management using AnnAGNPS and random forest. J. South Am. Earth Sci. 2022, 116, 103790. [Google Scholar] [CrossRef]
- Li, H.; Lin, J.; Lei, X.; Wei, T. Compressive strength prediction of basalt fiber reinforced concrete via random forest algorithm. Mater. Today Commun. 2022, 30, 103117. [Google Scholar] [CrossRef]
- Yang, S.; Li, D.; Yan, L.; Huang, Y.; Wang, M. Landslide Susceptibility Assessment in High and Steep Bank Slopes along Wujiang River Based on Random Forest Model. Saf. Environ. Eng. 2021, 28, 131–138. [Google Scholar] [CrossRef]
- Nikoobakht, S.; Azarafza, M.; Akgün, H.; Derakhshani, R. Landslide susceptibility assessment by using convolutional neural network. Appl. Sci. 2022, 12, 5992. [Google Scholar] [CrossRef]
- Benbouras, M.A. Hybrid meta-heuristic machine learning methods applied to landslide susceptibility mapping in the Sahel-Algiers. Int. J. Sediment Res. 2022, 37, 601–618. [Google Scholar] [CrossRef]
- Zhang, Y.; Wu, W.; Qin, Y.; Lin, Z.; Zhang, G.; Chen, R.; Song, Y.; Lang, T.; Zhou, X.; Huangfu, W.; et al. Mapping Landslide Hazard Risk Using Random Forest Algorithm in Guixi, Jiangxi, China. ISPRS Int. J. Geo-Inf. 2020, 9, 695. [Google Scholar] [CrossRef]








| Evaluation Methodology | Advantages/Disadvantages | |
|---|---|---|
| Qualitative evaluation | Expert Scoring Method | The determination of factor weights is influenced by the experience of scoring experts and is highly subjective. When the amount of data is large, the weights are difficult to determine, there are many qualitative components, and the results are not reliable. |
| Semi-quantitative evaluation | AHP | It has the ability to deal with qualitative and quantitative compound problems, but also requires the support of expert systems, while the matrix computing system has errors. |
| ANP | Similar to the AHP evaluation method, but the matrix built is more computationally intensive and has stronger internal dependencies. | |
| FAHP | Similar to the AHP evaluation method, but with higher decision reliability. | |
| Quantitative evaluation based on machine learning | RF | Good performance; fast training; balanced dataset error; good resistance to overfitting. However, it is not possible to control the inner workings of the model. |
| SVM | Simplify the usual problems such as classification and regression, but the algorithm is difficult to implement for large training samples and also has difficulties in solving multiple classification problems. | |
| LR | Suitable for scenarios with classification probability; computationally cheap and easy to implement; good robustness to small noise in the data. However, it is easy to underfit, and the classification accuracy is not high; and it does not perform well when there are missing data feature characteristics. | |
| ANN | Good performance and high model accuracy. However, it is “black box” in nature; time-consuming and labor-intensive; requires large amount of data support. | |
| CNN | Handles high-latitude data; automatic feature extraction. However, when the network level is too deep, the parameters are slow to change; the pooling layer loses a lot of valuable information. | |
| No. | Data | Types | Sources |
|---|---|---|---|
| 1 | Elevation | Raster data (50 m) | GDEMV3 30M (http://www.gscloud.cn/, accessed on 15 September 2022) |
| 2 | Slope | ||
| 3 | Aspect | ||
| 4 | Rock group | Shapefile | 1:50,000 geological conditions map of pregnancy disaster (Sichuan Geological Survey) |
| 5 | Distance to road | ||
| 6 | Distance to river | ||
| 7 | Distance to faults | ||
| 8 | Land use cover type | Shapefile | Muli County Third National Land Survey Results Data (Sichuan Geological Survey) |
| 9 | NDVI | Raster data (50 m) | Landsat 8 OLI_TIRS satellite data (http://www.gscloud.cn/, accessed on 15 September 2022) |
| 10 | Average annual precipitation | Raster data (50 m) | National average annual rainfall data (https://www.resdc.cn/, accessed on 15 September 2022) interpolation |
| 11 | Landslide table | table | Sichuan Geological Survey |
| 12 | GF-1 images | Raster data (2 m) | Sichuan Geological Survey |
| 13 | UAV photos | JPEG | Sichuan Geological Survey |
| Susceptibility Level | Area (km2) | Proportion (%) | Number of Landslides | Proportion (%) |
|---|---|---|---|---|
| Very low | 8349.95 | 63.01% | 0 | 0 |
| Low | 1916.98 | 14.46% | 0 | 0 |
| Moderate | 1005.03 | 7.58% | 5 | 1.60% |
| High | 901.67 | 6.80% | 15 | 4.79% |
| Very high | 1078.98 | 8.14% | 295 | 93.61% |
Disclaimer/Publisher’s Note: The statements, opinions and data contained in all publications are solely those of the individual author(s) and contributor(s) and not of MDPI and/or the editor(s). MDPI and/or the editor(s) disclaim responsibility for any injury to people or property resulting from any ideas, methods, instructions or products referred to in the content. |
© 2023 by the authors. Licensee MDPI, Basel, Switzerland. This article is an open access article distributed under the terms and conditions of the Creative Commons Attribution (CC BY) license (https://creativecommons.org/licenses/by/4.0/).
Share and Cite
Wu, X.; Song, Y.; Chen, W.; Kang, G.; Qu, R.; Wang, Z.; Wang, J.; Lv, P.; Chen, H. Analysis of Geological Hazard Susceptibility of Landslides in Muli County Based on Random Forest Algorithm. Sustainability 2023, 15, 4328. https://doi.org/10.3390/su15054328
Wu X, Song Y, Chen W, Kang G, Qu R, Wang Z, Wang J, Lv P, Chen H. Analysis of Geological Hazard Susceptibility of Landslides in Muli County Based on Random Forest Algorithm. Sustainability. 2023; 15(5):4328. https://doi.org/10.3390/su15054328
Chicago/Turabian StyleWu, Xiaoyi, Yuanbao Song, Wei Chen, Guichuan Kang, Rui Qu, Zhifei Wang, Jiaxian Wang, Pengyi Lv, and Han Chen. 2023. "Analysis of Geological Hazard Susceptibility of Landslides in Muli County Based on Random Forest Algorithm" Sustainability 15, no. 5: 4328. https://doi.org/10.3390/su15054328
APA StyleWu, X., Song, Y., Chen, W., Kang, G., Qu, R., Wang, Z., Wang, J., Lv, P., & Chen, H. (2023). Analysis of Geological Hazard Susceptibility of Landslides in Muli County Based on Random Forest Algorithm. Sustainability, 15(5), 4328. https://doi.org/10.3390/su15054328

