Abstract
Under the strategy of digital technology development and rural revitalisation, the digital economy has gradually become a powerful engine for rural revitalisation and development. Based on the coupling coordination mechanism of digital economy and rural revitalisation, this paper constructs the index evaluation system of digital economy and rural revitalisation and empirically studies the development characteristics of digital economy and rural revitalisation by using the coupling coordination degree and grey relation model. The results show that during 2016–2020, the overall development level of digital economy and rural revitalisation in China is high in the East and low in the West. The coupling coordination between digital economy and rural revitalisation has significant regional differences and a downward trend, and the coupling coordination degree is positively correlated. The empirical results of the grey correlation model show that the number of postal employees and per capital grain production are the most important potential factors affecting digital economy and rural revitalisation, respectively. Finally, it is suggested that the government should continue to increase investment in science, technology, and agriculture, accelerate the project of cultivating high-level scientific and technological innovation and rural management talents, and strengthen regional cooperation and collaboration.
1. Introduction
The 20th National Congress of the CPC stressed the need to comprehensively promote rural revitalisation. The plan is to give priority to agricultural and rural development, integrate urban and rural development, and smooth the flow of production factors between urban and rural areas. We will make solid efforts to revitalize rural industries, human resources, culture, ecology, and organizations. Over the past decade, under the leadership of the Chinese Communist Party, people of all ethnic groups in China have made remarkable achievements in poverty alleviation and have eradicated absolute poverty in the vast Chinese countryside. According to the Party’s Top 20 Report, China’s agricultural science and technology will contribute to more than 61% of the country’s grain production by 2022. In January 2022, the Cyberspace Administration of the CPC Central Committee and other departments issued the Digital Rural Development Action Plan, which clearly pointed out that efforts should be made to develop the rural digital economy and emphasised the importance of the digital economy in the process of rural revitalisation and development. As an emerging business mode, digital economy, represented by e-commerce, has improved the sales efficiency of agricultural and secondary products, created more employment opportunities in rural areas, and contributed to rural revitalisation from various perspectives and in all aspects. The COVID-19 outbreak has also accelerated the optimization of various aspects of e-commerce logistics, such as contactless delivery. It can be seen that the digital economy is the only way for rural revitalisation and development in the new era.
Under the background of the rapid development of digital economy’s industrial scale and the basic national policy of rural revitalisation, it is of great theoretical and practical significance to study the organic integration and in-depth development of digital economy and rural revitalisation. With respect to the Chinese population distribution, there are more people in the eastern coastal area, and the Northwestern inland area has less. The Chinese region has the characteristics of low terrain in the West and high in the East, roughly in the shape of stairs, and there are many mountains in the Southwest; the traffic is inconvenient. The evaluation index system of digital economy and rural revitalisation was constructed based on the coupling coordination mechanism of digital economy and rural revitalisation. The entropy weight method was used to calculate the weights of indicators at all levels. The coupling coordination degree model was used to calculate the coordinated development level of digital economy and rural revitalisation. The grey correlation model was used to study the potential correlation factors and influence level of digital economy and rural revitalisation. Finally, countermeasures and suggestions are put forward to strengthen investment in scientific and technological innovation and rural revitalisation and to enhance the training of high-level scientific and technological talents and rural management talents so as to provide a reference for promoting the deep integration of digital economy and rural revitalisation and high-quality development.
2. Literature Review
With the wide application of artificial intelligence, Internet of Things, and other technologies, the scale of the digital economy industry has shown a rapid growth trend. Moreover, the digital industry has gradually become an important part of the overall economy and has become a driving force for innovation and development. In recent years, a large number of studies on digital economy and rural revitalisation have emerged at home and abroad, which can be summarized into three directions:
The first direction is research on the coupling and coordination relationship between rural revitalisation and digital economy. For example, Tao Cen et al., based on their research on the coupling of the development of the digital economy and rural revitalisation in 11 cities in Zhejiang Province, prove that the digital economy does indeed promote rural revitalisation and that performing industrial upgrades plays an important mediating role [1]. Meng Lingguo and Chen Wei (2022) conducted a study based on the coupling and coordinated development of rural finance and rural revitalisation in the Guangdong Province from 2016 to 2020; the results found that financial development has a significant positive spatial spillover effect on rural revitalisation. That is, the implementation effect of financial development in one region on the rural revitalisation of its surrounding cities is significantly improved [2]. Zhang Yan et al. (2022) conducted an organic analysis of the economic, social, and ecological environment of Yunnan and of 16 prefectures and cities through the coefficient of variation TOPSIS method, coupled coordination model, and Moran’s I index; the authors proposed that improving medical and elderly care security, improving population quality, optimizing resource allocation, and attaching equal importance to economic development and environmental protection are important ways to promote the improvement of economic, social, and ecological environment [3]. Xiangmin et al. (2022) used the coupling coordination model to analyse the spatiotemporal evolution of the coupling and coordination relationship between rural revitalisation and new urbanization in the Yangtze River Economic Belt from 2011 to 2020; the results found that there were significant regional differences in coupling coordination between the two aspects [4]. Dai Hao and Wei Junying (2022) took the Hubei Province as their research object and empirically analysed the coupling coordination degree of rural revitalisation and rural tourism; the authors proposed that there is still room for coupling development between the two, and it is necessary to continue to explore the path of high-level coupling coordination [5]. Zhiqiang Liu et al. proposed that the cross-border integration of agriculture and e-commerce logistics is a successful example of industrial integration in China, based on the coupled coordination and grey prediction study of rural e-commerce logistics and rural upgrading in Handan City, Hebei Province [6]. Yuexu Zhao and Ruyue Li, through the coupling and coordination relationship between digital village construction, financial development, and technological innovation in the Zhejiang Province, concluded that the high-quality coordination of the three systems of digital rural construction, financial development, and technological innovation will be realised in the future [7]. Caiyun Guo et al. studied the coupling coordination mechanism of scientific and technological innovation and rural revitalisation based on the data from the Hebei Province from 2010 to 2019 and provided theoretical and methodological support for the coupling coordination of regional scientific and technological innovation and rural revitalisation [8].
The second direction is the research on the internal mechanism and influencing factors of digital economy and rural revitalisation. For example, Li Haixiang and Xue Weixian (2022) evaluated the information model of digital economy through fuzzy hierarchical algorithm and quantitative recursive methods, which improved the level of impact factor analysis in the field of digital economy development [9]. Haita Wang et al. (2022) analysed the spatial autocorrelation level and clustering type of China’s digital economy through Moran’s I method and the Getis-Ord General G test; the authors proposed that the digital economy is rapidly expanding in China, but there is still an increase in the agglomeration degree and there is a regional imbalance in the development [10]. Zhang Hanmeng et al. (2022), based on the impact of digital HP finance on rural revitalisation, proposed that digital HP finance has a significant positive effect on rural revitalisation; however, they noted that there is still an imbalance in regional development, and it is necessary to strengthen the construction of digital infrastructure hardware, improve the financial human resources security system, and develop rural industries with distinctive characteristics in order to use digital HP finance to help the comprehensive and harmonious development of rural revitalisation [11]. Song Yulin and Liu Fuqiang (2022) used the spatial Dubin model to explore the deep relationship between the two; the results found that there is a certain positive spatial spillover effect between the development of China’s digital economy and high-quality economic development. Innovation performance has a partial mediating effect in the influence of digital economy development on high-quality economic development, and the development of the digital economy has a positive promoting effect on high-quality economic development [12]. Deng Shengquan (2022) empirically analysed the comprehensive development level of rural financial development and rural revitalisation through the dynamic panel spatial Durman model; the research results showed that China’s rural revitalisation development has large spatial differences, strong dependence, and year-by-year promotion, and rural financial development has a significant promoting effect and positive spatial spillover effect on the comprehensive development level of rural revitalisation [13].
The third direction is research on the theoretical logical mechanism of digital economy and rural revitalisation. For example, Laguna de Paz and José Carlos (2022) proposed that while the digital economy brings major changes to the financial sector, it will also lead to problems such as ambiguity in the monetary system, insufficient privacy protection, and lack of industry supervision [14]. Zeng Zhao et al. (2019) proposed that digital economy and rural revitalisation are closely related [15]. Xie Si and Xia Xianrui (2022) proposed that in order to realize a digital economy and promote the high-quality development of the manufacturing industry, it is necessary to focus on the construction of manufacturing digital infrastructure, cultivation of digital talents, the narrowing of the regional digital gap, the deepening of the application of manufacturing digital technology, and the strengthening and improvement of laws and regulations on digital manufacturing supervision [16]. Xu Lan and Wu Chaolin (2022) proposed that in order to make the manufacturing industry leap in the value chain status under the background of digitalization, the manufacturing industry should be based on the needs of domestic users; a CPPCC-enterprise platform should be built for the purpose of combining digital technology with production and manufacturing, and research on digital economy innovation should be carried out [17].
In summary, the existing research results have mainly studied the development level of digital economy and rural revitalisation from a certain perspective; however, the correlation between the internal indicators of digital economy and rural revitalisation is relatively lacking, and the research on the potential influencing factors of the development level of the two has not yet been involved. In view of this, the possible innovations in this paper are: first, the coupling coordination model in physics is used to conduct coupling coordination research on digital economy and rural revitalisation; and second, the grey correlation degree model is used to analyse the correlation degree of potential impact factors between the digital economy and the development level of rural revitalisation.
3. Indicator Constructions, Research Methods, Research Area, and Data Sources
3.1. The Theoretical Mechanism of Coupling Digital Economy and Rural Revitalisation
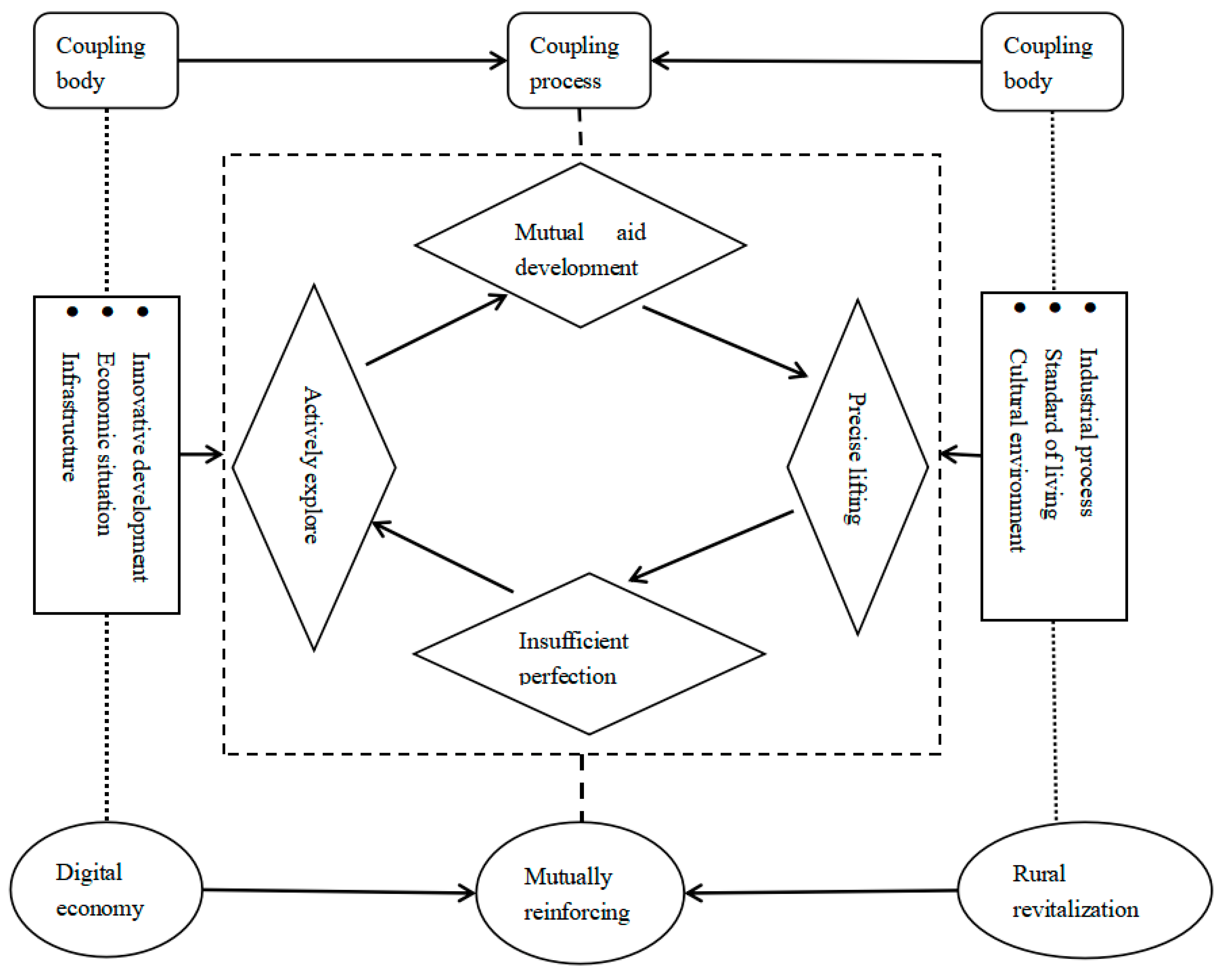
Digital economy and rural revitalisation are closely intertwined and linked, which is reflected in the former’s provision of new ideas for poverty reduction in rural areas and the realization of infrastructure, economic development, and innovative development in rural areas. The cultural environment, living conditions, and industrial conditions can comprehensively show the level of rural revitalisation and development. Therefore, this paper explores the coupling mechanism of digital economy and rural revitalisation based on the three major development aspects of digital economy for rural revitalisation and the three conditions reflecting the development level of rural revitalisation (Figure 1).
Figure 1.
Correlation between the coupling mechanism of digital economy and rural revitalisation.
3.1.1. Digital Economy Promotes the High-Quality Development of Rural Revitalisation
The digital economy is a powerful driving force for the high-quality development of rural revitalisation. First of all, digital economy helps to enhance the construction of infrastructure such as optical cables, the Internet, and computers in rural areas, laying a solid foundation for agricultural modernization and the construction of a better life for farmers. Second, the economic situation of the digital economy can provide more revitalisation ideas for rural revitalisation, such as the high-level development of e-commerce and postal industry, which can drive the employment transformation of rural labour, and the development of the technology market, which can drive high-quality talents to take root in rural areas. In addition, innovation and development are the key factors in transforming the digital economy from a quantitative to a qualitative change. Innovation and development will help rural industries increase investment in new machinery, equipment, software, and hardware, thereby comprehensively promoting the digital transformation of rural industries and improving industrial productivity.
3.1.2. Rural Revitalisation Contributes to the High-Level Transformation of the Digital Economy
Rural revitalisation has forced the digital economy to develop and change to a high level. First, the industrial situation can reflect the effectiveness of the digital economy at promoting the development of science and technology in rural revitalisation, help R&D personnel improve their R&D capabilities, meet complex social needs, and stimulate R&D personnel’s enthusiasm for innovation. Second, rural revitalisation provides a guarantee for the development of the digital economy. First, the cultural environment provides talent reserves for the development of the digital economy. Compared with outsiders, residents in rural areas have a better understanding of the specific situation of the rural environment and can use digital economy channels to improve residents’ mastery of new technologies and awareness of innovation, which can be performed so as to promote the organic integration of rural revitalisation and digital economy. Second, living conditions lay the economic foundation for the development of the digital economy. The improvement of rural residents’ living standards is the key to rural revitalisation and the only way for the development of digital economy. The improvement of residents’ living standards promotes the abundant resources in rural areas, thereby promoting the redistribution of resources in rural areas and effectively improving the development level of digital economy in rural areas.
In summary, digital economy affects the development level of rural revitalisation through three aspects: infrastructure, economic situation, and innovative development, and rural revitalisation reflects the development level of rural revitalisation through three aspects: cultural environment, living conditions, and industrial conditions, thereby promoting the high-quality development of the digital economy.
3.2. Indicator Constructions
Following the systematic principle, typical principle, dynamic principle, concise scientific principle, and comparable, operable, and quantifiable principle of the evaluation index system, a total of five principles can be listed [18], drawing on the research results of scholars such as Li Lei [19], Lai Yifei [20], Kong Xiaorui [21], and Meng Lingguo [2]; based on the connotation and characteristics of digital economy and rural revitalisation, a bid evaluation system for digital economy and rural revitalisation development was constructed (Table 1 and Table 2), and the weight of the index layer was calculated from the coefficient of variation method.
Table 1.
Index system of digital economy.
Table 2.
Index system of rural revitalisation.
Digital economy selects 9 indicators from the three dimensions of foundation, economy, and innovation to evaluate the development level of digital economy in 31 provinces (autonomous regions and municipalities that are directly under the Central government) in China. Among them, the infrastructure indicators are comprehensively measured by the length of optical cable lines, the number of Internet broadband access ports, and the number of computers used per 100 people. The level of development of the digital economy is reflected in the economic situation, which is reflected in the sales of e-commerce, the turnover of the technology market, and the number of employees in the postal industry. Innovation and development are some of the important indicators reflecting the sustainable development of the digital economy. R&D funding, domestic patent application acceptance, and the digital financial inclusion index were used for a comprehensive evaluation.
Rural revitalisation selects 9 indicators from the three dimensions of culture, life, and industry for a comprehensive evaluation. The fundamental goal of implementing the rural revitalisation development strategy is to meet people’s material and spiritual needs and improve people’s living standards. Therefore, three first-level indicators of cultural environment, living conditions, and industrial conditions are mainly selected to evaluate the level of rural revitalisation and development. Among them, the industrial situation reflects the main income of residents’ lives and is comprehensively evaluated by the total agricultural output value, per capita grain output, and total power of agricultural machinery. Living conditions reflect the daily living standards of residents and are comprehensively evaluated by the per capita gross regional product, the number of people receiving unemployment insurance benefits at the end of the year, and the per capita disposable income of rural residents. The cultural environment describes the residents’ high-level pursuit of spiritual ideology and culture as well as the government’s satisfaction with this pursuit, and it is comprehensively evaluated by the number of ordinary colleges and universities, the number of full-time teachers in junior high schools, and the per capita public library collection.
3.3. Research Area and Data Sources
Based on the data on digital economy and rural revitalisation, we conducted an empirical study on rural construction in 31 provinces (municipalities directly under the central government and autonomous regions) in China (excluding Hong Kong, Macau, and Taiwan). The original data came from the “China Statistical Yearbook” and “Provincial and Municipal Statistical Yearbook for 2016–2020”, and the digital inclusion finance index came from “Peking University Digital Inclusion Finance Index (2016–2020)”.
In order to improve the readability of the empirical analysis results, the 31 provinces (municipalities directly under the Central government and autonomous regions) in China (excluding Hong Kong, Macau, and Taiwan) were divided into seven regions: North, Northeast, East, Central, South, Southwest, and Northwest (Figure 2).
Figure 2.
Regional distribution map of China.
3.4. Research Methods
3.4.1. Standardized Processing
At present, there are two ways to calculate the weight of indicators in academia: one is the subjective empowerment method, and the other is the objective empowerment method. Among them, the objective weighting law calculates the weight by the correlation between indicators or by the coefficient of variation. Therefore, the coefficient of variation method in the objective weighting method was used to analyse the index weights in the two systems. In order to ensure the accuracy and reliability of the data and facilitate the calculation between indicators, this paper refers to the research results of Zhang Yan, Pan Yanjie [22], and other scholars to standardize the data used and maintain the consistency of the dimensional aspect of the indicators.
reflects the standardized values of the jth indicator of the ith province of the kth year; is the value of the jth indicator of the ith province of the kth year; is the minimum value of the jth indicator; and is the maximum value of the jth indicator.
3.4.2. Coefficient of Variation Method
Referring to the research of Sun Lin [23] and other scholars, the formula of the coefficient of variation of the index is as follows:
The first step is to calculate the coefficient of variation :
The second step is to calculate the metric weight :
is the coefficient of variation of the ith term, i.e., the standard deviation coefficient; is the standard deviation of indicator i; is the average of indicator i; and is the weight of the ith indicator.
is the weight of the corresponding indicator, and is the standardized values for the variable for the jth indicator of the ith province of the kth year.
3.4.3. Coupled Coordination Model
The coupled coordination model can describe the degree of mutual influence between the two subsystems of digital economy and rural revitalisation. Referring to the research results of Sun Lin [23] and other scholars, the coupling degree model and coupling coordination degree model of the two systems of digital economy and rural revitalisation were constructed:
Systematic comprehensive evaluation model:
System coupling model:
System coupling coordination model:
T is the comprehensive evaluation index for the two systems of digital economy and rural revitalisation, and A and B are the weights of the development indices of the digital economy and rural revitalisation systems, respectively. We believe that the development index of the digital economy and rural revitalisation systems is equally important, so the values of A and B here are 0.5. are the sequential parameters of two systems, namely the evaluation index of the rural e-commerce system and rural poverty reduction system, respectively. C is the coupling degree of the digital economy subsystem and rural revitalisation subsystem, and D is the coupling coordination degree of the digital economy subsystem and rural revitalisation subsystem.
3.4.4. Coupling Coordination Evaluation Criteria
The coupling degree model and coupling coordination model in physics were introduced to quantitatively measure the coupling degree between digital economy and rural revitalisation and development. Drawing on the relevant research of scholars such as Wang Jianmin [24] and Zhang Aiqin [25], the evaluation standard of the coupling and coordination of digital economy and rural revitalisation was constructed (Table 3).
Table 3.
Evaluation criteria for coupling coordination.
3.4.5. Grey Correlation Model
The grey correlation degree model can provide a quantitative measure of the development and change trend of a system and can realize the quantitative analysis of the correlation degree of influencing factors within the digital economy and rural revitalisation system. Therefore, the grey correlation model was used to analyse the potential influencing factors affecting digital economy and rural revitalisation development. According to the characteristics of high complexity of the selected data, the average value of each indicator was selected as the reference series, and the specific values of the secondary indicators under the digital economy and rural revitalisation system were used as the comparison sequence. The specific model is as follows:
Grey correlation factor:
Grey correlation:
is the absolute error of of the kth sample and the of the same indicator; is the two-stage minimum difference of of the kth sample and the of the same indicator; is the two-stage maximum difference of of the kth sample and the of the same indicator; is the resolution coefficient, where = 0.1 was taken in this study; is the grey correlation coefficient of the indicator; n is the number of samples; and is the grey correlation degree of the metric.
3.4.6. Grey Correlation Ranges
Refer to the research of Feng Weiyuan [26]; the correlation coefficients were divided into three intervals: (0, 0.35), (0.35, 0.65), and (0.65, 1). The degree of correlation increased as the correlation coefficient increased, i.e., when the correlation coefficient was (0, 0.35), the influence of the potential correlation factors on the comprehensive index was weakly correlated, and the representative symbol was set to 1. When the correlation coefficient was (0.35, 0.65), the correlation between the potential correlation factor and the comprehensive index was a medium correlation, and the representative symbol was 2; when the correlation coefficient was (0.65, 1), the correlation between the potential correlation factor and the comprehensive index was a strong correlation, and the representative symbol was 3. The specific correlation interval was as follows (Table 4):
Table 4.
Grey correlation ranges.
4. Empirical Results and Analysis
4.1. Index Weight Calculation and Analysis
According to Table 5, in the digital economy subsystem, there is a certain gap in the weight values of infrastructure, economic situation, and innovation and development. Among them, the economic situation has the most significant impact on the development level of digital economy and infrastructure construction has the weakest impact on the development level of digital economy. Therefore, economic conditions play an important role in the development of the digital economy, i.e., e-commerce sales, technology market turnover, and the number of people employed in the postal industry have a significant impact on the development of the digital economy.
Table 5.
Evaluation index system of digital economy.
According to Table 6, there is no significant gap between the weights of cultural environment, living conditions, and industrial conditions in the rural revitalisation subsystem. However, among the indicators of cultural environment, living conditions, and industrial conditions, the per capita public library collections, per capita GDP, and per capita food output factors have the most significant impact on the indicators.
Table 6.
Evaluation index system of rural revitalisation.
4.2. Measurement Analysis of Digital Economy Development and Rural Revitalisation Level
According to the calculation formula of the development level of digital economy and rural revitalisation (Equation (5)), the evaluation results of the development level of digital economy and rural revitalisation were separately calculated (Table 7); the line chart of the digital economy development index from 2016 to 2020 is depicted in Figure 3, and the line chart of the rural revitalisation development index is depicted in Figure 4; the annual average digital economy development level index and annual growth rate chart are shown in Figure 5, and the annual average rural revitalisation development level index and annual growth rate chart are drawn in Figure 6.
Table 7.
Evaluation results of digital economy and rural revitalisation development level.
Figure 3.
Line chart of the digital economy development index from 2016 to 2020.
Figure 4.
Line chart of the rural revitalisation and development index from 2016 to 2020.
Figure 5.
Annual average digital economy development level index and annual growth rate chart.
Figure 6.
Annual average rural revitalisation development level index and annual growth rate chart.
It can be seen from Figure 3 that from the perspective of regional distribution, the level of digital economy development significantly varies, among which the East and South are much higher than the national average, mainly due to their superior transportation conditions and strong economic and technological foundation. Under the leadership of the CPC Central Committee, the local government has issued a series of documents to regulate the development of the digital economy based on the current situation of the development of the regional digital economy and the characteristics of the local digital economy development; this was performed so as to help the development of the digital economy with policies. In 2022, the General Office of the Shanghai Municipal People’s Government issued the 14th Five-Year Plan for the Development of Shanghai’s Digital Economy; in August of the same year, Jiangsu Province began to implement the Regulations of Jiangsu Province on the Promotion of Digital Economy; in June of the same year, the Office of the Leading Group for the Development of the Digital Economy of Zhejiang Province issued the “Key Points of Zhejiang Province’s Work Points for Promoting the Development of the Digital Economy with High Quality in 2022”; in August of the same year, the People’s Government of Anhui Province issued the Action Plan for Accelerating the Development of Digital Economy (2022–2024). The development level of digital economy in the Southwest, Northeast, and Northwest regions is far lower than the average national digital economy development level, being mainly limited by the weak digital foundation of the region, poor transportation routes, insufficient local labour, and other insufficient conditions, such as local traditional industries and new technologies such as artificial intelligence still being in the initial running-in stage. From the perspective of timing, the development level of digital economy in all regions of the country showed a slight upward trend, and the overall growth rate was slow.
As can be seen from Figure 5, from 2016 to 2020, the level of digital economy development has steadily improved; The annual growth rate of the national average digital economy fluctuated, with the highest annual growth rate in 2018 and a sharp decline from 2018 to 2019. The lowest annual growth rate was in 2019, with the most significant growth being in 2019–2020.
From the analysis of Figure 4, from the perspective of regional distribution, the level of rural revitalisation and development in China mainly shows a gradual decreasing trend from East to West; that is, East, North > Northeast, Central, and South > Southwest, Northwest. Until 2020, the level of rural revitalisation and development in all regions of the country was ranked as Central, East, Northeast, North, South, Southwest and Northwest. To sum up, there are obvious regional differences in the level of rural revitalisation and development. The East and North have superior natural conditions and perfect management systems, so the level of rural revitalisation and development is relatively high. The Southwest and Northwest regions are limited by unfavourable factors such as small local population density, insufficient natural conditions, and lack of resources, and the level of rural revitalisation and development is relatively backward. From the perspective of a time-series, the level of rural revitalisation and development in all regions of the country has shown a steady upward trend year-by-year. Among them, the growth rate of the East slowed down after 2019 and the growth rate of Northeast slowed down from 2017 to 2018, which rebounded after 2018.
From the analysis of Figure 6, it can be seen that in terms of the national average annual rural revitalisation development level, the level of rural revitalisation development has increased year-by-year, reaching the highest level of development in 2020. In terms of the annual growth rate of national rural revitalisation development, the maximum annual growth rate is the growth rate in 2019; 2020 is the lowest annual growth rate. The reason is that since 2016, the CPC Central Committee has successively issued the “National Rural Revitalisation Strategic Plan (2018–2020)”, “Opinions of the CPC Central Committee and the State Council on Comprehensively Promoting Rural Revitalisation and Accelerating the Modernization of Agriculture and Rural Areas”, “Opinions on Realizing the Effective Connection between Consolidating and Expanding the Achievements of Poverty Alleviation and Rural Revitalisation”, and other documents to help rural revitalisation and development; in the report of the 19th National Congress in 2019, rural revitalisation was regarded as an important strategy for national development and must be firmly implemented. Therefore, many talents responded to the call of the state, went deep into the countryside, stationed themselves in the countryside, and dedicated themselves to the countryside. Many enterprises have gradually transferred their industries to the countryside, built a complete industrial chain in the countryside, and driven the development of the rural economy. Therefore, the rural revitalisation industry has been diversified, and the development trend has changed from a high rate to a high quality, ensuring the sustainable development of the rural revitalisation strategy.
4.3. Coupling and Coordination Analysis of Digital Economy and Rural Revitalisation
4.3.1. Analysis of the Coupling Degree between Digital Economy and Rural Revitalisation
According to the calculation formula of the coupling degree of digital economy and rural revitalisation (Equation (7)), the coupling degree of digital economy and rural revitalisation was calculated (Table 8), and the line chart of the regional coupling degree change from 2016 to 2020 (Figure 7) and annual average and annual growth rate of the coupling degree of digital economy and rural revitalisation (Figure 8) were plotted.
Table 8.
Coupling degree between digital economy and rural revitalisation.
Figure 7.
Line chart of the regional coupling degree change from 2016 to 2020.
Figure 8.
Annual average and annual growth rate of the coupling degree of digital economy and rural revitalisation.
It can be seen from Figure 7 that in terms of the regional distribution, the coupling degree of China’s digital economy and rural revitalisation show that the development characteristics gradually decrease from South to North, and the coupling degree was ranked from high to low as East, South, Southwest, Central, North, Northwest, and Northeast. Among them, the East relies on superior natural, scientific, technological, economic, and political conditions; a high degree of organic integration between digital economy and rural revitalisation and high and new technologies such as the Internet of Things are widely used in the implementation of rural revitalisation strategies. Therefore, the coupling degree between digital economy and rural revitalisation in the East ranks first in the country. In terms of timing, the coupling degree is declining in most regions. Among them, the coupling degree in the Northeast showed a trend of rising and then falling. The Northeast region is limited by natural conditions, and transportation and labour production are inconvenient in the winter. Furthermore, the economic and industrial composition of the Northeast region is dominated by heavy industry, which poses major challenges for the digital transformation of industries. Therefore, the digital economy and rural revitalisation in the Northeast are still in a painful period.
As can be seen in Figure 8, in terms of the coupling degree of the average national digital economy and rural revitalisation, it was calculated that 2017 had the largest coupling degree between digital economy and rural revitalisation and that the minimum value was in 2020. In general, the coupling degree between digital economy and rural revitalisation and development is at a high level. In terms of the coupling rate of digital economy and rural revitalisation, 2017 was a turning point in the annual growth rate from positive to negative. The main reason is that the industries that help rural revitalisation are gradually enriched. Since the implementation of the Rural Revitalisation Strategic Plan (2018–2022), rural revitalisation has made significant achievements. The driving role of cities and towns in rural areas, rural industry construction, and ecological civilization construction have been continuously enhanced; rural governance has created a new situation, and the evaluation criteria for rural revitalisation have become increasingly diversified. Rural revitalisation no longer only emphasises economic indicators but focuses on improving the living conditions of rural people, upgrading the level of basic public services in rural areas, and narrowing the economic gap between urban and rural areas.
4.3.2. Analysis of the Coupling and Coordination Degree of Digital Economy and Rural Revitalisation
According to the calculation formula of the coupling coordination degree of digital economy and rural revitalisation (Equation (8)), the results of the coupling coordination degree of digital economy and rural revitalisation (Table 9 and Table 10) were calculated, and the change map of the regional coupling coordination degree from 2016 to 2020 (Figure 9) and annual average and annual growth rate of the coupling and coordination degree of digital economy and rural revitalisation (Figure 10) were plotted.
Table 9.
Coordination of coupling between digital economy and rural revitalisation.
Table 10.
Evaluation table of coupling and coordination between digital economy and rural revitalisation.
Figure 9.
Changes in the regional coupling coordination from 2016 to 2020.
Figure 10.
Annual average and annual growth rate of the coupling and coordination degree of digital economy and rural revitalisation.
It can be seen from Figure 9 that in terms of regional distribution, the coupling and coordination degree of digital economy and rural revitalisation development has a gradual development trend from West to East and from inland to coastal. Among them, the East ranks first in the country due to the advantages of geographical environment and policy tilt; the Northwest region is limited by natural environmental factors, and the coupling coordination degree ranks last in the country. It can be seen from Table 10 that the coupling coordination degree in the Southwest and Northwest regions is low, and both have a coupling coordination level of “D”, that is, the “On the verge of imbalance” grade. The coupling coordination degree in the East is significantly better than that of the other regions, and in the coupling coordination evaluation in 2020, it was rated as “G” grade, that is, the “Junior coordination” grade. In terms of timing, the coupling coordination degree of all regions in the country is on the rise; among these, the Southwest region had the largest increase, and the coupling coordination degree was upgraded from a “D” grade to an “E” grade from 2017 to 2018; that is, from the “Mild disorders” level to the “On the verge of imbalance” level.
Figure 10 shows that in terms of the coupling coordination value of digital economy and rural revitalisation, the coupling coordination degree shows an increasing trend year-by-year and reached a maximum in 2020. In terms of the annual growth rate of the coupling and coordination between digital economy and rural revitalisation, from 2016 to 2018, the development level of coupling coordination was high at about 3%; From 2019 to 2020, the development of coupling coordination slowed down to about 2%. Compared with the coupling degree showing negative growth, the coupling coordination degree still maintains a growth trend under the background of slowing growth. This shows that after the regulation and guidance of the digital economy by the CPC Central Committee, the digital economy still maintains the direction of mutual benefit and common development with rural revitalisation.
4.4. Analysis of Grey Correlation between Digital Economy and Rural Revitalisation
4.4.1. Analysis of Grey Correlation of the Digital Economy
According to the calculation formula of the grey correlation degree between digital economy and rural revitalisation (as shown in Equation (10)), the grey correlation degree of digital economy was calculated (Table 11).
Table 11.
Calculation results of grey correlation degree of digital economy indicators.
It can be seen from Table 11 that in the digital economy subsystem, in the first-level indicators, the correlation of economic conditions ranked first among the three, followed by innovation and development; infrastructure is ranked last. At the level of potential correlation factors, the number of employed persons in the postal industry was the most correlated. The Digital HP Financial Index is the least relevant. Therefore, when it comes to promoting the development of the digital economy, the development of the economic situation is second to none, and the importance of the employment level of the relevant personnel is the top priority. Secondly, the correlation strength of domestic patent application applications is at the forefront, which reflects the strong creativity of residents in daily life and the strong help of the state. Therefore, the development of domestic patent application acceptance has laid a solid innovation foundation for the development of the digital economy.
4.4.2. Analysis of Grey Correlation Degree of Rural Revitalisation
According to the calculation formula of the grey correlation degree between digital economy and rural revitalisation (Equation (10)), the grey correlation degree of rural revitalisation was calculated (Table 12).
Table 12.
Calculation results of grey correlation degree of rural revitalisation indicators.
As can be seen from Table 12, in the rural revitalisation subsystem, the correlation of industrial conditions ranked first among the three, followed by cultural environment, and finally living conditions. In terms of potential correlation factors, per capita grain output, the number of ordinary colleges and universities, and the total power of agricultural machinery ranked among the top three correlation factors affecting rural revitalisation and development. The goal of China’s rural revitalisation strategy is to improve people’s lives and meet people’s daily life, spiritual, and cultural needs. Therefore, the three correlation factors are the decisive factors affecting the development of rural revitalisation, the foothold of the implementation of the rural revitalisation strategy, the only way, and the realistic goal.
5. Conclusions and Policy Recommendations
5.1. Conclusions
Based on the panel data of 31 mainland provinces (municipalities directly under the central government and autonomous regions) from 2016 to 2020, this paper divided the 31 provinces into 7 regions by region, creatively combined the coupling coordination degree model and grey relationship model, and measured the development level of digital economy and rural revitalisation. Firstly, the coupling coordination degree model was used to calculate the regional coupling coordination degree and study the regional differences and sequential characteristics of the development of digital economy and rural revitalisation coupling coordination degree. Secondly, the grey relationship degree model was used to calculate the correlation between the digital economy and the potential correlation factors in the rural revitalisation subsystem; furthermore, the influencing factors on the development of the digital economy and rural revitalisation were studied. The conclusions of the coordinated development of digital economy and rural revitalisation are as follows:
- (1)
- China’s digital economy and rural revitalisation have shown an upward trend year-by-year at the time-series level and regional differences at the regional level.Among them, the development level of the East ranks first in the country, and the momentum of innovation and development is strong; the development level of the Northwest region ranks last in the country and needs guidance.
- (2)
- The coupling degree between China’s digital economy and rural revitalisation development is decreasing year-by-year, and the coupling coordination degree is increasing year-by-year.It is found that the coupling degree of digital economy and rural revitalisation development is at a high level, and the coupling degree value calculated is higher than 0.9; although the coupling coordination degree is increasing year-by-year, the overall development level is weak, and the coupling coordination degree value is lower than 0.5.
- (3)
- Industry-related factors have a significant impact on the digital economy and rural revitalisation and development.
Through the research of the grey correlation degree model on the digital economy system and rural revitalisation system, it was found that industry-related factors have a significant impact on the two systems. The number of postal employees in the digital economy reflects the development level of the postal industry, thereby reflecting the development level of the digital economy; the per capita grain output in rural revitalisation reflects the basic production level of the people, thereby reflecting the development degree of local industries and then showing the development level of rural revitalisation.
COVID-19 has had an impact on the development of digital economy and rural revitalisation.
According to the above analysis, it is not difficult for us to conclude that 2020 is a turning point for the development of digital economy and rural revitalisation. The annual growth rate of the digital economy changed from falling to rising, whereas the development rate of the rural revitalisation development level slowed down.
5.2. Policy Recommendations
Based on the above conclusions, this study makes the following recommendations:
- (1)
- Strengthen the construction of digital talents
Talent is an endless source of innovation and development. Therefore, it is necessary to deeply implement the coordinated development of digital economy and rural revitalisation, strengthen the implementation of the strategy of strengthening the country with talents in the new era, and ensure the smooth progress of the mining, training, and application of high-tech talents in the digital economy. Relevant departments need to implement supervision work, innovate training models, reform production and operation models, and establish a two-way talent flow mechanism [27]. This is to achieve the steady and coordinated development of digital economy and rural revitalisation.
- (2)
- Improve the corresponding laws and regulations
The Central Committee of the Communist Party of China has issued a series of support and encouragement policies, such as the 14th Five-Year Plan for the Development of the Digital Economy and the Law of the People’s Republic of China on the Promotion of Rural Revitalisation, which have laid a solid foundation for the coordinated development of digital economy and rural revitalisation in terms of goals and methods. However, there are few laws regulating digital economy and rural revitalisation. Therefore, strengthening the construction of the legal system of digital economy and rural revitalisation can standardize the behaviour of practitioners and promote the efficient and organic development of both. Improve the laws and regulations and have all parties coordinate, cooperate with each other, and work together.
- (3)
- Accelerate the digital transformation of industries
Digital economy and rural revitalisation still need to increase integration, promote industrial digital transformation, and use digital economy development to help the implementation of the rural revitalisation strategy. First, strengthen the construction of infrastructure in basic industries. For infrastructure construction such as roads, land, machinery, water, and electricity in rural areas, local governments and relevant departments can accelerate infrastructure construction by setting up standardized reward and punishment mechanisms. Second, strengthen the construction of digital technology infrastructure. Enterprises are required to strengthen their sense of cooperation, actively seek cooperation with enterprises in different industries, deepen the concept of cooperation and innovation, build a new cooperation platform of “digital + industry”, encourage benign competition between enterprises in the same industry, and seek innovation and development through competition.
- (4)
- Promote coordinated regional development
Coordinated regional development is an important measure to promote the deep organic integration of digital economy and rural revitalisation. In order to achieve coordinated regional development, it is necessary to coordinate the total regional economic aggregate, industrial structure, economic layout, development timing, and economic relations according to the local conditions. The Central Committee of the Communist Party of China uses the market intervention mechanism to reallocate resources and help regional development in remote areas; local residents exert their subjective initiative, actively respond to the call of the state, and cooperate with the government in both directions. Strengthen interregional cooperation, enhance interregional cooperation in technology and talent, apply the excellent construction experience of high-level development areas to low-level development areas, and provide financial, technical, and human resources support to low-level development areas so as to achieve coordinated regional development.
5.3. Limitations and Future Research
There are some limitations to this paper that can be improved in the future. First of all, the data samples are provincial units, so it is not clear whether these conclusions can be applied to different urban areas in the province. Therefore, the sample of future research can be specifically extended to urban units. Secondly, based on regional and population characteristics, the whole of China is roughly divided into seven regions for research. The characteristics of the provinces in each region are homogeneous. Another future research direction is to determine how to implement the research conclusions according to local conditions. In addition, the cultural indicators selected in this paper are not comprehensive enough and lack the characteristics of the traditional culture; future studies should include the traditional culture in the research category.
Author Contributions
Conceptualization, methodology, validation, investigation, resources and writing—original draft preparation, Y.W. and Y.H.; writing—review and editing, Y.Z.; supervision and funding acquisition, Y.W. and Y.Z. All authors have read and agreed to the published version of the manuscript.
Funding
This research was funded by the Fujian Social Science Fund Project, grant number FJ2019B096; the General Project of Education and Teaching Reform Research in Fujian Under-graduate Colleges and Universities, grant number FBJG20200177; the Scientific and Technological Innovation Think Tank Project of Fujian Association for Science and Technology, grant number FJKX-A2108; the Jimei University National Fund Cultivation Program Project, grant number ZP2020070 and ZP2021016 and the Innovation and Entrepreneurship Training Program for Col-lege Students in Jimei University, grant number 2022xj445. The APC was funded by FJ2019B096, FJKX-A2108 and 2022xj445.
Institutional Review Board Statement
Not applicable.
Informed Consent Statement
Not applicable.
Data Availability Statement
The data presented in this study are available from the corresponding author.
Conflicts of Interest
The authors declare no conflict of interest.
References
- Cen, T.; Lin, S.; Wu, Q. How Does Digital Economy Affect Rural Revitalization? The Mediating Effect of Industrial Upgrading. Sustainability 2022, 14, 16987. [Google Scholar] [CrossRef]
- Lingguo, M.; Wei, C. Coupling analysis and spatial spillover effect of rural financial development and rural revitalization:A case study of 20 prefecture-level cities in Guangdong Province. J. Guangdong Univ. Financ. Econ. 2022, 5, 100–112. [Google Scholar]
- Yan, Z.; Xuezhi, H.; Ting, T.; Lu, F. Dynamic evaluation and spatial pattern of coordinated development of economy, society and ecological environment from the perspective of rural revitalization—Analysis based on data of poverty alleviation households in Yunnan Province. Ecol. Econ. 2022, 38, 148–157. [Google Scholar]
- Xiangmin, H.; Changfu, Z.; Miao, X. Research on the coupling of rural revitalization and new urbanization and its impact on rural ecological environment:An empirical analysis based on 11 provinces and cities in the Yangtze River Economic Belt. J. Henan Univ. Sci. Technol. 2022, 42, 29–37. [Google Scholar]
- Hao, D.; Junying, W. An empirical study on the coupling and coordination degree of rural tourism and rural revitalization strategy in Hubei Province. Hubei Agric. Sci. 2022, 61, 155–159+213 . [Google Scholar]
- Liu, Z.; Jia, S.; Wang, Z.; Guo, C.; Niu, Y. A Measurement Model and Empirical Analysis of the Coordinated Development of Rural E-Commerce Logistics and Agricultural Modernization. Sustainability 2022, 14, 13758. [Google Scholar] [CrossRef]
- Zhao, Y.; Li, R. Coupling and Coordination Analysis of Digital Rural Construction from the Perspective of Rural Revitalization: A Case Study from Zhejiang Province of China. Sustainability 2022, 14, 3638. [Google Scholar] [CrossRef]
- Guo, C.; Zhang, Y.; Liu, Z.; Li, N. A Coupling Mechanism and the Measurement of Science and Technology Innovation and Rural Revitalization Systems. Sustainability 2022, 14, 10343. [Google Scholar] [CrossRef]
- Haixiang, L.; Weixian, X. A Study on the Impact of Regional Total Factor Production in Digital Economy Based on Fuzzy Hierarchical VISC Algorithm. Comput. Intell. Neurosci. 2022, 2022, 6903836. [Google Scholar]
- Wang, H.; Hu, X.; Ali, N. Spatial Characteristics and Driving Factors Toward the Digital Economy: Evidence from Prefecture-Level Cities in China. J. Asian Financ. Econ. Bus. (JAFEB) 2022, 9, 419–426. [Google Scholar]
- Hanmeng, Z.; Ziyang, Z.; Changyang, W. Digital Inclusive Finance to Help Rural Revitalization—An Empirical Study Based on Rural Areas of Hebei Province. J. Baoding Univ. 2022, 35, 13–19. [Google Scholar]
- Yulin, S.; Fuqiang, L. Digital economy, spatial spillover and high-quality economic development—On the mediating effect of innovation performance. Int. Bus. Account. 2022, 17, 3–11+25 . [Google Scholar]
- Deng, S. Research on the spatial effect of rural financial development level on rural revitalization. Financ. Dev. Rev. 2022, 8, 43–60. [Google Scholar]
- de Paz, L.; Carlos, J. Some implications of the new global digital economy for financial regulation and supervision. J. Bank. Regul. 2022; in press. [Google Scholar]
- Zhao, Z.; Jia, Y.; Danlei, Z.; Shiwei, L. The Assistance of Digital Economy to the Revitalization of Rural China. In Proceedings of the 2019 4th International Conference on Social Sciences and Economic Development (ICSSED 2019), Wuhan, China, 15–17 March 2019. [Google Scholar]
- Xie, S.; Xia, X. The internal mechanism and realization path of digital economy empowering the high-quality development of manufacturing industry. Res. Dev. 2022, 5, 9–18. [Google Scholar]
- Xu, L.; Wu, C. Digital economy empowers manufacturing value chain climbing:Impact mechanism, practical factors and targeting path. Economist 2022, 7, 76–86. [Google Scholar]
- Zeng, H.; Hu, J.; Sun, T. Research on the construction of evaluation index system of scientific and technological innovation ability of teachers in colleges and universities with industry characteristics in Jiangxi Province. J. Yuzhang Norm. Univ. 2022, 37, 71–75. [Google Scholar]
- Li, L. Evaluation and coupling coordination analysis of digital economy development level in the Yellow River Basin. Stat. Decis. 2022, 38, 26–30. [Google Scholar]
- Lai, Y.; Ye, L.; Xie, P.; Ma, X. Research on the coupling and coordination of regional science and technology innovation and digital economy. Sci. Technol. Prog. Countermeas. 2022, 39, 31–41. [Google Scholar]
- Kong, X.; Zhu, H.; Xu, M. Research on coupling coordination and spatial effect of digital economy development: A case study of Zhejiang Province. Stat. Theory Pract. 2022, 6, 3–11. [Google Scholar]
- Zhang, Y.; Pan, Y.; Zheng, L. Research on the coupling development of cultural industry and tourism industry in Danfeng County under the strategy of rural revitalization. Liaoning Agric. Sci. 2022, 4, 19–24. [Google Scholar] [CrossRef] [PubMed]
- Sun, L. Research on the Coupling Development of County Logistics and Rural E-Commerce in Hebei Province. Ph.D. Thesis, Hebei University of Economics and Business, Shijiazhuang, China, 2020. [Google Scholar]
- Wang, J.; Xian, G.; Zhao, F.; Huang, X. Coupling and coordination analysis of regional economic growth and talent structure:Based on the empirical evidence of Guizhou Province. Stat. Decis. 2021, 37, 120–123. [Google Scholar]
- Zhang, A.; Xue, B.; Zhang, H. Coupling coordination and spatial distribution analysis of innovation ecosystem in China. Econ. Issues 2021, 6, 98–105. [Google Scholar]
- Feng, W. Research on the coordinated development of vocational education and economy based on grey correlation: A case study of Zhongshan City. Explor. High. Educ. 2019, 7, 92–96+107 . [Google Scholar]
- Liu, G. Problems and countermeasures in the construction of rural talents under the background of rural revitalization strategy. Smart Agric. Guide 2022, 2, 138–140. [Google Scholar]
Disclaimer/Publisher’s Note: The statements, opinions and data contained in all publications are solely those of the individual author(s) and contributor(s) and not of MDPI and/or the editor(s). MDPI and/or the editor(s) disclaim responsibility for any injury to people or property resulting from any ideas, methods, instructions or products referred to in the content. |
© 2023 by the authors. Licensee MDPI, Basel, Switzerland. This article is an open access article distributed under the terms and conditions of the Creative Commons Attribution (CC BY) license (https://creativecommons.org/licenses/by/4.0/).









