You are currently viewing a new version of our website. To view the old version click .
Sustainability
  • Article
  • Open Access

11 September 2022

Leadership and Work Engagement Effectiveness within the Technology Era

,
and
Faculty of Economics and Business Administration, Alexandru Ioan Cuza of Iasi, 11 Carol I Boulevard, 700506 Iasi, Romania
*
Author to whom correspondence should be addressed.
This article belongs to the Special Issue Competitiveness, Attractiveness and Socio-Economic Development of Highly Peripheral and Marginal Regions: Qualitative, Quantitative, and Mixed Approaches

Abstract

There is rising awareness regarding the entrepreneurship evolution within underdeveloped regions across the world and how it is affected by leadership initiatives regarding the work engagement of young entrepreneurs; an underlining series of studies should be performed, considering the job performance attributes specific to each given area. Entrepreneurship is a source of economic vitality that must be subject to correctly performed leadership initiatives that need to strive for training young entrepreneurs to understand and assess the strong and weak points of their business (idea) in order to successfully compete with larger organizations. The current study aims for explaining the relationship between leadership behavior (as transformational and transactional) and the underlying mechanism of work engagement (with a special focus on job resources). The current research used a convenience sample based on a voluntary response sampling method, engaging 508 young entrepreneurs from the NE region of Romania. Results prove that transformational leadership and work engagement are active contributors to the job performance. The current study is one of the few in the literature that enhances simultaneously both transformational and transactional leadership, along with work engagement as predictors of job performance, since previous research has only considered transformational leadership and disregarded the role of transactional leadership in followers’ job performance.

1. Introduction

For the purpose of the current research, authors strived to identify the main drivers of job performance within the entrepreneurial world in the NE of Romania, to create a model that can be used for further developments and initiatives within the given geographical area.
The identification of young entrepreneurs that are able to be a part of skills development programs is a challenging task. In the context of the current article, we focused on identifying the type of leadership whose online instruments can have an increased importance for the job performance of the young entrepreneurs and can result in an increased engagement of the followers.
Both transformational and transactional leadership were proposed at first claiming that by controlling the outcomes of transactional leadership, one can explain the variance of transformational leadership [1]. Moreover, transformational leaders cannot enhance followers to exceed their expectation without practicing transactional leadership and ascertaining that the expectations are met at first. The literature provides a reduced number of studies that has enhanced simultaneously both transformational and transactional leadership, by mainly using long-term cross sectional or longitudinal research instrument designs [2,3]. Since most study designs on leadership only refer to long time intervals, the short-term effects of leaders’ instruments and behaviors on followers are surpassed, ignoring daily or weekly fluctuations. The advantages of such an approach allows researchers to consider leadership as a proximal predictor for the followers’ performance, by reducing recall bias and focusing on the leadership instruments within their own practice environment. Since data are collected at the final stage of the teaching program, results might bring us closer to the reality of the leadership process.
The current study’s contributions to the literature count at first the effects examination of both leadership styles, transactional and transformational, on job performance by introducing into the equation a new variable, namely work engagement; as previous research shows [4,5,6] transformational leaders’ behaviors and instruments have the ability to influence the followers’ work engagement and therefore, their job performance, but the research has never considered the role of transactional leadership within the process. The current study argues that job performance is more effectively stimulated by the transformational leadership instruments compared with the transactional form. Second, we examine how job performances is influenced by the work engagement of the followers, taking into consideration the resourcefulness provided by the work environment. By studying the core processes, the current research can provide answers and advance the understanding of which leadership processes (transformational and/or transactional) prove to be more or less effective in regard to job performance. Third, we examine the leadership–work engagement effects on job performance within a unique entrepreneurial context, namely a sample of 508 young entrepreneurs.

2. Theoretical Background

As the literature has been marked by numerous states of mind regarding leadership, we must of course take into consideration the fact that both transformational and transactional leaders existed long before any of the present theories were proposed, and will continue to excite researchers’ attention in the future. An embedded theoretical framework and test the motion was presented at first in order to emphasize the characteristics of transformational and transactional leaders [1]; therefore, the transactional leadership is considered to be able to sum up the importance to motivate followers in accomplishing their leaders’ expectations; as a counterpoint, transformational leadership motivates followers to perform beyond leaders’ and self-expectations [7]. If following an efficacy scale, although transactional leaders and followers promote effectiveness in terms of follower job performance and increased job satisfaction, the transformational leaders exceed the abilities of transactional leaders in terms of job performance and satisfaction. Numerous authors [1,8,9,10], have argued that on a daily basis, every leader performs the two types of leadership to an extent, but despite the benefits of transactional leadership, the most effective leaders mainly draw on morals [11] and are extensively use transformational, and not the transactional leadership style.
The efficiency and effectiveness of transactional leadership resonate in correlation to several leadership components; as argued [12], the commitment, loyalty and satisfaction of followers can be ranked differently according to the organizational typology and industry. The different ranking in followers’ satisfaction is to be assessed through contingent reward, involving receiving incentives after the task completion process, resulting in stimulative task motivation. Contingent reward can be both transactional and transformational; therefore, when leaders provide material incentives, they sum up the importance of a transactional contingent reward; however, regarding the psychological nature of the incentive, the transformational contingent reward is to be performed. If comparing contingent reward and management-by-exception (MBE) active and or passive, the literature highlights its inefficacy [12]. The MBE active leadership style is designed to develop any mistakes in regard to any issue anticipation and prevention, along with rules implementation, that help the given cause when considered [13]. The opposite is MBE passive, which is about confronting approval and disapproval of followers’ actions and mistakes. As suggested [14], MBE passive is mainly encountered within situations when leaders have large control frames, and is mostly considered [15] to evoke a passive-avoidant leadership behavior; for the purpose of the current study, only MBE active is considered.
It would be hard to imagine the field of transformational leadership design and structure without comprising the four dimensions as described by literature [1]: idealized influence (further developed as attributes and behaviors), inspirational motivation, individual consideration, and intellectual stimulation. If through idealized influence followers perceive their leaders as identifying with them, manifesting respect and complete trust, through inspirational motivation followers are granted by their leaders an appealing and optimistic vision about the future. Each and every followers’ ability and need is perceived as of singular interest for the leader through individual consideration, while through intellectual stimulation followers are being challenged by their leader to find new perspectives for their ideas and work problems.
Both transformational and transactional leadership theories have had a massive impact on the existing and following leadership theory. It was performed a meta-analysis [16] where they addressed the ability of transformational and transactional leadership to predict various outcomes. The findings proved that transformational leadership and contingent reward have the ability to predict outcome variables as motivation, leader effectiveness, leader job performance, or followers’ satisfaction in regard to their leader. On the opposite side, MBE active did not have similar results, but rather a slight positive and small impact on the given variables. The recent literature considers transformational leadership to be an important factor in regard to the enhancement of job performance, by mediating the mechanism of establishing objectives that need to be accomplished and deriving social and economic contribution to the society [17,18].

2.1. Work Engagement

As previously suggested [19], work engagement has been the subject of inquiries of a great deal of research; the main view stands for a positive work-related state of mind, characterizing an individual over a short period of time. It was described as transient, fulfilling, and vigorous [20] filled with dedication and absorption [21,22]. Referring to vigor, it means that both followers and leaders display a highly excited behavior and well-sustained mental resilience, are inspired by daily activities and are enthusiastic about work in general and/or a work idea, display dedication, while full dedication and focus on work tasks induces the feeling that time flies, and therefore display absorption. This given dynamic allowed us to examine how leadership traits and behaviors influence work engagement within the work context. The following question arises: what happens with the job performance of an individual when leadership behaviors stimulate work engagement? Moreover, a dynamic entrepreneurial approach may reflect entrepreneurs’ leadership behaviors more accurately. Since the literature suggests that leaders are born and only display traits shaped by time and experience, an approach on the connection between leadership–work engagement within an entrepreneurial starters’ environment can bring an added value to the literature. As previously suggested [23], if studied from a followership point of view, entrepreneurial leadership reflects leadership more accurately and is not susceptible to being biased by the fact that followers rate their leaders by only taking into consideration several hours, instead of several weeks or months.
The literature assesses work engagement as a mediator within the job performance and personal and job resources [24]; the essentiality of work engagement is captured through the immediate effects of leadership and therefore induces followers to fully engage and pursue the predefined objectives [25]. As a subject that displays an increased interest regarding organizational research, the literature suggests that work engagement also may have negative association to leadership endeavors [26].
There are not many studies that have focused on the entrepreneurial leadership behaviors and work engagement at the same time. In terms of the contemporary theories, this connection has been assessed through a followership point of view; in 2018, it was performed a study that outlined that transformational leadership behavior can predict the followers’ work engagement in the case of individuals that display positive characteristics [6]. Authors critically reviewed the relationship between leadership behavior and work engagement on a daily basis [5,27]. In 2013, it was performed an online experiment where followers could read a vignette and imagine for their leader to be transformational [28]; results showed that followers became more engaged based of a fulfilled need of competence and relatedness. The literature reveals the fact that on the days when transformational leadership is displayed, on an individual level, an increased level of work commitment and engagement level is reached, conducting to a higher job performance.
Contribution to the literature brought by the present study is the fact that the current study focuses on the intakes of transformational and transactional leadership behaviors specific to an early entrepreneurial environment depicted as work engagement that leads to job performance. Contrary opinions in the literature suggest that transactional leaders do not have an appalling motivational power and lack inspirational appeal, mostly important in stimulating the followers’ work engagement [29]. To better understand the startling insights of the current study, we argue that followers display an increased engagement level when their leader manifests a transactional behavior, but on a lower extent compared with the case when transformational leadership behavior is displayed. Numerous authors explained the relationship between leadership behavior and follower work engagement by using the personal resources mechanism [5,30]; for the purpose of the current study, the previously presented research path will not be followed [31] and instead, the job resources will be considered.

2.2. The Leadership Process

Indeed, the most potent of leadership research often fails to answer whether leaders influence the outcomes of followers, and if yes, how much? Since the leadership theory in regard to leaders’ behaviors offers insights and advances, for the purpose of this study we consider this to be an important question. In 2010 it was underlined the need for researchers’ efforts that strived for the need to understand which are the mediators and how they act in linking the leadership manifested behaviors in regard to followers’ achieved results [32]. We argue that leaders, both transactional and transformational, have a strong effect regarding followers’ work engagement by influencing the work environment that pursues ones’ actions and resulting in job performance. At first, the followers’ perception over the work environment may be affected by leaders, an idea that was at first assumed in 1982 [33]. Moreover, regarding the work social environment, leaders are assumed by followers to make the right assumptions and judgements [34]. Even so, researchers [35,36] stated that transformational leaders are considered to provide insights with a high impact and meaning over the job performance of followers by stimulating to take and assume work decisions and cultivate and increase their personal resources. As previously considered [37], followers do not change their work environment to lead to job performance unless stimulated by leaders to do so. For this reason, the current research argues that transformational and transactional leadership behaviors have a direct influence on the followers’ job performance. In order to deeply enhance those behaviors, an open view is discussed as follows. There is a series of studies that focused on and explained the way leaders influence the followers’ performance [38,39,40]; it is important to notice that all of these studies focused exclusively only on working environments shaped by transformational leadership and did not consider daily or weekly performance based on transactional leadership, especially within an entrepreneurial environment. Supporting the current idea, it was proved that transactional leadership can be a great elevator of job performance.
In line with the literature, job performance is directly linked with the followers’ job resources that have the ability to increase the individual followers’ potential and work engagement [41,42,43]. Moreover, as suggested [44] a toxic work environment is directly linked to the organizational leadership processes, by spreading the negative feelings among other followers. Within an ongoing entrepreneurial environment, this means that followership is more engaged within the days when it has an increased job performance, and from here, higher access to job resources derives [45,46]. There are only three studies that have focused on the leaders’ influence on their followers’ work engagement. Authors focused on job demands and resources as triggers for an increased followership work engagement, as a result of leadership behaviors [47]. The daily impact of leadership on followers’ daily work engagement was intensely studied [48,49,50]. Despite the sharp analysis performed across the three abovementioned studies, it remains unclear whether job performance is directly explained by leadership (transformational and transactional) behaviors, with (out) considering the followership work engagement (as general or state levels). Therefore, for the development of the current study, the concept of leadership is assessed through transformational (TL) and transactional leadership (where contingent reward (CR) and MBE active (MBEA) dimensions are assessed).

2.3. Entrepreneurial Leadership Behavior and Work Engagement

Previous literature argued further that engaged followers have better results at work [51] since they enjoy their daily activities and are intrinsically motivated. As proved [9], the transformational leaders have a direct contribution over the followers’ intrinsic motivation, by providing with meaning their work, by offering a comprehensive development vision of the future and enhance followers with confidence in regard to their individual contribution for reaching and accomplishing that vision [52]. Moreover, the transformational leaders’ initiatives have the role of stimulating followers to overcome group interests and not their own [53]. Within the NE Romania entrepreneurial environment, for example, this means that leaders place an emphasis on the shared mission and vision, meaning that leaders focus not only on shared working and learning within classes, but also on the extracurricular periods of time in order to achieve the emphasized common goals. Another meaning of the leaders’ behaviors stresses the importance of followers’ stimuli in order to perform, by enhancing their best abilities and delegating tasks that match the entrepreneurial skills of the participants. These acts increase the likelihood for followers to feel full of positive and constructive energy, dedicated to their work.
Despite the fact that generally, a contingent reward does not show the same degree of inspirational motivation as transformational leadership, it does not mean that it lacks for inspirational and motivational power. As for understanding employee behavior, the existence of moral leadership attitudes [54] should also be under thorough assessment. As previously argued [55], the inspirational leadership is not a fostering device for followers’ dependence in the leader. It was suggested that by using a contingent reward, leaders have the freedom of setting clear goals and communicating their expectations from followers when reaching these goals [9], by performing these actions they gain the ability to motivate followers. On the same side of the results, contingent reward is an important contributor to followers’ motivation at work [3,56]. Leaders that used contingent rewards reckon that their trainees had increased performance in developing their entrepreneurial skills; this aspect may have the ability to provide their work with more meaning, increasing the likelihood of young entrepreneurs’ work engagement for that day and/or period of time. Authors emphasized the importance of constructive feedback as a predictor for work engagement [43], explaining that the literature results suggest that leaders who generally use contingent reward do not display an important amount of inspirational appeal; for this reason, for the purpose of the current study, we expect transformational leaders to take over and inspire and influence their trainees’ work engagement, after and not before they managed to control the impact of the contingent reward.
As previously considered [1], MBE active cannot be proved to be (in)effective, therefore it is unseemly for leaders which practice MBE active to have the ability to influence their followers’ work engagement in any direction. Disengaged work engagement can be costly for both leaders and followers [57] by showing a lack of commitment for both one’s self and for the organization; therefore, it is undeniable that MBE active lacks in motivational power but also in inspirational motivation abilities. Despite the current view, a study performed in2016 [58] proved MBE active as positively related with both work motivation, but with negligible effects compared with transformational leadership and/or with contingent reward. It was established that MBE active and contingent reward create excellent conditions for improving work engagement (as opposed to MBE passive). For this reason, we assume that leaders who use contingent reward have a significant influence over the followers’ displayed work engagement, but only after controlling the leadership usage of MBE active. Based on the aforementioned ideas, the following two hypotheses arise:
H1a. 
There is a positive connection between job performance and young entrepreneurs’ work engagement.
H1b. 
There is a positive connection between contingent reward and young entrepreneurs’ work engagement.

2.4. Entrepreneurial Leadership and Autonomy

For the purpose of the current study, we assume that there is a positive connection among behaviors associated with the online practice of transformational leadership and the followers’ daily autonomy, since during the entrepreneurial training period of time, on the occasions when leaders showed transformational leadership behaviors, trainees were allowed to approach and solve problems by using different angles, despite the fact that these ideas did not coincide with their leaders’ own perspectives. As an example, within the days when young entrepreneurs had troubles in developing their business plan, they had the opportunity to distance themselves and take time to think about the arising problem, to ask another trainee or to spend some time to try different angles for solving the issue. This type of behavior increases the students’ autonomy within the days when their leader preponderantly used transformational leadership [40,59]. Numerous authors seem to have reached within their studies to the same conclusion, supporting the idea that transformational leadership has a positive connection with the autonomy displayed by followers [59]. These studies, however, failed to explain the connection between transformational leadership and the work engagement displayed by the follower, as explained by autonomy.
Despite the fact that the literature seems to have concluded that there is an explicit relation between autonomy and transformational leadership, for the purpose of the current study we propose to examine whether leaders who use contingent reward induce followers to express an increased number of attitudes and assume their decisions about when and how to involve their conduct. The followers’ achievement of working goals it is both valued by leaders who use contingent reward but also by transformational leaders who encourage followers’ autonomy. Within the developing stages of young entrepreneurs, autonomy is one of the most valuable features, since the correct guidance for developing one’s idea can be the red line between success and failure; therefore, it is most likely for the trainees to be provided with autonomy, while the leaders use of contingent reward and communication of their clear expectations may benefit immensely the followers’ right idea development. Within an entrepreneurship development session, communicating clear expectations is a process that starts with the first encounter, and lasts for the entire duration of the class; providing the expectations repeatedly at the beginning of each day, provides clarifications and decreases the necessity for individual assessment of the idea evolution, since experience gained within the working class refines the followers’ results as time goes by. It was found that followers that receive rewards proved to be contingent on performance, since they became able to better control the environment they work within, by deciding upon the acceptance or refusal of the reward, thus, providing them with autonomy [60].
However, we claim that leaders who use MBE active do not have a positive influence on the followers’ autonomy, since it is most likely that when provided with less autonomy and higher control, followers perform poorly. An example of such a situation is when young entrepreneurs try to adopt just one of the business ideas they displayed; there exists the possibility to stop over their second-best guess, thus increasing the likelihood for making a mistake just at the beginning of the road. By using MBE active, leaders spend much time and energy trying to surpass and prevent errors for happening, therefore it is highly probable for followers not to be provided with freedom in taking and assuming their own actions and mistakes. By taking into consideration these arguments and the literature that proves that autonomy and work engagement have a positive relationship [41,43,46]; we reached to the following hypotheses:
H2a. 
There is a positive connection between transformational leadership and young entrepreneurs’ daily autonomy.
H2b. 
There is a positive connection between contingent reward and young entrepreneurs’ daily autonomy.

2.5. Entrepreneurial Leadership and Social Support

Considered to be mostly an “irrational” and “emotional” component in the training process, within the days when the leader uses transformational behaviors and techniques, by paying attention to the actions of their followers and listening to each of their ideas and worries, followers received more social support. It was noted that transformation leaders have the ability to raise the awareness of followers for the matters considered to be important, especially with regard to moral and ethical values [61,62,63]. As an example, leaders granted each follower which was troubled and/or stuck within an idea to talk privately about the given issue, but leaders also took the responsibility of mediating arguments among trainees. This type of behavior contributed to the daily social support for the followers. As argued [13], the daily support provided by leaders has a positive connotation for followers, by preparing them to resist and overcome stress and burnout.
Likewise, we propose the idea that contingent reward has a positive influence on the work engagement of the young entrepreneurs, since when the trainer uses contingent reward, followers are provided with an increased amount of social support. In practice, trainees are praised when correctly developing their business ideas, thus leaders use a contingent reward for the entire process. As the literature suggests [64,65,66,67], a well-known type of social support is when leaders publicly praise and recognize the followers’ performance and evolution.
Although there has been much debate about the attributes and influence of transformational leadership and contingent reward, MBE active is considered to be less effective regarding the monitoring support as received by followers. MBE is by definition considered to be a negative transaction, since as claimed [68], the leader only monitors deviations from the norms, being purported to have the ability to cover aspects in regard to the initiating structure. However, MBEA is also presented as a positive aspect under the idea of task-related developmental feedback [69] that provides actions for the active prevention of mistakes. In addition, it was proved a positive and significant relationship among management-by-exception active and transactional leadership. In order to fully account for the current research, we argued that social support is presented under the form of recognition and appreciation, a type of behavior not manifested by MBE active leaders. Furthermore, this type of leadership promotes behaviors that emphasize on the mistakes of the followers. It was proposed a theory where social support implies to some extent an exchange of ideas and experience along with mutuality [70]; despite the fact that the transactional leadership’s component, contingent reward, is based on mutuality [43] leaders which use MBEA are expected to have followers that are not subject to mistakes, without being rewarded for it, under any form. By considering the aforementioned literature that provides us with the existence of a positive relationship among social support and work engagement [71] we reach our final hypotheses:
H3a. 
There is a positive connection between transformational leadership and young entrepreneurs’ social support.
H3b. 
There is a positive connection between contingent reward and young entrepreneurs’ social support.

3. Materials and Methods

3.1. Participants and Procedure

A total of 508 Romanian young representatives between 18 and 31 years of age agreed to participate within the current study. As part of their online entrepreneurial training, they were part of a 40 h/5 days entrepreneurship class that prepared them to be able to write and assess a business plan consisting of one of their best ideas. At the end of the training period, the participants were kindly asked to freely fill in an online questionnaire in regard to their perceived leadership and work engagement within the training period. They were part of multiple teams out of a series of independent projects that were developed in Iasi, Romania within February–June 2022. From a gender point of view, the participants were evenly distributed (50.3% female and 49.7% male), most of them with an accomplished education level (graduated high school) and currently undertaking bachelor studies (78%), coming from a large variety of working/studying areas.

3.2. Methods Settings and Sample

By using the prior studies’ practice and pragmatism, the current research used a convenience sampling based on a voluntary response sampling method; at the core of the sample ease of access was considered. Moreover, data were gathered by using the online Google Forms platform, the questionnaire was also presented to the organizations that developed entrepreneurship trainings in Iasi, Romania; a multitude of online applications and electronic means of communication were used to reach respondents. In order to respect the General Data Protection Regulation (GDPR), by filling in the questionnaire, the respondents were guaranteed that no personal data were to be gathered, whereas a strict confidentiality of the answers would be provided, along with the insurance that all the data would only used for academical research.
As the current research used a convenience sampling method, the current sampling accurately identified and defined the research variables; as for clearly defining the target audience, only participants of the 40-h online training program were asked to respond to the questionnaire, an aspect that greatly defies sampling bias since the Regional Development Agency only provided access to the educational support to entrepreneurs that pass a complex selection criteria [72]. The methodology of the current study clearly explains that data were gathered only from training participants that were selected for attending the program by organizations whose participants lists would have been previously approved by the NE Regional Development Agency, therefore could only benefit the regional entrepreneurial performance [72].
The design of the questionnaire was intended to provide a better understanding of the link between leadership (as transformational, transactional, and MBE active) as perceived by the young entrepreneurs from their trainers, and the work engagement they provided in developing their business ideas through the form of business plans. The respondents were not to receive any type of compensation in the case of agreeing to take part to the current study by answering the questionnaire. Since data were gathered via online environment, the gender distribution, occupational hazard, and education covered a vast area. The response rate was low, since only 508 correctly filled questionnaires were gathered in a 6-month period of time.
Reflections on the specificities of the entrepreneurship development in Romania brings into light seven geographical development areas, where Iasi is considered to be the biggest demographical city out of a total number of six) from the northeast region, as the most underdeveloped area of the entire country. Therefore, increasing the competitiveness and stimulating initiatives are some of the main points on the agenda in regard to developing the economy within the given region. By growing the entrepreneurial ecosystem through numerous projects where people can access educational support and be encouraged to build startups, the area where the current study focuses is provided, as one of the main points of the NE Regional Development Agency [72] Data shows that for the years 2018–2019 within the NE region were developed a number of 1322 submitted projects, and 620 graduates of professional training courses; the programs involved 18 certified trainers, and 13 programs were dedicated entirely to the development of the regional entrepreneurial ecosystem [72]. Within the first half of 2022 a number of programs dedicated to developing entrepreneurship started to develop, involving a large number of graduates on which the current study focused.

3.3. Measures

We used Google forms in order to distribute the questionnaire that was as reduced in scale as possible for the respondents to fill in without leaving blanks. The format of the questionnaire is provided within the Appendix A.
As previously stated [4] the questionnaire consists of three parts: at first respondents were requested to fill in data in regard to their demographical status; the second part referred to studying leadership through the three [73,74] are described, while the third part of the questionnaire focused on the work engagement components [4,75,76]; and job resources [77]. The authors selected for the entire research instrument a psychometric 7-point Likert scale, instead of a 5-point Likert scale [1]. The reasons for this decision were that research [78,79,80] argued that data become less accurate by using a scale that drops below 5 points, and increases above 7. In light of the current findings, the 7-point Likert scales are considered to be more suitable for electronic distribution, despite the popularity of the 5-point Likert scales [81]. According to previous literature [82], a symmetric 7-point Likert scale provides more options for the respondent and thus increases the probability of expressing and meeting the objective reality, appealing to the participants’ faculty of reason [78,83]. The main variables of the study referring to the job performance, measures the effects of leadership and work engagement, through various components. The leadership variable was measured through transformational leadership (TL) and transactional leadership (comprising the two dimensions: contingent reward (CR) and management-by-exception active (MBEA)). Work engagement was measured comprising the two dimensions of the job resources (as autonomy (AUT) and social support (SS) and nine other items referring directly to the workforce engagement (WE)).
As for the leadership component, for the purpose of the current research, we operationalized transformational and transactional leadership, and excluded the laissez faire leadership style from the leadership model, since numerous authors [84] consider it to be a non-leadership situation; in addition, the literature considers laissez faire leadership to be unclear and undistinctive compared with the management-by-exception [85].
Transformational leadership (TL) behavior was measured using five components (split between all the four existing dimensions Idealized Influence (Attributes and Behavior), Inspirational Motivation, Intellectual Stimulation, and Individual Consideration) from the original 45 items MLQ (the 5X form) questionnaire as presented in 1995 [86] and further revised [87]. The questionnaire was adapted to a 7-point Likert scale, instead of a 5-point Likert scale as within the original framework, ranging from 1 (totally disagree) to 7 (totally agree). The internal consistency of the scale in regard to transformational leadership (TL) was 0.90.
In regard to the transactional leadership behavior of the entrepreneurship trainings that were considered for the current study, it is important to specify that it consists of six items from the original 45 items MLQ (the 5X form) questionnaire as presented [86], split equally between both contingent reward (CR) and MBE active (MBEA). Moreover, within this case, respondents can provide answers with the help of a 7-point scale, ranging from 1 (to totally disagree) to 7 (totally agree). The average internal consistency was 0.85 for Contingent Reward (CR) and 0.87 in the case of MBE active (MBEA).
In the case of analyzing the job resources, we considered daily autonomy and daily social support, considering three items for each of the two dimensions, as described by [77]. Answering a 7-point Likert scale, ranging from 1 (totally disagree) to 7 (totally agree), the respondents provided the database with an average consistency of 0.89 in the case of daily autonomy (AUT) and 0.81 in the case of social support (SS).
Work engagement of the young entrepreneurs was measured with the help of a 7-point Likert scale from 1 (totally disagree) to 7 (totally agree) of the state version of the nine item Utrecht Engagement Scale as previously proposed [76]. The internal consistency of the measured work engagement (WE) was 0.94.
In order to address the questions, the entire questionnaire had to be translated to Romanian and tested for misunderstandings or misconceptions coming from translating the questions from English to Romanian; the instrument was the Romanian version counterpart of the English version of the instrument as previously described by relevant literature [4]. As for avoiding sampling bias, the wording of the questionnaire was thoroughly analyzed to make it for the selected population to be understandable, concise, and straightforward. In order to ensure the equivalency of the meaning in regard to the items [88] the literature recommendations were sought, therefore a translation back conversion process was performed. The current research was preceded by a pilot study and was developed within one of the entrepreneurship trainings group; testing the instrument involved data gathering and interpretation; 18 answers to the selected translated research instrument were considered. As the literature suggests [89,90,91,92], running a pilot study represents the correct method that allows for changes to be made in regard to the methodology used, study design, data gathering, administration and interpretation, and for preventing and avoiding any possible impairments. Running the pilot study revealed no misunderstandings or miswording, and the instrument proved to be relevant with further developments of the current research.
Rigorous research of the relevant literature suggests that an emphasis should be placed on the role that parameter estimates and control variables have within a given research [93,94,95]; it is important to mention that the current study used no control variables; therefore, when subject to analysis, the results could not subscribe to the possibility of encountering a reduced statistical power along with reduced degrees of freedom. The current study exhibited an enhanced results interpretation.

3.4. Research Methodology

For the purpose of the current study, out of the entire NE development region, only programs developed in Iasi, Romania dedicated to the evolution of the regional entrepreneurial system were chosen. In order to identify the certified trainers’ leadership type, they practiced whether there is a connection between the manifested leadership typology and the work engagement proved by the graduates of the training courses. It is important to mention that all the training hours were developed via online platforms; therefore, the study focuses on the connection of the online-adapted trainers’ leadership instruments and behaviors, and the work engagement of the trainees as young entrepreneurs.
In order to study the relationship among the two given constructs, the research used SmartPLS (v. 4.0.0) and developed a structural equation modelling (SEM) analysis. In light of the research objective, authors used the Smart-PLS software to provide a better understanding of the increasing complexity of the theoretical model; moreover, the current software is also recommendable in cases when the path modelling includes more than one formatively construct, since SmartPLS applies a partial least squares algorithm [96,97,98]. Based on the partial least squares, the SmartPLS software generates results consisting of two models: the first (outer) model measurement model relates to the observable variables; it is important to add the fact that the observable variables are yielded to the latent variables; the second (inner) model results in a structural model that relates the model’s latent variables to another latent variables.
Research continued by testing the outer model, by performing the reliability and validity analysis; by using the path coefficients the inner model is tested and hence describes the connections among the constructs of our model [99].

4. Results

Modern key literature in regard to the use of SmartPLS [100,101,102,103,104], suggests that for checking the reliability of the construct scores, instead of using Cornbach’s Alpha coefficient and composite reliability, the “rho_A” coefficient should be used [105,106,107]. The Contruct Reliability and Validity (see Table 1) reveals the fact that for the given model, “rho_A” values subscribe to the interval 0.86–0.95, proving to be a reliable composite. The Average Variance Extracted (AVE) was considered, in order to analyze the convergent validity. According to literature [108,109] the AVE and composite reliability should have values >0.05; in the case when the current condition is not satisfied, indicators with outer loadings of <0.4 (not the case for the current study) should be dropped, while indicators that fit in the interval 0.4–0.7 should be kept, with the condition that CR and AVE is not changed [110], By performing this action (in the case of WE8- = 0.578), results showed no modification for AVE value; therefore, we retained the given indicator. The AVE represents the sum of the squared loadings that is divided by the number of indicators (for the current case, we use the AVE of a third order construct). The AVE values for the six first order constructs range between 0.6 and 0.7 providing us reason to conclude that the primary measures used by the current study have convergent validity.
Table 1. Construct reliability and validity.
As for designing our measurement model in SmartPLS, we determined if the relationship between the given indicators within our model best specified as formative or reflective. Since by default, SmartPLS displays a reflective measurement mode in the case of all the proposed latent variables, we ran a Confirmatory Tetrad Analysis (CTA-PLS), as suggested [110]. This type of analysis can only be used for the latent variables that have at minimum of four indicators associated. For the current case we tested for all the latent variables, except CR, MBEA, AUT, and SS. Results show job resources, TL and WE to be formative, whether leadership, transactional leadership, and work engagement to be reflective. By analyzing the p values, the literature suggests that for p < 0.05 the threshold for significance values indicate that it is best formative, while if p > 0.05 (unsignificant), then it is reflective. It is important to mention that the threshold for p values is 80%, meaning that if 80% of the p values are significant for a given dimension, then it is formative, while if the threshold of the p values is non-significant, then it is reflective.
In order to uncover the unobserved heterogeneity for our inner structural model, we applied the finite mixture partial least squares (FIMIX—PLS) method [111]. As previously suggested [112,113,114] for every research FIMIX should be used as a routine technique to observe if the PLS_SEM results derived from the dataset present distorted heterogeneity [113,115,116,117,118,119]. For the current research, the number of pre-defined segments for which the segmentation was performed included three segments (see Table 2). The aim is to find segments with 0.5 or above entropy (EN); for the current analysis (see Table 3), results show that all the segments subscribe to the given threshold, while AIC 3 and CAIC are minimized to a single segment selection.
Table 2. FIMIX analysis and results.
Table 3. FIMIX segment values.
As previously claimed [104], if the metrics point as suggested above, namely to only one segment viable solution, researchers considered that data are not affected by unobserved heterogeneity. As literature stated [120], the current result provides sufficient evidence for the robustness of the results.
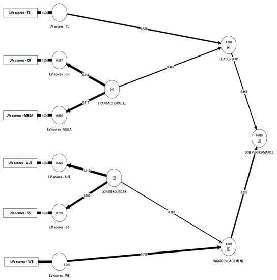
Since our complex SEM PLS model comprises both second and third factor constructs that are formative and endogenous, we continued by leveraging the latent variable scores and by using the repeated indicator approach. At first, we renamed the latent variable scores (LV scores to LVS) and rebuilt second and third order factors with the help of LVS TL, CR, MBEA, AUT, SS, and WE indicators (LVs TL; LVs CR, LVs MBEA, LVs AUT, LVs SS, and LVs WE) as displayed in Figure 1.
Figure 1. The job performance, leadership, and work engagement least squares fit for the entrepreneurship training activities. Source: authors’ calculation with SmartPLS (v. 4.0.0) software.
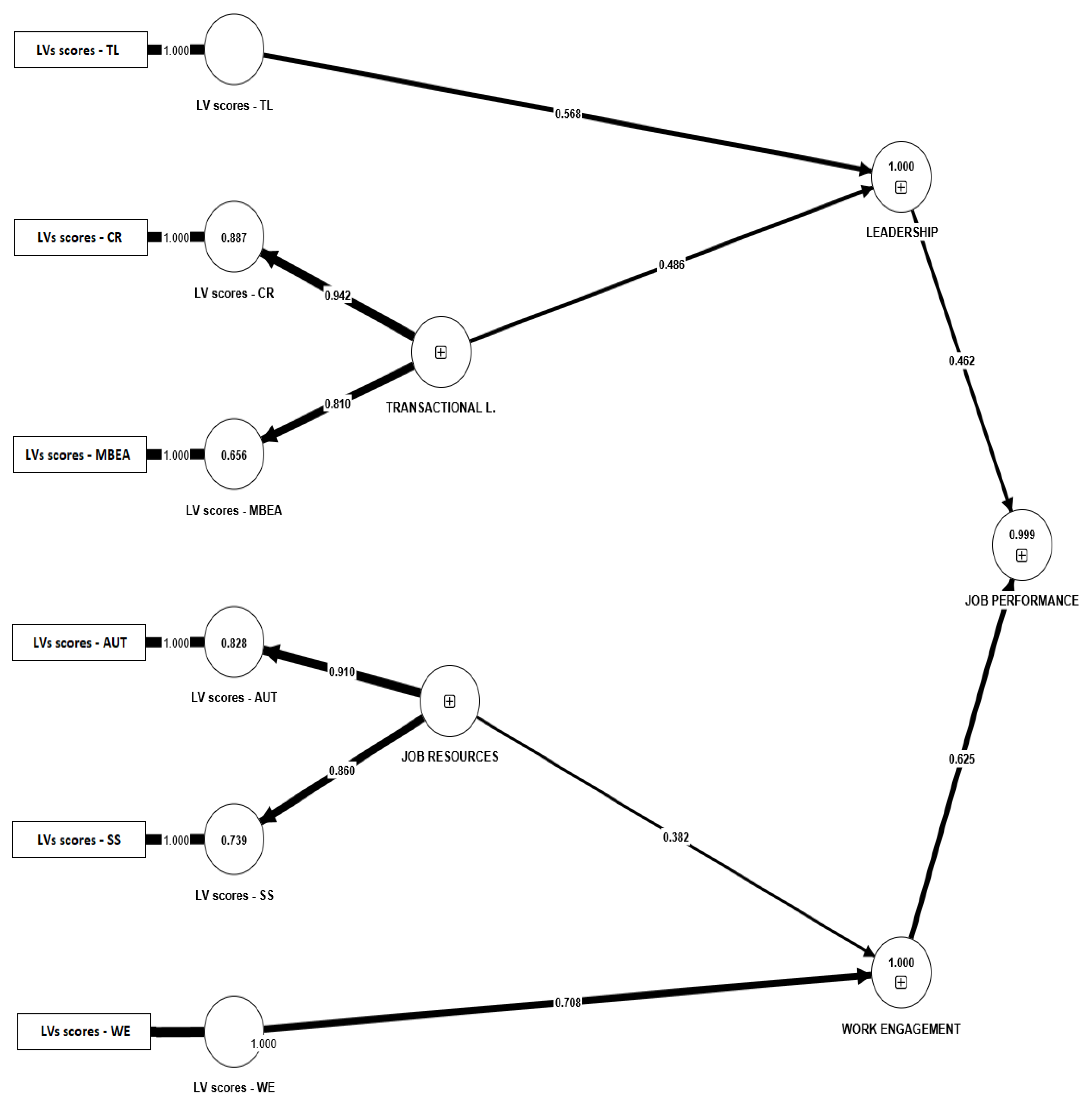
In order to draw conclusions, we performed an importance performance map analysis (IPMA) where the performance of each construct is taken into account [121,122,123]. In order to prioritize managerial actions, both importance and performance dimensions can be used; results show that transactional and transformational leadership, along with job resources have high scores as performance; therefore, it is important to focus on improving on the work engagement of the young entrepreneurs, which scores lower as importance and that have a relatively good performance (above 70%).
Final results derived from our analysis emphasize the importance of WE, SS, and AUT for the work engagement process, similar to MBEA and CR for the leadership manifested within the training hours of the young entrepreneurs, as the main components of the registered job performance.

5. Discussion

In light of the aim of the current results, our study was twofold; at first, the contribution of leadership as transactional and transformational to the job performance was examined. Second, the research focused on the work engagement contribution to the job performance, explained through seven items focusing on work engagement and two job resources (namely AUT and SS). Moreover, we examined these relationships in the context of an intensive 40 h entrepreneurship training. In general, the gathered results met the theoretical expectations.
The literature only revealed a limited number of studies that refer to transformational and transactional leadership instruments in relation to job performance. Moreover, there are only three studies that concern the leadership influence on the work engagement. As previously argued [47] the followership work engagement is triggered by the job demands and resources, as a direct result of the leadership behavior Literature proved that there is a correlation among leadership and daily work engagement [48,50]. In 2014, it was developed a study that focused on the daily work engagement of 61 naval cadets that filled in a daily questionnaire for 34 days [4]. Results support the idea that contingent reward and transformational leadership are direct contributors to the work environment; the same results emphasized that MBE active resulted in less autonomy for the followers.
Results from Figure 1 and Figure 2 prove the importance of studying the entrepreneurial environment within peripheral and marginal regions. As a consequence of the COVID-19 pandemic, Europe (along with Romanian legislation) forced all the businesses, along with all the entrepreneurial initiatives to translocate via online for all ongoing activities. For the entrepreneurial world, namely the businesses that were at the beginning of their development or even business ideas that were implemented but were dependent on the income directly linked with the traditionally physical environment [124], the COVID-19 pandemic induced a forced early exist from the market. Adapting a business idea to the online environment, along with training the entrepreneurs and personnel altogether for working under such auspices is a long-lasting process that requires preparation steps, if designed, to be mass implemented. Both business leaders and followers were forced to find ways to communicate, many of the young businesses without being able to benefit from the internal non-existent infrastructure of the company.
Figure 2. The importance performance map. Source: authors’ calculation with SmartPLS (v. 4.0.0) software.
Further national developments within the NE economic region of Romania revealed a general lack of experience and training for the business owners and entrepreneurs for conducting business via online; numerous gaps along which can be found such as the lack of internet for vast rural areas, the lack of technological and communication devices to be used [125,126] and insufficient funding and knowledge for re-launching an existing business within the online environment.
Regarding leadership within the entrepreneurial world of Romania, results show a scarcity of resources, no studies, and no measurements being performed in this area even by the national and regional agencies that encourage average citizens to become entrepreneurs. Therefore, the current study undertakes this issue and performs a study which, through its design and topic, draws the attention of the young entrepreneurs on the importance of their existing leadership skills and on the possibilities and necessities of developing in that direction.
Moreover, the online development of the training hours put at risk the capacity of the certified trainers to use and develop the instruments specific to the three types of leadership that were studied, along with the uncontrollable environment based on the ease of access of the followers, young entrepreneurs, that perceived differently the leaders’ actions and decisions. For the purpose of the current study, leadership was measured through transformational leadership and transactional leadership (presented under two forms, CR and MBE active); it is important to note that the literature reveals an abundance of studies in regard to the effects of transformational leadership on job performance [127,128,129] but very few regard all the three types of leadership within the same database [3,4,5]. Altogether, a key point previously presented is that the transformational leadership practiced at distance does not report directly in terms of individual job performance [130].
As for the current study, the online adapted leadership therefore (in Figure 1 presented as Leadership) comprises the R2 values that determine the strength of the least squares fit for the entrepreneurship training activities. For the leadership practice, the model accounts for 56% on the transformational leadership (TL) and 44% for transactional leadership. Reflections on the specificities of the online adapted TL activities and instruments seem to prove a greater importance for the young entrepreneurs on one side, and easier to be displayed by trainers on the other side. When analyzing the online adapted transactional leadership components (described as formative), results show a decrease in importance, but with higher performance results from the young entrepreneurs (see Figure 2). The online adapted CR was largely appreciated by the young entrepreneurs since it is basically involved displaying repeated clear expectations from the leaders, along with discussing specific terms in regard to individual performance of the trainees, but also expressing satisfaction for when expectations have been met. Given the cultural specificities of the NE region of Romania, the average age and study level of the respondents, these results are self-explanatory.
Regarding the work engagement considered for the development of the current project, three first order variables were considered: AUT, SS, and WE. Job resources, as comprised of AUT and SS explains 38% (>30%) of the work engagement, meaning that job resources account for one third of the work engagement displayed by the young entrepreneurs during the training hours. AUT accounts for flexibility at work, control, and decision possibility in regard to one’s own work (in short, freedom during developing their business ideas seems to be less valued by the participants than the work engagement (that accounts for 70% of the model)); as literature suggested [4] with the help of leadership techniques, and accounting their own will and desire for succeeding, followers valued the most the energy and dedication levels that they reached during working hours.
As for describing the job performance (as results gathered after the completion of the training hours), both Figure 1 and Figure 2 show that leadership was surpassed by the WE (46% vs. 62%); the current results show a high degree of novelty since the literature findings mostly suggest an inverse proportion [110,120,131,132]. According to Figure 2, WE has a high degree of importance (as total effects) and performance; the current result suggests that leaders should re-configure the instruments used to motivate, in order to increase the performance of trainees, even if this action brings a decrease in their popularity. As part of work engagement, the current study also brings AUT and SS on the map of high importance (>60%) and performance (close to 80%), suggesting that autonomous work for developing one’s idea and the security induced by social support are recognized by young entrepreneurs. However, as a novelty, when job resources are considered individually (without adding the WE), the scores on importance are extremely low (less than 20%). Similar results in regard to the correlation between job performance and work engagement were also presented by literature [133,134] and prove the existence of a significant relationship between transformational leadership and job performance.
Since job performance is influenced by an abundance of factors, an effective practice of a given leadership style would result into an increase in regard to one’s job performance, therefore as previously claimed [135] the adoption of a particular leadership style results in a refining of the abilities of followers for attaining job performance. Leadership and its two components only qualifies for a central position on the importance and performance map (close to 45% in importance; therefore, lower that work engagement), and >80% in performance (slightly higher than work engagement results). On another side, transactional leadership alone keeps its status in importance but scores lower in performance. By adding and subtracting these effects, results bring into light once again the importance of the transformational leadership instruments (online) adapted, that is highly appreciated by followers, despite educational, geographical, or organizational backgrounds. Transformational leaders treat followers on an individual level by encouraging their individual aspirations, considering individual needs, and encouraging developing one’s abilities.

5.1. Theoretical Implications

Findings of the current research provide proof for the existence of a positive relation among TL and WE as drivers for job performance within the entrepreneurial world of the NE region of Romania, as the most underdeveloped out of the seven existent areas in this country. The general assessment of the current research implied an analysis of the online training developments of the young entrepreneurs that searched to develop a business idea within a pre-designed study program. Results show that there is slight evidence on how the three dimensions of leadership and the three dimensions of work engagement affect the job performance of young entrepreneurs during training sessions. The current research supplements our knowledge and perception towards the transformational and transactional techniques and work performance in enhancing job performance.
Authors searched whether the online adapted training sessions induced any systemic differences on the importance/performance analysis of the indicators. The findings prove that despite expected results, work engagement, regarded as a whole and not as three distinctive variables, exceeds leadership on both importance and performance, but when the components are taken apart, the job resources (as SS and AUT) keep their scores in performance but decrease in importance for the young entrepreneurs. A similar pattern was observed within the leadership dimension, where as a whole, it scores even higher than work engagement in performance, but considerably lower in importance; but when leadership considers transformational leadership on one side and transactional leadership (as CR and MBEA) on the other side, the scores are considerably modifying for transactional leadership whose importance reaches below 24%. As for the theoretical implications of our results, the question is whether transformational leadership and workforce engagement as singular dimensions would be sufficient for the training and development of the entrepreneurs. The question of how the results would be different if leadership and workforce engagement would be practiced in a physical environment, resides. The current research efforts support revealing on how online adapted leadership techniques and instruments can enhance the job performance by adding to the equation the significance of work engagement through job instruments and opportunities, thus increasing job performance.
Theoretical implications of the current study contribute to the literature, at first and most importantly, with the fact that it is the first study to examine the influence of both leadership (as transformational and transactional) and work engagement (measured through job opportunities and followers’ engagement) on job performance. Immediate data collection has the ability to improve the actual relation among job performance on one side, and leadership and job performance and work engagement on another side, since it reduces the risk of reminiscent bias [23,136]. The intensive structure of the course provided followers with more recent information in regards to transformational and transactional leadership practices, compared with recollection of memories over a few months [19,137].
Moreover, it is important to note that the current study is one of the few that examines the effects of transformational leadership and various components of transactional leadership at once on job performance. Furthermore, the current results include within the job performance equation the work engagement variable, which adds to the influence of leadership on job performance. As literature argued, transactional leadership does not have the ability to influence followers’ job performance [5]; it was proved that behaviors associated with transactional leadership are able in fact to stimulate followers’ job performance and followers’ work engagement, altogether [30]. It is not novel that transformational leadership has the ability to enhance the instruments and effects of transactional leadership.
Finally, results of the current study call for future research of authors [4,32,40], on the underlying mechanisms that fully describe the relation among different types of leadership and work engagement, as predictors of job performance. Nevertheless, contributions to the literature are brought because we consider as predictors of job performance both transformational and transactional leadership, along with the positive motivational followers’ outcome, namely the work engagement, while the large majority of the studies only consider burnout and stress as organizational predictors for job performance.

5.2. Practical Implications

The current results stem from the fact that the NE region of Romania is an entrepreneurial ecosystem that has not developed properly, where a predominantly agro economy is being met, and where the GDP per capita is the lowest in the country, while the population density is even higher than the average figure/country. Studying the leadership typology and the population perceptions of specific instruments exposed within a framework that promotes business ideas and entrepreneurship development contributes to both public and private actors that might benefit from reading and interpreting the results of the current study. The literature glosses over the increased productivity level of an individual or an organization that has a better understanding of the functioning of the psychological process specific to leadership [138].
The online adapted leadership instruments and workforce engagement perceptions emphasize also the amount of stress faced by young entrepreneurs coming from the challenge of adapting business ideas to both physical and online environments [139], especially since it was proven that the followers’ performance is higher [140] when related to SS and AUT. The current results are an obliteration coming from the conceptualization of the business and entrepreneurship literature, a model that succeeds to explain how leadership and workforce engagement contribute to the job performance of young entrepreneurs in the NE development region of Romania.
In practice, the majority of the text related to business on scale development largely consists of reflective approaches for the items measured [141]; therefore, the latent constructs are considered to be at the root cause of the measured variables; under the given circumstances, the scholars find themselves unable to explain the given measures. For the current research, as the leadership, transactional leadership, and WE are proved to be reflective, we find ourselves in the position of being unable to fully explain the connection between these variables. On an opposite side, for a formative model [141], the scholar controls the interpretation of the latent construct, since it starts from the assumption that the measured variables (Job resources, TL and WE) are at the root cause of the construct. For our model, we formed the constructs of job resources, TL, and WE as a combination of their indicators, while the variation in item measures has the ability to cause variation in the construct. On a practical scale, transformations registered by entrepreneurs on job resources, the traits, methods, and practices of TL and applied WE techniques are reflected throughout the entire model.
As for the intended practical implications of the current study, a number of positive inputs can be inferred. At first, the current results show the importance of the fluctuations of the leadership behavior, as expected, since data were collected immediately after the end of the training class. Literature suggests that the daily dynamics of job performance of each leader activity involves not only transformational or transactional leadership, but both at once [12,68,77]. The current results confirm this assumption and in addition, in terms of work engagement, results recognize the implications of work engagement within the process.
As for future uses of the current results, since the vast majority of the leaders are not aware of their direct and immediate effect on followers, it may prove useful to enhance leaders with feedback about their actions. Leaders can also use the effects provided by the use of instruments and behaviors of transformational leadership on job performance. Further, work performance is an important driver for indicating job performance, despite the increased role of job resources (as AUT and SS) whose efficiency is largely mitigated within the organizational environments. As research shows, leaders are able to be subject to training regarding their transformational leadership; for this reason, in 1996, Barling et al. provided a transformational leadership training design comprising five sessions. In light of the current study’s findings and sample characteristics, as the leadership theory suggests [68], it is important for leaders who desire to achieve an increased job performance to focus not only on transformational features, but also on transactional techniques that ultimately connect with work engagement and provide increased and effective job performance.

5.3. Study Limitations and Directions for Future Research

One cannot take into consideration the results of the current research without considering its limitations, that contribute to identifying future directions and developments. At first, data were collected from an indefinite number of programs that provided young entrepreneurs with training classes. However, more data could have been collected with a potential partnership with the National Government Agency that coordinates all the ongoing projects not only on regional, but also on a national level. Second, data were collected only from young entrepreneurs that subscribed to entrepreneurship trainings that developed in Iasi, Romania, the third largest city in Romania and the first largest city in the NE region of Romania; for a thorough research to be made, data should be collected at least from the representative cities of each of the seven development regions in Romania.
Within the current study we aimed for examining the relation among the leadership behavior and the available job resources. It is only natural that any other business plan has its own constellation of demands and available resources; for this reason, it was considered that young entrepreneurs would be a good source of information in regard to their own job and therefore, business resources. Moreover, we continued by studying the connection among the entrepreneurs’ job resources and their own work engagement, a private and unique experience. Since the relationship found between the construct dimensions can be considered as ”moderate”, as authors considered [142,143] the common method bias is not typically considered to be strong enough. Additionally, we ensured the participants anonymity as both the literature [144] and regulation (EU) 2016/679 (General Data Protection Regulation) suggest.
Another study limitation is that MBE passive (as the second component of transactional leadership) was not considered for analysis; as previously considered [12], leaders only use MBE passive in cases when large numbers of followers (as subordinates) exist, thus making it difficult for the leader to monitor and assess minor mistakes. Given the sample of the current study, we expected that young entrepreneurs predominantly use MBE active, and not MBE passive. As for future research, this assumption can be tested by including within the research design not only transformational leadership, but all the three components of transactional leadership.
The specificity of the context and sample we used can restrict the generalizability of the current study. Despite the fact that the theoretical framework proved to be in line with our findings, for further developments, results should be replicated under different context and conditions.
The current study only focused on analyzing the relationship between leadership and work engagement. It is unclear though under which circumstances specific leadership behaviors are (in) effective. It was considered that leaders have less influence on the work environment when they need to create their own resources [145,146]. Moreover, MBE active increases in efficiency compared with contingent reward and transformational leadership in cases of high-risk work environments.
The current study does not identify cause and effect, but only correlations. As for future research, for increasing precision, various types of leadership, along with work engagement can be analyzed through a causality premise, if not proving, then suggesting the cause and effect of the associated behaviors on job performance. As previously suggested [147], showing causation in economics only has a limited number of methods and instruments; for this reason, future developments of an instrument to measure causality within job performance on one side and leadership and workforce engagement on another side, should be enhanced.
Time constraint of only 40-h spread among five days within a week of training is another limitation; therefore, in the future, data should be collected not only at the end of the training hours but daily, at the end of each working day, so leadership and work engagement fluctuations can be surprised at core and not by summing up an entire experience. Moreover, data should be collected from all over the country, by inducing a bigger sample size and be able to overcome the depicted limitation.
Further, since the current study used a convenience sample technique, a cross sectional data method can be used in order to gather data; for this reason, in the case of future research, the time lag method is recommendable.

6. Conclusions

The current research examined how the job performance of young entrepreneurs that subscribed to a week of training in programs developed in Iasi, Romania in February–June 2022 was affected by two leading dimensions: leadership (as transformational and transactional) and work engagement (as job opportunities and WE).
To our knowledge, the current study is the first one that contextualizes the impact of leadership (as transformational and transactional) and work engagement on the job performance of the young entrepreneurship niche, online adapted, after the restrictions imposed by the COVID-19 pandemic in Romania. Results show that both leadership and work engagement are positively related to the job performance. Moreover, we proved that work engagement is a larger contributor to job performance, compared with transformational leadership. The results also showed readers that both MBEA and CR are the best indicators of transactional leadership, whereas autonomy and Social Support best reflect the job resources dimension. Moreover, we prove that the job resources have a minimum contribution to the work engagement (autonomy and social support), while transactional leadership (as contingent reward and MBE active) show similar results regarding the leadership dimension. To conclude the current study, different types of the leadership behavior result in different degrees of influence on job performance, whereas job resources and workforce engagement seem to prevail in importance, which can be used as a starting point for a future research to focus on specific impacts of different leadership styles.

Author Contributions

Data curation, D.T.A.; Methodology, A.T.; Writing—review & editing, I.G. All authors have read and agreed to the published version of the manuscript.

Funding

This research received no external funding.

Conflicts of Interest

The authors declare no conflict of interest.

Appendix A

Figure A1. Study dimensions and items.

References

  1. Bass, B.M.; Avolio, B.J. Transformational leadership and organizational culture. Int. J. Public Adm. 1994, 17, 541–554. [Google Scholar] [CrossRef]
  2. Geier, M.T. Leadership in extreme contexts: Transformational leadership, performance beyond expectations? J. Leadersh. Organ. Stud. 2016, 23, 234–247. [Google Scholar] [CrossRef]
  3. Judge, T.A.; Piccolo, R.F. Transformational and transactional leadership: A meta-analytic test of their relative validity. J. Appl. Psychol. 2004, 89, 755. [Google Scholar] [CrossRef] [PubMed]
  4. Breevaart, K.; Hetland, J.; Demerouti, E.; Olsen, O.; Espevik, R. Daily transactional and transformational leadership and daily employee engagement. J. Occup. Organ. Psychol. 2014, 87, 138–157. [Google Scholar] [CrossRef]
  5. Tims, M.; Bakker, A.B.; Xanthopoulou, D. Do transformational leaders enhance their followers’ daily work engagement? Leadersh. Q. 2011, 22, 121–131. [Google Scholar] [CrossRef]
  6. Zhu, J.; Liao, Z.; Yam, K.C.; Johnson, R. Shared leadership: A state-of-the-art review and future research agenda. J. Organ. Behav. 2018, 39, 834–852. [Google Scholar] [CrossRef]
  7. Vila-Vázquez, G.; Castro-Casal, C.; Alvarez-Perez, D.; Rio, M. Promoting the sustainability of organizations: Contribution of transformational leadership to job engagement. Sustainability 2018, 10, 4109. [Google Scholar] [CrossRef]
  8. Antonakis, J.; Atwater, L. Leader distance: A review and a proposed theory. In Leadership Perspectives; Taylor & Francis Group: Singapore, 2017; pp. 129–160. [Google Scholar]
  9. Avolio, B.J.; Bass, B.M. Individual consideration viewed at multiple levels of analysis: A multi-level framework for examining the diffusion of transformational leadership. Leadersh. Q. 1995, 6, 199–218. [Google Scholar] [CrossRef]
  10. Day, D.V. (Ed.) The Oxford Handbook of Leadership and Organizations; Oxford Library of Psychology: Oxford, UK, 2014. [Google Scholar]
  11. Antonakis, J.; Day, V.D. Leadership: Past, Present, and Future; Sage Publications, Inc.: New York, NY, USA, 2018. [Google Scholar]
  12. Bass, B.M.; Riggio, R.E. Transformational Leadership; Psychology Press: London, UK, 2006. [Google Scholar]
  13. Stewart Loane, S.; Webster, C.M.; D’Alessandro, S. Identifying consumer value co-created through social support within online health communities. J. Macromarket. 2015, 35, 353–367. [Google Scholar] [CrossRef]
  14. Bass, B.M.; Riggio, R.E. Transformational leadership theory. In Organizational Behavior I. Essential Theories of Motivation and Leadership; M.E. Sharpe: Armonk, NY, USA, 2005; pp. 361–385. [Google Scholar]
  15. Stewart, J. Transformational leadership: An evolving concept examined through the works of Burns, Bass, Avolio, and Leithwood. Can. J. Educ. Adm. Policy 2006, 54, 1–29. [Google Scholar]
  16. Judge, T.A.; Piccolo, R.F.; Kosalka, T. The bright and dark sides of leader traits: A review and theoretical extension of the leader trait paradigm. Leadersh. Q. 2009, 20, 855–875. [Google Scholar] [CrossRef]
  17. Jeflea, F.V.; Danciulescu, D.; Sitnikov, C.S.; Filipeanu, D.; Park, J.O.; Tugui, A. Societal Technological Megatrends: A Bibliometric Analysis from 1982 to 2021. Sustainability 2022, 14, 1543. [Google Scholar] [CrossRef]
  18. Manzoor, F.; Wei, L.; Nurunnabi, M.; Subhan, Q.; Syed, I.; Fallatah, S. The impact of transformational leadership on job performance and CSR as mediator in SMEs. Sustainability 2019, 11, 436. [Google Scholar] [CrossRef]
  19. Sonnentag, S.; Pundt, A. Leader-member exchange from a job-stress perspective. In The Oxford Handbook of Leader-Member Exchange; Oxford University Press: Oxford, UK, 2016; pp. 189–208. [Google Scholar]
  20. Sadler, P. Leadership; Kogan Page Publishers: London, UK, 2003. [Google Scholar]
  21. Breevaart, F.; Mieloo, C.; Jahnsen, W.; Raat, H.; Donker, M.; Verhulst, F.; Van Oort, F. Ethnic differences in problem perception and perceived need for care for young children with problem behaviour. J. Child Psychol. Psychiatry 2012, 53, 1063–1071. [Google Scholar] [CrossRef] [PubMed]
  22. Schaufeli, W.; Salanova, M. Work engagement. Manag. Soc. Ethical Issues Organ. 2007, 135, 177. [Google Scholar]
  23. Ohly, S.; Sonnentag, S.; Niessen, C.; Zapf, D. Diary studies in organizational research: An introduction and some practical recommendations. J. Pers. Psychol. 2010, 9, 79. [Google Scholar] [CrossRef]
  24. Kim, W.; Han, S.J.; Park, J. Is the role of work engagement essential to employee performance or ‘nice to have’? Sustainability 2019, 11, 1050. [Google Scholar] [CrossRef]
  25. Gigol, T. Influence of authentic leadership on unethical pro-organizational behavior: The intermediate role of work engagement. Sustainability 2020, 12, 1182. [Google Scholar] [CrossRef]
  26. Albrecht, S.L.; Green, C.R.; Marty, A. Meaningful work, job resources, and employee engagement. Sustainability 2021, 13, 4045. [Google Scholar] [CrossRef]
  27. Burns, J.M. Leadership; Open Road Media: New York, NY, USA, 2012. [Google Scholar]
  28. Kovjanic, S.; Schuh, S.C.; Jonas, K. Transformational leadership and performance: An experimental investigation of the mediating effects of basic needs satisfaction and work engagement. J. Occup. Organ. Psychol. 2013, 86, 543–555. [Google Scholar] [CrossRef]
  29. Tims, M.; Bakker, A.B.; Derks, D. The impact of job crafting on job demands, job resources, and well-being. J. Occup. Health Psychol. 2013, 18, 230. [Google Scholar] [CrossRef] [PubMed]
  30. Breevaart, K.; Demerouti, E.; Sleebos, D.; Maduro, V. Uncovering the underlying relationship between transformational leaders and followers’ task performance. J. Pers. Psychol. 2014, 13, 194–203. [Google Scholar] [CrossRef] [Green Version]
  31. McCleskey, J.A. Situational, transformational, and transactional leadership and leadership development. J. Bus. Stud. Q. 2014, 5, 117. [Google Scholar]
  32. Yukl, G.; Mahsud, R. Why flexible and adaptive leadership is essential. Consult. Psychol. J. Pract. Res. 2010, 62, 81. [Google Scholar] [CrossRef]
  33. Smircich, L.; Morgan, G. Leadership: The management of meaning. J. Appl. Behav. Sci. 1982, 18, 257–273. [Google Scholar] [CrossRef] [PubMed]
  34. Salancik, G.R.; Pfeffer, J. A social information processing approach to job attitudes and task design. Adm. Sci. Q. 1978, 23, 224–253. [Google Scholar] [CrossRef]
  35. Nielsen, M.; Simcock, G.; Jenkins, L. The effect of social engagement on 24-month-olds’ imitation from live and televised models. Dev. Sci. 2008, 11, 722–731. [Google Scholar] [CrossRef]
  36. Siebenhüner, B.; Arnold, M. Organizational learning to manage sustainable development. Bus. Strategy Environ. 2007, 16, 339–353. [Google Scholar] [CrossRef]
  37. Tims, M.; Bakker, A.B. Job crafting: Towards a new model of individual job redesign. SA J. Ind. Psychol. 2010, 36, 1–9. [Google Scholar] [CrossRef]
  38. Nielsen, M.B.; Einarsen, S. Outcomes of exposure to workplace bullying: A meta-analytic review. Work Stress 2012, 26, 309–332. [Google Scholar] [CrossRef]
  39. Nielsen, S.; Morten, H. The contribution of women on boards of directors: Going beyond the surface. Corp. Gov. 2010, 18, 136–148. [Google Scholar] [CrossRef]
  40. Piccolo, R.F.; Colquitt, J.A. Transformational leadership and job behaviors: The mediating role of core job characteristics. Acad. Manag. J. 2006, 49, 327–340. [Google Scholar] [CrossRef]
  41. Bowler, W.M.; Halbesleben, J.R.; Paul, J.R. If you’re close with the leader, you must be a brownnose: The role of leader–member relationships in follower, leader, and coworker attributions of organizational citizenship behavior motives. Hum. Resour. Manag. Rev. 2010, 20, 309–316. [Google Scholar] [CrossRef]
  42. Crawford, E.R.; LePine, J.A.; Rich, B.L. Linking job demands and resources to employee engagement and burnout: A theoretical extension and meta-analytic test. J. Appl. Psychol. 2010, 95, 834. [Google Scholar] [CrossRef] [PubMed]
  43. Halbesleben, J.R. A meta-analysis of work engagement: Relationships with burnout, demands, resources, and consequences. Work Engagem. Handb. Essent. Theory Res. 2010, 8, 102–117. [Google Scholar]
  44. Rasool, S.F. How toxic workplace environment effects the employee engagement: The mediating role of organizational support and employee wellbeing. Int. J. Environ. Res. Public Health 2021, 18, 2294. [Google Scholar] [CrossRef] [PubMed]
  45. Bakker, A.B.; Xanthopoulou, D. The crossover of daily work engagement: Test of an actor–partner interdependence model. J. Appl. Psychol. 2009, 94, 1562. [Google Scholar] [CrossRef]
  46. Xanthopoulou, D.; Demerouti, E.; Schaufeli, W. Reciprocal relationships between job resources, personal resources, and work engagement. J. Vocat. Behav. 2009, 74, 235–244. [Google Scholar] [CrossRef]
  47. Tuckey, M.R.; Bakker, A.B.; Dollard, F.M. Empowering leaders optimize working conditions for engagement: A multilevel study. J. Occup. Health Psychol. 2012, 17, 15. [Google Scholar] [CrossRef]
  48. Ackoff, R.L. Transformational leadership. Strateg. Leadersh. 1999, 27, 20–25. [Google Scholar] [CrossRef]
  49. Bakker, A.B.; Hetland, J.; Olsen, O.K.; Roar, E. Daily transformational leadership: A source of inspiration for follower performance? Eur. Manag. J. 2022. [Google Scholar] [CrossRef]
  50. Den Hartog, D.N. Ethical leadership. Annu. Rev. Organ. Psychol. Organ. Behav. 2015, 2, 409–434. [Google Scholar] [CrossRef]
  51. Schaufeli, W.B.; Bakker, A.B. Defining and measuring work engagement: Bringing clarity to the concept. In Work Engagement: A Handbook of Essential Theory and Research; Psychology Press: London, UK, 2010; Volume 12, pp. 10–24. [Google Scholar]
  52. Seibert, S.E.; Wang, G.; Courtright, S.H. Antecedents and consequences of psychological and team empowerment in organizations: A meta-analytic review. J. Appl. Psychol. 2011, 96, 981. [Google Scholar] [CrossRef] [PubMed]
  53. Sivasubramaniam, N.; Murry, W.; Avolio, B.; Jung, D. A longitudinal model of the effects of team leadership and group potency on group performance. Group Organ. Manag. 2002, 27, 66–96. [Google Scholar] [CrossRef]
  54. Ashfaq, F.; Abid, G.; Ilyas, S. Impact of ethical leadership on employee engagement: Role of self-efficacy and organizational commitment. Eur. J. Investig. Health Psychol. Educ. 2021, 11, 71. [Google Scholar] [CrossRef] [PubMed]
  55. Downton, J.V. Rebel Leadership: Commitment and Charisma in the Revolutionary Process; Free Press: New York, NY, USA, 1973. [Google Scholar]
  56. Bono, J.E.; Judge, T.A. Personality and transformational and transactional leadership: A meta-analysis. J. Appl. Psychol. 2004, 89, 901. [Google Scholar] [CrossRef]
  57. Hayes, J.W. Strategies for Increasing Workforce Engagement. Doctoral Dissertation, Walden University, Minneapolis, MN, USA, 2020. [Google Scholar]
  58. Silva, A. What is leadership? J. Bus. Stud. Q. 2016, 8, 1. [Google Scholar]
  59. Jung, D.I.; Sosik, J.J. Transformational leadership in work groups: The role of empowerment, cohesiveness, and collective-efficacy on perceived group performance. Small Group Res. 2002, 33, 313–336. [Google Scholar] [CrossRef]
  60. Eisenberger, R.; Pierce, W.D.; Cameron, J. Effects of reward on intrinsic motivation—Negative, neutral, and positive: Comment on Deci, Koestner, and Ryan. Psychol. Bull. 1999, 125, 677–691. [Google Scholar] [CrossRef]
  61. Anderson, M. Transformational leadership in education: A review of existing literature. Int. Soc. Sci. Rev. 2017, 93, 1–13. [Google Scholar]
  62. Givens, R.J. Transformational leadership: The impact on organizational and personal outcomes. Emerg. Leadersh. J. 2008, 1, 4–24. [Google Scholar]
  63. Reza, M.H. Components of transformational leadership behavior. EPRA Int. J. Multidiscip. Res. 2019, 5, 119–124. [Google Scholar]
  64. Carlson, D.S.; Perrewé, P.L. The role of social support in the stressor-strain relationship: An examination of work-family conflict. J. Manag. 1999, 25, 513–540. [Google Scholar] [CrossRef]
  65. Etzion, D. Moderating effect of social support on the stress–burnout relationship. J. Appl. Psychol. 1984, 69, 615. [Google Scholar] [CrossRef]
  66. Perrewé, P.L.; Carlson, D.S. Do men and women benefit from social support equally? Results from a field examination within the work and family context. In Gender, Work Stress, and Health; American Psychological Association: Washington, DC, USA, 2002; pp. 101–114. [Google Scholar]
  67. Van Daalen, G.; Willemsen, T.M.; Sanders, K. Reducing work–family conflict through different sources of social support. J. Vocat. Behav. 2006, 69, 462–476. [Google Scholar] [CrossRef]
  68. Bass, B.M.; Bass, R. The Bass Handbook of Leadership: Theory, Research, and Managerial Applications; Simon and Schuster: New York, NY, USA, 2009. [Google Scholar]
  69. Antonakis, J.; Bendahan, S.; Jacquart, P.; Lalive, R. On making causal claims: A review and recommendations. Leadersh. Q. 2010, 21, 1086–1120. [Google Scholar] [CrossRef]
  70. Baumeister, R.F.; Stillwell, A.M.; Heatherton, T.F. Personal narratives about guilt: Role in action control and interpersonal relationships. Basic Appl. Soc. Psychol. 1995, 17, 173–198. [Google Scholar] [CrossRef]
  71. Xanthopoulou, D.; Bakker, A.B. Antecedents and consequences of work engagement: A multilevel nomological net. In A Research Agenda for Employee Engagement in a Changing World of Work; Edward Elgar Publishing: Cheltenham, UK, 2021; pp. 37–51. [Google Scholar]
  72. Regional for Development Agency. 2022. Available online: https://www.adrnordest.ro/en/our-story/evolution-and-continuous-transformation-since-1999/ (accessed on 7 January 2022).
  73. Bakker, A.B. The social psychology of work engagement: State of the field. Career Dev. Int. 2022, 27, 36–53. [Google Scholar] [CrossRef]
  74. Gallos, J.V. (Ed.) Business Leadership: A Jossey-Bass Reader; John Wiley & Sons: Hoboken, NJ, USA, 2008; Volume 5. [Google Scholar]
  75. Rahmadani, V.G.; Schaufeli, W.; Stouten, J.; Zhang, Z.; Zulkarnain, Z. Engaging leadership and its implication for work engagement and job outcomes at the individual and team level: A multi-level longitudinal study. Int. J. Environ. Res. Public Health 2020, 17, 776. [Google Scholar] [CrossRef]
  76. Schaufeli, W.B.; Taris, T.W.; Bakker, A.B. Dr Jekyll or Mr Hyde? On the differences between work engagement and workaholism. In Research Companion to Working Time and Work Addiction; Edward Elgar Publishing: Cheltenham, UK, 2006; Volume 193, pp. 192–217. [Google Scholar]
  77. Bakker, A.B.; Demerouti, E.; Verbeke, W. Using the job demands-resources model to predict burnout and performance. Hum. Resour. Manag. 2004, 43, 83–104. [Google Scholar] [CrossRef]
  78. Finstad, K. Response interpolation and scale sensitivity: Evidence against 5-point scales. J. Usability Stud. 2010, 5, 104–110. [Google Scholar]
  79. Johns, R. Likert items and scales. Surv. Quest. Bank: Methods Fact Sheet 2010, 1, 11–28. [Google Scholar]
  80. Preston, C.C.; Colman, A.M. Optimal number of response categories in rating scales: Reliability, validity, discriminating power, and respondent preferences. Acta Psychol. 2000, 104, 1–15. [Google Scholar] [CrossRef]
  81. Dawes, J. Do data characteristics change according to the number of scale points used? An experiment using 5-point, 7-point and 10-point scales. Int. J. Mark. Res. 2008, 50, 61–104. [Google Scholar] [CrossRef]
  82. Joshi, A.; Kale, S.; Chandel, S.; Pal, D. Likert scale: Explored and explained. Br. J. Appl. Sci. Technol. 2015, 7, 396–403. [Google Scholar] [CrossRef]
  83. Chang, L. A psychometric evaluation of 4-point and 6-point Likert-type scales in relation to reliability and validity. Appl. Psychol. Meas. 1994, 18, 205–215. [Google Scholar] [CrossRef]
  84. Bycio, P.; Hackett, R.D.; Allen, J.S. Further assessments of Bass’s (1985) conceptualization of transactional and transformational leadership. J. Appl. Psychol. 1995, 80, 468. [Google Scholar] [CrossRef]
  85. Den Hartog, D.N.; Van Muijen, J.J.; Koopman, P.L. Transactional versus transformational leadership: An analysis of the MLQ. J. Occup. Organ. Psychol. 1997, 70, 19–34. [Google Scholar] [CrossRef]
  86. Bass, B.M. Comment: Transformational leadership: Looking at other possible antecedents and consequences. J. Manag. Inq. 1995, 4, 293–297. [Google Scholar] [CrossRef]
  87. Antonakis, J.; Avolio, B.J.; Sivasubramaniam, N. Context and leadership: An examination of the nine-factor full-range leadership theory using the Multifactor Leadership Questionnaire. Leadersh. Q. 2003, 14, 261–295. [Google Scholar] [CrossRef]
  88. Cavusgil, S.T.; Das, A. Methodological issues in empirical cross-cultural research: A survey of the management literature and a framework. MIR Manag. Int. Rev. 1997, 37, 71–96. [Google Scholar]
  89. Purwanto, A. The Role of Digital Leadership, e-loyalty, e-service Quality and e-satisfaction of Indonesian E-commerce Online Shop. Int. J. Soc. Manag. Stud. 2022, 3, 51–57. [Google Scholar]
  90. Purwanto, A. The Role of Transformational Leadership and Organizational Citizenship Behavior on SMEs Employee Performance. J. Ind. Eng. Manag. Res. 2022, 3, 365–383. [Google Scholar]
  91. Rothwell, A.; Arnold, J. Self-perceived employability: Development and validation of a scale. Pers. Rev. 2007, 36, 23–41. [Google Scholar] [CrossRef]
  92. Scudder, A.; Taber-Thomas, S.; Schaffner, K.; Pemberton, J.; Hunter, L.; Herschell, A. A mixed-methods study of system-level sustainability of evidence-based practices in 12 large-scale implementation initiatives. Health Res. Policy Syst. 2017, 15, 1–13. [Google Scholar] [CrossRef]
  93. Becker, A.; Deckers, T.; Dohmen, T.; Falk, A.; Kosse, F. The relationship between economic preferences and psychological personality measures. Annu. Rev. Econ. 2012, 4, 453–478. [Google Scholar] [CrossRef]
  94. Becker, J.-M.; Rai, A.; Ringle, C.M.; Völckner, F. Discovering Unobserved Heterogeneity in Structural Equation Models to Avert Validity Threats. MIS Q. 2013, 37, 665–694. [Google Scholar] [CrossRef]
  95. Khan, A.N.; Khan, N.A. The nexuses between transformational leadership and employee green organisational citizenship behaviour: Role of environmental attitude and green dedication. Bus. Strategy Environ. 2022, 31, 921–933. [Google Scholar] [CrossRef]
  96. Hair, J.; Alamer, A. Partial Least Squares Structural Equation Modeling (PLS-SEM) in second language and education research: Guidelines using an applied example. Res. Methods Appl. Linguist. 2022, 1, 100027. [Google Scholar] [CrossRef]
  97. Richter, N.F.; Cepeda-Carrion, G.; Roldan, J.; Ringle, C. European management research using partial least squares structural equation modeling (PLS-SEM). Eur. Manag. J. 2016, 34, 589–597. [Google Scholar] [CrossRef]
  98. Sharma, P.N.; Liengaard, B.; Hair, J.F.; Sarstedt, M.; Ringle, C. Predictive model assessment and selection in composite-based modeling using PLS-SEM: Extensions and guidelines for using CVPAT. Eur. J. Mark. 2022. [Google Scholar] [CrossRef]
  99. Kas, D.; Ahmad, F.; Thi, L.S. Measurement of transactional and transformational leadership: Validity and reliability in Sri Lankan context. Pertanika J. Soc. Sci. Humanit. 2014, 22, 559–574. [Google Scholar]
  100. Becker, J.M.; Rai, A.; Rigdon, E. Predictive validity and formative measurement in structural equation modeling: Embracing practical relevance. In Proceedings of the International Conference on Information Systems (ICIS 2013): Reshaping Society Through Information Systems Design, Milan, Italy, 15–18 December 2013. [Google Scholar]
  101. Hair, J.F.; Risher, J.; Sarstedt, M.; Ringle, C. When to use and how to report the results of PLS-SEM. Eur. Bus. Rev. 2019, 31, 2–24. [Google Scholar] [CrossRef]
  102. Sarstedt, M.; Ringle, C.M. Treating Unobserved Heterogeneity in PLS Path Modelling: A Comparison of FIMIX-PLS with Different Data Analysis Strategies. J. Appl. Stat. 2010, 37, 1299–1318. [Google Scholar] [CrossRef]
  103. Sarstedt, M.; Radomir, L.; Moisescu, O.I.; Ringle, C.M. Latent Class Analysis in PLS-SEM: A Review and Recommendations for Future Applications. J. Bus. Res. 2022, 138, 398–407. [Google Scholar] [CrossRef]
  104. Sarstedt, M.; Ringle, C.M.; Hair, J.F. Treating Unobserved Heterogeneity in PLS-SEM: A Multi-Method Approach. In Partial Least Squares Structural Equation Modeling: Basic Concepts, Methodological Issues and Applications; Noonan, R., Latan, H., Eds.; Springer: Berlin/Heidelberg, Germany, 2017; pp. 197–217. [Google Scholar]
  105. Dijkstra, T.K.; Henseler, J. Consistent partial least squares path modeling. MIS Q. 2015, 39, 297–316. [Google Scholar] [CrossRef]
  106. Memon, M.A.; Ramayah, T.; Hwa, C.; Ting, H.; Chuah, F.; Cham, T.H. PLS-SEM statistical programs: A review. J. Appl. Struct. Equ. Model. 2021, 5, 1–14. [Google Scholar] [CrossRef]
  107. Johari, J.; Mohd-Shamsudin, F.; Zainun, N.F.; Fee Yean, T.; Yahya, K. Institutional leadership competencies and job performance: The moderating role of proactive personality. Int. J. Educ. Manag. 2022. [Google Scholar] [CrossRef]
  108. Hair, J.F.; Sarstedt, M.; Matthews, L.; Ringle, C.M. Identifying and Treating Unobserved Heterogeneity with FIMIX-PLS: Part I—Method. Eur. Bus. Rev. 2016, 28, 63–76. [Google Scholar] [CrossRef]
  109. Sarstedt, M.; Ringle, C.M.; Gudergan, S.P. Guidelines for Treating Unobserved Heterogeneity in Tourism Research: A Comment on Marques and Reis (2015). Ann. Tour. Res. 2016, 57, 279–284. [Google Scholar] [CrossRef]
  110. Demerouti, E.; Bakker, A.B.; Bulters, A.J. The loss spiral of work pressure, work–home interference and exhaustion: Reciprocal relations in a three-wave study. J. Vocat. Behav. 2004, 64, 131–149. [Google Scholar] [CrossRef]
  111. Hahn, C.; Johnson, M.D.; Herrmann, A.; Huber, F. Capturing Customer Heterogeneity Using a Finite Mixture PLS Approach. Schmalenbach Bus. Rev. 2002, 54, 243–269. [Google Scholar] [CrossRef]
  112. Hair, J.F.; Sarstedt, M.; Ringle, C.M.; Mena, J.A. An Assessment of the Use of Partial Least Squares Structural Equation Modeling in Marketing Research. J. Acad. Mark. Sci. 2012, 40, 414–433. [Google Scholar] [CrossRef]
  113. Rigdon, E.E.; Ringle, C.M.; Sarstedt, M.; Gudergan, S.P. Assessing Heterogeneity in Customer Satisfaction Studies: Across Industry Similarities and within Industry Differences. Adv. Int. Mark. 2011, 22, 169–194. [Google Scholar]
  114. Rigdon, E.E.; Schumacker, R.E.; Wothke, W. A comparative review of interaction and nonlinear modeling. In Interaction and Nonlinear Effects in Structural Equation Modeling; Routledge: London, UK, 2017; pp. 1–16. [Google Scholar]
  115. Matthews, L.; Sarstedt, M.; Hair, J.F.; Ringle, C.M. Identifying and Treating Unobserved Heterogeneity with FIMIX-PLS: Part II—A Case Study. Eur. Bus. Rev. 2016, 28, 208–224. [Google Scholar] [CrossRef]
  116. Rigdon, E.E.; Ringle, C.M.; Sarstedt, M. Structural Modeling of Heterogeneous Data with Partial Least Squares. In Review of Marketing Research; Malhotra, N.K., Ed.; Sharpe: Armonk, NY, USA, 2010; pp. 255–296. [Google Scholar]
  117. Ringle, C.M.; Sarstedt, M.; Mooi, E.A. Response-Based Segmentation Using Finite Mixture Partial Least Squares: Theoretical Foundations and an Application to American Customer Satisfaction Index Data. Ann. Inf. Syst. 2010, 8, 19–49. [Google Scholar]
  118. Sarstedt, M.; Becker, J.-M.; Ringle, C.M.; Schwaiger, M. Uncovering and Treating Unobserved Heterogeneity with FIMIX-PLS: Which Model Selection Criterion Provides an Appropriate Number of Segments? Schmalenbach Bus. Rev. 2011, 63, 34–62. [Google Scholar] [CrossRef]
  119. Sarstedt, M.; Schwaiger, M.; Ringle, C.M. Do We Fully Understand the Critical Success Factors of Customer Satisfaction with Industrial Goods?—Extending Festge and Schwaiger’s Model to Account for Unobserved Heterogeneity. J. Bus. Mark. Manag. 2009, 3, 185–206. [Google Scholar]
  120. Sarstedt, M.; Ringle, C.; Hwa, C.; Ting, H.; Radomir, L.; Moisescu, O. Structural model robustness checks in PLS-SEM. Tour. Econ. 2020, 26, 531–554. [Google Scholar] [CrossRef]
  121. Hair, J.F.; Sarstedt, M.; Ringle, C.M.; Gudergan, S.P. Advanced Issues in Partial Least Squares Structural Equation Modeling (PLS-SEM); Sage: Thousand Oaks, CA, USA, 2018. [Google Scholar]
  122. Rigdon, E.E. Rethinking partial least squares path modeling: In praise of simple methods. Long Range Plan. 2012, 45, 341–358. [Google Scholar] [CrossRef]
  123. Schloderer, M.P.; Sarstedt, M.; Ringle, C.M. The Relevance of Reputation in the Nonprofit Sector: The Moderating Effect of Socio-Demographic Characteristics. Int. J. Nonprofit Volunt. Sect. Mark. 2014, 19, 110–126. [Google Scholar] [CrossRef]
  124. Nestian, A. Knowledge management concepts and models applicable in regional development. Manag. Mark. 2007, 2. [Google Scholar]
  125. Khan, I.; Hou, F.; Zakari, A.; Irfan, M.; Muhammad, I.; Ahmad, M. Links among energy intensity, non-linear financial development, and environmental sustainability: New evidence from Asia Pacific Economic Cooperation countries. J. Clean. Prod. 2022, 330, 129747. [Google Scholar] [CrossRef]
  126. Tugui, A. Meta-Digital Accounting in the Context of Cloud Computing. In Encyclopedia of Information Science and Technology, 3rd ed.; IGI Global: Hershey, PN, USA, 2015; pp. 20–32. [Google Scholar] [CrossRef]
  127. Herman, H.M.; Chiu, W.C.K. Transformational leadership and job performance: A social identity perspective. J. Bus. Res. 2014, 67, 2827–2835. [Google Scholar]
  128. Jyoti, J.; Bhau, S. Transformational leadership and job performance: A study of higher education. J. Serv. Res. 2015, 15, 77–110. [Google Scholar]
  129. Lai, F.-Y.; Tang, H.; Lu, S.K.; Lee, Y.C.; Lin, C.C. Transformational leadership and job performance: The mediating role of work engagement. Sage Open 2020, 10, 2158244019899085. [Google Scholar] [CrossRef]
  130. Yammarino, F.J. Indirect leadership: Transformational leadership at a distance. In Improving Organizational Effectiveness through Transformational Leadership; Sage Publications, Inc.: Thousand Oaks, CA, USA, 1994; pp. 26–47. [Google Scholar]
  131. Alban-Metcalfe, R.J.; Alimo-Metcalfe, B. The transformational leadership questionnaire (TLQ-LGV): A convergent and discriminant validation study. Leadersh. Organ. Dev. J. 2000, 21, 280–296. [Google Scholar] [CrossRef]
  132. Day, D.V.; Antonakis, J. The future of leadership. In The Wiley-Blackwell Handbook of the Psychology of Leadership, Change, and Organizational Development; Wiley: New York, NY, USA, 2013; pp. 221–235. [Google Scholar]
  133. Almutairi, D.O. The mediating effects of organizational commitment on the relationship between transformational leadership style and job performance. Int. J. Bus. Manag. 2016, 11, 231. [Google Scholar] [CrossRef]
  134. Obeidat, B.Y.; Tarhini, A. A Jordanian empirical study of the associations among transformational leadership, transactional leadership, knowledge sharing, job performance, and firm performance: A structural equation modelling approach. J. Manag. Dev. 2016, 35. [Google Scholar] [CrossRef]
  135. Mahdinezhad, M.; Suandi, T.; Silong, A.; Omar, Z. Transformational, transactional leadership styles and job performance of academic leaders. Int. Educ. Stud. 2013, 6, 29–34. [Google Scholar] [CrossRef]
  136. Colombo, D.; Suso-Ribera, C.; Fernández-Álvarez, J.; Cipresso, P.; Garcia-Palacios, A.; Riva, G.; Botella, C. Affect recall bias: Being resilient by distorting reality. Cogn. Ther. Res. 2020, 44, 906–918. [Google Scholar] [CrossRef]
  137. Rullier, L.; Atzeni, T.; Husky, M.; Bouisson, J.; Dartigues, J.F.; Swendsen, J.; Bergua, V. Daily life functioning of community-dwelling elderly couples: An investigation of the feasibility and validity of Ecological Momentary Assessment. Int. J. Methods Psychiatr. Res. 2014, 23, 208–216. [Google Scholar] [CrossRef] [PubMed]
  138. Thompson, G.; Buch, R.; Thompson, P.M.; Glasø, L. The impact of transformational leadership and interactional justice on follower performance and organizational commitment in a business context. J. Gen. Manag. 2021, 46, 274–283. [Google Scholar] [CrossRef]
  139. Eberly, M.B.; Bluhm, D.; Guarana, C.; Avolio, B.; Hannah, S. Staying after the storm: How transformational leadership relates to follower turnover intentions in extreme contexts. J. Vocat. Behav. 2017, 102, 72–85. [Google Scholar] [CrossRef]
  140. Gottfredson, R.K.; Aguinis, H. Leadership behaviors and follower performance: Deductive and inductive examination of theoretical rationales and underlying mechanisms. J. Organ. Behav. 2017, 38, 558–591. [Google Scholar] [CrossRef]
  141. Devviney, T.; Coltman, T.; Migley, D.; Venaik, S. Formative versus reflective measurement models: Two applications of formative measurement. J. Bus. Res. 2008, 61, 1250–1262. [Google Scholar]
  142. Doty, D.H.; Glick, W.H. Common methods bias: Does common methods variance really bias results? Organ. Res. Methods 1998, 1, 374–406. [Google Scholar] [CrossRef]
  143. Spector, P.E. Method variance in organizational research: Truth or urban legend? Organ. Res. Methods 2006, 9, 221–232. [Google Scholar] [CrossRef]
  144. Podsakoff, P.M.; MacKenzie, S.B.; Lee, J.Y.; Podsakoff, N.P. Common method biases in behavioral research: A critical review of the literature and recommended remedies. J. Appl. Psychol. 2003, 88, 879. [Google Scholar] [CrossRef]
  145. Tims, M.; Bakker, A.B.; Derks, D. Development and validation of the job crafting scale. J. Vocat. Behav. 2012, 80, 173–186. [Google Scholar] [CrossRef]
  146. Wrzesniewski, A.; Dutton, J.E. Crafting a job: Revisioning employees as active crafters of their work. Acad. Manag. Rev. 2001, 26, 179–201. [Google Scholar] [CrossRef]
  147. Card, D.; Krueger, A.B. Minimum Wages and Employment: A Case Study of the Fast Food Industry in New Jersey and Pennsylvania; National Bureau of Economic Research: Cambridge, MA, USA, 1993. [Google Scholar] [CrossRef]
Publisher’s Note: MDPI stays neutral with regard to jurisdictional claims in published maps and institutional affiliations.

Article Metrics

Citations

Article Access Statistics

Multiple requests from the same IP address are counted as one view.