Corporate Sustainability: Impact Factors on Organizational Innovation in the Industrial Area
Abstract
1. Research Motivations and Objectives
- (1).
- To study which factor affects organizational innovation more significantly when companies promote Industry 4.0: the top–down “leadership style,” the bottom–up “organizational culture”, or “customer orientation.”
- (2).
- To investigate the impact of knowledge absorptivity and KIC on organizational culture.
2. Literature Review and Hypotheses
2.1. The Relationship between Industry 4.0 and Sustainability
2.2. Organizational Innovation
2.3. Leadership Style
2.4. Organizational Culture
2.5. Customer Orientation
2.6. Top–Down and Bottom–Up Approaches
2.7. Knowledge Absorptivity
2.8. Knowledge Integration Capability
2.9. Hypotheses
3. Experimental Framework
3.1. Measurement of Variables
3.2. Survey Subjects and Methods
4. Results
4.1. Analysis of Samples
4.2. Data Analysis
4.2.1. Evaluation of the Measurement Model
4.2.2. Evaluation of the Structural Model
4.3. Description of Hypothesis Testing
5. Conclusions
5.1. Customer Orientation Is the Most Important Factor for Organizational Innovation
5.2. Knowledge Integration Capability Can Affect Organizational Innovation through Organizational Culture
5.3. Contribution of This Study
5.4. Limitations and Recommendations
Author Contributions
Funding
Institutional Review Board Statement
Informed Consent Statement
Data Availability Statement
Conflicts of Interest
References
- Braccini, A.; Margherita, E. Exploring organizational sustainability of industry 4.0 under the triple bottom line: The case of a manufacturing company. Sustainability 2019, 11, 36. [Google Scholar] [CrossRef]
- De Bernardi, P.; Bertello, A.; Venuti, F. Online and On-Site Interactions within Alternative Food Networks: Sustainability Impact of Knowledge-Sharing Practices. Sustainability 2019, 11, 1457. [Google Scholar] [CrossRef]
- Vrchota, J.; Řehoř, P.; Maříková, M.; Pech, M. Critical Success Factors of the Project Management in Relation to Industry 4.0 for Sustainability of Projects. Sustainability 2021, 13, 281. [Google Scholar] [CrossRef]
- Kagermann, H.; Lukas, W.; Wahlster, W. Abschotten ist keine Alternative. VDI Nachrichten 2015, 16. Available online: https://www.dfki.de/fileadmin/user_upload/DFKI/Medien/News_Media/Presse/Presse-Highlights/vdinach2015a16-ind4.0-Abschotten-keine-Alternative.pdf (accessed on 10 February 2021).
- Stock, T.; Seliger, G. Opportunities of sustainable manufacturing in industry 4.0. Procedia CIRP 2016, 40, 536–541. [Google Scholar] [CrossRef]
- Mattsson, S.; Fast-Berglund, Å.; Li, D.; Thorvald, P. Forming a cognitive automation strategy for Operator 4.0 in complex assembly. Comput. Ind. Eng. 2020, 139, 105360. [Google Scholar] [CrossRef]
- Begum, S.; Xia, E.; Mehmood, K.; Iftikhar, Y.; Li, Y. The Impact of CEOs’ Transformational Leadership on Sustainable Organizational Innovation in SMEs: A Three-Wave Mediating Role of Organizational Learning and Psychological Empowerment. Sustainability 2020, 12, 8620. [Google Scholar] [CrossRef]
- Yang, S.J.; Jang, S. How Does Corporate Sustainability Increase Financial Performance for Small-and Medium-Sized Fashion Companies: Roles of Organizational Values and Business Model Innovation. Sustainability 2020, 12, 322. [Google Scholar] [CrossRef]
- Bocken, N.; Van Bogaert, A. Sustainable business model innovation for positive societal and environmental impact. In Sustainable Development Research at Icis. Taking Stock and Looking Ahead; Cörvers, R., De Kraker, J., Kemp, R., Martens, P., Van Lente, H., Eds.; Maastricht University Press: Maastricht, The Netherlands, 2016; pp. 107–119. ISBN 978 94 6159 647 5. [Google Scholar]
- Richter, S.; Trier, M.; Richter, A. Value co-creation in the digital factory-The empowered role of shop floor workers. In Proceedings of the Australasian Conference on Information Systems, Hobart, Australia, 4–6 December 2017; Available online: https://doi.org/10.5167/uzh-142374 (accessed on 10 February 2021).
- Rezaei-Zadeh, M.; Darwish, T.K. Antecedents of absorptive capacity: A new model for developing learning processes. Learn. Organ. 2016, 23, 77–91. [Google Scholar] [CrossRef]
- Michna, A.; Kmieciak, R. Open-Mindedness Culture, Knowledge-Sharing, Financial Performance, and Industry 4.0 in SMEs. Sustainability 2020, 12, 9041. [Google Scholar] [CrossRef]
- Ganzarain, J.; Errasti, N. Three stage maturity model in SME’s towards Industry 4.0. J. Ind. Eng. Manag. 2016, 9, 1119–1128. [Google Scholar] [CrossRef]
- Müller, J.M.; Buliga, O.; Voigt, K.I. Fortune favors the prepared: How SMEs approach business model innovations in Industry 4.0. Technol. Forecast. Soc. 2018, 132, 2–17. [Google Scholar] [CrossRef]
- Tirabeni, L.; De Bernardi, P.; Forliano, C.; Franco, M. How Can Organisations and Business Models Lead to a More Sustainable Society? A Framework from a Systematic Review of the Industry 4.0. Sustainability 2019, 11, 6363. [Google Scholar] [CrossRef]
- Kamp, B.; Ochoa, A.; Diaz, J. Smart servitization within the context of industrial user-supplier relationships: Contingencies according to a machine tool manufacturer. Int. J. Interact. Des. Manuf. 2017, 11, 651–663. [Google Scholar] [CrossRef]
- Shamim, S.; Cang, S.; Yu, H.; Li, Y. Examining the feasibilities of Industry 4.0 for the hospitality sector with the lens of management practice. Energies 2017, 10, 499. [Google Scholar] [CrossRef]
- Jensen, J.P.; Remmen, A. Enabling circular economy through product stewardship. Procedia Manuf. 2017, 8, 377–384. [Google Scholar] [CrossRef]
- Kiel, D.; Müller, J.M.; Arnold, C.; Voigt, K.-I. Sustainable industrial value creation: Benefits and challenges of industry 4.0. Int. J. Innov. Manag. 2017, 21, 1740015. [Google Scholar] [CrossRef]
- Prause, G. Sustainable business models and structures for Industry 4.0. J. Secur. Sustain. Issues 2015, 5, 159–169. [Google Scholar] [CrossRef]
- Peruzzini, M.; Gregori, F.; Luzi, A.; Mengarelli, M.; Germani, M. A social life cycle assessment methodology for smart manufacturing: The case of study of a kitchen sink. J. Ind. Inf. Integr. 2017, 7, 24–32. [Google Scholar] [CrossRef]
- Waibel, M.W.; Steenkamp, L.P.; Moloko, N.; Oosthuizen, G.A. Investigating the effects of smart production systems on sustainability elements. Procedia Manuf. 2017, 8, 731–737. [Google Scholar] [CrossRef]
- Lale, G.; Arzu, I. Transformational leadership and organizational innovation: The roles of internal and external support for innovation. J. Prod. Innov. Manag. 2009, 26, 264–277. [Google Scholar]
- Scott, S.G.; Burce, R.A. Determinates of innovative behavior. A path model of individual innovation in the workplace. Acad. Manag. J. 1994, 37, 580–607. [Google Scholar]
- Sandvik, I.K.; Sandvik, K. The impact of market orientation on product innovativeness and business performance. Int. J. Res. Mark. 2003, 20, 355–377. [Google Scholar] [CrossRef]
- Robbins, S.P. Organizational Behavior, 11th ed.; Prentice Hall: Upper Saddle River, NJ, USA, 2006. [Google Scholar]
- Chang, S.C.; Lee, M.S. The effects of organizational culture and knowledge management mechanisms on organizational innovation: An empirical study in Taiwan. Bus. Rev. 2007, 7, 295–301. [Google Scholar]
- Daft, R.L. A dual-core model of organization innovation. Acad. Manag. J. 1978, 21, 193–210. [Google Scholar]
- Liao, S.H.; Hu, D.C.; Chung, H.Y. A Study of the Relationship among Leader-Member Relation, Job Satisfaction and Organizational Commitment on International Tourist Hotel in Taiwan. J. Hum. Resour. Manag. 2008, 8, 1–23. [Google Scholar]
- Lin, C. A study on the organizational innovations in Taiwan’s logistics industry. Bus. Rev. Camb. 2006, 5, 270. [Google Scholar]
- Damanpour, F. Organizational complexity and innovation: Development and testing multiple contingency models. Manag. Sci. 1996, 42, 693–716. [Google Scholar] [CrossRef]
- Damanpour, F.; Evan, W.M. Organizational innovation and performance: The problem of organizational lag. Adm. Sci. Q. 1984, 29, 392–409. [Google Scholar] [CrossRef]
- Reinfurt, L.; Breitenbücher, U.; Falkenthal, M.; Fremantle, P.; Leymann, F. Internet of Things security patterns. Proceedings of Pattern Languages of Programs, 24 October 2017, (p. 20). Available online: https://www.iaas.uni-stuttgart.de/publications/INPROC-2017-75-Internet-of-Things-Security-Patterns.pdf (accessed on 10 February 2021).
- Sun, B.; Jämsä-Jounela, S.L.; Todorov, Y.; Olivier, L.E.; Craig, I.K. Perspective for equipment automation in process industries. IFAC-PapersOnLine 2017, 50, 65–70. [Google Scholar] [CrossRef]
- Block, C.; Kreimeier, D.; Kuhlenkötter, B. Holistic approach for teaching IT skills in a production environment. Procedia Manuf. 2018, 23, 57–62. [Google Scholar] [CrossRef]
- Ilies, R.; Morgeson, F.P.; Nahrgang, J.D. Authentic leadership and eudaemonic well-being: Understanding leader–follower outcomes. Leadersh. Q. 2005, 16, 373–394. [Google Scholar] [CrossRef]
- Pierce, J.L.; Newstrom, J.W. Leaders & the Leadership Process: Readings, Self-Assessments & Applications, 4th ed.; McGraw-Hill: Boston, MA, USA, 2006. [Google Scholar]
- Bass, B.M.; Avolio, B.J. Full Range Leadership Development: Manual for the Multifactor Leadership Questionnaire; Mind Garden: Menlo Park, CA, USA, 1997. [Google Scholar]
- Northouse, P.G. Leadership: Theory and Practice; Sage Publications: Thousand Oaks, CA, USA, 2018. [Google Scholar]
- Davies, R.; Coole, T.; Smith, A. Review of socio-technical considerations to ensure successful implementation of Industry 4.0. Procedia Manuf. 2017, 11, 1288–1295. [Google Scholar] [CrossRef]
- Schulze, J.H.; Pinkow, F. Leadership for Organisational Adaptability: How Enabling Leaders Create Adaptive Space. Adm. Sci. 2020, 10, 37. [Google Scholar] [CrossRef]
- Pecić, L.; Kolarević, M. Marketing Oriented Organizational Culture as Prerequisite for TQM Implementation: The Case Study of Serbian Mechanical Industry. In Proceedings of the VIII International Conference Heavy Machinery, Zlatibor, Serbia, 25–28 June 2014; pp. B27–B35. [Google Scholar]
- Martins, E.C.; Terblanche, F. Building organizational culture that stimulates creativity and innovation. Eur. J. Innov. Manag. 2003, 6, 64–74. [Google Scholar] [CrossRef]
- Schein, E.H. Organizational Culture and Leadership; John Wiley & Sons: Hoboken, NJ, USA, 2010; Volume 2. [Google Scholar]
- Gallagher, S.; Brown, C.; Brown, L. A strong market culture drives organizational performance and success. Employ. Relat. Today 2008, 35, 25–31. [Google Scholar] [CrossRef]
- Wu, W.Y.; Lin, C.C.; Fu, C.S. The Influences of Leadership Style and Organizational Culture on Organizational Commitment and Performance-An Empirical Study of Pharmaceutical Companies with Different Nationalities in Taiwan. J. Bus. Adm. 2006, 71, 35–76. [Google Scholar]
- Oesterreich, T.D.; Teuteberg, F. Understanding the implications of digitisation and automation in the context of Industry 4.0: A triangulation approach and elements of a research agenda for the construction industry. Comput. Ind. 2016, 83, 121–139. [Google Scholar] [CrossRef]
- Sung, T.K. Industry 4.0: A Korea perspective. Technol. Forecast. Soc. 2018, 132, 40–45. [Google Scholar] [CrossRef]
- Luo, X.; Hsu, M.K.; Liu, S.S. The moderating role of institutional networking in the customer orientation–trust/commitment–performance causal chain in China. J. Acad. Mark. Sci. 2008, 36, 202–214. [Google Scholar] [CrossRef]
- Hennig-Thurau, T. Customer orientation of service employees: Its impact on customer satisfaction, commitment, and retention. Int. J. Serv. Ind. Manag. 2004, 15, 460–478. [Google Scholar] [CrossRef]
- Kotler, P. Kotler on Marketing; Simon and Schuster: New York, NY, USA, 2012. [Google Scholar]
- Gupta, S.; Zeithaml, V. Customer metrics andtheir impact on financial performance. Mark. Sci. 2006, 25, 718–739. [Google Scholar] [CrossRef]
- McNaughton, R.B.; Osborne, P.; Morgan, R.E.; Kutwaroo, G. Market orientation and firm value. J. Mark. Manag. 2001, 17, 521–542. [Google Scholar] [CrossRef]
- Tidd, J.; Bessant, J.; Pavitt, K. Managing Innovation: Integrating Technological Market and Organizational Change; John Wiley & Sons: New York, NY, USA, 1997. [Google Scholar]
- Wikhamn, W. Innovation, sustainable HRM and customer satisfaction. Int. J. Hosp. Manag. 2019, 76, 102–110. [Google Scholar] [CrossRef]
- Kim, D.; Basu, C.; Naidu, G.M.; Cavusgil, E. The innovativeness of born-globals and customer orientation: Learning from Indian born-globals. J. Bus. Res. 2011, 64, 879–886. [Google Scholar] [CrossRef]
- Ooi, K.B.; Lee, V.H.; Tan, G.W.H.; Hew, T.S.; Hew, J.J. Cloud computing in manufacturing: The next industrial revolution in Malaysia? Expert Syst. Appl. 2018, 93, 376–394. [Google Scholar] [CrossRef]
- Kuch, B.; Westkämper, E. On the evolution of regional efficiency potentials. Procedia Manuf. 2017, 11, 1528–1535. [Google Scholar] [CrossRef]
- Bateman, I.J.; Langford, I.H.; Turner, R.K.; Willis, K.G.; Garrod, G.D. Elicitation and truncation effects in contingent valuation studies. Ecol. Econ. 1995, 12, 161–179. [Google Scholar] [CrossRef]
- Krutz, J.; Siy, H.; Dorn, B.; Morrison, B.B. Stepwise refinement in block-based programming. J. Comput. Sci. Coll. 2019, 35, 91–100. [Google Scholar]
- Böhringer, C.; Rutherford, T.F. Combining top-down and bottom-up in energy policy analysis: A decomposition approach. In ZEW-Centre for European Economic Research Discussion Paper; Centre for European Economic Research: Mannheim, Germany, 2006; pp. 6–7. [Google Scholar]
- Innes, J.E.; Booher, D.E. Planning with Complexity: An Introduction to Collaborative Rationality for Public Policy; Routledge: London, UK, 2018. [Google Scholar]
- Stewart, G.L.; Manges, K.A.; Ward, M.M. Empowering sustained patient safety: The benefits of combining top-down and bottom-up approaches. J. Nurs. Care Qual. 2015, 30, 240–246. [Google Scholar] [CrossRef]
- Pereira, L.C.B.; Przeworski, A. Economic Reforms in New Democracies: A Social-Democratic Approach; Cambridge University Press: Cambridge, UK, 1993. [Google Scholar]
- Schön, D.; Argyris, C. Organizational Learning II: Theory, Method and Practice; Addison-Wesley Publishing Company: Boston, MA, USA, 1996. [Google Scholar]
- Nonaka, I.; Von Krogh, G. Perspective—Tacit knowledge and knowledge conversion: Controversy and advancement in organizational knowledge creation theory. Organ. Sci. 2009, 20, 635–652. [Google Scholar] [CrossRef]
- Zahra, S.A.; George, G. Absorptive capacity: A review, reconceptualization, and extension. Acad. Manag. Rev. 2002, 27, 185–203. [Google Scholar] [CrossRef]
- Baker, W.E.; Sinkula, J.M. The synergistic effect of market orientation and learning orientation on organizational performance. J. Acad. Mark. Sci. 1999, 27, 411–427. [Google Scholar] [CrossRef]
- Cohen, W.M.; Levinthal, D.A. Absorptive capacity: A new perspective on learning and innovation. Adm. Sci. Q. 1990, 35, 128–152. [Google Scholar] [CrossRef]
- Cárcel-Carrasco, J.; Gómez-Gómez, C. Qualitative Analysis of the Perception of Company Managers in Knowledge Management in the Maintenance Activity in the Era of Industry 4.0. Processes 2021, 9, 121. [Google Scholar] [CrossRef]
- Nonaka, I.; Takeuchi, H. The Knowledge Creating Company: How Japanese Companies Create the Dynamics of Innovation; Oxford University Press: Oxford, UK, 1995. [Google Scholar]
- Kogut, B.; Zander, U. Knowledge of the firm, combinative capabilities, and the replication of technology. Organ. Sci. 1992, 3, 383–397. [Google Scholar] [CrossRef]
- Marsh, S.J.; Stock, G.N. Creating dynamic capability: The role of intertemporal integration, knowledge retention, and interpretation. J. Prod. Innov. Manag. 2006, 23, 422–436. [Google Scholar] [CrossRef]
- Atuahene-Gima, K.; Ko, A. An empirical investigation of the effect of market orientation and entrepreneurship orientation alignment on product innovation. Organ. Sci. 2001, 12, 54–74. [Google Scholar] [CrossRef]
- Narayanan, V.; Yang, Y.; Zahra, S. Corporate venturing and value creation: A review and proposed framework. Res. Policy 2009, 38, 58–76. [Google Scholar] [CrossRef]
- Davies, A.; Hobday, M. The Business of Projects: Managing Innovation in Complex Products and Systems; Cambridge University Press: England, UK, 2005. [Google Scholar]
- Acha, V.; Gann, D.M.; Salter, A.J. Episodic innovation: R&D strategies for project-based environments. Ind. Innov. 2005, 12, 255–281. [Google Scholar]
- Whitley, R. Project-based firms: New organizational form or variations on a theme. Ind. Corp. Chang. 2006, 15, 77–99. [Google Scholar] [CrossRef]
- Hitt, M.A.; Bierman, L.; Shimizu, K.; Kochhar, R. Direct and moderating effects of human capital on the strategy and performance in professional service firms: A resource-based perspective. Acad. Manag. J. 2001, 44, 13–28. [Google Scholar]
- Sony, M.; Naik, S. Key ingredients for evaluating Industry 4.0 readiness for organizations: A literature review. Benchmarking Int. J. 2019, 27. Available online: https://www.emerald.com/insight/content/doi/10.1108/BIJ-09-2018-0284/full/html (accessed on 10 February 2021). [CrossRef]
- Bassi, L. Industry 4.0: Hope, hype or revolution? In Proceedings of the 2017 IEEE 3rd International Forum on Research and Technologies for Society and Industry (RTSI), Modena, Italy, 11–13 September 2017; pp. 1–6. [Google Scholar]
- Piccarozzi, M.; Aquilani, B.; Gatti, C. Industry 4.0 in Management Studies: A Systematic Literature Review. Sustainability 2018, 10, 3821. [Google Scholar] [CrossRef]
- Rachinger, M.; Rauter, R.; Müller, C.; Vorraber, W.; Schirgi, E. Digitalization and its influence on business model innovation. J. Manuf. Technol. Manag. 2019, 30, 1143–1160. [Google Scholar] [CrossRef]
- Lin, Y.P.; Huang, J.Y.; Tung, Y.C. How Organizational Learning and Organizational Innovations Mediate Market Orientation and Organizational Performance: An Empirical Study of the Information Technology Industry in Scientific Industry. Manag. Rev. 2004, 23, 101–134. [Google Scholar]
- Wang, M.L.; Hsu, C.C. Organizational Innovation and Organizational Performance: The Moderating Effects of Human Resource Management Systems. J. Hum. Resour. Manag. 2006, 6, 45–69. [Google Scholar] [CrossRef]
- Liao, S.H.; Fei, W.C.; Chen, C.C. The Relationships among Knowledge Sharing, Absorptive Capacity and Innovation Capability: An Empirical Study of TAIWAN Knowledge-intensive Industries. J. Hum. Resour. Manag. 2006, 6, 1–21. [Google Scholar]
- Tsai, C.T.; Huang, K.L.; Kao, C.F. The relationships among organizational factors, creativity of organizational members and organizational innovation. J. Manag. 2001, 18, 527–566. [Google Scholar]
- Nemec, B. Customer satisfaction with the game day experience: An exploratory study of the impact tailgating has on fan satisfaction. Doctoral Dissertation, Auburn University, Auburn, AL, USA, 2011. [Google Scholar]
- Garbarino, E.; Johnson, M.S. The different roles of satisfaction, trust, and commitment in customer relationships. J. Mark. 1999, 63, 70–87. [Google Scholar] [CrossRef]
- Anderson, E.W.; Sullivan, M.W. The antecedents and consequences of customer satisfaction for firms. Mark. Sci. 1993, 12, 125–143. [Google Scholar] [CrossRef]
- Czeplel, J.A.; Rosenberg, L.J. Consumer satisfaction: Concept and measurement. J. Acad. Mark. Sci. 1977, 5, 403–411. [Google Scholar] [CrossRef]
- Hoch, J.E.; Bommer, W.H.; Dulebohn, J.H.; Wu, D. Do ethical, authentic, and servant leadership explain variance above and beyond transformational leadership? A meta-analysis. J. Manag. 2018, 44, 501–529. [Google Scholar] [CrossRef]
- Hughes, D.J.; Lee, A.; Tian, A.W.; Newman, A.; Legood, A. Leadership, creativity, and innovation: A critical review and practical recommendations. Leadersh. Q. 2018, 29, 549–569. [Google Scholar] [CrossRef]
- Bass, B.M. Leadership and Performance Beyond Expectations; Free Press: New York, NY, USA, 1985. [Google Scholar]
- Gao, Y. Business leaders’ personal values, organisational culture and market orientation. J. Strateg. Mark. 2017, 25, 49–64. [Google Scholar] [CrossRef]
- Deshpande, R.; Farley, J.U. Organizational culture, market orientation, innovativeness, and firm performance: An international research odyssey. Int. J. Res. Mark. 2004, 21, 3–22. [Google Scholar] [CrossRef]
- Ogbonna, E.; Harris, L.C. Leadership style, organizational culture and performance: Empirical evidence from UK companies. Int. J. Hum. Resour. Manag. 2000, 11, 766–788. [Google Scholar] [CrossRef]
- Deshpande, R.; Farley, J.U.; Webster, F. Japanese firms: A quardard analysis. J. Mark. 1993, 57, 23–27. [Google Scholar] [CrossRef]
- Jansen, J.J.; Van Den Bosch, F.A.; Volberda, H.W. Managing potential and realized absorptive capacity: How do organizational antecedents matter? Acad. Manag. J. 2005, 48, 999–1015. [Google Scholar] [CrossRef]
- Grant, R.M. Prospering in dynamically-competitive environments: Organizational capability as knowledge integration. Organ. Sci. 1996, 7, 375–387. [Google Scholar] [CrossRef]
- Garud, R.; Nayyar, P.R. Transformative capacity: Continual structuring by intertemporal technology transfer. Strateg. Manag. J. 1994, 15, 365–385. [Google Scholar] [CrossRef]
- Ching, C.H.; Chou, T.L. Differentiations in Taiwan’s Regional Industrial Clusters: The Impacts of China Effects. J. Geogr. Sci. 2007, 49, 55–79. [Google Scholar]
- Chen, K.C.; Yuan, J.C. Exploring How the Business Operation Model Is Associated with Industry Clusters: In the Case of Taiwan’s Precision Machinery Industry. Ph.D. Thesis, National Chiao Tung University, Hsinchu, Taiwan, China, 2006. Available online: https://ir.nctu.edu.tw/bitstream/11536/77225/2/580501.pdf (accessed on 10 February 2021).
- Schwab, K.; Sala-i-Martín, X. The Global Competitiveness Report 2013–2014: Full Data Edition; World Economic Forum: Cologny, Switzerland, 2016. [Google Scholar]
- Lin, K.C.; Shyu, J.Z.; Ding, K. A Cross-Strait Comparison of Innovation Policy under Industry 4.0 and Sustainability Development Transition. Sustainability 2017, 9, 786. [Google Scholar] [CrossRef]
- Wong, K.K.K. Mastering Partial Least Squares Structural Equation Modeling (PLS-Sem) with Smartpls in 38 Hours; iUniverse: Bloomington, IN, USA, 2019. [Google Scholar]
- Ringle, C.M.; Wende, S.; Becker, J.M. SmartPLS 3. SmartPLS, Bönningstedt. 2015. Available online: http://www.smartpls.com (accessed on 10 February 2021).
- Anderson, J.C.; Gerbing, D.W. Structural equation modeling in practice: A review and recommended two-step approach. Psychol. Bull. 1988, 103, 411–423. [Google Scholar] [CrossRef]
- Bagozzi, R.P.; Yi, Y. On the use of structural equation model in experimental framework. Psychol. Mark. 1988, 20, 123–138. [Google Scholar]
- Hair, J.F.; Hult, G.T.M.; Ringle, C.M.; Sarstedt, M. A Primer on Partial Least Squares Structural Equation Modeling (PLS-SEM); Sage: Thousand Oaks, CA, USA, 2017. [Google Scholar]
- Hair, J.F.; Black, W.C.; Babin, B.J.; Anderson, R.E. Multivariate Data Analysis, 7th ed.; Pearson Education Limited: Harlow, UK, 2014. [Google Scholar]
- Taylor, S.; Todd, P. Decomposition and crossover effects in the theory of planned behavior: A study of consumer adoption intentions. Int. J. Res. Mark. 1995, 12, 137–155. [Google Scholar] [CrossRef]
- Hair, J.F.; Ringle, C.M.; Sarstedt, M. Partial least squares structural equation modeling: Rigorous applications, better results and higher acceptance. Long Range Plan. 2013, 46, 1–12. [Google Scholar] [CrossRef]
- Fornell, C.; Larcker, D.F. Evaluating structural equations models with unobservable variables and measurement error. J. Mark. Res. 1981, 18, 39–50. [Google Scholar] [CrossRef]
- Esposito Vinzi, V.; Chin, W.W.; Henseler, J.; Wang, H. Handbook of Partial Least Squares: Concepts, Methods and Applications; Springer: Heidelberg, Germany, 2010. [Google Scholar]
- Henseler, J.; Ringle, C.M.; Sarstedt, M. A new criterion for assessing discriminant validity in variance-based structural equation modeling. J. Acad. Mark. Sci. 2015, 43, 115–135. [Google Scholar] [CrossRef]
- Gold, A.H.; Malhotra, A.; Segars, A.H. Knowledge management: An organizational capabilities perspective. J. Manag. Inf. Syst. 2001, 18, 185–214. [Google Scholar] [CrossRef]
- Teo, T.S.; Srivastava, S.C.; Jiang, L. Trust and electronic government success: An empirical study. J. Manag. Inf. Syst. 2008, 25, 99–132. [Google Scholar] [CrossRef]
- Melchor, M.Q.; Julián, C.P. The impact of the human element in the information systems quality for decision making and user satisfaction. J. Comput. Inf. Syst. 2008, 48, 44–52. [Google Scholar]
- Pavlou, P.A.; Fygenson, M. Understanding and predicting electronic commerce adoption: An extension of the theory of planned behavior. MIS Q. 2006, 30, 115–143. [Google Scholar] [CrossRef]
- Cohen, S. Perceived Stress in a Probability Sample of the United States; Sage: Newbury Park, CA, USA, 1988. [Google Scholar]
- Kline, R.B. Principles and Practice of Structural Equation Modeling, 3rd ed.; The Guilford Press: New York, NY, USA, 2011. [Google Scholar]
- Ullman, J.B.; Tabachnick, B.G.; Fidell, L.S. Structural Equation Modeling; Using Multivariate Statistics: Boston, MA, USA, 2001; pp. 653–771. [Google Scholar]
- Hu, L.T.; Bentler, P.M. Fit indices in covariance structure modeling: Sensitivity to underparameterized model misspecification. Psychol. Methods 1998, 3, 424. [Google Scholar] [CrossRef]
- Bearden, W.O.; Sharma, S.; Teel, J.E. Sample size effects on chi square and other statistics used in evaluating causal models. J. Mark. Res. 1982, 19, 425–430. [Google Scholar] [CrossRef]
- Byrne, B.M. Structural Equation Modeling with AMOS: Basic Concepts, Applications, and Programming, 2nd ed.; Taylor & Francis: New York, NY, USA, 2010. [Google Scholar]



| Construct | Reference | Item |
|---|---|---|
| Organizational innovation | Wang and Hsu [85]; Liao, Fei, and Chen [86]; Lin, Huang, and Tung [84]; Tsai, Huang, and Kao [87]); Damanpour and Evan [32]; |
|
| Customer services | Kim, Basu, Naidu, and Cavusgil [56]; Nemec [88]; Garbarino and Johnson [89]; Anderson and Sullivan [90]; Czepiel [91] |
|
| Leadership style | Hoch, Bommer, Dulebohn, and Wu, [92]; Hughes, Lee, Tian, Newman, and Legood [93]; Bass [94] |
|
| Organizational culture | Gao [95]; Deshpande and Farley [96]; Ogbonna and Harris [97]; Deshpande, Farley, and Webster [98] |
|
| Knowledge absorptivity | Jansen, Van Den Bosch, and Volberda [99]; Grant [100]; Garud and Nayyar [101] |
|
| Knowledge integration capability | Jansen, Van Den Bosch, and Volberda [99]; Grant [100]; Garud and Nayyar [101] |
|
| Construct | Item | p Value | Lilliefors Test |
|---|---|---|---|
| Organizational innovation |
| 0.807 | Passed |
| 0.847 | Passed | |
| 0.836 | Passed | |
| 0.895 | Passed | |
| 0.879 | Passed | |
| 0.875 | Passed | |
| 0.853 | Passed | |
| Customer services |
| 0.894 | Passed |
| 0.769 | Passed | |
| 0.887 | Passed | |
| 0.844 | Passed | |
| 0.780 | Passed | |
| Leadership style |
| 0.884 | Passed |
| 0.870 | Passed | |
| 0.845 | Passed | |
| 0.879 | Passed | |
| 0.847 | Passed | |
| 0.823 | Passed | |
| Organizational culture |
| 0.863 | Passed |
| 0.896 | Passed | |
| 0.854 | Passed | |
| 0.840 | Passed | |
| Knowledge absorptivity |
| 0.828 | Passed |
| 0.865 | Passed | |
| 0.891 | Passed | |
| 0.702 | Passed | |
| 0.841 | Passed | |
| Knowledge integration capability |
| 0.856 | Passed |
| 0.840 | Passed | |
| 0.792 | Passed | |
| 0.858 | Passed | |
| 0.848 | Passed | |
| 0.828 | Passed | |
| 0.817 | Passed |
| Construct | Item | VIF | Outer Loading | SMC | CR | AVE | Cronbach’s Alpha |
|---|---|---|---|---|---|---|---|
| Leadership style |
| 4.37 | 0.88 | 0.78 | 0.94 | 0.74 | 0.93 |
| 4.14 | 0.87 | 0.76 | ||||
| 2.57 | 0.85 | 0.71 | ||||
| 3.29 | 0.88 | 0.77 | ||||
| 2.88 | 0.85 | 0.72 | ||||
| 2.43 | 0.82 | 0.68 | ||||
| Organizational innovation |
| 2.19 | 0.81 | 0.65 | 0.95 | 0.73 | 0.94 |
| 2.74 | 0.85 | 0.72 | ||||
| 2.93 | 0.84 | 0.70 | ||||
| 3.95 | 0.89 | 0.80 | ||||
| 3.48 | 0.88 | 0.77 | ||||
| 3.56 | 0.87 | 0.77 | ||||
| 3.03 | 0.85 | 0.73 | ||||
| Organizational culture |
| 2.88 | 0.86 | 0.75 | 0.92 | 0.71 | 0.90 |
| 3.28 | 0.90 | 0.80 | ||||
| 2.52 | 0.85 | 0.73 | ||||
| 2.18 | 0.84 | 0.71 | ||||
| Customer service |
| 3.20 | 0.89 | 0.80 | 0.92 | 0.70 | 0.89 |
| 2.05 | 0.77 | 0.59 | ||||
| 3.05 | 0.89 | 0.79 | ||||
| 2.42 | 0.84 | 0.71 | ||||
| 1.84 | 0.78 | 0.61 | ||||
| Knowledge integration capability |
| 3.03 | 0.86 | 0.73 | 0.94 | 0.70 | 0.88 |
| 2.70 | 0.84 | 0.71 | ||||
| 2.33 | 0.79 | 0.63 | ||||
| 3.22 | 0.86 | 0.74 | ||||
| 2.87 | 0.85 | 0.72 | ||||
| 2.83 | 0.83 | 0.69 | ||||
| 2.97 | 0.82 | 0.67 | ||||
| Knowledge absorptivity |
| 2.08 | 0.83 | 0.69 | 0.92 | 0.69 | 0.93 |
| 2.85 | 0.86 | 0.75 | ||||
| 3.15 | 0.89 | 0.79 | ||||
| 1.67 | 0.70 | 0.49 | ||||
| 2.34 | 0.84 | 0.71 |
| Construct | Item | Leadership Style | Organizational Innovation | Organizational Culture | Customer Services | Knowledge Integration Capability | Knowledge Absorptivity |
|---|---|---|---|---|---|---|---|
| Leadership Style |
| 0.884 | 0.587 | 0.689 | 0.524 | 0.623 | 0.470 |
| 0.870 | 0.561 | 0.698 | 0.521 | 0.596 | 0.467 | |
| 0.845 | 0.543 | 0.683 | 0.447 | 0.535 | 0.470 | |
| 0.879 | 0.626 | 0.677 | 0.540 | 0.620 | 0.542 | |
| 0.847 | 0.561 | 0.640 | 0.486 | 0.525 | 0.485 | |
| 0.823 | 0.487 | 0.566 | 0.466 | 0.497 | 0.449 | |
| Organizational Innovation |
| 0.625 | 0.807 | 0.691 | 0.624 | 0.755 | 0.634 |
| 0.523 | 0.847 | 0.601 | 0.638 | 0.714 | 0.624 | |
| 0.499 | 0.836 | 0.610 | 0.651 | 0.661 | 0.661 | |
| 0.555 | 0.895 | 0.653 | 0.697 | 0.708 | 0.746 | |
| 0.595 | 0.879 | 0.710 | 0.674 | 0.701 | 0.690 | |
| 0.533 | 0.875 | 0.635 | 0.701 | 0.704 | 0.675 | |
| 0.591 | 0.853 | 0.710 | 0.770 | 0.746 | 0.720 | |
| Organizational Culture |
| 0.687 | 0.651 | 0.863 | 0.640 | 0.661 | 0.582 |
| 0.721 | 0.691 | 0.896 | 0.634 | 0.686 | 0.582 | |
| 0.612 | 0.615 | 0.854 | 0.600 | 0.573 | 0.477 | |
| 0.653 | 0.707 | 0.840 | 0.631 | 0.680 | 0.661 | |
| Customer Services |
| 0.496 | 0.741 | 0.650 | 0.894 | 0.705 | 0.689 |
| 0.402 | 0.568 | 0.547 | 0.769 | 0.480 | 0.545 | |
| 0.556 | 0.687 | 0.657 | 0.887 | 0.685 | 0.652 | |
| 0.484 | 0.704 | 0.645 | 0.844 | 0.651 | 0.699 | |
| 0.485 | 0.610 | 0.606 | 0.780 | 0.593 | 0.581 | |
| Knowledge Integration Capability |
| 0.597 | 0.665 | 0.668 | 0.701 | 0.856 | 0.581 |
| 0.610 | 0.710 | 0.726 | 0.674 | 0.840 | 0.633 | |
| 0.537 | 0.723 | 0.611 | 0.634 | 0.792 | 0.559 | |
| 0.542 | 0.702 | 0.609 | 0.602 | 0.858 | 0.593 | |
| 0.557 | 0.663 | 0.633 | 0.587 | 0.848 | 0.590 | |
| 0.551 | 0.706 | 0.655 | 0.617 | 0.828 | 0.632 | |
| 0.453 | 0.700 | 0.568 | 0.552 | 0.817 | 0.611 | |
| Knowledge Absorptivity |
| 0.438 | 0.607 | 0.578 | 0.634 | 0.558 | 0.828 |
| 0.480 | 0.732 | 0.616 | 0.704 | 0.632 | 0.865 | |
| 0.556 | 0.770 | 0.649 | 0.722 | 0.668 | 0.891 | |
| 0.297 | 0.467 | 0.386 | 0.430 | 0.462 | 0.702 | |
| 0.507 | 0.661 | 0.564 | 0.604 | 0.632 | 0.841 |
| Knowledge Absorptivity | Organizational Innovation | Organizational Culture | Knowledge Integration Capability | Leadership Style | Customer Orientation | |
|---|---|---|---|---|---|---|
| Knowledge absorptivity | - | - | - | - | - | - |
| Organizational innovation | 0.893 | - | - | - | - | - |
| Organizational culture | 0.837 | 0.836 | - | - | - | - |
| Knowledge integration capability | 0.788 | 0.857 | 0.755 | - | - | - |
| Leadership style | 0.707 | 0.698 | 0.838 | 0.606 | - | - |
| Customer orientation | 0.817 | 0.864 | 0.831 | 0.839 | 0.636 | - |
| Fit Indices | Research Model | Allowable Standard | Reference |
|---|---|---|---|
| SRMR | 0.057 | <0.08 | Hu and Bentler [124] |
| NFI | 0.805 | >0.8 | Ullman et al. [123], Bearden, Sharma, and Teel [125] |
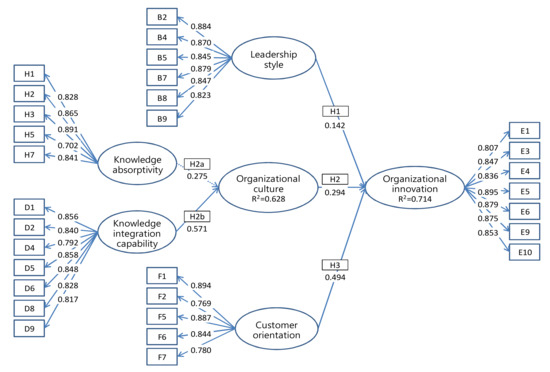
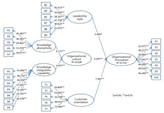
| Hypothesis | Path Relations | Path Value | Result |
|---|---|---|---|
| H2a | Knowledge absorptivity → Organizational culture | 4.111 ** | Valid |
| H2b | Knowledge integration capability → Organizational culture | 9.937 ** | Valid |
| H1 | Leadership style → Organizational innovation | 2.046 * | Valid |
| H2 | Organizational culture → Organizational innovation | 3.293 ** | Valid |
| H3 | Customer orientation → Organizational innovation | 7.262 ** | Valid |
Publisher’s Note: MDPI stays neutral with regard to jurisdictional claims in published maps and institutional affiliations. |
© 2021 by the authors. Licensee MDPI, Basel, Switzerland. This article is an open access article distributed under the terms and conditions of the Creative Commons Attribution (CC BY) license (http://creativecommons.org/licenses/by/4.0/).
Share and Cite
Fan, Y.-J.; Liu, S.-F.; Luh, D.-B.; Teng, P.-S. Corporate Sustainability: Impact Factors on Organizational Innovation in the Industrial Area. Sustainability 2021, 13, 1979. https://doi.org/10.3390/su13041979
Fan Y-J, Liu S-F, Luh D-B, Teng P-S. Corporate Sustainability: Impact Factors on Organizational Innovation in the Industrial Area. Sustainability. 2021; 13(4):1979. https://doi.org/10.3390/su13041979
Chicago/Turabian StyleFan, Yao-Jen, Shuo-Fang Liu, Ding-Bang Luh, and Pei-Shan Teng. 2021. "Corporate Sustainability: Impact Factors on Organizational Innovation in the Industrial Area" Sustainability 13, no. 4: 1979. https://doi.org/10.3390/su13041979
APA StyleFan, Y.-J., Liu, S.-F., Luh, D.-B., & Teng, P.-S. (2021). Corporate Sustainability: Impact Factors on Organizational Innovation in the Industrial Area. Sustainability, 13(4), 1979. https://doi.org/10.3390/su13041979

