High-Resolution PM2.5 Estimation Based on the Distributed Perception Deep Neural Network Model
Abstract
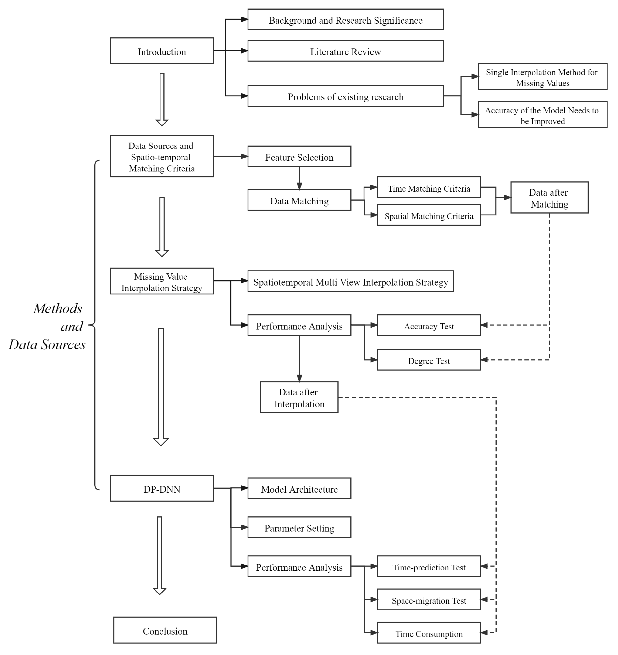
1. Introduction
2. Methods and Data Sources
2.1. Data Sources and Spatiotemporal Matching Criteria
2.1.1. Feature Selection of Multi-Source Data
2.1.2. Multiple Data Sources
2.1.3. Spatiotemporal Matching of Multi-Source Heterogeneous Data
2.2. Missing Value Interpolation Strategy—Spatiotemporal and Multiview
2.2.1. Spatiotemporal Multiview Interpolation Strategy
2.2.2. Interpolation Algorithm
2.2.3. Effect Test and Results of Interpolation Algorithm
2.3. DP-DNN
2.3.1. DP-DNN Model Architecture
2.3.2. DP-DNN Model Algorithm Architecture
2.3.3. Feature Transformation and Standardization
2.3.4. DP-DNN Model Parameter Setting
3. Research Results
4. Conclusions and Prospect
Author Contributions
Funding
Institutional Review Board Statement
Informed Consent Statement
Data Availability Statement
Conflicts of Interest
References
- Geng, G.; Zhang, Q.; Martin, R.V.; van Donkelaar, A.; Huo, H.; Che, H.; Lin, J.; He, K. Estimating long-term PM2.5, concentrations in China using satellite-based aerosol optical depth and a chemical transport model. Remote Sens. Environ. 2015, 166, 262–270. [Google Scholar] [CrossRef]
- Lee, D.; Mukhopadhyay, S.; Rushworth, A.; Sahu, S.K. A rigorous statistical framework for spatio-temporal pollution prediction and estimation of its long-term impact on health. Biostatistics 2017, 18, 370–385. [Google Scholar] [CrossRef] [PubMed][Green Version]
- Mukhopadhyay, S.; Sahu, S.K. A Bayesian spatiotemporal model to estimate long-term exposure to outdoor air pollution at coarser administrative geographies in England and Wales. J. R. Stat. Soc. Ser. A Stat. Soc. 2018, 181, 465–486. [Google Scholar] [CrossRef]
- Fang, X.; Zou, B.; Liu, X.; Sternberg, T.; Zhai, L. Satellite-based ground PM2.5 estimation using timely structure adaptive modeling. Remote Sens. Environ. 2016, 186, 152–163. [Google Scholar] [CrossRef]
- Van Donkelaar, A.; Martin, R.V.; Brauer, M.; Hsu, N.C.; Kahn, R.A.; Levy, R.C.; Lyapustin, A.; Sayer, A.M.; Winker, D.M. Global Estimates of Fine Particulate Matter using a Combined Geophysical-Statistical Method with Information from Satellites, Models, and Monitors. Environ. Sci. Technol. 2016, 50, 3762–3772. [Google Scholar] [CrossRef]
- He, Q.Q.; Huang, B. Satellite-based mapping of daily high-resolution ground PM2.5 in China via space-time regression modeling. Remote Sens. Environ. 2018, 206, 72–83. [Google Scholar] [CrossRef]
- Wang, Z.; Chen, L.; Tao, J.; Zhang, Y.; Su, L. Satellite-based estimation of regional particulate matter (PM) in Beijing using vertical-and-RH correcting method. Remote Sens. Environ. 2010, 114, 50–63. [Google Scholar] [CrossRef]
- Fu, D.; Xia, X.; Wang, J.; Zhang, X.; Li, X.; Liu, J. Synergy of AERONET and MODIS AOD products in the estimation of PM2.5 concentrations in Beijing. Sci. Rep. 2018, 8, 10174. [Google Scholar] [CrossRef]
- Wang, J.; Christopher, S.A. Intercomparison between satellite-derived aerosol optical thickness and PM2.5 mass: Implications for air quality studies. Geophys. Res. Lett. 2003, 30, 2095–2098. [Google Scholar] [CrossRef]
- Engel-Cox, J.A.; Holloman, C.H.; Coutant, B.W.; Hoff, R.M. Qualitative and quantitative evaluation of MODIS satellite sensor data for regional and urban scale air quality. Atmos. Environ. 2004, 38, 2495–2509. [Google Scholar] [CrossRef]
- Jia, S.; Su, L.; Tao, J.; Wang, Z.; Chen, L.; Shang, H. A study of multiple regression method for estimating concentration of fine particulate matter using satellite remote sensing. China Environ. Sci. 2014, 34, 565–573. [Google Scholar]
- Zang, Z.; Wang, W.; Cheng, X.; Yang, B.; Pan, X.; You, W. Effects of Boundary Layer Height on the Model of Ground-Level PM2.5 Concentrations from AOD: Comparison of Stable and Convective Boundary Layer Heights from Different Methods. Atmosphere 2017, 8, 104. [Google Scholar] [CrossRef]
- Gupta, P.; Christopher, S.A. Particulate matter air quality assessment using integrated surface, satellite, and meteorological products: Multiple regression approach. J. Geophys. Res. Atmos. 2009, 114, 1–13. [Google Scholar] [CrossRef]
- Koelemeijer, R.B.A.; Homan, C.D.; Matthijsen, J. Comparison of spatial and temporal variations of aerosol optical thickness and particulate matter over Europe. Atmos. Environ. 2006, 40, 5304–5315. [Google Scholar] [CrossRef]
- Chen, H.; Li, Q.; Zhang, Y.H.; Zhou, C.Y.; Wang, Z. Estimations of PM2.5 concentrations based on the method of geographical weighted regression. Acta Sci. Circumstantiae 2016, 36, 2142–2151. [Google Scholar]
- He, Q.Q.; Huang, B. Satellite-based high-resolution PM2.5, estimation over the Beijing-Tianjin-Hebei region of China using an improved geographically and temporally weighted regression model. Environ. Pollut. 2018, 236, 1027–1037. [Google Scholar] [CrossRef] [PubMed]
- Chen, H.; Li, Q.; Wang, Z.; Sun, Y.; Mao, H.; Cheng, B. Utilization of MERSI and MODIS data to monitor PM2.5 concentration in Beijing–Tianjin–Hebei and its surrounding areas. J. Remote Sens. 2018, 22, 114–124. [Google Scholar]
- Jiang, M.; Sun, W.; Yang, G.; Zhang, D. Modelling Seasonal GWR of Daily PM2.5 with Proper Auxiliary Variables for the Yangtze River Delta. Remote Sens. 2017, 9, 346. [Google Scholar] [CrossRef]
- Wu, J.S.; Yao, F.; Li, W.F.; Si, M. VIIRS-based remote sensing estimation of ground-level PM2.5 concentrations in Beijing–Tianjin–Hebei: A spatiotemporal statistical model. Romote Sens. Environ. 2016, 184, 316–328. [Google Scholar] [CrossRef]
- Wu, Y.; Guo, J.; Zhang, X.; Tian, X.; Zhang, J.; Wang, Y.; Duan, J.; Li, X. Synergy of satellite and ground based observations in estimation of particulate matter in eastern China. Sci. Total Environ. 2012, 433, 20–30. [Google Scholar] [CrossRef]
- Yao, L.; Lu, N. Spatiotemporal distribution and short-term trends of particulate matter concentration over China, 2006–2010. Environ. Sci. Pollut. Res. 2014, 21, 9665–9675. [Google Scholar] [CrossRef] [PubMed]
- Shao, Q.; Chen, Y.; Li, J. Inversion of PM2.5 Concentration in Beijing Based on Satellite Remote Sensing and Meteorological Reanalysis Data. Geogr. Geo-Inf. Sci. 2018, 34, 38–44. [Google Scholar]
- Zou, B.; Chen, J.; Zhai, L.; Fang, X.; Zheng, Z. Satellite Based Mapping of Ground PM2.5 Concentration Using Generalized Additive Modeling. Remote Sens. 2016, 9, 1. [Google Scholar] [CrossRef]
- Kloog, I.; Koutrakis, P.; Coull, B.A.; Lee, H.J.; Schwartz, J. Assessing temporally and spatially resolved PM2.5 exposures for epidemiological studies using satellite aerosol optical depth measurements. Atmos. Environ. 2011, 45, 6267–6275. [Google Scholar] [CrossRef]
- Sorek-Hamer, M.; Strawa, A.W.; Chatfield, R.B.; Esswein, R.; Cohen, A.; Broday, D.M. Improved retrieval of PM2.5 from satellite data products using non-linear methods. Environ. Pollut. 2013, 182, 417–423. [Google Scholar] [CrossRef]
- Li, T.; Shen, H.; Zeng, C.; Yuan, Q.; Zhang, L. Point-surface fusion of station measurements and satellite observations for mapping PM2.5 distribution in China: Methods and assessment. Atmos. Environ. 2017, 152, 477–489. [Google Scholar] [CrossRef]
- Lyu, H.; Dai, T.; Zheng, Y.; Shi, G.; Nakajima, T. Estimation of PM2.5 Concentrations over Beijing with MODIS AODs Using an Artificial Neural Network. Sci. Online Lett. Atmos. 2018, 14, 14–18. [Google Scholar]
- Zou, B.; Wang, M.; Wan, N.; Wilson, J.G.; Fang, X.; Tang, Y. Spatial modeling of PM2.5 concentrations with a multifactoral radial basis function neural network. Environ. Sci. Pollut. Res. Int. 2015, 22, 395–404. [Google Scholar] [CrossRef]
- Yao, L.; Lu, N.; Jiang, S. Artificial Neural Network (ANN) for Multi-source PM2.5 Estimation Using Surface, MODIS, and Meteorological Data. In Proceedings of the 2012 International Conference on Biomedical Engineering and Biotechnology, Macau, Macao, 28–30 May 2012; pp. 1228–1231. [Google Scholar]
- Mei, B.; Tian, M. Analysis of Influential Factors on PM2.5 in Beijing Based on Spatio-Temporal Model. J. Appl. Stat. Manag. 2018, 37, 571–586. [Google Scholar]
- Ellett, F.S.; Ericson, D. Correlation, partial correlation, and causation. Synthese 1986, 67, 157–173. [Google Scholar] [CrossRef]
- Wang, W.; Zhao, S.; Jiao, L.; Taylor, M.; Zhang, B.; Xu, G.; Hou, H. Estimation of PM2.5 Concentrations in China Using a Spatial Back Propagation Neural Network. Sci. Rep. 2019, 9, 13788. [Google Scholar] [CrossRef]
- Wang, X.Q.; Wang, F.; Jia, L.L.; Ding, Y. Retrieval and Validation of Aerosol Optical Depth by using GF-1 WFV Cameras Data. Adv. Space Res. 2020, 65, 997–1007. [Google Scholar] [CrossRef]
- Yu, W.; Nan, Z.; Wang, Z.; Chen, H.; Wu, T.; Zhao, L. An Effective Interpolation Method for MODIS Land Surface Temperature on the Qinghai–Tibet Plateau. IEEE J. Sel. Top. Appl. Earth Obs. Remote Sens. 2015, 8, 4539–4550. [Google Scholar] [CrossRef]
- Safarpour, S.; Abdullahb, K.; Limb, H.S.; Dadrasa, M. Spatial Interpolation of Aerosol Optical Depth Pollution: Comparison of Methods for the Development of Aerosol Distribution. ISPRS Int. Arch. Photogramm. Remote Sens. Spat. Inf. Sci. 2017, 4, 237–244. [Google Scholar] [CrossRef]
- Sathe, Y.; Kulkarni, S.; Gupta, P.; Kaginalkar, A.; Islam, S.; Gargava, P. Application of Moderate Resolution Imaging Spectroradiometer (MODIS) Aerosol Optical Depth (AOD) and Weather Research Forecasting (WRF) model meteorological data for assessment of fine particulate matter (PM2.5) over India. Atmos. Pollut. Res. 2019, 10, 418–434. [Google Scholar] [CrossRef]
- Beckerman, B.S.; Jerrett, M.; Serre, M.; Martin, R.V.; Lee, S.J.; Van Donkelaar, A.; Ross, Z.; Su, J.; Burnett, R.T. A hybrid approach to estimating national scale spatiotemporal variability of PM2.5 in the contiguous United States. Environ. Sci. Technol. 2013, 47, 7233–7241. [Google Scholar] [CrossRef] [PubMed]
- Chow, J.C.; Chen, L.W.; Watson, J.G.; Lowenthal, D.H.; Magliano, K.A.; Turkiewicz, K.; Lehrman, D.E. PM2.5 chemical composition and spatiotemporal variability during the California Regional PM10/PM2.5 Air Quality Study (CRPAQS). J. Geophys. Res. Atmos. 2006, 111, 1–17. [Google Scholar] [CrossRef]
- Lin, G.; Fu, J.; Jiang, D.; Hu, W.; Dong, D.; Huang, Y.; Zhao, M. Spatio-temporal variation of PM2.5 concentrations and their relationship with geographic and socioeconomic factors in China. Int. J. Environ. Res. Public Health 2013, 11, 173–186. [Google Scholar] [CrossRef]
- Gelencsér, A.; May, B.; Simpson, D.; Sánchez-Ochoa, A.; Kasper-Giebl, A.; Puxbaum, H.; Caseiro, A.; Pio, C.; Legrand, M. Source apportionment of PM2.5 organic aerosol over Europe: Primary/secondary, natural/anthropogenic, and fossil/biogenic origin. J. Geophys. Res. Atmos. 2007, 112, 1–12. [Google Scholar] [CrossRef]
- Liu, Y.; Paciorek, C.J.; Koutrakis, P. Estimating regional spatial and temporal variability of PM2.5 Concentrations using satellite data, meteorology, and land use information. Environ. Health Perspect. 2009, 117, 886–892. [Google Scholar] [CrossRef]
- Kloog, I.; Nordio, F.; Coull, B.A.; Schwartz, J. Incorporating local land use regression and satellite aerosol optical depth in a hybrid model of spatiotemporal PM2.5 exposures in the Mid-Atlantic states. Environ. Sci. Technol. 2012, 46, 11913–11921. [Google Scholar] [CrossRef] [PubMed]
- National Oceanic and Atmospheric Administration Weather Prediction Center. The Heat Index Equation. Available online: http://www.wpc.ncep.noaa.gov/html/heatindex_equation.shtml (accessed on 28 May 2014).
- National Aeronautics and Space Administration. MODIS Standard Collection 6.1 Update Executive Summary. Available online: https://atmosphere-imager.gsfc.nasa.gov/documentation/collection-61 (accessed on 9 August 2017).
- Dark Sky Docs: Data Sources. Available online: https://darksky.net/dev/docs/sources (accessed on 4 September 2019).
- Tobler, W.R. A Computer Movie Simulating Urban Growth in the Detroit Region. Econ. Geogr. 1970, 46, 234–240. [Google Scholar] [CrossRef]
- Swami, A.; Jain, R. Scikit-learn: Machine Learning in Python. J. Mach. Learn. Res. 2012, 12, 2825–2830. [Google Scholar]
- Wang, X.X.; Brown, D.J. Boosting Orthogonal Least Squares Regression. Lect. Notes Comput. Sci. 2004, 3177, 678–683. [Google Scholar]








| Category | Characteristics | Unit |
|---|---|---|
| PM | PM | g/m |
| AOD | AOD | |
| NDVI | NDVI | |
| Meteorological | Temperature | °C |
| Somatosensory temperature [43] | °C | |
| Temperature difference | °C | |
| Daytime temperature difference | °C | |
| Somatosensory temperature difference | °C | |
| Daytime somatosensory temperature difference | °C | |
| Cloudiness | ||
| The dew point | °C | |
| Relative humidity | ||
| Sunshine length | h | |
| Visibility | km | |
| Gust speed | m/s | |
| Wind speed | m/s | |
| Wind speed angle | ° | |
| Pressure | hPa | |
| Snow intensity | cm | |
| Rainfall intensity | cm/h | |
| Time delay characteristics | t − 1 characteristics | |
| Space identification | Longitude and latitude | |
| Time node | Month |
| Riterion | Multiview | Time View | Spatial View | Local View | Global View | |||||
|---|---|---|---|---|---|---|---|---|---|---|
| MRE | MAE | MRE | MAE | MRE | MAE | MRE | MAE | MRE | MAE | |
| PM | 21.3% | 7.3 | 68.0% | 24.7 | 19.1% | 6.8 | 17.8% | 5.9 | 16.2% | 5.2 |
| Before Interpolation | Multi View | Time View | Spatial View | Local View | Global View | |
|---|---|---|---|---|---|---|
| AOD | 71.7% | 0.0% | 0.4% | 1.5% | 2.8% | 0.0% |
| AODs | 66.3% | 0.0% | 2.9% | 21.6% | 42.1% | 0.0% |
| NDVI | 58.6% | 1.0% | 24.3% | 52.2% | 55.5% | 34.4% |
| Meteorological | 48.3% | 22.7% | 27.3% | 29.2% | 37.5% | 29.4% |
| PM | 15.9% | 0.5% | 10.5% | 3.8% | 15.5% | 10.5% |
| DP-DNN | MLP | MI-NN | LSTM | GWR | B-OLSR | EN | |
|---|---|---|---|---|---|---|---|
| Space-Migration Test | |||||||
| MAE | 16.6 | 17.2 | 18.5 | 22.1 | 29.1 | 19.2 | 21.3 |
| MAEstd | 1.1 | 1.2 | 1.6 | 0.9 | 41.0 | 0.4 | 0.6 |
| RE | 41.80% | 44.7% | 44.6% | 76.1% | 141.1% | 56.6% | 67.0% |
| REstd | 4.90% | 4.72% | 5.0% | 13.7% | 141.7% | 4.3% | 5.7% |
| MSE | 691.5 | 744.2 | 901.2 | 1026.6 | 63,086.4 | 788.6 | 1008.9 |
| MSEstd | 100.4 | 103.7 | 181.1 | 176.1 | 275,336.9 | 49.0 | 81.0 |
| RMSE | 26.6 | 27.2 | 29.9 | 31.9 | 100.3 | 28.1 | 31.7 |
| RMSEstd | 1.9 | 1.9 | 2.9 | 2.6 | 230.3 | 0.9 | 1.3 |
| Time-prediction Test | |||||||
| MAE | 17.7 | 18.9 | 22.4 | 25.7 | 33.7 | 53.8 | 21.9 |
| MAEstd | 3.7 | 5.0 | 7.4 | 4.7 | 2.7 | 12.0 | 4.3 |
| RE | 46.8% | 50.9% | 61.9% | 87.4% | 108.3% | 211.2% | 70.7 |
| REstd | 7.2% | 11.7% | 20.8% | 18.8% | 26.9% | 71.3% | 10.9 |
| MSE | 766.2 | 837.4 | 1126.8 | 1645.7 | 2228.3 | 3966.7 | 1038 |
| MSEstd | 355.6 | 446.7 | 789.5 | 712.1 | 532.6 | 1300 | 489.7 |
| RMSE | 26.9 | 27.4 | 31.9 | 39.6 | 46.9 | 62.1 | 31.3 |
| RMSEstd | 6.1 | 5.0 | 10.3 | 8.9 | 5.1 | 10.5 | 7.6 |
| Average Time Consumption(s) | |||||||
| 4.2 | 3.1 | 3.3 | 26.4 | 3389.0 | 1.3 | 0.5 | |
Publisher’s Note: MDPI stays neutral with regard to jurisdictional claims in published maps and institutional affiliations. |
© 2021 by the authors. Licensee MDPI, Basel, Switzerland. This article is an open access article distributed under the terms and conditions of the Creative Commons Attribution (CC BY) license (https://creativecommons.org/licenses/by/4.0/).
Share and Cite
Liu, J.; Sun, Y.; Li, Q. High-Resolution PM2.5 Estimation Based on the Distributed Perception Deep Neural Network Model. Sustainability 2021, 13, 13985. https://doi.org/10.3390/su132413985
Liu J, Sun Y, Li Q. High-Resolution PM2.5 Estimation Based on the Distributed Perception Deep Neural Network Model. Sustainability. 2021; 13(24):13985. https://doi.org/10.3390/su132413985
Chicago/Turabian StyleLiu, Jiwei, Yong Sun, and Qun Li. 2021. "High-Resolution PM2.5 Estimation Based on the Distributed Perception Deep Neural Network Model" Sustainability 13, no. 24: 13985. https://doi.org/10.3390/su132413985
APA StyleLiu, J., Sun, Y., & Li, Q. (2021). High-Resolution PM2.5 Estimation Based on the Distributed Perception Deep Neural Network Model. Sustainability, 13(24), 13985. https://doi.org/10.3390/su132413985

