Latin American Microentrepreneurs: Trajectories and Meanings about Informal Work
Abstract
1. Introduction
2. Background
2.1. Entrepreneurship in Latin America
2.2. Decent Work as a Subjective Concept
2.3. Informal Work as an Option for the Latin American Citizen
2.4. Well-being at Work as an Assessment of Subjective Well-being
2.5. SDG8 and the Latin American Microentrepreneur
3. Materials and Methods
- Region A: It is made up of the districts in the north of Lima.
- Region B: It is made up of the districts in the south of Lima.
- Region C: It is made up of the districts in the east of Lima.
- Region D: It is made up of the districts in the center of Lima.
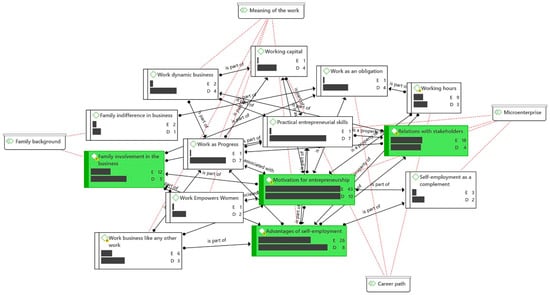
4. Results
4.1. Motivation for Entrepreneurship
4.2. Voluntary Entrepreneurs
4.3. Forced Entrepreneurs
4.4. Advantages of Self-Employment
4.4.1. Management: These Factors Have to Do with the Administration of the Business
4.4.2. Work Organization
4.5. Profitability
4.6. Work Environment
4.7. Family
4.8. Relationship with Stakeholders or Interest Groups
4.9. Family Participation in the Business
5. Discussion
6. Conclusions
Author Contributions
Funding
Institutional Review Board Statement
Informed Consent Statement
Data Availability Statement
Conflicts of Interest
References
- Toscano-Hernández, A. Análisis y evaluación de la Sostenibilidad Empresarial: Herramientas de apoyo a la toma de decisiones y la medición del rendimiento en pymes. Sustainability 2020. [Google Scholar]
- Ding, A.W.; Li, S. National response strategies and marketing innovations during the COVID-19 pandemic. Bus. Horiz. 2021, 64, 295–306. [Google Scholar] [CrossRef] [PubMed]
- Dias, Á.L.; Manuel, E.C.; Dutschke, G.; Pereira, R.; Pereira, L. Economic crisis effects on SME dynamic capabilities. Int. J. Learn. Chang. 2021, 13, 63. [Google Scholar] [CrossRef]
- Chatterjee, S.; Lebesmuehlbacher, T.; Narayanan, A. How productive is public investment? Evidence from formal and informal production in India. J. Dev. Econ. 2021, 151, 102625. [Google Scholar] [CrossRef]
- Ramoni-Perazzi, J.; Orlandoni-Merli, G. Analysis of the Formal/Informal Wage Inequalities in Colombia: A Semiparametric Approach. J. Appl. Soc. Sci. 2021, 15, 107–131. [Google Scholar] [CrossRef]
- Negrete Prieto, R.; Ramírez Reynoso, T. Resolución I de la XIX Conferencia Internacional de Estadísticos del Trabajo y su impacto en la estadística laboral en México. Real. Datos Espacio. Rev. Int. Estadística Geogr. 2015, 6, 92–131. [Google Scholar]
- León Mendoza, J.C. Determinantes de la informalidad laboral a nivel de los 24 departamentos peruanos: 2010–2018. Ph.D. Thesis, Faculty of Economic and Administrative Sciences, National University of Callao, Bellavista, Peru, 2020. Available online: https://bit.ly/3w9pzCY (accessed on 16 February 2021).
- Pabón, M.V.R. La informalidad laboral en América Latina. Arch. Rev. Cult. Nuestra Am. 2018, 25, 18–67. [Google Scholar]
- Aliaga Huaynalaya, J.P. Inflación y el crecimiento económico: Determinantes del desempleo en el Perú en los años 1980–2015. 2018. Available online: https://repositorio.continental.edu.pe/handle/20.500.12394/4906 (accessed on 13 February 2021).
- Marzi Muñoz, D.B.; Ugarte Cataldo, J.L. Focus America Latina. Latinoamérica y la OIT: El mínimo como máximo. Lav. Dirit. 2019, 33, 481–498. [Google Scholar]
- Caminos, J. Análisis del teletrabajo y su recepción legislativa en latinoamérica. Revista Jurídica Trab. 2020, 1, 209–237. [Google Scholar]
- Alzate, Y.M.S.; Zapata, G.M.V.; Gómez, M.J.B. Un análisis de los estudios acerca de las memorias de sostenibilidad en Latinoamérica. Contab. Neg. 2018, 13, 56–73. [Google Scholar] [CrossRef]
- López Ahumada, J.E. Trabajo decente y globalización en Latinoamérica: Una alternativa a la desigualdad laboral y social. Doc. Trab. 2017, 98, 1–50. [Google Scholar]
- González-Díaz, R.; Acevedo-Duque, Á.; Salazar-Sepúlveda, G.; Castillo, D. Contributions of Subjective Well-Being and Good Living to the Contemporary Development of the Notion of Sustainable Human Development. Sustainability 2021, 13, 3298. [Google Scholar] [CrossRef]
- Yi, H.-T.; Amenuvor, F.E.; Boateng, H. The Impact of Entrepreneurial Orientation on New Product Creativity, Competi-tive Advantage and New Product Performance in SMEs: The Moderating Role of Corporate Life Cycle. Sustainability 2021, 13, 3586. [Google Scholar] [CrossRef]
- Ceular-Villamandos, N.; Navajas-Romero, V.; Caridad y López del Río, L.; Zambrano-Santos, L.Z. Workplace Situation and Well-Being of Ecuadorian Self-Employed. Sustainability 2021, 13, 1892. [Google Scholar] [CrossRef]
- Han, H.; Quan, W.; Al-Ansi, A.; Chung, H.; Ngah, A.; Ariza-Montes, A.; Vega-Muñoz, A. A Theoretical Framework Development for Hotel Employee Turnover: Linking Trust in Supports, Emotional Exhaustion, Depersonalization, and Reduced Personal Accomplishment at Workplace. Sustainability 2020, 12, 8065. [Google Scholar] [CrossRef]
- Bustillos Bailey, A.; Sánchez Nogales, C.; López Murillo, S.; Campana Arroyo, G. Entre el emprendedurismo y la sub-sistencia. Rev. Investig. Neg. 2020, 13, 112–121. [Google Scholar] [CrossRef]
- González-Díaz, R.R.; Cruz-Ayala, K. Contraloría financiera en la contratación pública. Una revisión de los contratos de obras públicas del estado Venezolano. Inquietud Empresarial 2020, 20, 43–58. [Google Scholar]
- Teran-Yepez, E.; Guerrero-Mora, A.M. Teorías de emprendimiento: Revisión crítica de la literatura y sugerencias para futuras investigaciones. Rev. Espac. 2020, 41, 7. [Google Scholar]
- Sumba-Bustamante, R.Y.; Saltos-Ruiz, G.R.; Rodríguez-Suarez, C.A.; Tumbaco-Santiana, Z.L. El desempleo en el ecuador: Causas y consecuencias. Polo Conocimiento 2020, 5, 774–797. [Google Scholar]
- Bergel, S.D. Desarrollo sustentable y medio ambiente: La perspectiva latinoamericana. Alegatos 2020, 1, 196–221. [Google Scholar]
- Alonso, R.G.; Thoene, U.; Figueroa, A.M.; Amaris, E.M. El Emprendimiento Social en el marco de la Alianza del Pacífico. Revesco. Rev. Estud. Coop. 2020, 133, 67341. [Google Scholar] [CrossRef]
- Valenzuela-Klagges, I.; Valenzuela_Klagges, B.; Irarrazaval, J. Desarrollo Emprendedor Latinoamericano y sus Deter-minantes: Evidencias y Desafíos. Rev. Pilquen. Sección Cienc. Soc. 2018, 21, 55–63. [Google Scholar]
- Camarillo, A.B. La Nueva Forma de Hacer Negocios, un Comparativo de la Cultura del Emprendimiento Entre México y Perú. Vida Hist. 2019, 90–97. [Google Scholar] [CrossRef]
- Viveros, J.M.A.; Pisso, F.M.; Barajas, D.C. Emprendimientos radicalmente sustentables: Diseños emergentes desde el pensamiento crítico. Kepes 2020, 17, 493–536. [Google Scholar]
- Ordoñez-Gavilanes, M.E.; Rodríguez-Pillaga, R.T.; Ordóñez-Espinoza, C.G. Reflexiones sobre emprendimiento co-munitario y desarrollo local. Dominio Cienc. 2020, 6, 121–139. [Google Scholar]
- Regalado, V.B.; López, N.T.M.; González-Díaz, R.R.; Polo, E.A.S. Innovación y Desempeño Económico en México. CIID J. 2020, 1, 80–102. [Google Scholar] [CrossRef]
- Dagnino, R.P. Innovación y desarrollo social: Un desafío latinoamericano. Rev. Eletrôn. Adm. 2001, 7, 6. [Google Scholar]
- Porter, M.E. Michael Porter on competition. Antitrust Bull. 1999, 44, 841. [Google Scholar]
- González-Díaz, R.R.; Polo, E.A.S. Estrategias gerenciales para la innovación en instituciones educativa públicas. J. Latin Am. Sci. 2017, 1, 1–23. [Google Scholar]
- Carree, M.; Thurik, R. The Effect of Entrepreneurial Activity on National Economic Growth. Small Bus. Econ. 2005, 24, 311–321. [Google Scholar] [CrossRef]
- Zugravu-Soilita, N.; Kafrouni, R.; Bouard, S.; Apithy, L. Do cultural capital and social capital matter for economic performance? An empirical investigation of tribal agriculture in New Caledonia. Ecol. Econ. 2021, 182, 106933. [Google Scholar] [CrossRef]
- Robert, K.W.; Parris, T.M.; Leiserowitz, A.A. What is Sustainable Development? Goals, Indicators, Values, and Practice. Environ. Sci. Policy Sustain. Dev. 2005, 47, 8–21. [Google Scholar] [CrossRef]
- González-Díaz, R.R.; Ledesma, K.N.F. Cultura organizacional y Sustentabilidad empresarial en las Pymes durante crisis periodos de confinamiento social. CIID J. 2020, 1, 28–41. [Google Scholar] [CrossRef]
- Saiz-Álvarez, J.M.; Vega-Muñoz, A.; Acevedo-Duque, Á.; Castillo, D. B Corps: A Socioeconomic Approach for the COVID-19 Post-crisis. Front. Psychol. 2020, 11, 1867. [Google Scholar] [CrossRef] [PubMed]
- Atitsogbe, K.A.; Kossi, E.Y.; Pari, P.; Rossier, J. Decent Work in Sub-Saharan Africa: An Application of Psychology of Working Theory in a Sample of Togolese Primary School Teachers. J. Career Assess. 2021, 29, 36–53. [Google Scholar] [CrossRef]
- Noroño Sánchez, J.; Nuñez Villavicencio, M.; González Díaz, R. Ética sindical como mecanismo impulsor de competitividad en las pequeñas y medianas empresas./Union ethics as a mechanism driving competitiveness in small and medium-sized enterprises. Utop. Prax. Latinoam. 2020, 25, 154–173. [Google Scholar] [CrossRef]
- Ledesma, K.N.F.; González-Díaz, R.R. Etica sindical en la negociación de contrato colectivo de construcción de obras públicas. Caso Ducolsa. CIID J. 2020, 1, 1–14. [Google Scholar] [CrossRef]
- Hamia, M.A.A. Are developing countries accumulating sufficient total factor productivity to sustain their economic growth and job creation? Empirical evidence from the Middle East and North Africa region. Rev. Dev. Econ. 2020, 24, 1102–1127. [Google Scholar] [CrossRef]
- Bustamante-Cabrera, G.Í.; González-Díaz, R.R. Times of pandemic in Bolivia: Role of political and social organization in health policy. Eur. J. Mol. Clin. Med. 2021, 8, 2295–2304. Available online: https://ejmcm.com/article_8137.html (accessed on 10 May 2021).
- Vimal, K.E.K.; Kandasamy, J.; Duque, Á.A. Integrating sustainability and remanufacturing strategies by remanufacturing quality function deployment (RQFD). Environ. Dev. Sustain. 2021, 1–33. [Google Scholar] [CrossRef]
- Guirado, C.; Valldeperas, N.; Tulla, A.F.; Sendra, L.; Badia, A.; Evard, C.; Cebollada, À.; Espluga, J.; Pallarès, I.; Vera, A. Social farming in Catalonia: Rural local development, employment opportunities and empowerment for people at risk of social exclusion. J. Rural. Stud. 2017, 56, 180–197. [Google Scholar] [CrossRef]
- Jovanović, V. A bifactor model of subjective well-being: A re-examination of the structure of subjective well-being. Pers. Individ. Differ. 2015, 87, 45–49. [Google Scholar] [CrossRef]
- Contreras-Barraza, N.; Espinosa-Cristia, J.F.; Salazar-Sepulveda, G.; Vega-Muñoz, A.; Ariza-Montes, A. A Scientometric Systematic Review of Entrepreneurial Wellbeing Knowledge Production. Front. Psychol. 2021, 12, 641465. [Google Scholar] [CrossRef]
- Joshanloo, M. Investigating the relationships between subjective well-being and psychological well-being over two decades. Emotion 2019, 19, 183–187. [Google Scholar] [CrossRef] [PubMed]
- Colovic, A.; Williams, C. Group culture, gender diversity and organizational innovativeness: Evidence from Serbia. J. Bus. Res. 2020, 110, 282–291. [Google Scholar] [CrossRef]
- Lavy, S.; Littman-Ovadia, H. All you need is love? Strengths mediate the negative associations between attachment orientations and life satisfaction. Pers. Individ. Differ. 2011, 50, 1050–1055. [Google Scholar] [CrossRef]
- Stevenson, J.C.; Millings, A.; Emerson, L.-M. Psychological Well-being and Coping: The Predictive Value of Adult Attachment, Dispositional Mindfulness, and Emotion Regulation. Mindfulness 2018, 10, 256–271. [Google Scholar] [CrossRef]
- Karreman, A.; Vingerhoets, A.J. Attachment and well-being: The mediating role of emotion regulation and resilience. Pers. Individ. Differ. 2012, 53, 821–826. [Google Scholar] [CrossRef]
- Colovic, A.; Escobar, O.R.; LaMotte, O.; Meschi, P.-X. Multinational enterprises, local firms, and employee human rights violation in the workplace. Multinatl. Bus. Rev. 2019, 27, 247–265. [Google Scholar] [CrossRef]
- González-Díaz, R.R.; Becerra-Perez, L.A. Stimulating Components for Business Development in Latin American SMEs. In Advances in Intelligent Systems and Computing; Springer Science and Business Media LLC: Secaucus, NJ, USA, 2021; pp. 366–374. [Google Scholar]
- Cantazaro, A.; Wei, M. Adult Attachment, Dependence, Self-Criticism, and Depressive Symptoms: A Test of a Mediational Model. J. Pers. 2010, 78, 1135–1162. [Google Scholar] [CrossRef]
- Brenner, S.L.; Burns, B.J.; Curry, J.F.; Silva, S.G.; Kratochvil, C.J.; Domino, M.E. Mental health service use among adolescents following participation in a randomized clinical trial for depression. J. Clin. Child Adolesc. Psychol. 2015, 44, 551–558. [Google Scholar] [CrossRef]
- Ullah, F.; Wu, Y.; Mehmood, K.; Jabeen, F.; Iftikhar, Y.; Acevedo-Duque, Á.; Kwan, H. Impact of Spectators’ Perceptions of Corporate Social Responsibility on Regional Attachment in Sports: Three-Wave Indirect Effects of Spectators’ Pride and Team Identification. Sustainability 2021, 13, 597. [Google Scholar] [CrossRef]
- Colovic, A.; Schruoffeneger, M. Entrepreneuring for deprived urban communities: Exploring the role of micro-entrepreneurship. Eur. Manag. Rev. 2021. [Google Scholar] [CrossRef]
- González-Díaz, R.R.; Acevedo-Duque, Á.E.; Guanilo-Gómez, S.L.; Cachicatari-Vargas, E. Business counterintelligence as a protection strategy for SMEs. Entrep. Sustain. Issues 2021, 8, 340–352. [Google Scholar] [CrossRef]
- González-Díaz, R.R.; Acosta-Moltó, E.M. ExPro as psycho-affective stimulators through experiential marketing in nonprofit organizations. CIID J. 2020, 1, 1–27. [Google Scholar] [CrossRef]
- González-Díaz, R.R.; Acevedo-Duque, Á.; Guanilo-Gómez, S.; Cruz-Ayala, K. Ruta de Investigación Cualitativa—Naturalista. Una alternativa para estudios gerenciales. Rev. Cienc. Soc. 2021, 28, 34–52. [Google Scholar] [CrossRef]
- Gonzalez-Diaz, R.R.; Polo, E.A.S. Entrevistas Espontaneas Categoriales (EEC) para la construcción de categorías orientadoras en la investigación cualitativa. J. Latin Am. Sci. 2020, 2, 1–11. Available online: https://lasjournal.com/index.php/abstract/article/view/2 (accessed on 10 May 2021).
- Hwang, S. Utilizing Qualitative Data Analysis Software. Soc. Sci. Comput. Rev. 2007, 26, 519–527. [Google Scholar] [CrossRef]
- Kuratko, D.F.; McMullen, J.S.; Hornsby, J.S.; Jackson, C. Is your organization conducive to the continuous creation of social value? Toward a social corporate entrepreneurship scale. Bus. Horiz. 2017, 60, 271–283. [Google Scholar] [CrossRef]
- Huerta, G. El Cuarto Sector de la Economía en Chile. Es Necesaria una Legislación Para las Empresas B. Master’s Thesis, University of Chile, Santiago, Chile, 2018. Available online: http://repositorio.uchile.cl/handle/2250/151833 (accessed on 10 May 2021).
- Hsu, F.-J.; Chen, S.-H. Does corporate social responsibility drive better performance by adopting IFRS? Evidence from emerging market. J. Comput. Appl. Math. 2020, 371, 112631. [Google Scholar] [CrossRef]
- Riolfo, G. The New Italian Benefit Corporation. Eur. Bus. Organ. Law Rev. 2020, 21, 279–317. [Google Scholar] [CrossRef]
- Hörisch, J. The relation of COVID-19 to the UN sustainable development goals: Implications for sustainability accounting, management and policy research. Sustain. Account. Manag. Policy J. 2021. ahead-of-p. [Google Scholar] [CrossRef]
- Rela, I.Z.; Awang, A.H.; Ramli, Z.; Rusdan, M.; Mappasomba, M.; Nikoyan, A. Conceptual model of corporate social responsibility impact on community well-being. Entrep. Sustain. Issues 2020, 8, 311–323. [Google Scholar] [CrossRef]
- Stuetzer, M.; Audretsch, D.B.; Obschonka, M.; Gosling, S.D.; Rentfrow, P.J.; Potter, J. Entrepreneurship culture, knowledge spillovers and the growth of regions. Reg. Stud. 2017, 52, 608–618. [Google Scholar] [CrossRef]
- Bianchi, C.; Reyes, V.; Devenin, V. Consumer motivations to purchase from benefit corporations (B Corps). Corp. Soc. Responsib. Environ. Manag. 2020, 27, 1445–1453. [Google Scholar] [CrossRef]
- Grabowski, W.; Stawasz, E. The Role of Business Consulting in Creating Knowledge and Formulating a Strategy of Development in Polish Micro-Enterprises. J. East Eur. Manag. Stud. 2017, 22, 374–396. [Google Scholar] [CrossRef]
- González-Díaz, R.R.; Lara, R.J.V.; López, R.O.; Hernández-Royett, J. Tax on advertising and commercial advertising: An analysis from Municipal Tax Management. Globalciencia 2016, 2, 20–34. [Google Scholar]
- González-Díaz, R.R.; Perez, L.A.B. Análisis financiero empresarial del sector comercio como factor de competitividad través de la lógica difusa. Estrategia 2015, 1, 1–10. [Google Scholar]
- González-Díaz, R.R.; Acevedo-Duque, Á.; Flores-Ledesma, K.N.; Cruz-Ayala, K.; Guanilo Gomez, S.L. Knowledge Management Strategies Through Educational Digital Platforms During Periods of Social Confinement. In Trends and Applications in Information Systems and Technologies; Rocha, A., Adeli, H., Dzemyda, G., Moreira, F., Ramalho Correia, A.M., Eds.; Springer International Publishing: Cham, Switzerland, 2021; Volume 2, pp. 297–303. [Google Scholar]
- Hernández-Julio, Y.F.; Meriño-Fuentes, I.; González-Díaz, R.R.; Guerrero-Avendaño, A.; Toledo, L.V.O.; Bernal, W.N. Fuzzy knowledge discovery and decision-making through clustering and Dynamic tables: Application in Colombian business Finance. In Proceedings of the 15th Iberian Conference on Information Systems and Technologies (CISTI), Sevilla, Spain, 24–27 June 2020; pp. 1–5. [Google Scholar] [CrossRef]
- González-Díaz, R.R.; Vásquez Llamo, C.E.; Hurtado Tiza, D.R.; Menacho Rivera, A.S. Plataformas interactivas y estrategias de gestión del conocimiento durante el Covid-19. Rev. Venez. Gerencia 2020, 25, 68–81. Available online: https://produccioncientificaluz.org/index.php/rvg/article/view/35177 (accessed on 10 May 2021).





| Category | Region A Gr = 93; GS = 6 | Region B Gr = 4; GS = 6 | Region C Gr = 11; GS = 6 | Region D Gr = 24; GS = 6 | Total | |||||
|---|---|---|---|---|---|---|---|---|---|---|
| Absolute | Row | Absolute | Row | Absolute | Row | Absolute | Row | Absolute | Row | |
| ● Advantages of self-employment Gr = 26 | 20 | 29.73% | 22 | 33.20% | 15 | 22.13% | 10 | 14.94% | 67 | 100.00% |
| ● Family involvement in the business Gr = 12 | 7 | 12.72% | 22 | 40.59% | 22 | 40.59% | 3 | 6.09% | 55 | 100.00% |
| ● Motivation for entrepreneurship Gr = 43 | 25 | 20.72% | 22 | 18.51% | 30 | 24.68% | 44 | 36.09% | 121 | 100.00% |
| ● Relations with stakeholders Gr = 18 | 15 | 59.88% | 0 | 0.00% | 0 | 0.00% | 10 | 40.12% | 25 | 100.00% |
| Total | 67 | 25.00% | 67 | 25.00% | 67 | 25.00% | 67 | 25.00% | 268 | 100.00% |
Publisher’s Note: MDPI stays neutral with regard to jurisdictional claims in published maps and institutional affiliations. |
© 2021 by the authors. Licensee MDPI, Basel, Switzerland. This article is an open access article distributed under the terms and conditions of the Creative Commons Attribution (CC BY) license (https://creativecommons.org/licenses/by/4.0/).
Share and Cite
Benites, M.; González-Díaz, R.R.; Acevedo-Duque, Á.; Becerra-Pérez, L.A.; Tristancho Cediel, G. Latin American Microentrepreneurs: Trajectories and Meanings about Informal Work. Sustainability 2021, 13, 5449. https://doi.org/10.3390/su13105449
Benites M, González-Díaz RR, Acevedo-Duque Á, Becerra-Pérez LA, Tristancho Cediel G. Latin American Microentrepreneurs: Trajectories and Meanings about Informal Work. Sustainability. 2021; 13(10):5449. https://doi.org/10.3390/su13105449
Chicago/Turabian StyleBenites, Marcela, Romel Ramón González-Díaz, Ángel Acevedo-Duque, Luis Armando Becerra-Pérez, and Graciela Tristancho Cediel. 2021. "Latin American Microentrepreneurs: Trajectories and Meanings about Informal Work" Sustainability 13, no. 10: 5449. https://doi.org/10.3390/su13105449
APA StyleBenites, M., González-Díaz, R. R., Acevedo-Duque, Á., Becerra-Pérez, L. A., & Tristancho Cediel, G. (2021). Latin American Microentrepreneurs: Trajectories and Meanings about Informal Work. Sustainability, 13(10), 5449. https://doi.org/10.3390/su13105449

