Circular Economy Practices among Industrial EMAS-Registered SMEs in Spain
Abstract
1. Introduction
- RQ1: Do companies include the CE concept in their environmental statements?
- RQ2: What CE activities or practices do companies claim to have adopted? Are some activities more commonly adopted than others?
- RQ3: How are CE practices reported and quantified in environmental statements? How are these practices reported to stakeholders?
- RQ4: Does a relationship exist between circularity practices and economic performance?
- RQ5: What information should be included in environmental statements in the future to help evaluate the application of circularity practices in EMAS-registered companies?
2. Overview of the Research Context
- SDG 7: Ensure access to affordable, reliable, sustainable and modern energy.
- SDG 8: Promote inclusive and sustainable economic growth, employment and decent work for all.
- SDG 9: Build resilient infrastructure, promote sustainable industrialization and foster innovation.
- SDG 12: Ensure sustainable consumption and production patterns.
- SDG 13: Take urgent action to combat climate change and its impacts.
- Macro: includes national and supranational levels where work is being done to promote a society oriented towards recycling and circularity implemented nationally and supranationally. Includes cities and states.
- Meso: contemplates CE implementation through eco-parks, local industrial symbiosis initiatives and through the management of waste and the inflow and outflow of resources and raw materials in a territory.
- Micro: refers to companies and organisations and consumers. CE objectives for this level are focused mainly on more environmentally sustainable production.
- Nano: at process or product level.
2.1. Adopting the Circular Economy in SMEs
2.2. Environmental Management Systems and the Circular Economy
2.3. Models for Measuring Micro Level Circularity Actions
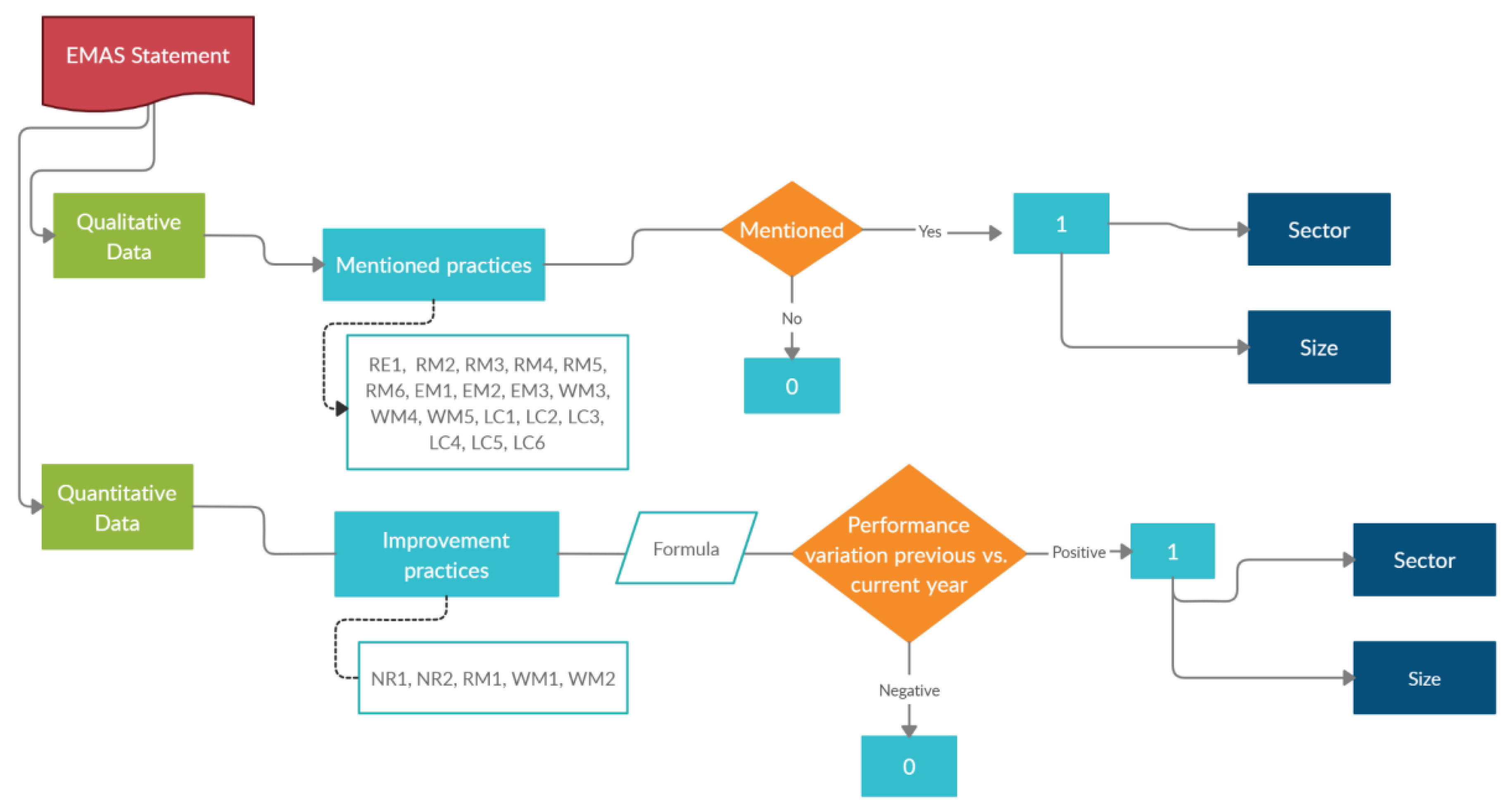
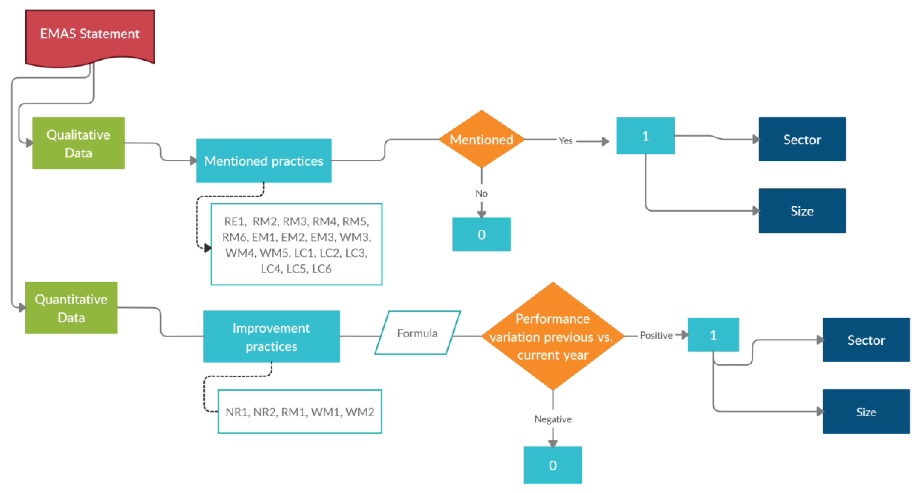
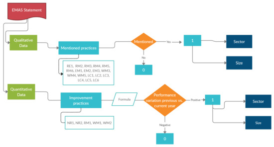
3. Methodology
4. Results
4.1. RQ1: Do Companies Include the CE Concept in Their Environmental Statements?
4.2. RQ2: What CE Activities or Practices do Companies Claim to Have Adopted? Are Some Activities More Commonly Adopted than Others?
- Improved energy efficiency in production: while companies with 51–100 workers showed increased energy efficiency (6 out of 7), only 1 out of 4 of the companies with 101–250 workers showed a decrease.
- Renewable energy use: companies with <50 workers and those with 101–250 workers mention renewable energy (5 out of 15, and 5 out of 8, respectively). Companies with 51–100 workers do not report using renewable energy (0 out of 7).
- Eco-design: companies with <50 workers and those with 101–250 workers mention eco-design in their statements (4 out of 15, and 5 out of 8, respectively). Companies with 51–100 workers do not report any eco-design actions (0 out of 7).
- By sector, significant differences were found in the following cases:
- Renewable energy use: while the total of the companies in the Minerals/Wood group (4 out of 4) reported using renewable energies, the Textile and Other industries groups do not mention using renewable energies (0 out of 4 and 0 out of 6, respectively).
- Reduction in emissions stemming from using clean energies: The Minerals/Wood group mentions a reduced emissions from clean energy use (4 out of 4); the Textile and Metal groups do not mention any actions taken regarding clean energies (0 out of 4 and 0 out of 6).
4.3. RQ3: How Are CE Practices Reported and Quantified in Environmental Statements? How Are These Practices Reported to Stakeholders?
4.4. RQ4: Does a Relationship Exist between Circularity Practices and Economic Performance?
4.5. RQ5: What Information Should Be Included in Environmental Statements in the Future to Help Evaluate the Application of Circularity Practices in EMAS-Registered Companies?
5. Discussion and Conclusions
Supplementary Materials
Author Contributions
Funding
Acknowledgments
Conflicts of Interest
References
- Ellen MacArthur Fundation. Towards the circular economy. Econ. Bus. Ration. Accel. Transition 2013, 2, 23–44. [Google Scholar]
- Mitchell, P. Economic Growth Potential of More Circular Economies. WRAP (Waste & Resources Action Programme), 2015. Available online: https://www.researchgate.net/publication/284187423_Economic_growth_potential_of_more_circular_economies (accessed on 15 October 2020).
- European Environment Agengy. Circular economy in Europe—Developing the Knowledge Base—European Environment Agency. Available online: https://www.eea.europa.eu/publications/circular-economy-in-europe (accessed on 27 July 2020).
- Veleva, V.R.; Bodkin, G. Corporate-entrepreneur collaborations to advance a circular economy. J. Clean. Prod. 2018, 188, 20–37. [Google Scholar] [CrossRef]
- Franco, M.A. Circular economy at the micro level: A dynamic view of incumbents’ struggles and challenges in the textile industry. J. Clean. Prod. 2017, 168, 833–845. [Google Scholar] [CrossRef]
- Lewandowski, M. Designing the Business Models for Circular Economy—Towards the Conceptual Framework. Sustainability 2016, 8, 43. [Google Scholar] [CrossRef]
- Pieroni, M.P.; McAloone, T.C.; Pigosso, D.C. Business model innovation for circular economy and sustainability: A review of approaches. J. Clean. Prod. 2019, 215, 198–216. [Google Scholar] [CrossRef]
- Garcés-Ayerbe, C.; Rivera-Torres, P.; Suárez-Perales, I.; La Hiz, D.I.L.-D. Is It Possible to Change from a Linear to a Circular Economy? An Overview of Opportunities and Barriers for European Small and Medium-Sized Enterprise Companies. Int. J. Environ. Res. Public Heal. 2019, 16, 851. [Google Scholar] [CrossRef]
- Katz-Gerro, T.; Sintas, J.L. Mapping circular economy activities in the European Union: Patterns of implementation and their correlates in small and medium-sized enterprises. Bus. Strat. Environ. 2018, 28. [Google Scholar] [CrossRef]
- Lieder, M.; Rashid, A. Towards circular economy implementation: A comprehensive review in context of manufacturing industry. J. Clean. Prod. 2016, 115, 36–51. [Google Scholar] [CrossRef]
- European Comission. Moving towards a Circular Economy with EMAS. Luxemburg 2017. [Google Scholar] [CrossRef]
- Marrucci, L.; Daddi, T.; Iraldo, F. The integration of circular economy with sustainable consumption and production tools: Systematic review and future research agenda. J. Clean. Prod. 2019, 240, 118268. [Google Scholar] [CrossRef]
- Fonseca, L.M.; Domingues, J.P.; Pereira, M.T.; Martins, F.; Zimon, D. Assessment of Circular Economy within Portuguese Organizations. Sustainability 2018, 10, 2521. [Google Scholar] [CrossRef]
- Ormazabal, M.; Sarriegi, J.M.; Barkemeyer, R.; Viles, E.; McAnulla, F. Evolutionary Pathways of Environmental Management in UK Companies. Corp. Soc. Responsib. Environ. Manag. 2013, 22, 169–181. [Google Scholar] [CrossRef]
- Parker, C.M.; Redmond, J.; Simpson, M. A Review of Interventions to Encourage SMEs to Make Environmental Improvements. Environ. Plan. C: Gov. Policy 2009, 27, 279–301. [Google Scholar] [CrossRef]
- EMAS Register. Register of EMAS Firms. Available online: https://webgate.ec.europa.eu/emas2/public/registration/list (accessed on 15 July 2019).
- Del Río, P.; Carrillo-Hermosilla, J.; Könnölä, T.; Bleda, M. Resources, capabilities and competences for eco-innovation. Technol. Econ. Dev. Econ. 2015, 22, 274–292. [Google Scholar] [CrossRef]
- Aranda-Usón, A.; Portillo-Tarragona, P.; Scarpellini, S.; Llena-Macarulla, F. The progressive adoption of a circular economy by businesses for cleaner production: An approach from a regional study in Spain. J. Clean. Prod. 2020, 247, 119648. [Google Scholar] [CrossRef]
- European Comission. Towards a Circular Economy: A Zero Waste Programme for Europe. Brussels 2014. Available online: http://ec.europa.eu/environment/resource_efficiency/re_platform/index_en.htm (accessed on 5 September 2020).
- Prieto-Sandoval, V.; Ormazabal, M.; Jaca, C.; Viles, E. Key elements in assessing circular economy implementation in small and medium-sized enterprises. Bus. Strat. Environ. 2018, 27, 1525–1534. [Google Scholar] [CrossRef]
- OOrmazabal, M.; Prieto-Sandoval, V.; Jaca, C.; Santos, J. An overview of the circular economy among SMEs in the Basque country: A multiple case study. J. Ind. Eng. Manag. 2016, 9, 1047–1058. [Google Scholar] [CrossRef]
- Portillo, P.; Estudios, C. Nivel de Implantación de la Economía Circular en Aragón; CESA: Zaragoza, Spain, 2017. [Google Scholar]
- Aranda-Usón, A.; Portillo-Tarragona, P.; Marín-Vinuesa, L.M.; Scarpellini, S. Financial Resources for the Circular Economy: A Perspective from Businesses. Sustainability 2019, 11, 888. [Google Scholar] [CrossRef]
- European Comission. Closing the Loop—An EU Action Plan for the Circular Economy. Brussels 2015. Available online: https://eur-lex.europa.eu/resource.html?uri=cellar:8a8ef5e8-99a0-11e5-b3b7-01aa75ed71a1.0012.02/DOC_1&format=PDF (accessed on 5 September 2020).
- Manninen, K.; Koskela, S.; Antikainen, R.; Bocken, N.; Dahlbo, H.; Aminoff, A. Do circular economy business models capture intended environmental value propositions? J. Clean. Prod. 2018, 171, 413–422. [Google Scholar] [CrossRef]
- Witjes, S.; Lozano, R. Towards a more Circular Economy: Proposing a framework linking sustainable public procurement and sustainable business models. Resour. Conserv. Recycl. 2016, 112, 37–44. [Google Scholar] [CrossRef]
- Geissdoerfer, M.; Savaget, P.; Bocken, N.M.; Hultink, E.J. The Circular Economy—A new sustainability paradigm? J. Clean. Prod. 2017, 143, 757–768. [Google Scholar] [CrossRef]
- Walls, J.L.; Paquin, R.L. Organizational Perspectives of Industrial Symbiosis. Organ. Environ. 2015, 28, 32–53. [Google Scholar] [CrossRef]
- Zeng, H.; Chen, X.; Xiao, X.; Zhou, Z. Institutional pressures, sustainable supply chain management, and circular economy capability: Empirical evidence from Chinese eco-industrial park firms. J. Clean. Prod. 2017, 155, 54–65. [Google Scholar] [CrossRef]
- Kirchherr, J.; Reike, D.; Hekkert, M. Conceptualizing the circular economy: An analysis of 114 definitions. Resour. Conserv. Recycl. 2017, 127, 221–232. [Google Scholar] [CrossRef]
- Prieto-Sandoval, V.; Jaca, C.; Ormazabal, M. Towards a consensus on the circular economy. J. Clean. Prod. 2018, 179, 605–615. [Google Scholar] [CrossRef]
- Murray, A.; Skene, K.; Haynes, K. The Circular Economy: An Interdisciplinary Exploration of the Concept and Application in a Global Context. J. Bus. Ethic. 2015, 140, 369–380. [Google Scholar] [CrossRef]
- Ellen Macarthur Foundation. Growth within: A circular economy vision for a competitive Europe. Ellen MacArthur Found 2015, 100, 1–22. [Google Scholar]
- Ghisellini, P.; Cialani, C.; Ulgiati, S. A review on circular economy: The expected transition to a balanced interplay of environmental and economic systems. J. Clean. Prod. 2016, 114, 11–32. [Google Scholar] [CrossRef]
- Yuan, Z.; Bi, J.; Moriguichi, Y. The Circular Economy: A New Development Strategy in China. J. Ind. Ecol. 2008, 10, 4–8. [Google Scholar] [CrossRef]
- Li, H.; Bao, W.; Xiu, C.; Zhang, Y.; Xu, H. Energy conservation and circular economy in China’s process industries. Energy 2010, 35, 4273–4281. [Google Scholar] [CrossRef]
- Andersen, M.S. An introductory note on the environmental economics of the circular economy. Sustain. Sci. 2006, 2, 133–140. [Google Scholar] [CrossRef]
- Kama, K. Circling the economy: Resource-making and marketization in EU electronic waste policy. Area 2014, 47, 16–23. [Google Scholar] [CrossRef]
- Zhijun, F.; Nailing, Y. Putting a circular economy into practice in China. Sustain. Sci. 2007, 2, 95–101. [Google Scholar] [CrossRef]
- Ehrenfeld, J.; Gertler, N. Industrial Ecology in Practice: The Evolution of Interdependence at Kalundborg. J. Ind. Ecol. 1997, 1, 67–79. [Google Scholar] [CrossRef]
- Jacobsen, N.B. Industrial Symbiosis in Kalundborg, Denmark: A Quantitative Assessment of Economic and Environmental Aspects. J. Ind. Ecol. 2008, 10, 239–255. [Google Scholar] [CrossRef]
- Liu, Q.; Li, H.-M.; Zuo, X.-L.; Zhang, F.-F.; Wang, L. A survey and analysis on public awareness and performance for promoting circular economy in China: A case study from Tianjin. J. Clean. Prod. 2009, 17, 265–270. [Google Scholar] [CrossRef]
- Morlet, A.; Blériot, J.; Opsomer, R. Intelligent Assets: Unlocking the Circular Economy Potential, by the Ellen MacArthur Foundation and World Economic Forum as Part of Project MainStream. 2016. Available online: https://www.ellenmacarthurfoundation.org/publications/intelligent-assets (accessed on 5 September 2020).
- Haas, W.; Krausmann, F.; Wiedenhofer, D.; Heinz, M. How Circular is the Global Economy? An Assessment of Material Flows, Waste Production, and Recycling in the European Union and the World in 2005. J. Ind. Ecol. 2015, 19, 765–777. [Google Scholar] [CrossRef]
- Mathews, J.A.; Tan, H. Progress Toward a Circular Economy in China: The drivers (and inhibitors) of eco-industrial initiative. J. Ind. Ecol. 2011, 15, 435–457. [Google Scholar] [CrossRef]
- Saidani, M.; Yannou, B.; Leroy, Y.; Cluzel, F. How to Assess Product Performance in the Circular Economy? Proposed Requirements for the Design of a Circularity Measurement Framework. Recycling 2017, 2, 6. [Google Scholar] [CrossRef]
- Ormazabal, M.; Prieto-Sandoval, V.; Puga-Leal, R.; Jaca, C. Circular Economy in Spanish SMEs: Challenges and opportunities. J. Clean. Prod. 2018, 185, 157–167. [Google Scholar] [CrossRef]
- Elkington, J. The Triple Bottom Line. Does it All Add Up? Henriques, A., Richardson, J., Eds.; Routledge: London, UK, 2001; pp. 1–16. [Google Scholar]
- Ministerio Industria. Cifras PYME. Publicaciones Ministerio de Industria. Available online: http://www.ipyme.org/Publicaciones/cifraspyme-enero2020.pdf (accessed on 15 March 2020).
- Geng, Y.; Doberstein, B. Developing the circular economy in China: Challenges and opportunities for achieving ’leapfrog development’. Int. J. Sustain. Dev. World Ecol. 2008, 15, 231–239. [Google Scholar] [CrossRef]
- Rizos, V.; Behrens, A.; Van Der Gaast, W.; Hofman, E.; Ioannou, A.; Kafyeke, T.; Flamos, A.; Rinaldi, R.; Papadelis, S.; Hirschnitz-Garbers, M.; et al. Implementation of Circular Economy Business Models by Small and Medium-Sized Enterprises (SMEs): Barriers and Enablers. Sustainability 2016, 8, 1212. [Google Scholar] [CrossRef]
- Mura, M.; Longo, M.; Zanni, S. Circular economy in Italian SMEs: A multi-method study. J. Clean. Prod. 2020, 245, 118821. [Google Scholar] [CrossRef]
- Agyemang, M.; Kusi-Sarpong, S.; Khan, S.A.; Mani, V.; Rehman, S.T.; Kusi-Sarpong, H. Drivers and barriers to circular economy implementation. Manag. Decis. 2019, 57, 971–994. [Google Scholar] [CrossRef]
- Shi, H.; Peng, S.; Liu, Y.; Zhong, P. Barriers to the implementation of cleaner production in Chinese SMEs: Government, industry and expert stakeholders’ perspectives. J. Clean. Prod. 2008, 16, 842–852. [Google Scholar] [CrossRef]
- Bassi, F.; Dias, J.G. The use of circular economy practices in SMEs across the EU. Resour. Conserv. Recycl. 2019, 146, 523–533. [Google Scholar] [CrossRef]
- Accenture Strategy. Insights Circular Advantatges. 2015. Available online: https://www.accenture.com/es-es/insight-circular-advantage-innovative-business-models-value-growth (accessed on 15 October 2020).
- Thorley, J.; Garza-Reyes, J.A.; Anosike, A. The circular economy impact on small to medium enterprises. Waste Manag. Environ. IX 2018, 231, 257–267. [Google Scholar] [CrossRef]
- Testa, F.; Heras-Saizarbitoria, I.; Daddi, T.; Boiral, O.; Iraldo, F. Public regulatory relief and the adoption of environmental management systems: A European survey. J. Environ. Plan. Manag. 2016, 59, 2231–2250. [Google Scholar] [CrossRef]
- Moktadir, A.; Rahman, T.; Rahman, H.; Ali, S.M.; Paul, S.K. Drivers to sustainable manufacturing practices and circular economy: A perspective of leather industries in Bangladesh. J. Clean. Prod. 2018, 174, 1366–1380. [Google Scholar] [CrossRef]
- Gharfalkar, M.; Court, R.; Campbell, C.; Ali, Z.; Hillier, G. Analysis of waste hierarchy in the European waste directive 2008/98/EC. Waste Manag. 2015, 39, 305–313. [Google Scholar] [CrossRef]
- Fletcher, C.A.; Hooper, P.D.; Dunk, R.M. Unintended consequences of secondary legislation: A case study of the UK landfill tax (qualifying fines) order 2015. Resour. Conserv. Recycl. 2018, 138, 160–171. [Google Scholar] [CrossRef]
- Despeisse, M.; Kishita, Y.; Nakano, M.; Barwood, M. Towards a Circular Economy for End-of-Life Vehicles: A Comparative Study UK–Japan. Procedia CIRP 2015, 29, 668–673. [Google Scholar] [CrossRef]
- Ghisellini, P.; Ji, X.; Liu, G.; Ulgiati, S. Evaluating the transition towards cleaner production in the construction and demolition sector of China: A review. J. Clean. Prod. 2018, 195, 418–434. [Google Scholar] [CrossRef]
- Hu, Y.; He, X.; Poustie, M. Can Legislation Promote a Circular Economy? A Material Flow-Based Evaluation of the Circular Degree of the Chinese Economy. Sustainability 2018, 10, 990. [Google Scholar] [CrossRef]
- Zink, T.; Geyer, R. Circular Economy Rebound. J. Ind. Ecol. 2017, 21, 593–602. [Google Scholar] [CrossRef]
- Fischer, A.; Pascucci, S. Institutional incentives in circular economy transition: The case of material use in the Dutch textile industry. J. Clean. Prod. 2017, 155, 17–32. [Google Scholar] [CrossRef]
- Liu, Y.S.; Yang, J.H. A longitudinal analysis of corporate greenhouse gas disclosure strategy. Corp. Gov. Int. J. Bus. Soc. 2018, 18, 317–330. [Google Scholar] [CrossRef]
- Lacy, P.; Rutqvist, J. The Sharing Platform Business Model: Sweating Idle Assets. Waste Wealth 2015, 2015, 84–98. [Google Scholar] [CrossRef]
- Daddi, T.; Iraldo, F.; Testa, F. Environmental Certification for Organisations and Products: Management Approaches and Operational Tools; Taylor and Francis Inc.: New York, NY, USA, 2015. [Google Scholar] [CrossRef]
- Chiarini, A. Setting Strategies outside a Typical Environmental Perspective Using ISO 14001 Certification. Bus. Strat. Environ. 2017, 26, 844–854. [Google Scholar] [CrossRef]
- Matuszak-Flejszman, A.; Szyszka, B.; Johannsdottir, L. Effectiveness of EMAS: A case study of Polish organisations registered under EMAS. Environ. Impact Assess. Rev. 2019, 74, 86–94. [Google Scholar] [CrossRef]
- Boiral, O.; Guillaumie, L.; Heras-Saizarbitoria, I.; Tene, C.V.T. Adoption and Outcomes of ISO 14001: A Systematic Review. Int. J. Manag. Rev. 2017, 20. [Google Scholar] [CrossRef]
- Heras-Saizarbitoria, I.; Arana, G.; Boiral, O. Outcomes of Environmental Management Systems: The Role of Motivations and Firms’ Characteristics. Bus. Strat. Environ. 2015, 25, 545–559. [Google Scholar] [CrossRef]
- Daddi, T.; Magistrelli, M.; Frey, M.; Iraldo, F. Do environmental management systems improve environmental performance? Empirical evidence from Italian companies. Environ. Dev. Sustain. 2011, 13, 845–862. [Google Scholar] [CrossRef]
- Daddi, T.; Testa, F.; Frey, M.; Iraldo, F. Exploring the link between institutional pressures and environmental management systems effectiveness: An empirical study. J. Environ. Manag. 2016, 183, 647–656. [Google Scholar] [CrossRef] [PubMed]
- Iraldo, F.; Testa, F.; Frey, M. Is an environmental management system able to influence environmental and competitive performance? The case of the eco-management and audit scheme (EMAS) in the European Union. J. Clean. Prod. 2009, 17, 1444–1452. [Google Scholar] [CrossRef]
- Merli, R.; Preziosi, M. The EMAS impasse: Factors influencing Italian organizations to withdraw or renew the registration. J. Clean. Prod. 2018, 172, 4532–4543. [Google Scholar] [CrossRef]
- Testa, F.; Boiral, O.; Iraldo, F. Internalization of Environmental Practices and Institutional Complexity: Can Stakeholders Pressures Encourage Greenwashing? J. Bus. Ethic. 2015, 147, 287–307. [Google Scholar] [CrossRef]
- Bracke, R.; Verbeke, T.; Dejonckheere, V. What Determines the Decision to Implement EMAS? A European Firm Level Study. Environ. Resour. Econ. 2008, 41, 499–518. [Google Scholar] [CrossRef]
- European Comission. The Revised Annexes of the EMAS Regulation. 2017. Available online: http://ec.europa.eu/environment/emas/pdf/factsheets/EMAS_revised_annexes.pdf (accessed on 15 October 2020).
- Evans, L.; Nuttall, C.; Gandy, S.; Iraldo, F.; Barberio, M.; Paglialunga, A.; Iefe, B.N. Project to Support the Evaluation of the Implementation of the EU Ecolabel Regulation; Publications Office of the European Union: Luxembourg, 2015. [Google Scholar] [CrossRef]
- Prieto-Sandoval, V.; Alfaro, J.A.; Mejía-Villa, A.; Ormazabal, M. ECO-labels as a multidimensional research topic: Trends and opportunities. J. Clean. Prod. 2016, 135, 806–818. [Google Scholar] [CrossRef]
- AENOR. EMAS: Se Actualizan Los Requisitos. Available online: https://revista.aenor.com/346/emas-se-actualizan-los-requisitos.html (accessed on 10 June 2020).
- Janik, A.; Szafraniec, M. Circular economy performance of EMAS organizations in Poland based on an analysis of environmental statements. Multidiscip. Asp. Prod. Eng. 2019, 2, 536–547. [Google Scholar] [CrossRef]
- Rashid, A.; Asif, F.M.; Krajnik, P.; Nicolescu, C.M. Resource Conservative Manufacturing: An essential change in business and technology paradigm for sustainable manufacturing. J. Clean. Prod. 2013, 57, 166–177. [Google Scholar] [CrossRef]
- Gusmerotti, N.M.; Testa, F.; Corsini, F.; Pretner, G.; Iraldo, F. Drivers and approaches to the circular economy in manufacturing firms. J. Clean. Prod. 2019, 230, 314–327. [Google Scholar] [CrossRef]
- Kristensen, H.S.; Mosgaard, M.A. A review of micro level indicators for a circular economy—moving away from the three dimensions of sustainability? J. Clean. Prod. 2020, 243, 118531. [Google Scholar] [CrossRef]
- Ellen MacArthur Foundation. Circularity Indicators: An Approach to Measuring Circularity. Ellen MacArthur Found 2015, 12, 159–161. [Google Scholar] [CrossRef]
- Walker, S.; Coleman, N.; Hodgson, P.; Collins, N.; Brimacombe, L. Evaluating the Environmental Dimension of Material Efficiency Strategies Relating to the Circular Economy. Sustainability 2018, 10, 666. [Google Scholar] [CrossRef]
- Linder, M.; Sarasini, S.; Van Loon, P. A Metric for Quantifying Product-Level Circularity. J. Ind. Ecol. 2017, 21, 545–558. [Google Scholar] [CrossRef]
- Mitchell, S.; O’Dowd, P.; Dimache, A. Manufacturing SMEs doing it for themselves: Developing, testing and piloting an online sustainability and eco-innovation toolkit for SMEs. Int. J. Sustain. Eng. 2019, 13, 159–170. [Google Scholar] [CrossRef]
- British Standards Institution. BSI Standards Publication Framework for Implementing the Principles of the Circular Economy in Organizations—Guide; British Standards Institution: London, UK, 2017. [Google Scholar]
- Saidani, M.; Yannou, B.; Leroy, Y.; Cluzel, F.; Kendall, A. A taxonomy of circular economy indicators. J. Clean. Prod. 2019, 207, 542–559. [Google Scholar] [CrossRef]
- Blomsma, F.; Brennan, G. The Emergence of Circular Economy: A New Framing Around Prolonging Resource Productivity. J. Ind. Ecol. 2017, 21, 603–614. [Google Scholar] [CrossRef]
- Pauliuk, S. Critical appraisal of the circular economy standard BS 8001:2017 and a dashboard of quantitative system indicators for its implementation in organizations. Resour. Conserv. Recycl. 2018, 129, 81–92. [Google Scholar] [CrossRef]
- Park, K.; Kremer, G.E. Text mining-based categorization and user perspective analysis of environmental sustainability indicators for manufacturing and service systems. Ecol. Indic. 2017, 72, 803–820. [Google Scholar] [CrossRef]
- Kravchenko, M.; Pigosso, D.C.; McAloone, T.C. Towards the ex-ante sustainability screening of circular economy initiatives in manufacturing companies: Consolidation of leading sustainability-related performance indicators. J. Clean. Prod. 2019, 241, 118318. [Google Scholar] [CrossRef]
- Potting, J.; Hekkert, M.; Worrell, E.; Hanemaaijer, A.; PBL Netherlands Environmental Agency; Copernicus Institute of Sustainable Development. Circular c: Measuring Innovation in the Product Chain, Policy Report. 2017.
- Birat, J.-P. Materials, beyond Life Cycle Thinking. Rev. Métallurgie 2012, 109, 273–291. [Google Scholar] [CrossRef]
- Garza-Reyes, J.A.; Valls, A.S.; Nadeem, S.P.; Anosike, A.; Kumar, V. A circularity measurement toolkit for manufacturing SMEs. Int. J. Prod. Res. 2018, 57, 7319–7343. [Google Scholar] [CrossRef]
- Masi, D.; Day, S.; Godsell, J. Supply Chain Configurations in the Circular Economy: A Systematic Literature Review. Sustainability 2017, 9, 1602. [Google Scholar] [CrossRef]
- Oncioiu, I.; Capusneanu, S.; Tűrkeș, M.C.; Topor, D.I.; Constantin, D.-M.O.; Marin-Pantelescu, A.; Hint, M. Ștefan The Sustainability of Romanian SMEs and Their Involvement in the Circular Economy. Sustainability 2018, 10, 2761. [Google Scholar] [CrossRef]
- Dey, P.K.; Malesios, C.; De, D.; Budhwar, P.; Chowdhury, S.; Cheffi, W. Circular economy to enhance sustainability of small and medium-sized enterprises. Bus. Strat. Environ. 2020, 29, 2145–2169. [Google Scholar] [CrossRef]
- Schreier, M. Qualitative Content Analysis in Practice; Sage Publications: New York, NY, USA, 2012. [Google Scholar]
- Jurgensen, C.E. Selected factors which influence job preferences. J. Appl. Psychol. 1947, 31, 553–564. [Google Scholar] [CrossRef] [PubMed]
- Daddi, T.; Nucci, B.; Iraldo, F. Using Life Cycle Assessment (LCA) to measure the environmental benefits of industrial symbiosis in an industrial cluster of SMEs. J. Clean. Prod. 2017, 147, 157–164. [Google Scholar] [CrossRef]
- Di Maio, F.; Rem, P.C. A Robust Indicator for Promoting Circular Economy through Recycling. J. Environ. Prot. 2015, 6, 1095–1104. [Google Scholar] [CrossRef]



| EC Definition | References | |
|---|---|---|
| Objectives | Closed flow of materials/Economy integrated with resources, environmental factors and territoriality | References [33,35,36,37,38] Yuan et al., 2006; Ellen MacArthur Foundation, 2015; Li et al., 2010; Andersen, 2007; Kama, 2015 |
| Activities | Production processes/Industrial symbiosis | References [9,28,29,39,40,41] Zhijun y Nailing, 2007; Ehrenfeld y Gertler, 1997; Jacobsen, 2006; Walls and Paquin, 2015; Zeng et al. 2017; Katz et al., 2019 |
| Outcomes | Energy efficiency/Waste minimization/Environmental conservation | References [34,42,43,44] Liu et al. 2009; Morlet et al., 2016; Ghisellini et al., 2016; Haas et al., 2015 |
| Reference | Country (Region) | Sample | Methods | Main Conclusions |
|---|---|---|---|---|
| Ormazábal et al., 2016 [21] | Spain (Basque Country) | 17 | Case study | 80% try to reduce consumption raw materials |
| 18% water treatment or recirculate by-products | ||||
| 41% recovery of used products | ||||
| 53% no environmental criteria for supplier selection | ||||
| Fonseca et al., 2018 [13] | Portugal | 99 | Survey | The segregation and valuation of waste is a priority |
| The collection of end-of-life products and cooperation with suppliers and customers are no very intense | ||||
| Oncioiu et al., 2018 [102] | Romania | 384 | Survey | 14% strengthening the guarantees offered to consumers who purchase goods online |
| 13% use of renewable energy | ||||
| 13% designing smart and green products and using energy labelling | ||||
| 10% use of advanced manufacturing facilities to achieve clean production | ||||
| Ormázabal et al., 2018 [47] | Spain (Navarra -Basque Country) | 95 | Survey | 42% try to reduce consumption raw materials |
| Low use of ecological/biodegradable materials | ||||
| 17% use environmental criteria for supplier selection | ||||
| Not yet prepared for circular business models | ||||
| Janik and Szafraniec, 2019 [84] | Poland | 66 | EMAS Statement Review | 50% try to minimize the waste production |
| 47% try to minimize energy and water usage | ||||
| Only 3% work on keeping the value of products/components/materials in the economy | ||||
| Aranda-Usón et al., 2020 [18] | Spain (Aragón) | 52 | Interviews | Most frequently implemented activities: |
| 82% industrial waste recycling | ||||
| 75% energy efficiency | ||||
| 60% reduction of environmental impact | ||||
| Kumar et al., 2020 [103] | UK (Midlands) | 130 | Case study | CE fields of action (Take, Make, Distribute, Use and Recover) are correlated to economic performance, Only Make and Use are related to environmental and social performance. |
| Focus group | ||||
| Survey | ||||
| Mura et al., 2020 [52] | Italy | 254 | Interviews | 84% apply separated waste collection |
| Survey | 38% apply recovery/reuse of packaging | |||
| Focus group | 32% work on energy conservation | |||
| Only 14% work on resource saving practices |
| Field of Action | Elements | EEA Key Characteristic |
|---|---|---|
| TAKE The way in which industries take energy and resources from the environment | Selection of biodegradable materials in different value chains | Non-renewable resources replaced with renewable ones within sustainable levels of supply |
| Increased share of recyclable and recycled materials that can replace the use of virgin materials | ||
| Selection of easy recirculated materials in different value chains | Minimised and optimised exploitation of raw materials, while delivering more value from fewer materials | |
| Closure of material loops | ||
| Sustainably sourced raw materials | ||
| Environmental efficiency of production processes to reduce resources use | Reduced import dependence on natural resources | |
| Efficient use of natural resources | ||
| Minimised overall energy use | ||
| Minimised overall water use | ||
| Environmental efficiency of production processes to reduce emissions | Reduced emissions throughout the full material cycle through the use of less raw material and sustainable sourcing | |
| Less pollution through clean material cycles | ||
| Sustainable energy sources for production | Energy replaced with renewable ones | |
| MAKE Processes can be carried out in a sustainable way with eco-innovations and the best technological practices | Environmental innovation in the design of sustainable products and services, in order to extend their lifecycles and facilitate recovery in the future. | Extended product lifetime keeping the value of products in use |
| The recovery of raw materials and resources in the internal process of the company | _ | |
| DISTRIBUTE The way in which a product or a process is delivered to the customer | The development of a sustainable logistics systems | _ |
| USE Refers to reduce the environmental impact associated with the use of the product | The development of business models where the final consumer is not the owner of the goods | _ |
| The offer of services that extended the life of the products of services | _ | |
| Design of products that work with sustainable energies | _ | |
| RECOVER In the CE, eco-innovation processes are boosted to recover the waste, materials and energy that remain in use products at the end of the lifecycle | Channels of communication with costumers to retrieve products that they no longer use or that they want to renew | _ |
| Recovery and industrial recirculation of materials that consumers do not use any more | Build-up of waste minimised | |
| Incineration and landfill limited to a minimum | ||
| Dissipative losses of valuable resources minimised | ||
| Reuse of components | ||
| Value of materials preserved in the economy through high-quality recycling |
| Sector | Number EMAS Register |
|---|---|
| Industry and manufacturing | 59 |
| Services/Education/Health | 27 |
| Tourism | 37 |
| Retail/Logistics | 16 |
| Construction | 16 |
| Public administration | 23 |
| Waste management | 38 |
| Others | 17 |
| TOTAL Catalonia | 233 |
| Field of Action | Elements | Code | CE Practices | Category |
|---|---|---|---|---|
| Take | Selection of biodegradable materials in different value chains | RM2 | Replacement of materials with renewable ones | Raw Materials (RM) |
| RM3 | Selection of biodegradable materials | |||
| Selection of easy recirculated materials in different value chains | RM1 | Improved raw materials use efficiency in production | ||
| RM4 | Use of sustainable/renovable raw materials | |||
| RM5 | Use of recycled/recirculated raw materials | |||
| RM6 | Certification/evaluation of suppliers' environmental behavior | |||
| Environmental efficiency of production processes to reduce resources use | NR1 | Improved water efficiency in production | Natural Resources (NR) | |
| NR2 | Improved energy efficiency in production | |||
| Environmental efficiency of production processes to reduce emissions | EM1 | Reduced emissions due to less extraction of raw material | Emissions (EM) | |
| EM2 | Reduced emissions stemming from using clean energies | |||
| EM3 | Reduced emissions by optimizing materials/machinery/processes | |||
| Sustainable energy sources for production | RE1 | Use of renewable energy | Renewable Energy (RE) | |
| Make | Environmental innovation in the design of sustainable products and services, in order to extend their lifecycles and facilitate recovery in the future. | LC1 | Extended product lifetime | Product Lifecycle (LC) |
| LC3 | Eco-design | |||
| LC6 | Product traceability | |||
| The recovery of raw materials and resources in the internal process of the company | WM1 | Decreased no-hazardous waste generation concerning production | Waste Management (WM) | |
| Decreased hazardous waste generation concerning production | ||||
| WM3 | Waste recovery | |||
| WM4 | By-products | |||
| WM5 | Reintegrated waste into the internal production process | |||
| Recover | Recovery and industrial recirculation of materials that consumers do not use any more | LC2 | Reused/refurbished/remanufactured products | Product Lifecycle (LC) |
| LC4 | Easy components separation | |||
| LC5 | Returning materials to the factory after use |
| Size (No. Workers) | Sector | ||||||||||||
|---|---|---|---|---|---|---|---|---|---|---|---|---|---|
| CE Practice | CE practices by category | <50 | 51 to 100 | 101 to 250 | Chemical/Pharma | Textile | Metal | Minerals/Wood | Plastics/Rubber | Others | Total Per Practice | % | |
| # | Code | General distributión of practices by groupings | 15 | 7 | 9 | 8 | 4 | 6 | 4 | 6 | 3 | - | - |
| Natural resources category (NR) | |||||||||||||
| 1 | NR1 | Improved water efficiency in production | 8 | 3 | 5 | 4 | 1 | 4 | 2 | 4 | 1 | 16 | 52% |
| 2 | NR2 | Improved energy efficiency in production | 9 | 6 | 2 | 3 | 3 | 3 | 1 | 5 | 2 | 17 | 55% |
| Renewable energy category (RE) | |||||||||||||
| 3 | RE1 | Use of renewable energy | 5 | 0 | 5 | 3 | 0 | 2 | 4 | 0 | 1 | 10 | 32% |
| Raw materials category (RM) | |||||||||||||
| 4 | RM1 | Improved raw materials use efficiency in production | 7 | 2 | 5 | 5 | 1 | 2 | 1 | 4 | 1 | 14 | 45% |
| 5 | RM2 | Replacement of materials with renewable ones | 3 | 1 | 2 | 3 | 0 | 0 | 1 | 1 | 1 | 6 | 19% |
| 6 | RM3 | Selection of biodegradable materials | 0 | 1 | 1 | 1 | 0 | 0 | 0 | 0 | 1 | 2 | 6% |
| 7 | RM4 | Use of sustainable/renovable raw materials | 1 | 1 | 1 | 1 | 0 | 0 | 1 | 0 | 1 | 3 | 10% |
| 8 | RM5 | Use of recycled/recirculated raw materials | 6 | 1 | 5 | 3 | 1 | 1 | 2 | 5 | 0 | 12 | 39% |
| 9 | RM6 | Certification/evaluation of suppliers' environmental behavior | 4 | 1 | 5 | 1 | 1 | 1 | 2 | 4 | 1 | 10 | 32% |
| Reduced emissions category (EM) | |||||||||||||
| 10 | EM1 | Reduced emissions due to less extraction of raw material | 3 | 1 | 2 | 1 | 0 | 1 | 2 | 2 | 0 | 6 | 19% |
| 11 | EM2 | Reduced emissions stemming from using clean energies | 5 | 1 | 3 | 3 | 0 | 0 | 4 | 1 | 1 | 9 | 29% |
| 12 | EM3 | Reduced emissions by optimizing materials/machinery/improving processes | 10 | 5 | 8 | 5 | 2 | 5 | 4 | 5 | 2 | 23 | 74% |
| Waste management category (WM) | |||||||||||||
| 13 | WM1 | Decreased no-hazardous waste generation concerning production | 3 | 4 | 2 | 2 | 1 | 1 | 1 | 3 | 1 | 9 | 29% |
| 14 | WM2 | Decreased hazardous waste generation concerning production | 7 | 3 | 4 | 2 | 1 | 2 | 4 | 4 | 1 | 14 | 45% |
| 15 | WM3 | Waste recovery | 11 | 4 | 7 | 4 | 3 | 4 | 3 | 5 | 3 | 22 | 71% |
| 16 | WM4 | By-products | 5 | 1 | 2 | 0 | 2 | 1 | 3 | 2 | 0 | 8 | 26% |
| 17 | WM5 | Reintegrated waste into the internal production process | 5 | 2 | 4 | 3 | 3 | 1 | 3 | 1 | 0 | 11 | 35% |
| Product lifecycle category (LC) | |||||||||||||
| 18 | LC1 | Extended product lifetime | 2 | 0 | 1 | 0 | 1 | 1 | 1 | 0 | 0 | 3 | 10% |
| 19 | LC2 | Reused/refurbished/remanufactured products | 2 | 0 | 0 | 1 | 0 | 0 | 1 | 0 | 0 | 2 | 6% |
| 20 | LC3 | Eco-design | 4 | 0 | 5 | 1 | 1 | 1 | 1 | 4 | 1 | 9 | 29% |
| 21 | LC4 | Easy components separation | 1 | 0 | 2 | 0 | 0 | 0 | 1 | 2 | 0 | 3 | 10% |
| 22 | LC5 | Returning materials to the factory after use | 2 | 1 | 2 | 0 | 1 | 1 | 1 | 1 | 1 | 5 | 16% |
| 23 | LC6 | Product traceability | 8 | 3 | 4 | 2 | 1 | 2 | 4 | 4 | 2 | 15 | 48% |
| Relationship between Practices Considered Drivers | |
|---|---|
| LC3—Eco-design | EM3—Reduced emissions by optimizing materials/machinery/improving processes |
| RM1—Improved raw materials use efficiency in production | |
| LC1—Extended product lifetime | |
| LC4—Easy components separation | |
| LC5—Returning materials to the factory after use | |
| LC5—Returning materials to the factory after use | RM4—Use of sustainable/renewable raw materials |
| RM5—Use of recycled and/or recirculated raw materials | |
| LC1—Extended product lifetime | |
| LC3—Eco-design | |
| LC4—Easy components separation | |
| RM5—Use of recycled and/or recirculated raw materials | EM1—Reduced emissions due to less extraction of raw material |
| WM5—Reintegrated waste into the internal production process | |
| LC1—Extended product lifetime | |
| LC5—Returning materials to the factory after use | |
| LC1—Extended product lifetime | RM5—Use of recycled and/or recirculated raw materials |
| WM5—Reintegrated waste into the internal production process | |
| LC3—Eco-design | |
| LC5—Returning materials to the factory after use | |
| No. | Practice a | Practice b | Phi Coefficient | Correlation |
|---|---|---|---|---|
| 1 | RM3 - Selection of biodegradable materials | RM4 - Use of sustainable/renovable raw materials | 0.802 | high |
| 2 | LC1 - Extended product lifetime | LC5 - Returning materials to the factory after use | 0.745 | high |
| 3 | LC1 - Extended product lifetime | LC3 - Eco-design | 0.509 | moderate |
| 4 | LC3 - Eco-design | LC4 - Easy components separation | 0.509 | moderate |
| 5 | LC3 - Eco-design | LC5 - Returning materials to the factory after use | 0.488 | moderate |
| 6 | WM2 - Decreased hazardous waste generation concerning production | WM4 - By-products | 0.484 | moderate |
| 7 | WM4 - By-products | WM5 - Reintegrated waste into the internal production process | 0.48 | moderate |
| 8 | RE1 - Use of renewable energy | EM2 - Reduced emissions stemming from using clean energies | 0.463 | moderate |
| 9 | LC4 - Easy components separation | LC5 - Returning materials to the factory after use | 0.447 | moderate |
| 10 | RM4 - Use of sustainable/renovable raw materials | LC5 - Returning materials to the factory after use | 0.447 | moderate |
| 11 | RM5 - Use of recycled/recirculated raw materials | EM1 - Reduced emissions due to less extraction of raw material | 0.442 | moderate |
| 12 | WM5 - Reintegrated waste into the internal production process | LC1 - Extended product lifetime | 0.438 | moderate |
| 13 | RM5 - Use of recycled/recirculated raw materials | LC1 - Extended product lifetime | 0.408 | moderate |
| 14 | RM1 - Improved raw materials use efficiency in production | LC3 - Eco-design | 0.408 | moderate |
| 15 | EM2 - Reduced emissions stemming from using clean energies | LC2 - Reused/refurbished/ remanufactured products | 0.408 | moderate |
| 16 | WM1 - Decreased no-hazardous waste generation concerning production | WM2 - Decreased hazardous waste generation concerning production | 0.408 | moderate |
| 17 | RE1 - Use of renewable energy | EM3 - Reduced emissions by optimizing materials/machinery /improving processes | 0.390 | low |
| 18 | RM2 - Replacement of materials with renewable ones | EM1 - Reduced emissions due to less extraction of raw material | 0.375 | low |
| 19 | RM5 - Use of recycled/recirculated raw materials | WM5 - Reintegrated waste into the internal production process | 0.367 | low |
| 20 | RM5 - Use of recycled/recirculated raw materials | LC5 - Returning materials to the factory after use | 0.365 | low |
| 21 | WM3 - Waste recovery | WM4 - By-products | 0.364 | low |
| 22 | EM2 - Reduced emissions stemming from using clean energies | EM3 - Reduced emissions by optimizing materials/machinery /improving processes | 0.361 | low |
| 23 | EM3 - Reduced emissions by optimizing materials/machinery /improving processes | LC3 - Eco-design | 0.361 | low |
| 24 | NR2 - Improved energy efficiency in production | RE1 - Use of renewable energy | -0.381 | low (negative) |
Publisher’s Note: MDPI stays neutral with regard to jurisdictional claims in published maps and institutional affiliations. |
© 2020 by the authors. Licensee MDPI, Basel, Switzerland. This article is an open access article distributed under the terms and conditions of the Creative Commons Attribution (CC BY) license (http://creativecommons.org/licenses/by/4.0/).
Share and Cite
Barón, A.; de Castro, R.; Giménez, G. Circular Economy Practices among Industrial EMAS-Registered SMEs in Spain. Sustainability 2020, 12, 9011. https://doi.org/10.3390/su12219011
Barón A, de Castro R, Giménez G. Circular Economy Practices among Industrial EMAS-Registered SMEs in Spain. Sustainability. 2020; 12(21):9011. https://doi.org/10.3390/su12219011
Chicago/Turabian StyleBarón, Alexandra, Rudi de Castro, and Gerusa Giménez. 2020. "Circular Economy Practices among Industrial EMAS-Registered SMEs in Spain" Sustainability 12, no. 21: 9011. https://doi.org/10.3390/su12219011
APA StyleBarón, A., de Castro, R., & Giménez, G. (2020). Circular Economy Practices among Industrial EMAS-Registered SMEs in Spain. Sustainability, 12(21), 9011. https://doi.org/10.3390/su12219011

