Constructing a Hierarchical Agribusiness Framework in Chinese Belt and Road Initiatives under Uncertainty
Abstract
1. Introduction
2. Literature Review
2.1. Stakeholder Theory
2.2. Agribusiness
2.3. Proposed Method
2.4. Proposed Measures
3. Research Method
3.1. Vague Sets
3.2. Vague Set Associated with ISM
are acquired by adopting the equations below:
3.3. Proposed Analytical Procedures
- Purifying the proposed measures—the initial proposed measures are collected from a comprehensive literature review to maintain reliability. Then, an expert group is consulted regarding these measures to enhance their validity and ensure that the real problem is accurately reflected. A questionnaire is developed to assess the relationships based on the experts’ knowledge and experience.
- Converting the response into a vague number—to simplify the transformation, taking Equations (1)–(6) develops the transformed vague number before transforming the response. Subsequently, all transformations can be contrasted with Table 2.
- Obtaining the intersection set—once the individual vague matrices are gathered, applying Equations (7)–(14) generates the aggregating matrix. Next, utilizing Equations (15)–(17) shifts these values into binary codes. Equations (18) and (19) can assist in obtaining the intersection set.
- Contracting the framework—this procedure applies Equation (20) to identify the driving power and then selects the highest driving power to structure the first level. The framework relies on repeating this procedure until all levels are finalized.
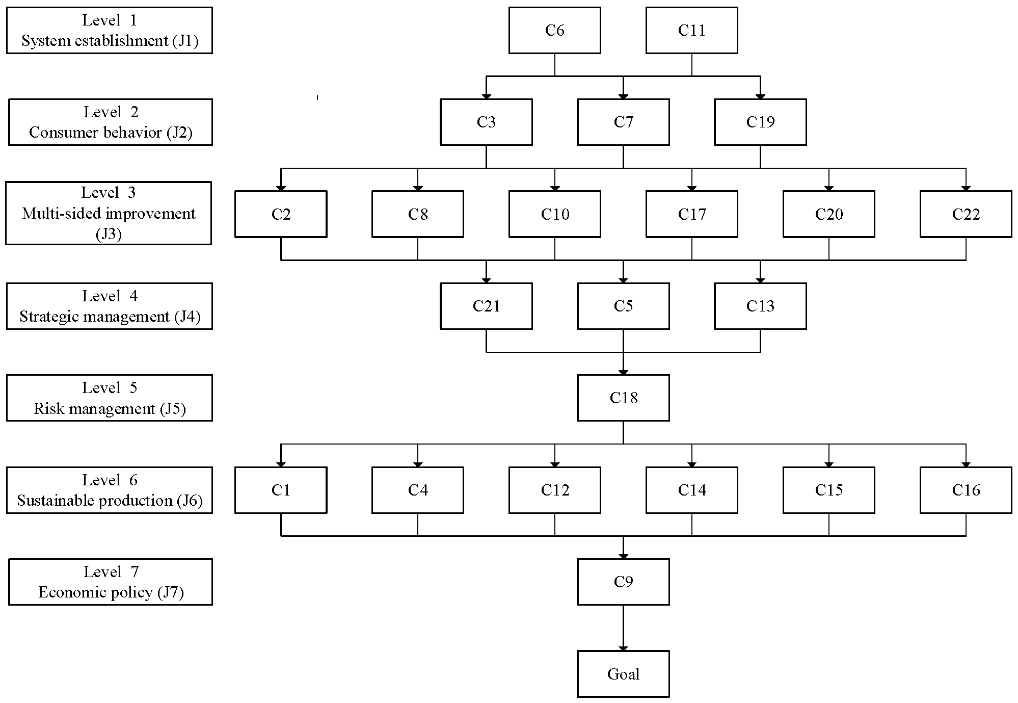
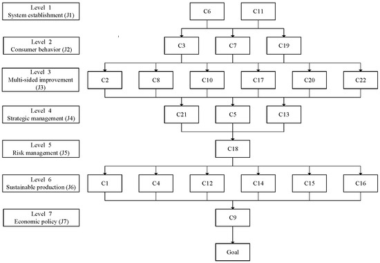
4. Results
4.1. Case Background
4.2. Results
5. Implications
5.1. Theoretical Implications
5.2. Managerial Implications
6. Conclusions
Acknowledgments
Author Contributions
Conflicts of Interest
References
- Yan, Y. Food safety and social risk in contemporary China. J. Asian Stud. 2012, 71, 705–729. [Google Scholar] [CrossRef]
- Tang, A.; Feng, K. Food safety research during the trial implementation of food hygiene law: Based on analyzing of China food news. Stud. Sociol. Sci. 2014, 5, 56–60. [Google Scholar]
- Cui, L.; Wu, K.-J.; Tseng, M.-L. Exploring a Novel Agricultural Subsidy Model with Sustainable Development: A Chinese Agribusiness in Liaoning Province. Sustainability 2017, 9, 19. [Google Scholar] [CrossRef]
- Zhu, Q.; Li, Y.; Geng, Y.; Qi, Y. Green food consumption intention, behaviors and influencing factors among chinese consumers. Food Qual. Preference 2013, 28, 279–286. [Google Scholar] [CrossRef]
- Hsu, C.L.; Chen, M.C. Explaining consumer attitudes and purchase intentions toward organic food: Contributions from regulatory fit and consumer characteristics. Food Qual. Preference 2014, 35, 6–13. [Google Scholar] [CrossRef]
- Brucker, K.D.; Macharis, C.; Verbeke, A. Multi-criteria analysis and the resolution of sustainable development dilemmas: A stakeholder management approach. Eur. J. Oper. Res. 2013, 224, 122–131. [Google Scholar] [CrossRef]
- Freeman, R.E.; Harrison, J.S.; Wicks, A.C.; Parmar, B.L.; De Colle, S. Stakeholder Theory: The State of the Art; Cambridge University Press: Cambridge, UK, 2010; Volume 4, pp. 403–445. [Google Scholar]
- Gallego-Álvarez, I.; Ortas, E. Corporate environmental sustainability reporting in the context of national cultures: A quantile regression approach. Int. Bus. Rev. 2017, 26, 337–353. [Google Scholar] [CrossRef]
- Schilling, M.A. Decades ahead of her time: Advancing stakeholder theory through the ideas of Mary Parker Follett. J. Manag. Hist. 2000, 6, 224–242. [Google Scholar] [CrossRef]
- Thøgersen, J. Sustainable food consumption in the nexus between national context and private lifestyle: A multi-level study. Food Qual. Preference 2017, 55, 16–25. [Google Scholar] [CrossRef]
- Miah, J.H.; Griffiths, A.; Mcneill, R.; Poonaji, I.; Martin, R.; Morse, S.; Yang, A.; Sadhukhan, J. Creating an environmentally sustainable food factory: A case study of the lighthouse project at nestlé. Procedia Cirp. 2015, 26, 229–234. [Google Scholar] [CrossRef]
- Černá, L.; Buková, B. Supplier evaluation methodology in the logistics company. Procedia Eng. 2016, 134, 377–385. [Google Scholar] [CrossRef]
- Bansal, A.; Kumar, P.; Issar, S. Evaluation of a 3pl company: An approach of fuzzy modelling. Int. J. Adv. Oper. Manag. 2014, 6, 131–161. [Google Scholar] [CrossRef]
- Shi, L.; Wu, K.-J.; Tseng, M.-L. Improving corporate sustainable development by using an interdependent closed-loop hierarchical structure. Resourc. Conserv. Recycl. 2017, 119, 24–35. [Google Scholar] [CrossRef]
- Tseng, M.-L.; Bui, T.-D. Identifying eco-innovation in industrial symbiosis under linguistic preferences: A novel hierarchical approach. J. Clean. Prod. 2017, 140, 1376–1389. [Google Scholar] [CrossRef]
- Freeman, R.E. Strategic Management: A Stakeholder Approach; Cambridge University Press: Cambridge, UK, 1984. [Google Scholar]
- Thompson, J.K.; Wartick, S.L.; Smith, H.L. Intergrating corporate social performance and stakeholder management: Implication for a research agenda in small company. Res. Corp. Soc. Perform. Policy 1991, 12, 207–230. [Google Scholar]
- Johnson, G.; Scholes, K. Exploring Corporate Strategy; Prentice-Hall: Harlow, UK, 2002. [Google Scholar]
- Tullberg, J. Stakeholder theory: Some revisionist suggestions. J. Socio-Econ. 2013, 42, 127–135. [Google Scholar] [CrossRef]
- Todd, L.; Leask, A.; Ensor, J. Understanding primary stakeholders’ multiple roles in hallmark event tourism management. Tour. Manag. 2017, 59, 494–509. [Google Scholar] [CrossRef]
- Deegan, C. Introduction: The legitimising effect of social, and environmental disclosures—A theoretical foundation. Account. Auditing Account. J. 2002, 15, 282–311. [Google Scholar] [CrossRef]
- Cavazos, D.E.; Patel, P.; Wales, W. Mitigating environmental effects on new venture growth: The critical role of stakeholder integration across buyer and supplier groups. J. Bus. Res. 2012, 65, 1243–1250. [Google Scholar] [CrossRef]
- Sen, S.; Cowley, J. The relevance of stakeholder theory and social capital theory in the context of csr in smes: An australian perspective. J. Bus. Ethics 2013, 118, 413–427. [Google Scholar] [CrossRef]
- Lafreniere, K.C.; Deshpande, S.; Bjornlund, H.; Hunter, M.G. Extending stakeholder theory to promote resource management initiatives to key stakeholders: A case study of water transfers in Alberta, Canada. J. Environ. Manag. 2013, 129, 81–91. [Google Scholar] [CrossRef] [PubMed]
- Bridoux, F.; Stoelhorst, J.W. Microfoundations for stakeholder theory: Managing stakeholders with heterogeneous motives. Strat. Manag. J. 2014, 35, 107–125. [Google Scholar] [CrossRef]
- Zaharia, C.; Zaharia, I. The impact of csr on consumers’ attitude and behavior. Econ. Manag. Financ. Mark. 2013, 8, 118–123. [Google Scholar]
- Manders, J.H.M.; Caniëls, M.C.J.; Ghijsen, P.W.T. Exploring supply chain flexibility in a FMCG food supply chain. J. Purch. Supply Manag. 2016, 22, 181–195. [Google Scholar] [CrossRef]
- Allaoui, H.; Guo, Y.; Choudhary, A.; Bloemhof, J. Sustainable agro-food supply chain design using two-stage hybrid multi-objective decision-making approach. Comput. Oper. Res. 2018, 89, 369–384. [Google Scholar] [CrossRef]
- Davis, J.H.; Goldberg, R.A. A Concept of Agribusiness; Division of Research, Graduate School of Business Administration, Harvard University: Boston, MA, USA, 1957; p. 136. [Google Scholar]
- Konig, G.; Silva, C.A.; Mhlanga, N. Enabling Environments for Agribusiness and Agro-Industries Development Industries Development; Food and Agriculture Organization: Rome, Italy, 2013; p. 77. [Google Scholar]
- Zylbersztajn, D. Agribusiness systems analysis: Origin, evolution and research perspectives. Revista de Administração 2006, 52, 114–117. [Google Scholar] [CrossRef]
- Dlamini, B.P.; Kirsten, J.F.; Masuku, M.B. Factors affecting the competitiveness of the agribusiness sector in swaziland. J. Agric. Stud. 2014, 2, 61–72. [Google Scholar] [CrossRef]
- Adenle, A.A.; Manning, L.; Azadi, H. Agribusiness innovation: A pathway to sustainable economic growth in africa. Trends Food Sci. Technol. 2017, 59, 88–104. [Google Scholar] [CrossRef]
- Behzadi, G.; O’Sullivan, M.J.; Olsen, T.L.; Zhang, A. Agribusiness supply chain risk management: A review of quantitative decision models. Omega 2017, in press. [Google Scholar] [CrossRef]
- Shekhawat, R.; Singh, K.; Burark, S.; Meena, G.; Neelam, S. Agribusiness and Food Processing Industries in Uttar Pradesh State of India. Asian J. Agric. Ext. Econ. Sociol. 2017, 15, 1–7. [Google Scholar] [CrossRef]
- Geldes, C.; Felzensztein, C. Marketing innovations in the agribusiness sector. Academia Revista Latinoamericana de Administración 2013, 26, 108–138. [Google Scholar] [CrossRef]
- Mueller, H.; Theuvsen, L. Influences on consumer attitudes towards CSR in agribusiness. In Proceedings of the 2014 AAEA/EAAE/CAES Joint Symposium: Social Networks, Social Media and the Economics of Food, Montreal, QC, Canada, 29–30 May 2014. [Google Scholar]
- Ye, J. Improved method of multicriteria fuzzy decision-making based on vague sets. Comput.-Aided Des. 2007, 39, 164–169. [Google Scholar] [CrossRef]
- Zhang, Q.; Xiao, Y.; Wang, G. A new method for measuring fuzziness of vague set or intuitionistic fuzzy set. J. Intell. Fuzzy Syst. 2013, 25, 505–515. [Google Scholar]
- Zeng, S.; Lin, Z.; Wen, F.; Ledwich, G. A new approach for power system black-start decision-making with vague set theory. Int. J. Electr. Power Energy Syst. 2012, 34, 114–120. [Google Scholar] [CrossRef]
- Geng, X.; Chu, X.; Zhang, Z. A new integrated design concept evaluation approach based on vague sets. Expert Syst. Appl. 2010, 37, 6629–6638. [Google Scholar] [CrossRef]
- Akram, M.; Sarwar, F.; Jun, Y.B. Certain types of vague graphs. Univ. Politeh. Buchar. Bull. 2014, 76, 141–154. [Google Scholar]
- Zhang, D.; Zhang, J.; Lai, K.K.; Lu, Y. A novel approach to supplier selection based on vague sets group decision. Expert Syst. Appl. 2009, 36, 9557–9563. [Google Scholar] [CrossRef]
- Kannan, D.; Haq, A.N.; Govindan, K. Analyzing supplier development criteria for an automobile industry. Ind. Manag. Data Syst. 2010, 110, 43–62. [Google Scholar]
- Govindan, K.; Palaniappan, M.; Zhu, Q.; Kannan, D. Analysis of third party reverse logistics provider using interpretive structural modeling. Int. J. Prod. Econ. 2012, 140, 204–211. [Google Scholar] [CrossRef]
- Barve, A. Analysis of interaction among the barriers of third party logistics. Int. J. Agile Syst. Manag. 2007, 2, 109–129. [Google Scholar] [CrossRef]
- Yadav, D.K.; Barve, A. Analysis of critical success factors of humanitarian supply chain: An application of interpretive structural modeling. Int. J. Disaster Risk Reduct. 2015, 12, 213–225. [Google Scholar] [CrossRef]
- Mathiyazhagan, K.; Govindan, K.; Noorulhaq, A.; Geng, Y. An ism approach for the barrier analysis in implementing green supply chain management. J. Clean. Prod. 2013, 47, 283–297. [Google Scholar] [CrossRef]
- Zhang, C.; Sun, L.; Wen, F.; Lin, Z.; Ledwich, G.; Xue, Y. An interpretative structural modeling based network reconfiguration strategy for power systems. Int. J. Electr. Power Energy Syst. 2015, 65, 83–93. [Google Scholar] [CrossRef]
- Shen, L.; Song, X.; Wu, Y.; Liao, S.; Zhang, X. Interpretive structural modeling based factor analysis on the implementation of emission trading system in the chinese building sector. J. Clean. Prod. 2016, 127, 214–227. [Google Scholar] [CrossRef]
- Gao, Z.; Li, C.; Bai, J.; Fu, J. Chinese consumer quality perception and preference of sustainable milk. China Econ. Rev. 2016, in press. [Google Scholar] [CrossRef]
- Grunert, K.G.; Hieke, S.; Wills, J. Sustainability labels on food products: Consumer motivation, understanding and use. Food Policy 2014, 44, 177–189. [Google Scholar] [CrossRef]
- Choi, J.; Norwood, H.; Seo, S.; Sirsat, S.A.; Neal, J. Evaluation of food safety related behaviors of retail and food service employees while handling fresh and fresh-cut leafy greens. Food Control 2016, 67, 199–208. [Google Scholar] [CrossRef]
- Swinburn, B.; Vandevijvere, S.; Kraak, V.; Sacks, G.; Snowdon, W.; Hawkes, C.; Barquera, S.; Friel, S.; Kelly, B.; Kumanyika, S.; et al. Monitoring and benchmarking government policies and actions to improve the healthiness of food environments: A proposed Government Healthy Food Environment Policy Index. Obes. Rev. 2013, 14 (Suppl. 1), 24–37. [Google Scholar] [CrossRef] [PubMed]
- Swinburn, B.; Kraak, V.; Rutter, H.; Vandevijvere, S.; Lobstein, T.; Sacks, G.; Gomes, F.; Marsh, T.; Magnusson, R. Strengthening of accountability systems to create healthy food environments and reduce global obesity. Lancet 2015, 385, 2534–2545. [Google Scholar] [CrossRef]
- Peschel, A.O.; Grebitus, C.; Steiner, B.; Veeman, M. How does consumer knowledge affect environmentally sustainable choices? Evidence from a cross-country latent class analysis of food labels. Appetite 2016, 106, 78–91. [Google Scholar] [CrossRef] [PubMed]
- Tait, P.; Saunders, C.; Guenther, M.; Rutherford, P. Emerging versus developed economy consumer willingness to pay for environmentally sustainable food production: A choice experiment approach comparing Indian, Chinese and United Kingdom lamb consumers. J. Clean. Prod. 2016, 124, 65–72. [Google Scholar] [CrossRef]
- Jia, X.; Huang, J.; Luan, H.; Rozelle, S.; Swinnen, J. China’s Milk Scandal, government policy and production decisions of dairy farmers: The case of Greater Beijing. Food Policy 2012, 37, 390–400. [Google Scholar] [CrossRef]
- Zailani, S.; Kanapathy, K.; Iranmanesh, M.; Tieman, M. Drivers of halal orientation strategy among halal food firms. Br. Food J. 2015, 117, 2143–2160. [Google Scholar] [CrossRef]
- Chkanikova, O.; Mont, O. Corporate supply chain responsibility: Drivers and barriers for sustainable food retailing. Corp. Soc. Responsib. Environ. Manag. 2015, 22, 65–82. [Google Scholar] [CrossRef]
- Handschuch, C.; Wollni, M.; Villalobos, P. Adoption of food safety and quality standards among Chilean raspberry producers–Do smallholders benefit? Food Policy 2013, 40, 64–73. [Google Scholar] [CrossRef]
- Epelbaum, F.M.B.; Martinez, M.G. The technological evolution of food traceability systems and their impact on firm sustainable performance: A RBV approach. Int. J. Prod. Econ. 2014, 150, 215–224. [Google Scholar] [CrossRef]
- Avitia, J.; Costa-Font, M.; Gil, J.M.; Lusk, J.L. Relative importance of price in forming individuals’ decisions toward sustainable food: A calibrated auction-conjoint experiment. Food Qual. Preference 2015, 41, 1–11. [Google Scholar] [CrossRef]
- Chen, R.Z.; Wong, M.H. Integrated wetlands for food production. Environ. Res. 2016, 148, 429–442. [Google Scholar] [CrossRef] [PubMed]
- Bourlakis, M.; Maglaras, G.; Aktas, E.; Gallear, D.; Fotopoulos, C. Firm size and sustainable performance in food supply chains: Insights from Greek SMEs. Int. J. Prod. Econ. 2014, 152, 112–130. [Google Scholar] [CrossRef]
- Grimm, J.H.; Hofstetter, J.S.; Sarkis, J. Critical factors for sub-supplier management: A sustainable food supply chains perspective. Int. J. Prod. Econ. 2014, 152, 159–173. [Google Scholar] [CrossRef]
- Ali, M.H.; Suleiman, N. Sustainable food production: Insights of Malaysian halal small and medium sized enterprises. Int. J. Prod. Econ. 2016, 181, 303–314. [Google Scholar] [CrossRef]
- Yakovleva, Y.; Sarkis, J.; Sloan, T. Sustainable benchmarking of supply chains: The case of the food industry. Int. J. Prod. Res. 2012, 50, 1297–1317. [Google Scholar] [CrossRef]
- Gau, W.L.; Buehrer, D.J. Vague sets. IEEE Trans. Syst. Man Cybern. 1993, 23, 610–614. [Google Scholar] [CrossRef]
- Lu, A.; Ng, W. Vague sets or intuitionistic fuzzy sets for handling vague data: Which one is better? In Proceedings of the International Conference on Conceptual Modeling, Klagenfurt, Austria, 24–28 October 2005; pp. 401–416. [Google Scholar]
- Zeng, W.; Zhao, Y.; Gu, Y. Similarity measure for vague sets based on implication functions. Knowl.-Based Syst. 2016, 94, 124–131. [Google Scholar] [CrossRef]
- Tseng, M.-L. Using social media and qualitative and quantitative information scales to benchmark corporate sustainability. J. Clean. Prod. 2017, 142, 727–738. [Google Scholar] [CrossRef]
- Zhu, Q.; Sarkis, J.; Lai, K.H. Green supply chain management: Pressures, practices and performance within the Chinese automobile industry. J. Clean. Prod. 2007, 15, 1041–1052. [Google Scholar] [CrossRef]
- Govindan, K. Sustainable consumption and production in the food supply chain: A conceptual framework. Int. J. Prod. Econ. 2018, 195, 419–431. [Google Scholar] [CrossRef]
- Mathivathanan, D.; Kannan, D.; Noorulhaq, A. Sustainable supply chain management practices in Indian automotive industry: A multi-stakeholder view. Resour. Conserv. Recycl. 2018, 128, 284–305. [Google Scholar] [CrossRef]
- BBC News. Horsemeat Scandal: Review Urges UK Food Crime Unit. 2013. Available online: http://www.bbc.com/news/business-25347633 (accessed on 16 November 2017).


| Aspects | Criteria | |
|---|---|---|
| Customer (A1) | C1 | Willingness to pay higher price when selecting sustainable food |
| C2 | Environmental awareness | |
| C3 | Health and safety considerations | |
| C4 | Taste of sustainable food | |
| C5 | Quality of sustainable food | |
| Government (A2) | C6 | Establishing relevant regulations |
| C7 | Developing sustainable label certification | |
| C8 | Improving food safety certification systems | |
| C9 | Offering subsidies and loans for developing sustainable food | |
| C10 | Offering tax reductions for selling sustainable food | |
| Supplier (A3) | C11 | Compliance with the standards in producing sustainable food |
| C12 | Reducing risk occurrence in production | |
| C13 | Developing knowledge management in sustainable food production processes | |
| C14 | Implementing food traceability systems | |
| C15 | Natural resources management | |
| C16 | Using certified plant material | |
| Agribusiness (A4) | C17 | Strengthening collaboration with suppliers |
| C18 | Food risk management | |
| C19 | Using safe facilities | |
| C20 | Improving labour productivity | |
| C21 | Price competition | |
| C22 | Company reputation |
| Linguistic Terms | Linguistic Preferences | Contrasting Vague Numbers | ||
|---|---|---|---|---|
| NI | No Influence | 0.5 | 0.5 | |
| VL | Very Low Influence | [] | 0.5 | 0.5 |
| HI | High Influence | [] | 1.0 | 0.0 |
| VH | Very High Influence | [] | 0.5 | 0.5 |
| C1 | C2 | C3 | C4 | C5 | C6 | C7 | C8 | C9 | C10 | C11 | C12 | C13 | C14 | C15 | C16 | C17 | C18 | C19 | C20 | C21 | C22 | |
|---|---|---|---|---|---|---|---|---|---|---|---|---|---|---|---|---|---|---|---|---|---|---|
| C1 | 1 | I | I | I | I | NI | VHI | I | I | I | I | I | I | I | I | I | I | I | I | I | I | I |
| C2 | I | 1 | I | I | I | I | I | NI | VHI | NI | NI | NI | VHI | I | VL | I | NI | NI | NI | I | HI | NI |
| C3 | VHI | VHI | 1 | VHI | VHI | VL | VHI | NI | NI | NI | I | I | NI | VHI | VHI | VHI | VHI | VHI | VHI | VHI | VL | NI |
| C4 | NI | VHI | VHI | 1 | NI | VL | I | I | NI | NI | I | I | NI | HI | I | I | I | NI | VHI | VHI | VL | VL |
| C5 | I | NI | VHI | VHI | 1 | VL | NI | VL | VL | VHI | VHI | VHI | NI | VL | VL | VHI | NI | VHI | VL | VL | VHI | VHI |
| C6 | VHI | I | VHI | VHI | NI | 1 | VHI | VHI | VHI | HI | VHI | NI | NI | VHI | I | I | I | HI | I | NI | VHI | VHI |
| C7 | VHI | NI | NI | NI | VHI | NI | 1 | NI | NI | NI | I | VHI | VHI | VHI | NI | NI | VHI | NI | VHI | VHI | NI | NI |
| C8 | NI | I | NI | NI | NI | NI | NI | 1 | I | I | I | NI | VHI | NI | VHI | VHI | NI | VHI | VL | NI | VHI | NI |
| C9 | VHI | VHI | NI | NI | VHI | NI | NI | NI | 1 | VHI | NI | NI | NI | I | NI | NI | VHI | VHI | NI | VHI | VL | NI |
| C10 | VL | VL | VHI | NI | VHI | I | NI | VHI | VHI | 1 | VL | VL | VHI | VHI | VHI | VHI | VL | HI | I | NI | NI | NI |
| C11 | I | I | I | NI | I | NI | NI | NI | VHI | I | 1 | NI | NI | NI | VL | VL | VL | VL | I | I | I | NI |
| C12 | I | NI | VHI | VHI | NI | NI | NI | NI | I | I | I | 1 | NI | VHI | NI | NI | VHI | NI | I | NI | NI | VHI |
| C13 | NI | NI | NI | VHI | VL | I | I | NI | I | VHI | VL | VHI | 1 | NI | I | I | VHI | I | NI | NI | VHI | VHI |
| C14 | VL | VHI | NI | I | VHI | NI | NI | VHI | I | NI | NI | NI | NI | 1 | I | VHI | VHI | VHI | VL | VHI | NI | NI |
| C15 | VHI | NI | VHI | NI | NI | NI | VHI | VL | HI | HI | I | I | NI | VHI | 1 | NI | NI | NI | NI | VHI | VHI | NI |
| C16 | VHI | NI | I | NI | VL | I | NI | NI | NI | NI | NI | VHI | NI | HI | I | 1 | I | I | NI | I | I | NI |
| C17 | VL | VHI | VHI | HI | NI | NI | NI | VHI | VL | VL | VHI | VHI | NI | I | NI | VHI | 1 | VHI | VL | VHI | NI | HI |
| C18 | NI | VHI | VHI | VHI | NI | VHI | I | NI | VHI | NI | NI | VHI | VL | VHI | VHI | NI | NI | 1 | NI | VHI | NI | VHI |
| C19 | VHI | I | NI | VHI | NI | NI | NI | I | NI | NI | VHI | VHI | VHI | NI | NI | NI | I | NI | 1 | VHI | I | VHI |
| C20 | VL | NI | NI | VHI | VHI | VHI | VL | I | VHI | VHI | VL | VL | VHI | VHI | NI | I | NI | I | NI | 1 | NI | NI |
| C21 | VHI | VHI | NI | NI | VHI | VHI | VHI | NI | VHI | VL | VL | VHI | VHI | VHI | NI | VL | VHI | VHI | VL | I | 1 | HI |
| C22 | I | I | NI | I | NI | NI | VHI | VHI | VL | VHI | I | NI | VHI | VHI | HI | VHI | I | I | I | NI | VHI | 1 |
| C1 | C2 | C3 | C4 | C5 | C6 | C7 | C8 | C9 | C10 | C11 | C12 | C13 | C14 | C15 | C16 | C17 | C18 | C19 | C20 | C21 | C22 | |
|---|---|---|---|---|---|---|---|---|---|---|---|---|---|---|---|---|---|---|---|---|---|---|
| C1 | 1 | 1 | 0 | 0 | 0 | 1 | 1 | 1 | 0 | 0 | 0 | 0 | 0 | 0 | 1 | 0 | 0 | 0 | 0 | 0 | 0 | 1 |
| C2 | 1 | 1 | 1 | 0 | 1 | 0 | 0 | 1 | 1 | 0 | 0 | 0 | 0 | 0 | 1 | 1 | 1 | 0 | 0 | 1 | 1 | 1 |
| C3 | 1 | 1 | 1 | 1 | 0 | 0 | 0 | 1 | 0 | 0 | 0 | 1 | 1 | 1 | 1 | 1 | 0 | 1 | 1 | 1 | 0 | 0 |
| C4 | 0 | 0 | 1 | 1 | 1 | 0 | 0 | 0 | 0 | 1 | 0 | 1 | 0 | 0 | 0 | 0 | 0 | 0 | 0 | 0 | 0 | 1 |
| C5 | 0 | 0 | 1 | 1 | 1 | 0 | 1 | 0 | 0 | 0 | 0 | 0 | 1 | 0 | 0 | 1 | 0 | 0 | 0 | 0 | 0 | 1 |
| C6 | 0 | 1 | 0 | 0 | 0 | 1 | 1 | 1 | 1 | 1 | 1 | 0 | 0 | 1 | 1 | 1 | 0 | 1 | 0 | 0 | 0 | 0 |
| C7 | 1 | 0 | 0 | 1 | 0 | 0 | 1 | 0 | 0 | 0 | 0 | 0 | 1 | 1 | 0 | 1 | 1 | 0 | 1 | 1 | 1 | 0 |
| C8 | 0 | 1 | 0 | 0 | 0 | 1 | 0 | 1 | 0 | 1 | 1 | 1 | 1 | 0 | 1 | 1 | 0 | 0 | 1 | 1 | 0 | 0 |
| C9 | 0 | 0 | 0 | 0 | 0 | 0 | 0 | 0 | 1 | 1 | 0 | 0 | 1 | 0 | 0 | 0 | 1 | 1 | 0 | 1 | 0 | 0 |
| C10 | 0 | 0 | 1 | 0 | 1 | 1 | 0 | 1 | 0 | 1 | 0 | 1 | 0 | 0 | 1 | 1 | 0 | 0 | 0 | 1 | 0 | 0 |
| C11 | 0 | 0 | 0 | 1 | 1 | 1 | 0 | 0 | 1 | 0 | 1 | 0 | 1 | 1 | 0 | 1 | 1 | 0 | 0 | 0 | 1 | 1 |
| C12 | 0 | 1 | 0 | 0 | 0 | 1 | 1 | 0 | 0 | 0 | 0 | 1 | 0 | 1 | 0 | 0 | 1 | 0 | 0 | 0 | 0 | 1 |
| C13 | 1 | 0 | 0 | 1 | 0 | 0 | 0 | 0 | 0 | 0 | 0 | 1 | 1 | 0 | 0 | 0 | 0 | 0 | 0 | 0 | 0 | 0 |
| C14 | 0 | 0 | 0 | 0 | 0 | 0 | 0 | 0 | 1 | 0 | 0 | 0 | 1 | 1 | 0 | 0 | 0 | 0 | 1 | 1 | 0 | 0 |
| C15 | 1 | 0 | 1 | 0 | 1 | 0 | 0 | 1 | 1 | 1 | 1 | 0 | 0 | 0 | 1 | 0 | 0 | 0 | 0 | 1 | 1 | 1 |
| C16 | 0 | 0 | 0 | 0 | 0 | 1 | 0 | 0 | 0 | 0 | 1 | 1 | 0 | 0 | 0 | 1 | 0 | 0 | 0 | 0 | 0 | 0 |
| C17 | 1 | 1 | 1 | 0 | 0 | 0 | 0 | 1 | 1 | 0 | 1 | 0 | 0 | 0 | 0 | 1 | 1 | 1 | 1 | 1 | 0 | 1 |
| C18 | 1 | 1 | 1 | 0 | 0 | 1 | 0 | 0 | 0 | 0 | 0 | 1 | 0 | 0 | 0 | 0 | 0 | 1 | 1 | 0 | 0 | 0 |
| C19 | 1 | 1 | 1 | 0 | 1 | 1 | 0 | 0 | 0 | 1 | 0 | 1 | 1 | 0 | 0 | 0 | 0 | 1 | 1 | 1 | 1 | 1 |
| C20 | 0 | 0 | 1 | 1 | 0 | 1 | 1 | 1 | 1 | 1 | 0 | 1 | 0 | 0 | 0 | 0 | 1 | 0 | 0 | 1 | 0 | 0 |
| C21 | 1 | 1 | 0 | 0 | 1 | 1 | 1 | 1 | 1 | 0 | 0 | 1 | 1 | 1 | 0 | 0 | 0 | 1 | 0 | 0 | 1 | 1 |
| C22 | 1 | 0 | 0 | 1 | 1 | 0 | 1 | 0 | 0 | 0 | 1 | 1 | 0 | 0 | 0 | 1 | 1 | 1 | 1 | 0 | 1 | 1 |
| C1 | C2 | C3 | C4 | C5 | C6 | C7 | C8 | C9 | C10 | C11 | C12 | C13 | C14 | C15 | C16 | C17 | C18 | C19 | C20 | C21 | C22 | Driving Power | Level | |
|---|---|---|---|---|---|---|---|---|---|---|---|---|---|---|---|---|---|---|---|---|---|---|---|---|
| C1 | 1 | 1 | 0 | 0 | 0 | 1 | 1 | 1 | 0 | 0 | 0 | 0 | 0 | 0 | 1 | 0 | 0 | 0 | 0 | 0 | 0 | 1 | 7 | |
| C2 | 0 | 1 | 1 | 0 | 1 | 0 | 0 | 1 | 0 | 0 | 0 | 0 | 0 | 0 | 1 | 1 | 1 | 0 | 0 | 0 | 1 | 1 | 9 | |
| C3 | 1 | 1 | 1 | 0 | 0 | 0 | 0 | 0 | 0 | 0 | 0 | 1 | 0 | 1 | 1 | 1 | 0 | 1 | 1 | 1 | 0 | 0 | 10 | |
| C4 | 0 | 0 | 1 | 1 | 1 | 0 | 0 | 0 | 0 | 1 | 0 | 1 | 0 | 0 | 0 | 0 | 0 | 0 | 0 | 0 | 0 | 1 | 6 | |
| C5 | 0 | 0 | 1 | 1 | 1 | 0 | 1 | 0 | 0 | 0 | 0 | 0 | 1 | 0 | 0 | 1 | 0 | 0 | 0 | 0 | 0 | 1 | 7 | |
| C6 | 0 | 1 | 0 | 0 | 0 | 1 | 1 | 1 | 1 | 1 | 1 | 0 | 0 | 1 | 1 | 1 | 0 | 1 | 0 | 0 | 0 | 0 | 11 | 1 |
| C7 | 1 | 0 | 0 | 1 | 0 | 0 | 1 | 0 | 0 | 0 | 0 | 0 | 1 | 1 | 0 | 1 | 1 | 0 | 1 | 1 | 1 | 0 | 10 | |
| C8 | 0 | 1 | 0 | 0 | 0 | 1 | 0 | 1 | 0 | 1 | 1 | 1 | 1 | 0 | 1 | 1 | 0 | 0 | 1 | 0 | 0 | 0 | 10 | |
| C9 | 0 | 0 | 0 | 0 | 0 | 0 | 0 | 0 | 1 | 1 | 0 | 0 | 1 | 0 | 0 | 0 | 1 | 1 | 0 | 1 | 0 | 0 | 6 | |
| C10 | 0 | 0 | 1 | 0 | 1 | 1 | 0 | 1 | 0 | 1 | 0 | 1 | 0 | 0 | 1 | 1 | 0 | 0 | 0 | 1 | 0 | 0 | 9 | |
| C11 | 0 | 0 | 0 | 1 | 1 | 1 | 0 | 0 | 1 | 0 | 1 | 0 | 1 | 1 | 0 | 1 | 1 | 0 | 0 | 0 | 1 | 1 | 11 | 1 |
| C12 | 0 | 1 | 0 | 0 | 0 | 1 | 1 | 0 | 0 | 0 | 0 | 1 | 0 | 1 | 0 | 0 | 1 | 0 | 0 | 0 | 0 | 1 | 7 | |
| C13 | 1 | 0 | 0 | 1 | 0 | 0 | 0 | 0 | 0 | 0 | 0 | 1 | 1 | 0 | 0 | 0 | 0 | 0 | 0 | 0 | 0 | 0 | 4 | |
| C14 | 0 | 0 | 0 | 0 | 0 | 0 | 0 | 0 | 1 | 0 | 0 | 0 | 1 | 1 | 0 | 0 | 0 | 0 | 1 | 1 | 0 | 0 | 5 | |
| C15 | 0 | 0 | 1 | 0 | 0 | 0 | 0 | 1 | 1 | 1 | 1 | 0 | 0 | 0 | 1 | 0 | 0 | 0 | 0 | 0 | 1 | 1 | 8 | |
| C16 | 0 | 0 | 0 | 0 | 0 | 1 | 0 | 0 | 0 | 0 | 1 | 1 | 0 | 0 | 0 | 1 | 0 | 0 | 0 | 0 | 0 | 0 | 4 | |
| C17 | 1 | 1 | 0 | 0 | 0 | 0 | 0 | 1 | 0 | 0 | 1 | 0 | 0 | 0 | 0 | 1 | 1 | 1 | 0 | 0 | 0 | 1 | 8 | |
| C18 | 1 | 1 | 1 | 0 | 0 | 1 | 0 | 0 | 0 | 0 | 0 | 1 | 0 | 0 | 0 | 0 | 0 | 1 | 1 | 0 | 0 | 0 | 7 | |
| C19 | 1 | 0 | 1 | 0 | 1 | 0 | 0 | 0 | 0 | 1 | 0 | 1 | 1 | 0 | 0 | 0 | 0 | 0 | 1 | 1 | 1 | 1 | 10 | |
| C20 | 0 | 0 | 0 | 1 | 0 | 1 | 0 | 1 | 1 | 1 | 0 | 1 | 0 | 0 | 0 | 0 | 1 | 0 | 0 | 1 | 0 | 0 | 8 | |
| C21 | 0 | 0 | 0 | 0 | 0 | 1 | 1 | 1 | 1 | 0 | 0 | 1 | 0 | 1 | 0 | 0 | 0 | 1 | 0 | 0 | 1 | 0 | 8 | |
| C22 | 1 | 0 | 0 | 1 | 1 | 0 | 1 | 0 | 0 | 0 | 1 | 1 | 0 | 0 | 0 | 0 | 1 | 0 | 1 | 0 | 1 | 1 | 10 |
© 2018 by the authors. Licensee MDPI, Basel, Switzerland. This article is an open access article distributed under the terms and conditions of the Creative Commons Attribution (CC BY) license (http://creativecommons.org/licenses/by/4.0/).
Share and Cite
Cui, L.; Zhang, M.; Wu, K.-J.; Tseng, M.-L. Constructing a Hierarchical Agribusiness Framework in Chinese Belt and Road Initiatives under Uncertainty. Sustainability 2018, 10, 251. https://doi.org/10.3390/su10010251
Cui L, Zhang M, Wu K-J, Tseng M-L. Constructing a Hierarchical Agribusiness Framework in Chinese Belt and Road Initiatives under Uncertainty. Sustainability. 2018; 10(1):251. https://doi.org/10.3390/su10010251
Chicago/Turabian StyleCui, Li, Min Zhang, Kuo-Jui Wu, and Ming-Lang Tseng. 2018. "Constructing a Hierarchical Agribusiness Framework in Chinese Belt and Road Initiatives under Uncertainty" Sustainability 10, no. 1: 251. https://doi.org/10.3390/su10010251
APA StyleCui, L., Zhang, M., Wu, K.-J., & Tseng, M.-L. (2018). Constructing a Hierarchical Agribusiness Framework in Chinese Belt and Road Initiatives under Uncertainty. Sustainability, 10(1), 251. https://doi.org/10.3390/su10010251

