Human Stimulator of Interferon Genes Promotes Rhinovirus C Replication in Mouse Cells In Vitro and In Vivo
Abstract
1. Introduction
2. Materials and Methods
2.1. Plasmids
2.2. Tissue Culture
2.3. Generation of Virus Stocks
2.4. Transfection
2.5. Plaque Assay
2.6. RV Genome Quantification by qPCR
2.7. Host Gene Expression Quantification by qPCR
2.8. SDS-PAGE and Western Blot
2.9. Immunofluorescence
2.10. In Situ Hybridization (ISH)
2.11. Immunohistochemistry
2.12. Generation of Transgenic Mice
2.13. Intranasal Inoculation
2.14. Health Scoring and Euthanasia
2.15. Tissue Collection
3. Results
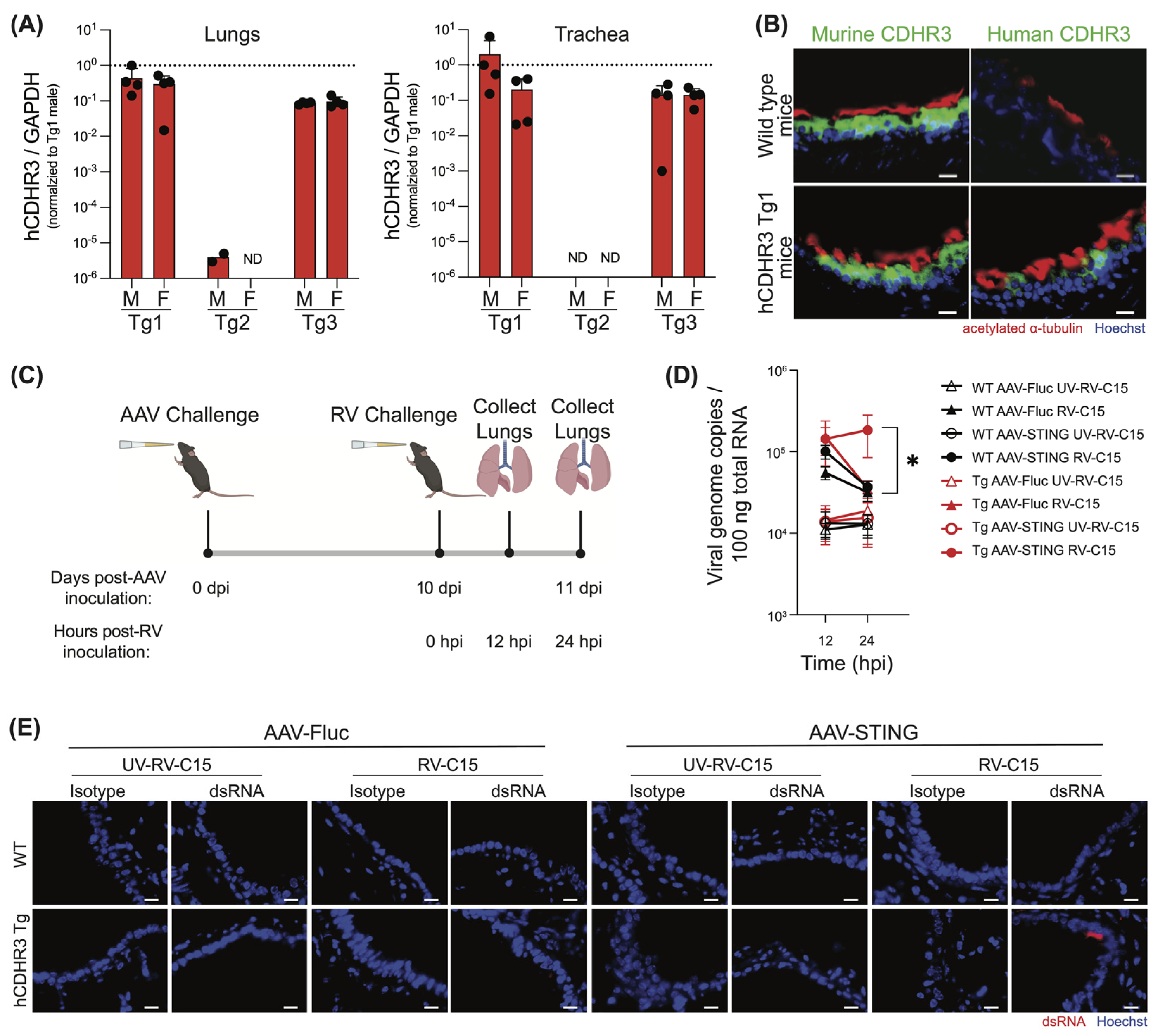
3.1. Murine and Human CDHR3 Orthologs Exhibit Similar Tissue Expression Patterns, but Lack Complete Homology
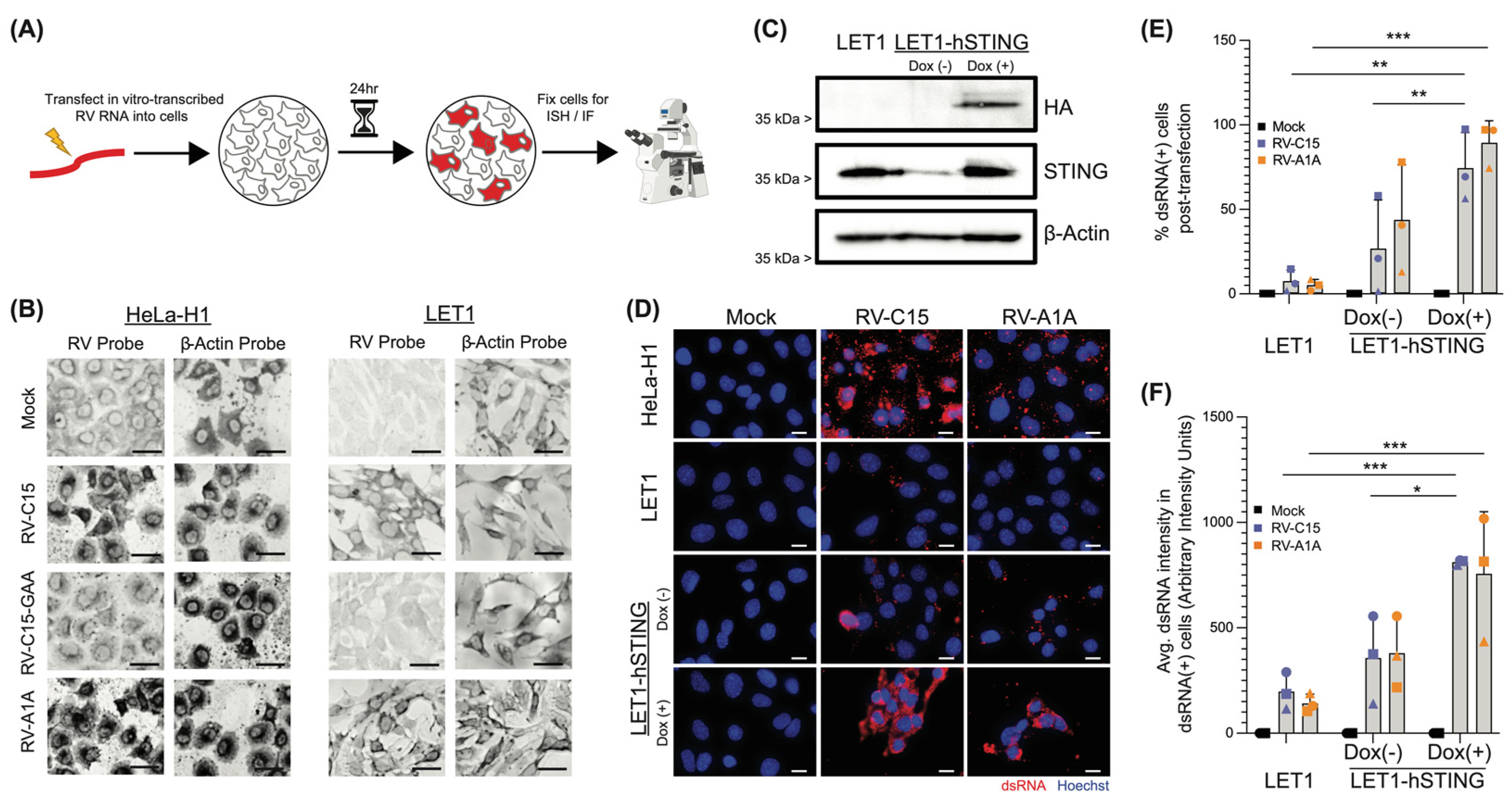
3.2. Murine Cells Are Permissive for RV-C, and Human STING Significantly Increases RV-C Replication
3.3. Murine Cells Support the Production of Infectious RV-C Particles
3.4. CDHR3 KO Is Embryonically Lethal in Mice
3.5. AAV-Mediated Delivery of hSTING to hCDHR3 Transgenic Mice Promotes RV-C15 Replication In Vivo
4. Discussion
Supplementary Materials
Author Contributions
Funding
Institutional Review Board Statement
Informed Consent Statement
Data Availability Statement
Acknowledgments
Conflicts of Interest
References
- Arruda, E.; Pitkäranta, A.; Witek, T.J.; Doyle, C.A.; Hayden, F.G. Frequency and natural history of rhinovirus infections in adults during autumn. J. Clin. Microbiol. 1997, 35, 2864–2868. [Google Scholar] [CrossRef] [PubMed]
- Lee, W.M.; Lemanske, R.F.; Evans, M.D.; Vang, F.; Pappas, T.; Gangnon, R.; Jackson, D.J.; Gern, J.E. Human rhinovirus species and season of infection determine illness severity. Am. J. Respir. Crit. Care Med. 2012, 186, 886–891. [Google Scholar] [CrossRef] [PubMed]
- Matsuno, A.K.; Gagliardi, T.B.; Paula, F.E.; Luna, L.K.S.; Jesus, B.L.S.; Stein, R.T.; Aragon, D.C.; Carlotti, A.P.C.P.; Arruda, E. Human coronavirus alone or in co-infection with rhinovirus C is a risk factor for severe respiratory disease and admission to the pediatric intensive care unit: A one-year study in Southeast Brazil. PLoS ONE 2019, 14, e0217744. [Google Scholar] [CrossRef] [PubMed]
- Ng, K.T.; Oong, X.Y.; Lim, S.H.; Chook, J.B.; Takebe, Y.; Chan, Y.F.; Chan, K.G.; Hanafi, N.S.; Pang, Y.K.; Kamarulzaman, A.; et al. Viral Load and Sequence Analysis Reveal the Symptom Severity, Diversity, and Transmission Clusters of Rhinovirus Infections. Clin. Infect. Dis. 2018, 67, 261–268. [Google Scholar] [CrossRef] [PubMed]
- Corne, J.M.; Marshall, C.; Smith, S.; Schreiber, J.; Sanderson, G.; Holgate, S.T.; Johnston, S.L. Frequency, severity, and duration of rhinovirus infections in asthmatic and non-asthmatic individuals: A longitudinal cohort study. Lancet 2002, 359, 831–834. [Google Scholar] [CrossRef] [PubMed]
- Bizzintino, J.; Lee, W.M.; Laing, I.A.; Vang, F.; Pappas, T.; Zhang, G.; Martin, A.C.; Khoo, S.-K.; Cox, D.W.; Geelhoed, G.C.; et al. Association between human rhinovirus C and severity of acute asthma in children. Eur. Respir. J. 2011, 37, 1037–1042. [Google Scholar] [CrossRef]
- Zhu, J.; Message, S.D.; Qiu, Y.; Mallia, P.; Kebadze, T.; Contoli, M.; Ward, C.K.; Barnathan, E.S.; Mascelli, M.A.; Kon, O.M.; et al. Airway inflammation and illness severity in response to experimental rhinovirus infection in asthma. Chest 2014, 145, 1219–1229. [Google Scholar] [CrossRef] [PubMed]
- Turunen, R.; Jartti, T.; Bochkov, Y.A.; Gern, J.E.; Vuorinen, T. Rhinovirus species and clinical characteristics in the first wheezing episode in children. J. Med. Virol. 2016, 88, 2059–2068. [Google Scholar] [CrossRef] [PubMed]
- Taylor-Robinson, D.; Tyrrell, D.A. Serotypes of viruses (rhinoviruses) isolated from common colds. Lancet 1962, 1, 452–454. [Google Scholar] [CrossRef]
- Lamson, D.; Renwick, N.; Kapoor, V.; Liu, Z.; Palacios, G.; Ju, J.; Dean, A.; St George, K.; Briese, T.; Lipkin, W.I. MassTag polymerase-chain-reaction detection of respiratory pathogens, including a new rhinovirus genotype, that caused influenza-like illness in New York State during 2004–2005. J. Infect. Dis. 2006, 194, 1398–1402. [Google Scholar] [CrossRef]
- Nakagome, K.; Bochkov, Y.A.; Ashraf, S.; Brockman-Schneider, R.A.; Evans, M.D.; Pasic, T.R.; Gern, J.E. Effects of rhinovirus species on viral replication and cytokine production. J. Allergy Clin. Immunol. 2014, 134, 332–341. [Google Scholar] [CrossRef] [PubMed]
- Essaidi-Laziosi, M.; Brito, F.; Benaoudia, S.; Royston, L.; Cagno, V.; Fernandes-Rocha, M.; Piuz, I.; Zdobnov, E.; Huang, S.; Constant, S.; et al. Propagation of respiratory viruses in human airway epithelia reveals persistent virus-specific signatures. J. Allergy Clin. Immunol. 2018, 141, 2074–2084. [Google Scholar] [CrossRef] [PubMed]
- Palmenberg, A.C. Rhinovirus C, Asthma, and Cell Surface Expression of Virus Receptor CDHR3. J. Virol. 2017, 91, 10–1128. [Google Scholar] [CrossRef] [PubMed]
- Chen, W.J.; Arnold, J.C.; Fairchok, M.P.; Danaher, P.J.; McDonough, E.A.; Blair, P.J.; Garcia, J.; Halsey, E.S.; Schofield, C.; Ottolini, M.; et al. Epidemiologic, clinical, and virologic characteristics of human rhinovirus infection among otherwise healthy children and adults: Rhinovirus among adults and children. J. Clin. Virol. 2015, 64, 74–82. [Google Scholar] [CrossRef] [PubMed]
- Miller, E.K.; Linder, J.; Kraft, D.; Johnson, M.; Lu, P.; Saville, B.R.; Williams, J.V.; Griffin, M.R.; Talbot, H.K. Hospitalizations and outpatient visits for rhinovirus-associated acute respiratory illness in adults. J. Allergy Clin. Immunol. 2016, 137, 734–743.e1. [Google Scholar] [CrossRef]
- Bønnelykke, K.; Coleman, A.T.; Evans, M.D.; Thorsen, J.; Waage, J.; Vissing, N.H.; Carlsson, C.J.; Stokholm, J.; Chawes, B.L.; Jessen, L.E.; et al. Cadherin-related Family Member 3 Genetics and Rhinovirus C Respiratory Illnesses. Am. J. Respir. Crit. Care Med. 2017, 197, 589–594. [Google Scholar] [CrossRef]
- Bochkov, Y.A.; Palmenberg, A.C.; Lee, W.M.; Rathe, J.A.; Amineva, S.P.; Sun, X.; Pasic, T.R.; Jarjour, N.N.; Liggett, S.B.; Gern, J.E. Molecular modeling, organ culture and reverse genetics for a newly identified human rhinovirus C. Nat. Med. 2011, 17, 627–632. [Google Scholar] [CrossRef]
- Hao, W.; Bernard, K.; Patel, N.; Ulbrandt, N.; Feng, H.; Svabek, C.; Wilson, S.; Stracener, C.; Wang, K.; Suzich, J.; et al. Infection and propagation of human rhinovirus C in human airway epithelial cells. J. Virol. 2012, 86, 13524–13532. [Google Scholar] [CrossRef]
- Tapparel, C.; Sobo, K.; Constant, S.; Huang, S.; Van Belle, S.; Kaiser, L. Growth and characterization of different human rhinovirus C types in three-dimensional human airway epithelia reconstituted in vitro. Virology 2013, 446, 1–8. [Google Scholar] [CrossRef]
- Griggs, T.F.; Bochkov, Y.A.; Basnet, S.; Pasic, T.R.; Brockman-Schneider, R.A.; Palmenberg, A.C.; Gern, J.E. Rhinovirus C targets ciliated airway epithelial cells. Respir. Res. 2017, 18, 84. [Google Scholar] [CrossRef]
- Gagliardi, T.B.; Goldstein, M.E.; Song, D.; Gray, K.M.; Jung, J.W.; Ignacio, M.A.; Stroka, K.M.; Duncan, G.A.; Scull, M.A. Rhinovirus C replication is associated with the endoplasmic reticulum and triggers cytopathic effects in an in vitro model of human airway epithelium. PLoS Pathog. 2022, 18, e1010159. [Google Scholar] [CrossRef] [PubMed]
- Basnet, S.; Mohanty, C.; Bochkov, Y.A.; Brockman-Schneider, R.A.; Kendziorski, C.; Gern, J.E. Rhinovirus C causes heterogenous infection and gene expression in airway epithelial cell subsets. Mucosal Immunol. 2023, 16, 386–398. [Google Scholar] [CrossRef] [PubMed]
- Dick, E.C. Experimental infections of chimpanzees with human rhinovirus types 14 and 43. Proc. Soc. Exp. Biol. Med. 1968, 127, 1079–1081. [Google Scholar] [CrossRef] [PubMed]
- Shipkowitz, N.L.; Bower, R.R.; Schleicher, J.B.; Aquino, F.; Appell, R.N.; Roderick, W.R. Antiviral activity of a bis-benzimidazole against experimental rhinovirus infections in chimpanzees. Appl. Microbiol. 1972, 23, 117–122. [Google Scholar] [CrossRef] [PubMed]
- Pinto, C.A.; Haff, R.F. Experimental infection of gibbons with rhinovirus. Nature 1969, 224, 1310–1311. [Google Scholar] [CrossRef]
- Scully, E.J.; Basnet, S.; Wrangham, R.W.; Muller, M.N.; Otali, E.; Hyeroba, D.; Grindle, K.A.; Pappas, T.E.; Thompson, M.E.; Machanda, Z.; et al. Lethal Respiratory Disease Associated with Human Rhinovirus C in Wild Chimpanzees, Uganda, 2013. Emerg. Infect. Dis. 2018, 24, 267–274. [Google Scholar] [CrossRef]
- Bartlett, N.W.; Walton, R.P.; Edwards, M.R.; Aniscenko, J.; Caramori, G.; Zhu, J.; Glanville, N.; Choy, K.J.; Jourdan, P.; Burnet, J.; et al. Mouse models of rhinovirus-induced disease and exacerbation of allergic airway inflammation. Nat. Med. 2008, 14, 199–204. [Google Scholar] [CrossRef] [PubMed]
- Yin, F.H.; Lomax, N.B. Host range mutants of human rhinovirus in which nonstructural proteins are altered. J. Virol. 1983, 48, 410–418. [Google Scholar] [CrossRef]
- Tuthill, T.J.; Papadopoulos, N.G.; Jourdan, P.; Challinor, L.J.; Sharp, N.A.; Plumpton, C.; Shah, K.; Barnard, S.; Dash, L.; Burnet, J.; et al. Mouse respiratory epithelial cells support efficient replication of human rhinovirus. J. Gen. Virol. 2003, 84 Pt 10, 2829–2836. [Google Scholar] [CrossRef]
- Lomax, N.B.; Yin, F.H. Evidence for the role of the P2 protein of human rhinovirus in its host range change. J. Virol. 1989, 63, 2396–2399. [Google Scholar] [CrossRef]
- Harris, J.R.; Racaniello, V.R. Changes in rhinovirus protein 2C allow efficient replication in mouse cells. J. Virol. 2003, 77, 4773–4780. [Google Scholar] [CrossRef][Green Version]
- Rajput, C.; Han, M.; Ishikawa, T.; Lei, J.; Goldsmith, A.M.; Jazaeri, S.; Stroupe, C.C.; Bentley, J.K.; Hershenson, M.B. Rhinovirus C Infection Induces Type 2 Innate Lymphoid Cell Expansion and Eosinophilic Airway Inflammation. Front. Immunol. 2021, 12, 649520. Available online: https://www.frontiersin.org/articles/10.3389/fimmu.2021.649520 (accessed on 30 January 2023). [CrossRef] [PubMed]
- Bochkov, Y.A.; Watters, K.; Ashraf, S.; Griggs, T.F.; Devries, M.K.; Jackson, D.J.; Palmenberg, A.C.; Gern, J.E. Cadherin-related family member 3, a childhood asthma susceptibility gene product, mediates rhinovirus C binding and replication. Proc. Natl. Acad. Sci. USA 2015, 112, 5485–5490. [Google Scholar] [CrossRef] [PubMed]
- McKnight, K.L.; Swanson, K.V.; Austgen, K.; Richards, C.; Mitchell, J.K.; McGivern, D.R.; Fritch, E.; Johnson, J.; Remlinger, K.; Magid-Slav, M.; et al. Stimulator of interferon genes (STING) is an essential proviral host factor for human rhinovirus species A and C. Proc. Natl. Acad. Sci. USA 2020, 117, 27598–27607. [Google Scholar] [CrossRef] [PubMed]
- Rosenberger, C.M.; Podyminogin, R.L.; Askovich, P.S.; Navarro, G.; Kaiser, S.M.; Sanders, C.J.; McClaren, J.L.; Tam, V.C.; Dash, P.; Noonan, J.G.; et al. Characterization of innate responses to influenza virus infection in a novel lung type I epithelial cell model. J. Gen. Virol. 2014, 95 Pt 2, 350–362. [Google Scholar] [CrossRef] [PubMed]
- Fiala, M. Plaque formation by 55 rhinovirus serotypes. Appl. Microbiol. 1968, 16, 1445–1450. [Google Scholar] [CrossRef]
- Stirling, D.R.; Swain-Bowden, M.J.; Lucas, A.M.; Carpenter, A.E.; Cimini, B.A.; Goodman, A. CellProfiler 4: Improvements in speed, utility and usability. BMC Bioinform. 2021, 22, 433. [Google Scholar] [CrossRef] [PubMed]
- Montoro, D.T.; Haber, A.L.; Biton, M.; Vinarsky, V.; Lin, B.; Birket, S.E.; Yuan, F.; Chen, S.; Leung, H.M.; Villoria, J.; et al. A revised airway epithelial hierarchy includes CFTR-expressing ionocytes. Nature 2018, 560, 319–324. [Google Scholar] [CrossRef] [PubMed]
- Travaglini, K.J.; Nabhan, A.N.; Penland, L.; Sinha, R.; Gillich, A.; Sit, R.V.; Chang, S.; Conley, S.D.; Mori, Y.; Seita, J.; et al. A molecular cell atlas of the human lung from single-cell RNA sequencing. Nature 2020, 587, 619–625. [Google Scholar] [CrossRef]
- Watters, K.; Palmenberg, A.C. CDHR3 extracellular domains EC1-3 mediate rhinovirus C interaction with cells and as recombinant derivatives, are inhibitory to virus infection. PLoS Pathog. 2018, 14, e1007477. [Google Scholar] [CrossRef]
- Sun, Y.; Watters, K.; Hill, M.G.; Fang, Q.; Liu, Y.; Kuhn, R.J.; Klose, T.; Rossmann, M.G.; Palmenberg, A.C. Cryo-EM structure of rhinovirus C15a bound to its cadherin-related protein 3 receptor. Proc. Natl. Acad. Sci. USA 2020, 117, 6784–6791. [Google Scholar] [CrossRef] [PubMed]
- Bonnelykke, K.; Sleiman, P.; Nielsen, K.; Kreiner-Moller, E.; Mercader, J.M.; Belgrave, D.; den Dekker, H.T.; Husby, A.; Sevelsted, A.; Faura-Tellez, G.; et al. A genome-wide association study identifies CDHR3 as a susceptibility locus for early childhood asthma with severe exacerbations. Nat. Genet. 2014, 46, 51–55. [Google Scholar] [CrossRef] [PubMed]
- Reithmayer, M.; Reischl, A.; Snyers, L.; Blaas, D. Species-specific receptor recognition by a minor-group human rhinovirus (HRV): HRV serotype 1A distinguishes between the murine and the human low-density lipoprotein receptor. J. Virol. 2002, 76, 6957–6965. [Google Scholar] [CrossRef][Green Version]
- Koonin, E.V. The phylogeny of RNA-dependent RNA polymerases of positive-strand RNA viruses. J. Gen. Virol. 1991, 72 Pt 9, 2197–2206. [Google Scholar] [CrossRef] [PubMed]
- Lemanske, R.F.; Jackson, D.J.; Gangnon, R.E.; Evans, M.D.; Li, Z.; Shult, P.A.; Kirk, C.J.; Reisdorf, E.; Roberg, K.A.; Anderson, E.L.; et al. Rhinovirus illnesses during infancy predict subsequent childhood wheezing. J. Allergy Clin. Immunol. 2005, 116, 571–577. [Google Scholar] [CrossRef]
- Stenberg-Hammar, K.; Hedlin, G.; Söderhäll, C. Rhinovirus and preschool wheeze. Pediatr. Allergy Immunol. 2017, 28, 513–520. [Google Scholar] [CrossRef] [PubMed]
- Yin, F.H.; Lomax, N.B. Establishment of a mouse model for human rhinovirus infection. J. Gen. Virol. 1986, 67 Pt 11, 2335–2340. [Google Scholar] [CrossRef]
- Foxman, E.F.; Storer, J.A.; Fitzgerald, M.E.; Wasik, B.R.; Hou, L.; Zhao, H.; Turner, P.E.; Pyle, A.M.; Iwasaki, A. Temperature-dependent innate defense against the common cold virus limits viral replication at warm temperature in mouse airway cells. Proc. Natl. Acad. Sci. USA 2015, 112, 827–832. [Google Scholar] [CrossRef]
- Bartlett, N.W.; Singanayagam, A.; Johnston, S.L. Mouse models of rhinovirus infection and airways disease. Methods Mol. Biol. 2015, 1221, 181–188. [Google Scholar]
- Rasmussen, A.L.; Racaniello, V.R. Selection of rhinovirus 1A variants adapted for growth in mouse lung epithelial cells. Virology 2011, 420, 82–88. [Google Scholar] [CrossRef][Green Version]
- Harris, J.R.; Racaniello, V.R. Amino acid changes in proteins 2B and 3A mediate rhinovirus type 39 growth in mouse cells. J. Virol. 2005, 79, 5363–5373. [Google Scholar] [CrossRef] [PubMed][Green Version]
- Han, M.; Ishikawa, T.; Stroupe, C.C.; Breckenridge, H.A.; Bentley, J.K.; Hershenson, M.B. Deficient inflammasome activation permits an exaggerated asthma phenotype in rhinovirus C-infected immature mice. Mucosal Immunol. 2021, 14, 1369–1380. [Google Scholar] [CrossRef]
- CDHR3 Protein Expression Summary-The Human Protein Atlas. Available online: https://www.proteinatlas.org/ENSG00000128536-CDHR3 (accessed on 22 September 2023).
- Basnet, S.; Bochkov, Y.A.; Brockman-Schneider, R.A.; Kuipers, I.; Aesif, S.W.; Jackson, D.J.; Lemanske, R.F., Jr.; Ober, C.; Palmenberg, A.C.; Gern, J.E. CDHR3 Asthma-Risk Genotype Affects Susceptibility of Airway Epithelium to Rhinovirus C Infections. Am. J. Respir. Cell Mol. Biol. 2019, 61, 450–458. Available online: https://www.atsjournals.org/doi/10.1165/rcmb.2018-0220OC (accessed on 1 April 2019). [CrossRef] [PubMed]
- Everman, J.L.; Sajuthi, S.; Saef, B.; Rios, C.; Stoner, A.M.; Numata, M.; Hu, D.; Eng, C.; Oh, S.; Rodriguez-Santana, J.; et al. Functional genomics of CDHR3 confirms its role in HRV-C infection and childhood asthma exacerbations. J. Allergy Clin. Immunol. 2019, 144, 962–971. [Google Scholar] [CrossRef] [PubMed]
- Liebig, H.D.; Ziegler, E.; Yan, R.; Hartmuth, K.; Klump, H.; Kowalski, H.; Blaas, D.; Sommergruber, W.; Frasel, L.; Lamphear, B. Purification of two picornaviral 2A proteinases: Interaction with eIF-4 gamma and influence on in vitro translation. Biochemistry 1993, 32, 7581–7588. [Google Scholar] [CrossRef] [PubMed]
- Haghighat, A.; Svitkin, Y.; Novoa, I.; Kuechler, E.; Skern, T.; Sonenberg, N. The eIF4G-eIF4E complex is the target for direct cleavage by the rhinovirus 2A proteinase. J. Virol. 1996, 70, 8444–8450. [Google Scholar] [CrossRef] [PubMed]
- Barral, P.M.; Morrison, J.M.; Drahos, J.; Gupta, P.; Sarkar, D.; Fisher, P.B.; Racaniello, V.R. MDA-5 is cleaved in poliovirus-infected cells. J. Virol. 2007, 81, 3677–3684. [Google Scholar] [CrossRef] [PubMed]
- Barral, P.M.; Sarkar, D.; Fisher, P.B.; Racaniello, V.R. RIG-I is cleaved during picornavirus infection. Virology 2009, 391, 171–176. [Google Scholar] [CrossRef] [PubMed]
- Drahos, J.; Racaniello, V.R. Cleavage of IPS-1 in cells infected with human rhinovirus. J. Virol. 2009, 83, 11581–11587. [Google Scholar] [CrossRef]
- Pang, L.L.; Yuan, X.H.; Shao, C.S.; Li, M.Z.; Wang, Y.; Wang, H.M.; Xie, G.C.; Xie, Z.P.; Yuan, Y.; Zhou, D.M.; et al. The suppression of innate immune response by human rhinovirus C. Biochem. Biophys. Res. Commun. 2017, 490, 22–28. [Google Scholar] [CrossRef]
- Hirai-Yuki, A.; Hensley, L.; McGivern, D.R.; González-López, O.; Das, A.; Feng, H.; Sun, L.; Wilson, J.E.; Hu, F.; Feng, Z.; et al. MAVS-dependent host species range and pathogenicity of human hepatitis A virus. Science 2016, 353, 1541–1545. [Google Scholar] [CrossRef] [PubMed]
- Aguirre, S.; Maestre, A.M.; Pagni, S.; Patel, J.R.; Savage, T.; Gutman, D.; Maringer, K.; Bernal-Rubio, D.; Shabman, R.S.; Simon, V.; et al. DENV inhibits type I IFN production in infected cells by cleaving human STING. PLoS Pathog. 2012, 8, e1002934. [Google Scholar] [CrossRef] [PubMed]
- Ashour, J.; Morrison, J.; Laurent-Rolle, M.; Belicha-Villanueva, A.; Plumlee, C.R.; Bernal-Rubio, D.; Williams, K.L.; Harris, E.; Fernandez-Sesma, A.; Schindler, C.; et al. Mouse STAT2 restricts early dengue virus replication. Cell Host Microbe 2010, 8, 410–421. [Google Scholar] [CrossRef] [PubMed]
- Ding, Q.; Gaska, J.M.; Douam, F.; Wei, L.; Kim, D.; Balev, M.; Heller, B.; Ploss, A. Species-specific disruption of STING-dependent antiviral cellular defenses by the Zika virus NS2B3 protease. Proc. Natl. Acad. Sci. USA 2018, 115, E6310–E6318. [Google Scholar] [CrossRef] [PubMed]
- Grant, A.; Ponia, S.S.; Tripathi, S.; Balasubramaniam, V.; Miorin, L.; Sourisseau, M.; Schwarz, M.C.; Sánchez-Seco, M.P.; Evans, M.J.; Best, S.M.; et al. Zika Virus Targets Human STAT2 to Inhibit Type I Interferon Signaling. Cell Host Microbe 2016, 19, 882–890. [Google Scholar] [CrossRef]




| Primer Name | Sequence | Expected Fragment Size (Base Pairs) |
|---|---|---|
| Control FWD | 5’-GAGACTCTGGCTACTCATCC-3’ | 585 |
| Control REV | 5’-CCTTCAGCAAGAGCTGGGGAC-3’ | |
| 5’-end FWD | 5’-CCTTGTTCATGCAGCACTTG-3’ | 307 |
| 5’-end REV | 5’-CCCAAACCCGACAGTTGTC-3’ | |
| Exon 1 FWD | 5’-TACCGCCAAAGCCTCTGT-3’ | 306 |
| Exon 1 REV | 5’-CTCAATTGAACAAGCCTCCC-3’ | |
| Exon 6 FWD | 5’-TATGCACTTTCCAGAGATCTTGTG-3’ | 500 |
| Exon 6 REV | 5’-CCTTGTATTAAATGTGCCGGAG-3’ | |
| Exon 12 FWD | 5’-CCATGGCAGTTAGGACATCTG-3’ | 369 |
| Exon 12 REV | 5’-AGAGACCCTAAGTCAACCAGTTG-3’ | |
| 3’-UTR FWD | 5’-CTGGGGTTCTCATTGTTTGC-3’ | 310 |
| 3’-UTR REV | 5’-CAGCTGGAACTAGAACTCTGTGG-3’ | |
| 3’-end FWD | 5’-GCGCCTCACTTTGTCACC-3’ | 322 |
| 3’end REV | 5’-GGCCTAGAATTCTCTGTGGG-3’ |
| Primer Name | Sequence |
|---|---|
| CDHR3-Z.28721-FWD | 5’-GATGATGACAGTGAGGCACCAA-3’ |
| CDHR3-Z.28721-REV | 5’-CGCTCCCCACTCCAGATG-3’ |
| CDHR3-Z.28721-Probe | 5’-6FAM-CAACAGATTCAACTTCAC-MGBNFQ-3’ |
| BETA-ACTIN33-FWD | 5’-CATGCAAGGAGTGCAAGAACA-3’ |
| BETA-ACTIN95R-REV | 5’-GGAGCCCCTGTCCTGAGACT-3’ |
| VIC-BETA-ACTINZ2-Probe | 5’-VIC-AGCTAAGTTCAGTGTGCTGG-MGBNFQ-3’ |
| Cre Genotype | mCDHR3 Genotype | Total Number of Offspring |
|---|---|---|
| Cre+/+ | mCDHR3−/− | 0 |
| Cre+/+ | mCDHR3+/− | 48 |
| Cre+/+ | mCDHR3+/+ | 23 |
| Genotype | Expected Number of Offspring | Observed Number of Offspring | % of Total Offspring |
|---|---|---|---|
| mCDHR3−/− | 18 | 0 | 0% |
| mCDHR3+/− | 36 | 48 | 67.61% |
| mCDHR3+/+ | 18 | 23 | 32.39% |
| Experiment | Missing + Found Dead | Weaned Pups | Pre-Wean Mortality % | Average Litter Size at Weaning |
|---|---|---|---|---|
| Experimental Cross 1 | 24 | 121 | 16.55% | 4.5% |
| Experimental Cross 2 | 18 | 94 | 16.07% | 3.9% |
Disclaimer/Publisher’s Note: The statements, opinions and data contained in all publications are solely those of the individual author(s) and contributor(s) and not of MDPI and/or the editor(s). MDPI and/or the editor(s) disclaim responsibility for any injury to people or property resulting from any ideas, methods, instructions or products referred to in the content. |
© 2024 by the authors. Licensee MDPI, Basel, Switzerland. This article is an open access article distributed under the terms and conditions of the Creative Commons Attribution (CC BY) license (https://creativecommons.org/licenses/by/4.0/).
Share and Cite
Goldstein, M.E.; Ignacio, M.A.; Loube, J.M.; Whorton, M.R.; Scull, M.A. Human Stimulator of Interferon Genes Promotes Rhinovirus C Replication in Mouse Cells In Vitro and In Vivo. Viruses 2024, 16, 1282. https://doi.org/10.3390/v16081282
Goldstein ME, Ignacio MA, Loube JM, Whorton MR, Scull MA. Human Stimulator of Interferon Genes Promotes Rhinovirus C Replication in Mouse Cells In Vitro and In Vivo. Viruses. 2024; 16(8):1282. https://doi.org/10.3390/v16081282
Chicago/Turabian StyleGoldstein, Monty E., Maxinne A. Ignacio, Jeffrey M. Loube, Matthew R. Whorton, and Margaret A. Scull. 2024. "Human Stimulator of Interferon Genes Promotes Rhinovirus C Replication in Mouse Cells In Vitro and In Vivo" Viruses 16, no. 8: 1282. https://doi.org/10.3390/v16081282
APA StyleGoldstein, M. E., Ignacio, M. A., Loube, J. M., Whorton, M. R., & Scull, M. A. (2024). Human Stimulator of Interferon Genes Promotes Rhinovirus C Replication in Mouse Cells In Vitro and In Vivo. Viruses, 16(8), 1282. https://doi.org/10.3390/v16081282

