Sign in to use this feature.

Years

Between: -

Subjects

remove_circle_outline
remove_circle_outline
remove_circle_outline
remove_circle_outline
remove_circle_outline
remove_circle_outline
remove_circle_outline
remove_circle_outline
remove_circle_outline

Journals

remove_circle_outline
remove_circle_outline
remove_circle_outline
remove_circle_outline
remove_circle_outline
remove_circle_outline
remove_circle_outline
remove_circle_outline
remove_circle_outline
remove_circle_outline
remove_circle_outline
remove_circle_outline
remove_circle_outline
remove_circle_outline
remove_circle_outline
remove_circle_outline
remove_circle_outline
remove_circle_outline
remove_circle_outline
remove_circle_outline
remove_circle_outline
remove_circle_outline
remove_circle_outline
remove_circle_outline
remove_circle_outline
remove_circle_outline
remove_circle_outline
remove_circle_outline
remove_circle_outline
remove_circle_outline
remove_circle_outline
remove_circle_outline

Article Types

Countries / Regions

remove_circle_outline
remove_circle_outline
remove_circle_outline
remove_circle_outline
remove_circle_outline
remove_circle_outline
remove_circle_outline
remove_circle_outline

Search Results (13,968)

Search Parameters:
Keywords = mouse model

Order results
Result details
Results per page
Select all
Export citation of selected articles as:
24 pages, 2445 KB  
Article
Resveratrol Induces Proteasomal Degradation of PTPN1 to Enhance Cisplatin Sensitivity in Epstein–Barr Virus-Associated Malignancies
by Na Liu, Yueshuo Li, Min Tang, Ya Cao, Li Shang and Feng Shi
Pharmaceuticals 2026, 19(4), 603; https://doi.org/10.3390/ph19040603 - 9 Apr 2026
Abstract
Background/Objectives: EBV is an oncogenic virus linked to NPC and GC, driving cisplatin resistance. Resveratrol has anticancer activity, but its targets and mechanisms against EBV-positive cancers remain unclear. Methods: We assessed resveratrol’s cytotoxicity in EBV-positive cells via functional assays, identified targets [...] Read more.
Background/Objectives: EBV is an oncogenic virus linked to NPC and GC, driving cisplatin resistance. Resveratrol has anticancer activity, but its targets and mechanisms against EBV-positive cancers remain unclear. Methods: We assessed resveratrol’s cytotoxicity in EBV-positive cells via functional assays, identified targets by chemical similarity search and molecular docking, and validated PTPN1 via in vitro experiments and nude mouse xenograft models. Results: Resveratrol inhibited EBV-positive cell viability in a time- and concentration- dependent manner, with IC50 values ranging from 35.85 to 145.7 μM across different cell lines at 24–72 h. Apoptosis rates increased by approximately 2- to 4-fold after 80 μM resveratrol treatment for 24 h. Resveratrol directly targeted PTPN1 (docking score = −4.89) and promoted its degradation via the proteasome pathway, as MG132 reversed this effect. Notably, resveratrol synergized with cisplatin (combination index < 1) to reverse cisplatin resistance in both in vitro and in vivo models. Furthermore, resveratrol induced EBV lytic reactivation through ROS production, as evidenced by the increased expression of BZLF1, BMRF1, and BALF2, which was attenuated by the ROS scavenger NAC. Conclusions: Our findings identify PTPN1 as a direct anticancer target of resveratrol in EBV-positive cancers. Resveratrol enhances the therapeutic efficacy of cisplatin via PTPN1 proteasomal degradation and induces EBV lytic reactivation through ROS accumulation. These findings provide a mechanistic basis for the development of novel combination therapies targeting EBV-associated malignancies. Full article
11 pages, 2286 KB  
Protocol
Stereological Assessment of Locus Coeruleus in the Mouse: A Methodological Study in Pups and Adult Animals
by Marco Scotto, Alessandro Galgani, Marina Boido, Nooria Mohammady, Alessandro Vercelli and Filippo S. Giorgi
Methods Protoc. 2026, 9(2), 64; https://doi.org/10.3390/mps9020064 - 9 Apr 2026
Abstract
Unbiased stereology represents the most accurate approach for estimating the total number of neurons of specific brain regions; however, its reliability critically depends on the use of rigorously defined and anatomically appropriate sampling parameters. The brain nucleus Locus Coeruleus (LC) plays a key [...] Read more.
Unbiased stereology represents the most accurate approach for estimating the total number of neurons of specific brain regions; however, its reliability critically depends on the use of rigorously defined and anatomically appropriate sampling parameters. The brain nucleus Locus Coeruleus (LC) plays a key role in several brain functions. LC impairment has been associated with a range of disorders affecting individuals across the lifespan, from infancy to adulthood. In animal models of these conditions, precise estimation of LC neuronal number is essential. The LC analysis poses specific methodological challenges due to its small size, indistinct anatomical boundaries, and age-dependent changes in neuronal density. In this study, we present a detailed and reproducible stereological workflow for the quantification of LC neurons in the mouse brain across the lifespan. Using C57BL/6J mice at postnatal, adult, and aged stages, we optimized all key components of the Optical Fractionator method, LC neurons were identified by immunoperoxidase staining for tyrosine hydroxylase (TH) and quantified using systematic-random sampling implemented in Stereo Investigator® software. We show that age-specific adjustment of stereological parameters is necessary to obtain reliable estimates, particularly at early postnatal stages characterized by high neuronal packing density. With the optimized protocols described here, TH+ LC neuron counts consistently met accepted precision criteria, as assessed by the Gundersen coefficient of error. Full article
(This article belongs to the Section Biomedical Sciences and Physiology)
Show Figures

Figure 1

27 pages, 8951 KB  
Article
Comparative Late Effects of Hemostatic Biomaterials on Wound Healing at 14 and 30 Days: An In Vivo Animal Study
by Polina Shabes, Julian-Dario Rembe, Arzu Mammadova, Katharina Henrika Beckamp, Markus Udo Wagenhäuser, Wiebke Ibing, Hubert Schelzig and Waseem Garabet
J. Funct. Biomater. 2026, 17(4), 183; https://doi.org/10.3390/jfb17040183 - 9 Apr 2026
Abstract
Hemostatic biomaterial agents are widely used during surgery and trauma care to control bleeding, yet their effects on wound healing remain incompletely understood. This study evaluated the impact of oxidized non-regenerated cellulose (ONRC), oxidized regenerated cellulose (ORC), and a gelatin-based hemostat (GELA) on [...] Read more.
Hemostatic biomaterial agents are widely used during surgery and trauma care to control bleeding, yet their effects on wound healing remain incompletely understood. This study evaluated the impact of oxidized non-regenerated cellulose (ONRC), oxidized regenerated cellulose (ORC), and a gelatin-based hemostat (GELA) on wound healing at 14 and 30 days in a mouse model. Full-thickness wounds were created in C57BL/6J mice (n = 192) and compared to sham controls. Tissue samples were analyzed histologically, supported by immunohistochemistry for Ki-67 and α-SMA and qPCR for VEGF, TGF-β, and FGF-2. Histology demonstrated preserved tissue architecture across groups with progressive resorption of cellulose-based materials, whereas GELA showed localized fibrous structures and enhanced extracellular matrix formation. At day 14, no significant differences were observed in proliferation, contraction, VEGF, or FGF-2 expression; however, TGF-β was significantly reduced in the ORC group. By day 30, GELA significantly increased epidermal proliferation, while contraction markers were elevated in both GELA and ORC. VEGF expression was reduced in GELA and ORC, whereas ONRC showed increased TGF-β expression. FGF-2 remained unchanged across groups. All investigated hemostatic materials were well tolerated during the early postoperative phase (up to day 14), indicating short-term biocompatibility within the scope of this model. In contrast, material-specific differences in cellular activity and growth factor expression became apparent during the later remodeling phase (day 30). These findings suggest differential effects on cellular and molecular aspects of tissue remodeling; however, no conclusions can be drawn regarding overall healing quality or clinical safety, as no quantitative macroscopic or functional outcome measures were assessed. Full article
(This article belongs to the Special Issue Biomaterials for Hemostasis and Wound Healing Applications)
Show Figures

Graphical abstract

12 pages, 17529 KB  
Article
The Effect of Pediococcus Lactis and Postbiotics on Gut Health and Intestinal Metabolic Profiles
by Jintao Sun, Huaiyu Zhang, Weina Liu, Jinquan Wang, Xiumin Wang, Zhenlong Wang, Hui Tao and Bing Han
Nutrients 2026, 18(8), 1184; https://doi.org/10.3390/nu18081184 - 9 Apr 2026
Abstract
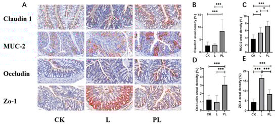
Background: To investigate the effects of probiotics and their postbiotics on mouse health, this study utilized healthy mice randomly assigned to a control group (CK, n = 6), a probiotic group (L, n = 6, oral gavage 200 μL Pediococcus lactis), and [...] Read more.
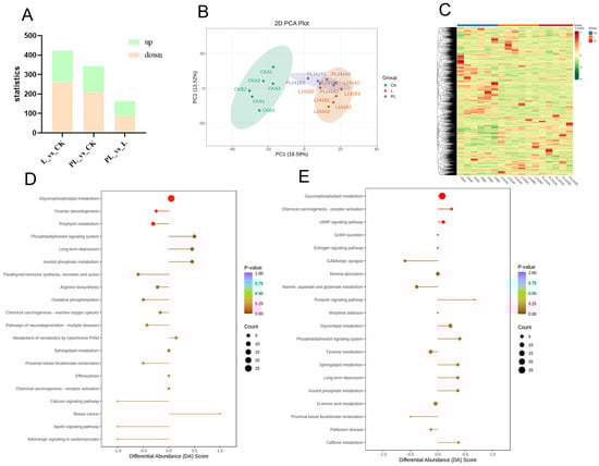
Background: To investigate the effects of probiotics and their postbiotics on mouse health, this study utilized healthy mice randomly assigned to a control group (CK, n = 6), a probiotic group (L, n = 6, oral gavage 200 μL Pediococcus lactis), and a postbiotic group (PL, n = 6, oral gavage 200 μL Pediococcus lactis postbiotic). Methods: Following 21 days of continuous intervention, changes in gut metabolic profiles, microbial community structure, tissue morphology, and tight junction protein expression were systematically analyzed using metabolomics, 16S rRNA sequencing, hematoxylin and eosin (HE) staining, and immunohistochemistry techniques. Results: The results revealed that screening for significantly altered endogenous metabolites identified core differences concentrated in metabolites related to intestinal barrier repair, anti-inflammation, and antioxidant activity (e.g., 3-indolepropionic acid, astaxanthin, hydroxybenzoic acid). 16S rRNA sequencing revealed that the overall community structure was relatively stable according to principal component analysis, although differences were detected in specific taxa. However, LEfSe analysis identified significantly enriched functional microbial groups at multiple taxonomic levels in the PL group: phylum: Actinomycetota; class: Coriobacteriia; order: Coriobacteriales, Erysipelotrichales; family: Erysipelotrichaceae, Eggerthellaceae; genus: norank_Erysipelotrichaceae, Intestinimonas. These results suggest that although the overall community structure remained relatively stable, specific taxa may have differed between groups. Hematoxylin and eosin staining revealed no pathological lesions in intestinal tissues from either group, with intact mucosal architecture. Immunohistochemistry demonstrated significantly elevated expression of intestinal tight junction proteins Claudin 1, MUC-2, Occludin, and ZO-1 in the PL group compared to the CK group (p < 0.001). Conclusions: In summary, this probiotic (Pediococcus lactis) and its postbiotic showed promising effects, which may be related to changes in specific microbiota taxa, intestinal metabolic profiles, and tight junction protein expression. Beyond maintaining gut microbiota and tissue homeostasis, it enhances intestinal barrier function, suppresses latent inflammation, and boosts antioxidant capacity. Postbiotics may exhibit superior efficacy compared to probiotics. This provides robust experimental evidence for its development and application in gut health products for healthy populations. However, these findings still require further validation in studies with longer intervention periods and in disease models. Full article
Show Figures

Figure 1

23 pages, 8303 KB  
Article
CBD Promotes Structural and Functional Epithelial Restoration and Alleviates Inflammation in a Mouse Model of Interstitial Cystitis
by Dominika Peskar, Mojca Kerec Kos, Špela Tavčar, Katja Lakota, Nika Kojc, Peter Veranič and Andreja Erman
Pharmaceutics 2026, 18(4), 458; https://doi.org/10.3390/pharmaceutics18040458 - 9 Apr 2026
Abstract
Background: Interstitial cystitis (IC) is a debilitating lower urinary tract condition characterised by chronic inflammation of the bladder. As the aetiology remains unknown, current treatments are symptomatic, aiming to reduce inflammation and pain. Cannabidiol (CBD), the most common cannabinoid in industrial Cannabis [...] Read more.
Background: Interstitial cystitis (IC) is a debilitating lower urinary tract condition characterised by chronic inflammation of the bladder. As the aetiology remains unknown, current treatments are symptomatic, aiming to reduce inflammation and pain. Cannabidiol (CBD), the most common cannabinoid in industrial Cannabis sativa (hemp), is one of the most important pharmacologically active cannabinoids used in medicine due to its anti-inflammatory and antioxidant effects without psychoactive properties. While other cannabinoids have shown beneficial effects in animal models of IC, the impact of CBD on the urinary bladder and overall animal well-being has not been elucidated. Methods: Using a cyclophosphamide (CYP)-induced mouse model of IC, we investigated the effects of intraperitoneally administered CBD on bladder structure, function, inflammation, and animal behaviour. A multimodal approach was applied, including light and electron microscopy, immunolabeling, qPCR, transepithelial electrical resistance (TEER) measurements, behavioural testing, and monitoring of animals. Results: CBD treatment promoted the restoration of damaged urothelial structure and improved the integrity of the blood–urine barrier. Additionally, CBD exerted an anti-inflammatory effect, reducing oedema and infiltration of inflammatory cells in the bladder wall with chronic cystitis. Finally, the increased burrowing activity of CBD-treated mice suggests a benefit of CBD on overall well-being. Conclusions: Our findings suggest that CBD has a beneficial effect on the inflamed urinary bladder and could potentially serve as an adjunct treatment for patients with IC in the future. Full article
Show Figures

Graphical abstract

16 pages, 10760 KB  
Article
mTOR Activation Is Required for the Proliferation of Reactive Astrocytes in the Hippocampus During Traumatic Brain Injury
by Lilesh Kumar Pradhan, Xiaoting Wang, Fang Yuan and Xiang Gao
Biomolecules 2026, 16(4), 555; https://doi.org/10.3390/biom16040555 - 9 Apr 2026
Abstract
Astrocytes undergo pronounced reactivity during traumatic brain injury (TBI); however, the temporal dynamics of this response and the signaling mechanisms regulating astrocyte proliferation remain incompletely defined. In this study, we characterized the spatiotemporal profile of astrocyte reactivity and proliferation in the hippocampus during [...] Read more.
Astrocytes undergo pronounced reactivity during traumatic brain injury (TBI); however, the temporal dynamics of this response and the signaling mechanisms regulating astrocyte proliferation remain incompletely defined. In this study, we characterized the spatiotemporal profile of astrocyte reactivity and proliferation in the hippocampus during TBI and investigated the involvement of mammalian target of rapamycin complex 1 (mTORC1) signaling in these processes. Using a mouse model of TBI, we found that injury triggered a rapid astrocytic response in the hippocampus, characterized by increased glial fibrillary acidic protein (GFAP) expression and morphological hypertrophy as early as 4 h post-injury. Astrocyte proliferation emerged subsequently, peaked during the acute phase (48 and 72 h), and declined to baseline levels at 7 days post-trauma, indicating a transient proliferative response during TBI. Concurrently, mTORC1 signaling was robustly activated in reactive astrocytes in the hippocampus and was specifically associated with proliferative reactive astrocytes during injury. Pharmacological inhibition of mTORC1 signaling with rapamycin significantly reduced reactive astrocyte proliferation during TBI without altering astrocytic hypertrophy. Together, these findings demonstrate that TBI induces a rapid but transient astrocyte activation and proliferation response in the hippocampus and that mTORC1 activation is required for the proliferation, but not the hypertrophic activation, of reactive astrocytes during traumatic brain injury. Full article
(This article belongs to the Special Issue Molecular Mechanisms of Traumatic Brain Injury)
Show Figures

Figure 1

28 pages, 7699 KB  
Article
Modulation Effects of Reproductive Hormones on Oogenesis in a Collagenase-Induced Osteoarthritis Mouse Model
by Anton Kolarov, Irina Chakarova, Valentina Hadzhinesheva, Venera Nikolova, Stefka Delimitreva, Maya Markova and Ralitsa Zhivkova
Biomedicines 2026, 14(4), 857; https://doi.org/10.3390/biomedicines14040857 - 9 Apr 2026
Abstract
Background/Objectives: Osteoarthritis has been increasingly described as associated with systemic inflammation, raising the question of how it would affect fertility in young women with or without reproductive hormone administration. We studied oogenesis in mice with collagenase-induced osteoarthritis (CIOA) as a model system [...] Read more.
Background/Objectives: Osteoarthritis has been increasingly described as associated with systemic inflammation, raising the question of how it would affect fertility in young women with or without reproductive hormone administration. We studied oogenesis in mice with collagenase-induced osteoarthritis (CIOA) as a model system with fewer ethical limitations after estradiol (E2) or follicle-stimulating hormone (FSH) treatment. Methods: Oocytes have been isolated from mice subjected to various treatment regimens. The meiotic spindle, the chromatin, and the actin cap were fluorescently labeled and analyzed. Results: In addition to reduced maturation rates, specific oocyte abnormalities were registered when CIOA, FSH, or E2 were applied in isolation. Combined treatments showed that the spindle, chromatin, and actin cytoskeleton parameters were differently affected in oocytes from groups with CIOA treated by estradiol and those treated with FSH. Enlarged spindles, ooplasmic tubulin asters, aligned metaphases, and predominantly normal actin caps, often with an actin halo, were typical for groups with CIOA combined with estradiol. The groups with CIOA and FSH had slightly enlarged spindles, unaligned metaphases with degenerated chromatin surrounded by a cloud of depolymerized tubulin, and small actin caps. Conclusions: Our results show that experimental osteoarthritis with or without exogenous reproductive hormones negatively affects oogenesis, presumably due to systemic inflammatory factors making the ovarian microenvironment less capable of supporting oocyte maturation. Estradiol supplementation does not benefit oogenesis. FSH treatment induced cytoskeletal and chromatin abnormalities that presumably disturb the fertilization and development potential of affected oocytes. These data can have implications for assisted reproduction in cases of patients with osteoarthritis. Full article
(This article belongs to the Special Issue Novel Insight into Human Reproductive Medicines)
Show Figures

Figure 1

28 pages, 2046 KB  
Article
SLC25A28 Ameliorates Hyperoxic Lung Injury by Improving Mitochondrial Oxidative Phosphorylation in Alveolar Epithelial Cells
by Tao Lu, Shi-Qi Chen, Shu-Hong Li, Sheng-Peng Li, Ya-Xian Wu, Qing-Feng Pang and Dan Chen
Int. J. Mol. Sci. 2026, 27(8), 3357; https://doi.org/10.3390/ijms27083357 - 8 Apr 2026
Abstract
Mitochondrial dysfunction plays a central role in the pathogenesis of bronchopulmonary dysplasia (BPD). Solute carrier family 25 member 28 (SLC25A28) is an iron transporter located in the inner mitochondrial membrane. In this study, we aimed to explore the role and underlying molecular mechanisms [...] Read more.
Mitochondrial dysfunction plays a central role in the pathogenesis of bronchopulmonary dysplasia (BPD). Solute carrier family 25 member 28 (SLC25A28) is an iron transporter located in the inner mitochondrial membrane. In this study, we aimed to explore the role and underlying molecular mechanisms of SLC25A28 in BPD. Hyperoxia (85% O2) was used to establish a neonatal murine model of BPD, and mouse lung epithelial cells (MLE-12 cells) were used in vitro. SLC25A28 expression and activity were downregulated under hyperoxic conditions, both in vivo and in vitro. SLC25A28 overexpression restored hyperoxia-induced mitochondrial oxidative phosphorylation (OXPHOS) dysfunction, and further enhanced the proportion of Ki67-positive cells by 37% (p < 0.05) and increased migration by 33% (p < 0.01) in MLE-12 cells. In contrast, SLC25A28 knockdown exacerbated these impairments in MLE-12 cells, with reduced the proportion of Ki67 positive cells by 71% (p < 0.01) and a 35% reduction in the migration rate. SLC25A28 was also knocked down in vivo, which further aggravated alveolar simplification in BPD mice. Furthermore, the mitochondrial-targeted peptide SS-31 could potentially interact with SLC25A28 and preserve its protein abundance. SS-31 administration mitigated hyperoxia-induced alveolar simplification, with the radical alveolar count (RAC) increasing by 28% (p < 0.05) and the mean linear intercept (MLI) decreasing by 20% (p < 0.001). In summary, this study revealed that SLC25A28 ameliorated hyperoxic lung injury by improving mitochondrial OXPHOS in alveolar epithelial cells, suggesting that it may serve as a potential therapeutic target for BPD. Full article
(This article belongs to the Section Biochemistry)
28 pages, 16331 KB  
Article
Nrp1 Signaling Reprograms Glutathione Metabolism to Drive Mitochondrial Dysfunction in Severe Asthma
by Junwen Huang, Wenqu Zhao, Ying Chen, Yaoxin Chen, Zhaoqian Gong, Yanyan Ma, Yuemao Li, Dapeng Hu, Shuyu Huang, Keke Fan, Bang Zhu, Xiaoqian Peng, Xianru Peng, Shaoxi Cai and Haijin Zhao
Antioxidants 2026, 15(4), 463; https://doi.org/10.3390/antiox15040463 - 8 Apr 2026
Abstract
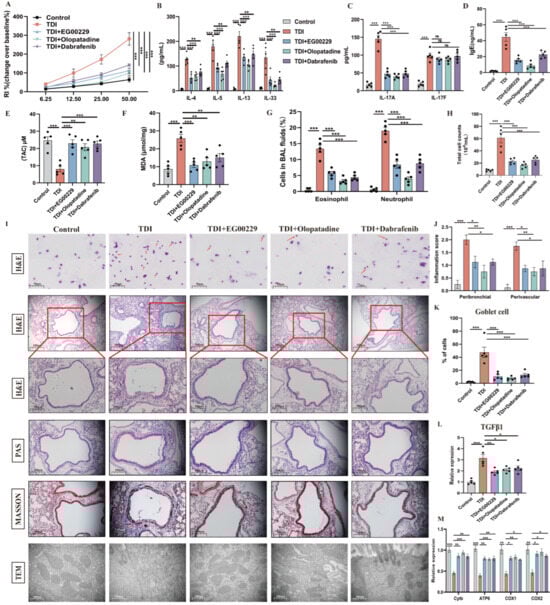
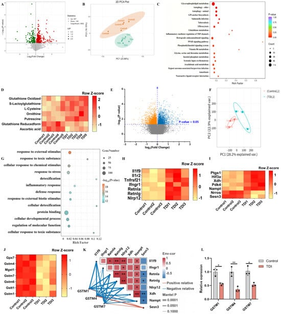
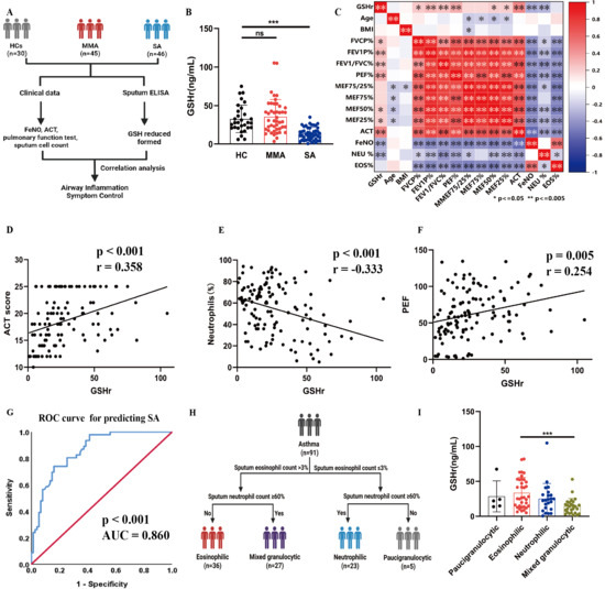
Mitochondrial dysfunction drives persistent inflammation in severe asthma, yet its upstream metabolic regulation remains unclear. Induced sputum from patients with severe asthma was analyzed and integrated with transcriptomic datasets from independent cohorts. Two mouse models (C57BL/6J) were used for in vivo validation with [...] Read more.
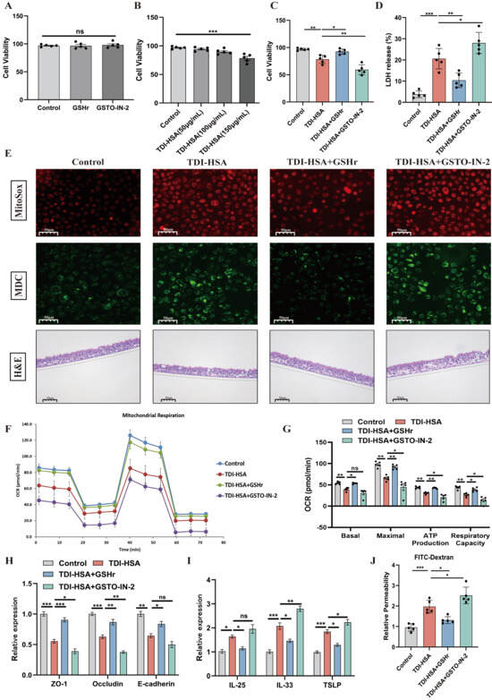
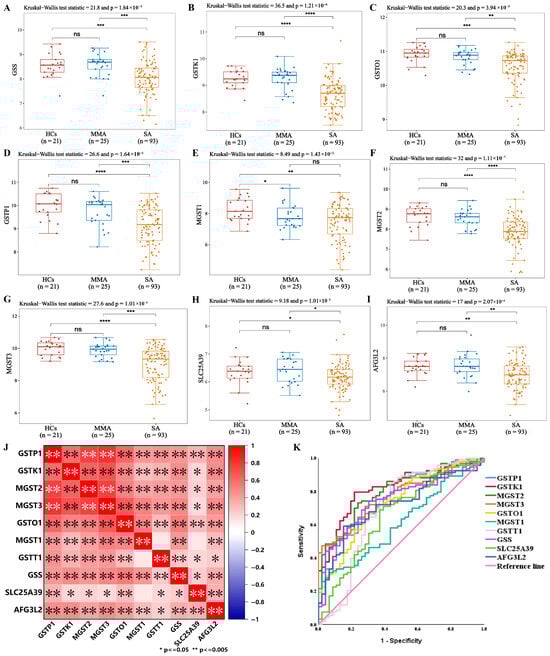
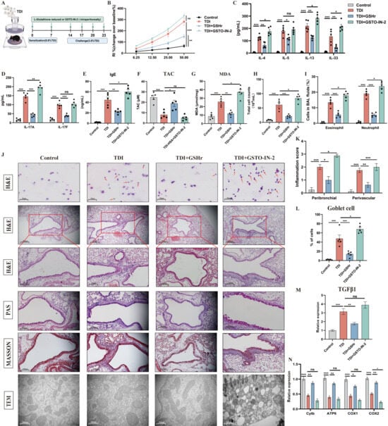
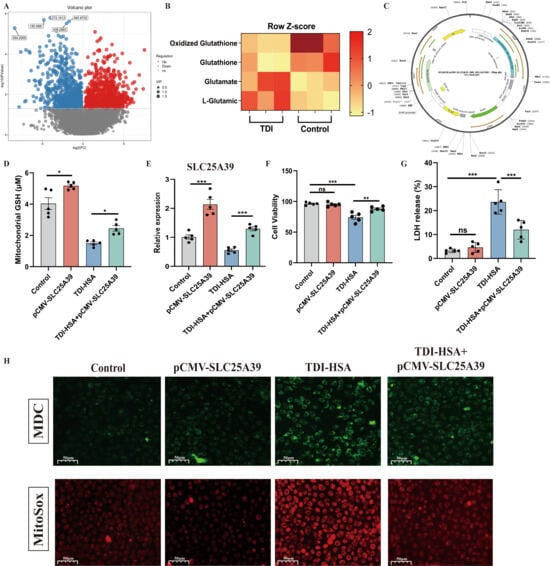
Mitochondrial dysfunction drives persistent inflammation in severe asthma, yet its upstream metabolic regulation remains unclear. Induced sputum from patients with severe asthma was analyzed and integrated with transcriptomic datasets from independent cohorts. Two mouse models (C57BL/6J) were used for in vivo validation with multi-omics profiling, and mechanistic studies were performed in air–liquid interface-cultured primary human airway epithelial cells. Glutathione reduced form (GSHr) was markedly depleted in sputum and associated with poor disease control and mixed granulocytic inflammation in patients with severe asthma. Multi-omics analyses revealed coordinated disruption of glutathione (GSH) metabolism, including oxidized GSH accumulation, reduced synthesis and glutathione-S-transferase activity, and impaired mitochondrial GSH transport. GSH supplementation alleviated airway inflammation, oxidative stress, and mitochondrial dysfunction, whereas pharmacological inhibition of GST exacerbated these effects. Mitochondrial analyses identified suppressed SLC25A39 expression as a key mediator of defective GSH transport and redox imbalance. Transcriptomic profiling of airway biopsies showed upregulation of Neuropilin-1 (Nrp1), closely associated with altered glutathione pathways. Targeting the Nrp1 b1 domain restored mitochondrial GSH metabolism and attenuated airway inflammation. These findings identify an Nrp-centered metabolic pathway that disrupts mitochondrial homeostasis and drives inflammatory amplification, highlighting mitochondria-targeted therapeutic strategies for severe asthma. Full article
(This article belongs to the Section Health Outcomes of Antioxidants and Oxidative Stress)
Show Figures

Graphical abstract

13 pages, 3933 KB  
Article
Preparation and Characterization of Double-Network Composite Hydrogels with Carboxymethyl Pachymaran in Promoting Wound Healing
by Haodong Wu, Xi Feng, Zhinan Mei, Wen Huang and Ying Liu
Foods 2026, 15(8), 1285; https://doi.org/10.3390/foods15081285 - 8 Apr 2026
Abstract
Utilizing food-derived bioactive polysaccharides in advanced biomedical applications offers significant potential. To effectively harness the inherent bioactivity of Poria cocos, a renowned edible and medicinal fungus, we developed a multifunctional double-network composite hydrogel (CPS) via a feasible one-pot strategy. This was achieved [...] Read more.
Utilizing food-derived bioactive polysaccharides in advanced biomedical applications offers significant potential. To effectively harness the inherent bioactivity of Poria cocos, a renowned edible and medicinal fungus, we developed a multifunctional double-network composite hydrogel (CPS) via a feasible one-pot strategy. This was achieved by incorporating functional carboxymethyl pachymaran (CMP) into a matrix of food-grade sodium alginate (SA) and polyacrylamide (PAM). This formulation endows the hydrogel with excellent extensibility, rapid self-healing capabilities, and strong tissue adhesion, all while preserving the biological activity of the natural macromolecules. In a mouse full-thickness skin defect model, the CPS significantly accelerated wound recovery, achieving a healing rate of 51.17 ± 4.87% by day 7. Mechanistically, the food-derived CMP synergistically promoted skin tissue regeneration by downregulating the expression of the early pro-inflammatory cytokine TNF-α and upregulating the angiogenic marker CD31, thereby actively modulating the local microenvironment. Ultimately, these findings demonstrate the viability of using edible fungal polysaccharides as primary bioactive components in advanced wound dressings, providing a novel approach for utilizing food macromolecules in biomedicine. Full article
(This article belongs to the Special Issue Edible Mushroom Processing and Functional Food Development)
Show Figures

Figure 1

19 pages, 5675 KB  
Article
A Moderate-Affinity Antibody–Drug Conjugate Targeting B7-H3 Exerts Potent Antitumor Efficacy
by Ziyu Zhang, Huifang Zong, Zhen Li, Shusheng Wang, Xiaodong Xiao, Yueqing Xie and Jianwei Zhu
Pharmaceuticals 2026, 19(4), 596; https://doi.org/10.3390/ph19040596 - 8 Apr 2026
Abstract
Background: B7-H3, a type I transmembrane glycoprotein belonging to the B7 superfamily, is an attractive target for antitumor therapies. B7-H3 demonstrates aberrant overexpression in various types of solid tumors while showing limited and low expression in normal human organs. Various types of [...] Read more.
Background: B7-H3, a type I transmembrane glycoprotein belonging to the B7 superfamily, is an attractive target for antitumor therapies. B7-H3 demonstrates aberrant overexpression in various types of solid tumors while showing limited and low expression in normal human organs. Various types of treatment targeting B7-H3 have been reported. Among these treatments, antibody–drug conjugates (ADCs) have shown potent activity, and several clinical trials, including DS7300a and MGC018, are currently ongoing. Methods: Here, we constructed CD276-8 ADC, composed of the anti-B7-H3 antibody CD276-8 with moderate affinity, an enzymatically cleavable tetra-peptide-based linker and DXd. Characteristics, including in vitro binding affinity and internalization activity, were assessed by bio-layer interferometry (BLI), flow cytometry and high content analysis (HCA). The cytotoxicity of CD276-8 ADC was evaluated in cell lines expressing B7-H3. Pharmacokinetic profiles and antitumor activity were evaluated in mouse models in vivo. Finally, the developability of CD276-8 ADC was assessed with plasma stability, accelerated stability and freeze–thaw studies using LC-MS and HPLC. Results: Characterization in vitro demonstrated the moderate affinity and acceptable internalization activity of CD276-8 ADC. In addition, CD276-8 ADC exhibited potent antitumor activities in B7-H3-positive cell line-derived xenograft (CDX) models with acceptable pharmacokinetic profiles, although it showed less potent cytotoxicity in various cell lines in vitro, indicating acceptable developability. Conclusions: We developed CD276-8 ADC, a B7-H3-targeting ADC with moderate affinity, which delivers the TOP1 inhibitor DXd. This design combined moderate affinity and acceptable pharmacokinetics, resulting in potent antitumor efficacy in vivo. Our study suggests that affinity optimization could be a useful consideration for enhancing ADC efficacy, positioning CD276-8 ADC as a promising therapeutic for B7-H3-expressing solid tumors. Full article
(This article belongs to the Special Issue Tumor Immunopharmacology, 2nd Edition)
Show Figures

Figure 1

16 pages, 8981 KB  
Article
ScRNA-Seq and BCR Analysis of Murine Immune Responses to Inactivated DHAV-1 as a Model Antigen
by Yaru Fan, Saisai Zhao, Yafei Qin, Guocheng Liu, Linyu Cui, Siming Zhu, Youxiang Diao, Dalin He and Yi Tang
Viruses 2026, 18(4), 448; https://doi.org/10.3390/v18040448 - 8 Apr 2026
Abstract
Currently, the B-cell response patterns induced by viral antigens in avian disease models and their detailed immunological characteristics still require comprehensive elucidation at the single-cell level. In this study, we employed single-cell sequencing (scRNA-seq) and B cell library technology to conduct an in-depth [...] Read more.
Currently, the B-cell response patterns induced by viral antigens in avian disease models and their detailed immunological characteristics still require comprehensive elucidation at the single-cell level. In this study, we employed single-cell sequencing (scRNA-seq) and B cell library technology to conduct an in-depth analysis of B cells in the spleens of mice with inactivated duck hepatitis A virus type 1 (DHAV-1) as model antigen. This study aimed to investigate the immunological characteristics of the virus antigen in the mouse model and characteristics of B-Cell Receptors. The results showed that the DHAV-1 group had distinct changes in splenic B cell subset counts, proportions, and intercellular communication. Additionally, an increased trend in communication strength between Gm26917+B and Gm11837+B cells was observed, with enriched expression of C-X-C motif chemokine ligand (CXCL) and lymphotoxin (LT) detected in the DHAV-1 group. Furthermore, the DHAV-1 group exhibited a prominent combination of the IGHV1 family and IGHV3-1/IGHJ3 in the heavy (H) chain variable region. Compared with the CK group (negative control group), the amino acid sequence length and diversity of the CDR3 region in the DHAV-1 group exhibited a decreasing trend. In summary, our findings characterize the immunological features of splenic B cells in mice after immunization with inactivated DHAV-1, and provide a preliminary characterization of DHAV-1-induced B cell transcriptional states and BCR repertoire features, generating testable hypotheses for subsequent mechanistic investigations of B cell-mediated immune responses to viral antigens. Full article
(This article belongs to the Special Issue Humoral Immune Response to Viruses)
Show Figures

Figure 1

23 pages, 3514 KB  
Article
Chemotherapy Enrichment of ID Family Expression Is Associated with IL-6 Signaling in Ovarian Cancer
by Megan Anne Keene, Darren Lighter, Cassandra Brenner, Ixchel Urbano, Katelyn Shelby, Samuel F. Gilbert, Mikella Robinson and Carrie D. House
Cancers 2026, 18(8), 1186; https://doi.org/10.3390/cancers18081186 - 8 Apr 2026
Abstract
Background/Objectives: Ovarian cancer (OC) remains the most lethal gynecologic malignancy, largely due to late-stage diagnosis and high rates of recurrence following platinum-based chemotherapy. Growing evidence implicates cancer stem-like cells (CSCs) in OC relapse, as these cells exhibit enhanced chemoresistance, stemness, epithelial–mesenchymal transition [...] Read more.
Background/Objectives: Ovarian cancer (OC) remains the most lethal gynecologic malignancy, largely due to late-stage diagnosis and high rates of recurrence following platinum-based chemotherapy. Growing evidence implicates cancer stem-like cells (CSCs) in OC relapse, as these cells exhibit enhanced chemoresistance, stemness, epithelial–mesenchymal transition (EMT), and the capacity to remodel the tumor microenvironment. Inhibitors of DNA-binding (ID) 1-4 proteins are transcription factors with known redundancy; however, their collective role in OC chemotherapy response remains poorly defined. Here, we examined how ID family signaling responds to chemotherapy and contributes to CSC-associated features and microenvironment remodeling. Methods: Publicly available patient data, OC cell lines, and a subcutaneous xenograft mouse model were used to correlate changes in ID1-4 expression with CSCs, EMT, and the tumor microenvironment (TME). OC cell lines were used for in vitro assays to evaluate CSC features and IL-6 production in the presence of carboplatin and/or a small molecule inhibitor of ID proteins, AGX51. Results: Analysis of clinical datasets, cell lines, and in vivo models revealed enrichment of ID1-4 following chemotherapy, with additive increases across treatment cycles. In vivo ID2 and ID4 expression was associated with IL-6 secretion and loss of anti-tumoral macrophages. Pan-ID inhibition demonstrated that cumulative ID activity minimally supports CSC maintenance during chemotherapy, while more strongly regulating IL-6 secretion. Conclusions: IL-6 production from cancer cells was at least partially dependent on ID proteins, linking collective ID signaling to microenvironment remodeling and relapse potential in ovarian cancer. Full article
(This article belongs to the Special Issue Ovarian Cancer Stem Cells and Tumor Microenvironment)
Show Figures

Figure 1

23 pages, 6893 KB  
Article
Effects of UMP, Choline, and Fish Oil on Synaptic Integrity and Motor Coordination in an Alzheimer’s Disease Mouse Model
by Elif Nedret Keskinoz, Ghazal Footohi, Musa Celik, Dilan Acar, Gokcen Ozgun, Merve Acikel Elmas, İlayda Yavuz, Ece Ada, Efe Sari, Beril Ay, Mehmet Can Unal, İsmail Hakki Ulus, Serap Arbak, Guldal Suyen and Devrim Oz-Arslan
Int. J. Mol. Sci. 2026, 27(8), 3342; https://doi.org/10.3390/ijms27083342 - 8 Apr 2026
Abstract
Alzheimer’s disease (AD) is an age-related neurodegenerative disorder characterized by progressive synaptic dysfunction, axonal pathology, and cognitive decline, with the hippocampal circuits showing particular vulnerability during disease progression. However, early-life nutritional interventions may influence long-term synaptic resilience. In this study, we investigated the [...] Read more.
Alzheimer’s disease (AD) is an age-related neurodegenerative disorder characterized by progressive synaptic dysfunction, axonal pathology, and cognitive decline, with the hippocampal circuits showing particular vulnerability during disease progression. However, early-life nutritional interventions may influence long-term synaptic resilience. In this study, we investigated the long-term effects of prenatal and lactational supplementation with choline, UMP, and fish oil in the 5XFAD mouse model. To this end, hippocampal synaptic and axonal pathology was assessed at 3, 6, and 9 months using Western blotting and immunofluorescence to measure synaptophysin, PSD-95, and neurofilament medium chain (NF-M), alongside a multidimensional behavioral battery that evaluated cognitive, affective, motor, and sensory outcomes. Results showed that early-life supplementation did not significantly improve the learning performance decline, increase nociception, or reverse changes in anxiety behavior in transgenic mice. However, it attenuated synaptic decline in transgenic animals by partially preserving synaptophysin and PSD-95 levels and reducing NF-M elevations. These molecular effects were accompanied by selective behavioral modulation, including preserved learning dynamics, altered anxiety-like behavior, and delayed nociceptive hypersensitivity, while late-stage motor impairments remained largely unaffected. Overall, prenatal and lactational supplementation produced modest, age-dependent effects on synaptic markers and partially prevented neurodegenerative progression in the 5XFAD model. Full article
(This article belongs to the Special Issue Molecular Mechanisms of Alzheimer’s Disease)
Show Figures

Figure 1

12 pages, 7319 KB  
Article
Novel ITGB6 Mutations Causing Amelogenesis Imperfecta
by Hyemin Yin, Soojin Jang, Hyuntae Kim, James P. Simmer, Jan C.-C. Hu and Jung-Wook Kim
Genes 2026, 17(4), 431; https://doi.org/10.3390/genes17040431 - 8 Apr 2026
Abstract
Background/Objectives: Amelogenesis imperfecta (AI) is a heterogeneous group of rare hereditary conditions mainly affecting the quantity and/or quality of tooth enamel. Its phenotypic expression is diverse, as is the mutational spectrum of the AI-causing genes and mutations. Integrins are cell-surface receptors that mediate [...] Read more.
Background/Objectives: Amelogenesis imperfecta (AI) is a heterogeneous group of rare hereditary conditions mainly affecting the quantity and/or quality of tooth enamel. Its phenotypic expression is diverse, as is the mutational spectrum of the AI-causing genes and mutations. Integrins are cell-surface receptors that mediate adhesion between cells and between cells and the extracellular matrix. Among these, mutations in integrin αvβ6 have been shown to cause AI; however, phenotypic variation exists between the knockout mouse model and human cases, as well as among different human AI families. Methods: We recruited AI families and performed mutational analysis using whole exome sequencing. Results: We identified compound heterozygous ITGB6 mutations in two families. In Family 1, a paternally transmitted nonsense mutation (NM_000888.5: c.1060C>T, p.(Gln354*)) and a maternally transmitted missense mutation (NM_000888.5: c.2312A>G, p.(Asn771Ser)) were identified; in Family 2, a paternal missense mutation (NM_000888.5: c.1693T>C, p.(Cys565Arg)) and a maternal frameshift mutation (NM_000888.5: c.2091delC, p.(Asn698Metfs*13)) were identified, each causing AI in the respective proband. Both probands exhibited generalized hypoplastic and hypomineralized AI, but no other extraoral symptoms. Conclusions: This report will not only expand the known mutational spectrum of the ITGB6 gene but also provide evidence for the genotype–phenotype correlations, thereby improving our understanding of the functional role of ITGB6 during amelogenesis. Full article
Show Figures

Figure 1

Back to TopTop