Elucidation of the Mechanism of Host NMD Suppression by HTLV-1 Rex: Dissection of Rex to Identify the NMD Inhibitory Domain
Abstract
1. Introduction
2. Materials and Methods
2.1. Cell Culture
2.2. Construction of Protein Expression Plasmids in Mammalian Cells
2.2.1. Construction of WT-Rex and Other Protein Expression Plasmids
2.2.2. Construction of Mutant Protein Expression Plasmids
2.3. Establishment of Stable Rex-Expressing T-Cell Lines by Retroviral Expression
2.4. Measurement of Cellular NMD Activity
2.4.1. The β-Globin Luciferase Reporter Assay System
2.4.2. Measurement of NMD Activity Adapted for Flow Cytometry
2.5. Inhibition of Rex Phosphorylation by H-7 (Protein Kinase C Inhibitor)
2.6. Interaction between Rex and Host NMD Regulatory Complex Proteins
2.6.1. Identification of NMD Regulatory Proteins Interacting with Rex
2.6.2. Interaction between Upf2 and Upf3A or Upf3B with/without Rex
2.6.3. Subcellular Interaction between Rex and Upf1 by FRET
2.7. Western Blotting
2.8. Statistical Analysis
3. Results
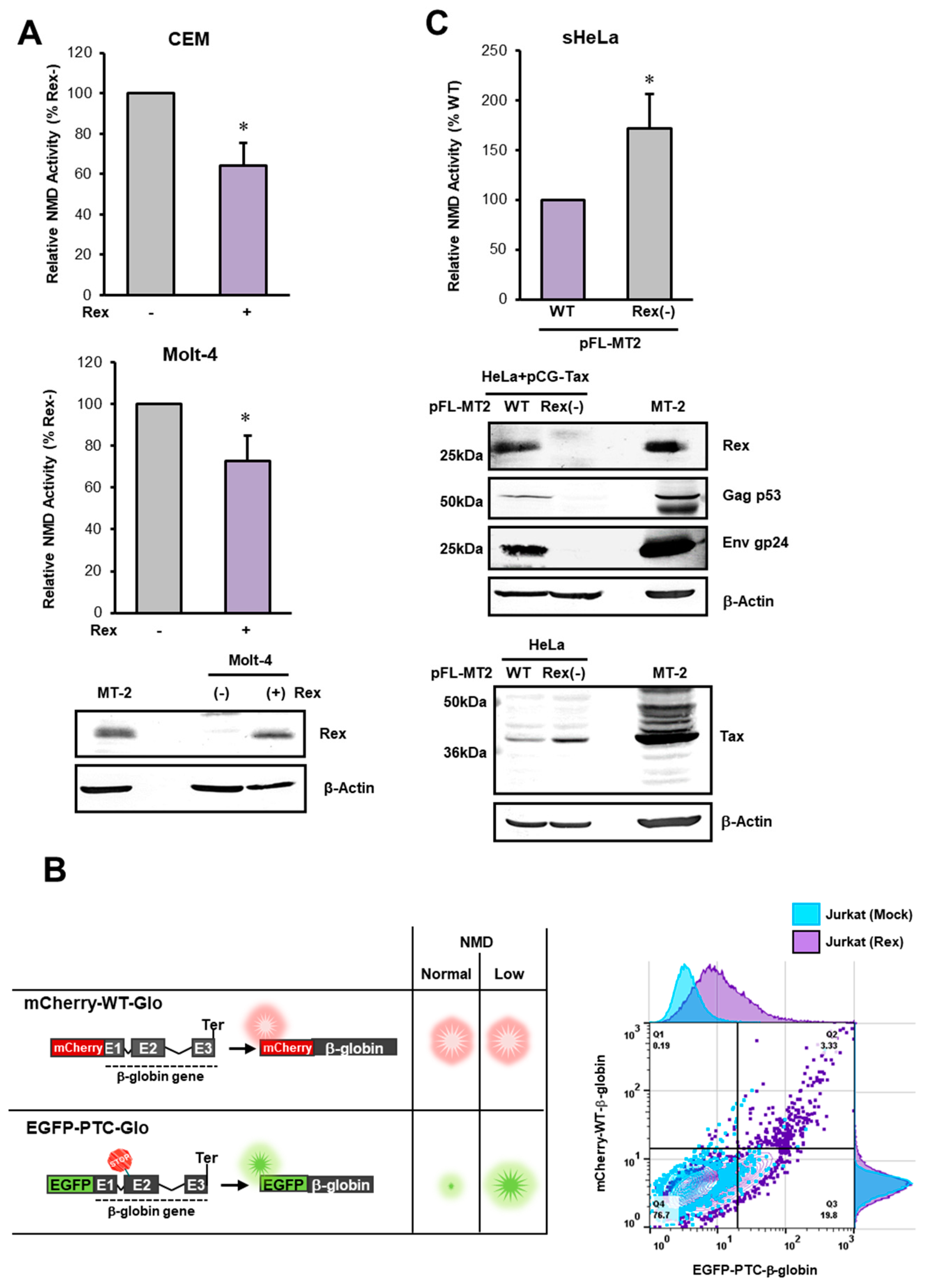
3.1. NMD Inhibition by Rex at the Site of HTLV-1 Viral Genome Expression
3.1.1. Rex Inhibits NMD in Human T Cells
3.1.2. Effect of Rex on NMD Activity at the Site of HTLV-1 Viral Genome Expression
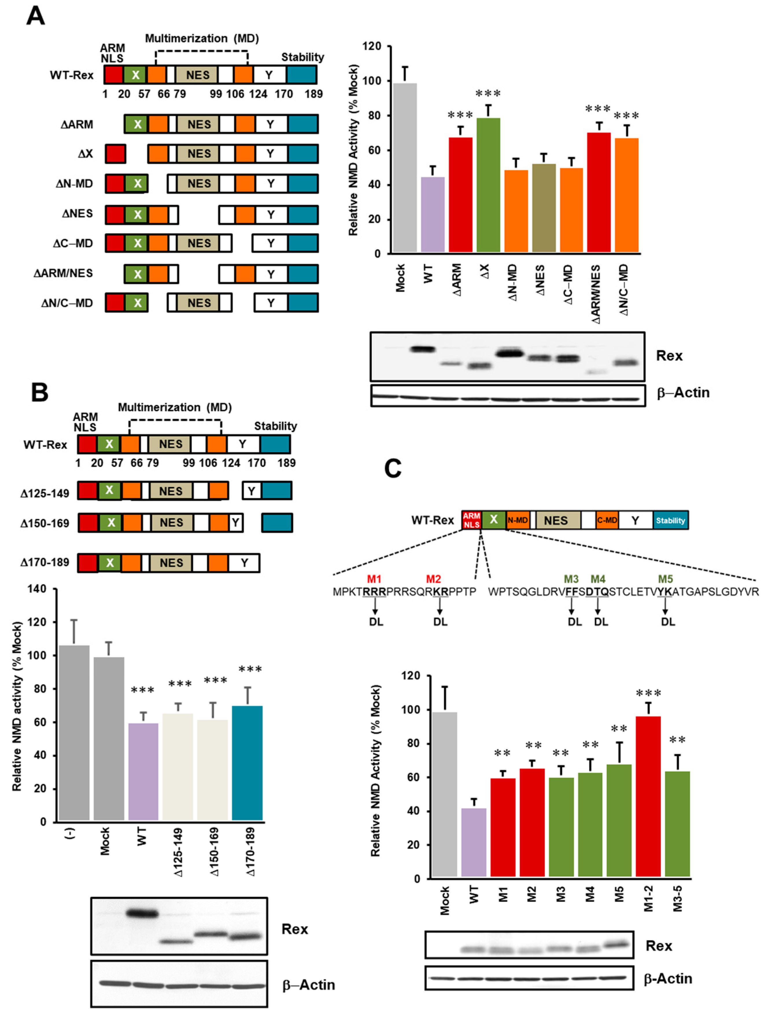
3.2. Identification of Rex Domains Important for NMD Suppression
3.3. ARM and X Region of Rex Play Important Roles in NMD Inhibition
3.4. Relationship between Rex Phosphorylation State and NMD Inhibition
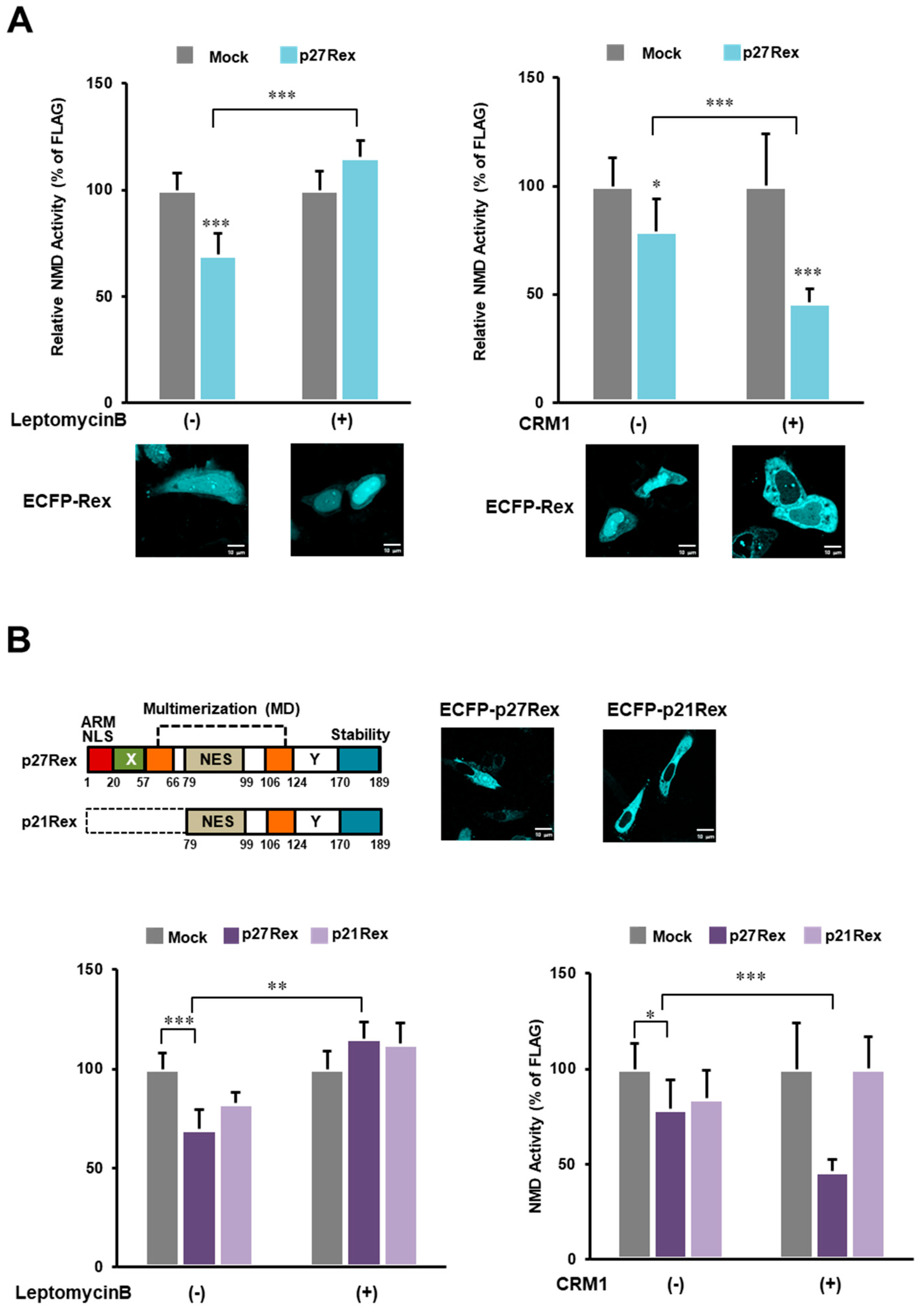
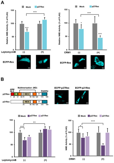
3.5. Verification of CRM1 Dependence of NMD Suppression by Rex
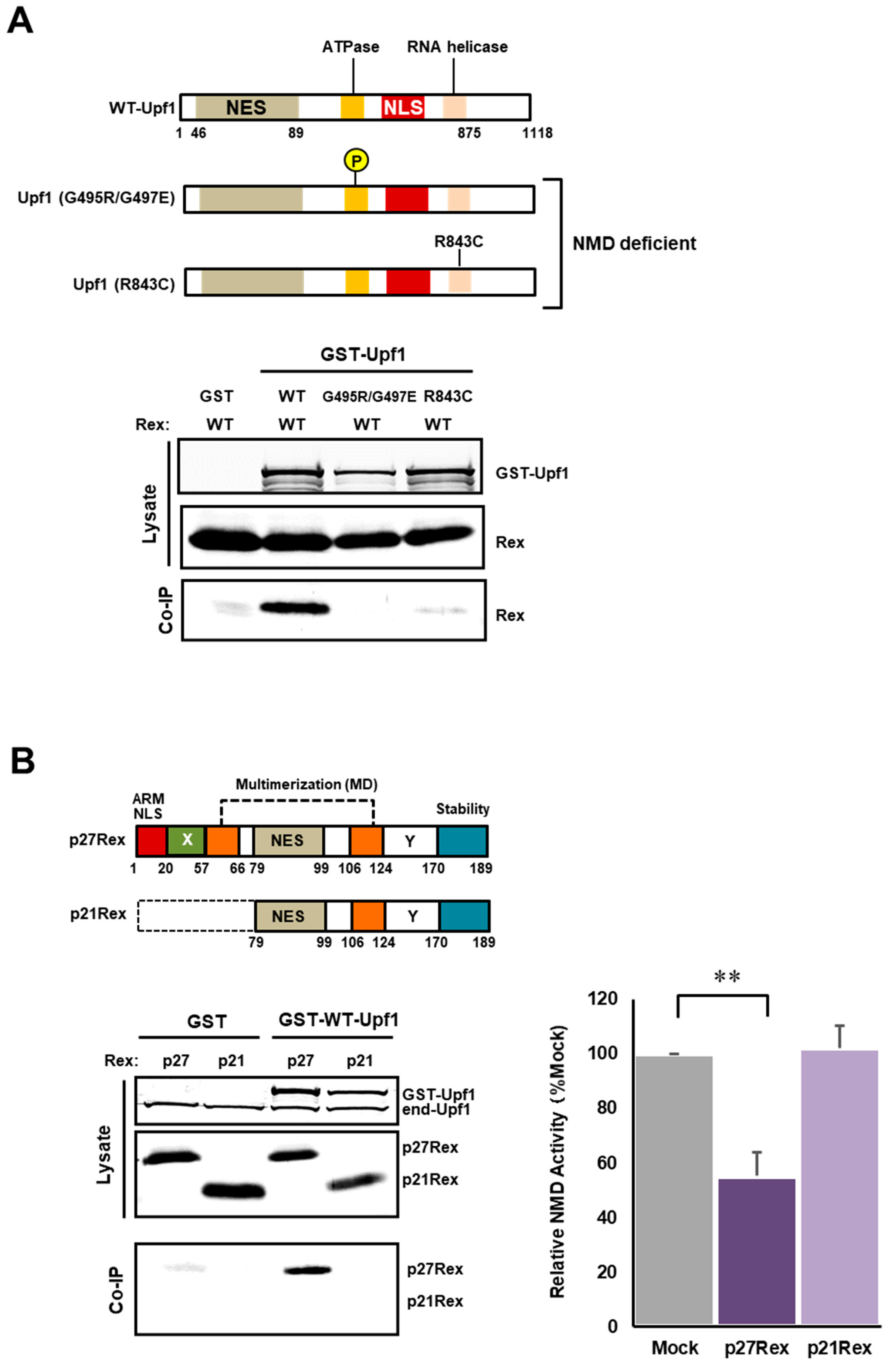
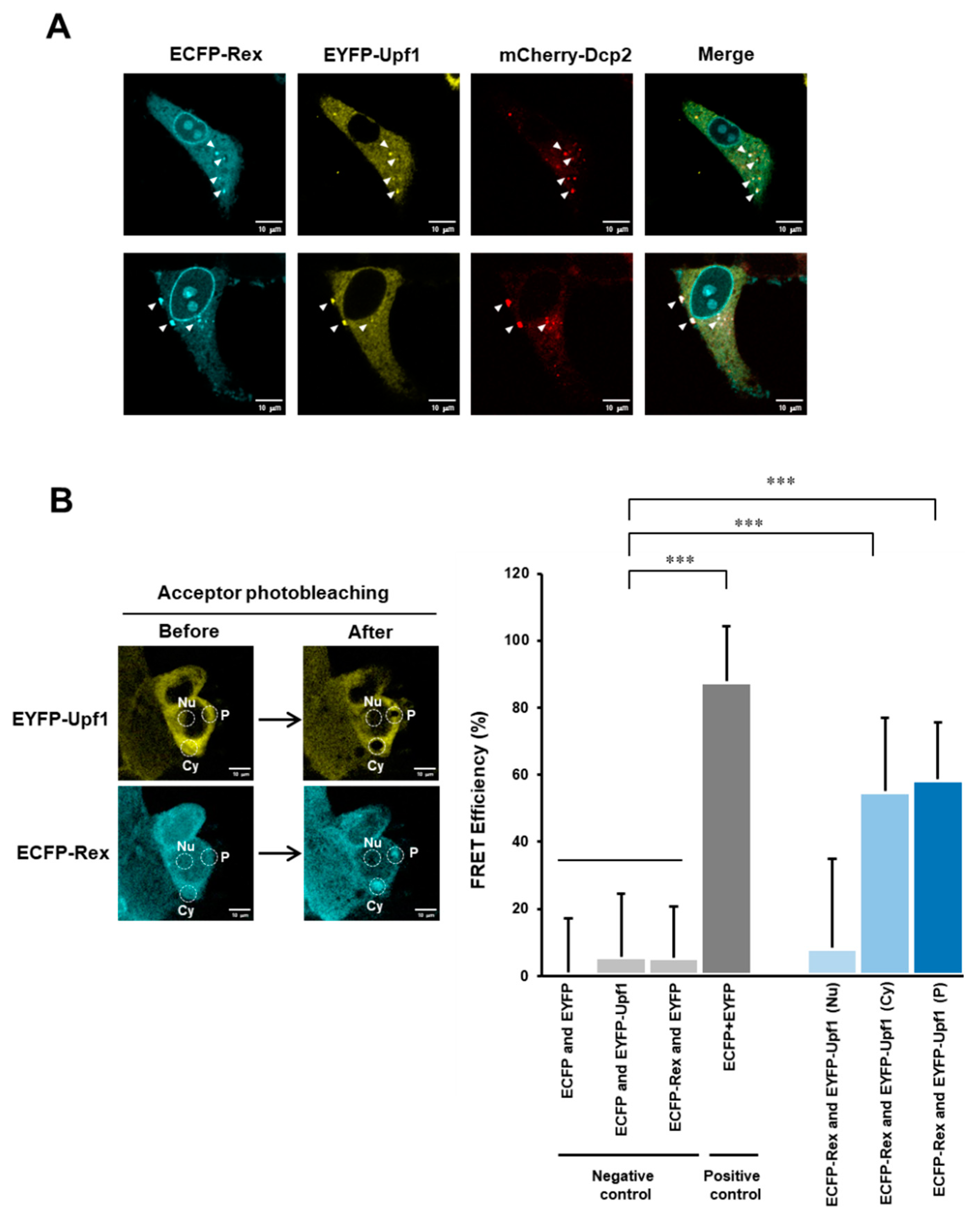
3.6. Physiological Interaction between Rex and Upf1
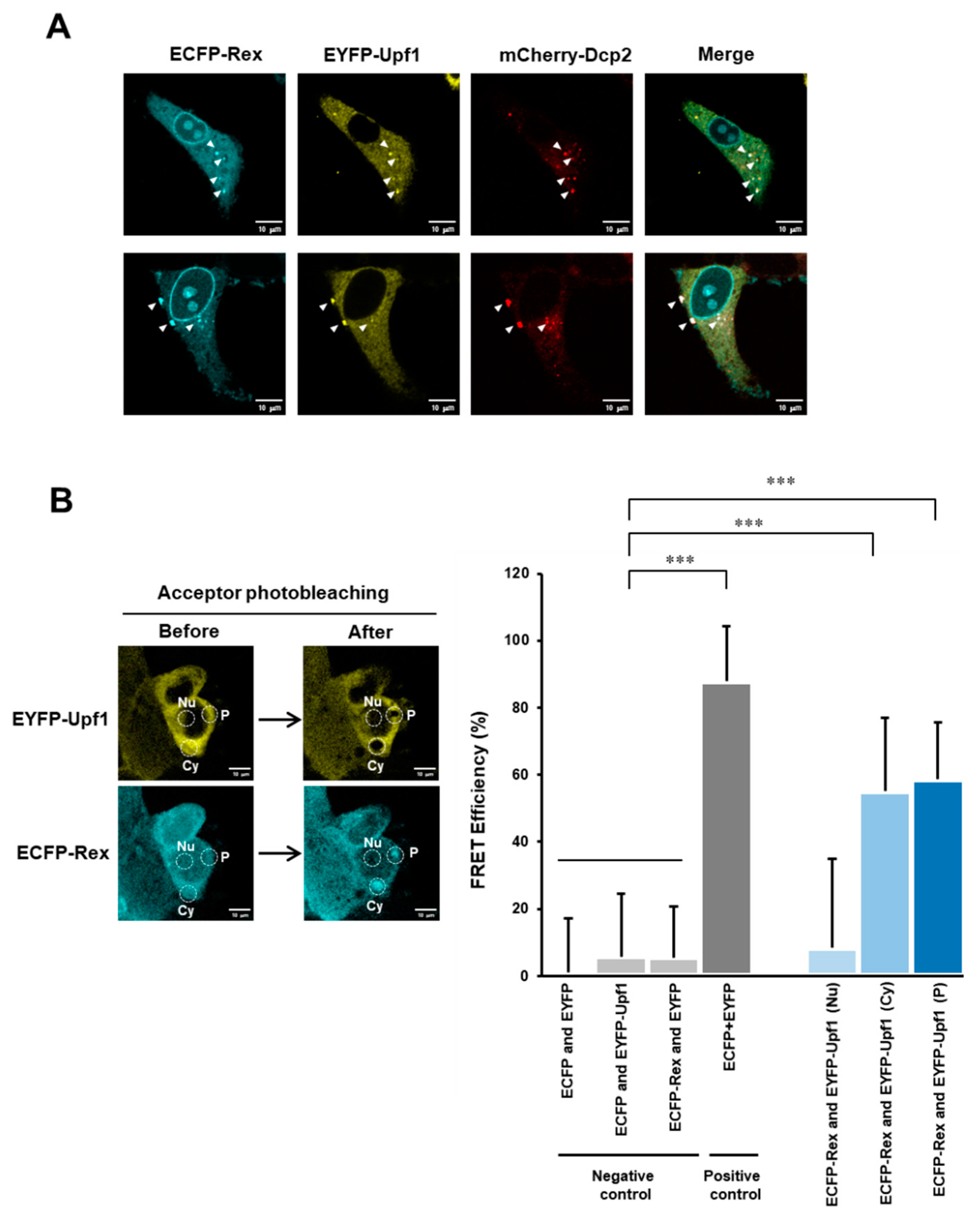
3.7. Subcellular Interaction between Rex and Upf1
3.8. Interaction between Rex and NMD Regulatory Complex Proteins
4. Discussion
4.1. NMD Inhibition by Rex at the Mimiced Site of HTLV-1 Infection
4.2. Identification of Rex Domains Important for NMD Suppression
4.3. Rex Phosphorylation State and NMD Inhibition
4.4. Verification of CRM1 Dependence of NMD Suppression by Rex
4.5. Examination of Physical Interaction between Rex and NMD Factors
4.6. Summary
Supplementary Materials
Author Contributions
Funding
Institutional Review Board Statement
Informed Consent Statement
Data Availability Statement
Acknowledgments
Conflicts of Interest
References
- Poiesz, B.J.; Ruscetti, F.W.; Gazdar, A.F.; Bunn, P.A.; Minna, J.D.; Gallo, R.C. Detection and isolation of type C retrovirus particles from fresh and cultured lymphocytes of a patient with cutaneous T-cell lymphoma. Proc. Natl. Acad. Sci. USA 1980, 77, 7415–7419. [Google Scholar] [CrossRef] [PubMed]
- Poiesz, B.J.; Ruscetti, F.W.; Reitz, M.S.; Kalyanaraman, V.S.; Gallo, R.C. Discovery of new type C retrovirus (HTLV-1). Nature 1981, 294, 268–271. [Google Scholar] [CrossRef] [PubMed]
- Yoshida, M.; Miyoshi, I.; Yorio, H. Isolation and characterization of retrovirus from cell lines of human adult T-cell leukemia and its implications in the disease. Proc. Natl. Acad. Sci. USA 1982, 79, 2031–2035. [Google Scholar] [CrossRef] [PubMed]
- Takatsuki, K. Discovery of adult T-cell leukemia. Retrovirology 2005, 3, 16. [Google Scholar] [CrossRef]
- Gallo, R.C. The discovery of the first human retrovirus: HTLV-1 and HTLV-2. Retrovirology 2005, 7, 17. [Google Scholar] [CrossRef]
- Iwanaga, M.; Watanabe, T.; Utsunomiya, A.; Okayama, A.; Uchimaru, K.; Koh, K.-R.; Ogata, M.; Kikuchi, H.; Sagara, Y.; Uozumi, K.; et al. Human T-cell leukemia virus type I (HTLV-1) proviral load and disease progression in asymptomatic HTLV-1 carriers: A nationwide prospective study in Japan. Blood 2010, 116, 1211–1219. [Google Scholar] [CrossRef]
- Hirons, A.; Khoury, G.; Purcell, D.F.J. Human T-cell lymphotropic virus type-1: A lifelong persistent infection, yet never truly silent. Lancet Infect. Dis. 2021, 21, e2–e10. [Google Scholar] [CrossRef]
- Johnson, J.M.; Harrod, R.; Franchini, G. Molecular biology and pathogenesis of the human T-cell leukaemia/lymphotropic virus Type-1 (HTLV-1). Int. J. Exp. Pathol. 2001, 82, 135–147. [Google Scholar] [CrossRef]
- Franchini, G.; Fukumoto, R.; Fullen, J.R. T-cell control by human T-cell leukemia/lymphoma virus type 1. Int. J. Hematol. 2003, 78, 280–296. [Google Scholar] [CrossRef]
- Nicot, C.; Harrod, R.L.; Ciminale, V.; Franchini, G. Human T-cell leukemia/lymphoma virus type 1 nonstructural genes and their functions. Oncogene 2005, 24, 6026–6034. [Google Scholar] [CrossRef]
- Kashanchi, F.; Brady, J.N. Transcriptional and post-transcriptional gene regulation of HTLV-1. Oncogene 2005, 24, 5938–5951. [Google Scholar] [CrossRef]
- Kannian, P.; Green, P.L. Human T Lymphotropic Virus Type 1 (HTLV-1): Molecular Biology and Oncogenesis. Viruses 2010, 2, 2037–2077. [Google Scholar] [CrossRef] [PubMed]
- Hakata, Y.; Umemoto, T.; Matsushita, S.; Shida, H. Involvement of human CRM1 (exportin 1) in the export and multimerization of the Rex protein of human T-cell leukemia virus type 1. J. Virol. 1998, 72, 6602–6607. [Google Scholar] [CrossRef] [PubMed]
- Hakata, Y.; Yamada, M.; Shida, H. Rat CRM1 Is Responsible for the Poor Activity of Human T-Cell Leukemia Virus Type 1 Rex Protein in Rat Cells. J. Virol. 2001, 75, 11515–11525. [Google Scholar] [CrossRef] [PubMed]
- Inoue, J.; Seiki, M.; Yoshida, M. The second pX product p27 chi-III of HTLV-1 is required for gag gene expression. FEBS Lett. 1986, 209, 187–190. [Google Scholar] [CrossRef]
- Hidaka, M.; Inoue, J.; Yoshida, M.; Seiki, M. Post-transcriptional regulator (rex) of HTLV-1 initiates expression of viral structural proteins but suppresses expression of regulatory proteins. EMBO J. 1988, 7, 519–523. [Google Scholar] [CrossRef]
- Gröne, M.; Koch, C.; Grassmann, R. The HTLV-1 Rex protein induces nuclear accumulation of unspliced viral RNA by avoiding intron excision and degradation. Virology 1996, 218, 316–325. [Google Scholar] [CrossRef]
- Ye, J.; Silverman, L.; Lairmore, M.D.; Green, P.L.; Dc, W. HTLV-1 Rex is required for viral spread and persistence in vivo but is dispensable for cellular immortalization in vitro. Blood 2003, 102, 3963–3969. [Google Scholar] [CrossRef]
- Baydoun, H.H.; Bellon, M.; Nicot, C. HTLV-1 Yin and Yang: Rex and p30 Master Regulators of Viral mRNA Trafficking. AIDS Rev. 2008, 10, 195–204. [Google Scholar] [CrossRef]
- Rende, F.; Cavallari, I.; Corradin, A.; Silic-Benussi, M.; Toulza, F.; Toffolo, G.M.; Tanaka, Y.; Jacobson, S.; Taylor, G.P.; D’Agostino, D.M.; et al. Kinetics and intracellular compartmentalization of HTLV-1 gene expression: Nuclear retention of HBZ mRNAs. Blood 2011, 117, 4855–4859. [Google Scholar] [CrossRef]
- Nakano, K.; Watanabe, T. HTLV-1 Rex: The courier of viral messages making use of the host vehicle. Front. Microbiol. 2012, 3, 330. [Google Scholar] [CrossRef] [PubMed]
- Nakano, K.; Watanabe, T. HTLV-1 Rex tunes the cellular environment favorable for viral replication. Viruses 2016, 8, 58. [Google Scholar] [CrossRef] [PubMed]
- Kesic, M.; Doueiri, R.; Ward, M.; Semmes, O.J.; Green, P.L. Phosphorylation regulates human T-cell leukemia virus type 1 Rex function. Retrovirology 2009, 6, 105. [Google Scholar] [CrossRef] [PubMed]
- Xie, L.; Kesic, M.; Yamamoto, B.; Li, M.; Younis, I.; Lairmore, M.D.; Green, P.L. Human T-cell leukemia virus type 2 Rex carboxy terminus is an inhibitory/stability domain that regulates Rex functional activity and viral replication. J. Virol. 2009, 83, 5232–5243. [Google Scholar] [CrossRef] [PubMed][Green Version]
- Karousis, E.D.; Mühlemann, O. Nonsense-mediated mRNA decay begins where translation ends. Cold Spring Harb. Perspect. Biol. 2019, 11, a032862. [Google Scholar] [CrossRef] [PubMed]
- Fiorini, F.; Bagchi, D.; Le Hir, H.; Croquette, V. Human Upf1 is a highly processive RNA helicase and translocase with RNP remodelling activities. Nat. Commun. 2015, 6, 7581. [Google Scholar] [CrossRef]
- Kurosaki, T.; Popp, M.W.; Maquat, L.E. Quality and quantity control of gene expression by nonsense-mediated mRNA decay. Nat. Rev. Mol. Cell Biol. 2019, 20, 406–420. [Google Scholar] [CrossRef]
- Popp, M.W.L.; Cho, H.; Maquat, L.E. Viral subversion of nonsense-mediated mRNA decay. Rna 2020, 26, 1509–1518. [Google Scholar] [CrossRef]
- Quek, B.L.; Beemon, K. Retroviral strategy to stabilize viral RNA. Curr. Opin. Microbiol. 2014, 18, 78–82. [Google Scholar] [CrossRef]
- Moon, S.L.; Barnhart, M.D.; Wilusz, J. Inhibition and avoidance of mRNA degradation by RNA viruses. Curr. Opin. Microbiol. 2012, 15, 500–505. [Google Scholar] [CrossRef]
- Dickson, A.M.; Wilusz, J. Strategies for viral RNA stability: Live long and prosper. Trends Genet. 2011, 27, 286–293. [Google Scholar] [CrossRef] [PubMed]
- Nakano, K.; Ando, T.; Yamagishi, M.; Yokoyama, K.; Ishida, T.; Ohsugi, T.; Tanaka, Y.; Brighty, D.W.; Watanabe, T. Viral interference with host mRNA surveillance, the nonsense-mediated mRNA decay (NMD) pathway, through a new function of HTLV-1 Rex: Implications for retroviral replication. Microbes Infect. 2013, 15, 491–505. [Google Scholar] [CrossRef]
- Fiorini, F.; Robin, J.P.; Kanaan, J.; Borowiak, M.; Croquette, V.; Le Hir, H.; Jalinot, P.; Mocquet, V. HTLV-1 Tax plugs and freezes Upf1 helicase leading to nonsense-mediated mRNA decay inhibition. Nat. Commun. 2018, 9, 431. [Google Scholar] [CrossRef] [PubMed]
- Mocquet, V.; Neusiedler, J.; Rende, F.; Cluet, D.; Robin, J.; Terme, J.; Dodon, M.D.; Morris, C.; Ciminale, V.; Jalinot, P. The Human T-Lymphotropic Virus Type 1 Tax Protein Inhibits Nonsense-Mediated mRNA Decay by Interacting with INT6/EIF3E and Upf1. J. Virol. 2012, 86, 7530–7543. [Google Scholar] [CrossRef] [PubMed]
- Prochasson, L.; Jalinot, P.; Mocquet, V. The complex relationship between HTLV-1 and nonsense-mediated mRNA decay (NMD). Pathogens 2020, 9, 287. [Google Scholar] [CrossRef] [PubMed]
- Nakano, K.; Uchimaru, K.; Utsunomiya, A.; Yamaguchi, K.; Watanabe, T. Dysregulation of c-Myb pathway by aberrant expression of proto-oncogene MYB provides the basis for malignancy in adult T-cell leukemia/lymphoma cells. Clin. Cancer Res. 2016, 22, 5915–5928. [Google Scholar] [CrossRef] [PubMed]
- Firouzi, S.; López, Y.; Suzuki, Y.; Nakai, K.; Sugano, S.; Yamochi, T.; Watanabe, T. Development and validation of a new high-throughput method to investigate the clonality of HTLV-1-infected cells based on provirus integration sites. Genome Med. 2014, 6, 46. [Google Scholar] [CrossRef]
- Ishida, T.; Tojo, T.; Aoki, T.; Kobayashi, N.; Ohishi, T.; Watanabe, T.; Yamamoto, T.; Inoue, J.I. TRAF5, a novel tumor necrosis factor receptor-associated factor family protein, mediates CD40 signaling. Proc. Natl. Acad. Sci. USA 1996, 93, 9437–9442. [Google Scholar] [CrossRef]
- Mendell, J.T.; Medghalchi, S.M.; Lake, R.G.; Noensie, E.N.; Dietz, H.C. Novel Upf2p Orthologues Suggest a Functional Link between Translation Initiation and Nonsense Surveillance Complexes. Mol. Cell. Biol. 2000, 20, 8944–8957. [Google Scholar] [CrossRef]
- Ishida, T.; Mizushima, S.I.; Azuma, S.; Kobayashi, N.; Tojo, T.; Suzuki, K.; Aizawa, S.; Watanabe, T.; Mosialos, G.; Kieff, E.; et al. Identification of TRAF6, a novel tumor necrosis factor receptor-associated factor protein that mediates signaling from an amino-terminal domain of the CD40 cytoplasmic region. J. Biol. Chem. 1996, 271, 28745–28748. [Google Scholar] [CrossRef]
- Rimsky, L.; Dodon, M.D.; Dixon, E.P.; Greene, W.C. Trans-dominant inactivation of HTL V-I and HIV-1 gene expression by mutation of the HTLV-1 Rex transactivator. Nature 1989, 341, 453–456. [Google Scholar] [CrossRef] [PubMed]
- Isken, O.; Kim, Y.K.; Hosoda, N.; Mayeur, G.L.; Hershey, J.W.B.; Maquat, L.E. Upf1 phosphorylation triggers translational repression during nonsense-mediated mRNA decay. Cell 2008, 133, 314–327. [Google Scholar] [CrossRef] [PubMed]
- Kaygun, H.; Marzluff, W.F. Regulated degradation of replication-dependent histone mRNAs requires both ATR and Upf1. Nat. Struct. Mol. Biol. 2005, 12, 794–800. [Google Scholar] [CrossRef] [PubMed]
- Ohsugi, T.; Kumasaka, T.; Urano, T. Construction of a full-length human T cell leukemia virus type I genome from MT-2 cells containing multiple defective proviruses using overlapping polymerase chain reaction. Anal. Biochem. 2004, 329, 281–288. [Google Scholar] [CrossRef] [PubMed]
- Adachi, Y.; Nosaki, T.; Hatanaka, M. Protein kinase inhibitor H-7 blocks accumulation of unspliced mRNA of Human T-cell leukemia virus type I (HTLV-I). Biochem. Biophys. Res. Commun. 1990, 169, 469–475. [Google Scholar] [CrossRef]
- Adachi, Y.; Copeland, T.D.; Takahashi, C.; Nosaka, T.; Ahmed, A.; Oroszlan, S.; Hatanaka, M. Phosphorylation of the Rex protein of human T-cell leukemia virus type I. J. Biol. Chem. 1992, 267, 21977–21981. [Google Scholar] [CrossRef]
- Orita, S.; Kobayashi, H.; Aono, Y.; Saiga, A.; Maeda, M.; Igarashi, H. p21X mRNA is expressed as a singly spliced pX transcript from defective provirus genomes having a partial delection of the pol-env region in human T-cell leukemia virus type 1-infected cells. Nucleic Acids Res. 1993, 21, 3799–3807. [Google Scholar] [CrossRef]
- Saiga, A.; Aono, Y.; Imai, J.; Kinoshita, K.; Orita, S.; Igarashi, H. Presence of antibodies to p21X and/or p27rex proteins in sera from human T-cell leukemia virus type I-infected individuals. J. Virol. Methods 1996, 57, 157–168. [Google Scholar] [CrossRef]
- Ohnishi, T.; Yamashita, A.; Kashima, I.; Schell, T.; Anders, K.R.; Grimson, A.; Hachiya, T.; Hentze, M.W.; Anderson, P.; Ohno, S. Phosphorylation of hUpf1 induces formation of mRNA surveillance complexes containing hSMG-5 and hSMG-7. Mol. Cell 2003, 12, 1187–1200. [Google Scholar] [CrossRef]
- Unterholzner, L.; Izaurralde, E. SMG7 acts as a molecular link between mRNA surveillance and mRNA decay. Mol. Cell 2004, 16, 587–596. [Google Scholar] [CrossRef]
- Franks, T.M.; Singh, G.; Lykke-Andersen, J. Upf1 ATPase-Dependent mRNP Disassembly Is Required for Completion of Nonsense- Mediated mRNA Decay. Cell 2010, 143, 938–950. [Google Scholar] [CrossRef] [PubMed]
- Chan, W.-K.; Bhalla, A.D.; Le Hir, H.; Nguyen, L.S.; Huang, L.; Gécz, J.; Wilkinson, M.F. A Upf3-mediated regulatory switch that maintains RNA surveillance. Nat. Struct. Mol. Biol. 2009, 16, 747–753. [Google Scholar] [CrossRef] [PubMed]
- Park, Y.; Park, J.; Hwang, H.J.; Kim, B.; Jeong, K.; Chang, J.; Lee, J.B.; Kim, Y.K. Nonsense-mediated mRNA decay factor Upf1 promotes aggresome formation. Nat. Commun. 2020, 11, 3106. [Google Scholar] [CrossRef] [PubMed]
- Luo, Y.; Na, Z.; Slavoff, S.A. P-Bodies: Composition, Properties, and Functions. Biochemistry 2018, 57, 2424–2431. [Google Scholar] [CrossRef] [PubMed]
- Brogna, S.; Ramanathan, P.; Wen, J. Upf1 P-body localization. Biochem. Soc. Trans. 2008, 36, 698–700. [Google Scholar] [CrossRef] [PubMed]
- Eulalio, A.; Behm-Ansmant, I.; Izaurralde, E. P bodies: At the crossroads of post-transcriptional pathways. Nat. Rev. Mol. Cell Biol. 2007, 8, 9–22. [Google Scholar] [CrossRef]
- Parker, R.; Sheth, U. P bodies and the control of mRNA translation and degradation. Mol. Cell 2007, 25, 635–646. [Google Scholar] [CrossRef]
- Beckham, C.J.; Parker, R. P bodies, stress granules, and viral life cycles. Cell Host Microbe 2008, 3, 206–212. [Google Scholar] [CrossRef]
- Hubstenberger, A.; Courel, M.; Bénard, M.; Souquere, S.; Ernoult-Lange, M.; Chouaib, R.; Yi, Z.; Morlot, J.B.; Munier, A.; Fradet, M.; et al. P-Body Purification Reveals the Condensation of Repressed mRNA Regulons. Mol. Cell 2017, 68, 144–157.e5. [Google Scholar] [CrossRef]








| Plasmid Name | Template | Primers | Subcloning to |
|---|---|---|---|
| His-CRM1 | HeLa cDNA library | hCRM1(BamHI)-For: GGATCCATGCCAGCAATTATG hCRM1(XhoI)-Rev: CTCGAGTTAATCACACATTTC | pCDNA3.1C /his (Invitrogen, Thermo Fisher Scientific, Inc., Waltham, MA, USA) |
| GST-UPF1 | UPF1 fragment was exerted from UPF1-pCDNA3.1/his C (Invitrogen, Thermo Fisher Scientific, Inc., Waltham, MA, USA) [32] and subcloned in pMEG-2 at EcoRI and XbaI. | ||
| EYFP-UPF1 | pEYFP-C1 (Clontech, Takara Bio Inc., Japan) | EYFP(HindIII)-For: CCCAAGCTTATCATGGTGAGCAAGG EYFP(BamHI)-Rev: CGGGGATCCCTTGTACAGCTCGTC | EYFP cDNA was subcloned in UPF1-pCDNA3.1/his C (Invitrogen, Thermo Fisher Scientific, Inc., Waltham, MA, USA) [32] at HindIII and BamHI. |
| ECFP-Rex | Rex-pME-FLAG [32] | P27Rex(HindIII)-For: CCCAAGCTTCTATGCCCAAGACCCGTCGG P27Rex(BamHI)-Rev: GCGGATCCCGGTCACATGGGGCAGGAG | pECFP-C1 (Clontech, Takara Bio Inc., Shiga, Japan) |
| DCP2-mCherry | DCP2 fragment was exerted from pMAG1-MN1(MBL Co., LTD, Japan)-DCP2 plasmid (Kind gift from Dr. Tadanori Yamochi) and subcloned to pmCherry-C1 (Clontech, Takara Bio Inc., Shiga, Japan) at BamH1. | ||
| GST-UPF2 | pMEG-2 [38] | GST(NotI)-For: GCGGCCGCCAATGTCCCCTATACTAGG GST+Stop(NheI)-Rev: GCTAGCTTATTTTGGAGGATGGTC | GST cDNA was subcloned to Rent2-GFP-pCDNA3.1 TOPO (gifted from Dr. Hal Dietz (Plasmid #17709; http://n2t.net/addgene:17709 (accessed on 20 December 2021); RRID: Addgene_17709, Addgene, Watertown, MA, USA) [39]. |
| HA-UPF3A | UPF3A fragment was exerted from UPF3A-puc57 (Synthesized by GENEWIZ, South Plainfield, NJ, USA) and subcloned in pCDNA3-HA (Invitrogen, Thermo Fisher Scientific, Inc., Waltham, MA, USA) at NotI and XbaI. | ||
| His-UPF3B | UPF3B fragment was exerted from UPF3B-puc57 (Synthesized by GENEWIZ, South Plainfield, NJ, USA) and subcloned in pCDNA3.1C/his (Invitrogen, Thermo Fisher Scientific, Inc., Waltham, MA, USA) at BamH1 and XhoI. | ||
| GST-Rex | Rex-pME-FLAG | P27Rex(EcoRI)-For: GAATTCATGCCCAAGACCCG P27Rex(NotI)-Rev: GCGGCCGCTCACATGGGGCAGGAG | pMEG-2 [38] |
| Rex-pRxPuro | Rex-pME-FLAG | P27Rex(EcoRI)-For: GAATTCTCGCCACCATGCCCAAGACCCG P27Rex(NotI)-Rev: GCGGCCGCTCACATGGGGCAGGAG | pRx-Puro [40] |
| Plasmid Name | Template | Primers for Mutagenesis |
|---|---|---|
| ΔARM-Rex | Rex-pME-FLAG | ΔARM-Rex-Top: CCTCGAGTGGCCCACTTCCCAGGGT ΔARM-Rex-Bottom: GTGGGCCACTCGAGGAATTCCTTGTC |
| Δaa20-56-Rex | Rex-pME-FLAG | Δaa20-56-Rex-Top: AACACCACCCGCCTACATCGTCACG Δaa20-56-Rex-Botom: TAGGCGGGTGGTGTTGGTGGTCTTTT |
| ΔN-MD-Rex | Rex-pME-FLAG | ΔN-MD-Rex-Top: TGTTCGGCCTGTCCAGAGCATCAGA ΔN-MD-Rex-Bottom: TGGACAGGCCGAACATAGTCCCCCAG |
| ΔNES-Rex | Rex-pME-FLAG | ΔNES-Rex-Top: CCCCATCGAGAGAACCTCTAAGACCC ΔNES-Rex-Bottom: GTTCTCTCGATGGGGTCCCAGGTGA |
| ΔC-MD-Rex | Rex-pME-FLAG | ΔC-MD-Rex-Top: AAGACCCTCCAGGCCATGCGCAAAT ΔC-MD-Rex-Bottom: GGCCTGGAGGGTCTTAGAGGTTCTCT |
| ΔARM/NES-Rex | ΔNES-Rex | ΔARM-Rex-Top: CCTCGAGTGGCCCACTTCCCAGGGT ΔARM-Rex-Bottom: GTGGGCCACTCGAGGAATTCCTTGTC |
| ΔN/C-MD-Rex | ΔC-MD-Rex | ΔN-MD-Rex-Top: TGTTCGGCCTGTCCAGAGCATCAGA ΔN-MD-Rex-Bottom: TGGACAGGCCGAACATAGTCCCCCAG |
| Δaa125-139-Rex | Rex-pME-FLAG | Rex(Δaa125-139)-Top: TCCTTCCAACCCACCCTTGGGCAGC Rex(Δaa125-139)-Bottom: GGTGGGTTGGAAGGAGGGTGGAATGT |
| Δaa125-149-Rex | Rex-pME-FLAG | Rex(Δaa125-149)-Top: TCCTTCCTGTCTTTTCCAGACCCCG Rex(Δaa125-149)-Bottom: AAAAGACAGGAAGGAGGGTGGAATGT |
| Δaa125-159-Rex | Rex-pME-FLAG | Rex(Δaa125-159)-Top: TCCTTCCAAAACCTGTACACCCTCT Rex(Δaa125-159)-Bottom: CAGGTTTTGGAAGGAGGGTGGAATGT |
| Δaa125-169-Rex | Rex-pME-FLAG | Rex(Δaa125-169) -Top: CTCCTTCCTTGTCTGCATGTACCTCT Rex(Δaa125-169)-Bottom: CAGACAAGGAAGGAGGGTGGAATGT |
| Δaa170-189-Rex | Rex-pME-FLAG | Rex(Δaa170-189)-Top: AGGCTCCGTGAACTAGTCTAGAGAAA Rex(Δaa170-189)-Bottom: TAGTTCACGGAGCCTCCCCAGAGGG |
| Δaa160-189-Rex | Rex-pME-FLAG | Rex(Δaa160-189)-Top: CCGGCCCCTGAACTAGTCTAGAGAAA Rex(Δaa160-189)-Bottom: TAGTTCAGGGGCCGGAGTCCGGGGT |
| Δaa150-189-Rex | Rex-pME-FLAG | Rex(Δaa150-189)-Top: CCCAACCCTGAACTAGTCTAGAGAAA Rex(Δaa150-189)-Bottom: TAGTTCAGGGTTGGGAGGTGCTGCC |
| Δaa150-159-Rex | Rex-pME-FLAG | Rex(Δaa150-159)-Top: CCAACCCAAAACCTGTACACCCTCT Rex(Δaa150-159)-Bottom: CAGGTTTTGGGTTGGGAGGTGCTGCC |
| Δaa160-169-Rex | Rex-pME-FLAG | Rex(Δaa160-169)-Top: CGGCCCCTTGTCTGCATGTACCTCT Rex(Δaa160-169)-Bottom: GCAGACAAGGGGCCGGAGTCCGGGGT |
| Δaa150-169-Rex | Rex-pME-FLAG | Rex(Δaa150-169)-Top: CCAACCCTTGTCTGCATGTACCTCT Rex(Δaa150-169)-Bottom: GCAGACAAGGGTTGGGAGGTGCTGCC |
| Rex-M1 (RRR5/6/7DL) | Rex-pME-FLAG | Rex(M1) -Top: AGACCGATCTGCCCCGCCGATCCCAAAG Rex(M1)-Bottom: GGGGCAGATCGGTCTTGGGCATCTCGAG |
| Rex-M2 (KR14/15DL) | Rex-pME-FLAG | Rex(M2)-Top: AAAGAGATCTACCACCAACACCATGGCC Rex(M2)-Bottom: GTGGTAGATCTCTTTGGGATCGGCGGGG |
| Rex-M3 (FF30/31DL) | Rex-pME-FLAG | Rex(M3)-Top: GAGTCGATCTTTCGGATACCCAGTCTAC Rex(M3)-Bottom: CCGAAAGATCGACTCTGTCCAAACCCTG |
| Rex-M4 (DTQ33/34/35DL) | Rex-pME-FLAG | Rex(M4)-Top: TTTCGGATCTGTCTACGTGTTTGGAGAC Rex(M4)-Bottom: TAGACAGATCCGAAAAGAAGACTCTGTC |
| Rex-M5 (YK43/44DL) | Rex-pME-FLAG | Rex(M5)-Top: CTGTGGATCTGGCGACTGGTGCCCCATC Rex(M5)-Bottom: TCGCCAGATCCACAGTCTCCAAACACGT |
| Rex (T22A) | Rex-pME-FLAG | Rex (T22A)-Top: CCAACACCATGGCCCGCTTCCCAGGGTTTGG Rex (T22A)-Bottom: CCAAACCCTGGGAAGCGGGCCATGGTGTTGG |
| Rex (S36A) | Rex-pME-FLAG | Rex (S36A)-Top: TTTTCGGATACCCAGGCTACGTGTTTGGAGA Rex (S36A)-Bottom: TCTCCAAACACGTAGCCTGGGTATCCGAAAA |
| Rex (T37A) | Rex-pME-FLAG | Rex (T37A)-Top: TCGGATACCCAGTCTGCGTGTTTGGAGACTG Rex (T37A)-Bottom: CAGTCTCCAAACACGCAGACTGGGTATCCGA |
| Rex (S70A) | Rex-pME-FLAG | Rex (S70A)-Top: TGGCCACCTGTCCAGGCCATCAGATCACCTGG Rex (S70A)-Bottom: CCAGGTGATCTGATGGCCTGGACAGGTGGCCA |
| Rex (S97A) | Rex-pME-FLAG | Rex (S97A)-Top: CTCGACTCCCCTCCTGCCCCACCCAGAGAAC Rex (S97A)-Bottom: GTTCTCTGGGTGGGGCAGGAGGGGAGTCGAG |
| Rex (S106A) | Rex-pME-FLAG | Rex (S106A)-Top: GAACCTCTAAGACCCGCAAGGTCCTTACCCC Rex (S106A)-Bottom: GGGGTAAGGACCTTGCGGGTCTTAGAGGTTC |
| Rex (T174A) | Rex-pME-FLAG | Rex (T174A)-Top: CCGTTGTCTGCATGTGCCTCTACCAGCTTTC Rex (T174A)-Bottom: GAAAGCTGGTAGAGGCACATGCAGACAACGG |
| GST- UPF1(G495R/G497E) | GST-UPF1 | hUPF1(G495R/G497E)-Top: AGGGCCCGCCAAGAACGGAGAAGACGGTGAC hUPF1(G495R/G497E)-Bottom: TCACCGTCTTCTCCGTTCTTGGCGGGCCCT |
| GST- UPF1(R843C) | GST-UPF1 | hUPF1(R843C)-Top: TCCTGTCCTGTGTGTGTGCCAACGAGCACCA hUPF1(R843C)-Bottom: TGGTGCTCGTTGGCACACACACAGGACAGGA |
| Rex(-)-pFL-MT2 | pFL-MT2 [44] | p27Rex(ATG-to-CTG)-Top: CCTCAAGCGAGCTGCCTGCCCAAGACCCGTC p27Rex(ATG-to-CTG)-Bottom: GACGGGTCTTGGGCAGGCAGCTCGCTTGAGG |
Publisher’s Note: MDPI stays neutral with regard to jurisdictional claims in published maps and institutional affiliations. |
© 2022 by the authors. Licensee MDPI, Basel, Switzerland. This article is an open access article distributed under the terms and conditions of the Creative Commons Attribution (CC BY) license (https://creativecommons.org/licenses/by/4.0/).
Share and Cite
Nakano, K.; Karasawa, N.; Hashizume, M.; Tanaka, Y.; Ohsugi, T.; Uchimaru, K.; Watanabe, T. Elucidation of the Mechanism of Host NMD Suppression by HTLV-1 Rex: Dissection of Rex to Identify the NMD Inhibitory Domain. Viruses 2022, 14, 344. https://doi.org/10.3390/v14020344
Nakano K, Karasawa N, Hashizume M, Tanaka Y, Ohsugi T, Uchimaru K, Watanabe T. Elucidation of the Mechanism of Host NMD Suppression by HTLV-1 Rex: Dissection of Rex to Identify the NMD Inhibitory Domain. Viruses. 2022; 14(2):344. https://doi.org/10.3390/v14020344
Chicago/Turabian StyleNakano, Kazumi, Nobuaki Karasawa, Masaaki Hashizume, Yuetsu Tanaka, Takeo Ohsugi, Kaoru Uchimaru, and Toshiki Watanabe. 2022. "Elucidation of the Mechanism of Host NMD Suppression by HTLV-1 Rex: Dissection of Rex to Identify the NMD Inhibitory Domain" Viruses 14, no. 2: 344. https://doi.org/10.3390/v14020344
APA StyleNakano, K., Karasawa, N., Hashizume, M., Tanaka, Y., Ohsugi, T., Uchimaru, K., & Watanabe, T. (2022). Elucidation of the Mechanism of Host NMD Suppression by HTLV-1 Rex: Dissection of Rex to Identify the NMD Inhibitory Domain. Viruses, 14(2), 344. https://doi.org/10.3390/v14020344
