Viruses Infecting the European Catfish (Silurus glanis)
Abstract
1. Introduction
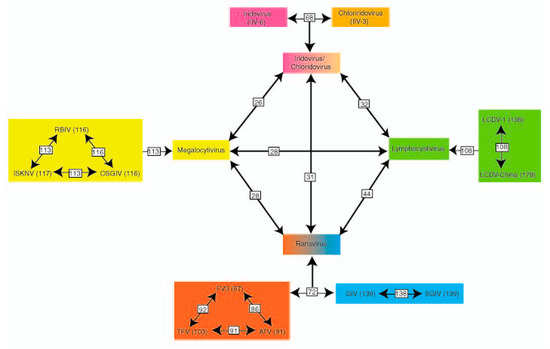
2. Iridovirus Infections
3. Circovirus Infections
4. Herpesvirus Infections
5. Rhabdovirus Infections
6. Papillomaviruses Infection
7. Concluding Remarks
Author Contributions
Funding
Institutional Review Board Statement
Informed Consent Statement
Acknowledgments
Conflicts of Interest
References
- Gordon, H.C.; Britton, J.R.; Cucherousset, J.; Garcia-Berthou, E.; Kirk, R.; Peeler, E.; Stakenas, S. Voracious invader or benign feline? A review of the environmental biology of European catfish ‘Silurus glanis’ in its native and introduced range. Fish Fish. 2009, 10, 252–282. [Google Scholar] [CrossRef]
- Freyhof, J.; Kottelat, M. Silurus Glanis. The IUCN Red List of Threatened Species. 2008. Available online: https://dx.doi.org/10.2305/IUCN.UK.2008.RLTS.T40713A10356149.en (accessed on 10 April 2021).
- Herman, O. A Magyar Halászat Könyve (The Book of Hungarian Fisheries); A.K.M. Természettudományi Társulat: Budapest, Hungary, 1887; p. 355. Available online: https://cordis.europa.eu/article/id/119440-sustainable-faster-and-more-productive-aquaculture-of-catfish (accessed on 5 September 2021).
- Linhart, O.; Štěch, L.; Švarc, J.; Rodina, M.; Audebert, J.P.; Grecu, J.; Billard, R. The culture of the European catfish, Silurus glanis, in the Czech Republic and in France. Aquat. Living Resour. 2002, 15, 139–144. [Google Scholar] [CrossRef]
- Saleh, M.; Abdel-Baki, A.-A.; Dkhil, M.A.; El-Matbouli, M.; Al-Quraishy, S. Antiprotozoal effects of metal nanoparticles against Ichthyophthirius multifiliis. Parasitology 2017, 144, 1802–1810. [Google Scholar] [CrossRef]
- Williams, T.; Barbosa-Solomieu, V.; Chinchar, V.G. A decade of advances in iridovirus research. In Advances in Virus Research; Maramorosch, K., Shatkin, A.J., Eds.; Elsevier Academic Press Inc.: San Diego, CA, USA, 2005; Volume 65, p. 173. [Google Scholar]
- Jancovich, J.K.; Chinchar, V.G.; Hyatt, A.; Miyazaki, T.; Williams, T.; Zhang, Q.Y. Family iridoviridae. In Taxonomy: Ninth Report of the International Committee on Taxonomy of Viruses; King, A.M.Q., Adams, M.J., Carstens, E.B., Lefkowitz, E.J., Eds.; Elsevier Academic Press: San Diego, CA, USA, 2012; pp. 193–210. [Google Scholar]
- Hick, P.; Becker, J.; Whittington, R. Iridoviruses of fish. In Aquaculture Virology, PART II: DNA Viruses of Fish, 1st ed.; Kibenge, F., Godoy, M., Eds.; Academic Press: San Diego, CA, USA, 2016; pp. 127–152. [Google Scholar]
- Grayfer, L.; Andino, F.J.; Chen, G.; Chinchar, G.V.; Robert, J. Immune evasion strategies of ranaviruses and innate immune responses to these emerging pathogens. Viruses 2012, 4, 1075–1092. [Google Scholar] [CrossRef]
- Eaton, H.; Metcalf, J.; Penny, E.; Tcherepanov, V.; Upton, C.; Brunetti, C.R. Comparative genomic analysis of the family Iridoviridae: Re-annotating and defining the core set of iridovirus genes. Virol. J. 2007, 4, 11. [Google Scholar] [CrossRef]
- Jancovich, J.K.; Bremont, M.; Touchman, J.W.; Jacobs, B.L. Evidence for multiple recent host species shifts among the ranaviruses (Family Iridoviridae). J. Virol. 2010, 84, 2636–2647. [Google Scholar] [CrossRef]
- Ohlemeyer, S.; Holopainen, R.; Tapiovaara, H.; Bergmann, S.M.; Schütze, H. Major capsid protein gene sequence analysis of the Santee-Cooper ranaviruses DFV, GV6, and LMBV. Dis. Aquat. Org. 2011, 96, 195–207. [Google Scholar] [CrossRef] [PubMed]
- Stöhr, A.C.; López-Bueno, A.; Blahak, S.; Caeiro, M.F.; Rosa, G.M.; Alves de Matos, A.P.; Martel, A.; Alejo, A.; Marschang, R.E. Phylogeny and differentiation of reptilian and amphibian ranaviruses detected in Europe. PLoS ONE 2015, 10, e0118633. [Google Scholar] [CrossRef]
- Ahne, W.; Schlotfeldt, H.J.; Thomsen, I. Fish viruses: Isolation of an icosahedral cytoplasmic deoxyribovirus from sheatfish (Silurus glanis). J. Veter.-Med. Ser. B 1989, 36, 333–336. [Google Scholar] [CrossRef] [PubMed]
- Ahne, W.; Ogawa, M.; Schlotfeldt, H.J. Fish viruses: Transmission and pathogenicity of an icosahedral cytoplasmic deoxyribovirus isolated from sheatfish (Silurus glanis). J. Veter.-Med. Ser. B 1990, 37, 187–190. [Google Scholar] [CrossRef] [PubMed]
- Sano, M.; Nakai, T.; Fijan, N. Viral diseases and agents of warmwater fish. In Fish Diseases and Disorders; Woo, P.T.K., Bruno, D.W., Eds.; CAB International: Wallingford, UK, 2011; pp. 166–244. [Google Scholar]
- Ogawa, M.; Ahne, W.; Fischer-Scherl, T.; Hoffmann, R.W.; Schlotfeldt, H.J. Pathomorphological alterations in sheatfish fry Silurus glanis experimentally infected with an iridovirus-like agent. Dis. Aquat. Org. 1990, 9, 187–191. [Google Scholar] [CrossRef]
- Siwicki, A.K.; Pozet, F.; Morand, M.; Volatier, C.; Terech-Majewska, E. Effects of iridovirus-like agent on the cell-mediated immunity in sheatfish (Silurus glanis)—An in vitro study. Virus Res. 1999, 63, 115–119. [Google Scholar] [CrossRef]
- Ahne, W.; Schlotfeldt, H.J.; Ogawa, M. Iridovirus infection of adults sheatfish (Silurus glanis). Bull. Eur. Assoc. Fish Pathol. 1991, 11, 97–98. [Google Scholar]
- Borzym, E.; Karpińska, T.A.; Reichert, M. Outbreak of ranavirus infection in sheatfish, Silurus glanis (L.), in Poland. Pol. J. Vet. Sci. 2015, 18, 607–611. [Google Scholar] [CrossRef][Green Version]
- Pozet, F.; Morand, M.; Moussa, A.; Torhy, C.; De Kinkelin, P. Isolation and preliminary characterization of a pathogenic icosahedral deoxyribovirus from the catfish Ictalurus melas. Dis. Aquat. Org. 1992, 14, 35–42. [Google Scholar] [CrossRef]
- Bovo, G.; Comuzi, M.; Cescia, G.; Giorgetti, G.; Giacometti, P.; Cappellozza, E. Isolamento di un agente virale irido-like da pesce gatto (Ictalurus melas) dallevamento. Boll. Soc. Ital. Patol. Ittica 1993, 11, 3–10. [Google Scholar]
- Bigarré, L.; Cabon, J.; Baud, M.; Pozet, F.; Castric, J. Ranaviruses associated with high mortalities in catfish in France. Bull. Eur. Assoc. Fish Pathol. 2008, 28, 163–168. [Google Scholar]
- Hedrick, R.P.; McDowell, T.S.; Ahne, W.; Torhy, C.; de Kinkelin, P. Properties of three iridovirus-like agents associated with systemic infections of fish. Dis. Aquat. Org. 1992, 13, 203–209. [Google Scholar] [CrossRef]
- Mao, J.; Hedrick, R.P.; Chinchar, V.G. Molecular characterization, sequence analysis, and taxonomic position of newly isolated fish iridoviruses. Virology 1997, 229, 212–220. [Google Scholar] [CrossRef] [PubMed]
- Ahne, W.; Bearzotti, M.; Bremont, M.; Essbauer, S. Comparison of European systemic piscine and amphibian iridoviruses with epizootic haematopoietic necrosis virus and frog virus 3. Zen. Vet. B 1998, 45, 373–383. [Google Scholar] [CrossRef] [PubMed]
- Marsh, I.B.; Whittington, R.J.; O’Rourke, B.; Hyatt, A.D.; Chisholm, O. Rapid differentiation of Australian, European and American ranaviruses bases on variation in major capsid protein gene sequence. Mol. Cell. Probes 2002, 16, 137–151. [Google Scholar] [CrossRef] [PubMed]
- Holopainen, R.; Ohlemeyer, S.; Schütze, H.; Bergmann, S.M.; Tapiovaara, H. Ranavirus phylogeny and differentiation based on major capsid protein, DNA polymerase and neurofilament triplet H1-like protein genes. Dis. Aquat. Org. 2009, 85, 81–91. [Google Scholar] [CrossRef] [PubMed]
- Gobbo, F.; Cappellozza, E.; Pastore, M.R.; Bovo, G. Susceptibility of black bullhead Ameiurus melas to a panel of ranavirus isolates. Dis. Aquat. Org. 2010, 90, 167–174. [Google Scholar] [CrossRef]
- Leimbach, S.; Schütze, H.; Bergmann, S.M. Susceptibility of European sheatfish Silurus glanis to a panel of ranaviruses. J. Appl. Ichthyol. 2014, 30, 93–101. [Google Scholar] [CrossRef]
- Mavian, C.; López-Bueno, A.; Fernández Somalo, M.P.; Alcamí, A.; Alejo, A. Complete genome sequence of the European sheatfish virus. J. Virol. 2012, 86, 6365–6366. [Google Scholar] [CrossRef]
- Abrams, A.J.; Cannatella, D.C.; Hillis, D.M.; Sawyer, S.L. Recent host-shifts in ranaviruses: Signatures of positive selection in the viral genome. J. Gen. Virol. 2013, 94, 2082–2093. [Google Scholar] [CrossRef] [PubMed]
- Fehér, E.; Doszpoly, A.; Horváth, B.; Marton, S.; Forró, B.; Farkas, S.L.; Bányai, K.; Juhász, T. Whole genome sequencing and phylogenetic characterization of brown bullhead (Ameiurus nebulosus) origin ranavirus strains from independent disease outbreaks. Infect. Genet. Evol. 2016, 45, 402–407. [Google Scholar] [CrossRef]
- Juhász, T.; Woynárovichné, L.M.; Csaba, G.; Farkas, S.L.; Dán, Á. Isolation of a ranavirus causing mass mortality in brown bullheads (Ameiurus nebulosus) in Hungary. Magy. Állatorv. Lapja 2013, 12, 763–768. [Google Scholar]
- Rosario, K.; Breitbart, M.; Harrach, B.; Segalés, J.; Delwart, E.; Biagini, P.; Varsani, A. Revisiting the taxonomy of the family Circoviridae: Establishment of the genus Cyclovirus and removal of the genus Gyrovirus. Arch. Virol. 2017, 162, 1447–1463. [Google Scholar] [CrossRef]
- Dennis, T.P.W.; Souza, W.M.; Marsile-Medun, S.; Singer, J.B.; Wilson, S.J.; Gifford, R.J. The evolution, distribution and diversity of endogenous circoviral elements. Virus Res. 2019, 262, 15–23. [Google Scholar] [CrossRef]
- Tuboly, T. Circoviruses of fish. In Aquaculture Virology, PART II: DNA Viruses of Fish, 1st ed.; Kibenge, F., Godoy, M., Eds.; Academic Press: San Diego, CA, USA, 2016; pp. 183–190. [Google Scholar]
- Fehér, E.; Székely, C.; Lőrincz, M.; Cech, G.; Tuboly, T.; Singh, H.S.; Bányai, K.; Farkas, S.L. Integrated circoviral rep-like sequences in the genome of cyprinid fish. Virus Genes 2013, 47, 374–377. [Google Scholar] [CrossRef]
- Tarján, Z.; Pénzes, J.; Tóth, R.; Benkő, M. First detection of circovirus-like sequences in amphibians and novel putative circoviruses in fishes. Acta Vet. Hung. 2014, 62, 134–144. [Google Scholar] [CrossRef] [PubMed]
- Lőrincz, M.; Cságola, A.; Farkas, S.L.; Székely, C.; Tuboly, T. First detection and analysis of a fish circovirus. J. Gen. Virol. 2011, 92, 1817–1821. [Google Scholar] [CrossRef] [PubMed]
- Lőrincz, M.; Dán, Á.; Láng, M.; Csaba, G.; Tóth, G.Á.; Székely, C.; Cságola, A.; Tuboly, T. Novel circovirus in European catfish (Silurus glanis). Arch. Virol. 2012, 157, 1173–1176. [Google Scholar] [CrossRef][Green Version]
- Doszpoly, A.; Tarján, Z.; Glávits, R.; Müller, T.; Benkő, M. Full genome sequence of a novel circo-like virus detected in an adult European eel Anguilla anguilla showing signs of cauliflower disease. Dis. Aquat. Org. 2014, 109, 107–115. [Google Scholar] [CrossRef]
- Borzák, R.; Sellyei, B.; Székely, C.; Doszpoly, A. Molecular detection and genome analysis of circoviruses of European eel (Anguilla anguilla) and sichel (Pelecus cultratus). Acta Vet. Hung. 2017, 65, 262–277. [Google Scholar] [CrossRef] [PubMed]
- Halami, M.Y.; Nieper, H.; Muller, H.; Johne, R. Detection of a novel circovirus in mute swans (Cygnus olor) by using nested broad-spectrum PCR. Virus Res. 2008, 132, 208–212. [Google Scholar] [CrossRef]
- Li, L.; Kapoor, A.; Slikas, B.; Bamidele, O.S.; Wang, C.; Shaukat, S. Multiple diverse circoviruses infect farm animals and are commonly found in human and chimpanzee feces. J. Virol. 2010, 84, 1674–1678. [Google Scholar] [CrossRef]
- Biagini, P.; Bendinelli, M.; Hino, S.; Kakkola, L.; Mankertz, A.; Niel, C.; Okamoto, H.; Raidal, S.; Teo, C.G.; Todd, D. Family Circoviridae. In Virus Taxonomy. IXth Report of the International Committee on Taxonomy of Viruses; King, A.M.Q., Adams, M.J., Carstens, E.B., Leftkowitz, E.J., Eds.; Elsevier: London, UK, 2011; pp. 99–123. [Google Scholar]
- Kappe, E.C.; Halami, M.Y.; Schade, B.; Alex, M.; Hoffmann, D.; Gangl, A.; Meyer, K.; Dekant, W.; Schwarz, B.A.; Johne, R.; et al. Bone marrow depletion with haemorrhagic diathesis in calves in Germany: Characterization of the disease and preliminary investigations on its aetiology. Berl. Munch. Tierarztl. Wochenschr. 2010, 123, 31–41. (In German) [Google Scholar]
- Lorincz, M.; Csagola, A.; Biksi, I.; Szeredi, L.; Dan, A.; Tuboly, T. Detection of porcine circovirus in rodents—Short communication. Acta Vet. Hung. 2010, 58, 265–268. (In Hungarian) [Google Scholar] [CrossRef]
- Nayar, G.P.S.; Hamel, A.L.; Lin, L.H.; Sachvie, C.; Grudeski, E.; Spearman, G. Evidence for circovirus in cattle with respiratory disease and from aborted bovine fetuses. Can. Vet. J. 1999, 40, 277–278. [Google Scholar]
- Todd, D. Circoviruses: Immunosuppressive threats to avian species: A review. Avian Pathol. 2000, 29, 373–394. [Google Scholar] [CrossRef]
- McGeoch, D.J.; Rixon, F.J.; Davison, A.J. Topics in herpesvirus genomics and evolution. Virus Res. 2006, 117, 90–104. [Google Scholar] [CrossRef] [PubMed]
- Davison, A.; Eberle, R.; Ehlers, B.; Hayward, G.; McGeoch, D.; Minson, A.; Pellett, P.E.; Roizman, B.; Studdert, M.J.; Thiry, E. The order Herpesvirales. Arch. Virol. 2009, 154, 171–177. [Google Scholar] [CrossRef]
- Waltzek, T.B.; Kelley, G.O.; Alfaro, M.E.; Kurobe, T.; Davison, A.J.; Hedrick, R.P. Phylogenetic relationships in the family Alloherpesviridae. Dis. Aquat. Org. 2009, 84, 179–194. [Google Scholar] [CrossRef] [PubMed]
- Wu, G.A.; Jun, S.R.; Sims, G.E.; Kim, S.H. Whole-proteome phylogeny of large dsDNA virus families by an alignment-free method. Proc. Natl. Acad. Sci. USA 2009, 106, 12826–12831. [Google Scholar] [CrossRef] [PubMed]
- Davison, A.J. Evolution of the herpesviruses. Vet. Microbiol. 2002, 86, 69–88. [Google Scholar] [CrossRef]
- van Beurden, S.J.; Bossers, A.; Voorbergen-Laarman, M.H.; Haenen, O.L.; Peters, S.; Abma-Henkens, M.H.; Peeters, B.; Rottier, P.; Engelsma, M. Complete genome sequence and taxonomic position of Anguillid herpesvirus 1. J. Gen. Virol. 2010, 91, 880–887. [Google Scholar] [CrossRef] [PubMed]
- Doszpoly, A.; Benko, M.; Bovo, G.; Lapatra, S.E.; Harrach, B. Comparative analysis of a conserved gene block from the genome of the members of the genus Ictalurivirus. Intervirology 2011, 54, 282–289. [Google Scholar] [CrossRef]
- International Committee on Taxonomy of Viruses (ICTV). Virus Taxonomy. 2014. Available online: http://www.ictvonline.org/virustaxonomy.asp (accessed on 3 August 2021).
- Minson, A.; Davison, A.; Eberle, R.; Desrosiers, R.; Fleckenstein, B.; McGeoch, D.; Pellett, P.E.; Roizman, B.; Studdert, M.J. Family Herpesviridae. In Virus Taxonomy. Seventh Report of the International Committee on Taxonomy of Viruses, 1st ed.; Academic Press: San Diego, CA, USA, 2000; pp. 203–225. [Google Scholar]
- Booy, F.P.; Trus, B.L.; Davison, A.J.; Steven, A.C. The capsid architecture of channel catfish virus, an evolutionarily distant herpesvirus, is largely conserved in the absence of discernible sequence homology with herpes simplex virus. Virology 1996, 215, 134–141. [Google Scholar] [CrossRef]
- Davison, A.J.; Trus, B.L.; Cheng, N.; Steven, A.C.; Watson, M.S.; Cunningham, C.; Le Deuff, R.-M.; Renault, T. A novel class of herpesvirus with bivalve hosts. J. Gen. Virol. 2005, 86, 41–53. [Google Scholar] [CrossRef]
- Mettenleiter, T.C.; Klupp, B.G.; Granzow, H. Herpesvirus assembly: An update. Virus Res. 2009, 143, 222–234. [Google Scholar] [CrossRef] [PubMed]
- Hanson, L.; Dishon, A.; Kotler, M. Herpesviruses that infect fish. Viruses. 2011, 3, 2160–2191. [Google Scholar] [CrossRef]
- Hanson, L.; Doszpoly, A.; van Beurden, S.J.; de Oliveira Viadanna, P.H.; Waltzek, T. Alloherpesviruses of fish. In Aquaculture Virology, PART II: DNA Viruses of Fish, 1st ed.; Kibenge, F., Godoy, M., Eds.; Academic Press: San Diego, CA, USA, 2016; pp. 153–172. [Google Scholar]
- Lucky, Z. Pathological changes with pox (Epithelioma papillosum) in the sheatfish (Silurus glanis). Acta Vet. Brno 1970, 39, 81–86. [Google Scholar]
- Békési, L.; Kovacs-Gayer, E.; Ratz, F.; Turkovics, O. Skin infection of the sheatfish (Silurus glanis L.) caused by a herpes virus. In Fish, Pathogens, and Environment in European Polyculture; Olah, J., Molnar, K., Jeney, Z., Eds.; Fisheries Research Institute: Szarvas, Hungary, 1981; pp. 58–69. [Google Scholar]
- Amarasinghe, G.K.; Ceballos, N.G.A.; Banyard, A.C.; Basler, C.F.; Bavari, S.; Bennett, A.J.; Blasdell, K.R.; Briese, T.; Bukreyev, A.; Caì, Y.; et al. Taxonomy of the order Mononegavirales: Update 2018. Arch. Virol. 2018, 163, 2283–2294. [Google Scholar] [CrossRef] [PubMed]
- LaPatra, S.; Misk, E.; Al-Hussinee, L.; Lumsden, J.S. Rhabdoviruses of fish. In Aquaculture Virology, PART II: DNA Viruses of Fish, 1st ed.; Kibenge, F., Godoy, M., Eds.; Academic Press: San Diego, CA, USA, 2016; pp. 267–297. [Google Scholar]
- Walker, P.J.; Dietzgen, R.G.; Joubert, D.A.; Blasdell, K.R. Rhabdovirus accessory genes. Virus Res. 2011, 162, 110–125. [Google Scholar] [CrossRef]
- Dietzgen, R.G.; Kondo, H.; Goodin, M.M.; Kurath, G.; Vasilakis, N. The family Rhabdoviridae: Mono- and bipartite negative-sense RNA viruses with diverse genome organization and common evolutionary origins. Virus Res. 2017, 227, 158–170. [Google Scholar] [CrossRef]
- Dietzgen, R.G.; Calisher, C.H.; Kurath, G.; Kuzmin, I.V.; Rodriguez, L.L.; Stone, D.M.; Tesh, R.B.; Tordo, N.; Walker, P.J.; Wetzel, T.; et al. Family Rhabdoviridae. In Virus Taxonomy, Ninth Report of the International Committee on Taxonomy of Viruses; King, A.M.Q., Adams, M.J., Carstens, E.B., Lefkowitz, E.J., Eds.; Elsevier Academic Press: Oxford, UK, 2011; pp. 686–714. [Google Scholar]
- Kurath, G.; Ahern, K.; Pearson, G.; Leong, J. Molecular cloning of the six mRNA species of infectious hematopoietic necrosis virus, a fish rhabdovirus, and gene order determination by R-loop mapping. J. Virol. 1985, 53, 469–476. [Google Scholar] [CrossRef]
- Kurath, G.; Higman, K.H.; Bjorklund, H.V. Distribution and variation of NV genes in fish rhabdoviruses. J. Gen. Virol. 1997, 78, 113–117. [Google Scholar] [CrossRef] [PubMed]
- Schuetze, H.; Enzmann, P.J.; Mundt, E.; Mettenleiter, T.C. Identification of the non-virion (NV) protein of fish rhabdoviruses viral haemorrhagic septicaemia virus and infectious haematopoietic necrosis virus. J. Gen. Virol. 1996, 77, 1259–1263. [Google Scholar] [CrossRef]
- Choi, M.K.; Moon, C.H.; Ko, M.S.; Lee, U.H.; Cho, W.J.; Cha, S.J.; Do, J.W.; Heo, G.J.; Jeong, S.G.; Hahm, Y.S.; et al. A nuclear localization of the infectious haematopoietic necrosis virus NV protein is necessary for optimal viral growth. PLoS ONE 2011, 6, e22362. [Google Scholar] [CrossRef]
- Ammayappan, A.; Vakharia, V.N. Nonvirion protein of novirhabdovirus suppresses apoptosis at the early stage of virus infection. J. Virol. 2011, 85, 8393–8402. [Google Scholar] [CrossRef]
- Fijan, N.; Matasin, Z.; Jeney, Z.; Oláh, J.; Zwillenberg, L.O. Isolation of Rhabdovirus carpio from sheatfish (Silurus glanis). In Fish, Pathogens, and Environment in European Polyculture; Olah, J., Molnar, K., Jeney, Z., Eds.; Fisheries Research Institute: Szarvas, Hungary, 1981; pp. 48–58. [Google Scholar]
- Békési, L.; Pálfi, V.; Csontos, L.; Kovács-Gayer, É.; Csaba, G.; Horváth, I. Epizootiology of the red disease of silure (Silurus glanis L.) and study of the isolated rhabdovirus. Magy. Allatorv. Lapja 1987, 42, 418–422. [Google Scholar]
- Jorgensen, P.E.V.; Olesen, N.J.; Ahne, W.; Lorenzen, N. SVCVand PFR Vll’Uses: Serological Examination of 22 Isolates Indicates Close Relationship between the Two Fish Rhabdoviruses. In Viruses of Lower Vertebrates; Ahne, W., Kurstak, E., Eds.; Springer: Berlin/Heidelberg, Germany, 1989; pp. 349–366. [Google Scholar]
- Pasco, L.; Torchy, C.; de Kinkelin, P. Infection expérimentale de l’alevin de silure (Silurus glanis L.) par le virus de la virémie printanière de la carpe (V.P.C.). Bull. Fr. Pêche Piscic. 1987, 307, 84–88. [Google Scholar] [CrossRef]
- Jeney, G.; Jeney, Z.; Oláh, J.; Fijan, N. Effect of rhabdovirus infection on selected blood parameters of wels (Silurus glanis L.). Aquacult. Hung. 1990, 6, 153–160. [Google Scholar]
- zur Hausen, H. The search for infectious causes of human cancers: Where and why. Virology 2009, 392, 1–10. [Google Scholar] [CrossRef] [PubMed]
- Van Doorslaer, K. Evolution of the Papillomaviridae. Virology 2013, 445, 11–20. [Google Scholar] [CrossRef]
- Antonsson, A.; Hansson, B.G. healthy skin of many animal species harbors papillomaviruses which are closely related to their human counterparts. J. Virol. 2002, 76, 12537–12542. [Google Scholar] [CrossRef]
- Cotchin, E. Problems of comparative oncology. Vet. Pathol. 1962, 26, 633–648. [Google Scholar]
- Steinberg, B.M.; Topp, W.; Schneider, P.S.; Abramson, A.L. Laryngeal papillomavirus infection during clinical remission. N. Engl. J. Med. 1983, 308, 1261–1264. [Google Scholar] [CrossRef]
- Toon, P.G.; Arrand, J.R.; Wilson, L.P.; Sharp, D.S. Humanpapillomavirus infection of the uterine cervix of women without cytological signs of neoplasia. Br. Med. J. 1986, 293, 1261–1264. [Google Scholar] [CrossRef] [PubMed]
- Doorbar, J. The papillomavirus life cycle. J. Clin. Virol. 2005, 32, S7–S15. [Google Scholar] [CrossRef] [PubMed]
- Doorbar, J.; Quint, W.; Banks, L.; Bravo, I.G.; Stoler, M.; Broker, T.R.; Stanley, M.A. The biology and life-cycle of human papillomaviruses. Vaccine 2012, 30, F55–F70. [Google Scholar] [CrossRef]
- Schiller, J.T.; Day, P.M.; Kines, R.C. Current understanding of the mechanism of HPV infection. Gynecol. Oncol. 2010, 118, S12–S17. [Google Scholar] [CrossRef]
- Maglennon, G.A.; McIntosh, P.; Doorbar, J. Persistence of viral DNA in the epithelial basal layer suggests a model for papillomavirus latency following immune regression. Virology 2011, 414, 153–163. [Google Scholar] [CrossRef] [PubMed]
- Maglennon, G.A.; Doorbar, J. The biology of papillomavirus latency. Open Virol. J. 2012, 6 (Suppl. 2), 190–197. [Google Scholar] [CrossRef]
- Doorbar, J. Molecular biology of human papillomavirus infection and cervical cancer. Clin. Sci. 2006, 110, 525–541. [Google Scholar] [CrossRef] [PubMed]
- McBride, A.A. Replication and partitioning of papillomavirus genomes. Adv. Virus Res. 2008, 72, 155–205. [Google Scholar]
- McBride, A.A. Mechanisms and strategies of papillomavirus replication. Biol. Chem. 2017, 398, 919–927. [Google Scholar] [CrossRef]
- Bocaneti, F.; Altamura, G.; Corteggio, A.; Velescu, E.; Roperto, F.; Borzacchiello, G. Bovine papillomavirus: New insights into an old disease. Transbound. Emerg. Dis. 2014, 63, 14–23. [Google Scholar] [CrossRef]
- Van Doorslaer, K.; Chen, Z.; Bernard, H.; Chan, P.K.S.; DeSalle, R.; Dillner, J.; Forslund, O.; Haga, T.; McBride, A.A.; Villa, L.L.; et al. ICTV virus taxonomy profile: Papillomaviridae. J. Gen. Virol. 2018, 99, 989–990. [Google Scholar] [CrossRef]
- Willemsen, A.; Bravo, I.G. Origin and evolution of papillomavirus (onco)genes and genomes. Philos. Trans. R. Soc. 2019, 374, 20180303. [Google Scholar] [CrossRef]
- de Villiers, E.; Fauquet, C.; Broker, T.; Bernard, H.; zur Hausen, H. Classification of papillomaviruses. Virology 2004, 324, 17–27. [Google Scholar] [CrossRef]
- de Villiers, E. Cross-roads in the classification of papillomaviruses. Virology 2013, 445, 2–10. [Google Scholar] [CrossRef] [PubMed]
- Melo, T.; Carvalho, R.; Mazzucchelli-de-Souza, J.; Diniz, N.; Vasconcelos, S.; Assaf, S.; Araldi, R.; Ruiz, R.; Kerkis, I.; Beçak, W.; et al. Phylogenetic classification and clinical aspects of a new putative Deltapapillomavirus associated with skin lesions in cattle. Genet. Mol. Res. 2014, 13, 2458–2469. [Google Scholar] [CrossRef]
- Munday, J.; Thomson, N.; Dunowska, M.; Knight, C.; Laurie, R.; Hills, S. Genomic characterisation of the feline sarcoid-associated papillomavirus and proposed classification as Bos taurus papillomavirus type 14. Vet. Microbiol. 2015, 177, 289–295. [Google Scholar] [CrossRef] [PubMed]
- Munday, J.; Pesavento, P. Papillomaviridae and Polyomaviridae. In Fenner’s Veterinary Virology—Part I. The Principles of Veterinary and Zoonotic Virology, 5th ed.; MacLachlan, N.J., Dubovi, E.J., Eds.; Academic Press: San Diego, CA, USA, 2010; pp. 229–243. [Google Scholar]
- Bravo, I.; Felez-Sanchez, M. Papillomaviruses: Viral evolution, cancer and evolutionary medicine. Evol. Med. Public Health 2015, 2015, 32–51. [Google Scholar] [CrossRef] [PubMed]
- López-Bueno, A.; Mavian, C.; Labella, A.M.; Castro, D.; Borrego, J.J.; Alcami, A.; Alejo, A. Concurrence of iridovirus, polyomavirus, and a unique member of a new group of fish papillomaviruses in lymphocystis disease-affected gilthead sea bream. J. Virol. 2016, 90, 8768–8779. [Google Scholar] [CrossRef]
- Mizutani, T. Papillomaviruses and Polyomaviruses in fish. In Aquaculture Virology, PART II: DNA Viruses of Fish, 1st ed.; Kibenge, F., Godoy, M., Eds.; Academic Press: San Diego, CA, USA, 2016; pp. 177–181. [Google Scholar]
- Tisza, M.; Pastrana, D.; Welch, N.; Stewart, B.; Peretti, A.; Starrett, G.; Pang, Y.; Krishnamurthy, S.; Pesavento, P.; McDermott, D.; et al. Discovery of several thousand highly diverse circular DNA viruses. eLife 2020, 9, e51971. [Google Scholar] [CrossRef]
- Harshbarger, J.C.; Clark, J.B. Epizootiology of neoplasms in bony fish of North America. Sci. Total Environ. 1990, 94, 1–32. [Google Scholar] [CrossRef]
- Obradovič, J.; Mařan, B.; Sabočanec, R. Papillomatosis in the sheat-fish, Silurus glanis L. J. Fish. Dis. 1983, 6, 83–84. [Google Scholar] [CrossRef]
- Volodina, V.V.; Grushko, M.P.; Fedorova, N.N.; Voronina, E.A.; Terpugova, N.Y.; Gulyaeva, M.A. Morphological characteristics and ecological significance of Volga-Caspian Basin fish tumors. S. Russ. Ecol. Dev. 2020, 15, 48–60. (In Russian) [Google Scholar] [CrossRef]
- Surján, A.; Fónagy, E.; Eszterbauer, E.; Harrach, B.; Doszpoly, A. Complete genome sequence of a novel fish papillomavirus detected in farmed wels catfish (Silurus glanis). Arch. Virol. 2021, 166, 2603–2606. [Google Scholar] [CrossRef] [PubMed]



| Gene Name a | FV3 | TFV | ATV | SGIV | GIV | LCDV-1 | LCDV-C | ISKNV | RBIV | OSGIV | IIV-6 | MIV | |
|---|---|---|---|---|---|---|---|---|---|---|---|---|---|
| 1. | Putative replication factor and/or DNA binding-packing | 1R | 105R | 91R | 116R | 79R | 162L | 181R | 61L | 57L | 60L | 282R | 79L |
| 2. | DNA-dep RNA pol-II Largest subunit | 8R | 8R | 6R | 104L | 71L | 16L | 191R | 28L | 29L | 31L | 176R, 343L | 90L |
| 3. | Putative NTPase I | 9L | 9L | 7L | 60R | 36R | 132L | 075L | 63L | 59L | 63L | 22L | 87L |
| 4. | ATPase-like protein | 15R | 16R | 83R | 134L | 90L | 54R | 114L | 122R | 116R | 119R | 75L | 88R |
| 5. | Helicase family | 21L | 21L | 78R | 54R | 32R | 6L | 7L | 56L | 54L | 57L | 67R | 4R |
| 6. | D5 family NTPase involved in DNA replication | 22R | 22R | 77L | 52L | 31L | 128L | 80L | 109L | 101L | 106L | 184R | 121R |
| 7. | Putative tyrosin kinase/lipopolysaccharide modifying enzyme | 27R | 29R | 58R | 78L + 81L b | 52L | 195R | 173R | 61L,114L | 57L, 106L b | 60L, 111L | 179R, 439L | 35R |
| 8. | NIF-NLI interacting factor | 37R | 40R | 64R | 61R | 37R | 82L | 148L | 5L | 6L | 6L | 355R | 104R |
| 9. | Unknown | 41R | 45R | 69R | 57L | 35L | 163R | 235R | 76L | 72L | 75L | 295L | 16R |
| 10. | Myristilated membrane protein | 53R | 55R | 51L | 88L | 59L | 67L | 158R | 7L | 8L | 8L | 118L, 458R | 6R |
| 11. | DNA pol Family B exonuclease | 60R | 63R | 44L | 128R | 87R | 135R | 203L | 19R | 20R | 22R | 37L | 120L |
| 12. | DNA-dep RNA pol-II second largest subunit | 62L | 65L | 43R | 73L | 46L | 25L | 25R | 34R | 33R | 36R | 428L | 9R |
| 13. | Ribonucleotide reductase small subunit | 67L | 71L | 38R | 47L | 26L | 27R | 41L | 24R | 26R | 27R | 376L | 48L |
| 14. | Ribonuclease III | 80L | 85L | 25R | 84L | 55L | 137R | 187R | 87R | 83R | 85R | 142R | 101R |
| 15. | Proliferating cell nuclear antigen | 84R | 90R | 20L | 68L | 41L | 3L | 197L | 112R | 103R b | 109R | 436L | 60L |
| 16. | Major capsid protein | 90R | 96R | 14L | 72R | 45R | 147L | 43L | 6L | 7L | 7L | 274R | 14L |
| 17. | Putative XPPG-RAD2-type nuclease | 95R | 101R | 10L | 97L | 66L | 191R | 169R | 27L | 28L | 30L | 369L | 76L |
| 18. | Serine-threonine protein kinase | 19R | 19R | 80L | 39L | 21L | 10L | 45R | 55L | 53L | 56L | 380R | 10L |
| 19. | Serine-threonine protein kinase | 57R | 59R | 47L | 150L | 100L | 143L | 178L | 13R | 13R | 15R | 98R | 98L |
| Newly Characterized Gene Name a | FV3 | TFV | ATV | SGIV | GIV | LCDV-1 | LCDV-C | ISKNV | RBIV | OSGIV | IIV-6 | MIV |
|---|---|---|---|---|---|---|---|---|---|---|---|---|
| Myristilated membrane protein | 2L | 2L b | 1L | 19R | 4R | 160L | 38R | 90.5L | 85L | 88.5L | 337L | 47R |
| Unknown | 12L | 12L | 87R | 118R | 80R | 108L | 100L | 96L | 89.5L b | 93L | 287R | 56L |
| Transcription elongation factor TFIIS | 81R | 86R | 24L | 85R | 56R | 171R | 115R | 29L | 29.5L b | 32L | 349L | 55R |
| Deoxynucleoside kinase | 85R | 91.5R | 19L | 67L | 40L | 136R | 027R | 32R | 31R | 34R | 143R | 29R |
| Erv1/Alr family | 88R | 94R | 16L | 70R | 43R | 106L | 142L | 43L | 43.5L | 45L | 347L | 96R |
| Immediate early protein ICP-46 | 91R | 97R | 13L | 162L | 108L | 47L | 162R | 115R | 108.5R | 112R | 393L | 39R |
| Hypothetical protein-Clostridium tetani | 94L | 100R | 11L | 98R | 67R | 19R | 153L | 86R | 82.5R | 84.5L | 307L | 33L |
Publisher’s Note: MDPI stays neutral with regard to jurisdictional claims in published maps and institutional affiliations. |
© 2021 by the authors. Licensee MDPI, Basel, Switzerland. This article is an open access article distributed under the terms and conditions of the Creative Commons Attribution (CC BY) license (https://creativecommons.org/licenses/by/4.0/).
Share and Cite
Saleh, M.; Sellyei, B.; Kovács, G.; Székely, C. Viruses Infecting the European Catfish (Silurus glanis). Viruses 2021, 13, 1865. https://doi.org/10.3390/v13091865
Saleh M, Sellyei B, Kovács G, Székely C. Viruses Infecting the European Catfish (Silurus glanis). Viruses. 2021; 13(9):1865. https://doi.org/10.3390/v13091865
Chicago/Turabian StyleSaleh, Mona, Boglárka Sellyei, Gyula Kovács, and Csaba Székely. 2021. "Viruses Infecting the European Catfish (Silurus glanis)" Viruses 13, no. 9: 1865. https://doi.org/10.3390/v13091865
APA StyleSaleh, M., Sellyei, B., Kovács, G., & Székely, C. (2021). Viruses Infecting the European Catfish (Silurus glanis). Viruses, 13(9), 1865. https://doi.org/10.3390/v13091865

