An Adaptive Fairness-Based PV Curtailment Strategy: Simulation and Experimental Validation
Abstract
1. Introduction
- 1.
- Development of an adaptive fairness-based strategy that dynamically responds to load and generation changes.
- 2.
- Experimental validation of the proposed method using PAGLIA ORBA solar microgrid under realistic conditions.
- 3.
- Quantitative evaluation of fairness and sellable PV energy under equal, unfair, and proposed curtailment methods.
2. Curtailment Strategies: Baseline and Proposed Approaches
- 1.
- Unfair curtailment (baseline): This approach maximizes the PV energy sold but results in low fairness.
- 2.
- Equal curtailment (baseline): This approach maximizes fairness but results in low PV energy sold.
- 3.
- Proposal curtailment (trade-off strategy): This approach aims to achieve a good level of fairness with minimal revenue loss.
2.1. Unfair Curtailment (Baseline)
2.2. Equal Curtailment (Baseline)
2.3. Proposal Curtailment (Trade-Off Strategy)
2.4. Jain’s Fairness Index (JFI)
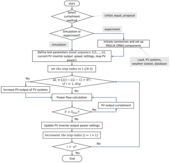
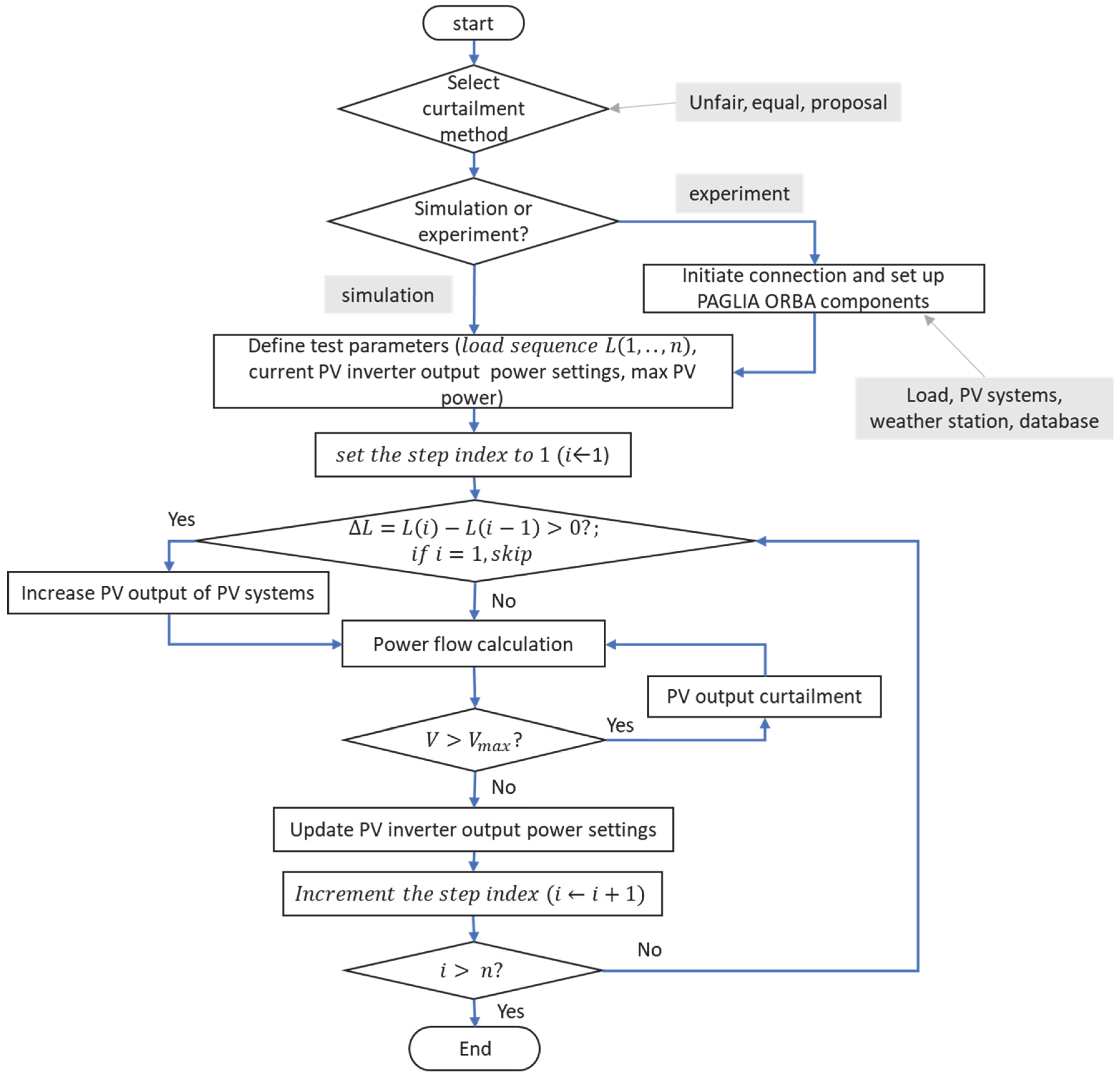
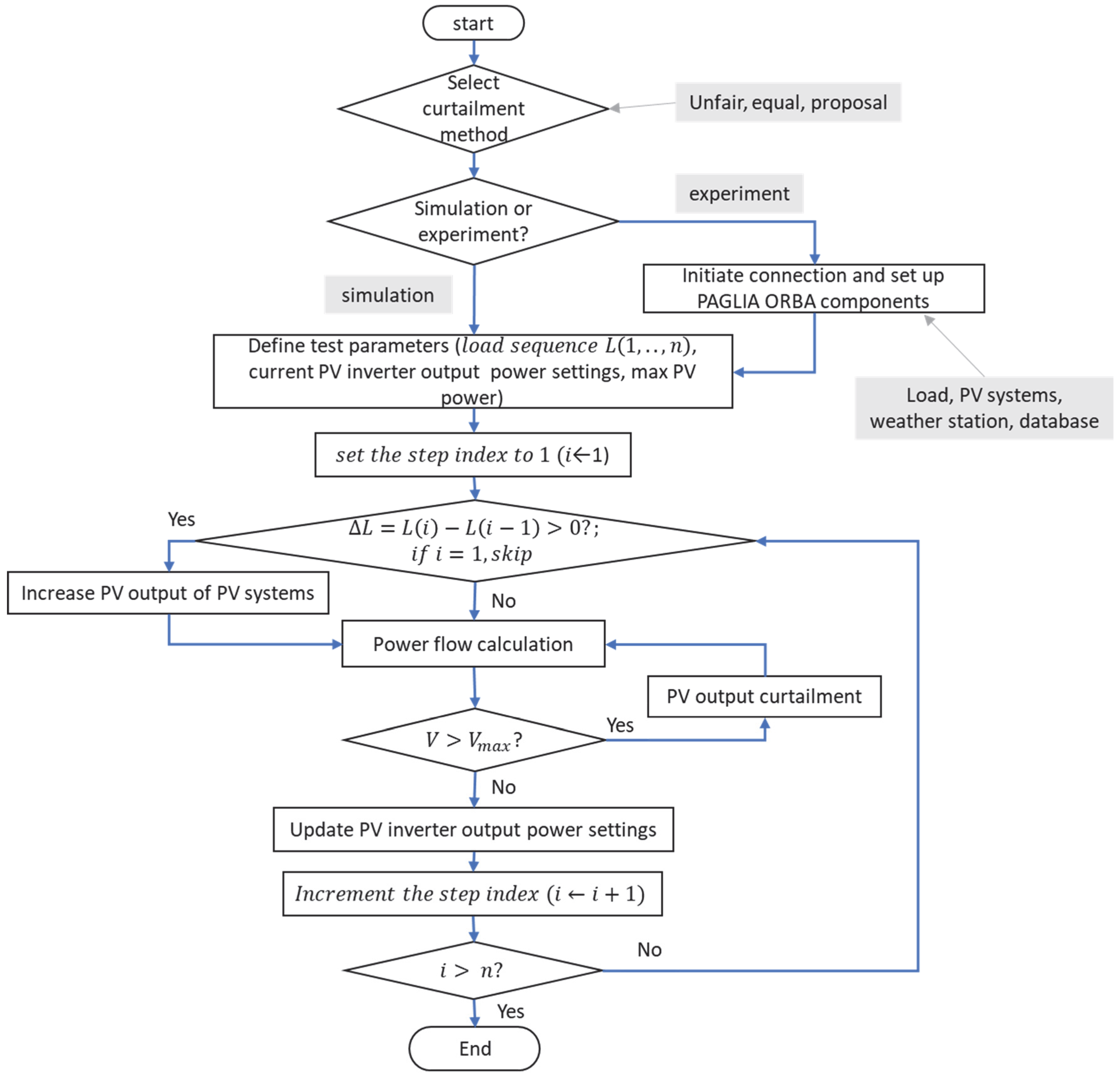
3. Experiment and Simulation Conditions
Process Flow for Simulation and Experiment Validation
4. Results and Discussion
4.1. Simulation Results
4.2. Experimental Results
5. Conclusions
Author Contributions
Funding
Data Availability Statement
Conflicts of Interest
References
- Hassan, Q.; Viktor, P.; Al-Musawi, T.J.; Mahmood Ali, B.; Algburi, S.; Alzoubi, H.M.; Khudhair Al-Jiboory, A.; Zuhair Sameen, A.; Salman, H.M.; Jaszczur, M. The renewable energy role in the global energy Transformations. Renew. Energy Focus 2024, 48, 100545. [Google Scholar] [CrossRef]
- Hossain, M.S.; Wadi Al-Fatlawi, A.; Kumar, L.; Fang, Y.R.; Assad, M.E.H. Solar PV high-penetration scenario: An overview of the global PV power status and future growth. Energy Syst. 2024. [Google Scholar] [CrossRef]
- Liu, M.Z.; Procopiou, A.T.; Petrou, K.; Ochoa, L.F.; Langstaff, T.; Harding, J.; Theunissen, J. On the Fairness of PV Curtailment Schemes in Residential Distribution Networks. IEEE Trans. Smart Grid 2020, 11, 4502–4512. [Google Scholar] [CrossRef]
- Stringer, N.; Haghdadi, N.; Bruce, A.; MacGill, I. Fair consumer outcomes in the balance: Data driven analysis of distributed PV curtailment. Renew. Energy 2021, 173, 972–986. [Google Scholar] [CrossRef]
- Alboaouh, K.A.; Mohagheghi, S. Impact of Rooftop Photovoltaics on the Distribution System. J. Renew. Energy 2020, 2020, 4831434. [Google Scholar] [CrossRef]
- Iria, J.; Scott, P.; Attarha, A.; Gordon, D.; Franklin, E. MV-LV network-secure bidding optimisation of an aggregator of prosumers in real-time energy and reserve markets. Energy 2022, 242, 122962. [Google Scholar] [CrossRef]
- Iria, J.; Coelho, A.; Soares, F. Network-secure bidding strategy for aggregators under uncertainty. Sustain. Energy Grids Netw. 2022, 30, 100666. [Google Scholar] [CrossRef]
- O’Shaughnessy, E.; Cruce, J.R.; Xu, K. Too much of a good thing? Global trends in the curtailment of solar PV. Sol. Energy 2020, 208, 1068–1077. [Google Scholar] [CrossRef] [PubMed]
- Sharma, V.; Aziz, S.M.; Haque, M.H.; Kauschke, T. Effects of high solar photovoltaic penetration on distribution feeders and the economic impact. Renew. Sustain. Energy Rev. 2020, 131, 110021. [Google Scholar] [CrossRef]
- Golden, R.; Paulos, B. Curtailment of Renewable Energy in California and Beyond. Electr. J. 2015, 28, 36–50. [Google Scholar] [CrossRef]
- O’Shaughnessy, E.; Cruce, J.; Xu, K. Rethinking solar PV contracts in a world of increasing curtailment risk. Energy Econ. 2021, 98, 105264. [Google Scholar] [CrossRef]
- Fatima, S.; Püvi, V.; Pourakbari-Kasmaei, M.; Lehtonen, M. Photovoltaic hosting capacity improvement based on the economic comparison between curtailment and network upgrade. IET Gener. Transm. Distrib. 2023, 17, 3848–3860. [Google Scholar] [CrossRef]
- Midha, A.; Rai, P.; Lamba, G.; Shashank; Tomar, A. Preventing Photovoltaic Curtailment in India: A Brief Analysis. In Proceedings of the Digital Communication and Soft Computing Approaches Towards Sustainable Energy Developments; Panda, G., Ramasamy, T.N., Ben Elghali, S., Affijulla, S., Eds.; Springer: Singapore, 2024; pp. 207–216. [Google Scholar]
- Bunagan, J.M.P.; Gonzales, R.C.T.; Pedrasa, M.A.A. Economic Evaluation of PV Generation Curtailment and Voltage Regulation Investment in Distribution Networks with High PV Penetration. In Proceedings of the Sustainable Energy for Smart Cities; Afonso, J.L., Monteiro, V., Pinto, J.G., Eds.; Springe: Cham, Switzerland, 2020; pp. 165–179. [Google Scholar]
- Gupta, R.; Pena-Bello, A.; Streicher, K.N.; Roduner, C.; Farhat, Y.; Thöni, D.; Patel, M.K.; Parra, D. Spatial analysis of distribution grid capacity and costs to enable massive deployment of PV, electric mobility and electric heating. Appl. Energy 2021, 287, 116504. [Google Scholar] [CrossRef]
- Shayani, R.A.; de Oliveira, M.A.G. Photovoltaic Generation Penetration Limits in Radial Distribution Systems. IEEE Trans. Power Syst. 2011, 26, 1625–1631. [Google Scholar] [CrossRef]
- Jenkins, N.; Thornycroft, J. Chapter II-3-A—Grid Connection of Photovoltaic Systems: Technical and Regulatory Issues. In McEvoy’s Handbook of Photovoltaics (Third Edition); Kalogirou, S.A., Ed.; Academic Press: Cambridge, MA, USA, 2018; pp. 847–876. ISBN 978-0-12-809921-6. [Google Scholar]
- Khalid, M. Smart grids and renewable energy systems: Perspectives and grid integration challenges. Energy Strategy Rev. 2024, 51, 101299. [Google Scholar] [CrossRef]
- Sandelic, M.; Sangwongwanich, A.; Blaabjerg, F. Effects of PV Panel and Battery Degradation on PV-Battery System Performance and Economic Profitability. In Proceedings of the 2020 22nd European Conference on Power Electronics and Applications (EPE’20 ECCE Europe), Lyon, France, 7–11 September 2020; pp. P.1–P.10. [Google Scholar]
- Li, J.; Xiong, R.; Mu, H.; Cornélusse, B.; Vanderbemden, P.; Ernst, D.; Yuan, W. Design and real-time test of a hybrid energy storage system in the microgrid with the benefit of improving the battery lifetime. Appl. Energy 2018, 218, 470–478. [Google Scholar] [CrossRef]
- Pallonetto, F.; De Rosa, M.; D’Ettorre, F.; Finn, D.P. On the assessment and control optimisation of demand response programs in residential buildings. Renew. Sustain. Energy Rev. 2020, 127, 109861. [Google Scholar] [CrossRef]
- Honarmand, M.E.; Hosseinnezhad, V.; Hayes, B.; Shafie-Khah, M.; Siano, P. An Overview of Demand Response: From its Origins to the Smart Energy Community. IEEE Access 2021, 9, 96851–96876. [Google Scholar] [CrossRef]
- Vergara, P.P.; Salazar, M.; Mai, T.T.; Nguyen, P.H.; Slootweg, H. A comprehensive assessment of PV inverters operating with droop control for overvoltage mitigation in LV distribution networks. Renew. Energy 2020, 159, 172–183. [Google Scholar] [CrossRef]
- Alonso, A.M.S.; Arenas, L.D.O.; Brandao, D.I.; Tedeschi, E.; Marafao, F.P. Integrated Local and Coordinated Overvoltage Control to Increase Energy Feed-In and Expand DER Participation in Low-Voltage Networks. IEEE Trans. Sustain. Energy 2022, 13, 1049–1061. [Google Scholar] [CrossRef]
- Currie, G.; Evans, R.; Duffield, C.; Mareels, I. Policy Options to Regulate PV in Low Voltage Grids-Australian Case with International Implications. Technol. Econ. Smart Grids Sustain. Energy 2019, 4, 10. [Google Scholar] [CrossRef]
- Petrou, K.; Procopiou, A.T.; Gutierrez-Lagos, L.; Liu, M.Z.; Ochoa, L.F.; Langstaff, T.; Theunissen, J.M. Ensuring Distribution Network Integrity Using Dynamic Operating Limits for Prosumers. IEEE Trans. Smart Grid 2021, 12, 3877–3888. [Google Scholar] [CrossRef]
- Lankeshwara, G. A Real-time Control Approach to Maximise the Utilisation of Rooftop PV Using Dynamic Export Limits. In Proceedings of the 2021 IEEE PES Innovative Smart Grid Technologies—Asia (ISGT Asia), Brisbane, Australia, 5–8 December 2021; pp. 1–5. [Google Scholar]
- Ricciardi, T.R.; Petrou, K.; Franco, J.F.; Ochoa, L.F. Defining Customer Export Limits in PV-Rich Low Voltage Networks. IEEE Trans. Power Syst. 2019, 34, 87–97. [Google Scholar] [CrossRef]
- Poudel, S.; Mukherjee, M.; Reiman, A.P. A Fairness-Based Distributed Energy Coordination for Voltage Regulation in Distribution Systems. In Proceedings of the 2022 IEEE Green Technologies Conference (GreenTech), Huston, TX, USA, 30 March–1 April 2022; pp. 45–50. [Google Scholar]
- Procopiou, A.T.; Petrou, K.; Ochoa, L.F.; Langstaff, T.; Theunissen, J. Adaptive Decentralized Control of Residential Storage in PV-Rich MV–LV Networks. IEEE Trans. Power Syst. 2019, 34, 2378–2389. [Google Scholar] [CrossRef]
- Yildiz, B.; Stringer, N.; Adams, S.; Samarakoon, S.; Bruce, A.; Macgill, I.; Sproul, A.B. Curtailment and network voltage analysis study. In Proceedings of the 2021 IEEE PES Innovative Smart Grid Technologies—Asia (ISGT Asia), Brisbane, Australia, 5–8 December 2021; pp. 1–5. [Google Scholar]
- Mukherjee, M.; Poudel, S.; Sadnan, R.; Slay, T.E.; Reiman, A.P. Enabling Fairness in Distributed PV Curtailment for Voltage Regulation: A Comparative Analysis. In Proceedings of the 2024 IEEE Power & Energy Society Innovative Smart Grid Technologies Conference (ISGT), Washington, DC, USA, 19–22 February 2024; pp. 1–5. [Google Scholar]
- Itote, F.M.; Shigenobu, R.; Takahashi, A.; Ito, M. A Balanced Energy Sale Method Considering Network Constraints and Fairness. In Power, Energy and Electrical Engineering; IOS Press: Amsterdam, The Netherlands, 2024; pp. 425–434. [Google Scholar]
- SMA Solar Technology AG Technical Data—Sunny Tripower STP 15000TL/17000TL-10. Available online: https://manuals.sma.de/STPTL-10/en-US/43470603.html (accessed on 21 October 2025).







| Parameter | Value |
|---|---|
| Distance between components | 300 m |
| Base voltage | 400 V |
| Base power | 50 kVA |
| Resistance per km | 0.25 Ω |
| Reactance per km | 0.3063 Ω |
| Curtailment Method | 4 kW Load | 2 kW Load | 5 kW Load | |||
|---|---|---|---|---|---|---|
| Power (kW) | JFI | Power (kW) | JFI | Power (kW) | JFI | |
| Equal | 24.00 | 1 | 21.12 | 1 | 24.90 | 1 |
| Proposal | 24.30 (+1.25%) | 0.997 | 21.36 (+1.12%) | 0.990 | 24.90 (+0.00%) | 1 |
| Unfair | 25.00 (+4.17%) | 0.926 | 22.40 (+6.06%) | 0.813 | 25.50 (+2.41%) | 0.941 |
| Curtailment Method | 4 kW Load | 2 kW Load | 5 kW Load | |||
|---|---|---|---|---|---|---|
| Power (kW) | JFI | Power (kW) | JFI | Power (kW) | JFI | |
| Equal | 30.00 | 1 | 23.30 | 1 | 24.90 | 1 |
| Proposal | 28.60 (−4.67%) | 0.995 | 24.50 (+5.15%) | 0.997 | 25.80 (+3.61%) | 0.950 |
| Unfair | 30.00 (+0.00%) | 1 | 24.90 (+6.87%) | 0.923 | 20.10 (−19.28%) | 0.667 |
Disclaimer/Publisher’s Note: The statements, opinions and data contained in all publications are solely those of the individual author(s) and contributor(s) and not of MDPI and/or the editor(s). MDPI and/or the editor(s) disclaim responsibility for any injury to people or property resulting from any ideas, methods, instructions or products referred to in the content. |
© 2025 by the authors. Licensee MDPI, Basel, Switzerland. This article is an open access article distributed under the terms and conditions of the Creative Commons Attribution (CC BY) license (https://creativecommons.org/licenses/by/4.0/).
Share and Cite
Itote, F.M.; Shigenobu, R.; Takahashi, A.; Ito, M.; Faggianelli, G.A. An Adaptive Fairness-Based PV Curtailment Strategy: Simulation and Experimental Validation. Energies 2025, 18, 5676. https://doi.org/10.3390/en18215676
Itote FM, Shigenobu R, Takahashi A, Ito M, Faggianelli GA. An Adaptive Fairness-Based PV Curtailment Strategy: Simulation and Experimental Validation. Energies. 2025; 18(21):5676. https://doi.org/10.3390/en18215676
Chicago/Turabian StyleItote, Francis Maina, Ryuto Shigenobu, Akiko Takahashi, Masakazu Ito, and Ghjuvan Antone Faggianelli. 2025. "An Adaptive Fairness-Based PV Curtailment Strategy: Simulation and Experimental Validation" Energies 18, no. 21: 5676. https://doi.org/10.3390/en18215676
APA StyleItote, F. M., Shigenobu, R., Takahashi, A., Ito, M., & Faggianelli, G. A. (2025). An Adaptive Fairness-Based PV Curtailment Strategy: Simulation and Experimental Validation. Energies, 18(21), 5676. https://doi.org/10.3390/en18215676

