A Novel Solution Method for the Distribution Network Reconfiguration Problem Based on a Search Mechanism Enhancement of the Improved Harmony Search Algorithm
Abstract
1. Introduction
2. Reconfiguration in Distribution Systems
3. Implemented Algorithms
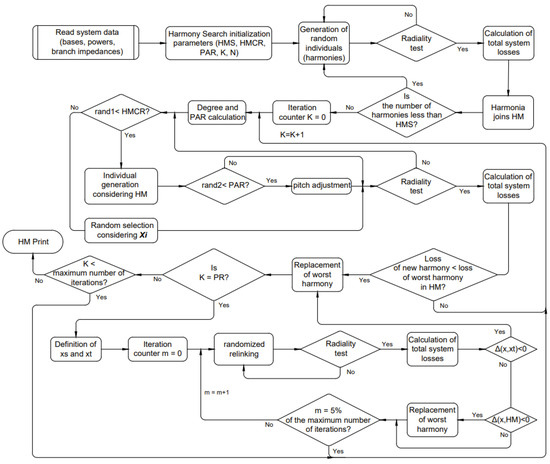
3.1. Harmony Search (HS)
| Algorithm 1: HS search process for new solutions. |
| 1for i ← 1 to N do 2 if () then (memory consideration) 3 ←∈ [,,...,] (random selection) 4 if () then (pitch adjustment) 5 ← (discrete variable) 6 ← (continuous variable) 7 end if 8 else (no memory consideration) 9 ←∈ (random selection) 10 end if 11 end for |
3.2. Improved Harmony Search (IHS)
| Algorithm 2: IHS search process for new solutions. |
| 1for i ← 1 to K do 2 3 ← 4 if then (memory consideration) 5 ←∈ [,,...,] (random selection) 6 if then (pitch adjustment) 7 ← 8 end if 9 else (no memory consideration) 10 ←∈ (random selection) 11 end if 12 end for |
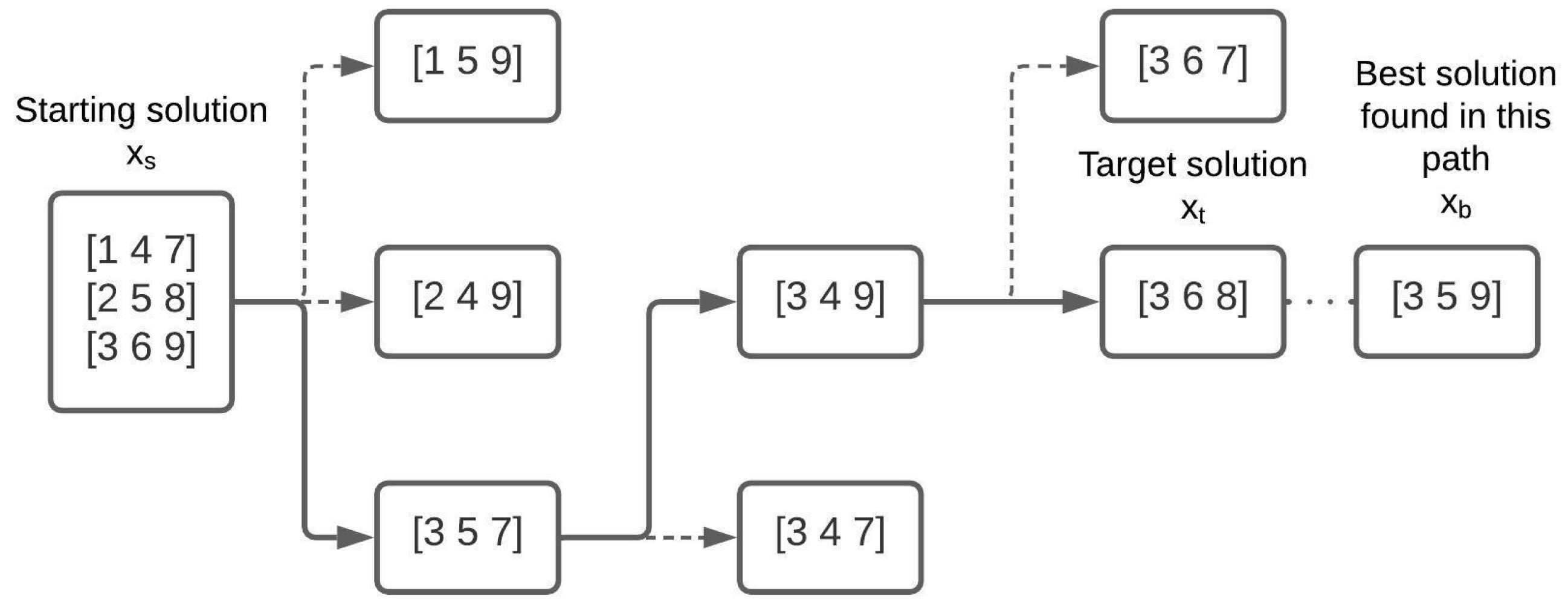
3.3. Path Relinking
- Periodical relinking: the mechanism is not applied continuously but periodically (i.e., every predefined number of iterations of the main algorithm).
- Forward relinking: the mechanism is applied using the worst one between and as the initial solution and the other one as the target solution.
- Backward relinking: the mechanism is applied using the best one between and as the initial solution and the other one as the target solution.
- Back and forward relinking: two different trajectories are explored, the first one using as the initial solution and the second one using for this condition.
- Mixed relinking: two paths are explored concurrently, the first one starting from and the second from , until they meet at an intermediate solution equidistant from and .
- Randomized relinking: instead of selecting the best movement, one is randomly selected from a list of candidates with the most favorable movements on the path being investigated.
- Truncated relinking: the total trajectory between and is not explored but only part of it.
| Algorithm 3: Path Relinking search process for new solutions. |
| 1Input: starting solution and target solution 2 Output: best solution in path from to 3 while : difference between and 4 5 if : difference between and 6 ( worst solution) 7 break 8 else if : difference between and 9 ( worst solution) 10 end if 11 if 12 break 13 end if 14 end while |
4. Tests and Results
Comparison of Results
5. Conclusions
Author Contributions
Funding
Institutional Review Board Statement
Informed Consent Statement
Data Availability Statement
Acknowledgments
Conflicts of Interest
References
- Jaramillo Serna, J.D.J.; López-Lezama, J.M. Alternative Methodology to Calculate the Directional Characteristic Settings of Directional Overcurrent Relays in Transmission and Distribution Networks. Energies 2019, 12, 3779. [Google Scholar] [CrossRef]
- Saldarriaga-Zuluaga, S.D.; López-Lezama, J.M.; Muñoz-Galeano, N. Optimal Coordination of Overcurrent Relays in Microgrids Considering a Non-Standard Characteristic. Energies 2020, 13, 922. [Google Scholar] [CrossRef]
- Wang, Y.; Xu, Y.; Li, J.; He, J.; Wang, X. On the Radiality Constraints for Distribution System Restoration and Reconfiguration Problems. IEEE Trans. Power Syst. 2020, 35, 3294–3296. [Google Scholar] [CrossRef]
- García-Montoya, C.A.; López-Lezama, J.M. Caracterización del Costo de Distribución de Energía Eléctrica Mediante Modelos de Fronteras de Eficiencia considerando un Indicador de Calidad del Servicio. Inf. Tecnol. 2017, 28, 37–46. [Google Scholar] [CrossRef][Green Version]
- Muñoz-Delgado, G.; Contreras, J.; Arroyo, J.M. Distribution System Expansion Planning Considering Non-Utility-Owned DG and an Independent Distribution System Operator. IEEE Trans. Power Syst. 2019, 34, 2588–2597. [Google Scholar] [CrossRef]
- López-Lezama, J.M.; Buitrago, L.F.; Villada, F. Ubicación Dimensionamiento y Precio de Contrato óptimo de Generación Distribuida en Sistemas de Distribución. Inf. Tecnol. 2015, 26, 109–120. [Google Scholar] [CrossRef]
- Zhang, C.; Li, J.; Zhang, Y.J.; Xu, Z. Optimal Location Planning of Renewable Distributed Generation Units in Distribution Networks: An Analytical Approach. IEEE Trans. Power Syst. 2018, 33, 2742–2753. [Google Scholar] [CrossRef]
- Mahdavi, M.; Alhelou, H.H.; Hatziargyriou, N.D.; Al-Hinai, A. An Efficient Mathematical Model for Distribution System Reconfiguration Using AMPL. IEEE Access 2021, 9, 79961–79993. [Google Scholar] [CrossRef]
- Mahdavi, M.; Romero, R. Reconfiguration of Radial Distribution Systems: An Efficient Mathematical Model. IEEE Lat. Am. Trans. 2021, 19, 1172–1181. [Google Scholar] [CrossRef]
- Nara, K.; Shiose, A.; Kitagawa, M.; Ishihara, T. Implementation of genetic algorithm for distribution systems loss minimum re-configuration. IEEE Trans. Power Syst. 1992, 7, 1044–1051. [Google Scholar] [CrossRef]
- Chang, H.C.; Kuo, C.C. Network reconfiguration in distribution systems using simulated annealing. Electr. Power Syst. Res. 1994, 29, 227–238. [Google Scholar] [CrossRef]
- Arun, M.; Aravindhababu, P. A new reconfiguration scheme for voltage stability enhancement of radial distribution systems. Energy Convers. Manag. 2009, 50, 2148–2151. [Google Scholar] [CrossRef]
- Sarma, N.; Prakasa Rao, K. A new 0–1 integer programming method of feeder reconfiguration for loss minimization in distribution systems. Electr. Power Syst. Res. 1995, 33, 125–131. [Google Scholar] [CrossRef]
- Sarfi, R.; Salama, M.; Chikhani, A. Distribution system reconfiguration for loss reduction: An algorithm based on network partitioning theory. IEEE Trans. Power Syst. 1996, 11, 504–510. [Google Scholar] [CrossRef]
- McDermott, T.; Drezga, I.; Broadwater, R. A heuristic nonlinear constructive method for distribution system reconfiguration. IEEE Trans. Power Syst. 1999, 14, 478–483. [Google Scholar] [CrossRef]
- Schmidt, H.; Ida, N.; Kagan, N.; Guaraldo, J. Fast reconfiguration of distribution systems considering loss minimization. IEEE Trans. Power Syst. 2005, 20, 1311–1319. [Google Scholar] [CrossRef]
- Gomes, F.; Carneiro, S.; Pereira, J.; Vinagre, M.; Garcia, P.; Oliveira, E.; Araujo, L. A new distribution system reconfiguration approach using optimal power flow technique and sensitivity analysis for loss reduction. In Proceedings of the IEEE Power Engineering Society General Meeting, San Francisco, CA, USA, 12–16 June 2015; Volume 1, pp. 897–901. [Google Scholar] [CrossRef]
- Lavorato, M.; Franco, J.F.; Rider, M.J.; Romero, R. Imposing Radiality Constraints in Distribution System Optimization Problems. IEEE Trans. Power Syst. 2012, 27, 172–180. [Google Scholar] [CrossRef]
- Ahmadi, H.; Martí, J.R. Mathematical representation of radiality constraint in distribution system reconfiguration problem. Int. J. Electr. Power Energy Syst. 2015, 64, 293–299. [Google Scholar] [CrossRef]
- Taylor, J.A.; Hover, F.S. Convex Models of Distribution System Reconfiguration. IEEE Trans. Power Syst. 2012, 27, 1407–1413. [Google Scholar] [CrossRef]
- Llorens-Iborra, F.; Riquelme-Santos, J.; Romero-Ramos, E. Mixed-integer linear programming model for solving reconfiguration problems in large-scale distribution systems. Electr. Power Syst. Res. 2012, 88, 137–145. [Google Scholar] [CrossRef]
- Haghighat, H.; Zeng, B. Distribution System Reconfiguration Under Uncertain Load and Renewable Generation. IEEE Trans. Power Syst. 2016, 31, 2666–2675. [Google Scholar] [CrossRef]
- Jahani, M.; Nazarian, P.; Safari, A.; Haghifam, M. Multi-objective optimization model for optimal reconfiguration of distribution networks with demand response services. Sustain. Cities Soc. 2019, 47, 101514. [Google Scholar] [CrossRef]
- Azizivahed, A.; Arefi, A.; Ghavidel, S.; Shafie-khah, M.; Li, L.; Zhang, J.; Catalão, J.P.S. Energy Management Strategy in Dynamic Distribution Network Reconfiguration Considering Renewable Energy Resources and Storage. IEEE Trans. Sustain. Energy 2020, 11, 662–673. [Google Scholar] [CrossRef]
- Santos, M.; Brigatto, G.; Garcés, L. Methodology of solution for the distribution network reconfiguration problem based on improved harmony search algorithm. IET Gener. Transm. Distrib. 2021, 14, 6526–6533. [Google Scholar] [CrossRef]
- Geem, Z.W.; Kim, J.H.; Loganathan, G.V. A New Heuristic Optimization Algorithm: Harmony Search. Simulation 2001, 76, 60–68. [Google Scholar] [CrossRef]
- Mahdavi, M.; Fesanghary, M.; Damangir, E. An improved harmony search algorithm for solving optimization problems. Appl. Math. Comput. 2007, 188, 1567–1579. [Google Scholar] [CrossRef]
- Li, G.; Wang, H. Improved harmony search algorithm for global optimization. In Proceedings of the 2018 Chinese Control And Decision Conference (CCDC), Shenyang, China, 9–10 June 2018; pp. 864–867. [Google Scholar] [CrossRef]
- dos Santos Coelho, L.; de Andrade Bernert, D.L. An improved harmony search algorithm for synchronization of discrete-time chaotic systems. Chaos Solitons Fractals 2009, 41, 2526–2532. [Google Scholar] [CrossRef]
- Lin, P.; Kuang, L.; Chen, X.; Yan, J.; Lu, J.; Wang, X. Adaptive subsequence adjustment with evolutionary asymmetric path-relinking for TDRSS scheduling. J. Syst. Eng. Electron. 2014, 25, 800–810. [Google Scholar] [CrossRef]
- Resende, M.; Ribeiro, C. GRASP with Path-Relinking: Recent Advances and Applications. Oper. Res. Comput. Sci. Interfaces Ser. 2005, 32, 1–35. [Google Scholar] [CrossRef]
- Civanlar, S.; Grainger, J.; Yin, H.; Lee, S. Distribution feeder reconfiguration for loss reduction. IEEE Trans. Power Deliv. 1988, 3, 1217–1223. [Google Scholar] [CrossRef]
- Baran, M.; Wu, F. Network reconfiguration in distribution systems for loss reduction and load balancing. IEEE Trans. Power Deliv. 1989, 4, 1401–1407. [Google Scholar] [CrossRef]
- Chiou, J.P.; Chang, C.F.; Su, C.T. Variable scaling hybrid differential evolution for solving network reconfiguration of distribution systems. IEEE Trans. Power Syst. 2005, 20, 668–674. [Google Scholar] [CrossRef]
- Zhang, D.; Fu, Z.; Zhang, L. An improved TS algorithm for loss-minimum reconfiguration in large-scale distribution systems. Electr. Power Syst. Res. 2007, 77, 685–694. [Google Scholar] [CrossRef]
- Zhu, J. Optimal reconfiguration of electrical distribution network using the refined genetic algorithm. Electr. Power Syst. Res. 2002, 62, 37–42. [Google Scholar] [CrossRef]
- Gomes, F.; Carneiro, S.; Pereira, J.; Vinagre, M.; Garcia, P.; Araujo, L. A new heuristic reconfiguration algorithm for large distribution systems. IEEE Trans. Power Syst. 2005, 20, 1373–1378. [Google Scholar] [CrossRef]
- Patiño Cardona, N. Reconfiguração de Sistemas de Distribuição de Energía Elétrica Utilizando uma Metodologia Multipartita. Ph.D. Thesis, Universidade Estadual Paulista (UNESP), Sao Paulo, Brazil, 2016. [Google Scholar]








| Test System | Base Configuration | Proposed IHS Solution | Loss Reduction (%) | |||
|---|---|---|---|---|---|---|
| Open Switches | Losses (kW) | IHS Parameters | Best Configuration | Losses (kW) | ||
| 14-Bus | s11; s13; s16 | 511.43 | N = 3 HMS = 5 HMCR = 0.85 K = 130 | s7; s12, s16 | 466.13 | 9.77 |
| 33-Bus | s33; s34; s35; s36; s37 | 202.68 | N = 3 HMS = 20 HMCR = 0.85 K = 2000 | s7; s9, s14; s32; s37 | 139.55 | 31.15 |
| 84-Bus | s84; s85; s86; s87; s88; s89, s90; s91; s92; s93; s94; s95; s96 | 531.99 | N = 3 HMS = 20 HMCR = 0.85 K = 5000 | s7; s13; s34; s39; s55; s62 | 469.87 | 11.68 |
| 119-Bus | s119; s120; s121; s122; s123; s124; s125; s126; s126; s127; s128; s129; s130; s131; s132; s133 | 1298.1 | N = 3 HMS = 20 HMCR = 0.85 K = 15,000 | s23; s25; s34; s39; s42; s50; s58; s71; s74; s95; s97; s109, s121; s129; s130 | 854.03 | 34.21 |
| Algorithm | Average | Standard Deviation | Time (s) |
|---|---|---|---|
| HS | 49.5050 | 48.1178 | 5.5016 |
| IHS | 43.5250 | 47.0691 | 5.4253 |
| IHS+Path | 40.4000 | 41.9686 | 4.9657 |
| Algorithm | Average | Standard Deviation | Time (s) |
|---|---|---|---|
| HS | 256.9150 | 152.5867 | 90.7441 |
| IHS | 249.4050 | 144.6317 | 83.8367 |
| IHS+Path | 248.2450 | 155.7405 | 85.5317 |
| Algorithm | Average | Standard Deviation | Time (s) |
|---|---|---|---|
| HS | 1411.5650 | 618.1724 | 15,701.49 |
| IHS | 1315.8550 | 519.0843 | 16,265.06 |
| IHS+Path | 1295.6300 | 551.3007 | 13,990.85 |
| Algorithm | Average | Standard Deviation | Time (s) |
|---|---|---|---|
| HS | 2366.8350 | 1911.1893 | 41,873.63 |
| IHS | 2227.0750 | 1851.4560 | 41,519.57 |
| IHS+Path | 2147.8500 | 1698.3796 | 40,645.44 |
| 14-Bus | 33-Bus | 69-Bus | 119-Bus | |
|---|---|---|---|---|
| HS | 12.08 % | 2.92 % | 6.78 % | 5.90 % |
| IHS+Path | 18.39 % | 3.37 % | 8.21 % | 9.25 % |
Publisher’s Note: MDPI stays neutral with regard to jurisdictional claims in published maps and institutional affiliations. |
© 2022 by the authors. Licensee MDPI, Basel, Switzerland. This article is an open access article distributed under the terms and conditions of the Creative Commons Attribution (CC BY) license (https://creativecommons.org/licenses/by/4.0/).
Share and Cite
Dias Santos, J.; Marques, F.; Garcés Negrete, L.P.; Andrêa Brigatto, G.A.; López-Lezama, J.M.; Muñoz-Galeano, N. A Novel Solution Method for the Distribution Network Reconfiguration Problem Based on a Search Mechanism Enhancement of the Improved Harmony Search Algorithm. Energies 2022, 15, 2083. https://doi.org/10.3390/en15062083
Dias Santos J, Marques F, Garcés Negrete LP, Andrêa Brigatto GA, López-Lezama JM, Muñoz-Galeano N. A Novel Solution Method for the Distribution Network Reconfiguration Problem Based on a Search Mechanism Enhancement of the Improved Harmony Search Algorithm. Energies. 2022; 15(6):2083. https://doi.org/10.3390/en15062083
Chicago/Turabian StyleDias Santos, Josephy, Frederico Marques, Lina Paola Garcés Negrete, Gelson A. Andrêa Brigatto, Jesús M. López-Lezama, and Nicolás Muñoz-Galeano. 2022. "A Novel Solution Method for the Distribution Network Reconfiguration Problem Based on a Search Mechanism Enhancement of the Improved Harmony Search Algorithm" Energies 15, no. 6: 2083. https://doi.org/10.3390/en15062083
APA StyleDias Santos, J., Marques, F., Garcés Negrete, L. P., Andrêa Brigatto, G. A., López-Lezama, J. M., & Muñoz-Galeano, N. (2022). A Novel Solution Method for the Distribution Network Reconfiguration Problem Based on a Search Mechanism Enhancement of the Improved Harmony Search Algorithm. Energies, 15(6), 2083. https://doi.org/10.3390/en15062083

