Research on Thermodynamic Characteristics of Hydraulic Power Take-Off System in Wave Energy Converter
Abstract
:1. Introduction
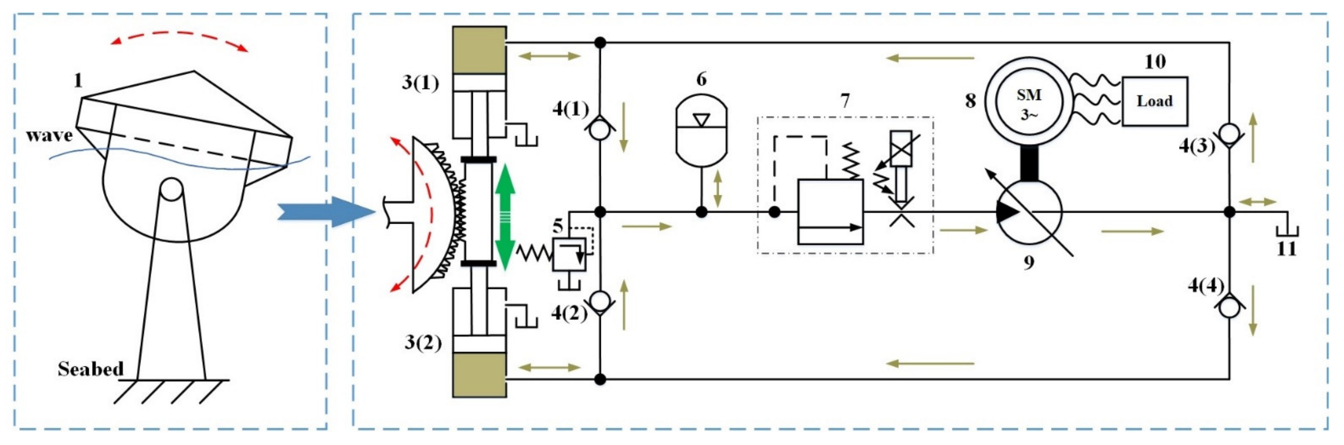
2. Modeling and Simulation of Thermal Characteristics of Hydraulic PTO System
2.1. The Temperature-Hydraulic Oil Viscosity-Efficiency Model of Hydraulic Motors
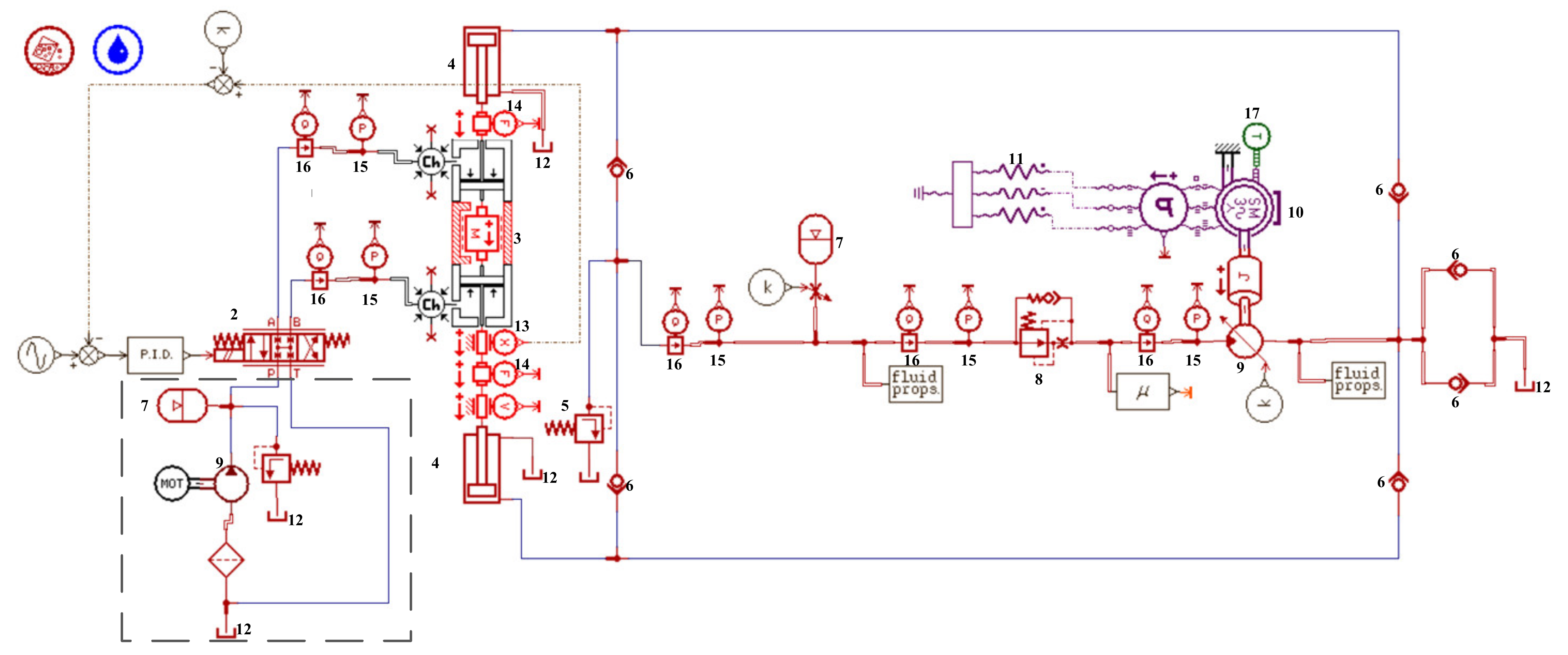
2.2. Simulation Model of Hydraulic PTO System
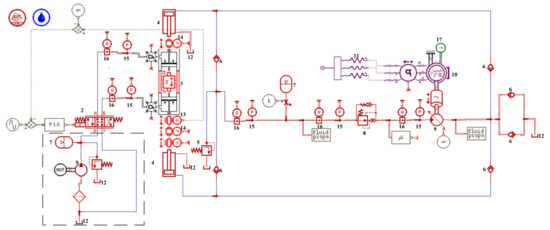
3. Prototype Test Platform of Hydraulic Power Take-Off System
4. Results and Discussion
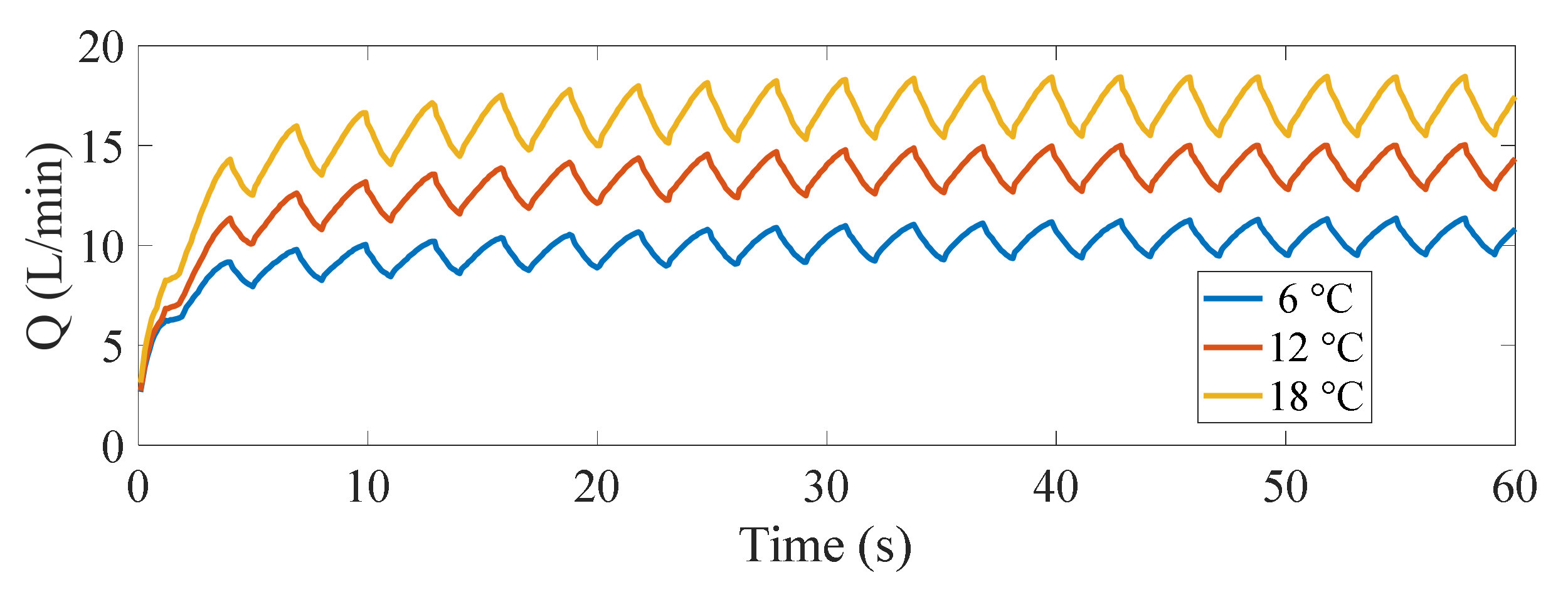
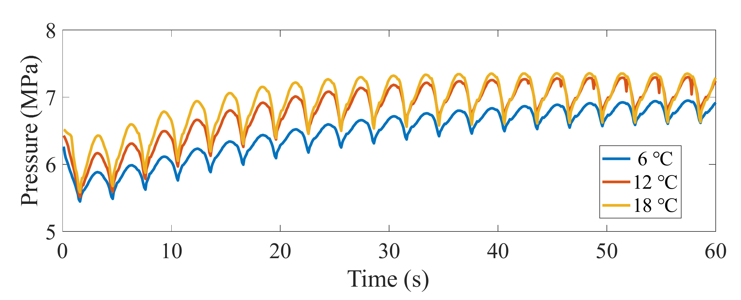
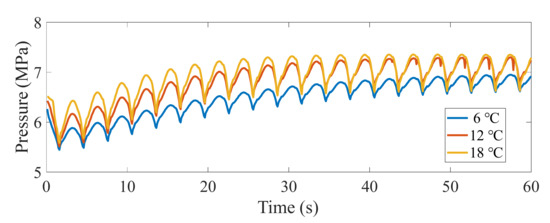
4.1. Simulation and Experiments of Hydraulic PTO System at Different Temperatures
4.2. Simulation of Hydraulic PTO System at Different Temperatures
4.3. The Effect of Temperature Rise on the Consistency and Efficiency of Hydraulic PTO System
5. Conclusions
- The system flow will increase owing to the rise of system temperature before it achieves the maximum, while system pressure can always reach a constant value;
- The output power of the hydraulic PTO system is much lower than the designed one when it starts at low temperature, and it needs a reasonably long time for the system to heat up;
- The results indicate that the thermal hydraulic model is reasonable and has high accuracy compared with to the real situation. For the cases of different wave excitation, the pressure of the hydraulic system is maintained at a relatively stable value, which ensures the consistent operation of the system at different input of energies;
- The influence of temperature on the system characteristics is mainly altering the flow by affecting the hydraulic oil viscosity, thus acting on the hydraulic motor efficiency, eventually impacting the system output power.
Author Contributions
Funding
Institutional Review Board Statement
Informed Consent Statement
Conflicts of Interest
Appendix A
| Components | Title | Unit | Value |
|---|---|---|---|
| Single-acting single-rod hydraulic cylinder | Piston diameter | mm | 80 |
| Rod diameter | mm | 63 | |
| High-pressure accumulator | Gas pre-charge pressure | bar | 60 |
| Accumulator volume | L | 6.3 | |
| Polytropic index | ☐/ | 1.4 | |
| Flow control valve | Set flow | L/min | 20 |
| Minimum operating pressure difference | bar | 2 | |
| Flow-rate pressure gradient | L/min/bar | 0.05 | |
| Valve hysteresis | bar | 0 | |
| Hydraulic motor | Displacement | cc/rev | 17.5 |
| Generator | Number of pole pairs | ☐/ | 5 |
| Reference temperature | degC | 18 | |
| Stator winding resistance at reference temperature | Ohm | 0.05 | |
| Corrective coefficient on stator winding resistance | 1/K | 0.2 | |
| Stator cyclic inductance on Park’s d axis | H | 0.0035 | |
| Stator cyclic inductance on Park’s q axis | H | 0.0018 | |
| Permanent magnet flux linkage at reference temperature | Wb | 0.4 | |
| Load | Resistance | Ohm | 11 |
| Oil | Density | kg/m3 | 850 |
| Bulk modulus | bar | 17,000 | |
| Absolute viscosity | cP | 51 | |
| Design operating parameters | Pressure | MPa | 7 |
| Flow-rate | L/min | 14.7 | |
| Amplitude of piston motion | m | 0.075 | |
| Frequency of piston motion | Hz | 1/8 | |
| Rotational speed | r/min | 600 | |
| Output power | W | 1200 |
References
- Drew, B.; Plummer, A.R.; Sahinkaya, M.N. A review of wave energy converter technology. Proc. Inst. Mech. Eng. Part A J. Power Energy 2009, 223, 887–902. [Google Scholar] [CrossRef] [Green Version]
- Clément, A.; McCullen, P.; Falcão, A.; Fiorentino, A.; Gardner, F.; Hammarlund, K.; Lemonis, G.; Lewis, T.; Nielsen, K.; Petroncini, S.; et al. Wave energy in Europe: Current status and perspectives. Renew. Sustain. Energy Rev. 2002, 6, 405–431. [Google Scholar] [CrossRef]
- Lasa, J.; Antolin, J.C.; Angulo, C.; Estensoro, P.; Santos, M.; Ricci, P. Design, construction and testing of a hydraulic power Take-off for wave energy converters. Energies 2012, 5, 2060–2082. [Google Scholar] [CrossRef]
- Falcão, A.F.d.O. Wave energy utilization: A review of the technologies. Renew. Sustain. Energy Rev. 2009, 14, 899–918. [Google Scholar] [CrossRef]
- Hansen, R.H.; Kramer, M.M.; Vidal, E. Discrete displacement hydraulic power take-off system for the wave-star wave energy converter. Energies 2013, 6, 4001–4044. [Google Scholar] [CrossRef]
- Jusoh, M.A.; Ibrahim, M.Z.; Daud, M.Z.; Albani, A.; Yusop, Z.M. Hydraulic power take-off concepts for wave energy conversion system: A review. Energies 2019, 12, 4510. [Google Scholar] [CrossRef] [Green Version]
- Masuda, Y.; Miyazaki, T. Wave power electrical generation study in Japan. In Proceedings of the BHRA International Symposium on Wave and Tidal Energy, Canterbury, UK, 27–29 September 1978; pp. 85–92. [Google Scholar]
- Whittaker, T.; Beattie, W.; Raghunathan, S.; Thompson, A.; Stewart, T.; Curran, R. The islay wave power project: An engineering perspective. Proc. Inst. Civ. Eng.-Water Marit. Energy 1997, 124, 189–201. [Google Scholar] [CrossRef]
- Qijuan, C.; Wen, J.; Xuhui, Y.; Dazhou, G.; Donglin, Y.; Weiyu, W. Dynamic performance of key components for hydraulic power take-off of the wave energy converter. IET Renew. Power Gener. 2019, 13, 2929–2938. [Google Scholar] [CrossRef]
- Ahamed, R.; McKee, K.; Howard, I. Advancements of wave energy converters based on power take off (PTO) systems: A review. Ocean Eng. 2020, 204, 107248. [Google Scholar] [CrossRef]
- Cruz, J.M.B.P.; Salter, S.H. Numerical and experimental modelling of a modified version of the Edinburgh Duck wave energy device. Proc. Inst. Mech. Eng. Part M J. Eng. Marit. Environ. 2006, 220, 129–147. [Google Scholar] [CrossRef]
- Orer, G.; Ozdamar, A. An experimental study on the efficiency of the submerged plate wave energy converter. Renew. Energy 2006, 32, 1317–1327. [Google Scholar] [CrossRef]
- Zhang, D.; Li, W.; Lin, Y.; Bao, J. An overview of hydraulic systems in wave energy application in China. Renew. Sustain. Energy Rev. 2012, 16, 4522–4526. [Google Scholar] [CrossRef]
- You, Y.; Sheng, S.; Wu, B.; He, Y. Wave energy technology in China. Philos. Trans. R. Soc. Math. Phys. Eng. Sci. 2012, 370, 472–480. [Google Scholar] [CrossRef] [Green Version]
- Kim, B.-H.; Wata, J.; Zullah, M.A.; Ahmed, M.R.; Lee, Y.-H. Numerical and experimental studies on the PTO system of a novel floating wave energy converter. Renew. Energy 2015, 79, 111–121. [Google Scholar] [CrossRef]
- Gaspar, J.F.; Calvário, M.; Kamarlouei, M.; Soares, C.G. Design tradeoffs of an oil-hydraulic power take-off for wave energy converters. Renew. Energy 2018, 129, 245–259. [Google Scholar] [CrossRef]
- Henderson, R. Design, simulation, and testing of a novel hydraulic power take-off system for the Pelamis wave energy converter. Renew. Energy 2006, 31, 271–283. [Google Scholar] [CrossRef]
- Dießel, D.; Bryans, G.; Verdegem, L.; Murrenhoff, H. Wavepod a transmission for wave energy converters—Set-up and testing. Int. J. Fluid Power 2015, 16, 75–82. [Google Scholar] [CrossRef]
- Falcão, A.F.d.O. Phase control through load control of oscillating-body wave energy converters with hydraulic PTO system. Ocean Eng. 2007, 35, 358–366. [Google Scholar] [CrossRef]
- Liu, C.; Yang, Q.; Bao, G.I. Influence of hydraulic power take-off unit parameters on power capture ability of a two-raft-type wave energy converter. Ocean Eng. 2018, 150, 69–80. [Google Scholar] [CrossRef]
- Cargo, C.; Hillis, A.; Plummer, A. Strategies for active tuning of wave energy converter hydraulic power take-off mechanisms. Renew. Energy 2016, 94, 32–47. [Google Scholar] [CrossRef] [Green Version]
- Chen, Q.; Yue, X.; Geng, D.; Yan, D.; Jiang, W. Integrated characteristic curves of the constant-pressure hydraulic power take-off in wave energy conversion. Int. J. Electr. Power Energy Syst. 2020, 117, 105730. [Google Scholar] [CrossRef]
- Geng, D.; Zheng, Y.; Chen, Q.; Yue, X.; Yan, D. Novel hydraulic mechanism-based output power regulation for the wave energy converter. Appl. Ocean Res. 2021, 110, 102587. [Google Scholar] [CrossRef]
- Chen, Q.; Yu, H.; Yue, X.; Ye, Z.; Geng, D. Thermal-hydraulic modeling and simulation on wave energy power take-off system. Acta Energ. Sol. Sin. 2020, 41, 237–243. (In Chinese) [Google Scholar]
- Antolín-Urbaneja, J.C.; Cortés, A.; Cabanes, I.; Estensoro, P.; Lasa, J.; Marcos, M. Modeling innovative power take-off based on double-acting hydraulic cylinders array for wave energy conversion. Energies 2015, 8, 2230–2267. [Google Scholar] [CrossRef] [Green Version]
- Penalba, M.; Ringwood, J.V. A Review of wave-to-wire models for wave energy converters. Energies 2016, 9, 506. [Google Scholar] [CrossRef] [Green Version]
- Jeong, H.-S.; Kim, H.-E. A novel performance model given by the physical dimensions of hydraulic axial piston motors: Experimental analysis. J. Mech. Sci. Technol. 2007, 21, 630–641. [Google Scholar] [CrossRef]











| Components | Parameters | Value | Unit |
|---|---|---|---|
| Three-position and four-way reversing valve | Maximum pressure | 31.5 | MPa |
| Maximum flow-rate | 180 | L/min | |
| Double-acting double-rod cylinder | Maximum pressure | 31.5 | MPa |
| Piston diameter | 90 | mm | |
| Rod diameter | 63 | mm | |
| Stroke | 200 | mm | |
| Single-acting single-rod cylinder | Maximum pressure | 31.5 | MPa |
| Piston diameter | 80 | mm | |
| Piston area | 0.005 | m2 | |
| Rod diameter | 63 | mm | |
| Stroke | 200 | mm | |
| Check valve | Maximum pressure | 31.5 | MPa |
| High-pressure accumulator | Maximum pressure | 31.5 | MPa |
| Nominal volume | 6.3 | L | |
| Pre-charge gas pressure | 4.5 | MPa | |
| Relief valve | Maximum cracking pressure | 31.5 | MPa |
| Flow control valve | Maximum pressure | 31.5 | MPa |
| Adjuconsistent flow-rate range: | 0~25 | L/min | |
| Hydraulic motor | Maximum pressure | 35 | MPa |
| Maximum flow-rate | 206 | L/min | |
| Maximum displacement | 54.8 | mL/r | |
| Minimum displacement | 16.4 | mL/r | |
| Low-pressure tank | Volume | 175 | L |
| Magnetic powder brake | Torque range | 0~100 | Nm |
| Maximum power | 10 | kW | |
| Bidirectional force transducer | Force range | −100~100 | kN |
| Displacement transducer | Displacement range | 0~225 | mm |
| Flow-rate transducer | Flow-rate range | 3.3~20 | L/min |
| Pressure transducer | Pressure range | 0~25 | MPa |
| Torque-speed transducer | Torque range | 0~100 | Nm |
| Speed range | 0~1000 | r/min |
Publisher’s Note: MDPI stays neutral with regard to jurisdictional claims in published maps and institutional affiliations. |
© 2022 by the authors. Licensee MDPI, Basel, Switzerland. This article is an open access article distributed under the terms and conditions of the Creative Commons Attribution (CC BY) license (https://creativecommons.org/licenses/by/4.0/).
Share and Cite
Niu, Y.; Gu, X.; Yue, X.; Zheng, Y.; He, P.; Chen, Q. Research on Thermodynamic Characteristics of Hydraulic Power Take-Off System in Wave Energy Converter. Energies 2022, 15, 1373. https://doi.org/10.3390/en15041373
Niu Y, Gu X, Yue X, Zheng Y, He P, Chen Q. Research on Thermodynamic Characteristics of Hydraulic Power Take-Off System in Wave Energy Converter. Energies. 2022; 15(4):1373. https://doi.org/10.3390/en15041373
Chicago/Turabian StyleNiu, Yubo, Xingyuan Gu, Xuhui Yue, Yang Zheng, Peijie He, and Qijuan Chen. 2022. "Research on Thermodynamic Characteristics of Hydraulic Power Take-Off System in Wave Energy Converter" Energies 15, no. 4: 1373. https://doi.org/10.3390/en15041373
APA StyleNiu, Y., Gu, X., Yue, X., Zheng, Y., He, P., & Chen, Q. (2022). Research on Thermodynamic Characteristics of Hydraulic Power Take-Off System in Wave Energy Converter. Energies, 15(4), 1373. https://doi.org/10.3390/en15041373

