Single and Multi-Objective Optimal Power Flow Based on Hunger Games Search with Pareto Concept Optimization
Abstract
1. Introduction
- The hunger games search (HGS) and the developed approach, multi-objective hunger game search (MOOPF), are proposed to solve for single-and multi-objective optimal power flow (MOOPF) in power systems. Pareto concept (PC), fuzzy membership function (FMF), and crowding distance (CD) are the approaches used to find out non-dominated Pareto fronts (NDPF), extract the best compromise solution (BCS), and rank and reduce the Pareto repository, respectively.
- The IEEE 30-bus and IEEE 57-bus tests are the power systems applied to 25 studied cases by using single and multiple (Bi, Tri, Quad, and Quinta) objective functions. The numerical results obtained by the proposed approaches (HGS and MOHGS) will be compared with known optimization methods in the literature.
2. The Formulation of the OPF Problem
2.1. The State and Variables
2.2. Objective Constraints
- -
- Generator constraints:
- -
- Transformer constraints:
- -
- Shunt compensator constraints:
- -
- Security constraints:
2.3. Objective Functions
- -
- Total Fuel Cost [$/h]
- -
- Active power losses [MW]
- -
- Total emission [ton/h]
- -
- Voltage deviation [p.u.]
- -
- Voltage stability index
3. Single- and Multi-Objective OPF Frameworks
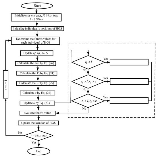
3.1. Conventional Hunger Games Search
- Approach food
- 2.
- Hunger role
| Algorithm 1: Pseudo-code of HGS. | |
| 1. | Input all parameters |
| 2. | Determine the location of population |
| 3. | While |
| 4. | Calculate |
| 5. | Update |
| 6. | Calculate the population’s hunger by Equation (26) |
| 7. | Calculate the hunger weight (1) by Equation (24) |
| 8. | Calculate the hunger weight (2) by Equation (25) |
| 9. | For each population |
| 10. | Calculate by Equation (21) |
| 11. | Update by Equation (22) |
| 12. | Update location by Equation (20) |
| 13. | End (For) |
| 14. | |
| 15. | End (While) |
| 16. | Return |
3.2. Multi-Objective Hunger Games Search (MOHGS)
- Pareto concept (PC)
- 2.
- The best compromise solution (BCS)
- 3.
- Crowding distance strategy
- 4.
- Stages of multi-objective HGS
4. Simulation Results and Discussion
4.1. IEEE 30-Bus Power System
4.1.1. Single-Objective OPF
4.1.2. Bi-Objective OPF
4.1.3. Triple Objective OPF
4.1.4. Quad and Quinta Objective OPF
4.2. IEEE 57-Bus Power System
Single Objective OPF
4.3. Discussions
5. Conclusions
Author Contributions
Funding
Data Availability Statement
Acknowledgments
Conflicts of Interest
References
- Carpentier, J. Contribution to the economic dispatch problem. Bull. Soc. Fr. Electr. 1962, 3, 431–447. [Google Scholar]
- Frank, S.; Steponavice, I.; Rebennack, S. Optimal power flow: A bibliographic survey I. Energy Syst. 2012, 3, 221–258. [Google Scholar] [CrossRef]
- Al-Bahrani, L.; Al-kaabi, M.; Al-saadi, M.; Dumbrava, V. Optimal power flow based on differential evolution optimization technique. U.P.B. Sci. Bull. Ser. C 2020, 82, 378–388. [Google Scholar]
- Bouktir, T.; Slimani, L.; Belkacemi, M. A genetic algorithm for solving the optimal power flow problem. Leonardo J. Sci. 2004, 4, 44–58. [Google Scholar]
- Al-kaabi, M.; Al-Bahrani, L. Modified Artificial Bee Colony Optimization Technique with Different Objective Function of Constraints Optimal Power Flow. Int. J. Intell. Eng. Syst. 2020, 13, 378–388. [Google Scholar] [CrossRef]
- Al-Kaabi, M.; Al-Bahrani, L.; Dumbrava, V.; Eremia, M. Optimal Power Flow with Four Objective Functions using Improved Differential Evolution Algorithm: Case Study IEEE 57-bus power system. In Proceedings of the 2021 10th International Conference Energy and Environment, Bucharest, Romania, 14–15 October 2021; pp. 1–5. [Google Scholar] [CrossRef]
- Al-Bahrani, L.; Al-Kaabi, M.; Al-Hasheme, J. Solving Optimal Power Flow Problem Using Improved Differential Evolution Algorithm. Int. J. Electr. Electron. Eng. Telecommun. 2022, 11, 146–155. [Google Scholar] [CrossRef]
- Li, S.; Gong, W.; Hu, C.; Yan, X.; Wang, L.; Gu, Q. Adaptive constraint differential evolution for optimal power flow. Energy 2021, 235, 12136. [Google Scholar] [CrossRef]
- Li, S.; Gong, W.; Wang, L.; Yan, X.; Hu, C. Optimal power flow by means of improved adaptive differential evolution. Energy 2020, 198, 117314. [Google Scholar] [CrossRef]
- Meng, A.; Zeng, C.; Wang, P.; Chen, D.; Zhou, T.; Zheng, X.; Yin, H. A high-performance crisscross search based grey wolf optimizer for solving optimal power flow problem. Energy 2021, 225, 120211. [Google Scholar] [CrossRef]
- Al-Kaabi, M.; Al Hasheme, J.; Dumbrava, V.; Eremia, M. Application of Harris Hawks Optimization (HHO) Based on Five Single Objective Optimal Power Flow. In Proceedings of the 2022 14th International Conference on Electronics, Computers and Artificial Intelligence (ECAI), Ploesti, Romania, 30 June–1 July 2022; pp. 1–8. [Google Scholar] [CrossRef]
- Arsyad, H.; Suyuti, A.; Said, S.M.; Akil, Y.S. Multi-objective dynamic economic dispatch using Fruit Fly Optimization method. Arch. Electr. Eng. 2021, 70, 351–366. [Google Scholar] [CrossRef]
- Al-Kaabi, M.; Al-Bahrani, L.; Al Hasheme, J. Improved Differential Evolution Algorithm to solve multi-objective of optimal power flow problem. Arch. Electr. Eng. 2022, 71, 641–657. [Google Scholar] [CrossRef]
- Al-Kaabi, M.; Dumbrava, V.; Eremia, M. A Slime Mould Algorithm Programming for Solving Single and Multi-Objective Optimal Power Flow Problems with Pareto Front Approach: A Case Study of the Iraqi Super Grid High Voltage. Energies 2022, 15, 7473. [Google Scholar] [CrossRef]
- Daqaq, F.; Ouassaid, M.; Ellaia, R. A new meta-heuristic programming for multi-objective optimal power flow. Electr. Eng. 2021, 103, 1217–1237. [Google Scholar] [CrossRef]
- Avvari, R.K.; Vinod Kumar, D.M. Multi-Objective Optimal Power Flow with efficient Constraint Handling using Hybrid Decomposition and Local Dominance Method. J. Inst. Eng. Ser. B 2022, 103, 1643–1658. [Google Scholar] [CrossRef]
- Huy, T.H.B.; Kim, D.; Vo, D.N. Multiobjective Optimal Power Flow Using Multiobjective Search Group Algorithm. IEEE Access 2022, 10, 77837–77856. [Google Scholar] [CrossRef]
- Yang, Y.; Chen, H.; Heidari, A.A.; Gandomi, A.H. Hunger games search: Visions, conception, implementation, deep analysis, perspectives, and towards performance shifts. Expert Syst. Appl. 2021, 177, 114864. [Google Scholar] [CrossRef]
- Khunkitti, S.; Siritaratiwat, A.; Premrudeepreechacharn, S. Multi-Objective optimal power flow problems based on Slime mould algorithm. Sustainability 2021, 13, 7448. [Google Scholar] [CrossRef]
- Premkumar, M.; Jangir, P.; Sowmya, R.; Elavarasan, R.M. Many-Objective Gradient-Based Optimizer to Solve Optimal Power Flow Problems: Analysis and Validations. Eng. Appl. Artif. Intell. 2021, 106, 104479. [Google Scholar] [CrossRef]
- Barocio, E.; Regalado, J.; Cuevas, E.; Uribe, F.; Zúñiga, P.; Torres, P.J.R. Modified bio-inspired optimisation algorithm with a centroid decision making approach for solving a multi-objective optimal power flow problem. IET Gener. Transm. Distrib. 2017, 11, 1012–1022. [Google Scholar] [CrossRef]
- Niknam, T.; rasoul Narimani, M.; Jabbari, M.; Malekpour, A.R. A modified shuffle frog leaping algorithm for multi-objective optimal power flow. Energy 2011, 36, 6420–6432. [Google Scholar] [CrossRef]
- Shaheen, A.M.; El-Sehiemy, R.A.; Farrag, S.M. Solving multi-objective optimal power flow problem via forced initialised differential evolution algorithm. IET Gener. Transm. Distrib. 2016, 10, 1634–1647. [Google Scholar] [CrossRef]
- Sivasubramani, S.; Swarup, K.S. Multi-objective harmony search algorithm for optimal power flow problem. Int. J. Electr. Power Energy Syst. 2011, 33, 745–752. [Google Scholar] [CrossRef]
- Varadarajan, M.; Swarup, K.S. Solving multi-objective optimal power flow using differential evolution. IET Gener. Transm. Distrib. 2008, 2, 720–730. [Google Scholar] [CrossRef]
- Bouchekara, H. Optimal power flow using black-hole-based optimization approach. Appl. Soft Comput. 2014, 24, 879–888. [Google Scholar] [CrossRef]
- Attia, A.; El Sehiemy, R.; Hasanien, H. Optimal power flow solution in power systems using a novel Sine-Cosine algorithm. Int. J. Electr. Power Energy Syst. 2018, 99, 331–343. [Google Scholar] [CrossRef]
- Nguyen, T. A high performance social spider optimization algorithm for optimal power flow solution with single objective optimization. Energy 2019, 171, 218–240. [Google Scholar] [CrossRef]
- Abaci, K.; Yamacli, V. Differential search algorithm for solving multi-objective optimal power flow problem. Int. J. Electr. Power Energy Syst. 2016, 79, 1–10. [Google Scholar] [CrossRef]
- El-Hana Bouchekara, H.R.; Abido, M.A.; Chaib, A.E. Optimal power flow using an improved electromagnetism-like mechanism method. Electr. Power Compon. Syst. 2016, 44, 434–449. [Google Scholar] [CrossRef]
- Warid, W.; Hizam, H.; Mariun, N.; Abdul-Wahab, N.I. Optimal power flow using the Jaya algorithm. Energies 2016, 9, 678. [Google Scholar] [CrossRef]
- Roberge, V.; Tarbouchi, M.; Okou, F. Optimal power flow based on parallel metaheuristics for graphics processing units. Electr. Power Syst. Res. 2016, 140, 344–353. [Google Scholar] [CrossRef]
- Mohamed, A.; Mohamed, Y.S.; El-Gaafary, A.A.M.; Hemeida, A.M. Optimal power flow using moth swarm algorithm. Electr. Power Syst. Res. 2017, 142, 190–206. [Google Scholar] [CrossRef]
- Kumari, M.S.; Maheswarapu, S. Enhanced genetic algorithm based computation technique for multi-objective optimal power flow solution. Int. J. Electr. Power Energy Syst. 2010, 32, 736–742. [Google Scholar] [CrossRef]
- Biswas, P.P.; Suganthan, P.N.; Mallipeddi, R.; Amaratunga, G.A.J. Optimal power flow solutions using differential evolution algorithm integrated with effective constraint handling techniques. Eng. Appl. Artif. Intell. 2018, 68, 81–100. [Google Scholar] [CrossRef]
- Abdel-Rahim, A.M.; Shaaban, S.A.; Raglend, I.J. Optimal Power Flow Using Atom Search Optimization. In Proceedings of the 2019 Innovations in Power and Advanced Computing Technologies (i-PACT), Vellore, India, 22–23 March 2019; pp. 1–4. [Google Scholar] [CrossRef]
- Taher, M.A.; Kamel, S.; Jurado, F.; Ebeed, M. Modified grasshopper optimization framework for optimal power flow solution. Electr. Eng. 2019, 101, 121–148. [Google Scholar] [CrossRef]
- Surender Reddy, B.P. Efficiency improvements in meta-heuristic algorithms to solve the optimal power flow problem. Int. J. Electr. Power Energy Syst. 2016, 82, 288–302. [Google Scholar] [CrossRef]
- Warid, W. Optimal power flow using the AMTPG-Jaya algorithm. Appl. Soft Comput. 2020, 91, 106252. [Google Scholar] [CrossRef]
- Naderi, E.; Pourakbari-Kasmaei, M.; Cerna, F.V.; Lehtonen, M. A novel hybrid self-adaptive heuristic algorithm to handle single-and multi-objective optimal power flow problems. Int. J. Electr. Power Energy Syst. 2021, 125, 106492. [Google Scholar] [CrossRef]
- He, X.; Wang, W.; Jiang, J.; Xu, L. An improved artificial bee colony algorithm and its application to multi-objective optimal power flow. Energies 2015, 8, 2412–2437. [Google Scholar] [CrossRef]
- Niknam, T.; Narimani, M.R.; Aghaei, J.; Azizipanah-Abarghooee, R. Improved particle swarm optimisation for multi-objective optimal power flow considering the cost, loss, emission and voltage stability index. IET Gener. Transm. Distrib. 2012, 6, 515–527. [Google Scholar] [CrossRef]
- Islam, M.Z.; Wahab, N.I.A.; Veerasamy, V.; Hizam, H.; Mailah, N.F.; Guerrero, J.M.; Mohd Nasir, M.N. A Harris Hawks Optimization Based Single-and Multi-Objective Optimal Power Flow Considering Environmental Emission. Sustainability 2020, 12, 5248. [Google Scholar] [CrossRef]
- Bakirtzis, A.G.; Biskas, P.N.; Zoumas, C.E.; Petridis, V. Optimal power flow by enhanced genetic algorithm. IEEE Trans. Power Syst. 2002, 17, 229–236. [Google Scholar] [CrossRef]
- Lai, L.L.; Ma, J.T.; Yokoyama, R.; Zhao, M. Improved genetic algorithms for optimal power flow under both normal and contingent operation states. Int. J. Electr. Power Energy Syst. 1997, 19, 287–292. [Google Scholar] [CrossRef]
- Attia, A.; Al-Turki, Y.A.; Abusorrah, A.M. Optimal power flow using adapted genetic algorithm with adjusting population size. Electr. Power Compon. Syst. 2012, 40, 1285–1299. [Google Scholar] [CrossRef]
- Adaryani, M.R.; Karami, A. Artificial bee colony algorithm for solving multi-objective optimal power flow problem. Int. J. Electr. Power Energy Syst. 2013, 53, 219–230. [Google Scholar] [CrossRef]
- Radosavljević, J.; Klimenta, D.; Jevtić, M.; Arsić, N. Optimal Power Flow Using a Hybrid Optimization Algorithm of Particle Swarm Optimization and Gravitational Search Algorithm. Electr. Power Compon. Syst. 2015, 43, 1958–1970. [Google Scholar] [CrossRef]
- Abd El-sattar, S.; Kamel, S.; Ebeed, M.; Jurado, F. An improved version of salp swarm algorithm for solving optimal power flow problem. Soft Comput. 2021, 25, 4027–4052. [Google Scholar] [CrossRef]
- Duman, S. Symbiotic organisms search algorithm for optimal power flow problem based on valve-point effect and prohibited zones. Neural Comput. Appl. 2017, 28, 3571–3585. [Google Scholar] [CrossRef]
- Chaib, A.E.; Bouchekara, H.; Mehasni, R.; Abido, M.A. Optimal power flow with emission and non-smooth cost functions using backtracking search optimization algorithm. Int. J. Electr. Power Energy Syst. 2016, 81, 64–77. [Google Scholar] [CrossRef]
- Khan, A.; Hizam, H.; bin Abdul Wahab, N.I.; Lutfi Othman, M. Optimal power flow using hybrid firefly and particle swarm optimization algorithm. PLoS ONE 2020, 15, e0235668. [Google Scholar] [CrossRef]
- Khorsandi, A.; Hosseinian, S.H.; Ghazanfari, A. Modified artificial bee colony algorithm based on fuzzy multi-objective technique for optimal power flow problem. Electr. Power Syst. Res. 2013, 95, 206–213. [Google Scholar] [CrossRef]
- Kumar, A.R.; Premalatha, L. Optimal power flow for a deregulated power system using adaptive real coded biogeography-based optimization. Int. J. Electr. Power Energy Syst. 2015, 73, 393–399. [Google Scholar] [CrossRef]
- Bouchekara, H.; Abido, M.A.; Boucherma, M. Optimal power flow using teaching-learning-based optimization technique. Electr. Power Syst. Res. 2014, 114, 49–59. [Google Scholar] [CrossRef]
- Abido, M.A. Multiobjective optimal power flow using strength Pareto evolutionary algorithm. In Proceedings of the 39th International Universities Power Engineering Conference, Bristol, UK, 6–8 September 2004; pp. 457–461. [Google Scholar]
- Abido, M.A.; Al-Ali, N.A. Multi-objective differential evolution for optimal power flow. In Proceedings of the 2009 International Conference on Power Engineering, Energy and Electrical Drives, Lisbon, Portugal, 18–20 March 2009; pp. 101–106. [Google Scholar] [CrossRef]
- Ghasemi, M.; Ghavidel, S.; Ghanbarian, M.M.; Gharibzadeh, M.; Vahed, A.A. Multi-objective optimal power flow considering the cost, emission, voltage deviation and power losses using multi-objective modified imperialist competitive algorithm. Energy 2014, 78, 276–289. [Google Scholar] [CrossRef]
- Abd El-Sattar, S.; Kamel, S.; El Sehiemy, R.A.; Jurado, F.; Yu, J. Single-and multi-objective optimal power flow frameworks using Jaya optimization technique. Neural Comput. Appl. 2019, 31, 8787–8806. [Google Scholar] [CrossRef]
- Duman, S.; Güvenç, U.; Sönmez, Y.; Yörükeren, N. Optimal power flow using gravitational search algorithm. Energy Convers. Manag. 2012, 59, 86–95. [Google Scholar] [CrossRef]
- Shabanpour-Haghighi, A.; Seifi, A.R.; Niknam, T. A modified teaching–learning based optimization for multi-objective optimal power flow problem. Energy Convers. Manag. 2014, 77, 597–607. [Google Scholar] [CrossRef]
- Selvakumar, A.I.; Thanushkodi, K. A new particle swarm optimization solution to nonconvex economic dispatch problems. IEEE Trans. Power Syst. 2007, 22, 42–51. [Google Scholar] [CrossRef]
- Roy, P.K.; Paul, C. Optimal power flow using krill herd algorithm. Int. Trans. Electr. Energy Syst. 2015, 25, 1397–1419. [Google Scholar] [CrossRef]
- Ghasemi, M.; Ghavidel, S.; Ghanbarian, M.M.; Gitizadeh, M. Multi-objective optimal electric power planning in the power system using Gaussian bare-bones imperialist competitive algorithm. Inf. Sci. 2015, 294, 286–304. [Google Scholar] [CrossRef]
- Vaisakh, K.; Srinivas, L.R. Evolving ant direction differential evolution for OPF with non-smooth cost functions. Eng. Appl. Artif. Intell. 2011, 24, 426–436. [Google Scholar] [CrossRef]
- Pulluri, H.; Naresh, R.; Sharma, V. A solution network based on stud krill herd algorithm for optimal power flow problems. Soft Comput. 2018, 22, 159–176. [Google Scholar] [CrossRef]
- Hsiao, Y.; Chen, C.; Chien, C. Optimal capacitor placement in distribution systems using a combination fuzzy-GA method. Int. J. Electr. Power Energy Syst. 2004, 26, 501–508. [Google Scholar] [CrossRef]
- Wolpert, D.H.; Macready, W.G. No Free Lunch Theorems for Search; Technical Report SFI-TR-95-02-010; Santa Fe Institute: Santa Fe, NM, USA, 1995. [Google Scholar]














| System Characteristics | IEEE 30-Bus | IEEE 57-Bus |
|---|---|---|
| Buses | 30 | 57 |
| Branches | 41 | 80 |
| Generators | 9 (Buses:1, 2, 5, 8, 11, and 13) | 7 (Buses: 1, 2, 3, 6, 8, 9, 12) |
| Generator voltage limits | 0.90–1.1 [p.u.] | 0.90–1.1 [p.u.] |
| Load voltage limits | 0.95–1.05 [p.u.] | 0.94–1.06 [p.u.] |
| Limit of tap changer setting | 0.90–1.1 [p.u.] | 0.90–1.1 [p.u.] |
| Limit of VAR | 0–5 [p.u.] | 0–20 [p.u.] |
| Shunts | 9 (Buses: 10, 12, 15, 17, 20, 21, 23, 24, and 29) | 3 (Buses: 18, 25, 53) |
| Transformers | 4 (Buses: 11, 12, 15, and 36) | 17 (Buses: 19, 20, 31, 35, 36, 37, 41, 46, 54, 58, 59, 65, 66, 71, 73, 76, 80) |
| MW demand | 283.4 [MW] | 1250.8 [MW] |
| Control variables | 24 | 33 |
| System | Type of OF(s) | Case # | FC | Em | APL | VD | VSI |
|---|---|---|---|---|---|---|---|
| IEEE 30-bus | Single OF (s) | #1 | √ | ||||
| #2 | √ | ||||||
| #3 | √ | ||||||
| #4 | √ | ||||||
| #5 | √ | ||||||
| Bi-OF(s) | #6 | √ | √ | ||||
| #7 | √ | √ | |||||
| #8 | √ | √ | |||||
| #9 | √ | √ | |||||
| #10 | √ | √ | |||||
| #11 | √ | √ | |||||
| #12 | √ | √ | |||||
| Triple-OF(s) | #13 | √ | √ | √ | |||
| #14 | √ | √ | √ | ||||
| #15 | √ | √ | √ | ||||
| #16 | √ | √ | √ | ||||
| #17 | √ | √ | √ | ||||
| #18 | √ | √ | √ | ||||
| #19 | √ | √ | √ | ||||
| Quad-OF(s) | #20 | √ | √ | √ | √ | ||
| #21 | √ | √ | √ | √ | |||
| Quinta-OF(s) | #22 | √ | √ | √ | √ | √ | |
| IEEE 57-bus | Single OF (s) | #23 | √ | ||||
| #24 | √ | ||||||
| #25 | √ |
| Coefficient Generating Unit | ||||||
|---|---|---|---|---|---|---|
| G1 | G2 | G5 | G8 | G11 | G13 | |
| Fuel cost coefficient | ||||||
| a | 0 | 0 | 00 | 0 | 0 | 0 |
| b | 2 | 1.75 | 1 | 3.25 | 3 | 3 |
| c | 0.00375 | 0.0175 | 0.0625 | 0.00834 | 0.025 | 0.025 |
| Emission coefficient | ||||||
| α | 4.091 | 2.543 | 4.258 | 5.326 | 4.258 | 6.131 |
| β | −5.554 | −6.047 | −5.094 | −3.55 | −5.094 | −5.555 |
| γ | 6.49 | 5.638 | 4.586 | 3.38 | 4.586 | 5.151 |
| ζ | 2.00 × 10−4 | 5.00 × 10−4 | 1.00 × 10−6 | 2.00 × 10−3 | 1.00 × 10−6 | 1.00 × 10−5 |
| λ | 2.857 | 3.33 | 8 | 2 | 8 | 6.67 |
| Item | Limit | Initial [26] | Case | ||||||
|---|---|---|---|---|---|---|---|---|---|
| Max | Min | #1 | #2 | #3 | #4 | #5 | |||
| [MW] | 50 | 200 | 99.223 | 176.73 | 51.518 | 67.9326 | 99.3206 | 75.4018 | |
| 20 | 80 | 80 | 48.6285 | 79.9472 | 71.0846 | 56.2324 | 72.3195 | ||
| 15 | 50 | 50 | 21.3556 | 49.9963 | 49.999 | 48.5423 | 49.6165 | ||
| 10 | 35 | 20 | 20.9611 | 34.8738 | 34.999 | 34.7508 | 32.8099 | ||
| 10 | 30 | 20 | 12.3146 | 29.9886 | 29.9995 | 19.9674 | 28.8962 | ||
| 12 | 40 | 20 | 12.047 | 39.9871 | 32.7369 | 29.7117 | 27.9364 | ||
| [p.u.] | 0.95 | 1.1 | 1.05 | 1.10 | 1.09957 | 1.07979 | 1.00733 | 1.09893 | |
| 0.95 | 1.1 | 1.04 | 1.0879 | 1.09575 | 1.02963 | 0.99464 | 1.09953 | ||
| 0.95 | 1.1 | 1.01 | 1.08115 | 1.07676 | 1.06095 | 1.06787 | 1.09397 | ||
| 0.95 | 1.1 | 1.01 | 1.08895 | 1.09501 | 1.09796 | 1.05785 | 1.09956 | ||
| 0.95 | 1.1 | 1.05 | 1.09935 | 1.09985 | 1.09540 | 1.05771 | 1.09950 | ||
| 0.95 | 1.1 | 1.05 | 1.09998 | 1.09975 | 1.06955 | 0.99197 | 1.09772 | ||
| [MVAr] | 0 | 5 | 0 | 4.40056 | 4.21049 | 4.05070 | 3.89253 | 4.96503 | |
| 0 | 5 | 0 | 4.24071 | 4.19982 | 3.13443 | 1.68208 | 2.09009 | ||
| 0 | 5 | 0 | 4.47918 | 4.26252 | 3.70849 | 2.33112 | 4.61987 | ||
| 0 | 5 | 0 | 4.98546 | 4.31378 | 3.62262 | 3.14785 | 3.53632 | ||
| 0 | 5 | 0 | 4.62076 | 4.26326 | 4.13636 | 4.99605 | 4.95659 | ||
| 0 | 5 | 0 | 4.97743 | 4.27526 | 1.42028 | 4.06093 | 4.94313 | ||
| 0 | 5 | 0 | 4.41930 | 4.16337 | 2.22773 | 4.97509 | 4.66820 | ||
| 0 | 5 | 0 | 4.98744 | 4.23189 | 4.69879 | 4.99004 | 4.99429 | ||
| 0 | 5 | 0 | 3.78063 | 4.03580 | 3.42316 | 2.55515 | 4.99515 | ||
| Tap Position | 0.9 | 1.1 | 1.078 | 1.02609 | 1.01962 | 1.03789 | 0.97665 | 1.04588 | |
| 0.9 | 1.1 | 1.069 | 0.99766 | 1.04051 | 1.02467 | 0.98726 | 1.03403 | ||
| 0.9 | 1.1 | 1.032 | 0.99149 | 0.95436 | 1.02072 | 0.99930 | 0.95605 | ||
| 0.9 | 1.1 | 1.068 | 0.98371 | 0.99075 | 1.01205 | 0.96666 | 0.95025 | ||
| Fuel cost [$/h] | 901.639 | 799.220 | 966.837 | 933.703 | 889.278 | 920.183 | |||
| Active power loss [MW] | 5.6891 | 8.6424 | 2.9109 | 3.3515 | 5.1253 | 3.5803 | |||
| Emission [ton/h] | 0.2253 | 0.3673 | 0.2216 | 0.2174 | 0.2343 | 0.2204 | |||
| Voltage deviation [p.u.] | 1.1747 | 1.5671 | 1.7078 | 0.7971 | 0.1195 | 1.9699 | |||
| Voltage stability index | 0.1727 | 0.1199 | 0.1191 | 0.1314 | 0.1375 | 0.1119 | |||
| Reduction rate | - | 11.36% | 48.83% | 3.51% | 89.83% | 35.20% | |||
| Average resolution time [s/iter] | - | 1.4834 | 1.631 | 1.613 | 1.575 | 1.609 | |||
| Case #1 | Case #2 | ||
|---|---|---|---|
| Method | FC [$/h] | Method | APL [MW] |
| Initial | 901.6391 | Initial | 5.830 |
| SCA [27] | 800.1018 | SSO [28] | 3.8239 |
| DSA [29] | 800.3887 | EM [30] | 3.1775 |
| JAYA [31] | 800.479 | GPU-PSO [32] | 3.2601 |
| MSA [33] | 800.5099 | EGA-DQLF [34] | 3.2008 |
| SP-DE [35] | 800.4131 | ASO [36] | 3.1600 |
| MGOA [37] | 800.4744 | EGA-EA [38] | 3.2601 |
| AMTPG-Jaya [39] | 800.1946 | GWO [10] | 4.2905 |
| TLBO [39] | 800.4604 | PSO [40] | 5.1957 |
| ABC [41] | 800.6850 | HPSO-DE [40] | 5.1476 |
| IABC [41] | 800.4215 | FAHSPSO-DE [40] | 4.9989 |
| SSO [28] | 802.2580 | IPSO [42] | 5.0732 |
| GPU-PSO [32] | 800.53 | HHO [43] | 3.49 |
| EGA [44] | 802.06 | SSA [43] | 3.50 |
| IGA [45] | 800.805 | WOA [43] | 3.50 |
| AGAPOP [46] | 799.8441 | MF [43] | 3.50 |
| ABC [47] | 800.66 | GWO [43] | 3.51 |
| PSOGSA [48] | 800.49859 | SMA [14] | 2.9934 |
| GWO [10] | 802.7924 | HGS | 2.9109 |
| ISSA [49] | 800.4752 | ||
| MFO [49] | 800.7134 | ||
| IHS [49] | 800.5202 | ||
| GA [49] | 800.5272 | ||
| SOS [50] | 801.5733 | ||
| SMA [14]. | 799.2557 | ||
| HGS | 799.2202 | ||
| Case #3 | Case #4 | Case #5 | |||
|---|---|---|---|---|---|
| Method | Em [ton/h] | Method | VD [p.u] | Method | VSI |
| Initial | 0.3661 | Initial | 1.1747 | Initial | 0.1727 |
| BSA [51] | 0.2425 | HFPSO [52] | 0.1467 | Jaya [31] | 0.1243 |
| SSO [28] | 0.2315 | EJADE-SP [9] | 0.3752 | AMTPG-Jaya [39] | 0.1240 |
| HHO [43] | 0.2850 | MABC [53] | 0.1292 | SSO [28] | 0.1267 |
| SSA [43] | 0.2950 | HGS | 0.1195 | NISSO [28] | 0.12547 |
| WOA [43] | 0.2950 | TLBO [39] | 0.12444 | ||
| MF [43] | 0.2950 | ARCBBO [54] | 0.1369 | ||
| GWO [43] | 0.2960 | ECHT-DE [55] | 0.13632 | ||
| SMA [14] | 0.2175 | SPEA [56] | 0.1247 | ||
| HGS | 0.2174 | DE [57] | 0.1246 | ||
| SMA [14] | 0.1136 | ||||
| HGS | 0.1119 | ||||
| Item | Case | ||||||||||
|---|---|---|---|---|---|---|---|---|---|---|---|
| #6 | #7 | #8 | #9 | #10 | #11 | #12 | #13 | #14 | #15 | ||
| [MW] | 120.99 | 125.59 | 177.232 | 176.954 | 87.646 | 62.266 | 145.554 | 107.558 | 127.609 | 141.273 | |
| 60.834 | 48.558 | 46.335 | 44.891 | 64.306 | 75.233 | 78.062 | 61.963 | 59.373 | 52.885 | ||
| 28.719 | 27.875 | 21.539 | 18.819 | 47.005 | 48.636 | 24.003 | 32.594 | 26.056 | 29.708 | ||
| 34.476 | 34.619 | 21.650 | 21.417 | 34.672 | 32.980 | 18.529 | 33.168 | 34.366 | 30.809 | ||
| 21.773 | 26.675 | 13.122 | 14.813 | 27.983 | 29.414 | 10.806 | 29.236 | 27.365 | 22.131 | ||
| 22.520 | 25.678 | 13.130 | 15.373 | 26.889 | 38.735 | 15.923 | 23.937 | 15.486 | 13.942 | ||
| [p.u.] | 1.092 | 1.097 | 1.051 | 1.095 | 1.003 | 1.031 | 1.053 | 1.097 | 1.072 | 1.068 | |
| 1.053 | 1.099 | 1.015 | 1.099 | 1.026 | 1.060 | 1.043 | 1.086 | 1.000 | 1.047 | ||
| 1.093 | 1.063 | 1.053 | 1.099 | 1.076 | 1.002 | 0.972 | 1.082 | 1.068 | 1.040 | ||
| 1.055 | 1.077 | 1.061 | 1.084 | 1.063 | 1.054 | 1.097 | 1.068 | 1.037 | 1.004 | ||
| 1.095 | 1.099 | 1.037 | 1.085 | 0.986 | 1.040 | 1.083 | 1.099 | 1.055 | 1.037 | ||
| 1.090 | 1.076 | 1.085 | 1.082 | 1.028 | 1.010 | 1.052 | 1.073 | 1.015 | 0.979 | ||
| [MVAr] | 1.354 | 2.316 | 3.047 | 2.628 | 1.773 | 0.075 | 3.266 | 0.699 | 0.658 | 0.688 | |
| 0.804 | 2.958 | 0.160 | 2.868 | 1.243 | 0.000 | 0.278 | 3.942 | 0.730 | 4.276 | ||
| 3.354 | 0.888 | 4.338 | 0.836 | 0.512 | 0.240 | 4.486 | 0.400 | 1.395 | 0.405 | ||
| 2.167 | 2.201 | 0.342 | 3.719 | 2.748 | 0.188 | 3.587 | 2.653 | 0.360 | 0.627 | ||
| 1.133 | 1.648 | 3.588 | 3.687 | 1.528 | 0.782 | 3.673 | 1.737 | 1.704 | 4.744 | ||
| 0.261 | 1.228 | 4.004 | 3.411 | 2.983 | 4.688 | 3.797 | 2.421 | 0.715 | 1.176 | ||
| 0.503 | 2.613 | 3.848 | 1.022 | 3.508 | 4.964 | 1.118 | 4.808 | 1.550 | 0.123 | ||
| 0.908 | 3.930 | 2.127 | 4.944 | 4.474 | 1.196 | 4.449 | 1.649 | 4.883 | 4.128 | ||
| 1.623 | 1.035 | 0.545 | 4.305 | 0.898 | 0.893 | 4.948 | 2.707 | 4.010 | 1.663 | ||
| Tap Position | 0.977 | 1.038 | 1.057 | 0.965 | 0.972 | 0.961 | 1.043 | 0.993 | 0.970 | 0.952 | |
| 0.962 | 0.983 | 0.971 | 0.974 | 0.950 | 0.963 | 1.098 | 0.972 | 0.978 | 0.971 | ||
| 1.060 | 1.054 | 0.958 | 1.009 | 0.968 | 0.984 | 0.989 | 1.088 | 0.959 | 0.950 | ||
| 1.000 | 0.997 | 0.955 | 0.953 | 0.954 | 0.951 | 0.951 | 0.972 | 0.973 | 0.954 | ||
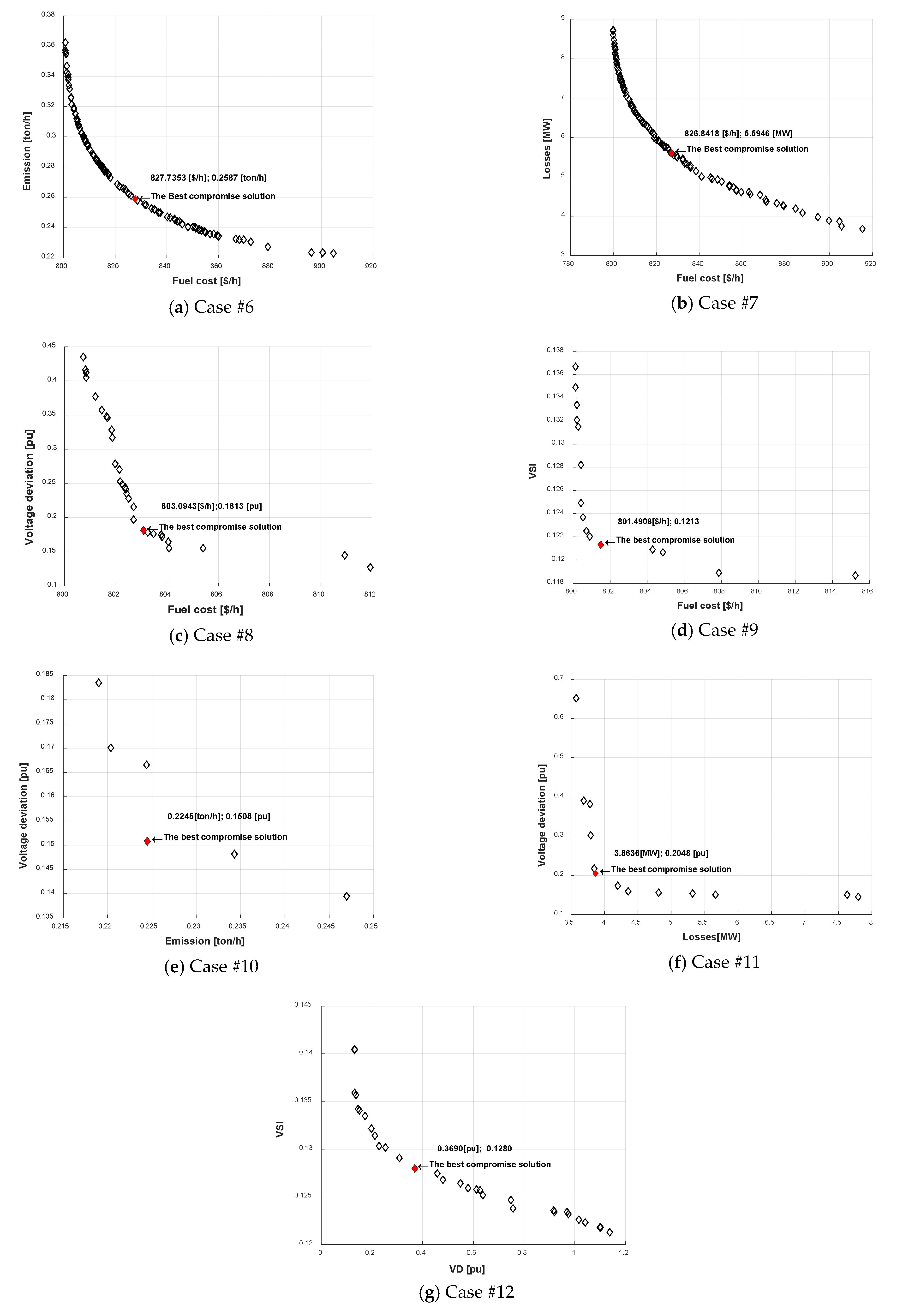
| GFC [$/h] | 827.74 | 826.84 | 803.094 | 801.491 | 899.074 | 946.099 | 826.338 | 845.299 | 825.177 | 817.12 | |
| RPL [MW] | 5.9178 | 5.5946 | 9.6092 | 8.8720 | 5.1007 | 3.8636 | 9.4757 | 0.2416 | 6.8612 | 7.3484 | |
| Em [ton/h] | 0.2587 | 0.2619 | 0.3678 | 0.3668 | 0.2245 | 0.2208 | 0.3077 | 5.0562 | 0.2667 | 0.2868 | |
| VD [p.u.] | 0.8944 | 0.9559 | 0.1813 | 1.3536 | 0.1508 | 0.2048 | 0.3690 | 1.0547 | 0.1953 | 0.1767 | |
| VSI | 0.1373 | 0.1333 | 0.1410 | 0.1213 | 0.1413 | 0.1445 | 0.1280 | 0.1282 | 0.1392 | 0.1412 | |
| Average resolution time [s/iter] | 2.723 | 4.7027 | 2.7262 | 2.6784 | 2.70 | 2.68 | 2.703 | 2.79 | 2.734 | 2.718 | |
| Item | Case | |||||||
|---|---|---|---|---|---|---|---|---|
| #16 | #17 | #18 | #19 | #20 | #21 | #22 | ||
| [MW] | 67.936 | 121.170 | 113.261 | 179.444 | 119.182 | 142.724 | 143.244 | |
| 68.222 | 55.959 | 65.029 | 45.132 | 48.973 | 52.684 | 57.063 | ||
| 49.162 | 34.921 | 29.736 | 19.931 | 40.045 | 33.242 | 32.352 | ||
| 34.370 | 33.035 | 34.654 | 23.632 | 24.910 | 29.195 | 24.328 | ||
| 29.153 | 27.184 | 22.918 | 11.624 | 18.664 | 16.913 | 20.928 | ||
| 38.381 | 16.605 | 23.210 | 13.170 | 39.105 | 16.055 | 12.932 | ||
| [p.u.] | 1.015 | 1.083 | 1.099 | 1.086 | 1.006 | 1.052 | 1.074 | |
| 0.987 | 1.076 | 1.090 | 1.087 | 1.086 | 0.998 | 1.004 | ||
| 1.032 | 1.099 | 1.079 | 1.026 | 1.088 | 1.005 | 1.026 | ||
| 1.048 | 1.087 | 1.093 | 1.099 | 1.097 | 1.093 | 1.076 | ||
| 1.094 | 1.083 | 1.087 | 0.980 | 0.996 | 1.096 | 1.013 | ||
| 1.071 | 1.096 | 1.091 | 0.990 | 1.084 | 1.085 | 0.981 | ||
| [MVAr] | 2.414 | 3.784 | 4.171 | 3.803 | 0.229 | 2.182 | 0.888 | |
| 2.485 | 3.543 | 1.272 | 4.502 | 1.402 | 1.709 | 1.529 | ||
| 3.754 | 4.974 | 1.142 | 0.108 | 2.792 | 4.237 | 3.093 | ||
| 0.880 | 1.844 | 0.188 | 0.204 | 1.085 | 0.831 | 1.063 | ||
| 1.670 | 4.075 | 2.411 | 0.782 | 0.612 | 4.614 | 0.894 | ||
| 0.349 | 4.448 | 4.984 | 4.005 | 3.912 | 2.728 | 3.500 | ||
| 1.894 | 2.264 | 4.077 | 2.077 | 4.720 | 3.717 | 2.649 | ||
| 4.431 | 3.851 | 3.015 | 4.868 | 3.889 | 0.812 | 2.482 | ||
| 0.494 | 3.948 | 4.108 | 4.796 | 2.432 | 3.919 | 3.497 | ||
| Tap Position | 1.010 | 0.950 | 0.959 | 0.998 | 1.044 | 1.012 | 0.963 | |
| 0.981 | 1.026 | 0.980 | 0.979 | 0.976 | 1.075 | 1.024 | ||
| 1.001 | 0.962 | 0.974 | 1.003 | 0.984 | 0.957 | 0.993 | ||
| 0.963 | 0.954 | 0.953 | 0.952 | 1.028 | 1.013 | 0.976 | ||
| GFC [$/h] | 936.4713 | 834.4639 | 835.0571 | 802.5842 | 845.4721 | 819.4061 | 818.7575 | |
| RPL [MW] | 3.8246 | 5.4740 | 5.4107 | 9.5336 | 5.7458 | 7.4137 | 7.4471 | |
| Em [ton/h] | 0.2196 | 0.2559 | 0.2504 | 0.3746 | 0.2507 | 0.2898 | 0.2912 | |
| VD [p.u.] | 0.2122 | 1.5161 | 1.6370 | 0.4813 | 0.1400 | 0.3514 | 0.3272 | |
| VSI | 0.1444 | 0.1198 | 0.1192 | 0.1279 | 0.1456 | 0.1389 | 0.1399 | |
| Average resolution time [s/iter] | 2.7456 | 2.718 | 2.7652 | 2.7479 | 2.7334 | 2.7668 | 2.8734 | |
| Coefficient Generating Unit | |||||||
|---|---|---|---|---|---|---|---|
| G1 | G2 | G3 | G6 | G8 | G9 | G12 | |
| Fuel cost coefficient | |||||||
| a | 0 | 0 | 0 | 0 | 0 | 0 | 0 |
| b | 2 | 1.75 | 3 | 2 | 1 | 1.75 | 3.25 |
| c | 0.00375 | 0.0175 | 0.025 | 0.00375 | 0.0625 | 0.0195 | 0.00834 |
| Emission coefficient | |||||||
| α | 4.091 | 2.543 | 6.131 | 3.491 | 4.258 | 2.754 | 5.326 |
| β | −5.554 | −6.047 | −5.555 | −5.754 | −5.094 | −5.847 | −3.555 |
| γ | 6.49 | 5.638 | 5.151 | 6.39 | 4.586 | 5.238 | 3.38 |
| ζ | 2.0 × 10−4 | 5.0 × 10−4 | 1.0 × 10−5 | 3.0 × 10−4 | 1.0 −6 | 4.0 × 10−4 | 2.0 × 10−3 |
| λ | 2.857 × 10−1 | 3.33 × 10−1 | 6.67 × 10−1 | 2.66 × 10−1 | 8.0 × 10−1 | 2.88 × 10−1 | 2.0 × 10−1 |
| Item | Limit | Initial | Case | ||||
|---|---|---|---|---|---|---|---|
| Max | Min | #23 | #24 | #25 | |||
| [MW] | 0.0 | 576 | 478 | 147.65 | 180.33 | 191.87 | |
| 30.0 | 100 | 0 | 92.19 | 28.74 | 99.34 | ||
| 40.0 | 140 | 40 | 46.14 | 124.68 | 138.93 | ||
| 30.0 | 100 | 0 | 68.59 | 33.74 | 99.88 | ||
| 100.0 | 550 | 450 | 463.81 | 390.93 | 282.28 | ||
| 30.0 | 100 | 0 | 84.31 | 94.41 | 99.84 | ||
| 100.0 | 410 | 310 | 363.11 | 409.80 | 353.99 | ||
| [p.u.] | 0.95 | 1.10 | 1.040 | 1.07 | 1.07 | 1.02 | |
| 0.95 | 1.10 | 1.010 | 1.07 | 1.08 | 1.02 | ||
| 0.95 | 1.10 | 0.985 | 1.06 | 1.07 | 1.02 | ||
| 0.95 | 1.10 | 0.980 | 1.06 | 1.06 | 1.02 | ||
| 0.95 | 1.10 | 1.005 | 1.09 | 1.08 | 1.04 | ||
| 0.95 | 1.10 | 0.980 | 1.08 | 1.06 | 1.04 | ||
| 0.95 | 1.10 | 1.015 | 1.06 | 1.05 | 1.01 | ||
| Tap Position | 0.90 | 1.10 | 0.97 | 1.02 | 1.02 | 1.01 | |
| 0.90 | 1.10 | 0.978 | 1.02 | 1.05 | 1.04 | ||
| 0.90 | 1.10 | 1.043 | 0.98 | 0.99 | 1.01 | ||
| 0.90 | 1.10 | 1 | 1.03 | 1.04 | 0.99 | ||
| 0.90 | 1.10 | 1 | 1.04 | 1.03 | 0.99 | ||
| 0.90 | 1.10 | 1.043 | 1.06 | 1.00 | 1.01 | ||
| 0.90 | 1.10 | 0.967 | 1.05 | 1.05 | 0.99 | ||
| 0.90 | 1.10 | 0.975 | 0.98 | 0.97 | 0.98 | ||
| 0.90 | 1.10 | 0.955 | 1.02 | 1.09 | 1.03 | ||
| 0.90 | 1.10 | 0.955 | 1.00 | 1.05 | 1.01 | ||
| 0.90 | 1.10 | 0.9 | 1.01 | 1.05 | 1.00 | ||
| 0.90 | 1.10 | 0.93 | 1.03 | 1.09 | 0.97 | ||
| 0.90 | 1.10 | 0.895 | 0.95 | 1.02 | 1.00 | ||
| 0.90 | 1.10 | 0.958 | 1.03 | 1.02 | 1.08 | ||
| 0.90 | 1.10 | 0.958 | 1.00 | 0.98 | 1.05 | ||
| 0.90 | 1.10 | 0.98 | 0.99 | 1.00 | 1.02 | ||
| 0.90 | 1.10 | 0.94 | 1.06 | 1.03 | 1.02 | ||
| [MVAr] | 0.00 | 20 | 10 | 12.58 | 26.08 | 11.25 | |
| 0.00 | 20 | 5.9 | 22.16 | 21.56 | 10.78 | ||
| 0.00 | 20 | 6.3 | 12.78 | 10.89 | 18.02 | ||
| GFC [$/h] | 51353 | 41679.4 | 43740 | 45118 | |||
| RPL [MW] | 2.4129 | 15.24 | 11.829 | 15.6796 | |||
| Em [ton/h] | 27.868 | 1.3746 | 1.3048 | 0.9616 | |||
| Reduction rate | - | 18.84% | 57.55% | 60.15% | |||
| Average resolution time [s/iter] | - | 12.257 | 12.225 | 12.24 | |||
| Case #23 | Case #24 | Case #25 | |||
|---|---|---|---|---|---|
| Method | FC [ton/h] | Method | RPL [p.u] | Method | Em [ton/h] |
| GOA [37] | 41680 | ABC [41] | 12.6260 | ABC [41] | 1.2048 |
| GA [37] | 41685 | MICA [58] | 11.8826 | IABC [41] | 1.0484 |
| TLBO [37] | 41683 | GA [59] | 13.3983 | Jaya [59] | 1.1111 |
| MO-DEA [23] | 41683 | PSO [59] | 13.6673 | GA [59] | 1.189 |
| ABC [47] | 41694 | HGS | 11.83 | PSO [59] | 1.19 |
| GSA [60] | 41695 | MTLBO [61] | 1.0772 | ||
| NPSO [62] | 41699.52 | MICA [58] | 1.2246 | ||
| KHA [63] | 41709.3 | GBBICA [64] | 1.1724 | ||
| EADDE [65] | 41713.6 | SKHA [66] | 1.08 | ||
| fuzzy GA [67] | 41716.3 | SSO [28] | 1.7024 | ||
| HGS | 41679.4 | NISSO [28] | 1.03927 | ||
| HGS | 0.9616 | ||||
Publisher’s Note: MDPI stays neutral with regard to jurisdictional claims in published maps and institutional affiliations. |
© 2022 by the authors. Licensee MDPI, Basel, Switzerland. This article is an open access article distributed under the terms and conditions of the Creative Commons Attribution (CC BY) license (https://creativecommons.org/licenses/by/4.0/).
Share and Cite
Al-Kaabi, M.; Dumbrava, V.; Eremia, M. Single and Multi-Objective Optimal Power Flow Based on Hunger Games Search with Pareto Concept Optimization. Energies 2022, 15, 8328. https://doi.org/10.3390/en15228328
Al-Kaabi M, Dumbrava V, Eremia M. Single and Multi-Objective Optimal Power Flow Based on Hunger Games Search with Pareto Concept Optimization. Energies. 2022; 15(22):8328. https://doi.org/10.3390/en15228328
Chicago/Turabian StyleAl-Kaabi, Murtadha, Virgil Dumbrava, and Mircea Eremia. 2022. "Single and Multi-Objective Optimal Power Flow Based on Hunger Games Search with Pareto Concept Optimization" Energies 15, no. 22: 8328. https://doi.org/10.3390/en15228328
APA StyleAl-Kaabi, M., Dumbrava, V., & Eremia, M. (2022). Single and Multi-Objective Optimal Power Flow Based on Hunger Games Search with Pareto Concept Optimization. Energies, 15(22), 8328. https://doi.org/10.3390/en15228328

