eSCIFI: An Energy Saving Mechanism for WLANs Based on Machine Learning
Abstract
1. Introduction
- An energy saving mechanism named eSCIFI for WLAN, which can work in scenarios where real data acquisition is not possible;
- Analysis of how eSCIFI can cope with the network demand while saving energy and the comparison of its results with other RoD strategy mechanisms found in the literature. When compared to related work, eSCIFI achieved the highest energy saving factor (64.32%) without affecting the user access coverage.
2. Related Work
- Introduces a centralized non-SDN-based control scheme;
- Proposes lightweight heuristic algorithms based on machine learning;
- Does not require real-time data acquisition;
- Does not require high-CPU-power controllers.
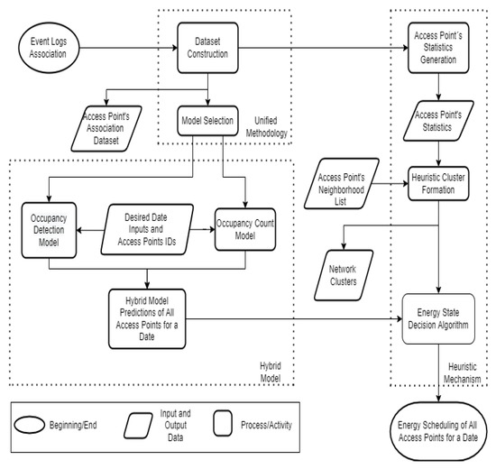
3. Proposed eSCIFI Mechanism
3.1. eScifi Mechanism Overview
3.2. Unified Methodology and Model Selection
3.3. Hybrid Model
3.4. Heuristic Mechanism
3.4.1. Heuristic Cluster Formation: cSCIFI and cSCIFI+
| Algorithm 1 cSCIFI |
| 1: function Create_Cluster_cSCIFI (Cluster_Head, Cluster_head_list_of_neighbors): |
| 2: Cluster_auxiliary_list = [Cluster_Head] |
| 3: sort APs in Cluster_head_list_of_neighbors according with the number of |
| neighbors in their neighborhood list |
| 4: for AP in Cluster_head_list_of_neighbors: |
| 5: if AP in neighborhood list of all Cluster_auxiliary_list elements: |
| 6: add AP to Cluster_auxiliary_list |
| 7: remove AP from neighborhood list of all APs |
| 8: return Cluster_auxiliary_list |
| Algorithm 2 cSCIFI+ |
| 1: function Create_Cluster_cSCIFI+ (Cluster_Head, Cluster_head_list_of_neighbors): |
| 2: Cluster_auxiliary_list = [Cluster_Head] |
| 3: for AP in Cluster_head_list_of_neighbors: |
| 4: add AP to Cluster_auxiliary_list |
| 5: remove AP from neighborhood list of all APs |
| 6: return Cluster_auxiliary_list |
3.4.2. Energy State Decision Algorithm
4. eSCIFI Evaluation
4.1. Time Window Size Analysis
4.2. Minimum Threshold Analysis
4.3. Weekday Versus Holiday Analysis
4.4. SEAR vs. eSCIFI Clustering Algorithms
4.5. Best Results Comparison
5. Conclusions
Author Contributions
Funding
Institutional Review Board Statement
Informed Consent Statement
Data Availability Statement
Acknowledgments
Conflicts of Interest
References
- Debele, F.G.; Li, N.; Meo, M.; Ricca, M.; Zhang, Y. Experimenting resourceondemand strategies for green WLANs. ACM SIGMETRICS Perform. Eval. Rev. 2014, 42, 61–66. [Google Scholar] [CrossRef]
- Jardosh, A.P.; Papagiannaki, K.; Belding, E.M.; Almeroth, K.C.; Iannaccone, G.; Vinnakota, B. Green WLANs: On-demand WLAN infrastructures. Mob. Netw. Appl. 2009, 14, 798–814. [Google Scholar] [CrossRef]
- Lyu, F.; Fang, L.; Xue, G.; Xue, H.; Li, M. Large-scale full WiFi coverage: Deployment and management strategy based on user spatio-temporal association analytics. IEEE Internet Things J. 2019, 6, 9386–9398. [Google Scholar] [CrossRef]
- Lorincz, J.; Capone, A.; Bogarelli, M. Energy savings in wireless access networks through optimized network management. In Proceedings of the IEEE 5th International Symposium on Wireless Pervasive Computing, Modena, Italy, 5–7 May 2010; pp. 449–454. [Google Scholar]
- Cui, Y.; Ma, X.; Wang, H.; Stojmenovic, I.; Liu, J. A survey of energy efficient wireless transmission and modeling in mobile cloud computing. Mob. Netw. Appl. 2013, 18, 148–155. [Google Scholar] [CrossRef]
- Jardosh, A.P.; Iannaccone, G.; Papagiannaki, K.; Vinnakota, B. Towards an energy-star WLAN infrastructure. In Proceedings of the Eighth IEEE Workshop on Mobile Computing Systems and Applications, Tucson, AZ, USA, 8–9 March 2007; pp. 85–90. [Google Scholar]
- Gomez, K.; Sengul, C.; Bayer, N.; Riggio, R.; Rasheed, T.; Miorandi, D. MORFEO: Saving energy in wireless access infrastructures. In Proceedings of the 2013 IEEE 14th International Symposium on A World of Wireless, Mobile and Multimedia Networks (WoWMoM), Madrid, Spain, 4–7 June 2013; pp. 1–6. [Google Scholar]
- Dalmasso, M.; Meo, M.; Renga, D. Radio resource management for improving energy self-sufficiency of green mobile networks. ACM SIGMETRICS Perform. Eval. Rev. 2016, 44, 82–87. [Google Scholar] [CrossRef]
- Rossi, C.; Casetti, C.; Chiasserini, C.F.; Borgiattino, C. Cooperative energy-efficient management of federated WiFi networks. IEEE Trans. Mob. Comput. 2015, 14, 2201–2215. [Google Scholar] [CrossRef]
- Chen, Y.J.; Shen, Y.H.; Wang, L.C. Achieving energy saving with QoS guarantee for WLAN using SDN. In Proceedings of the 2016 IEEE International Conference on Communications (ICC), Kuala Lumpur, Malaysia, 23–27 May 2016; pp. 1–7. [Google Scholar]
- Chin, K.W. A green scheduler for enterprise WLANs. In Proceedings of the 2011 IEEE Australasian Telecommunication Networks and Applications Conference (ATNAC), Melbourne, VIC, Australia, 9–11 November 2011; pp. 1–3. [Google Scholar]
- Fang, L.; Xue, G.; Lyu, F.; Sheng, H.; Zou, F.; Li, M. Intelligent Large-Scale AP Control with Remarkable Energy Saving in Campus WiFi System. In Proceedings of the 2018 IEEE 24th International Conference on Parallel and Distributed Systems (ICPADS), Singapore, 11–13 December 2018; pp. 69–76. [Google Scholar]
- Lee, K.; Kim, Y.; Kim, S.; Shin, J.; Shin, S.; Chong, S. Just-in-time WLANs: On-demand interference-managed WLAN infrastructures. In Proceedings of the IEEE INFOCOM 2016-the 35th Annual IEEE International Conference on Computer Communications, San Francisco, CA, USA, 10–14 April 2016; pp. 1–9. [Google Scholar]
- Silva, P.; Almeida, N.T.; Campos, R. Energy consumption management for dense Wi-Fi networks. In Proceedings of the 2019 Wireless Days (WD), Manchester, UK, 24–26 April 2019; pp. 1–8. [Google Scholar]
- Xu, C.; Han, Z.; Zhao, G.; Yu, S. A sleeping and offloading optimization scheme for energy-efficient WLANs. IEEE Commun. Lett. 2016, 21, 877–880. [Google Scholar] [CrossRef]
- Xu, C.; Wang, J.; Zhu, Z.; Niyato, D. Energy-Efficient WLANs with resource and re-association scheduling optimization. IEEE Trans. Netw. Serv. Manag. 2019, 16, 563–577. [Google Scholar] [CrossRef]
- Magalhães, L.C.S.; Balbi, H.D.; Corrêa, C.; Valle, R.D.T.d.; Stanton, M. Scifi—A software-based controller for efficient wireless networks. In UbuntuNet-Connect 2013; UbuntuNet Alliance: Kigali, Rwanda, 2013. [Google Scholar]
- Fainelli, F. The OpenWrt embedded development framework. In Proceedings of the Free and Open Source Software Developers European Meeting, Brussels, Belgium, 23–24 February 2008; p. 106. [Google Scholar]
- Apostolo, G.H.; Bernardini, F.; Magalhães, L.C.S.; Muchaluat-Saade, D.C. An Experimental Analysis for Detecting Wi-Fi Network Associations Using Multi-label Learning. In Proceedings of the IEEE 2020 International Conference on Systems, Signals and Image Processing (IWSSIP), Niterói, Brazil, 1–3 July 2020; pp. 423–428. [Google Scholar]
- Wang, W.; Chen, J.; Hong, T.; Zhu, N. Occupancy prediction through Markov based feedback recurrent neural network (M-FRNN) algorithm with WiFi probe technology. Build. Environ. 2018, 138, 160–170. [Google Scholar] [CrossRef]
- Zou, H.; Jiang, H.; Yang, J.; Xie, L.; Spanos, C. Non-intrusive occupancy sensing in commercial buildings. Energy Build. 2017, 154, 633–643. [Google Scholar] [CrossRef]
- Ghai, S.K.; Thanayankizil, L.V.; Seetharam, D.P.; Chakraborty, D. Occupancy detection in commercial buildings using opportunistic context sources. In Proceedings of the 2012 IEEE International Conference on Pervasive Computing and Communications Workshops, Lugano, Switzerland, 19–23 March 2012; pp. 463–466. [Google Scholar]
- Balaji, B.; Xu, J.; Nwokafor, A.; Gupta, R.; Agarwal, Y. Sentinel: Occupancy based HVAC actuation using existing WiFi infrastructure within commercial buildings. In Proceedings of the 11th ACM Conference on Embedded Networked Sensor Systems, Roma, Italy, 11–15 November 2013; pp. 1–14. [Google Scholar]
- Donevski, I.; Vallero, G.; Marsan, M.A. Neural networks for cellular base station switching. In Proceedings of the IEEE INFOCOM 2019-IEEE Conference on Computer Communications Workshops (INFOCOM WKSHPS), Paris, France, 29 April–2 May 2019; pp. 738–743. [Google Scholar]
- Budzisz, Ł.; Ganji, F.; Rizzo, G.; Marsan, M.A.; Meo, M.; Zhang, Y.; Koutitas, G.; Tassiulas, L.; Lambert, S.; Lannoo, B.; et al. Dynamic resource provisioning for energy efficiency in wireless access networks: A survey and an outlook. IEEE Commun. Surv. Tutor. 2014, 16, 2259–2285. [Google Scholar] [CrossRef]
- Lorincz, J.; Bogarelli, M.; Capone, A.; Begušić, D. Heuristic approach for optimized energy savings in wireless access networks. In SoftCOM 2010, Proceedings of the 18th International Conference on Software, Telecommunications and Computer Networks, Split-Bol, Croatia, 23–25 September 2010; IEEE: New York, NY, USA, 2010; pp. 60–65. [Google Scholar]
- Capone, A.; Malandra, F.; Sansò, B. Energy savings in wireless mesh networks in a time-variable context. Mob. Netw. Appl. 2012, 17, 298–311. [Google Scholar] [CrossRef][Green Version]
- Liu, L.; Xu, S.; Hu, J.; Cui, L.; Min, G. Balancing of the quality-of-service, energy and revenue of base stations in wireless networks via tullock contests. In Proceedings of the International Symposium on Quality of Service, Phoenix, AZ, USA, 24–25 June 2019; pp. 1–8. [Google Scholar]
- Vallero, G.; Renga, D.; Meo, M.; Marsan, M.A. Greener RAN operation through machine learning. IEEE Trans. Netw. Serv. Manag. 2019, 16, 896–908. [Google Scholar] [CrossRef]
- Tanaka, T.; Abe, K.; Aust, S.; Ito, T.; Yomo, H.; Sakata, S. Automatic and cooperative sleep control strategies for power-saving in radio-on-demand WLANs. In Proceedings of the 2013 IEEE Green Technologies Conference (GreenTech), Denver, CO, USA, 4–5 April 2013; pp. 293–300. [Google Scholar]
- Yomo, H.; Kondo, Y.; Namba, K.; Tang, S.; Kimura, T.; Ito, T. Wake-up ID and protocol design for radio-on-demand wireless LAN. In Proceedings of the 2012 IEEE 23rd International Symposium on Personal, Indoor and Mobile Radio Communications-(PIMRC), Sydney, Australia, 9–12 September 2012; pp. 419–424. [Google Scholar]
- Marsan, M.A.; Chiaraviglio, L.; Ciullo, D.; Meo, M. A simple analytical model for the energy-efficient activation of access points in dense WLANs. In Proceedings of the 1st International Conference on Energy-Efficient Computing and Networking, Athens, Greece, 14–15 October 2010; pp. 159–168. [Google Scholar]
- Kumazoe, K.; Nobayashi, D.; Fukuda, Y.; Ikenaga, T.; Abe, K. Multiple station aggregation procedure for radio-on-demand WLANs. In Proceedings of the IEEE 2012 Seventh International Conference on Broadband, Wireless Computing, Communication and Applications, Victoria, BC, Canada, 12–14 November 2012; pp. 156–161. [Google Scholar]
- Kumazoe, K.; Nobayashi, D.; Fukuda, Y.; Ikenaga, T. Station aggregation scheme considering channel interference for radio on demand networks. In Proceedings of the 2013 IEEE Pacific Rim Conference on Communications, Computers and Signal Processing (PACRIM), Victoria, BC, Canada, 27–29 August 2013; pp. 265–270. [Google Scholar]
- Ganji, F.; Budzisz, Ł.; Wolisz, A. Assessment of the power saving potential in dense enterprise WLANs. In Proceedings of the IEEE 24th International Symposium on Personal, Indoor, and Mobile Radio Communications, London, UK, 8–11 September 2013. [Google Scholar]
- Nagareda, R.; Hasegawa, A.; Shibata, T.; Obana, S. A proposal of power saving scheme for wireless access networks with access point sharing. In Proceedings of the 2012 IEEE International Conference on Computing, Networking and Communications (ICNC), Maui, HI, USA, 30 January–2 February 2012; pp. 1128–1132. [Google Scholar]
- Zhang, Y.; Jiang, C.; Wang, J.; Han, Z.; Yuan, J.; Cao, J. Green Wi-Fi implementation and management in dense autonomous environments for Smart Cities. IEEE Trans. Ind. Inform. 2017, 14, 1552–1563. [Google Scholar] [CrossRef]
- Wu, W.; Luo, J.; Dong, K.; Yang, M.; Ling, Z. Energy-efficient user association with congestion avoidance and migration constraint in green WLANs. Wirel. Commun. Mob. Comput. 2018, 2018. [Google Scholar] [CrossRef]
- Apostolo, G.H.; Bernardini, F.; Magalhães, L.C.S.; Muchaluat-Saade, D.C. A Unified Methodology to Predict Wi-Fi Network Usage in Smart Buildings. IEEE Access 2021, 9, 11455–11469. [Google Scholar] [CrossRef]
- Haratcherev, I.; Fiorito, M.; Balageas, C. Low-power sleep mode and out-of-band wake-up for indoor access points. In Proceedings of the 2009 IEEE Globecom Workshops, Honolulu, HI, USA, 30 November–4 December 2009; pp. 1–6. [Google Scholar]









| Related Work | Network Type | WLAN Scenario | Control Scheme | Operating Strategy | Metrics | Algorithm Type | Evaluation Method |
|---|---|---|---|---|---|---|---|
| Capone et al. [27] | Mesh Networks | Homogeneous | Centralized | Demand-driven | Coverage and QoS | Optimization | Simulation |
| Chen et al. [10] | IEEE 802.11 | Homogeneous | Centralized | Demand-driven | QoS | Optimization | Testbed |
| Chin et al. [11] | IEEE 802.11 | Homogeneous | Centralized | Demand-driven | Traffic and Coverage | Optimization | Simulation |
| Dalmasso et al. [8] | Cellular Networks | Homogeneous | Centralized | Demand-driven | Traffic | Heuristic | Trace-driven |
| Debele et al. [1] | IEEE 802.11 | Homogeneous | Centralized | Demand-driven | Traffic | Heuristic | Testbed |
| Donevski et al. [24] | Cellular Networks | Homogeneous | Centralized | Schedule-driven | Traffic | Heuristic | Trace-driven |
| Fang et al. [12] | IEEE 802.11 | Homogeneous | Centralized | Schedule-driven | Traffic | Heuristic | Trace-driven |
| Ganji et al. [35] | IEEE 802.11 | Homogeneous | Centralized | Demand-driven | Coverage | Optimization | Simulation |
| Gomez et al. [7] | IEEE 802.11 | Homogeneous | Centralized | Demand-driven | Traffic and QoS | Heuristic | Testbed |
| Jardosh et al. [6] | IEEE 802.11 | Homogeneous | Centralized | Demand-driven | Traffic and Coverage | Heuristic | Simulation |
| Jardosh et al. [2] | IEEE 802.11 | Homogeneous | Centralized | Demand-driven | Traffic and Coverage | Heuristic | Testbed |
| Kumazoe et al. [33,34] | IEEE 802.11 | Homogeneous | Distributed | Demand-driven | Traffic and QoS | Heuristic | Simulation |
| Lee et al. [13] | IEEE 802.11 | Homogeneous | Centralized | Demand-driven | Coverage and QoS | Optimization | Simulation and Testbed |
| Liu et al. [28] | Cellular Networks | Homogeneous | Centralized | Demand-driven | QoS | Optimization | Simulation |
| Lorincz et al. [4] | IEEE 802.11 | Homogeneous | Centralized | Demand-driven | Energy and Traffic | Optimization | Simulation |
| Lorincz et al. [26] | IEEE 802.11 | Homogeneous | Centralized | Demand-driven | Energy and Traffic | Heuristic | Simulation |
| Lyu et al. [3] | IEEE 802.11 | Homogeneous | Centralized | Schedule-driven | Traffic | Heuristic | Trace-driven |
| Marsan et al. [32] | IEEE 802.11 | Homogeneous | Centralized | Schedule-driven | Traffic | Heuristic | Trace-driven |
| Nagareda et al. [36] | IEEE 802.11 | Homogeneous | Centralized | Demand-driven | Traffic and Coverage | Heuristic | Simulation |
| Rossi et al. [9] | IEEE 802.11 | Heterogeneous | Distributed | Demand-driven | Traffic and Coverage | Heuristic | Simulation and Testbed |
| Silva et al. [14] | IEEE 802.11 | Homogeneous | Centralized | Schedule-driven | Traffic and Coverage | Heuristic | Simulation |
| Tanaka at al. [30] | IEEE 802.11 | Heterogeneous | Centralized | Demand-driven | Traffic | Heuristic | Simulation |
| Vallero et al. [29] | Cellular Networks | Homogeneous | Centralized | Schedule-driven | Traffic | Heuristic | Trace-driven |
| Wu et al. [38] | IEEE 802.11 | Homogeneous | Centralized | Demand-driven | Traffic | Optimization | Simulation |
| Xu et al. [15,16] | IEEE 802.11 | Homogeneous | Centralized | Demand-driven | Traffic | Optimization | Simulation |
| Yaodong Zhang et al. [37] | IEEE 802.11 | Heterogeneous | Centralized | Demand-driven | Traffic | Optimization | Testbed |
| Yomo et al. [31] | IEEE 802.11 | Heterogeneous | Distributed | Demand-driven | Traffic | Heuristic | Simulation |
| eSCIFI | IEEE 802.11 | Homogeneous | Centralized | Schedule-driven | Traffic and Coverage | Heuristic | Trace-driven |
| Metrics | Mean | Hybrid |
|---|---|---|
| 8.4161 | 8.3996 | |
| 0.2977 | 0.2968 | |
| 0.4189 | 0.4096 |
| (W) | (W) | (%) |
|---|---|---|
| 1.111 | 0.845 | 23.93 |
| Metrics | Baseline | ECMA | ACE | SEAR | cSCIFI | cSCIFI+ |
|---|---|---|---|---|---|---|
| Coverage Ratio Loss (CR %) | 0.42 | 0 | 20.73 | 0 | 0 | 0 |
| Energy Saving Factor () | 6.98 | 17.72 | 43.27 | 60.75 | 53.60 | 64.32 |
Publisher’s Note: MDPI stays neutral with regard to jurisdictional claims in published maps and institutional affiliations. |
© 2022 by the authors. Licensee MDPI, Basel, Switzerland. This article is an open access article distributed under the terms and conditions of the Creative Commons Attribution (CC BY) license (https://creativecommons.org/licenses/by/4.0/).
Share and Cite
Apostolo, G.H.; Bernardini, F.; Magalhães, L.C.S.; Muchaluat-Saade, D.C. eSCIFI: An Energy Saving Mechanism for WLANs Based on Machine Learning. Energies 2022, 15, 462. https://doi.org/10.3390/en15020462
Apostolo GH, Bernardini F, Magalhães LCS, Muchaluat-Saade DC. eSCIFI: An Energy Saving Mechanism for WLANs Based on Machine Learning. Energies. 2022; 15(2):462. https://doi.org/10.3390/en15020462
Chicago/Turabian StyleApostolo, Guilherme Henrique, Flavia Bernardini, Luiz C. Schara Magalhães, and Débora C. Muchaluat-Saade. 2022. "eSCIFI: An Energy Saving Mechanism for WLANs Based on Machine Learning" Energies 15, no. 2: 462. https://doi.org/10.3390/en15020462
APA StyleApostolo, G. H., Bernardini, F., Magalhães, L. C. S., & Muchaluat-Saade, D. C. (2022). eSCIFI: An Energy Saving Mechanism for WLANs Based on Machine Learning. Energies, 15(2), 462. https://doi.org/10.3390/en15020462

