Energy Policy Concerns, Objectives and Indicators: A Review towards a Framework for Effectiveness Assessment
Abstract
1. Introduction
2. Policy Success: Efficacy, Efficiency and Effectiveness
3. Materials and Methods
Analysis: Geographical Scope
4. Results
4.1. Energy Policy Concerns and Objectives
4.1.1. Environmental Concerns
4.1.2. Economic Concerns
4.1.3. Social Concerns
4.1.4. Institutional Concerns
4.2. Identification of Gaps
4.3. Inferred Energy Policy Objectives and Condensed Concerns
5. Indicators for Energy Policy Effectiveness
5.1. Indicators’ Relevance and Types
5.2. Indicators Review Methodology
5.3. Indicator Identification
6. Discussion
6.1. Contributions of the Review
6.2. Limitations of the Review
7. Conclusions
Author Contributions
Funding
Conflicts of Interest
Abbreviations
| EP | Energy Policy |
| GHG | Greenhouse Effect Gases |
| CBA | Cost-Benefit Analysis |
| ROA | Return on Assets |
| RE | Renewable Energy |
| GDP | Gross Domestic Product |
| MCDM | Multi-criteria Decision Making |
Appendix A. Identification of Documents by Search Terms
| # | Name of Document | Authors |
|---|---|---|
| 1 | Proposing an evaluation framework for energy policy making incorporating equity: Applications in Australia | (Chapman et al., 2016a) [16]. |
| 2 | An analytical framework for energy policy evaluation | (Chen, 2011) [18]. |
| 3 | Energy efficiency policy evaluation by moving from techno-economic | (Bukarica & Tomšić, 2017) [46]. |
| 4 | Why is South Korea’s renewable energy policy failing? A qualitative evaluation | (Yoon & Sim, 2015) [77]. |
| 5 | A multiple perspective modeling and simulation approach for renewable energy policy evaluation | (Alyamani, Damgacioglu, Celik, Asfour, & Feiock, 2016) [19]. |
| 6 | Consumers’ evaluation of national new energy vehicle policy in China: An analysis based on a four paradigm model perceptions of importance and satisfaction | (W. Li, Long, & Chen, 2016) [68]. |
| 7 | Renewable energy policy evaluation using real option model—The case of Taiwan | (Lee & Shih, 2010) [20]. |
| 8 | Analysis of energy end-use efficiency policy in Spain | (Collado & Díaz, 2017) [47]. |
| 9 | Development and assessment of renewable energy policy scenarios by 2030 for Bulgaria | (Nikolaev & Konidari, 2017) [21]. |
| # | Number of Document | Number of Document |
|---|---|---|
| 10 | Residential solar PV policy: An analysis of impacts, successes, and failures in the Australian case | (Chapman et al., 2016b) [17]. |
| 11 | Conceptual and empirical advances in analysing policy mixes for energy | (Rogge, Kern, & Howlett, 2017) [66]. |
| 12 | IRENA: Evaluating Renewable Energy Policy: A Review of Criteria and Indicators for Assessment | (IRENA, Nicholls, Mawhood, Gross, & Castillo-Castillo, 2014) [67]. |
| 13 | Strengthening the Energy Policy Making Process and Sustainability Outcomes in the OECD through Policy Design | (Chapman et al, 2016c) [76]. |
| 14 | Moving Toward Energy Efficiency: A Results-Driven Analysis of Utility Based Energy Efficiency Policies | (Theel & Westgaard, 2017) [13]. |
| 15 | Evaluation of Energy Policy Instruments for the Adoption of Renewable Energy: Case of Wind Energy in the Pacific Northwest U.S. | (Abotah, 2015) [15]. |
| 16 | Climate and energy policy solutions for China | (Qiang et al., 2016) [44]. |
| 17 | Evaluating Consistency in Environmental Policy Mixes through Policy, Stakeholder, and Contextual Interactions | (Lieu et al., 2018) [14]. |
| 18 | A Framework for Energy Policy Evaluation and Improvement Incorporating Quantified Social Equity | (A.J. Chapman, 2016) [48]. |
| 19 | Evaluation of Hawaii’s Renewable Energy Policy and Procurement | (Energy and Environmental Economics, 2014) [45]. |
| # | Name of Document | Authors |
|---|---|---|
| 20 | Public perceptions of energy policies: Predicting support, opposition, and non-substantive responses | (Edwards, 2018) [71]. |
| 21 | Ex-post assessment of China’s industrial energy efficiency policies during the 11th Five-Year Plan | (Yu, Wang, Li, Qi, & Tamura, 2015) [24]. |
| 22 | Energy security and renewable energy policy analysis of Pakistan | (Aized, Shahid, Bhatti, Saleem, & Anandarajah, 2018) [25]. |
| 23 | Energy policy assessment at strategic, tactical, and operational levels: Case studies of EU 20-20-20 and U.S. Executive Order 13514 | (Arababadi, Moslehi, El Asmar, Haavaldsen, & Parrish, 2017) [26]. |
| 24 | Energy democracy: Goals and policy instruments for sociotechnical transitions | (Matthew J. Burke & Stephens, 2017) [27]. |
| 25 | Efficient, equitable and sustainable energy policy in a small open economy Concepts and assessments | (Chang & Fang, 2017) [28]. |
| 26 | Comprehensive effectiveness assessment of renewable energy generation policy: A partial equilibrium analysis in China | (Liu et al., 2018) [52]. |
| 27 | Assessment of energy policies to promote photovoltaic generation in the European Union | (García-Álvarez, García, & Soares, 2018) [29]. |
| 28 | A review of energy and power planning and policies of Pakistan | (Mirjat et al., 2017) [30]. |
| 29 | An Alternative Assessment of Global Climate Policies | (Atalla, Bigerna, Bollino, & Polinori, 2018) [31]. |
| # | Name of Document | Authors |
|---|---|---|
| 30 | Effectiveness of policy incentives on electric vehicle acceptance in China: A discrete choice analysis | (Wang, Tang, & Pan, 2017) [69]. |
| 31 | Analysis of the effectiveness of national renewable energy policies: A case of photovoltaic policies | (Hafeznia, Aslani, Anwar, & Yousefjamali, 2017) [22]. |
| 32 | The effectiveness of China’s wind power policy: An empirical analysis | (X. Zhao, Li, Zhang, Yang, & Liu, 2016) [49]. |
| 33 | The policy effectiveness of economic instruments for the photovoltaic and wind power development in the European Union | (S. J. Li, Chang, & Chang, 2017) [23]. |
| 34 | The effectiveness of federal renewable policies in India | (Shrimali, Srinivasan, Goel, & Nelson, 2017) [51]. |
| # | Name of Document | Authors |
|---|---|---|
| 35 | Effectiveness of policy measures in transforming the energy system | (Lund, 2007) [53]. |
| 36 | U.S. state policies for renewable energy: Context and effectiveness | (Delmas & Montes-sancho, 2011) [32]. |
| 37 | Which renewable energy policy is a venture capitalist’s best friend? Empirical evidence from a survey of international cleantech investors | (B & Rolf, 2009) [75]. |
| 38 | The effectiveness of different policy regimes for promoting wind power: Experiences from the states | (Menz & Vachon, 2006) [33]. |
| 39 | The effectiveness of European energy policy on the Italian system: Regional evidences from a hierarchical cluster analysis approach | (Arbolino, Boffardi, & Ioppolo, 2019) [34]. |
| 40 | Analysing the effectiveness of renewable energy supporting policies in the European Union | (Harmelink, Voogt, & Crème,2006) [72]. |
| 41 | The effectiveness of policy instruments in promoting bioenergy | (Thornley & Cooper, 2008) [35]. |
| 42 | A quantile approach to assess the effectiveness of the subsidy policy for energy-efficient home appliances: Evidence from Rizhao, China | (Yao, Liu, & Yan, 2014) [73]. |
| 43 | Assessing the strength and effectiveness of renewable electricity feed-in tariffs in European Union countries | (Jenner, Groba, & Indvik, 2013) [36]. |
| 44 | Feed-in tariff vs. renewable portfolio standard: An empirical test of their relative effectiveness in promoting wind capacity development | (Dong, 2012) [37]. |
| 45 | Wind electricity in Denmark: A survey of policies, their effectiveness and factors motivating their introduction | (Agnolucci, 2007) [54]. |
| 46 | Effectiveness through risk reduction: a comparison of the renewable obligation in England and Wales and the feed-in system in Germany | (Mitchell, Bauknecht, & Connor, 2006) [55]. |
| 47 | Double dividend effectiveness of energy tax policies and the elasticity of substitution: A CGE appraisal | (Sancho, 2010) [38]. |
| 48 | Assessing the effectiveness of city-level electric vehicle policies in China | (Qiu, Zhou, & Sun, 2019) [56]. |
| 49 | Renewable energy policy effectiveness. A panel data analysis across Europe and Latin America | (Menanteau & El-methni, 2020) [39]. |
| # | Name of Document | Authors |
|---|---|---|
| 50 | Policy Effectiveness in Energy Conservation and Emission Reduction | (Yuan et al, 2011) [57]. |
| 51 | An ex-ante evaluation of the EU Energy Efficiency Directive—Article 7 | (Rosenow, Leguijt, Pato, & Eyre, 2016) [58]. |
| 52 | Effectiveness, Implementation, and Policy Diffusion: Or “Can We Make That Work for Us? | (Nicholson-crotty & Carley, 2016) [59]. |
| # | Name of Document | Authors |
|---|---|---|
| 53 | Multicriteria evaluation and public participation: the case of UK energy policy | (Stagl, 2006) [40]. |
| 54 | A real option model for renewable energy policy evaluation with application to solar PV power generation in China | (Zhang, Zhou, & Zhou, 2014) [60]. |
| 55 | Economic and Technological Models for Evaluation of Energy Policy | (Hoffman et al., 1977) [41]. |
| 56 | State renewable energy electricity policies: An empirical evaluation of effectiveness | (Carley, 2009) [42]. |
| 57 | Theory-based policy evaluation of 20 energy efficiency instruments | (Harmelink, Nilsson, & Harmsen, 2008) [76]. |
| 58 | Policy instruments fostering wind energy projects multi-perspective evaluation approach | (Enzensberger, Wietschel, & Rentz, 2002) [70]. |
| 59 | Outcome indicators for the evaluation of energy policy instruments and technical change | (Neij & Kerstin, 2006) [61]. |
| 60 | Hybrid agent-based simulation for policy evaluation of solar power generation systems | (Zhao, Mazhari, Celik, & Son, 2011) [62]. |
| 61 | The evaluation of renewable energy policies across EU countries and US states: An econometric approach | (Kilinc-ata, 2016) [43]. |
| 62 | An evaluation of government incentives for new energy vehicles in China focusing on vehicle purchasing restrictions | (Ma, Fan, & Feng, 2020) [72]. |
| 63 | Performance evaluation of renewable energy support policies, applied on Flanders’ tradable certificates system | (Verbruggen, 2009) [63]. |
| 64 | Eco-labeling for energy efficiency and sustainability: a meta-evaluation of US programs | (Banerjee & Solomon, 2003) [64]. |
| 65 | Evaluation and optimization of feed-in tariffs | (Kim & Lee, 2012) [65]. |
| # | Name of Document | Authors |
|---|---|---|
| 66 | Taxing sulphur dioxide emissions: A policy evaluation from public health perspective in China | (Ling-yun & Jia-jia, 2016) [74]. |
Appendix B
| Name | Issued by | Source |
|---|---|---|
| Energy Indicators | Sustainable Energy Authority of Ireland | (Statistics, 2012) [85]. |
| Energy Indicators for Sustainable Development: Country Studies | International Atomic Energy Agency & United Nations Department of Economic and Social Affairs | (IAEA et al., 2007) [86]. |
| Indicators for Energy Sustainable Development Guidelines and Methodologies | International Atomic Energy Agency & World Bank and Sustainable Energy for All | (IAEA et al., 2007) [87]. |
| Eurostat Energy indicators | Eurostat | (Eurostat, 2017) [88]. |
| Energy Indicators | Organization of the Petroleum Exporting Countries | (OPEC, 2017) [89]. |
| Energy indicators for electricity production | Centre for Environmental Design of Renewable Energy | (CEDREN, 2012) [90]. |
| Renewable energy indicators 2013 | The Global Carbon Capture and Storage Institute | (Global CCS Institute, 2013) [91]. |
| Energy Efficiency Indicators | World Energy Council | (World Energy Council, 2016) [92]. |
| Energy Efficiency Indicators: Fundamentals on Statistics | International Energy Agency | (International Energy Agency, 2014) [93]. |
| India Energy Indicators Index | Ycharts, cloud-based investment decision-making platform. | (Ycharts, 2018) [94]. |
| New Zealand Energy Indicators | Ministry of Business, Innovation and Employment | (Business & Employment, 2016) [95]. |
| EEA energy and environment indicators | European Environmental Agency | (European Environmental Agency, 2005) [110]. |
| UK Energy Sector Indicators 2015 | Department of Energy and Climate change | (DECC, 2015) [111]. |
| Canada Energy Statistics | Statistics Canada | (Government of Canada, 2016) [112]. |
| Odysee Project Database(Indicators) | Enerdata | (Enerdata, 2016) [113]. |
| Indicators and potentials in buildings, communities, and energy systems | Consultancy Group | (Forsström et al., 2011) [114]. |
| MENA-Energy Indicators (2017) | World Bank Group | (World Bank Group, 2017) [115]. |
| Sweden Energy Indicators | Sweden Energy Agency | (Swedish Energy Agency, 2016) [116]. |
| Regulatory Indicators for Sustainable Energy | Energy Sector Management Assistance Program, World Bank | (World Bank Group, 2018) [117]. |
| Nordic Countries Energy Indicators | Nordic Energy Research | (Nordic Energy Research, 2017) [118]. |
| Evaluating Renewable Energy Policy: Indicators | International Renewable Energy Agency | (IRENA et al. 2014) [24]. |
| Energy efficiency and conservation indicators in Yemen | Ali M. Al-Ashwal | (Al-Ashwal, 2016) [119]. |
| Measuring Economic Policy Uncertainty | Baker et al. | (Scott R. Baker, Nicholas Bloom, 2016) [120]. |
| Name | Issued by | Source |
|---|---|---|
| Government at a Glance—2017 edition | Organisation for Economic Co-operation and Development | (OECD, 2017) [105]. |
| Indicators of Effective Policy Development & Implementation | Schoolwide Integrated Framework for Transformation | (Stonemeier, Trader, Kaloi, & Williams, 2016) [121]. |
| Indicators for policy management | Interagency (leaded by the United Nations Development Programme) | (UNDP, 2005) [122]. |
| Climate policy confidence indicator | Grantham Research Institute on Climate Change and indicators | (Mcdowall, Zenghelis, & Drummond, 2016) [123]. |
| Measuring Willingness to Pay for Electricity | Asian Development Bank | (Choynowski, 2002) [96]. |
| World Energy Trilemma Index 2018 | World Energy Council | (World Energy Council, &Wyman 2018) [99]. |
| World Bank Data | The World Bank | (The World Bank, 2019) [124]. |
| Harmonized Competitiveness Indicators (HCIs) | European Central Bank | (European Central Bank, 2019) [100]. |
| Global Competitiveness Index | World Economic Forum | (World Economic Forum, 2018) [101]. |
| Environmental Sustainability Indicator | Government of Canada | (Government of Canada, 2019) [102]. |
| Electricity Access Data | World Bank | (The World Bank, 2019) [98]. |
| Environmental Performance Index (EPI) | Yale, Center for Environmental Law and Policy and other int. organizations | (Yale, 2019) [103]. |
| Energy Equity Indicators | California Energy Commission | (California Energy Commission, 2019) [125]. |
| Greenhouse gas inventories | European Commission | (Maria, Dg, & Eea, 2018) [126]. |
| Mitigation Goal Standard | World Resource Institute | (Levin, Owen-, Dickinson, & Barth, 2014) [127]. |
| Policy and Action Standard | World Resource Institute | (Rich et al., 2015) [128]. |
| Climate Action Tracker | New Climate Institute, Ecofys and Climate Analytic | (Climate Action Tracker, 2019) [129]. |
| Baseline Emission Inventory | Covenant of Mayors | (Covenant of Mayors, 2010) [130]. |
| Environmental Protection Indicators for California (EPIC) | California Environmental Protection Agency, the Resources Agency, the Department of Health Services | (California Environmental Protection Agency (Cal/EPA), the Resources Agency, 2004) [131]. |
| Renewables 2018 global status report | REN21 (a multi-stakeholder network) | (Hales, 2018) [132]. |
| Cost-Effectiveness and Productivity KPIs | KPI Drafting Group | (KPI Drafting Group, 2001) [133]. |
| New and Renewable Technologies for Sustainable Development Book | Naim Hamdia Afgan and Maria Cristina Ramos de Carvalho | (Afgan & Carvalho, 2002) [134]. |
| New Energy Externalities Developments for Sustainability | Paul Scherrer Institut | (Stefan Hirschberg, Christian Bauer, Peter Burgherr, Roberto Dones, Andrew Simons, 2008) [135]. |
| Sustainability and Financial Performance of Companies in the Energy Sector in Romania | Dragos Paun | (Paun, 2017) [136]. |
| Consumers’ willingness to pay for renewable energy: A meta-regression analysis | Chunbo Ma et al. | (C. Ma, Rogers, Kragt, & Zhang, 2016) [137]. |
| Assessing the performance of renewable energy support policies with quantitative indicators | DIA-CORE Project | (Held et al., 2014) [97]. |
| Energy Intensity Indicator | U.S. Department of Energy’s Office of Energy Efficiency and Renewable Energy | (Office of Energy Efficiency & Renewable Energy, 2019) [138]. |
| Worldwide Governance Indicators | Kaufmann et al. | (Kaufmann et al., 2010) [104]. |
References
- UNFCCC. Reporting and Review under the Paris Agreement. 2020. Available online: https://unfccc.int/process-and-meetings/transparency-and-reporting/reporting-and-review-under-the-paris-agreement (accessed on 11 November 2020).
- UNDRR. What is the Sendai Framework? 2020. Available online: https://www.undrr.org/implementing-sendai-framework/what-sendai-framework (accessed on 9 November 2020).
- Berlin.de. Climate-Neutral Berlin 2050. 2020. Available online: https://www.berlin.de/sen/uvk/en/climate-protection/climate-neutral-berlin-2050/ (accessed on 26 October 2020).
- The City of Ann Arbor. Ann Arbor’s Living Carbon Neutrality Plan; Ann Arbor City Council: Ann Arbor, MI, USA, 2020. [Google Scholar]
- Bayside City Council. Carbon Neutrality Action Plan 2018–2020; Bayside City Council: Bayside City, VIC, Australia, 2017. [Google Scholar]
- Umwelt und Natur/Green City/Climate Protection/Climate-Neutral City. Climate-Neutral City. 2020. Available online: https://www.freiburg.de/pb/Len/642986.html (accessed on 26 October 2020).
- UNFCCC. Action on Climate and SDGs. 2020. Available online: https://unfccc.int/topics/action-on-climate-and-sdgs/action-on-climate-and-sdgs (accessed on 18 September 2020).
- Parsons, J. Indicators of Inputs, Activities, Outputs, Outcomes and Impacts in Security and Justice Programming; Practice Products for the CCVRI; Conflict, Crime, and Violence Results Initiative: London, UK, 2013; pp. 1–29. [Google Scholar]
- Cambridge Dictionary. Success. 2018. Available online: https://dictionary.cambridge.org/es-LA/dictionary/essential-british-english/success (accessed on 12 September 2018).
- Cambridge Dictionary. Efficacy. 2018. Available online: https://dictionary.cambridge.org/es-LA/dictionary/essential-british-english/efficacy (accessed on 12 September 2018).
- Cambridge Dictionary. Effectiveness. 2018. Available online: https://dictionary.cambridge.org/esLA/dictionary/essential-british-english/effectiveness (accessed on 12 September 2018).
- Ernst, E.; Pittler, M.H. Efficacy or effectiveness? J. Intern. Med. 2006, 260, 488–490. [Google Scholar] [CrossRef]
- Theel, S.; Westgaard, A. Moving Toward Energy Efficiency: A Results-Driven Analysis of Utility-Based Energy Efficiency Policies. 2017. Available online: http://search.proquest.com.ezproxy.psz.utm.my/docview/272082138?pqorigsite=summon (accessed on 3 February 2018).
- Lieu, J.; Spyridaki, N.A.; Alvarez-Tinoco, R.; van der Gaast, W.; Tuerk, A.; van Vliet, O. Evaluating consistency in environmental policy mixes through policy, stakeholder, and contextual interactions. Sustainability 2018, 10, 1896. [Google Scholar] [CrossRef]
- Abotah, R. Evaluation of Energy Policy Instruments for the Adoption of Renewable Energy: Case of Wind Energy in the Pacific Northwest US; Portland State University: Portland, OR, USA, 2015; p. 282. [Google Scholar]
- Chapman, A.J.; McLellan, B.; Tezuka, T. Residential solar PV policy: An analysis of impacts, successes and failures in the Australian case. Renew. Energy 2016, 86, 1265–1279. [Google Scholar] [CrossRef]
- Chapman, A.J.; McLellan, B.; Tezuka, T. Proposing an evaluation framework for energy policy making incorporating equity: Applications in Australia. Energy Res. Soc. Sci. 2016, 21, 54–69. [Google Scholar] [CrossRef]
- Chen, C.C. An analytical framework for energy policy evaluation. Renew. Energy 2011, 36, 2694–2702. [Google Scholar] [CrossRef]
- Alyamani, T.; Damgacioglu, H.; Celik, N.; Asfour, S.; Feiock, R. A multiple perspective modeling and simulation approach for renewable energy policy evaluation. Comput. Ind. Eng. 2016, 102, 280–293. [Google Scholar] [CrossRef]
- Lee, S.C.; Shih, L.H. Renewable energy policy evaluation using real option model—The case of Taiwan. Energy Econ. 2010, 32 (Suppl. S1), S67–S78. [Google Scholar] [CrossRef]
- Nikolaev, A.; Konidari, P. Development and assessment of renewable energy policy scenarios by 2030 for Bulgaria. Renew. Energy 2017, 111, 792–802. [Google Scholar] [CrossRef]
- Hafeznia, H.; Aslani, A.; Anwar, S.; Yousefjamali, M. Analysis of the effectiveness of national renewable energy policies: A case of photovoltaic policies. Renew. Sustain. Energy Rev. 2017, 79, 669–680. [Google Scholar] [CrossRef]
- Li, S.J.; Chang, T.H.; Chang, S.L. The policy effectiveness of economic instruments for the photovoltaic and wind power development in the European Union. Renew. Energy 2017, 101, 660–666. [Google Scholar] [CrossRef]
- Yu, Y.; Wang, X.; Li, H.; Qi, Y.; Tamura, K. Ex-post assessment of China’s industrial energy efficiency policies during the 11th Five-Year Plan. Energy Policy 2015, 76, 132–145. [Google Scholar] [CrossRef]
- Aized, T.; Shahid, M.; Bhatti, A.A.; Saleem, M.; Anandarajah, G. Energy security and renewable energy policy analysis of Pakistan. Renew. Sustain. Energy Rev. 2018, 84, 155–169. [Google Scholar] [CrossRef]
- Arababadi, R.; Moslehi, S.; El Asmar, M.; Haavaldsen, T.; Parrish, K. Energy policy assessment at strategic, tactical, and operational levels: Case studies of EU 20-20-20 and U.S. Executive Order 13514. Energy Policy 2017, 109, 530–538. [Google Scholar] [CrossRef]
- Burke Matthew, J.; Stephens, J.C. Energy democracy: Goals and policy instruments for sociotechnical transitions. Energy Res. Soc. Sci. 2017, 33, 35–48. [Google Scholar] [CrossRef]
- Chang, Y.; Fang, Z. Efficient, equitable and sustainable energy policy in a small open economy: Concepts and assessments. Energy Policy 2017, 105, 493–501. [Google Scholar] [CrossRef]
- García-Álvarez, M.T.; García, L.C.; Soares, I. Assessment of energy policies to promote photovoltaic generation in the European Union. Energy 2018. [Google Scholar] [CrossRef]
- Mirjat, N.H.; Uqaili, M.A.; Harijan, K.; Valasai, G.; Das Shaikh, F.; Waris, M. A review of energy and power planning and policies of Pakistan. Renew. Sustain. Energy Rev. 2017, 79, 110–127. [Google Scholar] [CrossRef]
- Atalla, T.; Bigerna, S.; Bollino, C.A.; Polinori, P. An alternative assessment of global climate policies. J. Policy Model. 2018. [Google Scholar] [CrossRef]
- Delmas, M.A.; Montes-sancho, M.J. US state policies for renewable energy: Context and effectiveness. Energy Policy 2011, 39, 2273–2288. [Google Scholar] [CrossRef]
- Menz, F.C.; Vachon, S. The effectiveness of different policy regimes for promoting wind power: Experiences from the states. Energy Policy 2006, 34, 1786–1796. [Google Scholar] [CrossRef]
- Arbolino, R.; Boffardi, R.; Ioppolo, G. The effectiveness of European energy policy on the Italian system: Regional evidences from a hierarchical cluster analysis approach. Energy Policy 2019, 132, 47–61. [Google Scholar] [CrossRef]
- Thornley, P.; Cooper, D. The effectiveness of policy instruments in promoting bioenergy. Biomass Bioenergy 2008, 32, 903–913. [Google Scholar] [CrossRef]
- Jenner, S.; Groba, F.; Indvik, J. Assessing the strength and effectiveness of renewable electricity feed-in tariffs in European Union countries. Energy Policy 2013, 52, 385–401. [Google Scholar] [CrossRef]
- Dong, C.G. Feed-in tariff vs. renewable portfolio standard: An empirical test of their relative effectiveness in promoting wind capacity development. Energy Policy 2012, 42, 476–485. [Google Scholar] [CrossRef]
- Sancho, F. Double dividend effectiveness of energy tax policies and the elasticity of substitution: A CGE appraisal. Energy Policy 2010, 38, 2927–2933. [Google Scholar] [CrossRef]
- Bersalli, G.; Menanteau, P.; El-methni, J. Renewable energy policy effectiveness: A panel data analysis across Europe and Latin America. Renew. Sustain. Energy Rev. 2020, 133. [Google Scholar] [CrossRef]
- Stagl, S. Multicriteria evaluation and public participation: The case of UK energy policy. Land Use Policy 2006, 23, 53–62. [Google Scholar] [CrossRef]
- Hoffman, K.C.; Jorgenson, D.W.; The, S.; Journal, B.; Autumn, N.; Hoffman, K.C. Economic and technological models for evaluation of energy policy published. Bell. J. Econ. 1977, 8, 444–466. [Google Scholar] [CrossRef]
- Carley, S. State renewable energy electricity policies: An empirical evaluation of effectiveness. Energy Policy 2009, 37, 3071–3081. [Google Scholar] [CrossRef]
- Kilinc-ata, N. Energy for sustainable development the evaluation of renewable energy policies across EU countries and US states: An econometric approach. Energy Sustain. Dev. 2016, 31, 83–90. [Google Scholar] [CrossRef]
- Qiang, L.; Chuan, T.; Xiaoqi, Z.; Kejun, J.; Chenmin, H.; Harvey, H.; Aggarwal, S.; Busch, C.; Rissman, J.; Orvis, R.; et al. Climate and Energy Policy Solutions for China Quantitative Analysis and Policy Recommendations for the 13Th Five-Year Plan. 2016. Available online: https://energyinnovation.org/wp-content/uploads/2016/07/ChinaPolicySolutions_ExecutiveSummary_EN.pdf (accessed on 22 February 2018).
- Energy and Environmental Economics. Evaluation of Hawaii’s Renewable Energy Policy and Procurement; Energy and Environmental Economics, Inc.: San Francisco, CA, USA, 2014. [Google Scholar]
- Bukarica, V.; Tomšić, Ž. Energy efficiency policy evaluation by moving from techno-economic towards whole society perspective on energy efficiency market. Renew. Sustain. Energy Rev. 2017, 70, 968–975. [Google Scholar] [CrossRef]
- Collado, R.R.; Díaz, M.T.S. Analysis of energy end-use efficiency policy in Spain. Energy Policy 2017, 101, 436–446. [Google Scholar] [CrossRef]
- Chapman, A.J. A Framework for Energy Policy Evaluation and Improvement Incorporating Quantified Social Equity. Ph.D. Thesis, Kyoto University, Kyoto, Japan, 2016. [Google Scholar]
- Zhao, X.; Li, S.; Zhang, S.; Yang, R.; Liu, S. The effectiveness of China’s wind power policy: An empirical analysis. Energy Policy 2016, 95, 269–279. [Google Scholar] [CrossRef]
- Ma, S.; Fan, Y.; Feng, L. An evaluation of government incentives for new energy vehicles in China focusing on vehicle purchasing restrictions. Energy Policy 2020, 110, 609–618. [Google Scholar] [CrossRef]
- Shrimali, G.; Srinivasan, S.; Goel, S.; Nelson, D. The effectiveness of federal renewable policies in India. Renew. Sustain. Energy Rev. 2017, 70, 538–550. [Google Scholar] [CrossRef]
- Liu, D.; Liu, M.; Xu, E.; Pang, B.; Guo, X.; Xiao, B.; Niu, D. Comprehensive effectiveness assessment of renewable energy generation policy: A partial equilibrium analysis in China. Energy Policy 2018, 115, 330–341. [Google Scholar] [CrossRef]
- Lund, P.D. Effectiveness of policy measures in transforming the energy system. Energy Policy 2007, 627–639. [Google Scholar] [CrossRef]
- Agnolucci, P. Wind electricity in Denmark: A survey of policies, their effectiveness and factors motivating their introduction. Renew. Sustain. Energy Rev. 2007, 11, 951–963. [Google Scholar] [CrossRef]
- Mitchell, C.; Bauknecht, D.; Connor, P.M. Effectiveness through risk reduction: A comparison of the renewable obligation in England and Wales and the feed-in system in Germany. Energy Policy 2006, 34, 297–305. [Google Scholar] [CrossRef]
- Qiu, Y.Q.; Zhou, P.; Sun, H.C. Assessing the effectiveness of city-level electric vehicle policies in China. Energy Policy 2019, 130, 22–31. [Google Scholar] [CrossRef]
- Yuan, M.; Tuladhar, S.; Bernstein, P.; Lane, L. Policy Effectiveness in Energy Conservation and Emission Reduction. Strategies for Mitigating Climate Chang. Energy J. 2011, 32, 153–172. [Google Scholar] [CrossRef]
- Rosenow, J.A.N.; Leguijt, C.O.R.; Pato, Z.; Eyre, N. An ex-ante evaluation of the EU Energy Efficiency Directive—Article 7. Econ. Energy Environ. Policy 2016, 5, 45–64. [Google Scholar] [CrossRef]
- Nicholson-Crotty, A.S.; Carley, S. Effectiveness, Implementation, and Policy Diffusion: Or “Can We Make That Work for Us?”. State Polit. Policy Q. 2016, 16, 78–97. [Google Scholar] [CrossRef]
- Zhang, M.; Zhou, D.; Zhou, P. A real option model for renewable energy policy evaluation with application to solar PV power generation in China. Renew. Sustain. Energy Rev. 2014, 40, 944–955. [Google Scholar] [CrossRef]
- Neij, L.; Kerstin, A. Outcome indicators for the evaluation of energy policy instruments and technical change. Energy Policy 2006, 34, 2662–2676. [Google Scholar] [CrossRef]
- Zhao, J.; Mazhari, E.; Celik, N.; Son, Y. Simulation Modelling Practice and Theory Hybrid agent-based simulation for policy evaluation of solar power generation systems. Simul. Model. Pract. Theory 2011, 19, 2189–2205. [Google Scholar] [CrossRef]
- Verbruggen, A. Performance evaluation of renewable energy support policies, applied on. Energy Policy 2009, 37, 1385–1394. [Google Scholar] [CrossRef]
- Banerjee, A.; Solomon, B.D. Eco-labeling for energy efficiency and sustainability: A meta-evaluation of US programs. Energy Policy 2003, 31, 109–123. [Google Scholar] [CrossRef]
- Kim, K.; Lee, C. Evaluation and optimization of feed-in tariffs. Energy Policy 2012, 49, 192–203. [Google Scholar] [CrossRef]
- Rogge, K.S.; Kern, F.; Howlett, M. Conceptual and empirical advances in analysing policy mixes for energy transitions. Energy Res. Soc. Sci. 2017, 33, 1–10. [Google Scholar] [CrossRef]
- Nicholls, J.; Mawhood, R.; Gross, R.; Castillo-Castillo, A.; IRENA. Evaluating Renewable Energy Policy: A Review of Criteria and Indicators for Assessment. 2014. Available online: http://www.irena.org/documentdownloads/publications/evaluating_re_policy.pdf (accessed on 18 January 2019).
- Li, W.; Long, R.; Chen, H. Consumers’ evaluation of national new energy vehicle policy in China: An analysis based on a four paradigm model. Energy Policy 2016, 99, 33–41. [Google Scholar] [CrossRef]
- Wang, N.; Tang, L.; Pan, H. Effectiveness of policy incentives on electric vehicle acceptance in China: A discrete choice analysis. Transp. Res. Part. A Policy Pract. 2017, 105, 210–218. [Google Scholar] [CrossRef]
- Enzensberger, N.; Wietschel, M.; Rentz, O. Policy instruments fostering wind energy projects a multi-perspective evaluation approach. Energy Policy 2002, 30, 793–801. [Google Scholar] [CrossRef]
- Edwards, M.L. Public perceptions of energy policies: Predicting support, opposition, and nonsubstantive responses. Energy Policy 2018, 117, 348–357. [Google Scholar] [CrossRef]
- Harmelink, M.; Voogt, M.; Cremer, C. Analysing the effectiveness of renewable energy supporting policies in the European Union. Energy Policy 2006, 34, 343–351. [Google Scholar] [CrossRef]
- Yao, X.; Liu, Y.; Yan, X. Short Communication A quantile approach to assess the effectiveness of the subsidy policy for energy-ef fi cient home appliances: Evidence from Rizhao, China. Energy Policy 2014, 73, 512–518. [Google Scholar] [CrossRef]
- Ling-Yun, H.E.; Jia-Jia, O.U. Taxing sulphur dioxide emissions: A policy evaluation from public health perspective in China. Energy Environ. 2016, 27, 755–764. [Google Scholar] [CrossRef]
- Bürer, M.J.; Wüstenhagen, R. Which renewable energy policy is a venture capitalist’s best friend? Empirical evidence from a survey of international cleantech investors. Energy Policy 2009, 37, 4997–5006. [Google Scholar] [CrossRef]
- Chapman, A.; Mclellan, B.; Tezuka, T. Administrative sciences Strengthening the Energy Policy Making Process and Sustainability Outcomes in the OECD through Policy Design. Adm. Sci. 2016, 6, 9. [Google Scholar] [CrossRef]
- Yoon, J.H.; Sim, K. Why is South Korea’s renewable energy policy failing? A qualitative evaluation. Energy Policy 2015, 86, 369–379. [Google Scholar] [CrossRef]
- Harmelink, M.; Nilsson, L.; Harmsen, R. Theory-based policy evaluation of 20 energy efficiency instruments. Energy Effic. 2008, 131–148. [Google Scholar] [CrossRef]
- Cambridge Dictionary. Affordability. 2019. Available online: https://dictionary.cambridge.org/es-LA/dictionary/english/affordability (accessed on 12 September 2019).
- Cambridge Dictionary. Accessibility. 2019. Available online: https://dictionary.cambridge.org/es-LA/dictionary/english/accessibility (accessed on 12 September 2019).
- Cambridge Dictionary. Competitiveness. 2019. Available online: https://dictionary.cambridge.org/es-LA/dictionary/english/competitiveness (accessed on 12 September 2019).
- Cambridge Dictionary. Environmental Sustainability. 2019. Available online: https://dictionary.cambridge.org/es-LA/dictionary/english/environmentalsustainability (accessed on 12 September 2019).
- Cambridge Dictionary. Equity. 2019. Available online: https://dictionary.cambridge.org/es-LA/dictionary/english/equity (accessed on 12 September 2019).
- Cambridge Dictionary. Governance. 2019. Available online: https://dictionary.cambridge.org/es-LA/dictionary/english/goverance (accessed on 12 September 2019).
- Sustainable Energy Authority of Ireland. Energy in Ireland; Sustainable Energy Authority of Ireland: Dublin, Ireland, 2018. [Google Scholar]
- IAEA; UNDESA; IEA; EUROSTAT; EEA. Energy indicators for sustainable development: Guidelines and Methodologies. Energy 2007, 32, 875–882. [Google Scholar] [CrossRef]
- International Atomic Energy Agency; United Nations Department of Economic and Social Affairs. Energy Indicators for Sustainable Development: Country Studies; International Atomic Energy Agency: Paris, France; United Nations Department of Economic and Social Affairs: Rome, Italy, 2007; p. 463. [Google Scholar]
- Eurostat. Energy, Transport and Environment Indicators, 2017 ed.; Eurostat Pocketbook; Eurostat: Luxembourg, 2017; Volume 25, ISBN 978-92-79-74192-0. [Google Scholar] [CrossRef]
- OPEC. Market Indicators. 2017. Available online: http://www.opec.org/opec_web/en/data_graphs/4080.htm (accessed on 12 September 2018).
- CEDREN. Energy Indicators for Electricity Production Comparing Technologies; Centre for Environmental Design of Renewable Energy: Trondheim, Norway; DN (Directorate for Nature Management): Trondheim, Norway, 2012. [Google Scholar]
- Global CCS Institute. Renewable Energy Indicators 2013. Global CCS Institute: 2013. Available online: https://hub.globalccsinstitute.com/publications/renewables-2014-global-status-report/renewable-energy-indicators-2013 (accessed on 25 May 2018).
- World Energy Council. Energy Efficiency Indicators. 2016. Available online: https://www.worldenergy.org/data/efficiency-indicators/ (accessed on 28 May 2018).
- International Energy Agency. Energy Efficiency Indicators: Fundamentals on Statistics; IEA: Paris, France, 2014. [Google Scholar]
- Ycharts. India Energy Indicators. 2018. Available online: https://ycharts.com/indicators/regions/countries/IND/indicators?category=energy (accessed on 7 June 2018).
- Ministry of Business, Innovation & Employment in New Zealand 2016, 69. 2016. Available online: http://ci.nii.ac.jp/naid/40020762305/ (accessed on 8 September 2018).
- Choynowski, P. Measuring Willingness to Pay for Electricity; Asian Development Bank: Manila, Philippines, 2002. [Google Scholar]
- Held, A.; Ragwitz, M.; Boie, I.; Wigand, F.; Janeiro, L.; Klessmann, C.; Nabe, C.; Hussy, C.; Neuhoff, K.; Grau, T.; et al. Assessing the Performance of Renewable Energy Support Policies with Quantitative Indicators; Fraunhofer ISI: Karlshöhe, Germany, 2014. [Google Scholar]
- World Bank. World Bank Data. 2019. Available online: https://data.worldbank.org/indicator (accessed on 30 January 2019).
- Wyman, O.; World Energy Council. World Energy Trilemma Index; World Energy Council: London, UK, 2018. [Google Scholar]
- European Central Bank. Harmonised Competitiveness Indicators. 2019. Available online: https://data.europa.eu/euodp/en/data/dataset/ecb-competitiveness-indicators (accessed on 30 January 2019).
- Schwab, K.; World Economic Forum. The Global Competitiveness Report; World Economic Forum: Geneva, Switzerland, 2018. [Google Scholar]
- Government of Canada. Environmental Indicators-Canada.Ca. 2019. Available online: https://www.canada.ca/en/environment-climate-change/services/environmental-indicators.html (accessed on 25 January 2019).
- Yale. Introduction|Environmental Performance Index. 2019. Available online: https://epi.envirocenter.yale.edu/2018-epi-report/introduction (accessed on 8 January 2019).
- Kaufmann, D.; Kraay, A.; Mastruzzi, M. The Worldwide Governance Indicators: Methodology and Analytical Issues; The Worlwide Governance Indicators: Washington, DC, USA; Geneva, Switzerland, 2010. [Google Scholar]
- OECD. Goverment at Glance 2017; OECD Publishing: Paris, France, 2017. [Google Scholar]
- SDG Indicators. SDG Indicators. 2020. Available online: https://unstats.un.org/sdgs/indicators/indicators-list/ (accessed on 18 September 2020).
- Dalton, D.R.; Aguinis, H.; Dalton, C.M.; Bosco, F.A.; Pierce, C.A. Revisiting the file drawer problem in meta-analysis: An Assessment of published and non-published correlation matrices. Pers. Psychol. 2012, 65, 221–249. [Google Scholar] [CrossRef]
- Hedges, L.V.; Olkin, I. Statistical Methods for Meta-Analysis. J. Educ. Stat. 1985, 13, 75. [Google Scholar] [CrossRef]
- Bergh, D.D.; Aguinis, H.; Heavey, C.; Ketchen, D.J.; Boyd, B.K.; Su, P.; Joo, H. Using meta-analytic structural equation modeling to advance strategic management research: Guidelines and an empirical illustration via the strategic leadership-performance relationship. Strateg. Manag. J. 2016, 37, 477–497. [Google Scholar] [CrossRef]
- European Environmental Agency. EEA Core Set of Indicators; European Environmental Agency: Copenhagen, Denmark, 2005. [Google Scholar] [CrossRef]
- DECC. UK Energy Sector Indicators 2015, 102. 2015. Available online: https://www.gov.uk/government/statistics/uk-energy-sector-indicators-2015 (accessed on 25 September 2018).
- Government of Canada. About Environmental Sustainability Indicators-Canada.ca. 2016. Available online: https://www.canada.ca/en/environment-climate-change/services/environmental-indicators/about-sustainability.html (accessed on 7 January 2019).
- Enerdata. Free Energy Indicators|ODYSSEE. 2016. Available online: http://www.indicators.odyssee-mure.eu/online-indicators.html (accessed on 12 January 2019).
- Forsström, J.; Lahti, P.; Pursiheimo, E.; Rämä, M.; Shemeikka, J.; Sipilä, K.; Tuominen, P.; Wahlgren, I. Measuring Energy Efficiency: Indicators and Potentials in Buildings, Communities and Energy Systems; VTT Tiedotteita-Valtion Teknillinen Tutkimuskesku: Espoo, Finland, 2011. [Google Scholar]
- World Bank Group. MENA-Energy Indicators-Datasets-Energydata.Info. 2017. Available online: https://energydata.info/dataset/mena-energy-indicators-2017 (accessed on 15 January 2019).
- Swedish Energy Agency. Energy Indicators in Figures 2016-Follow-up of Sweden’s Energy Policy Goals. 2016. Available online: http://www.energimyndigheten.se/en/news/2016/energy-indicators-in-figures-2016---follow-up-of-swedens-energy-policy-goals/ (accessed on 25 January 2019).
- World Bank Group. Indicators|RISE. 2018. Available online: http://rise.esmap.org/indicators (accessed on 14 January 2019).
- Nordic Energy Research. Indicators-Nordic Energy Research. 2017. Available online: http://www.nordicenergy.org/indicators/ (accessed on 18 January 2019).
- Al-Ashwal, A.M. Future Cities and Environment; Springer Open: Luxembourg, 2016. [Google Scholar] [CrossRef]
- Baker, S.R.; Bloom, N.; Davis, S.J. Measuring Economic Policy Uncertainty. Q. J. Econ. 2016, 131, 1593–1636. [Google Scholar] [CrossRef]
- Stonemeier, B.J.; Trader, B.; Kaloi, L.; Williams, G. Indicators of Effective Policy Development & Implementation; SWIFT Center: Lawrence, NY, USA, 2016; pp. 1–7. [Google Scholar]
- UNDP. Indicators for Policy Management; United Nations: New York, NY, USA, 2005. [Google Scholar]
- Mcdowall, W.; Zenghelis, D.; Drummond, P. Climate Policy Confidence Indicator: Final Report to CCCEP; Grantham Research Institute on Climate Change and the Environment: London, UK, 2016. [Google Scholar]
- The World Bank. Access to Electricity (% of Population)|Data. 2019. Available online: https://data.worldbank.org/indicator/eg.elc.accs.zs (accessed on 29 January 2019).
- California Energy Commission. Energy Equity Indicators. 2019. Available online: https://www.energy.ca.gov/sb350/barriers_report/equity-indicators.html (accessed on 10 January 2019).
- Maria, A.; Dg, D.; Eea, R.F. EEA Report/2018 Annual European Union Greenhouse Gas Inventory 1990–2016 and Inventory Report 2018 Submission to the UNFCCC Secretariat; European Environment Agency: Luxembourg, 2018. [Google Scholar]
- Levin, K.; Owen, R.; Dickinson, J.; Barth, K.-K. Mitigation Goal Standard; World Resources Institute: Washington, DC, USA, 2014. [Google Scholar]
- Rich, D.; Finnegan, J.; Owen-Jones, R.; García-Guerrero, A.; Dickinson, J.; Barth, K. Policy and Action Standard; World Resources Institute: Washington, DC, USA, 2015. [Google Scholar]
- Climate Action Tracker. Scaling Up Climate Action Series|Climate Action Tracker. 2019. Available online: https://climateactiontracker.org/publications/scalingup/ (accessed on 24 January 2019).
- Covenant of Mayors. How to Develop a Sustainable Energy Action Plan; Covenant of Mayors: Brussels, Belgium, 2010. [Google Scholar]
- California Environmental Protection Agency (Cal/EPA) the Resources Agency; Department of Health Services. Environmental Protection Indicators for California (EPIC); California Environmental Protection Agency: Sacramento, CA, USA, 2004. [Google Scholar]
- Hales, D. Renewables 2018 Global Status Report; Renewable Energy Policy Network for the 21st Century: Paris, France, 2018. [Google Scholar]
- KPI Drafting Group. Working Paper Cost Effectiveness and Productivity KPIs; Version 1; EUROCONTROL: Brussels, Belgium, 2001. [Google Scholar]
- Afgan, N.H.; de Carvalho, M.C.R. New and Renewable Technologies for Sustainable Development; Springer Science & Business: New York, NY, USA, 2002. [Google Scholar]
- Hirschberg, S.; Bauer, C.; Burgherr, P.; Dones, R.; Simons, A.; Bachmann, T.; Carrera, D.G. New Energy Externalities Developments for Sustainability. Deliverable n° D3. 2-RS 2b Final Set of Sustainability Criteria and Indicators for Assessment of Electricity Supply Options; Paul Scherrer Institut: Villigen, Switzerland, 2008. [Google Scholar]
- Paun, D. Sustainability and Financial Performance of Companies in the Energy Sector in Romania. Sustainability 2017, 9, 1722. [Google Scholar] [CrossRef]
- Ma, C.; Rogers, A.A.; Kragt, M.E.; Zhang, F.F.; Polyakov, M.; Gibson, F.; Chalak, M.; Pandit, R.; Tapsuwan, S. Consumer Willingness to Pay for Renewable Energy: A Meta Analysis. Master’s Thesis, Norwegian University of Life Sciences, Ås, Norway, 2015. [Google Scholar]
- Office of Energy Efficiency & Renewable Energy. Energy Intensity Indicators|Department of Energy. 2019. Available online: https://www.energy.gov/eere/analysis/energy-intensity-indicators (accessed on 13 January 2019).


| Search Term | Source | Documents Reviewed | Documents Adopted |
|---|---|---|---|
| Energy Policy Evaluation | Sciencedirect | 18 | 9 |
| Energy Policy Evaluation | 17 | 10 | |
| Energy Policy Assessment | Sciencedirect | 16 | 10 |
| Energy Policy Effectiveness | Sciencedirect | 9 | 5 |
| Energy Policy Effectiveness | Google Scholar | 20 (3 repeated) | 15 |
| Energy Policy Effectiveness | JSTOR | 5 | 3 |
| Energy Policy Evaluation | Google Scholar | 19 (3 repeated) | 13 |
| Energy Policy Evaluation | JSTOR | 5 (1 repeated) | 1 |
| Level | Quantity | Document Numbers (from Tables in Appendix A) |
|---|---|---|
| National | 40 | 1–4; 6–11; 13; 16–18; 20; 21; 24–26; 28; 30–32; 34; 35; 45; 46; 50; 52; 53–55; 58–64; 66. |
| Regional (State) | 9 | 14; 15; 19; 27; 36; 38; 39; 47; 56. |
| International | 11 | 29; 33; 37; 40; 41; 43; 44; 49; 51; 57; 65. |
| Combined | 3 | 12; 23; 22. |
| Local | 3 | 5; 42; 48. |
| Time Framing of the Process | Quantity | Documents Numbers (from Tables in Appendix A) |
|---|---|---|
| Ex ante | 10 | 1; 5; 15; 22; 23; 29; 31; 40; 47; 51. |
| Ex post | 34 | 4; 8–10; 18; 21; 27; 32; 33; 35; 36; 38; 39; 41–63; 65; 66. |
| In progress | 7 | 19; 28; 30; 34; 46; 48; 64. |
| Combined | 2 | 14; 17. |
| Not inferred | 13 | 2; 3; 6; 7; 11–13; 16; 20; 24–26; 37. |
| Stakeholder Participation | Quantity | Documents Numbers (from Tables in Appendix A) |
|---|---|---|
| Yes | 19 | 3–6; 13; 14; 17; 20; 23; 29; 30; 37; 40; 53; 54; 58; 59, 64. |
| No | 47 | 1; 2; 5-12; 16; 18; 19; 21; 22; 24–28; 31–36; 38; 39; 41–52; 55–57; 60–63; 65; 66. |
| Methodology | Quantity | Documents Numbers (from Tables in Appendix A) |
|---|---|---|
| Statistical | 17 | 10; 14; 20; 27; 32; 33; 36; 38; 39; 42–44; 48; 52; 56; 61; 63. |
| Scenario | 12 | 1; 5; 9; 16; 18; 21; 22; 34; 53; 60; 65; 66. |
| Qualitative-based approach | 19 | 2–4; 11; 13; 17; 23–25; 28; 31; 37; 40; 41; 45; 46; 57; 58; 64. |
| Indicators | 4 | 8; 12; 35; 59. |
| Others | 14 | 6; 7; 15; 19; 26; 29; 30; 47; 49-51; 54; 56; 63. |
| Motivation | Quantity | Documents Numbers (from Tables in Appendix A) |
|---|---|---|
| Policy evaluation | 34 | 6–8; 13–16; 18–22; 27; 30; 32–34; 37; 39; 40; 45; 46; 49; 53–55; 57–62; 64-66. |
| Policy review | 7 | 23; 24; 26; 29; 35; 36; 51. |
| Support policy makers | 4 | 3; 5; 17; 20. |
| Evaluate policy success | 16 | 1; 9–12; 38; 41–44; 47; 48; 50; 52; 56; 63. |
| Creation of a methodology/framework | 5 | 2; 4; 25; 28; 31. |
| Document | GHG | Other Impacts |
|---|---|---|
| Lieu et al., 2018 [14]. | - | Environmental stakeholders |
| Abotah, 2015 [15]. | Low carbon economy | Environmental protection |
| Chapman et al., 2016a [16]. | GHG emissions | RE Deployment, RE Tech Efficiency |
| Chapman et al, 2016b [17]. | GHG emissions | - |
| Chen, 2011 [18]. | - | Eco-label system |
| Alyamani et al., 2016 [19]. | GHG emissions | - |
| Lee & Shih, 2010 [20]. | - | Environmental protection |
| Nikolaev & Konidari, 2017 [21]. | GHG emissions | - |
| Hafeznia, Aslani, Anwar, & Yousefjamali, 2017 [22]. | - | Climate information |
| S. J. Li et al., 2017 [23]. | - | RE energy production |
| Yu et al., 2015 [24]. | CO2 emissions | Energy savings |
| Aized et al., 2018 [25]. | GHG emissions | - |
| Arababadi et al., 2017 [26]. | GHG emissions | - |
| Burke & Stephens, 2017 [27]. | - | RE minimum requirements |
| Chang & Fang, 2017 [28]. | - | Sustainability in energy supply |
| García-Álvarez et al., 2018 [29]. | - | General environmental awareness |
| Mirjat et al., 2017 [30]. | - | General environmental awareness |
| Atalla et al., 2018 [31]. | Climate change mitigation | - |
| Delmas & Montes-sancho, 2011 [32]. | GHG emissions | Renewable resources |
| Menz & Vachon, 2006 [33]. | - | Resources capacity and quality |
| Arbolino et al., 2019 [34]. | GHG emissions | Renewable share |
| Thornley & Cooper, 2008 [35]. | - | Resource capacity |
| Jenner et al. 2013 [36] | - | Resources share |
| Dong, 2012 [37]. | GHG emissions | - |
| Sancho, 2010 [38]. | GHG emissions | - |
| Bersalli, et al., 2020 [39]. | GHG emissions | - |
| Stagl, 2006 [40]. | Global warming and climate change | Renewable energy use; Less-pollutant transportation |
| Hoffman et al., 1977 [41]. | GHG emissions | Environmental impact, energy resources |
| Carley, 2009 [42]. | - | Natural resource endowments, RE share |
| Kilinc-Ata, 2016 [43]. | GHG emissions | - |
| Document | Cost | Competitiveness |
|---|---|---|
| Chapman et al., 2016a [16]. | Energy price performance | Market growth and maturity |
| Theel & Westgaard, 2017 [13]. | Energy price and demand | GDP |
| Abotah, 2015 [15]. | Economic feasibility | - |
| Qiang et al., 2016 [44]. | Cost-Effectiveness | - |
| Lieu et al., 2018 [14]. | Supply chain Stakeholders and Service providers | - |
| Chapman et al., 2016b [17]. | Generation Cost, Electricity Price Impact, Levelized cost of electricity (LCOE) | GDP Impact and Market Impact |
| Energy and Environmental Economics, 2014 [45]. | Net Cost | - |
| Chen, 2011 [18]. | Energy demand, energy price | - |
| Bukarica & Tomšić, 2017 [46]. | - | Market barriers |
| Alyamani et al., 2016 [19]. | Energy demand, cost, and price | Utility profits and revenue |
| Lee & Shih, 2010 [20]. | - | Macroeconomic parameters |
| Collado & Díaz, 2017 [47]. | Energy savings | - |
| Nikolaev & Konidari, 2017 [21]. | Internalized total cost | Attractiveness in RES investment |
| A.J. Chapman [48]. | Generation Cost, Electricity Price | GDP Impact and Market Impact |
| X. Zhao et al., 2016 [49]. | Power demand, energy substitution, technological change | - |
| S. J. Li et al., 2017 [23]. | Economic data | - |
| S. Ma et al., 2020 [50]. | Carrier price, demand | Patents |
| Shrimali et al., 2017 [51]. | Cost-effectiveness potential | Investment incentives |
| Aized et al., 2018 [25]. | Costs, supply, and demand | - |
| Burke & Stephens, 2017 [27]. | Financial measures | - |
| Chang & Fang, 2017 [28]. | Economic context | - |
| Liu et al., 2018 [52]. | Costs and profits | - |
| García-Álvarez et al., 2018 [29]. | Electricity price trends, economic situation, security of supply | - |
| Mirjat et al., 2017 [30]. | Economic efficiency | - |
| Atalla et al., 2018 [31]. | Welfare and Economic impact | - |
| Lund, 2007 [53]. | Cost-effectiveness | Market State |
| Dong, 2012 [37]. | GDP per capita, Oil imports, electricity consumption | - |
| Agnolucci, 2007 [54]. | Financial support | - |
| Mitchell et al., 2006 [55]. | Risk reduction | - |
| Sancho, 2010 [38]. | GDP | - |
| Qiu et al., 2019 [56]. | City Infrastructure | - |
| Bersalli et al., 2020 [39]. | Energy Production, Energy dependence rate | Access to domestic credit, Income per capita |
| Economics, 2011 [45]. | Cost-effectiveness | - |
| Yuan et al., 2011 [57]. | Cost-effectiveness | |
| Rosenow 2016 [58]. | Energy Savings | - |
| Nicholson-crotty & Carley, 2016 [59]. | Energy generation | - |
| Stagl, 2006 [40]. | Energy efficiency; energy costs | - |
| Zhang et al., 2014 [60]. | Energy costs, renewable energy costs (and subsidies), Carbon prices | - |
| Hoffman et al., 1977 [41]. | Cost, generation, dependence on imports | - |
| Carley, 2009 [42]. | Gross state product per capita, electricity use, electricity price | - |
| Neij & Kerstin, 2006 [61]. | Technology characteristics, electricity costs | - |
| J. Zhao et al., 2011, [62]. | Technology payback period | - |
| Kilinc-Ata, 2016 [43]. | Carrier prices, imports, GDP growth, electricity consumption | - |
| Verbruggen, 2009 [63]. | Cost-effectiveness | - |
| Banerjee & Solomon, 2003 [64]. | - | Consumer response and manufacturer/marketer response |
| Kim & Lee, 2012 [65]. | - | Consumer choice, technology, and location characteristics |
| Document | Equity | Employment |
|---|---|---|
| Andrew J. Chapman et al., 2016a [16]. | Health, subsidy allocation, costumer’s participation | Employment |
| Rogge et al., 2017 [66]. | Distribution of energy costs (equity) | - |
| IRENA et al., 2014 [67]. | Equity (Consumer´s impact) | - |
| Abotah, 2015 [15]. | Customer interaction and satisfaction | - |
| Andre John Chapman, 2016b [17]. | Impact of subsidies in energy prices, distribution of costs and benefits | Employment |
| (W. Li et al., 2016) [68]. | Perceptions of importance and satisfaction | - |
| Nikolaev & Konidari, 2017 [21]. | Energy equity | Employment |
| Wang et al., 2017 [69]. | Consumers’ preferences, vehicle acceptance, and WTP | - |
| Hafeznia et al. [22]. | Social acceptance of RE technologies | Knowledge and skill of workforce (expertise) |
| Enzensberger [70]. | Stakeholder´s consideration | - |
| Edwards, 2018 [71]. | Social acceptance | - |
| Burke & Stephens, 2017 [27]. | Energy democracy | - |
| Chang & Fang, 2017 [28]. | Equity among households: Energy elasticity | - |
| Liu et al., 2018 [52]. | Consumer surplus | - |
| Mirjat et al., 2017 [30]. | Social context | - |
| Atalla et al., 2018 [31]. | Electricity price elasticity (Household behavior) | - |
| Delmas & Montes-sancho, 2011 [32]. | Customers, Renewable preferences | Unemployment |
| Arbolino et al., 2019 [34]. | Health | - |
| Harmelink et al., 2006 [72]. | Acceptance by the actors | - |
| Yao et al., 2014 [73]. | Demographic Information | - |
| Sancho, 2010 [38]. | - | Unemployment |
| Qiu et al., 2019 [56]. | Demographic information | - |
| Ling-yun & Jia-jia, 2016 [74]. | Public Health and people´s welfare | - |
| Delmas & Montes-sancho, 2011 [32]. | Customers’ preferences, Investors | - |
| Bürer & Rolf, 2009 [75]. | Investors | - |
| J. Zhao et al., 2011 [62]. | Household income; neighborhood | - |
| Stagl, 2006 [40]. | Warm spaces | - |
| Neij & Kerstin, 2006 [61]. | Participation and Commitment of actors | - |
| Document | Concern |
|---|---|
| Rogge et al., 2017 [66]. | Actor´s and institution´s participation |
| IRENA et al., 2014 [67]. | Political accountability, source of finance and regulatory simplicity |
| Andrew J. Chapman et al., 2016c [76]. | Governance, policy processes and priorities |
| Theel & Westgaard, 2017 [13]. | Policy Environment |
| Abotah, 2015 [15]. | Institutional and Government support |
| Bukarica & Tomšić, 2017 [46]. | Political will, public participation, public dialogue, regulatory framework |
| Yoon & Sim, 2015 [77]. | Policy framework (policy environment and policy process) |
| Nikolaev & Konidari, 2017 [21]. | Administrative and financial capacity, Feasibility of implementation |
| Arababadi et al., 2017 [26]. | Policy budget |
| Burke & Stephens, 2017 [27]. | Policy implementation mechanisms |
| Liu et al., 2018 [52]. | Government fiscal revenue |
| García-Álvarez et al., 2018 [29]. | Policy Environment |
| Mirjat et al., 2017 [30]. | Policy Environment |
| Delmas & Montes-sancho, 2011 [32]. | Type of Governor |
| Menz & Vachon, 2006 [33]. | Policy regime |
| Dong, 2012 [37]. | Other policies (number) |
| Agnolucci, 2007 [54]. | Policy certainty and planning constraints |
| Qiu et al., 2019 [56]. | Policy options |
| Rosenow et al., 2016 [58]. | Policy characteristics |
| Carley, 2009 [42]. | Political institutions, other policies (presence) |
| Harmelink et al., 2008 [78]. | Policy process |
| J. Zhao et al., 2011 [62]. | Advertisement |
| S. Ma et al., 2020 [50]. | Subsidies |
| Verbruggen, 2009 [63]. | Robustness, efficiency |
| Category | Quantity of Documents | Documents Numbers (from Tables in Appendix A) |
|---|---|---|
| Environmental-others | 14 | 2, 7, 15, 17, 18, 21, 24, 25–29, 31, 33 |
| Environmental GHG | 14 | 1, 5, 9, 15, 18, 21–23, 36, 38, 39, 44, 47, 49 |
| Economic-cost | 36 | 1, 2, 5, 8–10, 14–19, 22, 24-29, 31, 32–36, 39, 40, 42–49, 60 |
| Economic-competitiveness | 15 | 1, 3, 5, 7, 9, 10, 14, 18, 31, 34–37, 49, 62 |
| Social Equity | 25 | 1, 6, 9, 11, 12, 15, 18, 20, 24–26, 28, 29, 31, 36, 37, 39, 40, 42, 48, 52, 53, 58, 60, 66 |
| Social-Employment | 7 | 1, 9, 10, 18, 31, 36, 47 |
| Governance | 26 | 3, 4, 9–15, 23, 24, 26–28, 36, 38, 40, 44, 45, 48, 51, 56, 57, 60, 62, 63, 65 |
| Category | Quantity of Documents | Documents numbers (from Tables in Appendix A) |
|---|---|---|
| Single | 24 | 4, 6–8, 13, 16, 19–21, 30, 32, 34, 37, 41, 42, 46, 50, 52, 54, 57, 58, 61, 64, 66 |
| Multi-category | 42 | 1–3, 5, 9, 10–12, 14, 15, 17, 18, 22, 23, 24–29, 31, 33, 35, 36, 38–40, 43–45, 47–49, 51–53, 55, 56, 59, 60, 62, 63, 65 |
| Environmental | 2 | 21, 41 |
| Economic | 12 | 7, 8, 16, 19, 32, 34, 46, 50, 52, 54, 61, 64 |
| Social | 7 | 6, 20, 30, 37, 42, 58, 66 |
| Institutional | 3 | 4, 13, 57 |
| Environmental Concerns | Economic Concern | Institutional Concern |
|---|---|---|
| Water resources | Externalities pricing | Amount and quality of Staff |
| Land resources | Grid state | - |
| Waste Management | - | - |
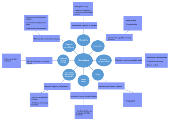
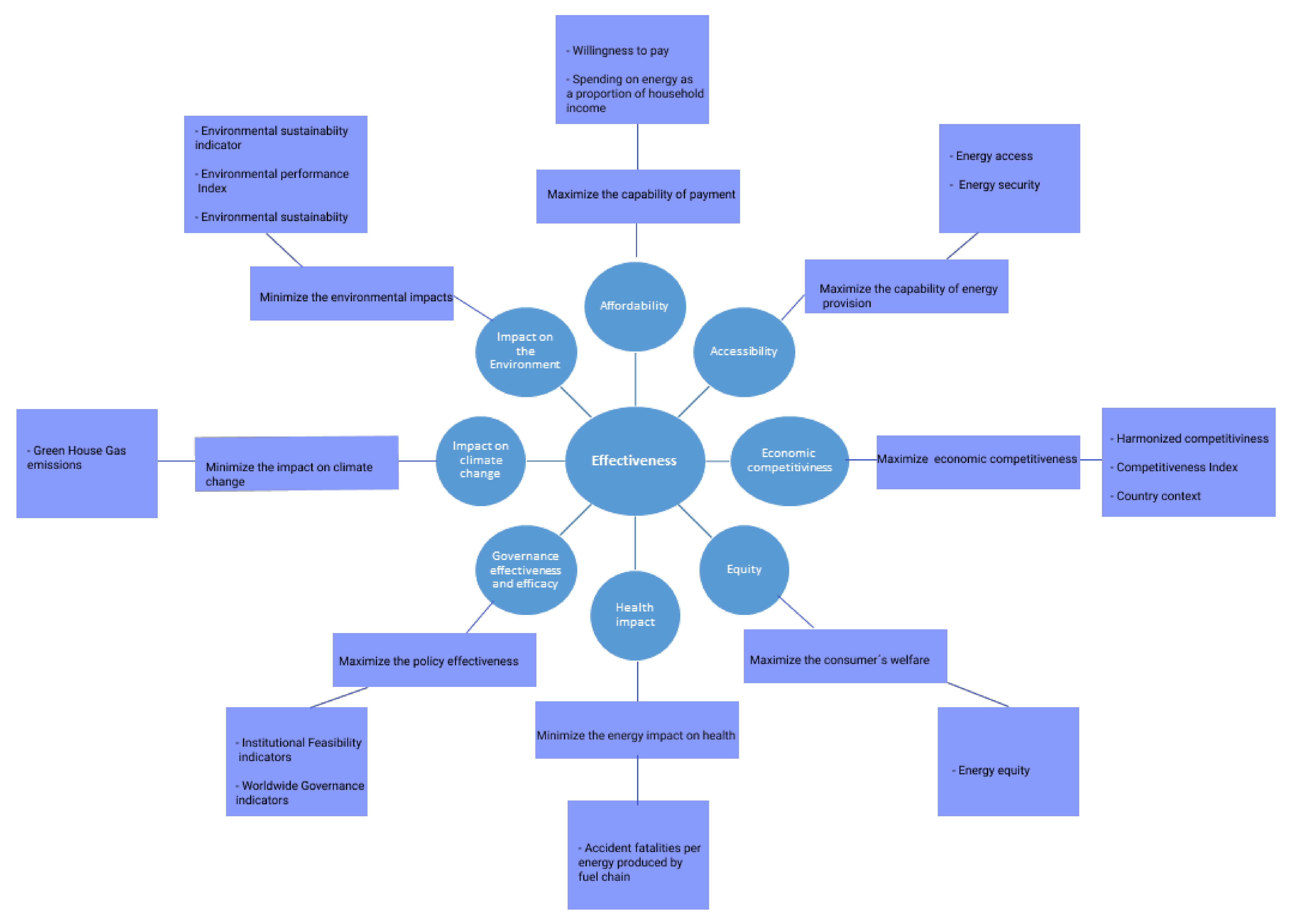
| Concern | End Objective | Indicator | Units | Source | Definition |
|---|---|---|---|---|---|
| Affordability | Max. The capability of energy payment | Willingness to Pay | Numerical value | Measuring Willingness to Pay for Electricity [96] | Indicator of how much personal satisfaction or well-being individuals derive from different outcomes |
| Spending on energy as a proportion of the household income | Percentage | Assessing the performance of renewable energy support policies with quantitative indicators [97]. | Percentage of income destined to pay electric energy | ||
| Accessibility | Max. The capability of energy provision | Energy access | Aggregated value | Energy Access Score [98]. | Aggregated indicator of eight subindicators |
| Energy security | Vary by subindicator | Energy Trilemma Index [99]. | Indicator part of the Energy Trilemma Index, assessment of Security of Supply and Energy Delivery | ||
| Economic competitiveness | Max. The economic competitiveness | Harmonized Competitiveness | Numerical value | Harmonised competitiveness indicators [100]. | Indicators that include price and cost competitiveness |
| Competitiveness Index | Index | The Global Competitiveness Report [101]. | Index that analyzes competitiveness along 12 pillars by country | ||
| Country Context | Vary by subindicator | Energy Trilemma Index [99]. | Part of the Energy Trilemma Index. Includes Investability, Stable Regulatory environment, Air, land and water impact, RD&D and innovation, Coherent and predictable framework. |
| Concern | End Objective | Indicator | Units | Source | Definition |
|---|---|---|---|---|---|
| Environmental sustainability | Min. The environmental impacts | Environmental Sustainability Indicator | Vary by indicator | Environmental Sustainability Indicator [102]. | Indicators on air, climate, water, nature, and human influence. |
| Environmental Performance Index | Index | Environmental Performance Index [103]. | Ranks 180 countries on 24 performance indicators across ten issue categories covering environmental health and ecosystem vitality | ||
| Environmental Sustainability | Vary by subindicator | Energy Trilemma Index [99]. | Part of the Energy Trilemma Index. Includes the assessment of Energy resource productivity, GHG Emission and C02 emissions | ||
| Impact on climate change | Minimize the impact on climate change | GHG emissions from energy production per unit of GDP | GHG/GDP (C02/economic unit) | Indicators for Energy Sustainable Development [89]. | Composed by GHG emissions from energy production over GDP |
| Concern | End Objective | Indicator | Units | Source | Definition |
|---|---|---|---|---|---|
| Equity | Max. the consumer´s welfare | Energy Equity Indicators | Vary by subindicator | Energy Equity Indicators [104]. | Set of indicators that evaluates Access, investment and Resilience |
| Energy Equity | Vary by subindicator | Energy Trilemma Index [99]. | Includes the assessment of Access, Quality of Supply and Affordability and competitiveness | ||
| Health’s impacts | Min. The energy impact on health | Accident fatalities per energy produced by fuel chain | Number of fatalities by fuel chains per energy or electricity produced annually | Energy indicators for sustainable development [87]. | Annual fatalities by fuel chain |
| Concern | End Objective | Indicator | Units | Source | Definition |
|---|---|---|---|---|---|
| Governance effectiveness and efficacy | Max. the policy effectiveness | Institutional Feasibility indicators | Vary by subindicator | Institutional Feasibility indicators [24]. | Aggregated and individual indicators for six dimensions of governance |
| Worldwide Governance Indicators | Percentile Rank (0 to 100) | Worldwide Governance Indicators [105]. | Indicators that Summarize dataset of the quality of governance |
Publisher’s Note: MDPI stays neutral with regard to jurisdictional claims in published maps and institutional affiliations. |
© 2020 by the authors. Licensee MDPI, Basel, Switzerland. This article is an open access article distributed under the terms and conditions of the Creative Commons Attribution (CC BY) license (http://creativecommons.org/licenses/by/4.0/).
Share and Cite
Ortiz, D.; Leal, V. Energy Policy Concerns, Objectives and Indicators: A Review towards a Framework for Effectiveness Assessment. Energies 2020, 13, 6533. https://doi.org/10.3390/en13246533
Ortiz D, Leal V. Energy Policy Concerns, Objectives and Indicators: A Review towards a Framework for Effectiveness Assessment. Energies. 2020; 13(24):6533. https://doi.org/10.3390/en13246533
Chicago/Turabian StyleOrtiz, Dania, and Vítor Leal. 2020. "Energy Policy Concerns, Objectives and Indicators: A Review towards a Framework for Effectiveness Assessment" Energies 13, no. 24: 6533. https://doi.org/10.3390/en13246533
APA StyleOrtiz, D., & Leal, V. (2020). Energy Policy Concerns, Objectives and Indicators: A Review towards a Framework for Effectiveness Assessment. Energies, 13(24), 6533. https://doi.org/10.3390/en13246533

