Weight Calculation Alternative Methods in Prime’s Algorithm Dedicated for Power System Restoration Strategies
Abstract
1. Motivation
2. Background
3. Contribution
- Novel algorithms of weight calculations based on reactive power, apparent power, and multi-parametrized formula.
- It proves that algorithms based only on real power [6] do not always return a result grid with all loads energized or lowest power losses in a recreated system.
- ○
- Maximum load restoration:
- ○
- Minimum real power loss of restored power grid:
4. Power System Structure and Requirements for Greedy Algorithms
4.1. Generator Capacity-Source of Real and Reactive Power
4.2. Acceptable Voltage Range at Busbars
4.3. Power Loss on Transmission Lines
5. Weight Calculation Algorithms
5.1. Weight Calculation Algorithm Based on Real Power
- (1)
- Calculate power losses and voltages when the -th transmission line is connected. In the computation process, the Newton–Raphson method based on the -matrix can be used, for example.
- (2)
- Is the voltage on all busbars within allowable range for -th line of the considered power system’s structure? The limit is set from 0.95 pu to 1.05 pu.- (a)
- If YES, go to step 3.
- (b)
- If NO, go to step 7.
 
- (3)
- Is the current within limits for all transmission lines, for the topology when the -th line is connected? Limits are different depending on the season of the year. Permissible values are higher during winter than summer.- (a)
- If YES, go to step 4.
- (b)
- If NO, go to step 7.
 
- (4)
- Calculate power delivered by the source to the power system with the -th line connected. The necessary values are computed by the following equations:
- (5)
- Are and within operational limits for the source energizing loads in the considered topology?- (a)
- If YES, go to step 6.
- (b)
- If NO, go to step 7.
 
- (6)
- Calculate for the topology with the -th transmission line connected and go to step 8. Remember the commutated value in adjacency matrix . The weight is expressed by the following formula:
- (7)
- Rewrite and values and then go to step 8. and are as follows:
- (8)
- Is ?- (a)
- If YES, go to step 9.
- (b)
- If NO, go to step 10.
 
- (9)
- End subalgorithm and continue the main program.
- (10)
- Update the value and go to step 1. The variable is calculated by:
- (11)
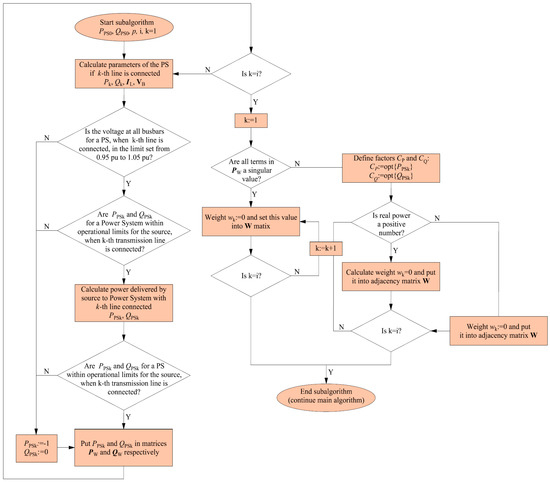
- The subalgorithm’s logic structure is presented in graphical form in Figure 2.
5.2. Weight Calculation Algorithm Based on Reactive Power
5.3. Weight Calculation Algorithm Based on Apparent Power
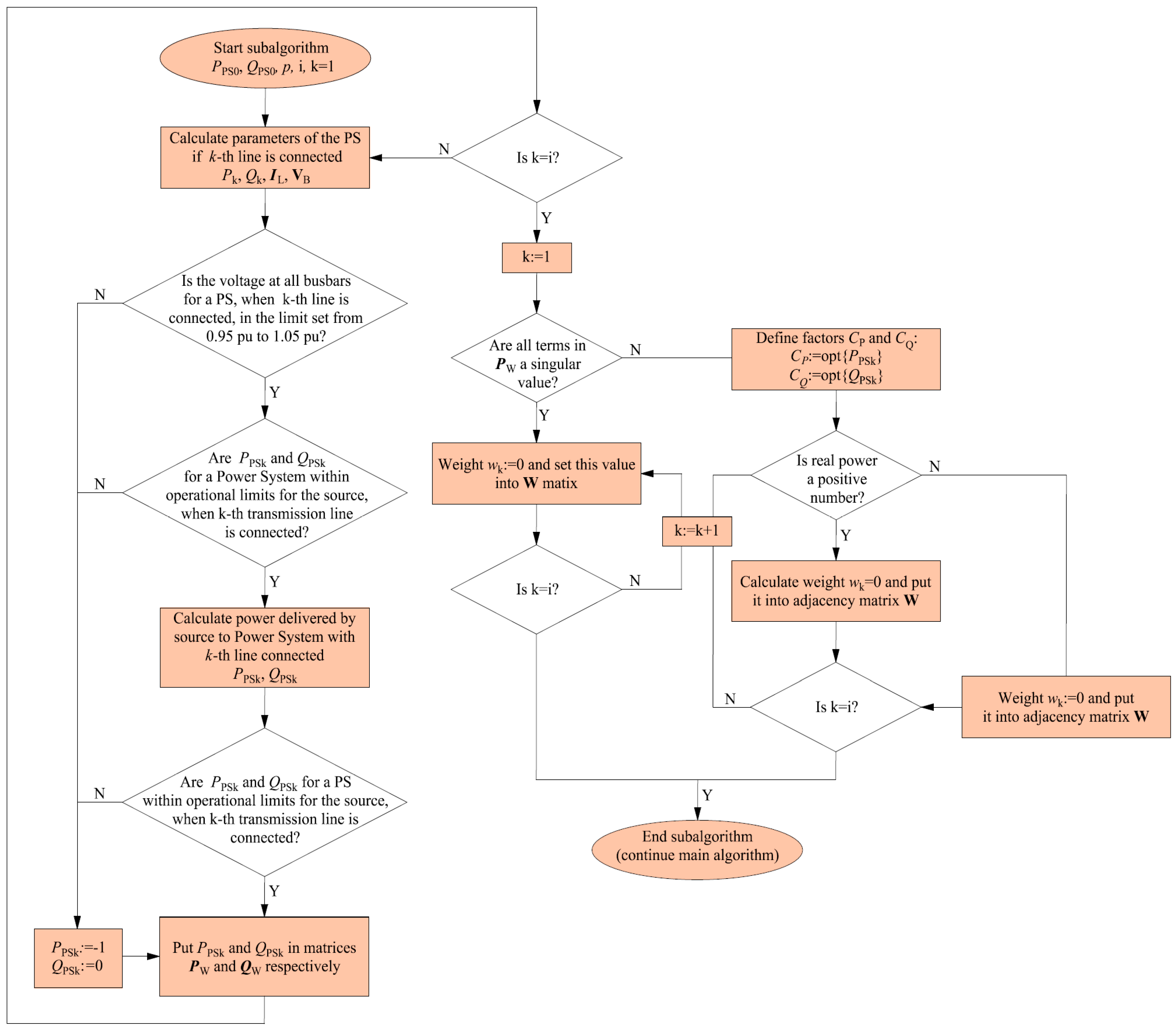
5.4. Weight Calculation Algorithm Based on Normalized Factor Including Combined Influence of Real and Reactive Power in Distribution Grid
- (1)
- Calculate power losses and , currents , and voltages when the -th transmission line is connected. In the computation process, the Newton–Raphson method based on the -matrix can be used, for example.
- (2)
- Is the voltage at all busbars within tolerable limits for the -th line in the considered power system’s structure? The limit is set from 0.95 pu to 1.05 pu.- (a)
- If YES, go to step 3.
- (b)
- If NO, go to step 7.
 
- (3)
- Is the current within rated limits for all transmission lines, for the topology when the -th line is connected? Limits are different depending on the season of the year. Tolerable values are higher during the winter than the summer.- (a)
- If YES, go to step 4
- (b)
- If NO, go to step 7.
 
- (4)
- Calculate power delivered by the source to the power system with the -th line connected. The necessary values are computed by Equations (3) and (4).
- (5)
- Are and within operational limits for the source energizing loads in the considered topology?- (a)
- If YES, go to step 6.
- (b)
- If NO, go to step 7.
 
- (6)
- Put and in matrices and and go to step 8.
- (7)
- Rewrite by Formula (7) and rewrite value as:and then go to step 6.
- (8)
- Is ?- (a)
- If YES, go to step 10.
- (b)
- If NO, go to step 9.
 
- (9)
- Update the value of by Formula (6) and go to step 1.
- (10)
- Update the value of using the formula:and go to step 11.
- (11)
- Are all terms in singular values?- (a)
- If NO, go to step 12.
- (b)
- If YES, go to step 18.
 
- (12)
- Analyze matrices and and define factors and :and go to step 13. and cannot be singular values.
- (13)
- Is the real power of the considered line a positive number?- (a)
- If YES, go to step 14.
- (b)
- If NO, go to step 17.
 
- (14)
- Calculate for the topology with the -th transmission line connected. Put the commutated value into adjacency matrix and go to step 15. The weight is expressed by the following Formula [21]:is a real positive number in the range from .
- (15)
- (a)
- If YES, go to step 21.
- (b)
- If NO, go to step 16.
 
- (16)
- Update the value of using Formula (8) and go to step 13.
- (17)
- Weight for topology with the -th transmission line connected. Put the commuted value into adjacency matrix and go to step 15.
- (18)
- Weight for topology with the -th transmission line connected. Put the commutated value into adjacency matrix and go to step 19.
- (19)
- Is ?- (a)
- If YES, go to step 21.
- (b)
- If NO, go to step 20
 
- (20)
- Update the value of using Formula (8) and go to step 18.
- (21)
- End subalgorithm and continue the main program.
- (1)
- All the loads need to be connected to the power system;
- (2)
- The losses of active power in the created topology are as small as possible.
6. Simulation Model
6.1. Modified Prim’s Algorithm
- (1)
- Algorithm starts for the node to which the power source is connected and goes to step 2.
- (2)
- Do all transmission lines (edges) available for connection create cycles?- (a)
- If YES, go to step 6.
- (b)
- If NO, go to step 3.
 
- (3)
- Call subalgorithm responsible for calculating the weights of the power system’s graph representation and go to step 4.
- (4)
- Are all computed weights singular values (numbers equal to zero)?- (a)
- If YES, go to step 6.
- (b)
- If NO, go to step 5.
 
- (5)
- Add transmission line with the lowest weight to the created spanning tree graph, update the matrix, and go to step 2.
- (6)
- End algorithm.
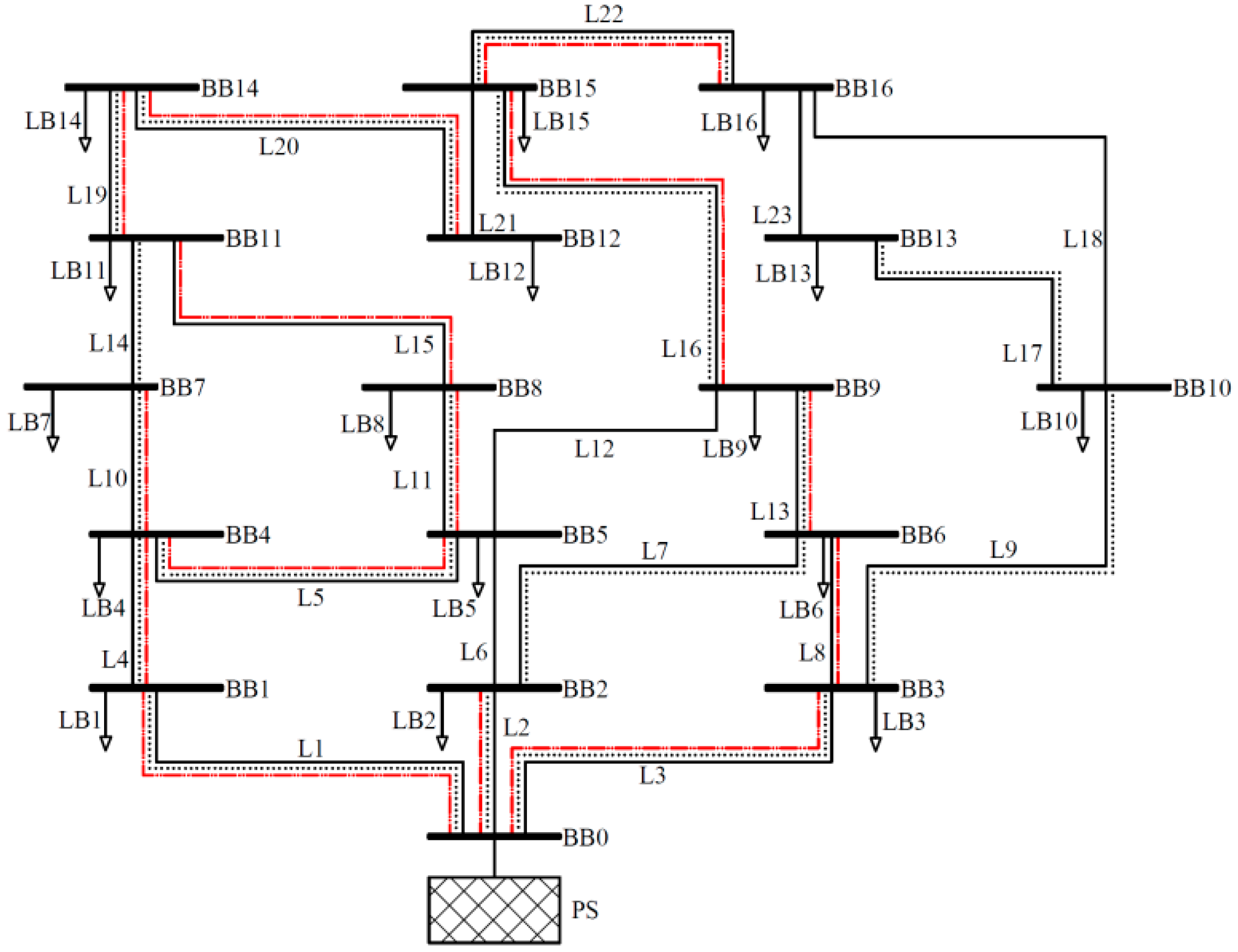
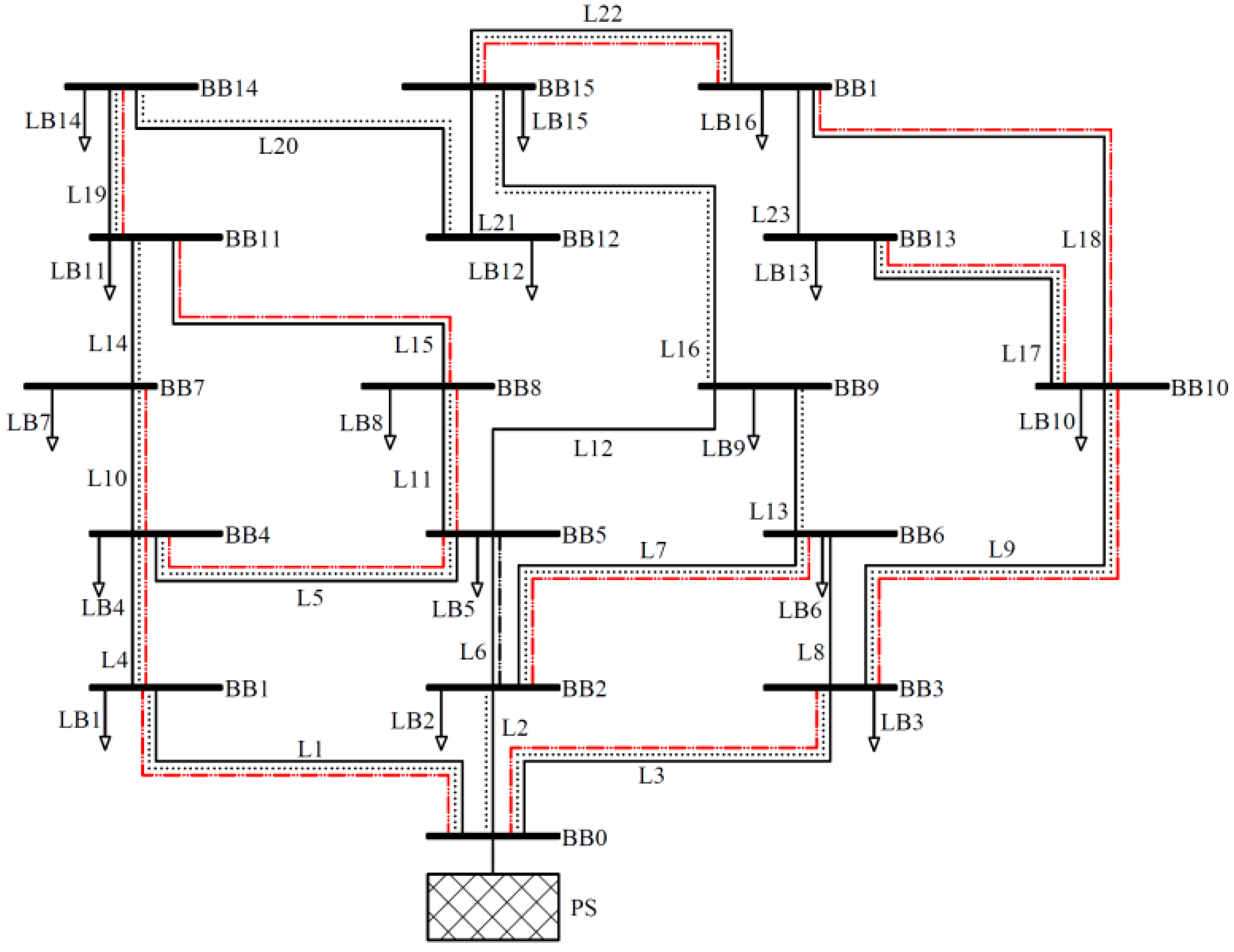
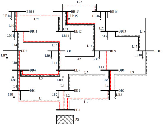
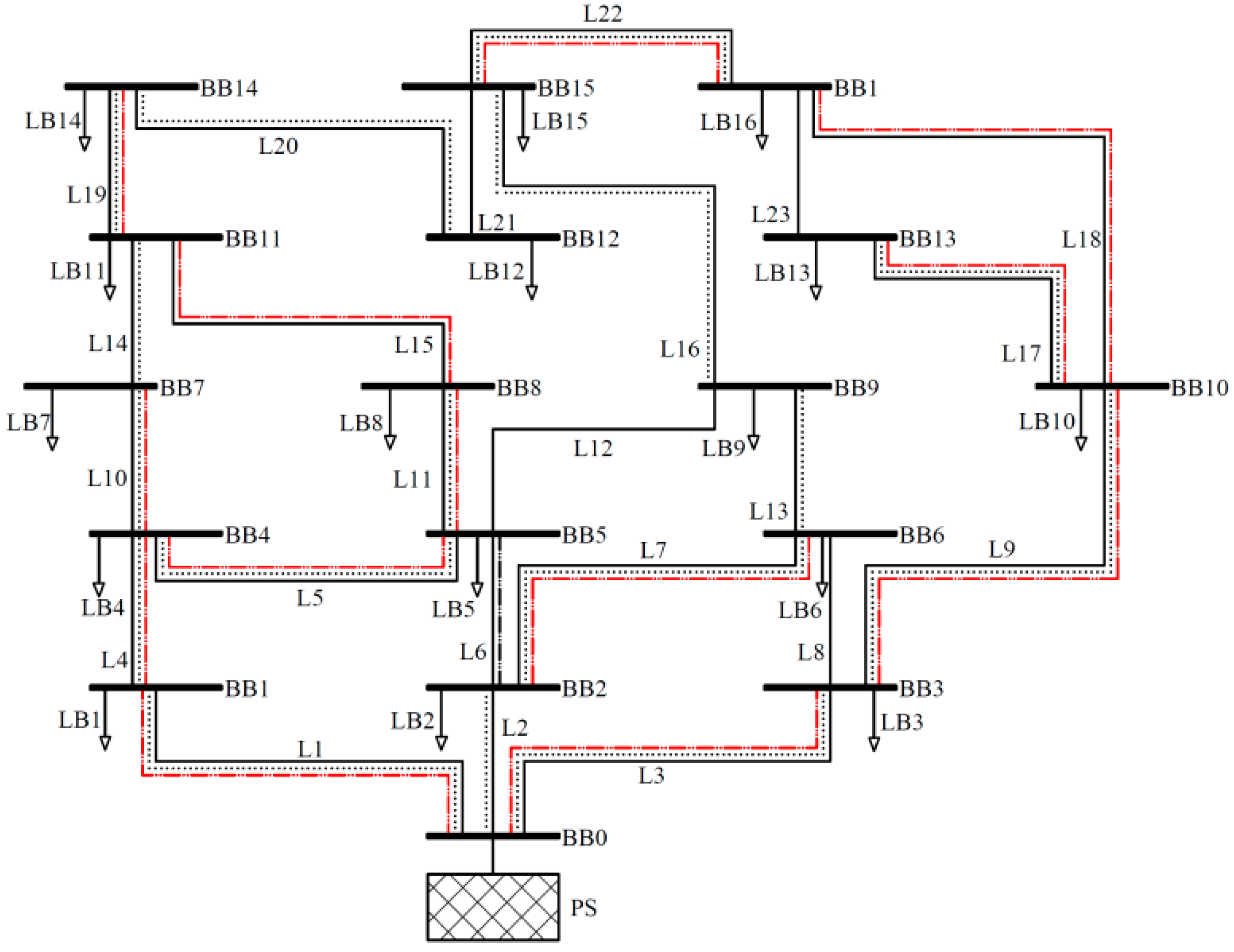
6.2. Tested Power System’s Structure
7. Presentation and Analysis of Simulation Results
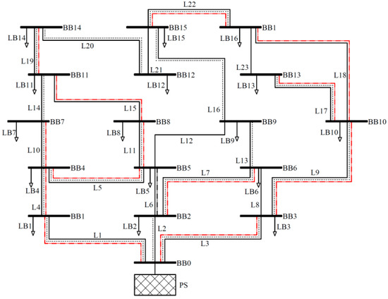
7.1. 20 kV Power Grid Case Results
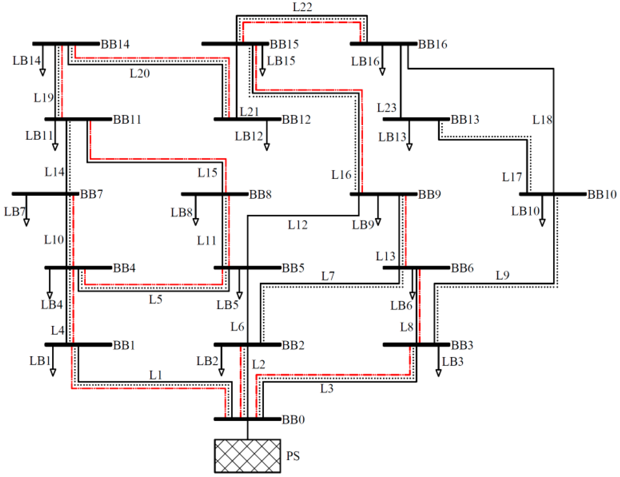
7.2. 15 kV Power Grid Case Results
7.3. Discussion
8. Conclusions
Author Contributions
Funding
Conflicts of Interest
Nomenclature
| k | Edge/transmission line number for which the weight is calculated | 
| i | Number of edges, which can be connected to a grid topology and do not create cycle subgraphs in a topology | 
| Power grid topology considered before connection of k-th transmission line | |
| Power grid topology considered after connection of k-th transmission line to | |
| {P} | Total real powers set calculated for subsequent k-th transmission lines (L), the set contains elements | 
| {Q} | Reactive powers set calculated for subsequent k-th transmission lines, the set contains i elements | 
| p | Impact coefficient of total real and total reactive power on calculated weight of an edge | 
| Total real power of loads for topology | |
| Total reactive power of loads for topology | |
| Total real power for topology | |
| Total reactive power for topology | |
| Real power at the receiving end of k-th transmission line | |
| Reactive power at the receiving end of k-th transmission line | |
| Real power losses for grid topology | |
| Reactive power losses for grid topology | |
| Minimum or maximum real power element from the set {P} | |
| Minimum or maximum reactive power element from the set {Q} | |
| Weight calculated for k-th graph edge for topology | |
| P | Adjacency matrix of real powers’ loads connected to grid nodes | 
| Q | Adjacency matrix of reactive powers’ loads connected grid to nodes | 
| Z | Bus impedance matrix of power system | 
| I | Adjacency matrix of transmission lines rated currents | 
| Impedance matrix of power grid for considered topology | |
| Voltage nodal matrix for considered topology | |
| Adjacency matrix of currents transmitted by lines for considered grid topology | |
| Adjacency matrix of weights for lines, which can be connected to topology and do not lead to creation of a cycle subgraph in the structure | |
| Adjacency matrix of transmission lines which contains computed powers | |
| Adjacency matrix of transmission lines which contains computed powers | |
| Adjacency matrix/ matrix topology of connected transmission lines being result of Prim’s algorithm computation | |
| P | Total real power of topology C | 
| Q | Total reactive power of topology C | 
| S | Total apparent power of topology C | 
| Total real power losses of topology C | |
| Total reactive power losses of topology C | |
| Total active power of all loads present in an analyzed power grid | |
| MLR | Maximum load restoration | 
| MRPL | Minimum real power loss of restored power grid | 
| t | Simulation time | 
References
- Torres, B.S.; Ferreira, L.R.; Aoki, A.R. Distributed Intelligent System for Self-Healing in Smart Grids. IEEE Trans. Power Deliv. 2018, 33, 2394–2403. [Google Scholar] [CrossRef]
- Fattahi, S.; Lavaei, J.; Atamtürk, A. A Bound Strengthening Method for Optimal Transmission Switching in Power Systems. IEEE Trans. Power Syst. 2018, 34, 280–291. [Google Scholar] [CrossRef]
- Al Karim, M.; Currie, J.; Lie, T.T. Dynamic Event Detection Using a Distributed Feature Selection Based Machine Learning Approach in a Self-Healing Microgrid. IEEE Trans. Power Syst. 2018, 33, 4706–4718. [Google Scholar] [CrossRef]
- Chen, B.; Chen, C.; Wang, J.; Butler-Purry, K.L. Sequential Service Restoration for Unbalanced Distribution Systems and Microgrids. IEEE Trans. Power Syst. 2018, 33, 1507–1520. [Google Scholar] [CrossRef]
- Lei, S.; Wang, J.; Hou, Y. Remote-Controlled Switch Allocation Enabling Prompt Restoration of Distribution Systems. IEEE Trans. Power Syst. 2018, 33, 3129–3142. [Google Scholar] [CrossRef]
- Eriksson, M.; Armendariz, M.; Vasilenko, O.; Saleem, A.; Nordström, L. Multi-Agent Based Distribution Automation Solution for Self-Healing Grids. IEEE Trans. Ind. Electron. 2015, 62, 2620–2628. [Google Scholar] [CrossRef]
- Arefifar, S.A.; Mohamed, Y.A.-R.I.; El-Fouly, T.H.M. Comprehensive Operational Planning Framework for Self-Healing Control Actions in Smart Distribution Grids. IEEE Trans. Power Syst. 2013, 28, 4192–4200. [Google Scholar] [CrossRef]
- Elgenedy, M.A.; Massoud, A.M.; Ahmed, S. Smart grid self-healing: Functions, applications, and developments. In Proceedings of the 2015 First Workshop on Smart Grid and Renewable Energy (SGRE), Doha, Quatar, 22–23 March 2015. [Google Scholar]
- Golshani, A.; Sun, W.; Zhou, Q.; Zheng, Q.P.; Tong, J. Two-Stage Adaptive Restoration Decision Support System for a Self-Healing Power Grid. IEEE Trans. Ind. Informat. 2017, 13, 2802–2812. [Google Scholar] [CrossRef]
- Zhao, Y.; Lin, Z.; Ding, Y.; Liu, Y.; Sun, L.; Yan, Y. A Model Predictive Control Based Generator Start-Up Optimization Strategy for Restoration with Microgrids as Black-Start Resources. IEEE Trans. Power Syst. 2018, 33, 7189–7203. [Google Scholar] [CrossRef]
- Lin, H.; Chen, C.; Wang, J.; Qi, J.; Jin, D.; Kalbarczyk, Z.T.; Iyer, R.K. Self-Healing Attack-Resilient PMU Network for Power System Operation. IEEE Trans. Smart Grid 2018, 9, 1551–1565. [Google Scholar] [CrossRef]
- Shi, J.; Oren, S.S. Stochastic Unit Commitment with Topology Control Recourse for Power Systems with Large-Scale Renewable Integration. IEEE Trans. Power Syst. 2018, 33, 3315–3324. [Google Scholar] [CrossRef]
- Dietmannsberger, M.; Wang, X.; Blaabjerg, F.; Schulz, D. Restoration of Low-Voltage Distribution Systems with Inverter-Interfaced DG Units. IEEE Trans. Ind. Appl. 2017, 54, 5377–5386. [Google Scholar] [CrossRef]
- Arif, A.; Ma, S.; Wang, Z.; Wang, J.; Ryan, S.M.; Chen, C. Optimizing Service Restoration in Distribution Systems with Uncertain Repair Time and Demand. IEEE Trans. Power Syst. 2018, 33, 6828–6838. [Google Scholar] [CrossRef]
- Bin, L.; Pan, H.; He, L.; Lian, J. An Importance Analysis–Based Weight Evaluation Framework for Identifying Key Components of Multi-Configuration Off-Grid Wind Power Generation Systems under Stochastic Data Inputs. Energies 2019, 12, 4372. [Google Scholar] [CrossRef]
- Shi, T.; Mei, F.; Lu, J.; Lu, J.; Pan, Y.; Zhou, C.; Wu, J.; Zheng, J. Phase Space Reconstruction Algorithm and Deep Learning-Based Very Short-Term Bus Load Forecasting. Energies 2019, 12, 4349. [Google Scholar] [CrossRef]
- Wang, Z.; Wang, J. Self-Healing Resilient Distribution Systems Based on Sectionalization Into Microgrids. IEEE Trans. Power Syst. 2015, 30, 3139–3149. [Google Scholar] [CrossRef]
- Li, Z.; Shahidehpour, M.; Aminifar, F.; Alabdulwahab, A.; Al-Turki, Y. Networked microgrids for enhancing the power system resilence. Proc. IEEE 2017, 105, 1289–1310. [Google Scholar] [CrossRef]
- Machowski, J.; Bialek, J.W.; Bumby, J.R. Power System Dynamics: Stabilty and Control, 2nd ed.; John Wiley & Sons, Ltd.: Hoboken, NJ, USA, 2008; pp. 89–99. [Google Scholar]
- Wilson, R.J. Introduction to Graph Theory, 5th ed.; Pearson Education Limited: Edinburgh, UK, 2010; pp. 8–79. [Google Scholar]
- Li, J. Reconfiguration of Power Network Based on Graph-Theoretic Algorithms. Bachelor’s Thesis, Iowa State University, Ames, IA, USA, 2010. Available online: https://lib.dr.iastate.edu/etd/11671 (accessed on 18 November 2020).
- Cormen, T.H.; Leiserson, C.E.; Rivest, R.L.; Stein, C. Section 23.2: The algorithms of Kruscal and Prim. In Introduction to Algorithms, 3rd ed.; MIT Press: Cambridge, MA, USA, 2009; pp. 631–638. [Google Scholar]
- Andruszkiewicz, J.; Lorenc, J.; Weychan, A. Demand Price Elasticity of Residential Electricity Consumers with Zonal Tariff Settlement Based on Their Load Profiles. Energies 2019, 12, 4317. [Google Scholar] [CrossRef]
- Eissa, M.; Ali, A.; Abdel-Latif, K.; Al-Kady, A. A frequency control technique based on decision tree concept by managing thermostatically controllable loads at smart grids. Int. J. Electr. Power Energy Syst. 2019, 108, 40–51. [Google Scholar] [CrossRef]
- Liu, W.-J.; Chi, M.; Liu, Z.-W.; Guan, Z.-H.; Chen, J.; Xiao, J.-W. Distributed optimal active power dispatch with energy storage units and power flow limits in smart grids. Int. J. Electr. Power Energy Syst. 2019, 105, 420–428. [Google Scholar] [CrossRef]
- Wang, Z.; Wang, J. A delay-adaptive control scheme for enhancing smart grid stability and resilence. Int. J. Electr. Power Energy Syst. 2019, 110, 477–486. [Google Scholar] [CrossRef]
- Ali, M.; Adnan, M.; Tariq, M. Optimum control strategies for short term load forecasting in smart grids. Int. J. Electr. Power Energy Syst. 2019, 113, 792–806. [Google Scholar] [CrossRef]







| Load’s Tag | Load’s Tag | ||||
|---|---|---|---|---|---|
| LB1 | 1340 | 1070 | LB9 | 2680 | 1610 | 
| LB2 | 1610 | 535 | LB10 | 3575 | 2415 | 
| LB3 | 1700 | 355 | LB11 | 1250 | 805 | 
| LB4 | 895 | 715 | LB12 | 1070 | 535 | 
| LB5 | 715 | 140 | LB13 | 1700 | 1075 | 
| LB6 | 535 | 180 | LB14 | 1790 | 910 | 
| LB7 | 715 | 270 | LB15 | 980 | 500 | 
| LB8 | 1250 | 320 | LB16 | 1790 | 1215 | 
| Load’s Tag | Load’s Tag | ||||
|---|---|---|---|---|---|
| LB1 | 750 | 600 | LB9 | 1500 | 900 | 
| LB2 | 900 | 300 | LB10 | 2000 | 1350 | 
| LB3 | 950 | 200 | LB11 | 700 | 450 | 
| LB4 | 500 | 400 | LB12 | 600 | 300 | 
| LB5 | 400 | 80 | LB13 | 950 | 600 | 
| LB6 | 300 | 100 | LB14 | 1000 | 510 | 
| LB7 | 400 | 150 | LB15 | 550 | 280 | 
| LB8 | 700 | 180 | LB16 | 1000 | 680 | 
| Line’s Tag | Line’s Tag | Line’s Tag | |||
|---|---|---|---|---|---|
| L1 | 10 | L9 | 8 | L17 | 4 | 
| L2 | 5 | L10 | 3 | L18 | 13 | 
| L3 | 10 | L11 | 1 | L19 | 25 | 
| L4 | 6 | L12 | 7 | L20 | 11 | 
| L5 | 1 | L13 | 8 | L21 | 7 | 
| L6 | 9 | L14 | 7 | L22 | 3 | 
| L7 | 6 | L15 | 11 | L23 | 7 | 
| L8 | 7 | L16 | 16 | - | - | 
| Subalgorithm based on real power on (5) | 25.90 | 24.75 | 7.63 | 1.16 | −4.89 | 1.00 | 1.16 | 315 | 
| Subalgorithm based on reactive power on (9) | 25.76 | 24.80 | 6.94 | 1.21 | −5.58 | 1.00 | 1.21 | 309 | 
| Subalgorithm based on apparent power on (10) | 23.95 | 23.02 | 6.60 | 1.22 | −4.70 | 0.92 | 1.32 | 307 | 
| Multi-parametrized subalgorithm based on (16) p = 0.00 | 25.76 | 24.80 | 6.94 | 1.21 | −5.58 | 1.00 | 1.21 | 385 | 
| Multi-parametrized subalgorithm based on (16) p = 0.25 | 25.76 | 24.80 | 6.94 | 1.21 | −5.58 | 1.00 | 1.21 | 381 | 
| Multi-parametrized subalgorithm based on (16) p = 0.75 | 25.76 | 24.80 | 6.94 | 1.21 | −5.58 | 1.00 | 1.21 | 390 | 
| Multi-parametrized subalgorithm based on (16) p = 0.83 | 25.71 | 24.74 | 6.98 | 1.15 | -4.90 | 1.00 | 1.15 | 388 | 
| Multi-parametrized subalgorithm based on (16) p = 0.90 | 19.69 | 19.28 | 4.01 | 0.96 | −5.02 | 0.78 | 1.24 | 321 | 
| Multi-parametrized subalgorithm based on (16) p = 0.95 | 19.86 | 19.35 | 4.45 | 1.03 | −4.58 | 0.78 | 1.33 | 332 | 
| Multi-parametrized subalgorithm based on (16) p = 1.00 | 25.90 | 24.75 | 7.63 | 1.16 | −4.89 | 1.00 | 1.16 | 391 | 
| Subalgorithm based on real power on (5) | 14.32 | 13.84 | 3.67 | 0.64 | −2.76 | 1.00 | 0.64 | 307 | 
| Subalgorithm based on reactive power on (9) | 13.26 | 12.93 | 2.96 | 0.68 | −2.87 | 0.93 | 0.62 | 299 | 
| Subalgorithm based on apparent power on (10) | 14.29 | 13.82 | 3.64 | 0.63 | −2.80 | 1.00 | 0.63 | 313 | 
| Multi-parametrized subalgorithm based on (16) | ||||||||
| Multi-parametrized subalgorithm based on (16) | ||||||||
| Multi-parametrized subalgorithm based on (16) | ||||||||
| Multi-parametrized subalgorithm based on (16) | 13.17 | |||||||
| Multi-parametrized subalgorithm based on (16) | 13.26 | |||||||
| Multi-parametrized subalgorithm based on (16) | ||||||||
| Multi-parametrized subalgorithm based on (16) | 
| Publisher’s Note: MDPI stays neutral with regard to jurisdictional claims in published maps and institutional affiliations. | 
© 2020 by the authors. Licensee MDPI, Basel, Switzerland. This article is an open access article distributed under the terms and conditions of the Creative Commons Attribution (CC BY) license (http://creativecommons.org/licenses/by/4.0/).
Share and Cite
Łukaszewski, A.; Nogal, Ł.; Robak, S. Weight Calculation Alternative Methods in Prime’s Algorithm Dedicated for Power System Restoration Strategies. Energies 2020, 13, 6063. https://doi.org/10.3390/en13226063
Łukaszewski A, Nogal Ł, Robak S. Weight Calculation Alternative Methods in Prime’s Algorithm Dedicated for Power System Restoration Strategies. Energies. 2020; 13(22):6063. https://doi.org/10.3390/en13226063
Chicago/Turabian StyleŁukaszewski, Artur, Łukasz Nogal, and Sylwester Robak. 2020. "Weight Calculation Alternative Methods in Prime’s Algorithm Dedicated for Power System Restoration Strategies" Energies 13, no. 22: 6063. https://doi.org/10.3390/en13226063
APA StyleŁukaszewski, A., Nogal, Ł., & Robak, S. (2020). Weight Calculation Alternative Methods in Prime’s Algorithm Dedicated for Power System Restoration Strategies. Energies, 13(22), 6063. https://doi.org/10.3390/en13226063
 
        

 
                         
       