Inhibition of miR-141 and miR-200a Increase DLC-1 and ZEB2 Expression, Enhance Migration and Invasion in Metastatic Serous Ovarian Cancer
Abstract
1. Introduction
2. Materials and Methods
2.1. Human Tissue Samples
2.2. MicroRNA Expression Profiling and Validation
2.3. Statistical Analysis for microRNA Expression Profiling
2.4. Bioinformatics Analysis of microRNA Targeted Genes
2.5. Cell Culture and Transfection
2.6. Relative Expression of DLC-1 and ZEB2
2.7. Cell Viability, Migration and Invasion Assays
3. Results
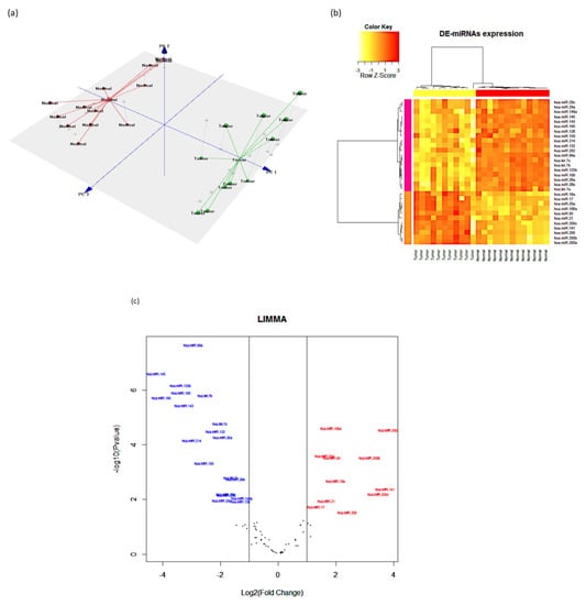
3.1. Differentially Expressed microRNAs in Metastatic SOC Compared to Normal
3.2. Predicted Targeted Genes for miR-141 and miR-200a
3.3. The Expression of DLC-1 and ZEB2 Increased Following miR-141 and miR-200a Inhibition, Respectively
3.4. MicroRNA Inhibition Reduced Cell Viability while Enhancing Cell Migration and Invasion
4. Discussion
5. Conclusions
Author Contributions
Funding
Acknowledgments
Conflicts of Interest
Appendix A

References
- Reid, B.M.; Permuth, J.B.; Sellers, T.A. Epidemiology of ovarian cancer: A review. Cancer Biol. Med. 2017, 14, 9–32. [Google Scholar]
- Bell, D.A. Origins and molecular pathology of ovarian cancer. Mod. Pathol. 2005, 18, S19–S32. [Google Scholar] [CrossRef]
- Salazar, C.; Campbell, I.G.; Gorringe, K.L. When is “type I” ovarian cancer not “type I”? indications of an out-dated dichotomy. Front. Oncol. 2018, 8, 654. [Google Scholar] [CrossRef] [PubMed]
- Bowtell, D.D.; Bohm, S.; Ahmed, A.A.; Aspuria, P.J.; Bast, R.C., Jr.; Beral, V.; Berek, J.S.; Birrer, M.J.; Blagden, S.; Bookman, M.A.; et al. Rethinking ovarian cancer Ii: Reducing mortality from high-grade serous ovarian cancer. Nat. Rev. Cancer 2015, 15, 668–679. [Google Scholar] [CrossRef] [PubMed]
- Chen, V.W.; Ruiz, B.; Killeen, J.L.; Cote, T.R.; Wu, X.C.; Correa, C.N. Pathology and classification of ovarian tumors. Cancer 2003, 97, 2631–2642. [Google Scholar] [CrossRef] [PubMed]
- Agostini, M.; Ganini, C.; Candi, E.; Melino, G. The role of noncoding rnas in epithelial cancer. Cell Death Discov. 2020, 6, 13. [Google Scholar] [CrossRef] [PubMed]
- Ghafouri-Fard, S.; Shoorei, H.; Taheri, M. Mirna profile in ovarian cancer. Exp. Mol. Pathol. 2020, 113, 104381. [Google Scholar] [CrossRef]
- Shah, M.Y.; Ferrajoli, A.; Sood, A.K.; Lopez-Berestein, G.; Calin, G.A. Microrna therapeutics in cancer—An emerging concept. EBioMedicine 2016, 12, 34–42. [Google Scholar] [CrossRef] [PubMed]
- Niu, K.; Shen, W.; Zhang, Y.; Zhao, Y.; Lu, Y. Mir-205 promotes motility of ovarian cancer cells via targeting ZEB1. Gene 2015, 574, 330–336. [Google Scholar] [CrossRef] [PubMed]
- Ibrahim, F.F.; Jamal, R.; Syafruddin, S.E.; Ab Mutalib, N.S.; Saidin, S.; MdZin, R.R.; Hossain Mollah, M.M.; Mokhtar, N.M. Microrna-200c and Microrna-31 regulate proliferation, colony formation, migration and invasion in serous ovarian cancer. J. Ovarian Res. 2015, 8, 56. [Google Scholar] [CrossRef] [PubMed]
- Mateescu, B.; Batista, L.; Cardon, M.; Gruosso, T.; de Feraudy, Y.; Mariani, O.; Nicolas, A.; Meyniel, J.P.; Cottu, P.; Sastre-Garau, X.; et al. Mir-141 and Mir-200a act on ovarian tumorigenesis by controlling oxidative stress response. Nat. Med. 2011, 17, 1627–1635. [Google Scholar] [CrossRef] [PubMed]
- Hu, X.D.; Macdonald, M.; Huettner, P.C.; Feng, Z.; El Naqa, I.M.; Schwarz, J.K.; Mutch, D.G.; Grigsby, P.W.; Powell, S.N.; Wang, X. A Mir-200 microrna cluster as prognostic marker in advanced ovarian cancer. Gynecol. Oncol. 2009, 114, 457–464. [Google Scholar] [CrossRef] [PubMed]
- Yanaihara, N.; Noguchi, Y.; Saito, M.; Takenaka, M.; Takakura, S.; Yamada, K.; Okamoto, A. Microrna gene expression signature driven by Mir-9 overexpression in ovarian clear cell carcinoma. PLoS ONE 2016, 11, e0162584. [Google Scholar] [CrossRef] [PubMed]
- Prahm, K.P.; Hogdall, C.; Karlsen, M.A.; Christensen, I.J.; Novotny, G.W.; Hogdall, E. Identification and validation of potential prognostic and predictive mirnas of epithelial ovarian cancer. PLoS ONE 2018, 13, e0207319. [Google Scholar] [CrossRef]
- Wan, Y.W.; Mach, C.M.; Allen, G.I.; Anderson, M.L.; Liu, Z. On the reproducibility of tcga ovarian cancer microrna profiles. PLoS ONE 2014, 9, e87782. [Google Scholar] [CrossRef]
- Bai, H.; Cao, D.; Yang, J.; Li, M.; Zhang, Z.; Shen, K. Genetic and epigenetic heterogeneity of epithelial ovarian cancer and the clinical implications for molecular targeted therapy. J. Cell Mol. Med. 2016, 20, 581–593. [Google Scholar] [CrossRef]
- Vang, S.; Wu, H.T.; Fischer, A.; Miller, D.H.; MacLaughlan, S.; Douglass, E.; Comisar, L.; Steinhoff, M.; Collins, C.; Smith, P.J.; et al. Identification of ovarian cancer metastatic mirnas. PLoS ONE 2013, 8, e58226. [Google Scholar] [CrossRef]
- Meng, X.; Muller, V.; Milde-Langosch, K.; Trillsch, F.; Pantel, K.; Schwarzenbach, H. Diagnostic and prognostic relevance of circulating exosomal Mir-373, Mir-200a, Mir-200b and Mir-200c in patients with epithelial ovarian cancer. Oncotarget 2016, 7, 16923–16935. [Google Scholar] [CrossRef]
- Chao, A.; Lin, C.Y.; Lee, Y.S.; Tsai, C.L.; Wei, P.C.; Hsueh, S.; Wu, T.I.; Tsai, C.N.; Wang, C.J.; Chao, A.S.; et al. Regulation of ovarian cancer progression by Microrna-187 through targeting disabled Homolog-2. Oncogene 2012, 31, 764–775. [Google Scholar] [CrossRef]
- Creighton, C.J.; Fountain, M.D.; Yu, Z.; Nagaraja, A.K.; Zhu, H.; Khan, M.; Olokpa, E.; Zariff, A.; Gunaratne, P.H.; Matzuk, M.M.; et al. Molecular profiling uncovers a P53-associated role for Microrna-31 in inhibiting the proliferation of serous ovarian carcinomas and other cancers. Cancer Res. 2010, 70, 1906–1915. [Google Scholar] [CrossRef]
- Gong, G.; Lin, T.; Yuan, Y. Integrated analysis of gene expression and DNA methylation profiles in ovarian cancer. J. Ovarian Res. 2020, 13, 30. [Google Scholar] [CrossRef] [PubMed]
- Wyman, S.K.; Parkin, R.K.; Mitchell, P.S.; Fritz, B.R.; O’Briant, K.; Godwin, A.K.; Urban, N.; Drescher, C.W.; Knudsen, B.S.; Tewari, M. Repertoire of micrornas in epithelial ovarian cancer as determined by next generation sequencing of small rna cdna libraries. PLoS ONE 2009, 4, e5311. [Google Scholar] [CrossRef] [PubMed]
- Dahiya, N.; Sherman-Baust, C.A.; Davidson, T.L.; Wang, B.; Shih Ie, M.; Zhang, Y.; Wood, W., 3rd; Becker, K.G.; Morin, P.J. Microrna expression and identification of putative mirna targets in ovarian cancer. PLoS ONE 2008, 3, e2436. [Google Scholar] [CrossRef] [PubMed]
- Vaksman, O.; Stavnes, H.T.; Kaern, J.; Trope, C.G.; Davidson, B.; Reich, R. Mirna profiling along tumour progression in ovarian carcinoma. J. Cell Mol. Med. 2011, 15, 1593–1602. [Google Scholar] [CrossRef] [PubMed]
- Bendoraite, A.; Knouf, E.C.; Garg, K.S.; Parkin, R.K.; Kroh, E.M.; O’Briant, K.C.; Ventura, A.P.; Godwin, A.K.; Karlan, B.Y.; Drescher, C.W.; et al. Regulation of Mir-200 family micrornas and zeb transcription factors in ovarian cancer: Evidence supporting a mesothelial-to-epithelial transition. Gynecol. Oncol. 2010, 116, 117–125. [Google Scholar] [CrossRef]
- Wu, P.P.; Zhu, H.Y.; Sun, X.F.; Chen, L.X.; Zhou, Q.; Chen, J. Microrna-141 regulates the tumour suppressor Dlc1 in colorectal cancer. Neoplasma 2015, 62, 705–712. [Google Scholar] [CrossRef]
- Wang, D.; Qian, X.; Rajaram, M.; Durkin, M.E.; Lowy, D.R. Dlc1 is the principal biologically-relevant down-regulated Dlc family member in several cancers. Oncotarget 2016, 7, 45144–45157. [Google Scholar] [CrossRef]
- Jiang, Y.; Li, J.M.; Luo, H.Q. Clinicopathological significance of Dlc-1 expression in cancer: A meta-analysis. Asian Pac. J. Cancer Prev. 2015, 16, 7255–7260. [Google Scholar] [CrossRef]
- Van Jaarsveld, M.T.; Helleman, J.; Boersma, A.W.; van Kuijk, P.F.; van Ijcken, W.F.; Despierre, E.; Vergote, I.; Mathijssen, R.H.; Berns, E.M.; Verweij, J.; et al. Mir-141 regulates Keap1 and modulates cisplatin sensitivity in ovarian cancer cells. Oncogene 2013, 32, 4284–4293. [Google Scholar] [CrossRef]
- Gewinner, C.; Wang, Z.C.; Richardson, A.; Teruya-Feldstein, J.; Etemadmoghadam, D.; Bowtell, D.; Barretina, J.; Lin, W.M.; Rameh, L.; Salmena, L.; et al. Evidence that inositol polyphosphate 4-phosphatase type ii is a tumor suppressor that inhibits Pi3k signaling. Cancer Cell 2009, 16, 115–125. [Google Scholar] [CrossRef]
- Thiery, J.P.; Acloque, H.; Huang, R.Y.; Nieto, M.A. Epithelial-mesenchymal transitions in development and disease. Cell 2009, 139, 871–890. [Google Scholar] [CrossRef]
- Kang, Y.; Massague, J. Epithelial-mesenchymal transitions: Twist in development and metastasis. Cell 2004, 118, 277–279. [Google Scholar] [CrossRef]
- Vandewalle, C.; Comijn, J.; De Craene, B.; Vermassen, P.; Bruyneel, E.; Andersen, H.; Tulchinsky, E.; Van Roy, F.; Berx, G. Sip1/Zeb2 induces emt by repressing genes of different epithelial cell-cell junctions. Nucleic Acids Res. 2005, 33, 6566–6578. [Google Scholar] [CrossRef] [PubMed]
- Prieto-Garcia, E.; Diaz-Garcia, C.V.; Garcia-Ruiz, I.; Agullo-Ortuno, M.T. Epithelial-to-mesenchymal transition in tumor progression. Med. Oncol. 2017, 34, 122. [Google Scholar] [CrossRef] [PubMed]
- Korpal, M.; Lee, E.S.; Hu, G.; Kang, Y. The Mir-200 family inhibits epithelial-mesenchymal transition and cancer cell migration by direct targeting of e-cadherin transcriptional repressors Zeb1 and Zeb2. J. Biol. Chem. 2008, 283, 14910–14914. [Google Scholar] [CrossRef] [PubMed]
- Beaufort, C.M.; Helmijr, J.C.; Piskorz, A.M.; Hoogstraat, M.; Ruigrok-Ritstier, K.; Besselink, N.; Murtaza, M.; van Ijcken, W.F.; Heine, A.A.; Smid, M.; et al. Ovarian cancer cell line panel (Occp): Clinical importance of in vitro morphological subtypes. PLoS ONE 2014, 9, e103988. [Google Scholar] [CrossRef] [PubMed]
- Trepat, X.; Chen, Z.; Jacobson, K. Cell migration. Compr. Physiol. 2012, 2, 2369–2392. [Google Scholar] [PubMed]





| Characteristics | Cancer Samples (N (%)) | Normal |
|---|---|---|
| Number of samples | 11 | 13 |
| Mean age ± S.D. (year) | 49.9 ± 10.6 | 51.9 ± 6.7 |
| Race | ||
| Malay | 11 (100%) | 5 (38.5%) |
| Chinese | 0 | 6 (46.2%) |
| Indian | 0 | 2 (15.4%) |
| Stage | ||
| III | 9 (81.8%) | |
| IV | 2 (18.2%) | |
| Low-grade | 1 (9.1%) | |
| High-grade | 10 (90.9%) |
| miRNAs | Kruskal-Wallis (Adjusted p Value) | Limma (Adjusted p Value) | Log2-Fold Change |
|---|---|---|---|
| Upregulated | |||
| miR-141 | 0.000163 | 3.33 × 10−14 | 9.419905 |
| miR-200c | 0.000163 | 3.51 × 10−11 | 8.867292 |
| miR-200b | 0.000163 | 2.67 × 10−11 | 7.872327 |
| miR-205 | 0.000163 | 9.32 × 10−11 | 7.804692 |
| miR-200a | 0.000163 | 3.33 × 10−14 | 7.694753 |
| miR-182 | 0.000163 | 1.99 × 10−12 | 6.125206 |
| miR-183 | 0.000163 | 1.21 × 10−10 | 4.882529 |
| miR-7 | 0.000211 | 2.60 × 10−6 | 3.953067 |
| miR-203 | 0.000163 | 2.60 × 10−6 | 3.227105 |
| miR-18a | 0.000241 | 4.79 × 10−7 | 3.065583 |
| miR-31 | 0.027471 | 0.003668 | 2.604579 |
| miR-20b | 0.000281 | 2.02 × 10−5 | 2.461332 |
| miR-21 | 0.000777 | 2.02 × 10−5 | 2.115933 |
| miR-19a | 0.007898 | 0.009027 | 2.069257 |
| miR-106a | 0.000163 | 5.70 × 10−10 | 2.032367 |
| miR-20a | 0.000163 | 7.64 × 10−8 | 1.914742 |
| miR-93 | 0.000186 | 2.70 × 10−6 | 1.849742 |
| miR-17 | 0.003409 | 8.56 × 10−5 | 1.668148 |
| miR-106b | 0.000281 | 1.41 × 10−5 | 1.337312 |
| miR-210 | 0.013004 | 0.012497 | 1.202425 |
| miR-30d | 0.005935 | 0.005966 | 1.202272 |
| miR-15a | 0.001138 | 0.000167 | 1.197055 |
| Downregulated | |||
| miR-202 | 0.000163 | 1.53 × 10−8 | −5.74109 |
| miR-133a | 0.000163 | 7.77 × 10−9 | −4.25237 |
| miR-145 | 0.000163 | 4.25 × 10−8 | −4.24071 |
| miR-195 | 0.000163 | 7.13 × 10−7 | −4.04207 |
| miR-125b | 0.000163 | 1.47 × 10−11 | −3.82333 |
| miR-100 | 0.000163 | 1.09 × 10−10 | −3.67522 |
| miR-1 | 0.000163 | 1.13 × 10−7 | −3.47619 |
| miR-143 | 0.000163 | 2.50 × 10−7 | −3.41547 |
| miR-214 | 0.000541 | 2.97 × 10−5 | −3.39572 |
| miR-99a | 0.000163 | 1.58 × 10−10 | −2.79158 |
| miR-9 | 0.000186 | 1.89 × 10−8 | −2.73715 |
| miR-150 | 0.000241 | 3.79 × 10−6 | −2.55192 |
| let-7b | 0.000241 | 2.04 × 10−7 | −2.53452 |
| miR-34a | 0.007898 | 0.000167 | −2.17351 |
| miR-132 | 0.000777 | 7.67 × 10−6 | −2.1695 |
| miR-29a | 0.000211 | 7.96 × 10−7 | −2.13643 |
| miR-26a | 0.000777 | 1.03 × 10−5 | −1.91756 |
| let-7c | 0.000211 | 4.70 × 10−7 | −1.84412 |
| miR-10b | 0.040545 | 0.00972 | −1.77229 |
| miR-29c | 0.002916 | 0.000189 | −1.69908 |
| let-7a | 0.003409 | 0.000534 | −1.63707 |
| miR-126 | 0.001138 | 0.000189 | −1.57362 |
| miR-26b | 0.002517 | 0.000534 | −1.47826 |
| miR-423-5p | 0.000541 | 3.96 × 10−5 | −1.41021 |
| miR-148a | 0.007028 | 0.003807 | −1.25192 |
| miR-29b | 0.017849 | 0.007969 | −1.07275 |
© 2020 by the authors. Licensee MDPI, Basel, Switzerland. This article is an open access article distributed under the terms and conditions of the Creative Commons Attribution (CC BY) license (http://creativecommons.org/licenses/by/4.0/).
Share and Cite
Wahab, N.A.; Othman, Z.; Nasri, N.W.M.; Mokhtar, M.H.; Ibrahim, S.F.; Hamid, A.A.; Raja Ali, R.A.; Mokhtar, N.M. Inhibition of miR-141 and miR-200a Increase DLC-1 and ZEB2 Expression, Enhance Migration and Invasion in Metastatic Serous Ovarian Cancer. Int. J. Environ. Res. Public Health 2020, 17, 2766. https://doi.org/10.3390/ijerph17082766
Wahab NA, Othman Z, Nasri NWM, Mokhtar MH, Ibrahim SF, Hamid AA, Raja Ali RA, Mokhtar NM. Inhibition of miR-141 and miR-200a Increase DLC-1 and ZEB2 Expression, Enhance Migration and Invasion in Metastatic Serous Ovarian Cancer. International Journal of Environmental Research and Public Health. 2020; 17(8):2766. https://doi.org/10.3390/ijerph17082766
Chicago/Turabian StyleWahab, Norhazlina Abdul, Zahreena Othman, Noor Wahidah Mohd Nasri, Mohd Helmy Mokhtar, Siti Fatimah Ibrahim, Adila A. Hamid, Raja Affendi Raja Ali, and Norfilza Mohd Mokhtar. 2020. "Inhibition of miR-141 and miR-200a Increase DLC-1 and ZEB2 Expression, Enhance Migration and Invasion in Metastatic Serous Ovarian Cancer" International Journal of Environmental Research and Public Health 17, no. 8: 2766. https://doi.org/10.3390/ijerph17082766
APA StyleWahab, N. A., Othman, Z., Nasri, N. W. M., Mokhtar, M. H., Ibrahim, S. F., Hamid, A. A., Raja Ali, R. A., & Mokhtar, N. M. (2020). Inhibition of miR-141 and miR-200a Increase DLC-1 and ZEB2 Expression, Enhance Migration and Invasion in Metastatic Serous Ovarian Cancer. International Journal of Environmental Research and Public Health, 17(8), 2766. https://doi.org/10.3390/ijerph17082766

