Electronic Medical Records in Greece and Oman: A Professional’s Evaluation of Structure and Value
Abstract
1. Introduction
2. Methods
2.1. Instrument
- They came from a review of the literature [33],
- The interview schedule was moderated by five academics from different countries and universities who gave their consent on its construct validity,
- After the moderation, six pilot interviews took place one from each of the different types of experts in the two countries, Greece and Oman. During these pilot interviews [34], after every research and investigative question, the interviewee was asked a question on the content validity. The question was: “How would you evaluate the question as to its relation to the topic discussed? (i) Not relevant; (ii) Important but not essential and (iii) Essential. The pilot interviews did not result in any new points to be included in the interviews.
2.2. Sample
- Greece: 26 (four hospitals); Oman: 14 (two hospitals),
- Public: 20; Private: 20,
- CEO/Admins: 7; MDs: 7; Nurses: 7; Lab/pharmacists: 7; ICTs: 5; Legal/lawyer: 7.
2.3. Data Collection
- An introductory letter was handed to the management of the health organizations at the highest possible level to obtain permission to conduct the interviews with the selected professionals in the health unit [30].
- The same introductory letter was given to the interviewees explaining the study, its purpose and the organization it originated from in the form of a cover letter with the logo of the affiliated university [30].
- The researchers explained the procedure of the study step by step, through an invitation letter.
- The interviewees were asked (and all of them agreed) to sign a letter of intent which included their name, position, organization, phone, email, signature, date and, when available, stamp, given that their privacy and confidentiality will be kept all through the process [30].
- The researchers asked the interviewees for permission to audio record the conversation and all of them gave their consent except for those under the email scheme in which case that was not necessary [30].
3. Results
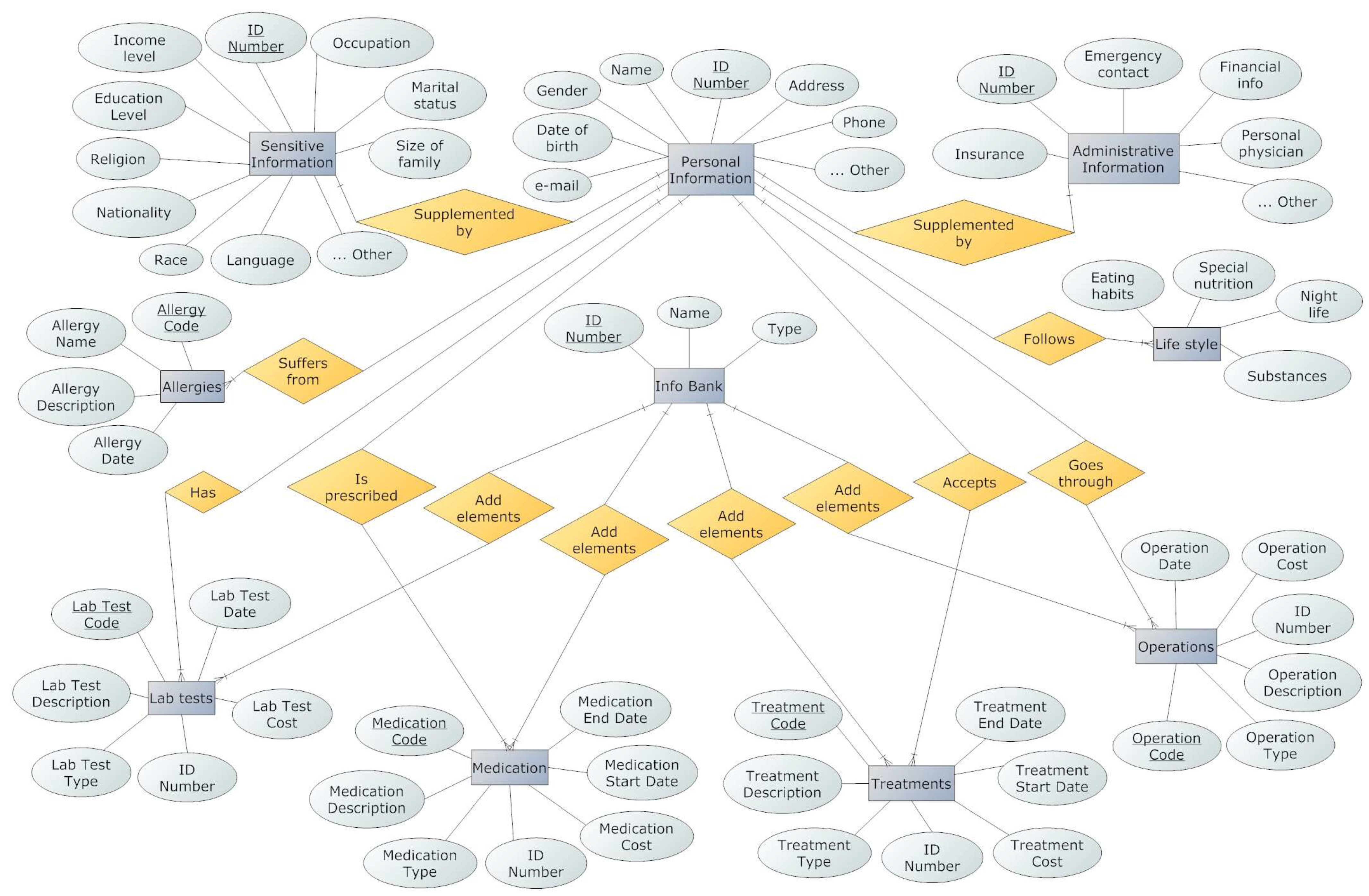
3.1. Contents and Structure of the EMR
3.2. Economic Feasibility
3.3. Sharing Medical Records
3.4. Limitations
4. Conclusions
Author Contributions
Funding
Conflicts of Interest
References
- Federal Register. Health Information Technology: Initial Set of Standards, Implementation Specifications, and Certification Criteria for Electronic Health Record Technology; Final Rule; Department of Health and Human Services, Ed.; United States Government Printing Office: Washington, DC, USA, 28 July 2010; pp. 44589–44654.
- Jha, A.K.; DesRoches, C.M.; Kralovec, P.D.; Joshi, M.S. A progress report on electronic health records in US hospitals. Health Aff. 2010, 29, 1951–1957. [Google Scholar] [CrossRef] [PubMed]
- Saitwal, H.; Feng, X.; Walji, M.; Patel, V.; Zhang, J. Assessing performance of an Electronic Health Record (EHR) using Cognitive Task Analysis. Int. J. Med. Inform. 2010, 79, 501–506. [Google Scholar] [CrossRef] [PubMed]
- Boland, M.V.; Chiang, M.F.; Lim, M.C.; Wedemeyer, L.; Epley, K.D.; McCannel, C.A.; Silverstone, D.E.; Lum, F. Adoption of Electronic Health Records and Preparations for Demonstrating Meaningful Use: An American Academy of Ophthalmology Survey. Ophthalmology 2013, 120, 1702–1710. [Google Scholar] [CrossRef] [PubMed]
- Chiang, M.F.; Boland, M.V.; Margolis, J.W.; Lum, F.; Abramoff, M.D.; Hildebrand, P.L. Adoption and Perceptions of Electronic Health Record Systems by Ophthalmologists: An American Academy of Ophthalmology Survey. Ophthalmology 2008, 115, 1591–1597. [Google Scholar] [CrossRef] [PubMed]
- Xu, W.; Guan, Z.; Cao, H.; Zhang, H.; Lu, M.; Li, T. Analysis and evaluation of the Electronic Health Record standard in China: A comparison with the American national standard ASTM E 1384. Int. J. Med. Inform. 2011, 80, 555–561. [Google Scholar] [CrossRef] [PubMed]
- HealthIT.gov. Where Can I Find a Full List of Certified Electronic Health Records? USA.gov. 2016. Available online: https://www.healthit.gov/providers-professionals/faqs/where-can-i-find-full-list-certified-electronic-health-records (accessed on 5 August 2016).
- HealthIT.gov. Record Demographics; Technology NCfHI: Washington, DC, USA, 2014.
- QuickView Medical Records. Patient Demographics Cape Coral, Florida. 2016. Available online: http://www.quickviewmedical.com/index.htm (accessed on 31 May 2018).
- FreeMED Softaware Foundation. Opensource Electronic Medical Software. 2016. Available online: http://freemedsoftware.org/ (accessed on 1 June 2018).
- AthenaHealth. Unbreak Health Care. 2016. Available online: http://www.athenahealth.com/ (accessed on 1 June 2018).
- Digital Cairo Software. Simple ERM. 2016. Available online: http://simple-emr.soft112.com/ (accessed on 1 June 2018).
- DocuTAP. A Better Urgent CARE Experience. 2016. Available online: https://docutap.com/ (accessed on 1 June 2018).
- MediTouch Health Fussion. Fully-Integrated EHR and Billing Software. 2016. Available online: https://www.healthfusion.com/ (accessed on 1 June 2018).
- Nextgen Healthcare. Integrated Care Management in Your Daily Workflow. Like a Fingerprint, Every Medical Practice Is Unique. 2016. Available online: https://www.nextgen.com/Electronic-Health-Records-EHR?mreturn=true&assetid=296&l=1214&c=n (accessed on 31 May 2018).
- NueMD. See Patients. Get Paid. 2016. Available online: http://www.nuemd.com/ (accessed on 1 June 2018).
- Praxis EMR. The Only EHR That Gets Faster and Smarter as You Use It. 2016. Available online: http://www.praxisemr.com/ (accessed on 1 June 2018).
- TheraNest. Managing a Practice Can Be Hard. TheraNest Makes It Easy. 2016. Available online: https://www.theranest.com/ (accessed on 1 June 2018).
- Eichelberg, M.; Aden, T.; Riesmeier, J.; Dogac, A.; Laleci, G.B. A survey and analysis of electronic healthcare record standards. Acm Comput. Surv. 2005, 37, 277–315. [Google Scholar] [CrossRef]
- Rosenbeck, K.H.; Rasmussen, A.R.; Elberg, P.B.; Andersen, S.K. Balancing centralised and decentralised EHR approaches to manage standardisation. MedInfo 2010. [Google Scholar] [CrossRef]
- Webster, P.C. Centralized, nationwide electronic health records schemes under assault. CMAJ 2011, 183, E1105–E1106. [Google Scholar] [CrossRef] [PubMed][Green Version]
- HITECH. Hitech Act Enforcement Interim Final Rules USA: HHS.gov. 2015. Available online: http://www.hhs.gov/hipaa/for-professionals/special-topics/HITECH-act-enforcement-interim-final-rule/index.html (accessed on 31 May 2018).
- Hsiao, C.-J.; Hing, E. Use and Characteristics of Electronic Health Record Systems Among Office-Based Physician Practices, United States, 2001–2012; US Department of Health and Human Services, Centers for Disease Control and Prevention, National Center for Health Statistics: Washington, DC, USA, 2012.
- Myrphy, K. Stages of Meaninful Use, EMR Adoption: HIMSS Analytics Q&A: EHRIntelligence.com. 29 January 2013. Available online: http://www.himssanalytics.eu/emram (accessed on 31 May 2018).
- KHPA Kansas Health Policy Authority. Implementation of Plastic Medical Cards; HealthWave Clearinghouse: Topeka, KS, USA, 2008. [Google Scholar]
- Vanelli, J. Medical Information Card Reader. U.S. Patents 29/112,901, 20 June 2000. [Google Scholar]
- Eberhardt, S.P. Computer System and Method for Storing Medical Histories Using a Carrying Size Card. U.S. Patents 5,659,741, 19 August 1997. [Google Scholar]
- Walker, T.M.; Madden, M. Patient Encounter Electronic Medical Record System, Method, and Computer Product. U.S. Patents 6,684,276, 27 January 2004. [Google Scholar]
- Xanthidis, D.; Aleisa, E.A. Online Database System for Patients Data Organization. J. Inf. 2012, 2, 11. [Google Scholar]
- Creswell, J.W.; Poth, C.N. Qualitative Inquiry and Research Design: Choosing among Five Approaches, 4th ed.; Sage Publications: Thousand Oaks, CA, USA, 2017. [Google Scholar]
- Sousa, D. Validation in qualitative research: General aspects and specificities of the descriptive phenomenological method. Qual. Res. Psychol. 2014, 11, 211–227. [Google Scholar] [CrossRef]
- Straub, D.; Boudreau, M.-C.; Gefen, D. Validation guidelines for IS positivist research. Commun. Assoc. Inf. Syst. 2004, 13, 380–427. [Google Scholar]
- Straub, D.W. Validating instruments in MIS research. MIS Q. 1989, 13, 147–169. [Google Scholar] [CrossRef]
- Lewis, B.R.; Snyder, C.A.; Rainer, R.K., Jr. An empirical assessment of the information resource management construct. J. Manag. Inf. Syst. 1995, 12, 199–223. [Google Scholar] [CrossRef]
- Ingram, D. Origins of openEHR: OpenEHR. 2002. Available online: http://www.openehr.org/about/origins (accessed on 31 May 2018).
- Lloyd, D. The Good European Health Record (EC AIM GEHR A2014). In Requirements for Clinical Comprehensiveness; UCL: London, UK, 8 January 1993. [Google Scholar]
- EHR Impact. Methodology for Evaluating the Socio-Economic Impact of Interoperable EHR and ePrescribing Systems; EHR Impact: Bonn, Germany, June 2008. [Google Scholar]
- Bar-Dayan, Y.; Saed, H.; Boaz, M.; Misch, Y.; Shahar, T.; Husiascky, I.; Blumenfeld, O. Using electronic health records to save money. J. Am. Med. Inform. Assoc. 2013, 20, e17–e20. [Google Scholar] [CrossRef] [PubMed][Green Version]
- World Economic Situation and Prospects. Country Classification, Data Sources, Country Classifications and Aggregation Methodology. 2012, pp. 129–140. Available online: http://www.un.org/en/development/desa/policy/wesp/wesp_current/2012country_class.pdf (accessed on 31 May 2018).
- CIA Central Intelligence Agency. The World Factbook. 2016. Available online: https://www.cia.gov/library/publications/the-world-factbook/fields/2122.html (accessed on 31 May 2018).
- Maxwell, J.A. Qualitative Research Design: An Interactive Approach: An Interactive Approach, 3rd ed.; SAGE: Thousand Oaks, CA, USA, 2013. [Google Scholar]
- Barbour, R.S. Checklists for improving rigour in qualitative research: A case of the tail wagging the dog? Br. Med. J. 2001, 322, 1115–1117. [Google Scholar] [CrossRef]
- Cooper, D.R.; Schindler, P.S.; Sun, J. Business Research Methods; McGraw-Hill/Irwin Series; McGraw-Hill/Irwin: New York, NY, USA, 2014. [Google Scholar]
- Meho, L.I. E-mail interviewing in qualitative research: A methodological discussion. J. Am. Soc. Inf. Sci. Technol. 2006, 57, 1284–1295. [Google Scholar] [CrossRef]
- Creswell, J.W. Research Design: Qualitative, Quantitative, and Mixed Methods Approaches, 4th ed.; Sage Publications: Thousand Oaks, CA, USA, 2013. [Google Scholar]
- Luigi, D.; Iuliana, C.; Alma, P.; Bilan, Y. Directly estimating the private healthcare services demand in Romania. J. Int. Stud. 2014, 7. [Google Scholar] [CrossRef]
- Łakomy-Zinowik, M.; Horváthová, Z. Public-Private Partnerships as a Way of Financing in the Healthcare System (Based on the Examples of Poland and the United Kingdom). J. Int. Stud. 2016, 9, 150–158. [Google Scholar] [CrossRef][Green Version]
- Mioduchowska-Jaroszewicz, E.; Romanowska, M. Profitability Evaluation of Hospital Departments Forming a Health Care Entity. Econ. Soc. 2016, 9, 224–234. [Google Scholar] [CrossRef] [PubMed]
- Ried, W.; Marschall, P. Potential benefits of crossborder health care: The case of Poland and Germany. Econ. Sociol. 2016, 9, 14–27. [Google Scholar] [CrossRef] [PubMed]
- Blázquez-Fernández, C.; Cantarero-Prieto, D.; Pascual-Sáez, M. Patient Cross-Border Mobility: New Findings and Implications in Spanish Regions. Econ. Sociol. 2017, 10, 11–21. [Google Scholar] [CrossRef] [PubMed]
- Kautsch, M.; Lichon, M.; Matuszak, N. Development of Publicly Funded eHealth in Poland: Barriers and Opportunities. Econ. Sociol. 2016, 9, 28–40. [Google Scholar] [CrossRef]
- Kwiatkowska, E.M. IT Solutions for Healthcare System in Poland: In Search of Benchmarks in Various Economic Perspectives. Econ. Sociol. 2016, 9, 210–223. [Google Scholar] [CrossRef]
- Xanthidis, D. Prospects of Telemedicine in Developing Countries: A Case Study in Greece. Signals Telecommun. J. 2013, 2, 1–11. [Google Scholar] [CrossRef]


| Alias, Position, Country, Hospital Type | Quotes |
|---|---|
| P7, M.D., Greece, Private | “Race: It is important. For example, there are medicines that affect people from different races in different ways. Someone could say that the MDs have a visual contact of the patient and, thus, they know their race. However, even then, it would be nice to have this data recorded for statistical purposes.” |
| P8, Nursing practitioner, Greece, Private | “I believe that, the ID number must be not only unique but, also, not the same as the Social Security Number (SSN) or personal insurance number or other. This can make it more secure and private. In that case, no patient would have to worry about whether his/her medical data is centrally recorded and accessed or not.” |
| P9, Lab/Pharmacist, Greece, Private | “It would be nice and helpful to include, somewhere and somehow, hereditary diseases.” |
| P10, ICT, Greece, Private | “In the demographics category data should be divided into three levels, i.e., basics, sensitive and administrative. In the sensitive level data like race and religion could be included if necessary. In the administrative level any data related to the medical unit and the patient could be included.” |
| P12, M.D., Greece, Private | “Occupation, Race, Religion are important since they are associated with certain diseases. Also, the education level and the language are important because they may assist in communicating with the patient.” |
| P13, Nursing practitioner, Greece, Private | “If we know the education level of the patient, then, the medical personnel will be able to communicate with the patient accordingly. However, I feel it is rather racist behavior to ask for it even for that reason.” “It is necessary to have the Race and the Nationality, especially nowadays, with all these immigrants and refugees moving from one country to another often with their diseases and not speaking our language. It so happens that, at the end of the day, the medical and nursing practitioners adapt to these people and not vice versa.” |
| P17, CEO/Admin, Greece, Public | “There is no need to have all the demographics in one level-view. Especially, the medical doctors don’t have enough time to see everything.” “In particular, as to the patient’s ID, it would be better off if each patient would have his/her own ID at a national level instead of a different one in every medical organization. There is an effort to do that now.” “As far as for the Race element, especially now that huge refuge waves are going to different countries including Greece, maybe it is appropriate to include it in the record.” |
| P16, Legal/Lawyer/QA, Greece, Private | “No: Name, Address, email, Race, Language, Size of family, Income level.” “The most important is not to have access to all this medical information to anyone.” |
| P18, M.D., Greece, Public | “No: Race, Income level, Language.” “There is no need and it is not good to ask for the income level. If there is an issue of whether the patient can cover his/her medical treatment and/or medication expenses or not the level of insurance coverage will indicate.” “In medication list it is suggested to have all the substances under one label e.g., Use of Substances.” “All categories should be able to accept additional entries (elements).” |
| P19, Nursing practitioner, Greece, Public | “Medicine and nursing are practices that are to be provided equally to everybody.” “It is possible that someone comes to the ER unconscious. In that case we will help him/her and provide everything necessary to save his/her life without looking into religious, race or other matters.” “For the category of Surgery, it would be better if it is by the biological systems for the human body.” |
| P30, Lab/Pharmacist, Oman, Public | “Blood group is important and must be included.” |
| P37, Legal/Lawyer/QA, Oman, Private | “Sometimes I feel that the medical organizations asked from me for more medical exams than necessary knowing my financial status. So, I believe Income level should not be included.” |
| Alias, Position, Country, Hospital Type | Quotes |
|---|---|
| P5, Legal/Lawyer/QA, Greece, Public | “I don’t believe that the EMR will reduce the repetition of the medical examinations.” |
| P8, Nursing practitioner, Greece, Private | “It will help reduce costs and repetitions. Usually the expensive medical tests are the ones the results which don’t change quickly. So, there is no reason to ask between hospitals the same expensive tests very often.” “It’s everything for the patients and not for the profit. At the end some hospitals might lose profit, especially the private ones, but what is important is the quality of the patient diagnosis and treatment.” “This will make the MDs and the health professionals of all types, in private and public hospitals together, to cooperate for the benefit of the patient.” |
| P14, Lab/Pharmacist, Greece, Private | “The best health system is the one that a country can pay for. The problem is that you, also, have to pay for retirement plans, medical and pharmaceutical expenses, cancer treatment, heart disease treatment, economy growth, and more. Money is never enough for everyone for everything.” |
| P15, ICT, Greece, Private | “I believe a system like that will not reduce the repetition of medical exams but it will help to provide better health care.” |
| P17, CEO/Admin, Greece, Public | “It is important to implement the medical record system but not all medical organizations need to do so in the same depth. They need to study the economic feasibility first and then decide the depth.” “No need to fully deploy a medical record system if the cost is too high and the medical organization cannot bear it but start small and gradually move up. Make it using open architecture which means, implement the first part, check it and if everything works well then move to the next part.” |
| P18, M.D., Greece, Public | “In the case of Greece, and just for the case of the diabetic foot in which 250 million euros are spent every year, the savings will be enough to justify the cost for the implementation of the medical record management system” |
| P19, Nursing practitioner, Greece, Public | “It will cut the costs but it will increase the amount of work of the MDs. There are already complains of some MDs about the time they spend in entering data, even in simple similar programs, instead of practicing medicine. It is a big benefit but at the moment it is not practical especially if we want to record all the data, especially also given the economic crisis in the country.” |
| P20, Lab/Pharmacist, Greece, Public | “It needs an economic feasibility study to decide on the implementation of such as a system if it is too expensive. If we see it from the side of the patient the benefits are more.” |
| P22, Legal/Lawyer/QA, Greece, Public | “Is the implementation of such a system, regardless of the cost, a panacea? Not really.” |
| P28, M.D., Oman, Public | “A system like this will not save time, we will continue as doctors to spend the same time to treat a patient but what is important is it will help us not to forget anything important in the treatment. We will have everything in the system where we should report and update it. We are human beings and we forget some times.” “In a matter of health, we don’t talk about money. The most important is the health.” |
| P29, Nursing practitioner, Oman, Public | “Sometimes the patients are complaining about that the doctors are spending more time in front of the computer instead of examining them. The doctors have to do that because sometimes the patients are losing their medical reports or exams or even they are forgetting to inform the doctors about some of their own health issues. With a system like that a doctor can know always about the full patient’s history and they don’t have to do everything from the beginning. This can save patient’s life.” |
| P32, Legal/Lawyer/QA, Oman, Public | “When a country’s economy is in recession like it happens now in Oman and in other countries, it is very important to be able to cut the costs whatever you can. For example, if a person has made an X-ray recently there is no reason to ask to do it again. It costs money and affects their health since we know it may cause cancer. Similar with MRI.” “It will certainly save money. Maybe in the beginning it will cost a lot but if one thinks how much savings it will make just from the X-rays it is enough to understand how important it is.” |
| Alias, Position, Country, Hospital Type | Quotes |
|---|---|
| P17, CEO/Admin, Greece, Public | “The medical exams belong to the patient since the patient had paid for them and s/he can do anything s/he wants with them. This is a practice applied not only in Greece but in Europe in general.” “It is necessary and wise to use the medical insurance coverage from patients from other European countries, since this way the Greek hospitals can benefit financially from charging these insurance companies instead of providing medical treatment and medication for free. This is especially important now that many foreigners come to Greece and many times they get medical services for free.” |
| P28, M.D., Oman, Public | “In some special cases with critical diseases, no matter if the patient doesn’t want to give to other doctors their personal medical information, as a doctor I am giving the information to save the patient’s life.” |
| P32, Legal/Lawyer/QA, Oman, Public | “It will be great to share medical information worldwide because we don’t share the patient but the patient’s data and this will help a lot to develop any research related to it and also make statistics based on it.” |
| P33, CEO/Admin, Oman, Private | “The Omani government is planning to implement a system that will allow any patient to have access to his medical record anywhere, anytime in Oman.” |
| P40, M.D., Oman, Private | “If it is properly secured is ok under authorization to exchange medical information.” “We trust people but we also mistrust them.” |
© 2018 by the authors. Licensee MDPI, Basel, Switzerland. This article is an open access article distributed under the terms and conditions of the Creative Commons Attribution (CC BY) license (http://creativecommons.org/licenses/by/4.0/).
Share and Cite
Koutzampasopoulou Xanthidou, O.; Shuib, L.; Xanthidis, D.; Nicholas, D. Electronic Medical Records in Greece and Oman: A Professional’s Evaluation of Structure and Value. Int. J. Environ. Res. Public Health 2018, 15, 1137. https://doi.org/10.3390/ijerph15061137
Koutzampasopoulou Xanthidou O, Shuib L, Xanthidis D, Nicholas D. Electronic Medical Records in Greece and Oman: A Professional’s Evaluation of Structure and Value. International Journal of Environmental Research and Public Health. 2018; 15(6):1137. https://doi.org/10.3390/ijerph15061137
Chicago/Turabian StyleKoutzampasopoulou Xanthidou, Ourania, Liyana Shuib, Dimitrios Xanthidis, and David Nicholas. 2018. "Electronic Medical Records in Greece and Oman: A Professional’s Evaluation of Structure and Value" International Journal of Environmental Research and Public Health 15, no. 6: 1137. https://doi.org/10.3390/ijerph15061137
APA StyleKoutzampasopoulou Xanthidou, O., Shuib, L., Xanthidis, D., & Nicholas, D. (2018). Electronic Medical Records in Greece and Oman: A Professional’s Evaluation of Structure and Value. International Journal of Environmental Research and Public Health, 15(6), 1137. https://doi.org/10.3390/ijerph15061137

