Effect of Functional Inhibition of BACE1 on Sensitization to γ-Irradiation in Cancer Cells
Abstract
1. Introduction
2. Materials and Methods
2.1. Cell Culture and Materials
2.2. RNAi Experiments
2.3. Gene Expression Analysis
2.4. γ-Irradiation
2.5. Cell Proliferation Assay
2.6. Clonogenic Survival Assay
2.7. Flow Cytometry
2.8. γH2AX Foci Detection and Immunoblot Analysis
2.9. Statistical Analysis
3. Results
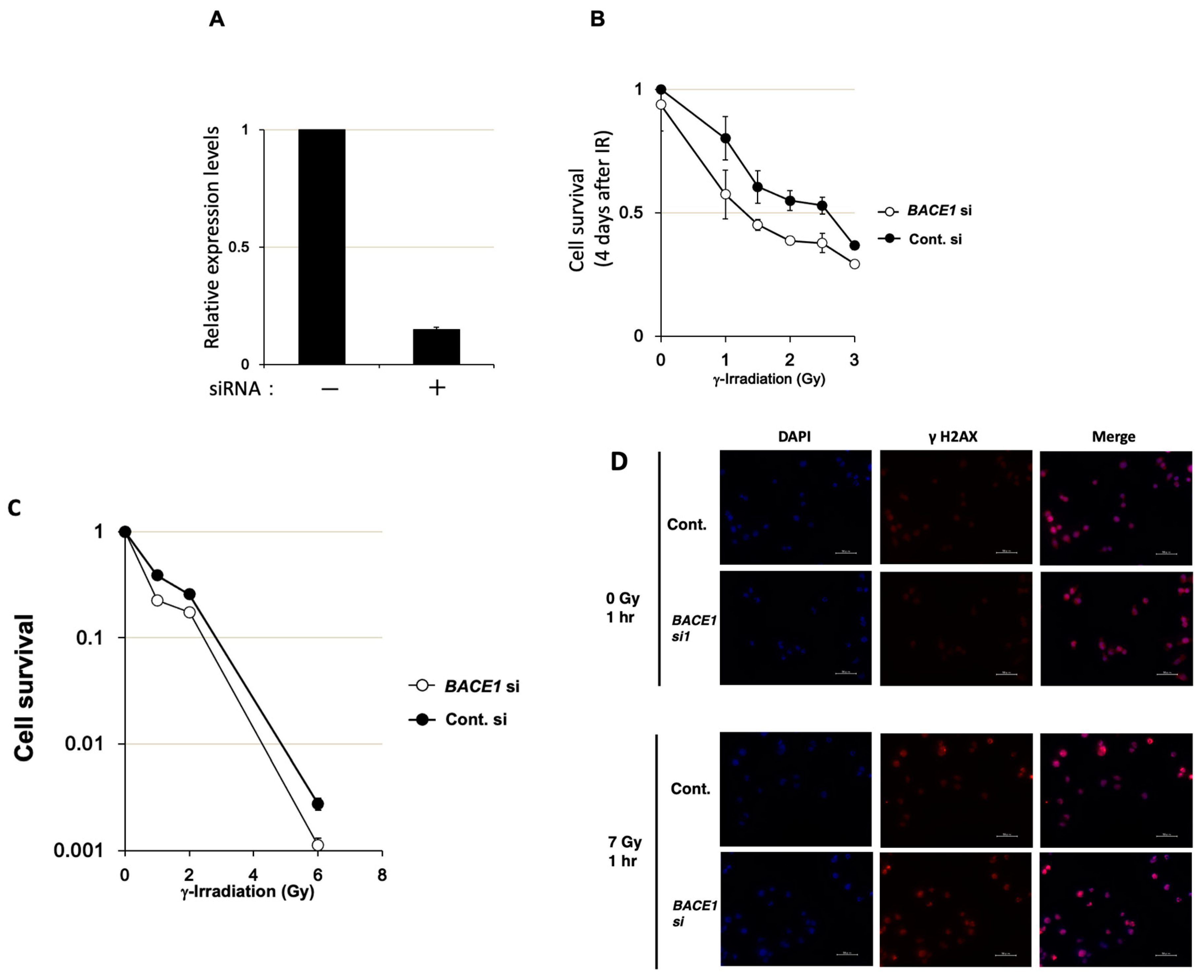
3.1. Radiosensitization Effect of BACE1 Knockdown and Its Expression Level in Cancer Cells
3.2. Radiosensitization Effect of BACE1 Knockdown and BACE1 Inhibitor in U2OS Cells
3.3. Radiosensitization Effect of BACE1 Knockdown in SAOS Cells
4. Discussion
Supplementary Materials
Author Contributions
Funding
Institutional Review Board Statement
Data Availability Statement
Acknowledgments
Conflicts of Interest
References
- Morgan, M.A.; Parsels, L.A.; Parsels, J.D.; Mesiwala, A.K.; Maybaum, J.; Lawrence, T.S. Role of checkpoint kinase 1 in preventing premature mitosis in response to gemcitabine. Cancer Res. 2005, 65, 6835–6842. [Google Scholar] [CrossRef] [PubMed][Green Version]
- Hirai, T.; Shirai, H.; Fujimori, H.; Okayasu, R.; Sasai, K.; Masutani, M. Radiosensitization effect of poly(ADP-ribose) polymerase inhibition in cells exposed to low and high liner energy transfer radiation. Cancer Sci. 2012, 103, 1045–1050. [Google Scholar] [CrossRef] [PubMed]
- Ame, J.C.; Fouquerel, E.; Gauthier, L.R.; Biard, D.; Boussin, F.D.; Dantzer, F.; de Murcia, G.; Schreiber, V. Radiation-induced mitotic catastrophe in PARG-deficient cells. J. Cell Sci. 2009, 122, 1990–2002. [Google Scholar] [CrossRef] [PubMed]
- Shirai, H.; Fujimori, H.; Gunji, A.; Maeda, D.; Hirai, T.; Poetsch, A.R.; Harada, H.; Yoshida, T.; Sasai, K.; Okayasu, R.; et al. Parg deficiency confers radio-sensitization through enhanced cell death in mouse ES cells exposed to various forms of ionizing radiation. Biochem. Biophys. Res. Commun. 2013, 435, 100–106. [Google Scholar] [CrossRef] [PubMed]
- Noguchi, M.; Yu, D.; Hirayama, R.; Ninomiya, Y.; Sekine, E.; Kubota, N.; Ando, K.; Okayasu, R. Inhibition of homologous recombination repair in irradiated tumor cells pretreated with Hsp90 inhibitor 17-allylamino-17-demethoxygeldanamycin. Biochem. Biophys. Res. Commun. 2006, 351, 658–663. [Google Scholar] [CrossRef] [PubMed]
- Fujimori, H.; Sato, A.; Kikuhara, S.; Wang, J.; Hirai, T.; Sasaki, Y.; Murakami, Y.; Okayasu, R.; Masutani, M. A comprehensive analysis of radiosensitization targets; functional inhibition of DNA methyltransferase 3B radiosensitizes by disrupting DNA damage regulation. Sci. Rep. 2015, 5, 18231. [Google Scholar] [CrossRef] [PubMed]
- Harduin-Lepers, A.; Krzewinski-Recchi, M.A.; Colomb, F.; Foulquier, F.; Groux-Degroote, S.; Delannoy, P. Sialyltransferases functions in cancers. Front. Biosci. (Elite Ed.) 2012, 4, 499–515. [Google Scholar] [CrossRef]
- Sinha, S.; Lieberburg, I. Cellular mechanisms of beta-amyloid production and secretion. Proc. Natl. Acad. Sci. USA 1999, 96, 11049–11053. [Google Scholar] [CrossRef]
- Sathya, M.; Premkumar, P.; Karthick, C.; Moorthi, P.; Jayachandran, K.S.; Anusuyadevi, M. BACE1 in Alzheimer’s disease. Clin. Chim. Acta Int. J. Clin. Chem. 2012, 414, 171–178. [Google Scholar] [CrossRef]
- Kim, D.Y.; Gersbacher, M.T.; Inquimbert, P.; Kovacs, D.M. Reduced sodium channel Na(v)1.1 levels in BACE1-null mice. J. Biol. Chem. 2011, 286, 8106–8116. [Google Scholar] [CrossRef]
- Huth, T.; Alzheimer, C. Voltage-dependent Na+ channels as targets of BACE1—Implications for neuronal firing and beyond. Curr. Alzheimer Res. 2012, 9, 184–188. [Google Scholar] [CrossRef] [PubMed]
- Kitazume, S.; Tachida, Y.; Oka, R.; Shirotani, K.; Saido, T.C.; Hashimoto, Y. Alzheimer’s beta-secretase, beta-site amyloid precursor protein-cleaving enzyme, is responsible for cleavage secretion of a Golgi-resident sialyltransferase. Proc. Natl. Acad. Sci. USA 2001, 98, 13554–13559. [Google Scholar] [CrossRef] [PubMed]
- Hu, X.; Hicks, C.W.; He, W.; Wong, P.; Macklin, W.B.; Trapp, B.D.; Yan, R. Bace1 modulates myelination in the central and peripheral nervous system. Nat. Neurosci. 2006, 9, 1520–1525. [Google Scholar] [CrossRef] [PubMed]
- Willem, M.; Garratt, A.N.; Novak, B.; Citron, M.; Kaufmann, S.; Rittger, A.; DeStrooper, B.; Saftig, P.; Birchmeier, C.; Haass, C. Control of peripheral nerve myelination by the beta-secretase BACE1. Science 2006, 314, 664–666. [Google Scholar] [CrossRef]
- McConlogue, L.; Buttini, M.; Anderson, J.P.; Brigham, E.F.; Chen, K.S.; Freedman, S.B.; Games, D.; Johnson-Wood, K.; Lee, M.; Zeller, M.; et al. Partial reduction of BACE1 has dramatic effects on Alzheimer plaque and synaptic pathology in APP Transgenic Mice. J. Biol. Chem. 2007, 282, 26326–26334. [Google Scholar] [CrossRef]
- Rabe, S.; Reichwald, J.; Ammaturo, D.; de Strooper, B.; Saftig, P.; Neumann, U.; Staufenbiel, M. The Swedish APP mutation alters the effect of genetically reduced BACE1 expression on the APP processing. J. Neurochem. 2011, 119, 231–239. [Google Scholar] [CrossRef]
- Cole, S.L.; Vassar, R. The Basic Biology of BACE1: A Key Therapeutic Target for Alzheimer’s Disease. Curr. Genom. 2007, 8, 509–530. [Google Scholar] [CrossRef]
- Jeppsson, F.; Eketjall, S.; Janson, J.; Karlstrom, S.; Gustavsson, S.; Olsson, L.L.; Radesater, A.C.; Ploeger, B.; Cebers, G.; Kolmodin, K.; et al. Discovery of AZD3839, a potent and selective BACE1 inhibitor clinical candidate for the treatment of Alzheimer disease. J. Biol. Chem. 2012, 287, 41245–41257. [Google Scholar] [CrossRef]
- Salomone, S.; Caraci, F.; Leggio, G.M.; Fedotova, J.; Drago, F. New pharmacological strategies for treatment of Alzheimer’s disease: Focus on disease modifying drugs. Br. J. Clin. Pharmacol. 2012, 73, 504–517. [Google Scholar] [CrossRef]
- Evin, G.; Hince, C. BACE1 as a Therapeutic Target in Alzheimer’s Disease: Rationale and Current Status. Drugs Aging 2013, 30, 755–764. [Google Scholar] [CrossRef]
- Paulsen, R.D.; Soni, D.V.; Wollman, R.; Hahn, A.T.; Yee, M.C.; Guan, A.; Hesley, J.A.; Miller, S.C.; Cromwell, E.F.; Solow-Cordero, D.E.; et al. A genome-wide siRNA screen reveals diverse cellular processes and pathways that mediate genome stability. Mol. Cell 2009, 35, 228–239. [Google Scholar] [CrossRef] [PubMed]
- Fujimori, H.; Mukai, H.; Murakami, Y.; Hemberger, M.; Hippo, Y.; Masutani, M. The H19 induction triggers trophoblast lineage commitment in mouse ES cells. Biochem. Biophys. Res. Commun. 2013, 436, 313–318. [Google Scholar] [CrossRef] [PubMed]
- Bodendorf, U.; Fischer, F.; Bodian, D.; Multhaup, G.; Paganetti, P. A splice variant of beta-secretase deficient in the amyloidogenic processing of the amyloid precursor protein. J. Biol. Chem. 2001, 276, 12019–12023. [Google Scholar] [CrossRef] [PubMed]
- Levine, A.J. Introduction: The Changing Directions of p53 Research. Genes Cancer 2011, 2, 382–384. [Google Scholar] [CrossRef][Green Version]
- Hamada, Y.; Ohta, H.; Miyamoto, N.; Sarma, D.; Hamada, T.; Nakanishi, T.; Yamasaki, M.; Yamani, A.; Ishiura, S.; Kiso, Y. Significance of interactions of BACE1-Arg235 with its ligands and design of BACE1 inhibitors with P2 pyridine scaffold. Bioorganic Med. Chem. Lett. 2009, 19, 2435–2439. [Google Scholar] [CrossRef]





Disclaimer/Publisher’s Note: The statements, opinions and data contained in all publications are solely those of the individual author(s) and contributor(s) and not of MDPI and/or the editor(s). MDPI and/or the editor(s) disclaim responsibility for any injury to people or property resulting from any ideas, methods, instructions or products referred to in the content. |
© 2024 by the authors. Licensee MDPI, Basel, Switzerland. This article is an open access article distributed under the terms and conditions of the Creative Commons Attribution (CC BY) license (https://creativecommons.org/licenses/by/4.0/).
Share and Cite
Nakamoto, K.; Kikuhara, S.; Fujimori, H.; Saraswat, B.; Gao, Z.; Vadi Velu, A.; Zhang, Z.; Tong, Y.; Imamichi, S.; Nozaki, T.; et al. Effect of Functional Inhibition of BACE1 on Sensitization to γ-Irradiation in Cancer Cells. Curr. Issues Mol. Biol. 2024, 46, 450-460. https://doi.org/10.3390/cimb46010028
Nakamoto K, Kikuhara S, Fujimori H, Saraswat B, Gao Z, Vadi Velu A, Zhang Z, Tong Y, Imamichi S, Nozaki T, et al. Effect of Functional Inhibition of BACE1 on Sensitization to γ-Irradiation in Cancer Cells. Current Issues in Molecular Biology. 2024; 46(1):450-460. https://doi.org/10.3390/cimb46010028
Chicago/Turabian StyleNakamoto, Keitaro, Sota Kikuhara, Hiroaki Fujimori, Barkha Saraswat, Zhongming Gao, Ankitha Vadi Velu, Zongxiang Zhang, Ying Tong, Shoji Imamichi, Tadashige Nozaki, and et al. 2024. "Effect of Functional Inhibition of BACE1 on Sensitization to γ-Irradiation in Cancer Cells" Current Issues in Molecular Biology 46, no. 1: 450-460. https://doi.org/10.3390/cimb46010028
APA StyleNakamoto, K., Kikuhara, S., Fujimori, H., Saraswat, B., Gao, Z., Vadi Velu, A., Zhang, Z., Tong, Y., Imamichi, S., Nozaki, T., Murakami, Y., & Masutani, M. (2024). Effect of Functional Inhibition of BACE1 on Sensitization to γ-Irradiation in Cancer Cells. Current Issues in Molecular Biology, 46(1), 450-460. https://doi.org/10.3390/cimb46010028

