Sign in to use this feature.

Years

Between: -

Subjects

remove_circle_outline
remove_circle_outline
remove_circle_outline
remove_circle_outline
remove_circle_outline
remove_circle_outline
remove_circle_outline

Journals

remove_circle_outline
remove_circle_outline
remove_circle_outline
remove_circle_outline
remove_circle_outline
remove_circle_outline
remove_circle_outline
remove_circle_outline

Article Types

Countries / Regions

remove_circle_outline
remove_circle_outline
remove_circle_outline
remove_circle_outline
remove_circle_outline

Search Results (629)

Search Parameters:
Keywords = γ-H2AX

Order results
Result details
Results per page
Select all
Export citation of selected articles as:
21 pages, 3780 KB  
Article
Chromatin Nano-Organization in Peripheral Blood Mononuclear Cells After In-Solution Irradiation with the Beta-Emitter Lu-177
by Myriam Schäfer, Razan Muhtadi, Sarah Schumann, Felix Bestvater, Uta Eberlein, Georg Hildenbrand, Harry Scherthan and Michael Hausmann
Biomolecules 2026, 16(1), 142; https://doi.org/10.3390/biom16010142 - 13 Jan 2026
Viewed by 82
Abstract
Background: In nuclear medicine, numerous cancer types are treated via internal irradiation with radiopharmaceuticals, including low-LET (linear energy transfer) beta-emitting radionuclides like Lu-177. In most cases, such treatments lead to low-dose exposure of organ systems with β-irradiation, which induces only few isolated [...] Read more.
Background: In nuclear medicine, numerous cancer types are treated via internal irradiation with radiopharmaceuticals, including low-LET (linear energy transfer) beta-emitting radionuclides like Lu-177. In most cases, such treatments lead to low-dose exposure of organ systems with β-irradiation, which induces only few isolated DSBs (double-strand breaks) in the nuclei of hit cells, the most threatening DNA damage type. That damaging effect contrasts with the clustering of DNA damage and DSBs in nuclei traversed by high-LET particles (α particles, ions, etc.). Methods: After in-solution β-irradiation for 1 h with Lu-177 leading to an absorbed dose of about 100 mGy, we investigated the spatial nano-organization of chromatin at DSB damage sites, of repair proteins and of heterochromatin marks via single-molecule localization microscopy (SMLM) in PBMCs. For evaluation, mathematical approaches were used (Ripley distance frequency statistics, DBScan clustering, persistent homology and similarity measurements). Results: We analyzed, at the nanoscale, the distribution of the DNA damage response (DDR) proteins γH2AX, 53BP1, MRE11 and pATM in the chromatin regions surrounding a DSB. Furthermore, local changes in spatial H3K9me3 heterochromatin organization were analyzed relative to γH2AX distribution. SMLM measurements of the different fluorescent molecule tags revealed characteristic clustering of the DDR markers around one or two damage foci per PBMC cell nucleus. Ripley distance histograms suggested the concentration of MRE11 molecules inside γH2AX-clusters, while 53BP1 was present throughout the entire γH2AX clusters. Persistent homology comparisons for 53BP1, MRE11 and γH2AX by Jaccard index calculation revealed significant topological similarities for each of these markers. Since the heterochromatin organization of cell nuclei determines the identity of cell nuclei and correlates to genome activity, it also influences DNA repair. Therefore, the histone H3 tri methyl mark H3K9me3 was analyzed for its topology. In contrast to typical results obtained through photon irradiation, where γH2AX and H3K9me3 markers were well separated, the results obtained here also showed a close spatial proximity (“co-localization”) in many cases (minimum distance of markers = marker size), even with the strictest co-localization distance threshold (20 nm) for γH2AX and H3K9me3. The data support the results from the literature where only one DSB induced by low-dose low LET irradiation (<100 mGy) can remain without heterochromatin relaxation for subsequent repair. Full article
(This article belongs to the Section Molecular Biology)
Show Figures

Figure 1

14 pages, 4195 KB  
Article
Role of the Super-Enhancer Component Bromodomain Protein 4 in the Radiation Response of Human Head and Neck Squamous Cell Carcinoma Cells
by Nanami Munakata, Hironori Yoshino, Masaharu Hazawa and Eichi Tsuruga
Curr. Issues Mol. Biol. 2026, 48(1), 71; https://doi.org/10.3390/cimb48010071 - 10 Jan 2026
Viewed by 131
Abstract
Radiotherapy is an effective treatment for cancer; however, radioresistant cancer cells result in recurrence. Therefore, elucidating the mechanisms of radioresistance is urgently needed. Super-enhancers (SEs) are clusters of enhancers occupied by a high density of master transcription factors, mediators, and bromodomain protein BRD4. [...] Read more.
Radiotherapy is an effective treatment for cancer; however, radioresistant cancer cells result in recurrence. Therefore, elucidating the mechanisms of radioresistance is urgently needed. Super-enhancers (SEs) are clusters of enhancers occupied by a high density of master transcription factors, mediators, and bromodomain protein BRD4. Recently, we reported that ΔNp63, an oncogenic transcription factor, promotes radioresistance in human head and neck squamous cell carcinoma (HNSCC) cells. As ΔNp63 establishes SEs in HNSCC cells, SEs may be involved in radioresistance. Here, we investigated the role of the SE component BRD4 in the radiation responses of HNSCC cells using a BRD4 degrader ARV-771 or BRD4 knockdown. First, Western blotting confirmed that ARV-771 decreased BRD4 protein expression. ARV-771 treatment resulted in reduced cell proliferation and enhanced apoptosis in irradiated HNSCC cells. Moreover, colony formation assays revealed that both ARV-771 and BRD4 knockdown enhanced the radiosensitivity of HNSCC cells, suggesting BRD4 contributes to the radioresistance of HNSCC cells. Furthermore, fluorescence immunostaining revealed distinct localization patterns of γH2AX, a marker of DNA double-strand breaks, compared with BRD4 and ΔNp63 in irradiated cells. Notably, ARV-771 and BRD4 knockdown decreased ΔNp63 and BRD4 protein expression, whereas ΔNp63 knockdown had minimal impact on BRD4 expression. Taken together, these findings suggest that BRD4-dependent maintenance of ΔNp63 expression may contribute, at least in part, to the regulation of radioresistance in HNSCC cells. Full article
(This article belongs to the Special Issue Molecular Insights into Radiation Oncology)
Show Figures

Figure 1

11 pages, 2125 KB  
Article
Thyroid Hormone T3 Induces DNA Damage Response in Breast Cancer Cells
by Sahar Movshovitz, Liat Anabel Sinberger, Keren Trabelsi, Amit Bar-on, Amir Sonnenblick, Mali Salmon-Divon and Tamar Listovsky
Int. J. Mol. Sci. 2026, 27(2), 668; https://doi.org/10.3390/ijms27020668 - 9 Jan 2026
Viewed by 137
Abstract
Thyroid hormones (THs) regulate metabolism, proliferation, and genomic stability. Clinical studies have linked levothyroxine therapy with higher Oncotype DX Recurrence Scores in breast cancer (BC), suggesting a potential effect of thyroid hormone signaling on genomic risk. Here, we investigated the impact of triiodothyronine [...] Read more.
Thyroid hormones (THs) regulate metabolism, proliferation, and genomic stability. Clinical studies have linked levothyroxine therapy with higher Oncotype DX Recurrence Scores in breast cancer (BC), suggesting a potential effect of thyroid hormone signaling on genomic risk. Here, we investigated the impact of triiodothyronine (T3) on DNA damage and repair pathways in estrogen receptor-positive T47D breast cancer and non-tumorigenic MCF10A cells. RNA sequencing revealed significant upregulation of RAD51 and enrichment of DNA repair pathways following 24 h T3 exposure. Consistently, T3 increased γH2AX and 53BP1 nuclear foci, indicating transient activation of the DNA damage response (DDR). These effects were transient, returning to baseline after 48 h, suggesting cellular adaptation. T3 also enhanced proliferation at 10 μM but inhibited growth at higher concentrations. Our findings indicate that acute exposure to T3 induces transient genomic stress, providing a potential mechanistic basis for the observed association between thyroid hormone therapy and increased BC recurrence risk. Full article
Show Figures

Graphical abstract

21 pages, 6776 KB  
Article
X-Ray-Induced Alterations in In Vitro Blood–Brain Barrier Models: A Comparative Analysis
by Roberta Moisa (Stoica), Stela Rodica Lucia Pătrașcu, Călin Mircea Rusu, Mihail Răzvan Ioan, Mihai Radu and Beatrice Mihaela Radu
Appl. Sci. 2026, 16(2), 587; https://doi.org/10.3390/app16020587 - 6 Jan 2026
Viewed by 184
Abstract
Ionizing radiation remains the primary approach for treating brain cancer and is frequently used in combination with chemotherapy. However, when it comes to gliomas, the effective delivery of therapeutic agents is hindered by the limited permeability of the blood–brain barrier (BBB). Consequently, selecting [...] Read more.
Ionizing radiation remains the primary approach for treating brain cancer and is frequently used in combination with chemotherapy. However, when it comes to gliomas, the effective delivery of therapeutic agents is hindered by the limited permeability of the blood–brain barrier (BBB). Consequently, selecting the most suitable and least harmful type of ionizing radiation is essential, given its potential side effects on healthy cells within the tumor microenvironment. In this study, we explored the impact of X-ray exposure on two in vitro BBB endothelial cell models—murine and human. Post-irradiation, we evaluated cell viability, clonogenic capacity, cell cycle progression, reactive oxygen species (ROS) levels, formation of micronuclei and γ-H2AX foci, as well as alterations in cytoskeletal organization, cell migration, and intracellular calcium dynamics. The results demonstrate notable differences between the two endothelial cell lines, suggesting the human cell line is more sensitive to X-rays. In conclusion, our study provides valuable insights into the brain microvascular endothelial cells’ response to radiation, laying the groundwork for strategies to protect healthy brain tissue. Full article
(This article belongs to the Special Issue Radiation Physics: Advances in DNA and Cellular Technologies)
Show Figures

Figure 1

14 pages, 1247 KB  
Article
Evidence for Quasi-High-LET Biological Effects in Clinical Proton Beams That Suppress c-NHEJ and Enhance HR and Alt-EJ
by Emil Mladenov, Mina Pressler, Veronika Mladenova, Aashish Soni, Fanghua Li, Feline Heinzelmann, Johannes Niklas Esser, Razan Hessenow, Eleni Gkika, Verena Jendrossek, Beate Timmermann, Martin Stuschke and George Iliakis
Cells 2026, 15(1), 86; https://doi.org/10.3390/cells15010086 - 4 Jan 2026
Viewed by 287
Abstract
Protons are conventionally regarded as a low-linear energy transfer (low-LET) radiation modality with a relative biological effectiveness (RBE) of 1.1, suggesting direct mechanistic similarity to X-rays in the underpinning biological effects. However, exposure to spread-out Bragg peak (SOBP) protons reveals instructive deviations from [...] Read more.
Protons are conventionally regarded as a low-linear energy transfer (low-LET) radiation modality with a relative biological effectiveness (RBE) of 1.1, suggesting direct mechanistic similarity to X-rays in the underpinning biological effects. However, exposure to spread-out Bragg peak (SOBP) protons reveals instructive deviations from this assumption. Indeed, proton beams have a maximum LET of ~5 keV/µm but display reduced reliance on classical non-homologous end joining (c-NHEJ) as well as an increased dependence on homologous recombination (HR) and alternative end joining (alt-EJ). These features are well described in cells exposed to high-LET radiation and typically manifest between 100 and 150 keV/µm. We hypothesized that this apparent discrepancy reflects biological consequences of proton-beam properties that remain uncharacterized. In the present study, we outline exploratory experiments aiming at uncovering such mechanisms. We begin by investigating for both entrance and SOBP protons the dose-dependent engagement of HR we recently showed for X-rays. Consistent with our previous findings with X-rays, HR engagement after exposure to both types of proton beams declined with dose, from ~80% at 0.2 Gy to less than 20% at higher doses. RAD51/γH2AX foci ratios, reflecting HR engagement, were modestly higher following proton irradiation, in line with increased HR utilization. G2-checkpoint activation, previously linked to HR, was also stronger after exposure to protons, as was DNA end resection. Moreover, the formation of structural chromosomal abnormalities (SCAs) was higher for SOBP than entrance protons and X-rays. Collectively, our results suggest quasi-high-LET characteristics for proton beams and raise the question as to the physical proton properties that underpin them. We discuss that the commonly employed definition of LET may be insufficient for this purpose. Full article
Show Figures

Figure 1

23 pages, 10183 KB  
Article
Retinoic Acid and Calcitriol Protect Mouse Primordial Follicles from Cyclophosphamide Treatment-Induced Apoptosis
by Sihui He, Xiaodan Zhang, Wenjun Zhou, Ye Chen, Fengxin Liu, Weiyong Wang, Hongwei Wei, Yan Du and Meijia Zhang
Antioxidants 2026, 15(1), 68; https://doi.org/10.3390/antiox15010068 - 4 Jan 2026
Viewed by 418
Abstract
Chemotherapy causes primordial follicle apoptosis, resulting in premature ovarian insufficiency (POI) and infertility. In this study, we found that intraperitoneal injection of retinoic acid (RA) and calcitriol partially reversed the cyclophosphamide and doxorubicin treatment-induced decrease in primordial follicles in neonatal mouse ovaries. Furthermore, [...] Read more.
Chemotherapy causes primordial follicle apoptosis, resulting in premature ovarian insufficiency (POI) and infertility. In this study, we found that intraperitoneal injection of retinoic acid (RA) and calcitriol partially reversed the cyclophosphamide and doxorubicin treatment-induced decrease in primordial follicles in neonatal mouse ovaries. Furthermore, RA and calcitriol co-treatment reversed cyclophosphamide treatment-induced PI3K/Akt activity and FOXO3a nuclear export in the oocytes within primordial follicles, suggesting that the oocyte transcriptional activity was decreased, which in turn reduced the binding of chemotherapeutic drugs to DNA. Consistent with these findings, RA and calcitriol co-treatment reversed cyclophosphamide treatment-induced changes in reactive oxygen species (ROS), DNA damage response proteins (γH2AX, p-CHK2, p-p53, PUMA, BAX, Cleaved Caspase-3, and cPARP), and antioxidant proteins (NRF2, HO-1, and GPX4). Moreover, RA and calcitriol co-treatment preserved fertility in cyclophosphamide-treated mice without impairing cyclophosphamide’s antitumor efficacy in MCF-7 tumor-bearing mice. Thus, RA and calcitriol protect mouse primordial follicles from cyclophosphamide treatment-induced apoptosis by inhibiting cyclophosphamide treatment-induced oocyte transcriptional activity and enhancing antioxidant capacity. Our results suggest a potential strategy for preserving ovarian reserve during chemotherapy in female cancer patients. Full article
Show Figures

Figure 1

18 pages, 9174 KB  
Article
Evaluation of Systemic Injury in Calves with Rotavirus-Induced Diarrhea Using Sensitive Biomarkers and Immunopathology
by Murat Uztimür, Cennet Nur Ünal, Muhammet Bahaddin Dörtbudak, Davide Bisanti and Alessandro Di Cerbo
Int. J. Mol. Sci. 2026, 27(1), 65; https://doi.org/10.3390/ijms27010065 - 20 Dec 2025
Viewed by 320
Abstract
Studies in human medicine have demonstrated that rotavirus infection can also affect extraintestinal sites due to its systemic effects. However, in veterinary medicine, the injury caused by rotavirus diarrhea is limited to the intestines, and its effects on various systemic structures remain poorly [...] Read more.
Studies in human medicine have demonstrated that rotavirus infection can also affect extraintestinal sites due to its systemic effects. However, in veterinary medicine, the injury caused by rotavirus diarrhea is limited to the intestines, and its effects on various systemic structures remain poorly understood. In this observational case–control study, we aimed to determine the effects of HSP-27, Caspase-3, IL-2, γ-H2AX, HMGB-1, SP-D, and GDH (or GLDH) on the pathogenesis of rotavirus infection by using biomarkers for diagnostic purposes in lung and liver injury in neonate diarrheic calves naturally infected with rotavirus, both alive and post-mortem. Fifty-two Simmental calves (1–28 days old) of both sexes, 40 infected with rotavirus and 12 healthy, were studied. Twenty-eight out of 40 survived, while the remainder underwent necropsy for histopathological and immunopathological (HSP-27, Caspase-3, IL-2, γ-H2AX) examination of the lungs and livers. Lung and liver-specific serum E-selectin, glutamate dehydrogenase, surfactant protein-D, and high mobility group box-1 were analyzed by a bovine-specific ELISA kit (Shanghai Coon Koon Biotech Co., Ltd., China). Histopathological and immunohistochemical analyses confirmed lung and liver injury in naturally infected calves. HMGB-1, SP-D, and GDH concentrations were significantly higher in naturally infected calves than in the control group (p < 0.001, p < 0.001, and p < 0.05, respectively), showing an excellent diagnostic predictive capacity for lung and liver injury. Also, IL-2, HSP-27, CASP-3, and γ-H2AX were significantly expressed in the lungs (p < 0.001, p < 0.001, p < 0.001, and p < 0.05, respectively) and liver (p < 0.001, p < 0.001, p < 0.01, and p < 0.01, respectively). All these observations led us to hypothesize that oxidative stress, apoptosis, and DNA damage may underlie the pathogenesis of this condition. Nevertheless, further studies on large populations of rotavirus-infected calves are needed to confirm the data reported in the current study. Full article
(This article belongs to the Special Issue Viral Infections and Immune Responses)
Show Figures

Figure 1

15 pages, 3762 KB  
Article
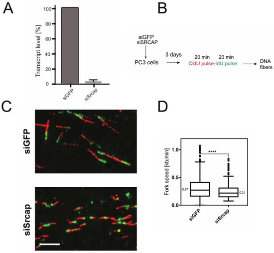
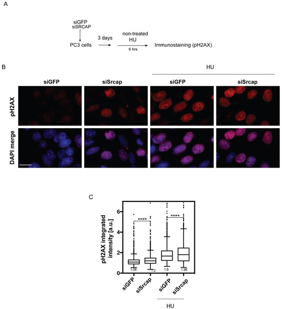
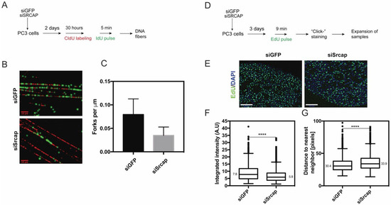
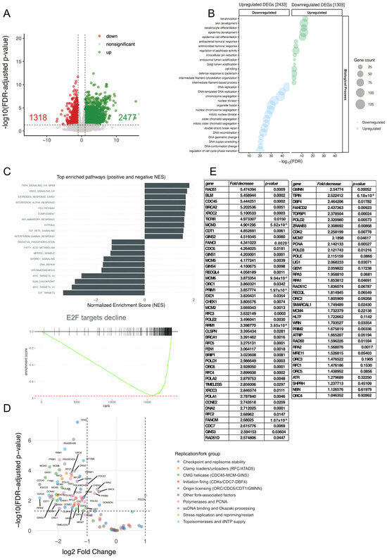
Srcap Chromatin Remodeler Is Required for Efficient Replication Dynamics in Mammalian Cells
by Stefka K. Dzhokova, Rossitsa H. Hristova, Peter S. Botev, Temenouga N. Guecheva and Anastas G. Gospodinov
Int. J. Mol. Sci. 2025, 26(24), 12189; https://doi.org/10.3390/ijms262412189 - 18 Dec 2025
Viewed by 294
Abstract
The SNF2-related chromatin remodeler Srcap is the principal ATPase responsible for the deposition of the histone variant H2A.Z at promoters and regulatory chromatin regions. Although this activity is known to modulate transcription, its contribution to DNA replication remains unexplored. Here we show that [...] Read more.
The SNF2-related chromatin remodeler Srcap is the principal ATPase responsible for the deposition of the histone variant H2A.Z at promoters and regulatory chromatin regions. Although this activity is known to modulate transcription, its contribution to DNA replication remains unexplored. Here we show that Srcap is required for efficient replication fork progression and origin firing in mammalian cells. Using RNA interference in human PC3 cells, we found that Srcap depletion leads to a ~25% reduction in fork elongation rate, decreased replication fork density, accumulation of the replication-stress marker γH2AX, and reduced chromatin-bound H2A.Z. High-resolution expansion microscopy further revealed diminished intensity and increased spacing of replication foci, consistent with reduced origin activation. Transcriptomic analysis of published data identified broad downregulation of replication-associated genes. These data uncover a dual mechanism by which Srcap sustains replication efficiency—through both H2A.Z-dependent chromatin organization and transcriptional maintenance of the replication machinery. Our findings establish Srcap as an important coordinator of replication dynamics, with implications for genome stability. Full article
(This article belongs to the Section Molecular Biology)
Show Figures

Figure 1

18 pages, 2425 KB  
Article
Impact of Low-Dose CT Radiation on Gene Expression and DNA Integrity
by Nikolai Schmid, Vadim Gorte, Michael Akers, Niklas Verloh, Michael Haimerl, Christian Stroszczynski, Harry Scherthan, Timo Orben, Samantha Stewart, Laura Kubitscheck, Hanns Leonhard Kaatsch, Matthias Port, Michael Abend and Patrick Ostheim
Int. J. Mol. Sci. 2025, 26(24), 11869; https://doi.org/10.3390/ijms262411869 - 9 Dec 2025
Viewed by 436
Abstract
Computed tomography (CT) is a major source of low-dose ionizing radiation exposure in medical imaging. Risk assessment at this dose level is difficult and relies on the hypothetical linear no-threshold model. To address the response to such low doses in patients undergoing CT [...] Read more.
Computed tomography (CT) is a major source of low-dose ionizing radiation exposure in medical imaging. Risk assessment at this dose level is difficult and relies on the hypothetical linear no-threshold model. To address the response to such low doses in patients undergoing CT scans, we examined radiation-induced alterations at the transcriptomic and DNA damage levels in peripheral blood cells. Peripheral whole blood of 60 patients was collected before and after CT. Post-CT samples were obtained 4–6 h after scan (n = 28, in vivo incubation) or alternatively immediately after the CT scan, followed by ex vivo incubation (n = 32). The gene expression of known radiation-responsive genes (n = 9) was quantified using qRT-PCR. DNA double-strand breaks (DSB) were assessed in 12 patients through microscopic γ-H2AX + 53BP1 DSB focus staining. The mean dose–length product (DLP) across all scans was 561.9 ± 384.6 mGy·cm. Significant differences in the median differential gene expression (DGE) were detected between in vivo and ex vivo incubation conditions, implicating that ex vivo incubation masked the true effect in low-dose settings. The median DGE of in vivo-incubated samples showed a significant upregulation of EDA2R, MIR34AHG, PHLDA3, DDB2, FDXR, and AEN (p ranging from <0.001 to 0.041). In vivo, we observed a linear dose-dependent upregulation for several genes and an explained variance of 0.66 and 0.56 for AEN and FDXR, respectively. DSB focus analysis revealed a slight, non-significant increase in the average DSB damage post-exposure, at a mean DLP of 321.0 mGy·cm. Our findings demonstrate that transcriptional biomarkers are sensitive indicators of low-dose radiation exposure in medical imaging and could prove themselves as clinically applicable biodosimetry tools. Furthermore, the results underscore the need for dose optimization. Full article
(This article belongs to the Section Molecular Genetics and Genomics)
Show Figures

Figure 1

20 pages, 4494 KB  
Article
Global Proteomic Determination of the Poly-Pharmacological Effects of PARP Inhibitors Following Treatment of High-Grade Serous Ovarian Cancer Cells
by Jesenia M. Perez, Valerie Barrera-Estrada, Carly A. I. Twigg and Stefani N. Thomas
Int. J. Mol. Sci. 2025, 26(24), 11820; https://doi.org/10.3390/ijms262411820 - 7 Dec 2025
Viewed by 381
Abstract
High-grade serous ovarian cancer (HGSOC) is the most commonly diagnosed ovarian cancer subtype. Approximately half of all patients diagnosed with HGSOC are deficient in homologous recombination (HR), harbor BRCA1/2 mutations, and are treated with poly (ADP-ribose) polymerase (PARP) inhibitors (PARPis). FDA-approved PARPis Olaparib, [...] Read more.
High-grade serous ovarian cancer (HGSOC) is the most commonly diagnosed ovarian cancer subtype. Approximately half of all patients diagnosed with HGSOC are deficient in homologous recombination (HR), harbor BRCA1/2 mutations, and are treated with poly (ADP-ribose) polymerase (PARP) inhibitors (PARPis). FDA-approved PARPis Olaparib, Niraparib, and Rucaparib all contribute to adverse effects in patients due to their poly-pharmacological properties. This feature necessitates investigation of global protein responses to PARPi treatment beyond DNA repair in the context of BRCA mutational status and HR deficiency. We sought to determine the landscape of differential PARPi-induced proteomes in HGSOC cells exhibiting different BRCA1/2 mutational statuses. Here, we applied immunofluorescence microscopy to detect γH2AX, Rad51, and geminin foci as markers of DNA damage and repair upon treatment of HGSOC cells with IC50 doses of PARPis. Global proteome perturbations upon PARPi treatment were measured using quantitative mass spectrometry-based proteomics. The proteomic data highlighted cell line effects, masking high-dose PARPi treatment response. Interrogation of PARPi response within biological pathways identified through gene set enrichment analysis (GSEA) revealed significant changes to proteins involved in Epithelial–Mesenchymal Transition (EMT), E2F targets, and cholesterol homeostasis. Our study establishes proteomic evidence supporting the poly-pharmacological characteristics of Niraparib, Olaparib, and Rucaparib in HGSOC cells. Full article
(This article belongs to the Special Issue Molecular Genetics in Ovarian Cancer)
Show Figures

Graphical abstract

22 pages, 2030 KB  
Article
Synergistic Genotoxic Effects of Gamma Rays and UVB Radiation on Human Blood
by Angeliki Gkikoudi, Athanasia Adamopoulou, Despoina Diamadaki, Panagiotis Matsades, Ioannis Tzakakos, Sotiria Triantopoulou, Spyridon N. Vasilopoulos, Gina Manda, Georgia I. Terzoudi and Alexandros G. Georgakilas
Antioxidants 2025, 14(12), 1451; https://doi.org/10.3390/antiox14121451 - 2 Dec 2025
Viewed by 921
Abstract
Exposure to ionizing and non-ionizing radiation from environmental and clinical settings can significantly threaten genomic stability, especially when combined. This ex vivo study investigates the potential combined effects of gamma radiation and ultraviolet B (UVB) exposure on human peripheral blood mononuclear cells (PBMCs) [...] Read more.
Exposure to ionizing and non-ionizing radiation from environmental and clinical settings can significantly threaten genomic stability, especially when combined. This ex vivo study investigates the potential combined effects of gamma radiation and ultraviolet B (UVB) exposure on human peripheral blood mononuclear cells (PBMCs) from healthy donors by exposing whole blood and isolated PBMCs to 1 Gy of gamma rays, to an absolute dose of approximately 100 J/m2 of UVB, or to their combination. Combined exposure resulted in significantly elevated γH2AX foci formation and chromosomal aberrations relative to individual stressors, with the most pronounced effects observed in isolated PBMCs. Notably, lymphocytes from some donors failed to proliferate after UVB or co-exposure. Based on our results, a predictive biophysical model derived from dicentric yield was developed to estimate the gamma-ray equivalent dose from co-exposure, indicating up to ~9% increase in lifetime cancer risk. Although this proof-of-concept study included only a small number of donors and focused on two endpoints (γH2AX and dicentric assays), it provides a controlled framework for investigating mechanisms of radiation-induced genomic instability. The results emphasize the importance of accounting for mixed radiation exposures in genotoxic risk assessment and radiation protection. Full article
Show Figures

Figure 1

20 pages, 3845 KB  
Article
Exploring the Multifaceted Neuroprotective Mechanisms of Bovine Lactoferrin in a Cell Culture Model of Parkinson’s Disease
by Giusi Ianiro, Noemi Martella, Antonella Niro, Mayra Colardo, Piera Valenti, Giovanni Musci, Antimo Cutone and Marco Segatto
Int. J. Mol. Sci. 2025, 26(23), 11312; https://doi.org/10.3390/ijms262311312 - 22 Nov 2025
Viewed by 636
Abstract
Parkinson’s disease (PD), the second most common neurodegenerative disease, is characterized by the progressive degeneration of dopaminergic neurons in the substantia nigra pars compacta along with the aggregation of α-synuclein in Lewy bodies. Among the pathological mechanisms involved is the alteration of iron [...] Read more.
Parkinson’s disease (PD), the second most common neurodegenerative disease, is characterized by the progressive degeneration of dopaminergic neurons in the substantia nigra pars compacta along with the aggregation of α-synuclein in Lewy bodies. Among the pathological mechanisms involved is the alteration of iron homeostasis, which promotes oxidative stress and neuronal damage. Despite therapeutic advances, today, no treatment is available to modify the course of the disease. In this study, we investigated for the first time the neuroprotective potential of bovine lactoferrin (bLf) in both its Native (Nat-) and Holo forms, using rotenone-treated N1E-115 cells to mimic PD phenotype. The results showed that the Nat-bLf was more effective than Holo-bLf in counteracting rotenone-induced cytotoxicity and neurite retraction, preserving neuronal morphology and promoting neuritogenesis, as evidenced by increased β3-Tubulin and Growth-Associated Protein-43 markers (GAP-43). Both forms of bLf preserved Tyrosine Hydroxylase (TH) levels, crucial for dopamine synthesis, reduced the DNA damage marker γ-H2Ax and prevented rotenone-induced downregulation of Divalent Metal Transporter-1 (DMT-1) and Ferroportin (Fpn), key proteins involved in iron uptake and release, thereby limiting intracellular iron accumulation. Notably, only Nat-bLf reduced the levels of α-synuclein and markers of oxidative damage. Conversely, Holo-bLf exhibited pro-oxidant effects and increased α-synuclein accumulation even in absence of rotenone. Overall, these results highlight the differential neuroprotective effects of both Nat- and Holo-form, resulting from their distinct iron saturation level and their ability to modulate protein expression, with the native form emerging as a promising candidate for therapeutic strategies to counteract PD-associated neurodegeneration. Full article
(This article belongs to the Section Molecular Immunology)
Show Figures

Graphical abstract

24 pages, 24946 KB  
Article
Hybrid Dihydropyrimidinones Targeting AKT Signaling: Antitumor Activity in Hormone-Dependent 2D and 3D Cancer Models
by Amanda Helena Tejada, Samuel José Santos, Gabriel Tofolli Lobo, Abu-Bakr Adetayo Ariwoola, Aryel José Alves Bezerra, Giulia Rodrigues Stringhetta, Izabela Natalia Faria Gomes, Luciane Sussuchi da Silva, Rui Manuel V. Reis, Daniel D’Almeida Preto, Dennis Russowsky and Renato José Silva-Oliveira
Pharmaceutics 2025, 17(11), 1470; https://doi.org/10.3390/pharmaceutics17111470 - 14 Nov 2025
Viewed by 688
Abstract
Background/Objectives: The development of effective oncologic therapies with fewer adverse effects is often limited by the intrinsic and acquired resistance of tumor cells. Hybrid molecules, rationally designed to combine different pharmacophores, represent a promising strategy by providing synergistic effects, dose reduction, and a [...] Read more.
Background/Objectives: The development of effective oncologic therapies with fewer adverse effects is often limited by the intrinsic and acquired resistance of tumor cells. Hybrid molecules, rationally designed to combine different pharmacophores, represent a promising strategy by providing synergistic effects, dose reduction, and a lower risk of resistance. In this study, the antitumor potential and mechanisms of action of 22 novel hybrid compounds derived from xanthene and pyran scaffolds (SJ022–SJ103) were investigated. The hybrids were initially evaluated through in vitro screening in four breast, three ovarian, and two prostate cancer cell lines, followed by the selection of T-47D, OVCAR-3, and LNCaP cells for detailed assays assessing cytotoxicity, apoptosis, cell cycle distribution, DNA damage, caspase-3/7 activity, morphology, and PI3K/AKT/mTOR pathway modulation. Methods: Cytotoxicity assays were performed in the selected cell lines, while mechanistic studies included apoptosis and cell cycle analysis by flow cytometry, γH2AX detection, Western blotting for PI3K/AKT/mTOR pathway proteins, and 3D spheroid assays. Combinatorial effects with hormone therapies (tamoxifen, fulvestrant, and letrozole) and the AKT inhibitor MK2206 were evaluated. AKT silencing by esiRNA and molecular docking was performed to confirm target engagement. Results: SJ028 demonstrated broad activity across all tested cell lines, whereas SJ064 and SJ078 exhibited higher selectivity. Treatments induced apoptosis, S/G2-M arrest, and DNA damage, accompanied by decreased phospho-AKT levels and stable PI3K and mTOR expression. In 3D models, the hybrids increased caspase-3/7 activity and necrotic core expansion. Co-administration with hormone therapies resulted in synergistic effects in breast and ovarian cancer cells, reducing IC50 values by more than 50% in both parental and resistant models, while combinations with MK2206 were antagonistic across all tumor subtypes. AKT silencing abrogated cytotoxicity, and docking confirmed SJ028 binding to AKT. Conclusions: Xanthene- and pyran-based hybrids—particularly SJ028, SJ064, and SJ078—showed strong antitumor activity through apoptosis induction, cell cycle arrest, and PI3K/AKT pathway modulation. Their preserved efficacy in resistant models and synergistic interactions with hormone therapies contrasted with the antagonism observed with AKT inhibition, highlighting their potential as promising candidates for the treatment of hormone-responsive and -resistant cancers. Full article
(This article belongs to the Special Issue Innovative Drug Delivery Strategies for Targeted Cancer Immunotherapy)
Show Figures

Figure 1

17 pages, 5942 KB  
Article
cGAS/STING Pathway Mediates Accelerated Intestinal Cell Senescence and SASP After GCR Exposure in Mice
by Santosh Kumar, Kamendra Kumar, Jerry Angdisen, Shubhankar Suman, Bhaskar V. S. Kallakury and Albert J. Fornace
Cells 2025, 14(22), 1767; https://doi.org/10.3390/cells14221767 - 11 Nov 2025
Cited by 1 | Viewed by 1301
Abstract
Long-duration space missions expose astronauts to galactic cosmic radiation (GCR), a complex spectrum of high-charge, high-energy (HZE) ions that pose significant risks of chronic tissue injury. To model these effects, we examined intestinal outcomes in wild-type mice 5 months after low-dose (50 cGy) [...] Read more.
Long-duration space missions expose astronauts to galactic cosmic radiation (GCR), a complex spectrum of high-charge, high-energy (HZE) ions that pose significant risks of chronic tissue injury. To model these effects, we examined intestinal outcomes in wild-type mice 5 months after low-dose (50 cGy) 33-ion mixed-field GCR simulation (GCRsim). GCRsim induced sustained DNA double-strand breaks (DSBs) and oxidative stress, as shown by elevated γH2AX foci and 4-HNE staining. Intestinal epithelial cells (IECs) exhibited pronounced senescence, marked by increased SA-β-gal activity, p16 upregulation, LaminB1 loss, and induction of senescence-associated secretory phenotype (SASP) cytokines (Cxcl10, IL-6, IL-1β, Icam1). GCRsim also elevated circulating LINE-1 DNA and reduced expression of DNA-degrading nucleases (DNase2, TREX1), indicating impaired extracellular DNA clearance. Targeted molecular study revealed persistent activation of the cGAS–STING pathway, with elevated cGAS, STING, pTBK1, pIKKα/β, and nuclear pIRF3, pIRF7, and p65, consistent with chronic innate immune signaling. Functionally, GCRsim altered nutrient absorption gene expression—upregulating glucose transporters (Slc2a2, Slc2a5, Slc5a1) and gut hormones (Cck, Gip), while downregulating cholesterol/fat transporters (Npc1, Npc1l1). Biochemical markers supported intestinal injury, with decreased serum citrulline and increased intestinal fatty acid-binding protein (I-FABP), indicating barrier compromise. Collectively, these findings demonstrate that GCRsim drives sustained intestinal dysfunction, highlighting the need for countermeasures to protect GI health during deep-space missions. Full article
(This article belongs to the Section Cellular Aging)
Show Figures

Figure 1

17 pages, 2564 KB  
Article
Stimuli-Sensitive Platinum-Based Anticancer Polymer Therapeutics: Synthesis and Evaluation In Vitro
by Kateřina Běhalová, Martin Studenovský, Kevin Kotalík, Rafal Konefal, Marek Kovář and Tomáš Etrych
Pharmaceutics 2025, 17(11), 1433; https://doi.org/10.3390/pharmaceutics17111433 - 5 Nov 2025
Viewed by 641
Abstract
Background/Objectives: Here, we report the design, synthesis, and in vitro biological evaluation of a novel stimuli-sensitive nanotherapeutics based on cisplatin analog, cis-[PtCl2(NH3)(2-(3-oxobutyl)pyridine)] (Pt-OBP), covalently linked to a N-(2-hydroxypropyl)methacrylamide (HPMA) copolymer via a pH-sensitive hydrazone bond. Methods: Two [...] Read more.
Background/Objectives: Here, we report the design, synthesis, and in vitro biological evaluation of a novel stimuli-sensitive nanotherapeutics based on cisplatin analog, cis-[PtCl2(NH3)(2-(3-oxobutyl)pyridine)] (Pt-OBP), covalently linked to a N-(2-hydroxypropyl)methacrylamide (HPMA) copolymer via a pH-sensitive hydrazone bond. Methods: Two polymer–drug conjugates, P-Pt-A and P-Pt-B, were synthesized, differing in spacer length between the polymer chain and hydrazone bond, which in turn modulates their drug release kinetics. Results: The spacer based on hydrazone bond demonstrated satisfactory stability under blood-mimicking conditions while enabling selective release of the active drug intracellularly or even in the mildly acidic tumor microenvironment. Pt-OBP exhibits comparable or even superior cytostatic and cytotoxic activity to carboplatin across a panel of murine and human cancer cell lines, with the highest potency observed in FaDu cells representing human head and neck squamous cell carcinoma. Mechanistically, Pt-OBP induced significant phosphorylation of γ-H2AX and activation of caspase-3, indicating its ability to cause DNA damage with subsequent apoptosis induction. P-Pt-A retained moderate biological activity, whereas the slower-releasing P-Pt-B exhibited reduced potency in vitro, consistent with its drug release profile. Conclusions: Notably, free Pt-OBP induced rapid apoptotic cell death, surpassing carboplatin at early time points, and the polymeric conjugates achieved comparable pro-apoptotic activity after extended incubation, suggesting effective intracellular release of the active drug. Full article
(This article belongs to the Section Drug Targeting and Design)
Show Figures

Graphical abstract

Back to TopTop