An Improved YOLOv8-Based Method for Detecting Pests and Diseases on Cucumber Leaves in Natural Backgrounds
Abstract
1. Introduction
2. Materials and Methods
2.1. Image Acquisition of Cucumber Leaf Pests and Diseases
2.2. Dataset Construction
3. Algorithm Model and Evaluation Metrics
3.1. YOLOv8 Network Model
3.2. Improved YOLOv8 Model
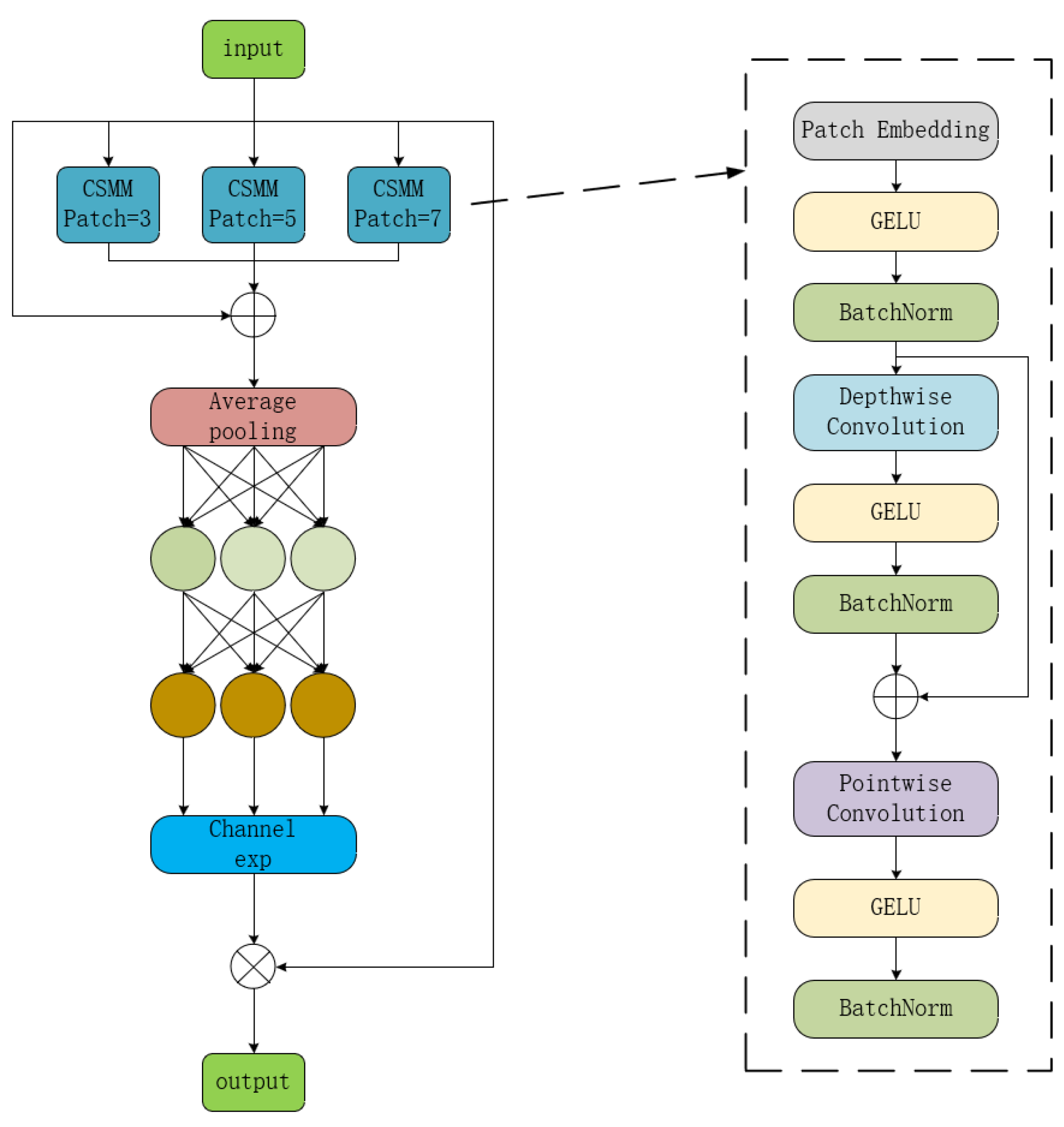
- (1)
- Integration of Deformable Convolution (DCNv2)The last CBS block in the Bottleneck module is replaced with a deformable convolution (DCNv2) [19] block, reconstructing it into a Bottleneck_DCNv2 block. Subsequently, the Bottleneck_DCNv2 block replaces the original Bottleneck block in the C2f module, forming the C2f_DCNv2 module. This improved C2f_DCNv2 module is then used to replace the C2f module located immediately before the SPPF module in the Backbone of the original YOLOv8 model.
- (2)
- Enhanced Attention with SEAMThe second CBS block in the original Detect module of the detection head is replaced with a Separated and Enhanced Attention Module (SEAM) [20], reconstructing it into a Detect_SEAM detection head. This newly constructed detection head replaces the original Detect module in the YOLOv8 model.
- (3)
- Optimization with Focaler-SIOU Loss
3.2.1. Deformable Convolution DCNv2
3.2.2. Separated and Enhanced Attention Mechanism (SEAM)
3.2.3. Focaler-SIOU Loss Function
3.3. Model Training and Evaluation Metrics
3.3.1. Experimental Environment Configuration
3.3.2. Training Parameter Settings
3.3.3. Evaluation Metrics
4. Results and Analysis
- Comparison of performance with mainstream object detection models;
- Ablation study on the proposed improvements;
- Heatmap comparison experiment;
- Image inference comparison experiment.
4.1. Comparison Experiment
4.2. Ablation Experiment
4.2.1. Analysis of Results of Ablation Experiments
- Improvement from DCNv2
- 2.
- Improvement from SEAM
- 3.
- Combined Effects of DCNv2 and SEAM
- 4.
- Effectiveness of Focal-SIOU Loss
- 5.
- Comprehensive Improvements with All Modifications
4.2.2. Visualizing Performance Differences
4.3. Heatmap Comparison Experiment
4.4. Image Inference Comparison Experiment
5. Conclusions
- Key Improvements in SEDCN-YOLOv8
- 2.
- Performance Metrics
- 3.
- Conclusions
Author Contributions
Funding
Institutional Review Board Statement
Informed Consent Statement
Data Availability Statement
Acknowledgments
Conflicts of Interest
References
- Xu, Y.; He, Z.; Li, R.; Li, L. Research progress on cucumber wilt disease. China Cucurbits Veg. 2018, 31, 1–6. [Google Scholar]
- Ma, Y.; Li, Y.; Teng, W. Research progress on breeding techniques for cucumber disease-resistant varieties in China. China Fruits Veg. 2021, 41, 68–71, 84. [Google Scholar]
- Zhao, W. Current status and development trends of cucumber cultivation. Intell. Agric. Bull. 2022, 2, 32–34. [Google Scholar]
- Li, M.; Ma, Q.; Lei, H. Occurrence of cucumber target spot disease and green control techniques. Northwest Hortic. (Comprehensive) 2020, 5, 40–41. [Google Scholar]
- Miao, C. Research on the Occurrence Dynamics of Major Pests in Facility Vegetables in Dongtai Region and Control Techniques of Three-Leaf Miner Fly. Master’s Thesis, Yangzhou University, Yangzhou, China, 2021. [Google Scholar]
- Ke, P.; Qing, D.; Dai, S. Research progress on anthracnose in cucurbit crops. China Cucurbits Veg. 2024, 37, 1–8. [Google Scholar]
- Guild, L.; Goodman, J.; Lobitz, B. Imaging Spectroscopy and Spectral Analysis in Support of Coral Reef Ecosystem Biodiversity Research. In International Symposium on Remote Sensing of Environment; International Center for Remote Sensing of Environment (ICRSE): Alghero, Italy, 2009. [Google Scholar]
- Huang, Q.; Wu, X.; Wang, Q.; Dong, X.; Qin, Y.; Wu, X.; Gao, Y.; Hao, G. Knowledge distillation facilitates the lightweight and efficient plant diseases detection model. Plant Phenomics 2023, 5, ID0062. [Google Scholar] [CrossRef]
- Rangarajan, K.A.; Purushothaman, R.; Ramesh, A. Tomato crop disease classification using pre-trained deep learning algorithm. Procedia Comput. Sci. 2018, 133, 1040–1047. [Google Scholar] [CrossRef]
- Li, Z.; Liu, L.; Xia, M. Deep learning-based detection of multiple leaf diseases and pests in roses. Chin. J. Agric. Mach. Chem. 2021, 42, 169–176. [Google Scholar]
- Wang, W.; Liu, Z.; Gao, P.; Liao, F.; Li, Q.; Xie, J. Detection of litchi diseases and insect pests based on improved YOLOv4 model. Trans. Chin. Soc. Agric. Mach. 2023, 54, 227–235. [Google Scholar]
- Chen, X.; Ye, X.D.; Li, M.; Lou, Y.; Li, H.; Ma, Z.R.; Liu, F. Cucumber leaf diseases detection based on an improved Faster R-CNN. In Proceedings of the 2022 IEEE 6th Information Technology and Mechatronics Engineering Conference (ITOEC), Shenzhen, China, 12–14 August 2022; pp. 1025–1031. [Google Scholar]
- Li, Z.; Wang, J.; Zhang, X.; Liu, Y.; Zhao, L. YOLOv9: An Improved Version for Real-Time Object Detection with Enhanced Feature Extraction; IEEE Press: Piscataway, NJ, USA, 2023. [Google Scholar]
- Wang, Y.; Zhang, L. YOLOv9: A lightweight approach for edge computing in agricultural applications. J. Agric. Biol. Eng. 2023, 16, 45–56. [Google Scholar]
- Chen, J.; Wang, Y.; Liu, Z.; Zhang, Q.; Li, X. YOLOv10: Towards More Efficient and Accurate Object Detection with Transformer-Based Architecture; IEEE Press: Piscataway, NJ, USA, 2023. [Google Scholar]
- Yuhan, C.; Ge, Z.; Xianquan, W.; Zhang, Y.; Liu, S. FRR-NET: A fast reparameterized residual network for low-light image enhancement. Signal Image Video Process. 2024, 18, 4925–4934. [Google Scholar]
- Chang, L.; Yu, S.; Jin, C.; Li, T.; Zhang, X.; Wang, Y. Improved lightweight road damage detection based on YOLOv5. Optoelectronics Letters 2024, 32, 1–7. [Google Scholar]
- He, K.; Zhang, X.; Ren, S.; Sun, J. Spatial pyramid pooling in deep convolutional networks for visual recognition. IEEE Trans. Pattern Anal. Mach. Intell. 2015, 37, 1904–1916. [Google Scholar] [CrossRef]
- Zhu, X.; Hu, H.; Lin, S.; Dai, J. Deformable convnets v2: More deformable, better results. In Proceedings of the IEEE/CVF Conference on Computer Vision and Pattern Recognition, Long Beach, CA, USA, 16–20 June 2019. [Google Scholar]
- Yu, Z.; Huang, H.; Chen, W.; Li, J.; Zhang, X.; Wang, Y. Yolo-facev2: A scale and occlusion aware face detector. Pattern Recognit. 2024, 155, 110714. [Google Scholar] [CrossRef]
- Zheng, Z.; Wang, P.; Liu, W.; Li, X.; Chen, Y.; Zhang, Q. Distance-IoU loss: Faster and better learning for bounding box regression. In Proceedings of the AAAI Conference on Artificial Intelligence, New York, NY, USA, 7–12 February 2020; pp. 12993–13000. [Google Scholar]
- Zhang, Y.F.; Ren, W.; Zhang, Z.; Li, Q.; Wang, J. Focal and efficient IOU loss for accurate bounding box regression. Neurocomputing 2022, 506, 146–157. [Google Scholar] [CrossRef]
- Gevorgyan, Z. SIoU loss: More powerful learning for bounding box regression. arXiv 2022, arXiv:2205.12740. [Google Scholar]
- Sun, F.; Wang, Y.; Lan, P.; Li, X.; Zhang, J. Apple fruit disease recognition method based on improved YOLOv5s and transfer learning. Trans. Chin. Soc. Agric. Eng. 2022, 38, 171–179. [Google Scholar]
- Wang, A.; Chen, H.; Liu, L.; Chen, K.; Lin, Z.; Han, J.; Ding, G. YOLOv10: Real-Time End-to-End Object Detection. arXiv 2024, arXiv:2405.14458. [Google Scholar]
- Wang, C.-Y.; Yeh, I.-H.; Liao, H.-Y.M. YOLOv9: Enhanced Object Detection with Efficient Feature Extraction. arXiv 2024, arXiv:2402.13616. [Google Scholar]
- Wang, C.Y.; Bochkivskiy, A.; Liao, H.Y.M. YOLOv7: Trainable bag-of-freebies sets new state-of-the-art for real-time object detectors. In Proceedings of the IEEE/CVF Conference on Computer Vision and Pattern Recognition, Vancouver, BC, Canada, 18–24 June 2023; pp. 7464–7475. [Google Scholar]
- Li, C.; Li, L.; Jiang, H.; Zhang, Y.; Wang, Z. YOLOv6: A single-stage object detection framework for industrial applications. arXiv 2022, arXiv:2209.02976. [Google Scholar]
- Liu, W.; Anguelov, D.; Erhan, D.; Szegedy, C.; Reed, S.; Fu, C.Y.; Berg, A.C. SSD: Single shot multibox detector. In Proceedings of the Computer Vision–ECCV 2016: 14th European Conference, Amsterdam, The Netherlands, 11–14 October 2016; pp. 21–37. [Google Scholar]
- Ren, S. Faster R-CNN: Towards real-time object detection with region proposal networks. arXiv 2015, arXiv:1506.01497. [Google Scholar] [CrossRef]
- Laurent, S. Rigid-Motion Scattering for Image Classification. Ph.D. Thesis, University of Pierre and Marie Curie, Paris, France, 2014. [Google Scholar]
- Draelos, R.L.; Carin, L. Use HiResCAM Instead of Grad-CAM for Faithful Explanations of Convolutional Neural Networks; Springer: Cham, Switzerland, 2020. [Google Scholar]













| Target Spot/ Instances | Leaf Miner/ Instances | Total Instances /Instances | Number of Images/Count | |
|---|---|---|---|---|
| Training Set | 2061 | 2349 | 4410 | 867 |
| Validation Set | 256 | 301 | 557 | 118 |
| Test Set | 244 | 298 | 542 | 101 |
| Name | Version |
|---|---|
| Operating System | Windows11 |
| Graphics Processing Unit (GPU) | NVIDIA GeForce RTX 4060 |
| Central Processing Unit (CPU) | Intel Core i7-13700H/2.40 GHz |
| RAM | 16 G |
| VRAM | 8 G |
| Deep Learning Framework | Pytorch-2.0.1 |
| Python | Python-3.8.17 |
| CUDA | CUDA-11.8 |
| CuDNN | CuDNN-8.6.0 |
| Parameter | Value |
|---|---|
| img_size | 640 × 640 |
| batch_size | 32 |
| workers | 2 |
| lr | 0.01 |
| pretrained | false |
| patience | 100 |
| epoch | 600 |
| Model | mAP50-95 (%) | FLOPs (GFLOPS) | Model Size (MB) | Frame Rate (fps) |
|---|---|---|---|---|
| SEDCN-YOLOv8 | 53.1 | 6.9 | 6.0 | 400.0 |
| YOLO11n | 52.7 | 6.3 | 5.5 | 421.1 |
| YOLOv10n | 50.0 | 8.2 | 5.8 | 334.5 |
| YOLOv9t | 52.8 | 10.7 | 6.1 | 250.6 |
| YOLOv8n | 51.6 | 8.1 | 6.3 | 435.2 |
| YOLOv7-tiny | 52.0 | 13.0 | 12.3 | 9.3 |
| YOLOv6n | 49.1 | 11.07 | 9.35 | 145 |
| YOLOv5n | 47.1 | 4.1 | 3.9 | 41.6 |
| SSD | 19.9 | 273.61 | 91.1 | 4.73 |
| Faster-RCNN | 34.7 | 401.71 | 521 | 16.68 |
| Scheme 2 | DCNv2 | SEAM | Focal -SIOU | P /% | R /% | mAP50 /% | mAP50-95/% | GFLOPS/G | Model Size/MB |
|---|---|---|---|---|---|---|---|---|---|
| 1 | 72.0 | 69.0 | 73.3 | 51.6 | 8.1 | 6.3 | |||
| 2 | √ | 78.1 | 63.9 | 74.4 | 53.0 | 8.0 | 6.3 | ||
| 3 | √ | 71.8 | 70.3 | 74.4 | 52.4 | 7.0 | 5.9 | ||
| 4 | √ | √ | 75.9 | 67.6 | 74.8 | 53.0 | 6.9 | 6.0 | |
| 5 | √ | 78.2 | 68.2 | 74.5 | 53.2 | 8.1 | 6.3 | ||
| 6 | √ | √ | √ | 79.2 | 64.9 | 75.2 | 53.1 | 6.9 | 6.0 |
Disclaimer/Publisher’s Note: The statements, opinions and data contained in all publications are solely those of the individual author(s) and contributor(s) and not of MDPI and/or the editor(s). MDPI and/or the editor(s) disclaim responsibility for any injury to people or property resulting from any ideas, methods, instructions or products referred to in the content. |
© 2025 by the authors. Licensee MDPI, Basel, Switzerland. This article is an open access article distributed under the terms and conditions of the Creative Commons Attribution (CC BY) license (https://creativecommons.org/licenses/by/4.0/).
Share and Cite
Xie, J.; Xie, X.; Xie, W.; Xie, Q. An Improved YOLOv8-Based Method for Detecting Pests and Diseases on Cucumber Leaves in Natural Backgrounds. Sensors 2025, 25, 1551. https://doi.org/10.3390/s25051551
Xie J, Xie X, Xie W, Xie Q. An Improved YOLOv8-Based Method for Detecting Pests and Diseases on Cucumber Leaves in Natural Backgrounds. Sensors. 2025; 25(5):1551. https://doi.org/10.3390/s25051551
Chicago/Turabian StyleXie, Jiacong, Xingliu Xie, Wu Xie, and Qianxin Xie. 2025. "An Improved YOLOv8-Based Method for Detecting Pests and Diseases on Cucumber Leaves in Natural Backgrounds" Sensors 25, no. 5: 1551. https://doi.org/10.3390/s25051551
APA StyleXie, J., Xie, X., Xie, W., & Xie, Q. (2025). An Improved YOLOv8-Based Method for Detecting Pests and Diseases on Cucumber Leaves in Natural Backgrounds. Sensors, 25(5), 1551. https://doi.org/10.3390/s25051551

