Association of Neuroimaging Data with Behavioral Variables: A Class of Multivariate Methods and Their Comparison Using Multi-Task FMRI Data
Abstract
1. Introduction
2. Materials and Methods
2.1. Methods to Identify Associations between Imaging and Behavioral Features
2.2. A Novel Two-Step Approach to Identify Multivariate Associations between Imaging and Behavioral Features Using IVA
2.2.1. Step 1: Estimation of the Imaging Features
2.2.2. Step 2: Association with Behavioral Variables
3. Results
3.1. Simulation Setup and Results
3.2. FMRI Data and Extracted Features
3.2.1. Auditory Oddball Task (AOD)
3.2.2. Sternberg Item Recognition Paradigm Task (SIRP)
3.2.3. Sensory Motor Task (SM)
3.2.4. Behavioral Features
3.3. Order and Algorithm Selection
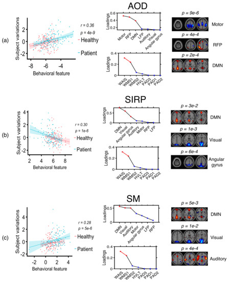
3.4. FMRI Data Results and Discussion
4. Conclusions
Author Contributions
Funding
Institutional Review Board Statement
Informed Consent Statement
Data Availability Statement
Conflicts of Interest
References
- Biessmann, F.; Plis, S.; Meinecke, F.C.; Eichele, T.; Muller, K.R. Analysis of Multimodal Neuroimaging Data. IEEE Rev. Biomed. Eng. 2011, 4, 26–58. [Google Scholar] [CrossRef] [PubMed]
- Greuel, A.; Trezzi, J.P.; Glaab, E.; Ruppert, M.C.; Maier, F.; Jäger, C.; Hodak, Z.; Lohmann, K.; Ma, Y.; Eidelberg, D.; et al. GBA variants in Parkinson’s disease: Clinical, metabolomic, and multimodal neuroimaging phenotypes. Mov. Disord. 2020, 35, 2201–2210. [Google Scholar] [CrossRef] [PubMed]
- Cole, J.H. Multimodality neuroimaging brain-age in UK biobank: Relationship to biomedical, lifestyle, and cognitive factors. Neurobiol. Aging 2020, 92, 34–42. [Google Scholar] [CrossRef] [PubMed]
- Niu, X.; Zhang, F.; Kounios, J.; Liang, H. Improved prediction of brain age using multimodal neuroimaging data. Hum. Brain Mapp. 2020, 41, 1626–1643. [Google Scholar] [CrossRef]
- Vidal-Ribas, P.; Janiri, D.; Doucet, G.E.; Pornpattananangkul, N.; Nielson, D.M.; Frangou, S.; Stringaris, A. Multimodal neuroimaging of suicidal thoughts and behaviors in a US population-based sample of school-age children. Am. J. Psychiatry 2021, 178, 321–332. [Google Scholar] [CrossRef]
- Zhang, Y.; Wang, S.; Xia, K.; Jiang, Y.; Qian, P. Alzheimer’s Disease Neuroimaging Initiative. Alzheimer’s disease multiclass diagnosis via multimodal neuroimaging embedding feature selection and fusion. Inf. Fusion 2021, 66, 170–183. [Google Scholar] [CrossRef]
- Uludağ, K.; Roebroeck, A. General overview on the merits of multimodal neuroimaging data fusion. NeuroImage 2014, 102, 3–10. [Google Scholar] [CrossRef]
- Lahat, D.; Adalı, T.; Jutten, C. Multimodal Data Fusion: An Overview of Methods, Challenges, and Prospects. Proc. IEEE 2015, 103, 1449–1477. [Google Scholar] [CrossRef]
- Dähne, S.; Bießmann, F.; Samek, W.; Haufe, S.; Goltz, D.; Gundlach, C.; Villringer, A.; Fazli, S.; Müller, K.R. Multivariate Machine Learning Methods for Fusing Multimodal Functional Neuroimaging Data. Proc. IEEE 2015, 103, 1507–1530. [Google Scholar] [CrossRef]
- Adalı, T.; Akhonda, M.A.B.S.; Calhoun, V.D. ICA and IVA for Data Fusion: An Overview and a New Approach Based on Disjoint Subspaces. IEEE Sens. Lett. 2018, 3, 1–4. [Google Scholar] [CrossRef]
- Karahan, E.; Rojas-López, P.A.; Bringas-Vega, M.L.; Valdés-Hernández, P.A.; Valdes-Sosa, P.A. Tensor Analysis and Fusion of Multimodal Brain Images. Proc. IEEE 2015, 103, 1531–1559. [Google Scholar] [CrossRef]
- Turk, M. Multimodal interaction: A review. Pattern Recognit. Lett. 2014, 36, 189–195. [Google Scholar] [CrossRef]
- Bigler, E.D. Neuroimaging and neuropsychology. In Physician’s Field Guide to Neuropsychology; Springer: Berlin/Heidelberg, Germany, 2019; pp. 421–434. [Google Scholar]
- Bilder, R.M. Neuropsychology 3.0: Evidence-based science and practice. J. Int. Neuropsychol. Soc. 2011, 17, 7–13. [Google Scholar] [CrossRef]
- Bigler, E.D. Structural neuroimaging in neuropsychology: History and contemporary applications. Neuropsychology 2017, 31, 934. [Google Scholar] [CrossRef]
- Young, L.; Koenigs, M. Investigating emotion in moral cognition: A review of evidence from functional neuroimaging and neuropsychology. Br. Med. Bull. 2007, 84, 69–79. [Google Scholar] [CrossRef]
- Hervais-Adelman, A.G.; Moser-Mercer, B.; Golestani, N. Executive control of language in the bilingual brain: Integrating the evidence from neuroimaging to neuropsychology. Front. Psychol. 2011, 2, 234. [Google Scholar] [CrossRef]
- Kringelbach, M.L.; Rolls, E.T. The functional neuroanatomy of the human orbitofrontal cortex: Evidence from neuroimaging and neuropsychology. Prog. Neurobiol. 2004, 72, 341–372. [Google Scholar] [CrossRef]
- Yarkoni, T.; Westfall, J. Choosing prediction over explanation in psychology: Lessons from machine learning. Perspect. Psychol. Sci. 2017, 12, 1100–1122. [Google Scholar] [CrossRef]
- Meng, X.; Jiang, R.; Lin, D.; Bustillo, J.; Jones, T.; Chen, J.; Yu, Q.; Du, Y.; Zhang, Y.; Jiang, T.; et al. Predicting individualized clinical measures by a generalized prediction framework and multimodal fusion of MRI data. NeuroImage 2017, 145, 218–229. [Google Scholar] [CrossRef]
- Karantonis, J.A.; Rossell, S.L.; Carruthers, S.P.; Sumner, P.; Hughes, M.; Green, M.J.; Pantelis, C.; Burdick, K.E.; Cropley, V.; Van Rheenen, T.E. Cognitive validation of cross-diagnostic cognitive subgroups on the schizophrenia-bipolar spectrum. J. Affect. Disord. 2020, 266, 710–721. [Google Scholar] [CrossRef]
- Zhu, J.; Wang, C.; Qian, Y.; Cai, H.; Zhang, S.; Zhang, C.; Zhao, W.; Zhang, T.; Zhang, B.; Chen, J.; et al. Multimodal neuroimaging fusion biomarkers mediate the association between gut microbiota and cognition. Prog. Neuro-Psychopharmacol. Biol. Psychiatry 2022, 113, 110468. [Google Scholar] [CrossRef] [PubMed]
- Adalı, T.; Anderson, M.; Fu, G. Diversity in Independent Component and Vector Analyses: Identifiability, algorithms, and applications in medical imaging. IEEE Signal Process. Mag. 2014, 31, 18–33. [Google Scholar] [CrossRef]
- Tang, F.; Yang, H.; Li, L.; Ji, E.; Fu, Z.; Zhang, Z. Fusion analysis of gray matter and white matter in bipolar disorder by multimodal CCA-joint ICA. J. Affect. Disord. 2020, 263, 80–88. [Google Scholar] [CrossRef] [PubMed]
- Calhoun, V.D.; Adalı, T.; Giuliani, N.R.; Pekar, J.J.; Kiehl, K.A.; Pearlson, G.D. Method for multimodal analysis of independent source differences in schizophrenia: Combining gray matter structural and auditory oddball functional data. Hum. Brain Mapp. 2006, 27, 47–62. [Google Scholar] [CrossRef]
- Liu, J.; Pearlson, G.; Windemuth, A.; Ruano, G.; Perrone-Bizzozero, N.I.; Calhoun, V.D. Combining fMRI and SNP data to investigate connections between brain function and genetics using parallel ICA. Hum. Brain Mapp. 2009, 30, 241–255. [Google Scholar] [CrossRef]
- Sui, J.; Adalı, T.; Pearlson, G.; Yang, H.; Sponheim, S.R.; White, T.; Calhoun, V.D. A CCA+ICA based model for multi-task brain imaging data fusion and its application to schizophrenia. NeuroImage 2010, 51, 123–134. [Google Scholar] [CrossRef]
- Groves, A.R.; Beckmann, C.F.; Smith, S.M.; Woolrich, M.W. Linked independent component analysis for multimodal data fusion. NeuroImage 2011, 54, 2198–2217. [Google Scholar] [CrossRef]
- Akhonda, M.A.B.S.; Levin-Schwartz, Y.; Bhinge, S.; Calhoun, V.D.; Adalı, T. Consecutive Independence and Correlation Transform for Multimodal Fusion: Application to EEG and fMRI Data. In Proceedings of the 2018 IEEE International Conference on Acoustics, Speech and Signal Processing (ICASSP), Calgary, AB, Canada, 15–20 April 2018; pp. 2311–2315. [Google Scholar]
- Kim, T.; Attias, H.T.; Lee, S.Y.; Lee, T.W. Blind Source Separation Exploiting Higher-Order Frequency Dependencies. IEEE Trans. Audio Speech Lang. Process. 2007, 15, 70–79. [Google Scholar] [CrossRef]
- Adalı, T.; Levin-Schwartz, Y.; Calhoun, V.D. Multi-modal data fusion using source separation: Application to medical imaging. Proc. IEEE 2015, 103, 1494–1506. [Google Scholar] [CrossRef]
- Qi, S.; Calhoun, V.D.; van Erp, T.G.M.; Bustillo, J.; Damaraju, E.; Turner, J.A.; Du, Y.; Yang, J.; Chen, J.; Yu, Q.; et al. Multimodal Fusion With Reference: Searching for Joint Neuromarkers of Working Memory Deficits in Schizophrenia. IEEE Trans. Med. Imaging 2018, 37, 93–105. [Google Scholar] [CrossRef]
- Sui, J.; Li, X.; Bell, R.; Towe, S.; Gadde, S.; Chen, N.; Meade, C. Structural and Functional Brain Abnormalities in HIV Disease Revealed by Multimodal MRI Fusion: Association with Cognitive Function. Clin. Infect. Dis. 2020. Available online: https://www.natap.org/2020/HIV/ciaa1415.pdf (accessed on 8 May 2021).
- Sui, J.; Jiang, R.; Bustillo, J.; Calhoun, V. Neuroimaging-based Individualized Prediction of Cognition and Behavior for Mental Disorders and Health: Methods and Promises. Biol. Psychiatry 2020, 88, 818–828. [Google Scholar] [CrossRef]
- Iverson, G.L.; Brooks, B.L.; Langenecker, S.A.; Young, A.H. Identifying a cognitive impairment subgroup in adults with mood disorders. J. Affect. Disord. 2011, 132, 360–367. [Google Scholar] [CrossRef]
- Varo, C.; Solé, B.; Jiménez, E.; Bonnín, C.M.; Torrent, C.; Valls, E.; Lahera, G.; Martínez-Arán, A.; Carvalho, A.F.; Miskowiak, K.W.; et al. Identifying social cognition subgroups in euthymic patients with bipolar disorder: A cluster analytical approach. Psychol. Med. 2020, 52, 159–168. [Google Scholar] [CrossRef]
- Viswanath, S.E.; Tiwari, P.; Lee, G.; Madabhushi, A. Dimensionality reduction-based fusion approaches for imaging and non-imaging biomedical data: Concepts, workflow, and use-cases. BMC Med. Imaging 2017, 17, 2. [Google Scholar] [CrossRef]
- Schwolow, S.; Gerhardt, N.; Rohn, S.; Weller, P. Data fusion of GC-IMS data and FT-MIR spectra for the authentication of olive oils and honeys—Is it worth to go the extra mile? Anal. Bioanal. Chem. 2019, 411, 6005–6019. [Google Scholar] [CrossRef]
- August, S.M.; Kiwanuka, J.N.; McMahon, R.P.; Gold, J.M. The MATRICS Consensus Cognitive Battery (MCCB): Clinical and cognitive correlates. Schizophr. Res. 2012, 134, 76–82. [Google Scholar] [CrossRef]
- Rissling, A.J.; Makeig, S.; Braff, D.L.; Light, G.A. Neurophysiologic markers of abnormal brain activity in schizophrenia. Curr. Psychiatry Rep. 2010, 12, 572–578. [Google Scholar] [CrossRef]
- Choi, J.; Ku, B.; You, Y.G.; Jo, M.; Kwon, M.; Choi, Y.; Jung, S.; Ryu, S.; Park, E.; Go, H.; et al. Resting-state prefrontal EEG biomarkers in correlation with MMSE scores in elderly individuals. Sci. Rep. 2019, 9, 10468. [Google Scholar] [CrossRef]
- Tregellas, J.R.; Smucny, J.; Harris, J.G.; Olincy, A.; Maharajh, K.; Kronberg, E.; Eichman, L.C.; Lyons, E.; Freedman, R. Intrinsic hippocampal activity as a biomarker for cognition and symptoms in schizophrenia. Am. J. Psychiatry 2014, 171, 549–556. [Google Scholar] [CrossRef]
- Hirjak, D.; Rashidi, M.; Kubera, K.M.; Northoff, G.; Fritze, S.; Schmitgen, M.M.; Sambataro, F.; Calhoun, V.D.; Wolf, R.C. Multimodal magnetic resonance imaging data fusion reveals distinct patterns of abnormal brain structure and function in catatonia. Schizophr. Bull. 2020, 46, 202–210. [Google Scholar] [CrossRef]
- Qi, S.; Bustillo, J.; Turner, J.A.; Jiang, R.; Zhi, D.; Fu, Z.; Deramus, T.P.; Vergara, V.; Ma, X.; Yang, X.; et al. The relevance of transdiagnostic shared networks to the severity of symptoms and cognitive deficits in schizophrenia: A multimodal brain imaging fusion study. Transl. Psychiatry 2020, 10, 149. [Google Scholar] [CrossRef]
- Gollub, R.L.; Shoemaker, J.M.; King, M.D.; White, T.; Ehrlich, S.; Sponheim, S.R.; Clark, V.P.; Turner, J.A.; Mueller, B.A.; Magnotta, V.; et al. The MCIC collection: A shared repository of multi-modal, multi-site brain image data from a clinical investigation of schizophrenia. Neuroinformatics 2013, 11, 367–388. [Google Scholar] [CrossRef]
- Wechsler, D. WAIS-III Administration and Scoring Manual; The Psychological Corporation: San Antonio, TX, USA, 1997. [Google Scholar]
- Wechsler, D. WAIS-3, WMS-3: Wechsler Adult Intelligence Scale, Wechsler Memory Scale: Technical Manual; Psychological Corporation: San Antonio, TX, USA, 1997. [Google Scholar]
- Brandt, J. The Hopkins Verbal Learning Test: Development of a new memory test with six equivalent forms. Clin. Neuropsychol. 1991, 5, 125–142. [Google Scholar] [CrossRef]
- Borders, A. Rumination and Related Constructs: Causes, Consequences, and Treatment of Thinking Too Much; Academic Press: Cambridge, MA, USA, 2020. [Google Scholar]
- Glahn, D.C.; Ragland, J.D.; Abramoff, A.; Barrett, J.; Laird, A.R.; Bearden, C.E.; Velligan, D.I. Beyond hypofrontality: A quantitative meta-analysis of functional neuroimaging studies of working memory in schizophrenia. Hum. Brain Mapp. 2005, 25, 60–69. [Google Scholar] [CrossRef]
- Calhoun, V.D.; Adalı, T. Feature-Based Fusion of Medical Imaging Data. IEEE Trans. Inf. Technol. Biomed. 2009, 13, 711–720. [Google Scholar] [CrossRef]
- Atrey, P.K.; Hossain, M.A.; El Saddik, A.; Kankanhalli, M.S. Multimodal fusion for multimedia analysis: A survey. Multimed. Syst. 2010, 16, 345–379. [Google Scholar] [CrossRef]
- Guo, Y.; Pagnoni, G. A unified framework for group independent component analysis for multi-subject fMRI data. NeuroImage 2008, 42, 1078–1093. [Google Scholar] [CrossRef]
- Lee, J.H.; Lee, T.W.; Jolesz, F.A.; Yoo, S.S. Independent vector analysis (IVA): Multivariate approach for fMRI group study. Neuroimage 2008, 40, 86–109. [Google Scholar] [CrossRef]
- Polikar, R.; Topalis, A.; Parikh, D.; Green, D.; Frymiare, J.; Kounios, J.; Clark, C.M. An ensemble based data fusion approach for early diagnosis of Alzheimer’s disease. Inf. Fusion 2008, 9, 83–95. [Google Scholar] [CrossRef]
- Ramezani, M.; Marble, K.; Trang, H.; Johnsrude, I.S.; Abolmaesumi, P. Joint Sparse Representation of Brain Activity Patterns in Multi-Task fMRI Data. IEEE Trans. Med. Imaging 2015, 34, 2–12. [Google Scholar] [CrossRef]
- Gabrielson, B.; Akhonda, M.A.; Bhinge, S.; Brooks, J.; Long, Q.; Adali, T. Joint-IVA for identification of discriminating features in EEG: Application to a driving study. Biomed. Signal Process. Control 2020, 61, 101948. [Google Scholar] [CrossRef]
- Zhang, Y.; Xiao, L.; Zhang, G.; Cai, B.; Stephen, J.M.; Wilson, T.W.; Calhoun, V.D.; Wang, Y.P. Multi-Paradigm fMRI Fusion via Sparse Tensor Decomposition in Brain Functional Connectivity Study. IEEE J. Biomed. Health Inf. 2021, 25, 1712–1723. [Google Scholar] [CrossRef]
- Huster, R.J.; Debener, S.; Eichele, T.; Herrmann, C.S. Methods for simultaneous EEG-fMRI: An introductory review. J. Neurosci. 2012, 32, 6053–6060. [Google Scholar] [CrossRef] [PubMed]
- Maglanoc, L.A.; Kaufmann, T.; Jonassen, R.; Hilland, E.; Beck, D.; Landrø, N.I.; Westlye, L.T. Multimodal fusion of structural and functional brain imaging in depression using linked independent component analysis. Hum. Brain Mapp. 2020, 41, 241–255. [Google Scholar] [CrossRef] [PubMed]
- Liang, L.; Chen, Z.; Wei, Y.; Tang, F.; Nong, X.; Li, C.; Yu, B.; Duan, G.; Su, J.; Mai, W.; et al. Fusion Analysis of Gray Matter and White Matter in Subjective Cognitive Decline and Mild Cognitive Impairment by Multimodal CCA-joint ICA. NeuroImage Clin. 2021, 32, 102874. [Google Scholar] [CrossRef]
- Mangalathu-Arumana, J.; Liebenthal, E.; Beardsley, S.A. Optimizing Within-Subject Experimental Designs for jICA of Multi-Channel ERP and fMRI. Front. Neurosci. 2018, 12, 13. [Google Scholar] [CrossRef]
- Thomann, A.K.; Schmitgen, M.M.; Kmuche, D.; Ebert, M.P.; Thomann, P.A.; Szabo, K.; Gass, A.; Griebe, M.; Reindl, W.; Wolf, R.C. Exploring joint patterns of brain structure and function in inflammatory bowel diseases using multimodal data fusion. Neurogastroenterol. Motil. 2021, 33, e14078. [Google Scholar] [CrossRef]
- Hosseini, M.P.; Tran, T.X.; Pompili, D.; Elisevich, K.; Soltanian-Zadeh, H. Multimodal data analysis of epileptic EEG and rs-fMRI via deep learning and edge computing. Artif. Intell. Med. 2020, 104, 101813. [Google Scholar] [CrossRef]
- Yilmaz, Y.; Aktukmak, M.; Hero, A.O. Multimodal Data Fusion in High-Dimensional Heterogeneous Datasets Via Generative Models. IEEE Trans. Signal Process. 2021, 69, 5175–5188. [Google Scholar] [CrossRef]
- Morioka, H.; Calhoun, V.; Hyvärinen, A. Nonlinear ICA of fMRI reveals primitive temporal structures linked to rest, task, and behavioral traits. NeuroImage 2020, 218, 116989. [Google Scholar] [CrossRef]
- Smith, E.; Salat, D.; Jeng, J.; McCreary, C.; Fischl, B.; Schmahmann, J.; Dickerson, B.; Viswanathan, A.; Albert, M.; Blacker, D.; et al. Correlations between MRI white matter lesion location and executive function and episodic memory. Neurology 2011, 76, 1492–1499. [Google Scholar] [CrossRef]
- Xing, C.; Zhang, J.; Cui, J.; Yong, W.; Hu, J.; Yin, X.; Wu, Y.; Chen, Y.C. Disrupted Functional Network Connectivity Predicts Cognitive Impairment in Presbycusis Patients. Front. Aging Neurosci. 2020, 12, 246. [Google Scholar] [CrossRef]
- Sui, J.; Qi, S.; van Erp, T.G.; Bustillo, J.; Jiang, R.; Lin, D.; Turner, J.A.; Damaraju, E.; Mayer, A.R.; Cui, Y.; et al. Multimodal neuromarkers in schizophrenia via cognition-guided MRI fusion. Nat. Commun. 2018, 9, 3028. [Google Scholar] [CrossRef]
- Levin-Schwartz, Y.; Calhoun, V.D.; Adalı, T. Quantifying the Interaction and Contribution of Multiple Datasets in Fusion: Application to the Detection of Schizophrenia. IEEE Trans. Med. Imaging 2017, 36, 1385–1395. [Google Scholar] [CrossRef]
- Bhinge, S.; Mowakeaa, R.; Calhoun, V.D.; Adalı, T. Extraction of Time-Varying Spatiotemporal Networks Using Parameter-Tuned Constrained IVA. IEEE Trans. Med. Imaging 2019, 38, 1715–1725. [Google Scholar] [CrossRef]
- Long, Q.; Bhinge, S.; Levin-Schwartz, Y.; Boukouvalas, Z.; Calhoun, V.D.; Adalı, T. The role of diversity in data-driven analysis of multi-subject fMRI data: Comparison of approaches based on independence and sparsity using global performance metrics. Hum. Brain Mapp. 2019, 40, 489–504. [Google Scholar] [CrossRef]
- Calhoun, V.D.; Adalı, T. Multisubject Independent Component Analysis of fMRI: A Decade of Intrinsic Networks, Default Mode, and Neurodiagnostic Discovery. IEEE Rev. Biomed. Eng. 2012, 5, 60–73. [Google Scholar] [CrossRef]
- Bhinge, S.; Long, Q.; Calhoun, V.D.; Adali, T. Spatial dynamic functional connectivity analysis identifies distinctive biomarkers in schizophrenia. Front. Neurosci. 2019, 13, 1006. [Google Scholar] [CrossRef]
- Anderson, M.; Adalı, T.; Li, X. Joint Blind Source Separation With Multivariate Gaussian Model: Algorithms and Performance Analysis. IEEE Trans. Signal Process. 2012, 60, 1672–1683. [Google Scholar] [CrossRef]
- Akhonda, M.; Gabrielson, B.; Bhinge, S.; Calhoun, V.D.; Adali, T. Disjoint subspaces for common and distinct component analysis: Application to the fusion of multi-task FMRI data. J. Neurosci. Methods 2021, 358, 109214. [Google Scholar] [CrossRef]
- Lindquist, M.A. The statistical analysis of fMRI data. Stat. Sci. 2008, 2008, 439–464. [Google Scholar] [CrossRef]
- Li, X.; Adalı, T. A novel entropy estimator and its application to ICA. In Proceedings of the IEEE International Workshop on Machine Learning for Signal Processing (MLSP), Grenoble, France, 1–4 September 2009; pp. 1–6. [Google Scholar]
- SPM5. Statistical Parametric Mapping. 2011. Available online: http://www.fil.ion.ucl.ac.uk/spm/software/spm5 (accessed on 8 May 2021).
- Kiehl, K.A.; Liddle, P.F. An event-related functional magnetic resonance imaging study of an auditory oddball task in schizophrenia. Schizophr. Res. 2001, 48, 159–171. [Google Scholar] [CrossRef]
- Michael, A.M.; Baum, S.A.; Fries, J.F.; Ho, B.C.; Pierson, R.K.; Andreasen, N.C.; Calhoun, V.D. A method to fuse fMRI tasks through spatial correlations: Applied to schizophrenia. Hum. Brain Mapp. 2009, 30, 2512–2529. [Google Scholar] [CrossRef] [PubMed]
- Fu, G.; Anderson, M.; Adalı, T. Likelihood Estimators for Dependent Samples and Their Application to Order Detection. IEEE Trans. Signal Process. 2014, 62, 4237–4244. [Google Scholar] [CrossRef]
- Long, Q.; Jia, C.; Boukouvalas, Z.; Gabrielson, B.; Emge, D.; Adalı, T. Consistent Run Selection for Independent Component Analysis: Application to fMRI Analysis. In Proceedings of the 2018 IEEE International Conference on Acoustics, Speech and Signal Processing (ICASSP), Calgary, AB, Canada, 15–20 April 2018; pp. 2581–2585. [Google Scholar]
- Hu, M.; Zong, X.; Mann, J.J.; Zheng, J.; Liao, Y.; Li, Z.; He, Y.; Chen, X.; Tang, J. A Review of the Functional and Anatomical Default Mode Network in Schizophrenia. Neurosci. Bull. 2017, 33, 73–84. [Google Scholar] [CrossRef]
- Du, W.; Calhoun, V.; Li, H.; Ma, S.; Eichele, T.; Kiehl, K.; Pearlson, G.; Adalı, T. High Classification Accuracy for Schizophrenia with Rest and Task fMRI Data. Front. Hum. Neurosci. 2012, 6, 145. [Google Scholar] [CrossRef][Green Version]
- Manoach, D.S.; Gollub, R.L.; Benson, E.S.; Searl, M.M.; Goff, D.C.; Halpern, E.; Saper, C.B.; Rauch, S.L. Schizophrenic subjects show aberrant fMRI activation of dorsolateral prefrontal cortex and basal ganglia during working memory performance. Biol. Psychiatry 2000, 48, 99–109. [Google Scholar] [CrossRef]
- Kim, D.; Manoach, D.; Mathalon, D.; Turner, J.; Mannell, M.; Brown, G.; Ford, J.; Gollub, R.; White, T.; Wible, C.; et al. Dysregulation of working memory and default-mode networks in schizophrenia during a Sternberg item recognition paradigm. Hum. Brain Mapp. 2009, 30, 3795. [Google Scholar] [CrossRef]
- Saldarini, F.; Gottlieb, N.; Stokes, P.R. Neural Correlates of Working Memory function in Euthymic People with Bipolar Disorder Compared to Healthy Controls: A Systematic Review and Meta-analysis. J. Affect. Disorders 2021, 297, 610–622. [Google Scholar] [CrossRef]
- Chan, Y.C.; Lavallee, J.P. Temporo-parietal and fronto-parietal lobe contributions to theory of mind and executive control: An fMRI study of verbal jokes. Front. Psychol. 2015, 6, 1285. [Google Scholar] [CrossRef][Green Version]
- Silverstein, S.M.; Berten, S.; Essex, B.; Kovacs, I.; Susmaras, T.; Little, D.M. An fMRI examination of visual integration in schizophrenia. J. Integr. Neurosci. 2009, 8, 175–202. [Google Scholar] [CrossRef]
- Huo, L.; Li, R.; Wang, P.; Zheng, Z.; Li, J. The default mode network supports episodic memory in cognitively unimpaired elderly individuals: Different contributions to immediate recall and delayed recall. Front. Aging Neurosci. 2018, 10, 6. [Google Scholar] [CrossRef]
- Seghier, M.L. The angular gyrus: Multiple functions and multiple subdivisions. Neuroscientist 2013, 19, 43–61. [Google Scholar] [CrossRef]
- Öngür, D.; Lundy, M.; Greenhouse, I.; Shinn, A.K.; Menon, V.; Cohen, B.M.; Renshaw, P.F. Default mode network abnormalities in bipolar disorder and schizophrenia. Psychiatry Res. Neuroimaging 2010, 183, 59–68. [Google Scholar] [CrossRef]
- Whitfield-Gabrieli, S.; Thermenos, H.W.; Milanovic, S.; Tsuang, M.T.; Faraone, S.V.; McCarley, R.W.; Shenton, M.E.; Green, A.I.; Nieto-Castanon, A.; LaViolette, P.; et al. Hyperactivity and hyperconnectivity of the default network in schizophrenia and in first-degree relatives of persons with schizophrenia. Proc. Natl. Acad. Sci. USA 2009, 106, 1279–1284. [Google Scholar] [CrossRef]










Publisher’s Note: MDPI stays neutral with regard to jurisdictional claims in published maps and institutional affiliations. |
© 2022 by the authors. Licensee MDPI, Basel, Switzerland. This article is an open access article distributed under the terms and conditions of the Creative Commons Attribution (CC BY) license (https://creativecommons.org/licenses/by/4.0/).
Share and Cite
Akhonda, M.A.B.S.; Levin-Schwartz, Y.; Calhoun, V.D.; Adali, T. Association of Neuroimaging Data with Behavioral Variables: A Class of Multivariate Methods and Their Comparison Using Multi-Task FMRI Data. Sensors 2022, 22, 1224. https://doi.org/10.3390/s22031224
Akhonda MABS, Levin-Schwartz Y, Calhoun VD, Adali T. Association of Neuroimaging Data with Behavioral Variables: A Class of Multivariate Methods and Their Comparison Using Multi-Task FMRI Data. Sensors. 2022; 22(3):1224. https://doi.org/10.3390/s22031224
Chicago/Turabian StyleAkhonda, M. A. B. S., Yuri Levin-Schwartz, Vince D. Calhoun, and Tülay Adali. 2022. "Association of Neuroimaging Data with Behavioral Variables: A Class of Multivariate Methods and Their Comparison Using Multi-Task FMRI Data" Sensors 22, no. 3: 1224. https://doi.org/10.3390/s22031224
APA StyleAkhonda, M. A. B. S., Levin-Schwartz, Y., Calhoun, V. D., & Adali, T. (2022). Association of Neuroimaging Data with Behavioral Variables: A Class of Multivariate Methods and Their Comparison Using Multi-Task FMRI Data. Sensors, 22(3), 1224. https://doi.org/10.3390/s22031224

