Enhancing Diversity Knowledge through Marine Citizen Science and Social Platforms: The Case of Hermodice carunculata (Annelida, Polychaeta)
Abstract
1. Introduction
- -
- Can social platforms support the building of a scientifically sound dataset on marine species?
- -
- Which are the effects that these projects can have on volunteer contributors?
- -
- Is the information from the WWW an effective tool to build datasets on species distribution and abundance?
- -
- How the profiling of volunteers can support the development of conservation projects based on citizen science?
- -
- Could the proposed strategy contribute to the development of an early warning system [52] of new incursions of the polychete?
2. Materials and Methods
2.1. Background on Marine Citizen Science in the Mediterranean Sea
2.2. Records of Hermodice carunculata
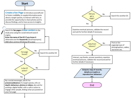
2.3. Engagement of Dive Centers/Citizens through Facebook
2.4. Search Volume of Terms Related to Hermodice carunculata
2.5. Questionnaire
2.6. Behavior of Hermodice carunculata
3. Results
3.1. Background on Marine Citizen Science in the Mediterranean Sea
3.2. Records of Hermodice carunculata
3.3. Engagement of Dive Centers/Citizens through Facebook
3.4. Search Volume of Terms Related to Hermodice carunculata
3.5. Questionnaire
3.6. Behavior of Hermodice carunculata
4. Discussion
4.1. Background on Marine Citizen Science in the Mediterranean Sea
4.2. Overview on Social Platforms
4.3. Can Social Networks Provide a Scientifically Sound Dataset on Marine Species?
4.4. Which Are the Effects That This Project Has on Volunteer Contributors?
4.5. How Can the Profiling of Volunteers Support the Development of Conservation Projects Based on Citizen Science?
4.6. Is WEK Confirmed as Effective Tool to Build Datasets on Species Distribution and Abundance?
4.7. Ecological Traits of Hermodice carunculata
5. Conclusions
Supplementary Materials
Author Contributions
Funding
Acknowledgments
Conflicts of Interest
References
- Costello, M.J.; Basher, Z.; McLeod, L.; Asaad, I.; Claus, S.; Vandepitte, L.; Yasuhara, M.; Gislason, H.; Edwards, M.; Appeltans, W.; et al. Methods for the Study of Marine Biodiversity. In The GEO Handbook on Biodiversity Observation Networks; Walters, M., Scholes, R.J., Eds.; Springer International Publishing: Cham, Switzerland, 2016; pp. 129–163. [Google Scholar]
- Galil, B.S.; Zenetos, A. A Sea Change—Exotics in the Eastern Mediterranean Sea. In Invasive Aquatic Species of Europe. Distribution, Impacts and Management; Leppäkoski, E., Gollasch, S., Olenin, S., Eds.; Springer: Dordrecht, The Netherlands, 2002; pp. 325–336. [Google Scholar]
- Pereira, H.M.; Ferrier, S.; Walters, M.; Geller, G.; Jongman, R.H.G.; Scholes, R.J.; Bruford, M.; Brummitt, N.; Butchart, S.H.M.; Cardoso, A.C.; et al. Essential Biodiversity Variables. Science 2013, 339, 277–278. [Google Scholar] [CrossRef] [PubMed]
- Miloslavich, P.; Bax, N.J.; Simmons, S.E.; Klein, E.; Appeltans, W.; Aburto-Oropeza, O.; Garcia, M.A.; Batten, S.D.; Benedetti-Cecchi, L.; Checkley, D.M.; et al. Essential ocean variables for global sustained observations of biodiversity and ecosystem changes. Glob. Chang. Biol. 2018, 24, 2416–2433. [Google Scholar] [CrossRef] [PubMed]
- Lichten, C.A.; Ioppolo, B.; D’Angelo, C.; Simmons, R.K.; Jones, M.M. Citizen Science: Crowdsourcing for Research; The Healthcare Improvement Studies Institute: Cambridge, UK, 2018.
- Thiel, M.; Penna Díaz, M.; Luna Jorquera, G.; Salas, S.; Sellanes, J.; Stotz, W. Citizen Scientists and Marine Research: Volunteer Participants, Their Contributions, and Projection for the Future. Oceanogr. Mar. Biol. 2014, 52, 257–314. [Google Scholar]
- Earp, H.S.; Liconti, A. Science for the Future: The Use of Citizen Science in Marine Research and Conservation. In YOUMARES 9—The Oceans: Our Research, Our Future, Proceedings of the 2018 Conference for YOUng MArine RESearcher, Oldenburg, Germany, 11–14 September 2018; Jungblut, S., Liebich, V., Bode-Dalby, M., Eds.; Springer International Publishing: Cham, Switzerland, 2020; pp. 1–19. [Google Scholar]
- Cerrano, C.; Milanese, M.; Ponti, M. Diving for science—Science for diving: Volunteer scuba divers support science and conservation in the Mediterranean Sea. Aquat. Conserv. Mar. Freshw. Ecosyst. 2016, 27, 303–323. [Google Scholar] [CrossRef]
- Di Camillo, C.G.; Gravili, C.; De Vito, D.; Pica, D.; Piraino, S.; Puce, S.; Cerrano, C. The importance of applying Standardised Integrative Taxonomy when describing marine benthic organisms and collecting ecological data. Invertebr. Syst. 2018, 32, 794–802. [Google Scholar] [CrossRef]
- Crall, A.W.; Newman, G.J.; Jarnevich, C.S.; Stohlgren, T.J.; Waller, D.M.; Graham, J. Improving and integrating data on invasive species collected by citizen scientists. Biol. Invasions 2010, 12, 3419–3428. [Google Scholar] [CrossRef]
- Bear, M. Perspectives in Marine Citizen Science. J. Microbiol. Biol. Educ. 2016, 17, 56–59. [Google Scholar] [CrossRef][Green Version]
- Nelms, S.; Coombes, C.; Foster, L.; Galloway, T.; Godley, B.; Lindeque, P.; Witt, M.; Nelms, S.E. Marine anthropogenic litter on British beaches: A 10-year nationwide assessment using citizen science data. Sci. Total Environ. 2017, 579, 1399–1409. [Google Scholar] [CrossRef]
- Pecl, G.T.; Stuart-Smith, J.; Walsh, P.; Bray, D.J.; Kusetic, M.; Burgess, M.; Frusher, S.D.; Gledhill, D.C.; George, O.; Jackson, G.; et al. Redmap Australia: Challenges and Successes With a Large-Scale Citizen Science-Based Approach to Ecological Monitoring and Community Engagement on Climate Change. Front. Mar. Sci. 2019, 6, 349. [Google Scholar] [CrossRef]
- Roy, H.E.; Pocock, M.J.; Preston, C.D.; Roy, D.B.; Savage, J.; Tweddle, J.C.; Robinson, L.D. Understanding Citizen Science and Environmental Monitoring; NERC Centre for Ecology & Hydrology and Natural History Museum: London, UK, 2012; p. 173. [Google Scholar]
- Schläppy, M.-L.; Loder, J.; Salmond, J.; Lea, A.; Dean, A.; Roelfsema, C. Making Waves: Marine Citizen Science for Impact. Front. Mar. Sci. 2017, 4, 146. [Google Scholar] [CrossRef]
- Lucrezi, S.; Milanese, M.; Cerrano, C.; Palma, M. The influence of scuba diving experience on divers’ perceptions, and its implications for managing diving destinations. PLoS ONE 2019, 14, e0219306. [Google Scholar] [CrossRef] [PubMed]
- Lucrezi, S.; Milanese, M.; Sarà, A.; Palma, M.; Saayman, M.; Cerrano, C. Profiling Scuba Divers to Assess Their Potential for the Management of Temperate Marine Protected Areas: A Conceptual Model. Tour. Mar. Environ. 2018, 13, 85–108. [Google Scholar] [CrossRef]
- Nov, O.; Arazy, O.; Anderson, D. Scientists@Home: What Drives the Quantity and Quality of Online Citizen Science Participation? PLoS ONE 2014, 9, e90375. [Google Scholar] [CrossRef] [PubMed]
- Wright, D.R.; Underhill, L.G.; Keene, M.; Knight, A.T. Understanding the Motivations and Satisfactions of Volunteers to Improve the Effectiveness of Citizen Science Programs. Soc. Nat. Resour. 2015, 28, 1013–1029. [Google Scholar] [CrossRef]
- Geoghegan, H.; Dyke, A.; Pateman, R.; West, S.; Everett, G. Understanding Motivations for Citizen Science. Final Report on behalf of the UK Environmental Observation Framework (UKEOF). 2016. Available online: http://www.ukeof.org.uk/resources/citizen-science-resources/MotivationsforCSREPORTFINALMay2016.pdf (accessed on 1 October 2019).
- Cappa, F.; Laut, J.; Porfiri, M.; Giustiniano, L. Bring them aboard: Rewarding participation in technology-mediated citizen science projects. Comput. Hum. Behav. 2018, 89, 246–257. [Google Scholar] [CrossRef]
- Massarutto, A.; Marangon, F.; Troiano, S.; Favot, M. Moral duty, warm glow or self-interest? A choice experiment study on motivations for domestic garbage sorting in Italy. J. Clean. Prod. 2019, 208, 916–923. [Google Scholar] [CrossRef]
- Cappa, F.; Laut, J.; Nov, O.; Giustiniano, L.; Porfiri, M. Activating social strategies: Face-to-face interaction in technology-mediated citizen science. J. Environ. Manag. 2016, 182, 374–384. [Google Scholar] [CrossRef]
- Dowthwaite, L.; Sprinks, J. Citizen science and the professional-amateur divide: Lessons from differing online practices. J. Sci. Commun. 2019, 18, A06. [Google Scholar] [CrossRef]
- Franzoni, C.; Sauermann, H. Crowd science: The organization of scientific research in open collaborative projects. Res. Policy 2014, 43, 1–20. [Google Scholar] [CrossRef]
- Can, O.E.; D’Cruze, N.; Balaskas, M.; Macdonald, D.W. Scientific crowdsourcing in wildlife research and conservation: Tigers (Panthera tigris) as a case study. PLoS Biol. 2017, 15, e2001001. [Google Scholar] [CrossRef]
- Pocock, M.J.; Chandler, M.; Bonney, R.; Thornhill, I.; Albin, A.; August, T.A.; Bachman, S.; Brown, P.M.; Cunha, D.G.F.; Grez, A.; et al. A Vision for Global Biodiversity Monitoring WITH Citizen Science, 1st ed.; Elsevier Ltd.: Kidlington, UK, 2018; Volume 59. [Google Scholar]
- English, P.; Richardson, M.; Garzón-Galvis, C. From Crowdsourcing to Extreme Citizen Science: Participatory Research for Environmental Health. Annu. Rev. Public Health 2018, 39, 335–350. [Google Scholar] [CrossRef] [PubMed]
- Theobald, E.J.; Ettinger, A.K.; Burgess, H.; Debey, L.B.; Schmidt, N.; Froehlich, H.; Wagner, C.; HilleRisLambers, J.; Tewksbury, J.J.; Harsch, M.; et al. Global change and local solutions: Tapping the unrealized potential of citizen science for biodiversity research. Biol. Conserv. 2015, 181, 236–244. [Google Scholar] [CrossRef]
- Pandya, R.; Dibner, K.A. (Eds.) Learning through Citizen Science: Enhancing Opportunities by Design; The National Academies Press: Washington, DC, USA, 2019. [Google Scholar]
- Di Camillo, C.G.; Ponti, M.; Bavestrello, G.; Krzelj, M.; Cerrano, C. Building a baseline for habitat-forming corals by a multi-source approach, including Web Ecological Knowledge. Biodivers. Conserv. 2017, 27, 1257–1276. [Google Scholar] [CrossRef]
- Turicchia, E.; Abbiati, M.; Sweet, M.; Ponti, M. Mass mortality hits gorgonian forests at Montecristo Island. Dis. Aquat. Org. 2018, 131, 79–85. [Google Scholar] [CrossRef] [PubMed]
- Alarcón, C.N.; Sepúlveda, A.U.; Fernández, L.V.; Gil-Lafuente, J. Systematic mapping on social media and its relation to business. Eur. Res. Manag. Bus. Econ. 2018, 24, 104–113. [Google Scholar] [CrossRef]
- Olaniran, B.A. Social media as communication channel in emerging economies: A closer look at cultural implications. J. Adv. Manag. Res. 2018, 15, 130–145. [Google Scholar] [CrossRef]
- Suprayitno, N.; Narakusumo, R.P.; Von Rintelen, T.; Hendrich, L.; Balke, M. Taxonomy and Biogeography without frontiers—WhatsApp, Facebook and smartphone digital photography let citizen scientists in more remote localities step out of the dark. Biodivers. Data J. 2017, 5, e19938. [Google Scholar] [CrossRef]
- Sturm, U.; Schade, S.; Ceccaroni, L.; Gold, M.; Kyba, C.; Claramunt, B.; Haklay, M.; Kasperowski, D.; Albert, A.; Piera, J.; et al. Defining principles for mobile apps and platforms development in citizen science. Res. Ideas Outcomes 2018, 4, e23394. [Google Scholar] [CrossRef]
- Ganzevoort, W.; Born, R.J.G.V.D.; Halffman, W.; Turnhout, S. Sharing biodiversity data: Citizen scientists’ concerns and motivations. Biodivers. Conserv. 2017, 26, 2821–2837. [Google Scholar] [CrossRef]
- Becken, S.; Connolly, R.M.; Chen, J.; Stantic, B. A hybrid is born: Integrating collective sensing, citizen science and professional monitoring of the environment. Ecol. Inform. 2019, 52, 35–45. [Google Scholar] [CrossRef]
- Newman, G.; Wiggins, A.; Crall, A.; Graham, E.A.; Newman, S.; Crowston, K. The future of citizen science: Emerging technologies and shifting paradigms. Front. Ecol. Environ. 2012, 10, 298–304. [Google Scholar] [CrossRef]
- Liberatore, A.; Bowkett, E.; MacLeod, C.J.; Spurr, E.; Longnecker, N. Social Media as a Platform for a Citizen Science Community of Practice. Citiz. Sci. Theory Pract. 2018, 3, 3. [Google Scholar] [CrossRef]
- Spyridopoulou, R.N.A.; Langeneck, J.; Bouziotis, D.; Giovos, I.; Kleitou, P.; Kalogirou, S. Filling the Gap of Data-Limited Fish Species in the Eastern Mediterranean Sea: A Contribution by Citizen Science. J. Mar. Sci. Eng. 2020, 8, 107. [Google Scholar] [CrossRef]
- Arias, A.; Barroso, R.; Anadón, N.; Paiva, P.C. On the occurrence of the fireworm Eurythoe complanata complex (Annelida, Amphinomidae) in the Mediterranean Sea with an updated revision of the alien Mediterranean amphinomids. ZooKeys 2013, 337, 19–33. [Google Scholar] [CrossRef] [PubMed]
- Verdes, A.; Simpson, D.; Holford, M. Are Fireworms Venomous? Evidence for the Convergent Evolution of Toxin Homologs in Three Species of Fireworms (Annelida, Amphinomidae). Genome Biol. Evol. 2017, 10, 249–268. [Google Scholar] [CrossRef] [PubMed]
- Schulze, A.; Grimes, C.J.; Rudek, T.E. Tough, armed and omnivorous: Hermodice carunculata (Annelida: Amphinomidae) is prepared for ecological challenges. J. Mar. Biol. Assoc. UK 2017, 97, 1075–1080. [Google Scholar] [CrossRef]
- Chatzigeorgiou, G.; Sarropoulou, E.; Vasileiadou, A.; Brown, C.; Faulwetter, S.; Kotoulas, G.; Arvanitidis, C. Community structure and population genetics of Eastern Mediterranean polychaetes. Front. Mar. Sci. 2014, 1, 1–8. [Google Scholar] [CrossRef]
- Simonini, R.; Maletti, I.; Righi, S.; Fai, S.; Prevedelli, D. Laboratory observations on predator–prey interactions between the bearded fireworm (Hermodice carunculata) and Mediterranean benthic invertebrates. Mar. Freshw. Behav. Physiol. 2018, 51, 145–158. [Google Scholar] [CrossRef]
- Encarnacao, J.; Morais, P.; Baptista, V.; Cruz, J.; Chícharo, M.A. New Evidence of Marine Fauna Tropicalization off the Southwestern Iberian Peninsula (Southwest Europe). Diversity 2019, 11, 48. [Google Scholar] [CrossRef]
- Righi, S.; Maletti, I.; Maltagliati, F.; Castelli, A.; Barbieri, M.; Fai, S.; Prevedelli, D.; Simonini, R. Morphometric and molecular characterization of an expanding Ionian population of the fireworm Hermodice carunculata (Annelida). J. Mar. Biol. Assoc. UK 2019, 99, 1569–1577. [Google Scholar] [CrossRef]
- Toso, A.; Boulamail, S.; Lago, N.; Pierri, C.; Piraino, S.; Giangrande, A. First description of early developmental stages of the native invasive fireworm Hermodice carunculata (Annelida, Amphinomidae): A cue to the warming of the Mediterranean Sea. Mediterr. Mar. Sci. 2020, 21, 442–447. [Google Scholar] [CrossRef]
- Simonini, R.; Righi, S.; Maletti, I.; Fai, S.; Prevedelli, D. Bearded versus thorny: The fireworm Hermodice carunculata preys on the sea urchin Paracentrotus lividus. Ecology 2017, 98, 2730–2732. [Google Scholar] [CrossRef] [PubMed]
- Albert, C.; Luque, G.M.; Courchamp, F. The twenty most charismatic species. PLoS ONE 2018, 13, e0199149. [Google Scholar] [CrossRef] [PubMed]
- Azzurro, E.; Sbragaglia, V.; Cerri, J.; Bariche, M.; Bolognini, L.; Ben Souissi, J.; Busoni, G.; Coco, S.; Chryssanthi, A.; Fanelli, E.; et al. Climate change, biological invasions, and the shifting distribution of Mediterranean fishes: A large-scale survey based on local ecological knowledge. Glob. Chang. Biol. 2019, 25, 2779–2792. [Google Scholar] [CrossRef] [PubMed]
- Google Help. Available online: https://support.google.com/?hl=en (accessed on 16 June 2020).
- Garcia-Soto, C.; Van Der Meeren, G.I.; Delany, J.; Domegan, C.; Dubsky, K.; Gorsky, G.; Von Juterzenka, K.; Malfatti, F.; Mannaerts, G.; McHugh, P.; et al. Advancing Citizen Science for Coastal and Ocean Research; European Marine Board: Ostende, Belgium, 2017. [Google Scholar]
- Albuquerque, U.P.; Nascimento, A.L.B.D.; Chaves, L.D.S.; Feitosa, I.S.; De Moura, J.M.B.; Gonçalves, P.H.S.; Da Silva, R.H.; Da Silva, T.C.; Júnior, W.S.F.; Araújo, E.D.L. How to partner with people in ecological research: Challenges and prospects. Perspect. Ecol. Conserv. 2019, 17, 193–200. [Google Scholar] [CrossRef]
- Morski HR | Jadranski Web Portal. Available online: https://morski.hr/ (accessed on 16 June 2020).
- Ellender, B.R.; Becker, A.; Weyl, O.L.F.; Swartz, E.R. Underwater video analysis as a non-destructive alternative to electrofishing for sampling imperilled headwater stream fishes. Aquat. Conserv. Mar. Freshw. Ecosyst. 2011, 22, 58–65. [Google Scholar] [CrossRef]
- Pavoni, G.; Palma, M.; Callieri, M.; Dellepiane, M.; Cerrano, C.; Pantaleo, U.; Scopigno, R. Quasi-orthorectified projection for the measurement of red gorgonian colonies. ISPRS Int. Arch. Photogramm. Remote Sens. Spat. Inf. Sci. 2018, 42, 853–860. [Google Scholar] [CrossRef]
- Piazza, P.; Cummings, V.; Lohrer, D.; Marini, S.; Marriott, P.; Menna, F.; Nocerino, E.; Peirano, A.; Schiaparelli, S. Divers-operated underwater photogrammetry: Applications in the study of antarctic benthos. ISPRS Int. Arch. Photogramm. Remote Sens. Spat. Inf. Sci. 2018, 42, 885–892. [Google Scholar] [CrossRef]
- Trenkel, V.M.; Vaz, S.; Albouy, C.; Brind’Amour, A.; Duhamel, E.; Laffargue, P.; Romagnan, J.; Simon, J.; Lorance, P. We can reduce the impact of scientific trawling on marine ecosystems. Mar. Ecol. Prog. Ser. 2019, 609, 277–282. [Google Scholar] [CrossRef]
- Kiparissis, S.; Fakiris, E.; Papatheodorou, G.; Geraga, M.; Kornaros, A.M.; Kapareliotis, A.; Ferentinos, G. Illegal trawling and induced invasive algal spread as collaborative factors in a Posidonia oceanica meadow degradation. Biol. Invasions 2010, 13, 669–678. [Google Scholar] [CrossRef]
- Katsanevakis, S.; Coll, M.; Piroddi, C.; Steenbeek, J.; Lasram, F.B.R.; Zenetos, A.; Cardoso, A.C. Invading the Mediterranean Sea: Biodiversity patterns shaped by human activities. Front. Mar. Sci. 2014, 1, 32. [Google Scholar] [CrossRef]
- Köck, W.; Magsig, B.-O. Management of Non-indigenous Species and Invasive Alien Species. In Handbook on Marine Environment Protection; Springer International Publishing: Cham, Switzerland, 2018; pp. 905–918. [Google Scholar]
- EUR-Lex—31992L0043—EN. Available online: https://eur-lex.europa.eu/legal-content/EN/TXT/?uri=celex%3A31992L0043 (accessed on 1 December 2019).
- Marrocco, V.; Zangaro, F.; Sicuro, A.; Pinna, M. A scaling down mapping of Pinna nobilis (Linnaeus, 1758) through the combination of scientific literature, NATURA 2000, grey literature and citizen science data. Nat. Conserv. 2019, 33, 43–53. [Google Scholar] [CrossRef]
- Di Camillo, C.G.; Boero, F.; Gravili, C.; Previati, M.; Torsani, F.; Cerrano, C. Distribution, ecology and morphology of Lytocarpia myriophyllum (Cnidaria: Hydrozoa), a Mediterranean Sea habitat former to protect. Biodivers. Conserv. 2013, 22, 773–787. [Google Scholar] [CrossRef]
- Cerrano, C.; Bastari, A.; Calcinai, B.; Di Camillo, C.G.; Pica, D.; Puce, S.; Valisano, L.; Torsani, F. Temperate mesophotic ecosystems: Gaps and perspectives of an emerging conservation challenge for the Mediterranean Sea. Eur. Zoöl. J. 2019, 86, 370–388. [Google Scholar] [CrossRef]
- Turrini, T.; Dörler, D.; Richter, A.; Heigl, F.; Bonn, A. The threefold potential of environmental citizen science—Generating knowledge, creating learning opportunities and enabling civic participation. Biol. Conserv. 2018, 225, 176–186. [Google Scholar] [CrossRef]
- The Global State of Digital in 2019. Available online: https://hootsuite.com/resources/digital-in-2019?utm_campaign=all-future_of_social-digital_in_2019-glo-en-ca-digital_in_2019-q1_2019&utm_source=white_paper&utm_medium=owned_content (accessed on 16 June 2020).
- Social Networks Demographics Breakdown—Age, Gender, Location, Education and Income—Outbound.net. Available online: https://outbound.net/social-networks-demographics-breakdown-age-gender-location-education-and-income/ (accessed on 16 June 2020).
- 1.9 Million Croats Use Facebook, 1.1 Million Instagram. Available online: https://www.total-croatia-news.com/lifestyle/33618-croats-use-facebook (accessed on 16 June 2020).
- Ballard, H.L.; Dixon, C.; Harris, E.M. Youth-focused citizen science: Examining the role of environmental science learning and agency for conservation. Biol. Conserv. 2017, 208, 65–75. [Google Scholar] [CrossRef]
- Van Der Velde, T.; Milton, D.A.; Lawson, T.; Wilcox, C.; Lansdell, M.; Davis, G.; Perkins, G.; Hardesty, B.D. Comparison of marine debris data collected by researchers and citizen scientists: Is citizen science data worth the effort? Biol. Conserv. 2017, 208, 127–138. [Google Scholar] [CrossRef]
- Facebook Page vs Website? Which Makes the Most Sense? Available online: https://www.ondeck.com/resources/facebook-page-vs-website-which-use (accessed on 16 June 2020).
- Geldmann, J.; Heilmann-Clausen, J.; Holm, T.E.; Levinsky, I.; Markussen, B.; Olsen, K.; Rahbek, C.; Tottrup, A. What determines spatial bias in citizen science? Exploring four recording schemes with different proficiency requirements. Divers. Distrib. 2016, 22, 1139–1149. [Google Scholar] [CrossRef]
- Robinson, O.J.; Ruiz-Gutiérrez, V.; Fink, D. Correcting for bias in distribution modelling for rare species using citizen science data. Divers. Distrib. 2017, 24, 460–472. [Google Scholar] [CrossRef]
- CROSTO-Croatian Sustainable Tourism Observatory 2018 Report Focal area: Adriatic Croatia. 2018. Available online: http://www.crosto.hr/files/file/CROSTO_Croatia_Annual_Report_2018_FIN.pdf (accessed on 1 August 2019).
- How to Use Facebook for Business Marketing | Facebook for Business. Available online: https://www.facebook.com/business/marketing/facebook (accessed on 16 June 2020).
- Patrutiu-Baltes, L. Inbound Marketing-the most important digital marketing strategy. Bull. Transilv. Univ. Bras. Econ. Sci. Ser. V 2016, 9, 61. [Google Scholar]
- Baltes, P.L. Content marketing—The fundamental tool of digital marketing. Bull. Transilv. Univ. Bras. Econ. Sci. Ser. V 2015, 8, 111–118. [Google Scholar]
- Understanding Customer Experience. Available online: https://hbr.org/2007/02/understanding-customer-experience (accessed on 16 June 2020).
- Participation in Recreational Scuba Diving | The Dive Lab. Available online: https://thedivelab.dan.org/2016/01/14/participation-in-recreational-scuba-diving/ (accessed on 16 June 2020).
- Special Eurobarometer Scientific Research in the Media. Available online: https://data.europa.eu/euodp/en/data/dataset/S616_67_2_EBS282 (accessed on 1 August 2018).
- Valéry, L.; Fritz, H.; Lefeuvre, J.-C.; Simberloff, D. In search of a real definition of the biological invasion phenomenon itself. Biol. Invasions 2008, 10, 1345–1351. [Google Scholar] [CrossRef]
- Vilibić, I.; Šepić, J.; Proust, N. Weakening thermohaline circulation in the Adriatic Sea. Clim. Res. 2013, 55, 217–225. [Google Scholar] [CrossRef]
- Fish and Fisheries of The Eastern Adriatic Sea in The Light of Climate Change | IOR. Available online: http://acta.izor.hr/wp/en/fish-and-fisheries-of-the-eastern-adriatic-sea-in-the-light-of-climate-change/ (accessed on 16 June 2020).
- Parravicini, V.; Azzurro, E.; Kulbicki, M.; Belmaker, J. Niche shift can impair the ability to predict invasion risk in the marine realm: An illustration using Mediterranean fish invaders. Ecol. Lett. 2015, 18, 246–253. [Google Scholar] [CrossRef] [PubMed]
- Barroso, R.; Almeida, D.; Contins, M.; Filgueiras, D.; Dias, R.M. Hermodice carunculata (Pallas, 1766) (Polychaeta: Amphinomidae) preying on starfishes. Mar. Biodivers. 2015, 46, 333–334. [Google Scholar] [CrossRef]
- Ben Khadra, Y.; Saïd, K.; Ferrario, C.; Di Benedetto, C.; Bonasoro, F.; Carnevali, M.; Sugni, M. Re-growth, morphogenesis, and differentiation during starfish arm regeneration. Wound Repair Regen. 2015, 23, 623–634. [Google Scholar] [CrossRef]
- Patruno, M.; Thorndyke, M.; Carnevali, M.D.C.; Bonasoro, F.; Beesley, P.W. Growth factors, heat-shock proteins and regeneration in echinoderms. J. Exp. Biol. 2001, 204, 843–848. [Google Scholar]
- Convention on the Conservation of European Wildlife and Natural Habitats (Bern Convention). Available online: https://www.coe.int/en/web/bern-convention (accessed on 16 June 2020).
- Alves, M.J.; Micael, J.; Costa, A.C.; Jones, M. Exploitation and Conservation of Echinoderms. Oceanogr. Mar. Biol. 2009, 47, 191–208. [Google Scholar] [CrossRef]
- Micael, J.; Alves, M.J.; Costa, A.C. The population dynamics of Ophidiaster ophidianus (Echinodermata: Asteroidea) in the Azores, at the north-western periphery of its distribution. J. Mar. Biol. Assoc. UK 2012, 93, 1087–1095. [Google Scholar] [CrossRef]
- Maldonado, M.; López-Acosta, M.; Sánchez-Tocino, L.; Sitjà, C. The rare, giant gorgonian Ellisella paraplexauroides: Demographics and conservation concerns. Mar. Ecol. Prog. Ser. 2013, 479, 127–141. [Google Scholar] [CrossRef]
- Sussman, M.; Loya, Y.; Fine, M.; Rosenberg, E. The marine fireworm Hermodice carunculata is a winter reservoir and spring-summer vector for the coral-bleaching pathogen Vibrio shiloi. Environ. Microbiol. 2003, 5, 250–255. [Google Scholar] [CrossRef]
- Rosenberg, E.; Falkovitz, L. The Vibrio shiloi/Oculina patagonica Model System of Coral Bleaching. Annu. Rev. Microbiol. 2004, 58, 143–159. [Google Scholar] [CrossRef] [PubMed]
- Mills, E.; Shechtman, K.; Loya, Y.; Rosenberg, E. Bacteria appear to play important roles in both causing and preventing the bleaching of the coral Oculina patagonica. Mar. Ecol. Prog. Ser. 2013, 489, 155–162. [Google Scholar] [CrossRef]
- Moreira, A.P.B.; Tonon, L.A.C.; Pereira, C.D.V.P.; Alves, N.; Amado-Filho, G.M.; Francini-Filho, R.B.; Paranhos, R.; Thompson, F.L. Culturable Heterotrophic Bacteria Associated with Healthy and Bleached Scleractinian Madracis decactis and the Fireworm Hermodice carunculata from the Remote St. Peter and St. Paul Archipelago, Brazil. Curr. Microbiol. 2013, 68, 38–46. [Google Scholar] [CrossRef]
- Dulčić, J.; Soldo, A. A new maximum length for the grey trigger fish, Balistes capriscus (Gmelin, 1789) (Pisces: Balistidae) from the Adriatic Sea. Inst. Oceanogr. Fish. Split Croat. 2005, 88, 1–7. [Google Scholar]
- Isaac, N.J.B.; Pocock, M.J. Bias and information in biological records. Biol. J. Linn. Soc. 2015, 115, 522–531. [Google Scholar] [CrossRef]
- Croft, S.; Smith, G.C. Structuring the unstructured: Estimating species-specific absence from multi-species presence data to inform pseudo-absence selection in species distribution models. bioRxiv 2019, 656629. Available online: https://www.biorxiv.org/content/10.1101/656629v1 (accessed on 1 August 2019). [CrossRef]








| Benefits for People | Benefits for Science (in Comparison to a Traditional Citizen Science Project) | Limits for Science |
|---|---|---|
| Gratified curiosity, enhanced knowledge on marine diversity by living a ‘citizen science experience’ | Involvement of wider public in comparison to a traditional project, with the possibility of making more people aware of marine environment and retrieving more data | Creating new contents and customized feedback for people interacting with the fan page is time-consuming |
| Increased pleasure of discovery | Faster interaction, file sharing and data validation | Eventual advertising campaign could be costly |
| Increased fun | Continuous monitoring of the insights is essential for choosing strategies that correspond to them | social aspects should be analyzed together with experts in social science |
| Gaining a more correct behavior in the marine environment (more respect for marine species/habitats and higher safety level for bathers/divers) | Establishing a solid, trustful relationship with citizen scientists which may collaborate to future projects | The proposed strategy works with species easy to identify |
| The involvement takes little time | Posts shared through social networks may generate a virtual word of mouth useful to enroll further citizen scientists. | |
| Increased sense of belonging to a common conservation project | ||
| Enhanced sense of responsibility towards the marine environment |
| Limits | Solutions |
|---|---|
| A fan page on Facebook is not useful to involve people over 55 | Face-to-face interviews |
| Obtained data do not have a homogeneous distribution in the studied area since people are more prone to record presence than absence of a target species | Informative campaigns about the target species should be implemented (online and offline) to raise people awareness to underline the importance of absence data. Local TV and online newspapers could be also involved, especially in case of stinging or highly endangered species.†Data from WEK (web ecological knowledge) and in particular from YouTube can been exploited to fill this gap |
| Inadequate involvement of tourists | Involvement of tourist offices, marinas, tourist operators that could share online bills and other printed informative material |
| People are ignorant about citizen science | Informative campaigns should explain what citizen science is |
| Participation of dive centers is still limited | At moment, dive centers’ owners participate as any other citizen to marine science. The role of dive centers should be enhanced by involving them as partners/stakeholders in founded citizen science projects |
| Participation of nonprofessional scuba divers is still scant | Involved dive centers will inform and train scuba divers to promote the data collection |
| It is difficult to spread a survey for targeting citizen scientists | WhatsApp could be tested to promote chain messages among personal contacts |
| People are reluctant to supply coordinates | Ask people for supplying at least a screenshot of a Google Earth map |
© 2020 by the authors. Licensee MDPI, Basel, Switzerland. This article is an open access article distributed under the terms and conditions of the Creative Commons Attribution (CC BY) license (http://creativecommons.org/licenses/by/4.0/).
Share and Cite
Krželj, M.; Cerrano, C.; Di Camillo, C.G. Enhancing Diversity Knowledge through Marine Citizen Science and Social Platforms: The Case of Hermodice carunculata (Annelida, Polychaeta). Diversity 2020, 12, 311. https://doi.org/10.3390/d12080311
Krželj M, Cerrano C, Di Camillo CG. Enhancing Diversity Knowledge through Marine Citizen Science and Social Platforms: The Case of Hermodice carunculata (Annelida, Polychaeta). Diversity. 2020; 12(8):311. https://doi.org/10.3390/d12080311
Chicago/Turabian StyleKrželj, Maja, Carlo Cerrano, and Cristina Gioia Di Camillo. 2020. "Enhancing Diversity Knowledge through Marine Citizen Science and Social Platforms: The Case of Hermodice carunculata (Annelida, Polychaeta)" Diversity 12, no. 8: 311. https://doi.org/10.3390/d12080311
APA StyleKrželj, M., Cerrano, C., & Di Camillo, C. G. (2020). Enhancing Diversity Knowledge through Marine Citizen Science and Social Platforms: The Case of Hermodice carunculata (Annelida, Polychaeta). Diversity, 12(8), 311. https://doi.org/10.3390/d12080311

