Next Issue
Volume 26, May-1
Previous Issue
Volume 26, April-1
 
 
ijms-logo

Journal Browser

Journal Browser

Int. J. Mol. Sci., Volume 26, Issue 8 (April-2 2025) – 467 articles

Cover Story (view full-size image): Spinal cord injury (SCI) presents significant therapeutic challenges due to the limited regenerative capacity of the adult human central nervous system. This review highlights recent advances in patient-specific stem cell strategies, including adult human neural stem progenitor cells and iPSC-derived models, aimed at overcoming key regenerative bottlenecks. It also explores translational approaches such as hydrogel-based delivery systems, bioengineered scaffolds, 3D bioprinting, organoid technology, and transcriptomic profiling that enhance cell survival, neuroplasticity, and integration, offering a pathway toward clinically relevant and personalized therapies for SCI. View this paper
  • Issues are regarded as officially published after their release is announced to the table of contents alert mailing list.
  • You may sign up for e-mail alerts to receive table of contents of newly released issues.
  • PDF is the official format for papers published in both, html and pdf forms. To view the papers in pdf format, click on the "PDF Full-text" link, and use the free Adobe Reader to open them.
Order results
Result details
Section
Select all
Export citation of selected articles as:
22 pages, 6428 KB  
Article
Rebamipide Enhances Pathogen Defense and Mitigates Inflammation in a Particulate Matter-Induced Ocular Surface Inflammation Rat Model
by Basanta Bhujel, Se-Heon Oh, Woojune Hur, Seorin Lee, Hun Lee, Ho-Seok Chung and Jae Yong Kim
Int. J. Mol. Sci. 2025, 26(8), 3922; https://doi.org/10.3390/ijms26083922 - 21 Apr 2025
Cited by 2 | Viewed by 2660
Abstract
Particulate matter (PM) exposure is known to induce significant ocular surface inflammation, necessitating effective therapeutic interventions. This study compared the efficacy of 2% rebamipide (REB) with 0.1% hyaluronic acid (HA) eye drops in investigating the anti-inflammatory and pathogen-clearance effects in a PM-induced ocular [...] Read more.
Particulate matter (PM) exposure is known to induce significant ocular surface inflammation, necessitating effective therapeutic interventions. This study compared the efficacy of 2% rebamipide (REB) with 0.1% hyaluronic acid (HA) eye drops in investigating the anti-inflammatory and pathogen-clearance effects in a PM-induced ocular surface inflammation model using Sprague–Dawley (SD) rats. Parameters including clinical signs, histological changes, mucin secretions, inflammatory cytokines, mast cell degranulation, dysregulated cell proliferation, and cellular apoptosis were evaluated. 2% REB alleviated ocular surface inflammation by downregulating the nuclear factor kappa-light-chain-enhancer of activated B cells (NF-κB) inflammatory pathway and upregulating epidermal growth factor receptor (EGFR) signaling, thereby enhancing mucin secretion and promoting pathogen clearance. Histopathological analysis, western blot, and immunohistochemical staining revealed a marked reduction in inflammatory markers including MMP-9, IL-1β, TNF-α, IL-17, and CD-4, decreased mast cell degranulation, increased goblet cell density, and enhanced expression of mucins, including MUC5AC and MUC16, in the 2% REB-treated group compared to the 0.1% HA-treated and PM-exposed groups. Moreover, 2% REB demonstrated decreased apoptosis (TUNEL) and reduced uncontrolled cell proliferation (Ki67), indicating improved cellular integrity. In conclusion, 2% REB is a promising treatment option for PM-induced ocular surface inflammation in a rat model compared with 0.1% HA, offering the benefits of reducing inflammation, clearing pathogens, and protecting overall ocular health. Full article
Show Figures

Graphical abstract

25 pages, 3049 KB  
Article
HCM-Associated MuRF1 Variants Compromise Ubiquitylation and Are Predicted to Alter Protein Structure
by Jitpisute Chunthorng-Orn, Maya Noureddine, Peter W. J. Dawson, Samuel O. Lord, Jimi Ng, Luke Boyton, Katja Gehmlich, Fiyaz Mohammed and Yu-Chiang Lai
Int. J. Mol. Sci. 2025, 26(8), 3921; https://doi.org/10.3390/ijms26083921 - 21 Apr 2025
Cited by 2 | Viewed by 2843
Abstract
MuRF1 [muscle RING (Really Interesting New Gene)-finger protein-1] is an ubiquitin-protein ligase (E3), which encode by TRIM63 (tripartite motif containing 63) gene, playing a crucial role in regulating cardiac muscle size and function through ubiquitylation. Among hypertrophic cardiomyopathy (HCM) patients, 24 [...] Read more.
MuRF1 [muscle RING (Really Interesting New Gene)-finger protein-1] is an ubiquitin-protein ligase (E3), which encode by TRIM63 (tripartite motif containing 63) gene, playing a crucial role in regulating cardiac muscle size and function through ubiquitylation. Among hypertrophic cardiomyopathy (HCM) patients, 24 TRIM63 variants have been identified, with 1 additional variant linked to restrictive cardiomyopathy. However, only three variants have been previously investigated for their functional effects. The structural impacts of the 25 variants remain unexplored. This study investigated the effects of 25 MuRF1 variants on ubiquitylation activity using in vitro ubiquitylation assays and structural predictions using computational approaches. The variants were generated using site-directed PCR (Polymerase Chain Reaction) mutagenesis and subsequently purified with amylose affinity chromatography. In vitro ubiquitylation assays demonstrated that all 25 variants compromised the ability of MuRF1 to monoubiquitylate a titin fragment (A168-A170), while 17 variants significantly impaired or completely abolished auto-monoubiquitylation. Structural modelling predicted that 10 MuRF1 variants disrupted zinc binding or key stabilising interactions, compromising structural integrity. In contrast, three variants were predicted to enhance the structural stability of MuRF1, while six others were predicted to have no discernible impact on the structure. This study underscores the importance of functional assays and structural predictions in evaluating MuRF1 variant pathogenicity and provides novel insights into mechanisms by which these variants contribute to HCM and related cardiomyopathies. Full article
(This article belongs to the Special Issue Advanced Research on Protein Structure and Protein Dynamics)
Show Figures

Figure 1

18 pages, 307 KB  
Review
Immunotherapy in Breast Cancer: Beyond Immune Checkpoint Inhibitors
by Yeonjoo Choi, Jiayi Tan, David Lin, Jin Sun Lee and Yuan Yuan
Int. J. Mol. Sci. 2025, 26(8), 3920; https://doi.org/10.3390/ijms26083920 - 21 Apr 2025
Cited by 6 | Viewed by 4533
Abstract
The systemic treatment of breast cancer has evolved remarkably over the past decades. With the introduction of immune checkpoint inhibitors (ICIs), clinical outcomes for solid tumor malignancies have significantly improved. However, in breast cancer, the indication for ICIs is currently limited to triple-negative [...] Read more.
The systemic treatment of breast cancer has evolved remarkably over the past decades. With the introduction of immune checkpoint inhibitors (ICIs), clinical outcomes for solid tumor malignancies have significantly improved. However, in breast cancer, the indication for ICIs is currently limited to triple-negative breast cancer (TNBC) only. In high-risk luminal B hormone receptor-positive (HR+) breast cancer (BC) and HER2-positive (HER2+) BC, modest efficacy of ICI and chemotherapy combinations were identified in the neoadjuvant setting. To address the unmet need, several novel immunotherapy strategies are being tested in ongoing clinical trials as summarized in the current review: bispecific antibodies, chimeric antigen receptor T-cell therapy (CAR-T), T-cell receptors (TCRs), tumor-infiltrating lymphocytes (TILs), tumor vaccines, and oncolytic virus therapy. Full article
(This article belongs to the Special Issue Breast Cancers: From Molecular Basis to Therapy)
Show Figures

Graphical abstract

18 pages, 3115 KB  
Article
Introducing a Porcine Inflammatory Ex Vivo Retina Model for Diabetic Retinopathy
by Agnes Mühle, Sven Schnichels and José Hurst
Int. J. Mol. Sci. 2025, 26(8), 3919; https://doi.org/10.3390/ijms26083919 - 21 Apr 2025
Cited by 1 | Viewed by 1431
Abstract
This study aimed to develop an ex vivo retinal model to examine inflammatory processes in diabetic retinopathy (DR) without animal testing. Porcine eyes were collected from a local abattoir, dissected, and cultivated for four days in five experimental groups: control group (Co), 25 [...] Read more.
This study aimed to develop an ex vivo retinal model to examine inflammatory processes in diabetic retinopathy (DR) without animal testing. Porcine eyes were collected from a local abattoir, dissected, and cultivated for four days in five experimental groups: control group (Co), 25 mM and 50 mM mannitol groups (Man25, Man50) as osmotic controls, and 25 mM and 50 mM glucose groups (Glc25, Glc50) as diabetic groups. A TUNEL assay was used to determine relative cell death. Immunofluorescence and quantitative real-time polymerase chain reaction (qRT-PCR) were performed to detect inflammatory markers. An increase in the cell death rate in Man50 (30%), Glc25 (36%) and Glc50 (37%) compared to Co (12%) (p < 0.01, p < 0.001, p < 0.001, respectively) and between Glc25 and Man25 (21%) (p < 0.01) was found. Immunofluorescence staining and qRT-PCR analysis revealed a TNF-α increase in Glc25 compared to Man25 and Co. iNOS was increased in Glc25 vs. Man25 but not in Co vs. Glc25. iNOS gene expression was upregulated with Glc25 treatment compared to Co and Man25 groups. Expression levels of IL-6 and CD31 were significantly higher in Glc25 than in Co and Man25. Glucose treatment increased cell death and inflammation, prompting us to present a DR model for better understanding DR and testing new therapies. Full article
(This article belongs to the Special Issue Advanced Research in Retina: 3rd Edition)
Show Figures

Figure 1

19 pages, 7223 KB  
Article
Identification of Novel Mutations in Patients Affected by Gaucher Disease
by Monia Anania, Miriam Giacomarra, Annalisa D’Errico, Massimo Marano, Immacolata Tartaglione, Marco Spada, Veronica Pagliardini, Maria Rosaria De Paolis, Gaetano Giuffrida, Giulia Duro, Tiziana Di Chiara, Daniele Francofonte, Emanuela Maria Marsana, Paolo Colomba, Giovanni Duro and Carmela Zizzo
Int. J. Mol. Sci. 2025, 26(8), 3918; https://doi.org/10.3390/ijms26083918 - 21 Apr 2025
Cited by 2 | Viewed by 2159
Abstract
Gaucher disease is an autosomal recessive disorder caused by dysfunction of the enzyme glucocerebrosidase. The enzyme deficiency is mainly due to mutations in the GBA1 gene, and it is responsible for the accumulation of glucosylceramide within the lysosomes of monocyte macrophage-derived cells; causing [...] Read more.
Gaucher disease is an autosomal recessive disorder caused by dysfunction of the enzyme glucocerebrosidase. The enzyme deficiency is mainly due to mutations in the GBA1 gene, and it is responsible for the accumulation of glucosylceramide within the lysosomes of monocyte macrophage-derived cells; causing the associated symptomatology. In this paper, we describe six new mutations identified in the GBA1 gene, which, in combination with other mutations already documented, lead to absent or reduced glucocerebrosidase activity, resulting in pathological accumulation of the specific substrate and the clinical manifestations associated with Gaucher disease. We have identified three mutations (c.1578_1581dup, c.1308dup, and Y492X) that determine the formation of a premature stop codon in the translation process and three missense mutations (C342F, M280L, and Q247R) that lead to amino acid changes in proteins, resulting in decreased glucocerebrosidase activity. These mutations were never observed in our group of healthy control subjects > 1500 individuals. The patients examined had several clinical manifestations, which included hepatosplenomegaly and bone and hematologic involvement; considering the absence of enzyme activity, this suggests that the new mutations described here are associated with type I Gaucher disease. The identification of new mutations in patients with symptoms referable to Gaucher disease increases the molecular knowledge related to the GBA1 gene and offers to clinicians significant support for the accurate diagnosis of the pathology. Full article
Show Figures

Figure 1

24 pages, 3867 KB  
Review
Curcumin: A Magical Small Molecule with a Large Role in Active-Intelligent Degradable Food Packaging
by Di Wang, Siyu Zhou, Nan Li and Dehui Lin
Int. J. Mol. Sci. 2025, 26(8), 3917; https://doi.org/10.3390/ijms26083917 - 21 Apr 2025
Cited by 11 | Viewed by 6138
Abstract
Curcumin exhibits antioxidant, antibacterial, antitumor, and anti-inflammatory biological properties. Its dual functionality as both a food additive and a pH-sensitive colorant has led to extensive applications in meat products and other food systems, thereby garnering significant research interest. In recent years, curcumin-loaded active-intelligent [...] Read more.
Curcumin exhibits antioxidant, antibacterial, antitumor, and anti-inflammatory biological properties. Its dual functionality as both a food additive and a pH-sensitive colorant has led to extensive applications in meat products and other food systems, thereby garnering significant research interest. In recent years, curcumin-loaded active-intelligent food packaging films have emerged as a promising innovation due to their multifunctional capabilities: not only do they prevent microbial contamination and extend food shelf life, but they also enable real-time freshness monitoring through visual colorimetric responses. This paper first delineates the molecular structure and fundamental biological mechanisms of curcumin. Subsequently, it systematically reviews the strategies for curcumin incorporation (including encapsulation techniques and composite formulations) and advanced fabrication methodologies for developing active-intelligent biodegradable films. Finally, the current applications of curcumin in polymer-based smart packaging systems are critically analyzed, with prospective research directions proposed to address existing technological limitations. Full article
Show Figures

Figure 1

14 pages, 4820 KB  
Article
Single-Cell RNA Sequencing Outperforms Single-Nucleus RNA Sequencing in Analyzing Pancreatic Cell Diversity and Gene Expression in Goats
by Jie Cheng, Tianxi Zhang, Yan Cheng, Kefyalew Gebeyew, Zhiliang Tan and Zhixiong He
Int. J. Mol. Sci. 2025, 26(8), 3916; https://doi.org/10.3390/ijms26083916 - 21 Apr 2025
Viewed by 3138
Abstract
The objective of this study was to determine whether single-cell RNA sequencing (scRNA-seq) or single-nucleus RNA sequencing (snRNA-seq) was more effective for studying the goat pancreas. Pancreas tissues from three healthy 10-day-old female Xiangdong black goats were processed into single-cell and single-nucleus suspensions. [...] Read more.
The objective of this study was to determine whether single-cell RNA sequencing (scRNA-seq) or single-nucleus RNA sequencing (snRNA-seq) was more effective for studying the goat pancreas. Pancreas tissues from three healthy 10-day-old female Xiangdong black goats were processed into single-cell and single-nucleus suspensions. These suspensions were then used to compare cellular composition and gene expression levels following library construction and sequencing. Both scRNA-seq and snRNA-seq were eligible for primary analysis but produced different cell identification profiles in pancreatic tissue. Both methods successfully annotated pancreatic acinar cells, ductal cells, alpha cells, beta cells, and endothelial cells. However, pancreatic stellate cells, immune cells, and delta cells were uniquely annotated by scRNA-seq, while pancreatic stem cells were uniquely identified by snRNA-seq. Furthermore, the genes related to digestive enzymes showed a higher expression in scRNA-seq than in snRNA-seq. In the present study, scRNA-seq detected a great diversity of pancreatic cell types and was more effective in profiling key genes than snRNA-seq, demonstrating that scRNA-seq was better suited for studying the goat pancreas. However, the choice between scRNA-seq and snRNA-seq should consider the sample compatibility, technical differences, and experimental objectives. Full article
(This article belongs to the Special Issue Molecular Basis of Pancreatic Secretion and Metabolism)
Show Figures

Figure 1

25 pages, 691 KB  
Review
A Review of the Neuroprotective Properties of Exosomes Derived from Stem Cells and Exosome-Coated Nanoparticles for Treating Neurodegenerative Diseases and Stroke
by Yu-Ping Yang, Christopher J. B. Nicol and Ming-Chang Chiang
Int. J. Mol. Sci. 2025, 26(8), 3915; https://doi.org/10.3390/ijms26083915 - 21 Apr 2025
Cited by 17 | Viewed by 7226
Abstract
Neurological diseases, including neurodegenerative disorders and stroke, represent significant medical challenges due to their complexity and the limitations of current treatment approaches. This review explores the potential of stem cell (SC)-derived exosomes (Exos) as a transformative therapeutic strategy for these diseases. Exos, especially [...] Read more.
Neurological diseases, including neurodegenerative disorders and stroke, represent significant medical challenges due to their complexity and the limitations of current treatment approaches. This review explores the potential of stem cell (SC)-derived exosomes (Exos) as a transformative therapeutic strategy for these diseases. Exos, especially those derived from SCs, exhibit natural targeting ability, biocompatibility, and the capacity to cross the blood–brain barrier (BBB), making them ideal vehicles for drug delivery. This review provides an in-depth discussion of the properties and advantages of SC-Exos. It highlights their potential synergistic benefits in therapeutic approaches to treat neurological diseases. This article discusses the mechanisms of action of SC-Exos, highlighting their ability to target specific cells, modulate disease pathways, and provide controlled release of therapeutic agents. Applications in specific neurological disorders have been investigated, demonstrating the potential to improve outcomes in conditions such as Alzheimer’s Disease (AD), Parkinson’s Disease (PD), and stroke. Moreover, Exos-coated nanoparticles (NPs) combine the natural properties of Exos with the multifunctionality of NPs. This integration takes advantage of exosome membrane biocompatibility and targeting capabilities while preserving NPs’ beneficial features, such as drug loading and controlled release. As a result, Exos-coated NPs may enhance the precision, efficacy, and safety of therapeutic interventions. In conclusion, SC-Exos represent a promising and innovative approach to treating neurological diseases. Full article
(This article belongs to the Special Issue Neuroinflammation Toxicity and Neuroprotection 2.0)
Show Figures

Figure 1

32 pages, 5685 KB  
Article
Rehmanniae Radix Praeparata in Blood Deficiency Syndrome: UPLC-Q-TOF-MS Profiling, Network Pharmacology, and PI3K-AKT Activation
by Ruxi Gao, Fanyi Wang, Xiang Liu, Chu Yuan and Guoshun Shan
Int. J. Mol. Sci. 2025, 26(8), 3914; https://doi.org/10.3390/ijms26083914 - 21 Apr 2025
Viewed by 2510
Abstract
This study investigated the therapeutic mechanism of Rehmanniae Radix Praeparata (RRP) in treating blood deficiency syndrome (BDS) through integrated chemical analysis and pharmacological validation. UPLC-Q-TOF-MS identified chemical components of Rehmanniae Radix (RR) and RRP, with network pharmacology analysis suggesting AKT1 and NOS3 in [...] Read more.
This study investigated the therapeutic mechanism of Rehmanniae Radix Praeparata (RRP) in treating blood deficiency syndrome (BDS) through integrated chemical analysis and pharmacological validation. UPLC-Q-TOF-MS identified chemical components of Rehmanniae Radix (RR) and RRP, with network pharmacology analysis suggesting AKT1 and NOS3 in the PI3K-AKT pathway as potential therapeutic targets. Pharmacodynamic evaluations using ELISA, hematological analysis, histopathology, and immunohistochemistry demonstrated RRP’s efficacy in improving hematological parameters, energy metabolism, and organ pathology in BDS mice. Experimental validation via RT-qPCR and Western blot confirmed significant upregulation of AKT1 and NOS3 mRNA and protein expression following RRP treatment. The findings indicate that RRP alleviates BDS by activating the PI3K-Akt signaling pathway to modulate AKT1 and NOS3 expression, providing mechanistic insights into its therapeutic actions. Full article
(This article belongs to the Section Molecular Pharmacology)
Show Figures

Graphical abstract

12 pages, 3397 KB  
Article
Chymase Inhibition Attenuates Kidney Fibrosis in a Chronic Mouse Model of Renal Ischemia–Reperfusion Injury
by Sakura Kure, Hiroe Toba, Denan Jin, Akira Mima and Shinji Takai
Int. J. Mol. Sci. 2025, 26(8), 3913; https://doi.org/10.3390/ijms26083913 - 21 Apr 2025
Cited by 2 | Viewed by 1793
Abstract
Although various factors contribute to the transition from acute kidney injury (AKI) to chronic kidney disease (CKD), no clinically effective pharmacological treatment has been established. We investigated whether chymase inhibition is effective in preventing renal fibrosis, a key process in the transition from [...] Read more.
Although various factors contribute to the transition from acute kidney injury (AKI) to chronic kidney disease (CKD), no clinically effective pharmacological treatment has been established. We investigated whether chymase inhibition is effective in preventing renal fibrosis, a key process in the transition from AKI to CKD. Male BALB/c mice were subjected to unilateral ischemia-reperfusion (I/R) injury, and TY-51469, a chymase-specific inhibitor, was administered intraperitoneally at a dose of 10 mg/kg/day for 6 weeks. The 45 min ischemic period followed by 6 weeks of reperfusion resulted in severe renal atrophy. Renal fibrosis was particularly pronounced in the transition region between the cortex and medulla in placebo-treated mice. The expression of mouse mast cell protease 4 (MMCP-4, a mouse chymase) mRNA, the number of chymase-positive mast cells, and fibrosis-related factors, such as transforming growth factor (TGF)-β1 and collagen I, were all significantly increased in I/R-injured kidneys. However, treatment with TY-51469 significantly suppressed fibrosis formation, along with the inhibition of renal chymase and TGF-β1 expression. These findings suggest that chymase inhibition may be a potential therapeutic strategy for preventing the transition from AKI to CKD by reducing fibrosis. Full article
Show Figures

Figure 1

11 pages, 2212 KB  
Article
Lack of asmt1 or asmt2 Yields Different Phenotypes and Malformations in Larvae to Adult Zebrafish
by Paula Aranda-Martínez, José Fernández-Martínez, María Elena Díaz-Casado, Yolanda Ramírez-Casas, María Martín-Estebané, Alba López-Rodríguez, Germaine Escames and Darío Acuña-Castroviejo
Int. J. Mol. Sci. 2025, 26(8), 3912; https://doi.org/10.3390/ijms26083912 - 21 Apr 2025
Viewed by 1091
Abstract
Melatonin is an indolamine derived from tryptophan, which is highly conserved throughout evolution, including in zebrafish, where it controls important cellular processes, such as circadian rhythms, oxidative stress, inflammation, and mitochondrial homeostasis. These functions of melatonin and its synthesis route are quite similar [...] Read more.
Melatonin is an indolamine derived from tryptophan, which is highly conserved throughout evolution, including in zebrafish, where it controls important cellular processes, such as circadian rhythms, oxidative stress, inflammation, and mitochondrial homeostasis. These functions of melatonin and its synthesis route are quite similar to those in humans. One of the most important enzymes in melatonin synthesis is acetylserotonin O-methyltransferase (ASMT), the rate-limiting enzyme, which catalyzes its final step. Due to genome duplication, zebrafish has two genes for this enzyme, asmt1 and asmt2. These genes show differential expression; asmt1 is primarily expressed in the retina and the pineal gland, and asmt2 is expressed in peripheral tissues, indicating different functions. Therefore, the aim of this work was to develop a mutant model for each asmt gene and to analyze their phenotypic effects in zebrafish. The results showed that the loss of 80% of the asmt2 gene affected melatonin concentration and consequently disrupted the sleep/wake rhythm in larvae, decreasing by 50% the distance traveled. In contrast, the loss of asmt1 had a greater influence on the physical condition of adults, as locomotor activity decreased by 50%, and 75% showed malformations. These data reveal distinct functional roles of melatonin depending on their site of production that may affect the development of zebrafish. Full article
Show Figures

Figure 1

19 pages, 2921 KB  
Article
Influence of Side Chain–Backbone Interactions and Explicit Hydration on Characteristic Aromatic Raman Fingerprints as Analysed in Tripeptides Gly-Xxx-Gly (Xxx = Phe, Tyr, Trp)
by Belén Hernández, Yves-Marie Coïc, Sergei G. Kruglik, Santiago Sanchez-Cortes and Mahmoud Ghomi
Int. J. Mol. Sci. 2025, 26(8), 3911; https://doi.org/10.3390/ijms26083911 - 21 Apr 2025
Cited by 1 | Viewed by 1378
Abstract
Because of the involvement of π-electron cyclic constituents in their side chains, the so-called aromatic residues give rise to a number of strong, narrow, and well-resolved lines spread over the middle wavenumber (1800–600 cm−1) region of the Raman spectra of [...] Read more.
Because of the involvement of π-electron cyclic constituents in their side chains, the so-called aromatic residues give rise to a number of strong, narrow, and well-resolved lines spread over the middle wavenumber (1800–600 cm−1) region of the Raman spectra of peptides and proteins. The number of characteristic aromatic markers increases with the structural complexity (Phe → Tyr → Trp), herein referred to as (Fi = 1, …, 6) in Phe, (Yi = 1, …, 7) in Tyr, and (Wi = 1, …, 8) in Trp. Herein, we undertake an overview of these markers through the analysis of a representative data base gathered from the most structurally simple tripeptides, Gly-Xxx-Gly (where Xxx = Phe, Tyr, Trp). In this framework, off-resonance Raman spectra obtained from the aqueous samples of these tripeptides were jointly used with the structural and vibrational data collected from the density functional theory (DFT) calculations using the M062X hybrid functional and 6-311++G(d,p) atomic basis set. The conformation dependence of aromatic Raman markers was explored upon a representative set of 75 conformers, having five different backbone secondary structures (i.e., β-strand, polyproline-II, helix, classic, and inverse γ-turn), and plausible side chain rotamers. The hydration effects were considered upon using both implicit (polarizable solvent continuum) and explicit (minimal number of 5–7 water molecules) models. Raman spectra were calculated through a multiconformational approach based on the thermal (Boltzmann) average of the spectra arising from all calculated conformers. A subsequent discussion highlights the conformational landscape of conformers and the wavenumber dispersion of aromatic Raman markers. In particular, a new interpretation was proposed for the characteristic Raman doublets arising from Tyr (~850–830 cm−1) and Trp (~1360–1340 cm−1), definitely excluding the previously suggested Fermi-resonance-based assignment of these markers through the consideration of the interactions between the aromatic side chain and its adjacent peptide bonds. Full article
(This article belongs to the Special Issue Conformational Studies of Proteins and Peptides)
Show Figures

Graphical abstract

15 pages, 4600 KB  
Article
The Major Facilitator Superfamily Transporter HAP12 Is Critical in Toxoplasma gondii Survival and Virulence
by Xiaowei Chen, Tao Tang, Huiyong Ding, Hui Dong, Shaojun Long and Xun Suo
Int. J. Mol. Sci. 2025, 26(8), 3910; https://doi.org/10.3390/ijms26083910 - 21 Apr 2025
Cited by 2 | Viewed by 1373
Abstract
As an important zoonotic pathogen, Toxoplasma gondii relies on a unique organelle known as the apicoplast, which has garnered significant attention as a potential drug target for anti-Toxoplasma therapy. To better understand the structure and function of the apicoplast, we previously constructed [...] Read more.
As an important zoonotic pathogen, Toxoplasma gondii relies on a unique organelle known as the apicoplast, which has garnered significant attention as a potential drug target for anti-Toxoplasma therapy. To better understand the structure and function of the apicoplast, we previously constructed a membrane protein database of the apicoplast. During this process, we identified the major facilitator superfamily (MFS) transporter protein HAP12, which partially colocalizes with the apicoplast. Evolutionary analysis revealed that HAP12 is highly conserved across the Apicomplexa family and model organisms. HAP12 depletion impaired T. gondii invasion and survival but did not affect the stability of several key organelles, including the apicoplast. Moreover, depletion of HAP12 resulted in a characteristic delayed-death phenotype in the apicoplast. Mouse virulence assays confirmed that HAP12 is an essential protein for parasite survival. This study provides new insights into potential drug and vaccine targets for combating Toxoplasma infections. Full article
(This article belongs to the Section Biochemistry)
Show Figures

Figure 1

16 pages, 5657 KB  
Article
Expression of Prooncogenic Nuclear Receptor 4A (NR4A)-Regulated Genes β1-Integrin and G9a Inhibited by Dual NR4A1/2 Ligands
by Lei Zhang, Victoria Gatlin, Shreyan Gupta, Michael L. Salinas, Selim Romero, James J. Cai, Robert S. Chapkin and Stephen Safe
Int. J. Mol. Sci. 2025, 26(8), 3909; https://doi.org/10.3390/ijms26083909 - 21 Apr 2025
Cited by 1 | Viewed by 2092
Abstract
Bis-indole-derived compounds including 1,1-bis(3′-indolyl)-1-(3,5-disubstitutedphenyl)methane (DIM-3,5) analogs bind both orphan nuclear receptors 4A1 (NR4A1) and NR4A2, and DIM-3,5 compounds act as dual receptor inverse agonists and inhibit both NR4A1- and NR4A2-regulated responses. Chromatin immunoprecipitation assays show that β1-integrin and the methyltransferase gene G9a are [...] Read more.
Bis-indole-derived compounds including 1,1-bis(3′-indolyl)-1-(3,5-disubstitutedphenyl)methane (DIM-3,5) analogs bind both orphan nuclear receptors 4A1 (NR4A1) and NR4A2, and DIM-3,5 compounds act as dual receptor inverse agonists and inhibit both NR4A1- and NR4A2-regulated responses. Chromatin immunoprecipitation assays show that β1-integrin and the methyltransferase gene G9a are regulated by both NR4A1 and NR4A2 acting as cofactors for Sp1- and Sp4-dependent gene expression. DIM-3,5 treatment results in the loss of one or more of these nuclear factors from the β1-integrin and G9a promoters. Single-cell and RNAseq analyses show that both receptors regulate common (<10%) and unique genes in SW480 colon cancer cells; however, functional enrichment analysis of the differentially expressed genes converges to several common pathways and gene ontology terms. Full article
(This article belongs to the Section Molecular Biology)
Show Figures

Figure 1

14 pages, 8715 KB  
Article
Optimizing Factors in Murine Whole-Organ Cochlea Culture
by Andrea Tröger, Werner Bader, Timo Gottfried, Matthias Santer, Charles Schmit, Anneliese Schrott-Fischer and Joachim Schmutzhard
Int. J. Mol. Sci. 2025, 26(8), 3908; https://doi.org/10.3390/ijms26083908 - 21 Apr 2025
Viewed by 1336
Abstract
In 2008, Hahn et al. presented a method for cultivating a 3D organ culture of the cochlea. Although this method is well established, it is currently only applied to early postnatal animals. Given the known differences in regeneration and repair abilities between early [...] Read more.
In 2008, Hahn et al. presented a method for cultivating a 3D organ culture of the cochlea. Although this method is well established, it is currently only applied to early postnatal animals. Given the known differences in regeneration and repair abilities between early postnatal and adult mammalian cochleae, our goal was to further develop and optimize this method to extend it beyond early postnatal animals to include adult mammalian cochleae. After rapidly dissecting the cochlea, it is opened and placed in a neurotrophin-containing culture medium. The culture is then maintained at 32 °C in a rotating bioreactor for 24 h. The combination of mild hypothermia (32 °C), quick cochlea dissection, and the addition of 10 ng/mL of Brain-derived neurotrophic factor (Bdnf) and 5 ng/mL of Neurotrophin 3 (Ntf3) to the culture medium ensures the complete cell survival of all cochlear cell types in 10-day-old mice. The modifications to the established method include the incorporation of neurotrophins (Bdnf and Ntf3) into the culture medium and cultivation under mild hypothermic conditions (32 °C). By introducing neurotrophins and cultivating at 32 °C, a 3D organ culture of the cochlea can also be established with 10-day-old mice. This in vitro model preserves all cochlear cell types under conditions similar to those found in vivo. Full article
(This article belongs to the Section Molecular Biology)
Show Figures

Figure 1

24 pages, 6041 KB  
Article
Bioinformatics Approach to Identifying Molecular Targets of Isoliquiritigenin Affecting Chronic Obstructive Pulmonary Disease: A Machine Learning Pharmacology Study
by Sha Huang, Lulu Zhang and Xiaoju Liu
Int. J. Mol. Sci. 2025, 26(8), 3907; https://doi.org/10.3390/ijms26083907 - 21 Apr 2025
Cited by 3 | Viewed by 2922
Abstract
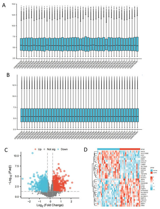
To identify the molecular targets and possible mechanisms of isoliquiritigenin (ISO) in affecting chronic obstructive pulmonary disease (COPD) by regulating the glycolysis and phagocytosis of alveolar macrophages (AM). Datasets GSE130928 and GSE13896 were downloaded from the Gene Expression Omnibus (GEO) database. Genes related [...] Read more.
To identify the molecular targets and possible mechanisms of isoliquiritigenin (ISO) in affecting chronic obstructive pulmonary disease (COPD) by regulating the glycolysis and phagocytosis of alveolar macrophages (AM). Datasets GSE130928 and GSE13896 were downloaded from the Gene Expression Omnibus (GEO) database. Genes related to glycolysis and phagocytosis phenotypes were obtained from the GeneCards and MSigDB databases, respectively. Weighted gene co-expression network analysis (WGCNA) and differential analysis were conducted on GSE130928 to identify potential target genes for COPD (gene list 1). ISO target genes were gathered from the Traditional Chinese Medicine System Pharmacology (TCMSP) database, as well as the Comparative Toxicogenomic Database (CTD) and PubChem databases (gene list 2). COPD-related targets were gathered from the CTD and GeneCards databases, and the predicted targets of COPD were obtained by taking the intersection of these sources (gene list 3). From the three gene lists, key pathways were identified. The protein–protein interaction (PPI) network was created by extracting the common genes found in all key pathways and ISO targets. Candidate therapeutic targets were identified using the Minimum Common Oncology Data Element (MCODE) algorithm. These targets were then intersected with glycolysis and phagocytic phenotype-associated genes. The resulting intersection underwent further screening using eight distinct machine learning methods to identify phenotype-related key therapeutic targets. Clinical diagnostic evaluations—including nomogram analysis, receiver operating characteristic (ROC) analysis, correlation studies, and inter-group expression comparisons—were subsequently performed on these key targets. The research findings were validated using the independent dataset GSE13896. Additionally, gene set enrichment analysis (GSEA) was conducted to explore their functional relevance. Immune cell profiling was performed using mRNA expression data from AM in COPD patients. Molecular docking was then carried out to predict interactions between ISO and the identified key target genes. Differential expression analysis and WGCNA module analysis identified a total of 890 potential targets for COPD. Additionally, 3265 predicted targets for COPD were obtained through the intersection of two disease databases. Database searches also yielded 142 targets for ISO. Enrichment analysis identified 20 key pathways, from which three key targets (AKT1, IFNG, and JUN) were ultimately selected based on their overlap with enriched genes, ISO targets, and glycolysis- and phagocytosis-related genes. They were also validated using external datasets. Further analysis of signaling pathways and immune cell profiles highlighted the influence of immune infiltration in COPD and underscored the critical role of macrophages in disease pathology. Molecular docking simulations predicted the binding interactions between ISO and the three key targets. AKT1, IFNG, and JUN may be the key targets of ISO in regulating glycolysis and phagocytosis to affect COPD. Full article
(This article belongs to the Section Molecular Informatics)
Show Figures

Figure 1

13 pages, 935 KB  
Article
Measurement of Disease Comorbidity Using Semantic Profiling of Disease Genes
by Seong Beom Cho
Int. J. Mol. Sci. 2025, 26(8), 3906; https://doi.org/10.3390/ijms26083906 - 21 Apr 2025
Viewed by 1274
Abstract
The identification of overlapping disease genes between different diseases is the first step in the elucidation of the biological mechanism of disease comorbidity; however, in the absence of common genes, it is difficult to determine the mechanism of comorbidity even if clinical evidence [...] Read more.
The identification of overlapping disease genes between different diseases is the first step in the elucidation of the biological mechanism of disease comorbidity; however, in the absence of common genes, it is difficult to determine the mechanism of comorbidity even if clinical evidence of disease co-occurrence exists. In this research, a gene-set-based measurement of the comorbidity of diseases (GS.CoMoD) was proposed. The underlying assumption of GS.CoMoD is that if the p-value vectors obtained from the enrichment analyses of different disease gene lists indicate similarity, the diseases are possibly comorbid. Therefore, comorbidity can be detected even without overlapping genes. A simulation analysis showed that GS.CoMoD yielded higher scores for comorbid disease pairs vs. random disease pairs. Moreover, comparison analyses revealed that GS.CoMoD outperformed the pre-existing methods for detecting comorbidity. Full article
Show Figures

Figure 1

30 pages, 3070 KB  
Review
Recent Advances in Drug Development for Alzheimer’s Disease: A Comprehensive Review
by Haonan Xing, Song Yue, Runtian Qin, Xiaoxue Du, Yili Wu, Dongting Zhangsun and Sulan Luo
Int. J. Mol. Sci. 2025, 26(8), 3905; https://doi.org/10.3390/ijms26083905 - 21 Apr 2025
Cited by 31 | Viewed by 18597
Abstract
Alzheimer’s disease (AD) is a prevalent neurodegenerative disorder characterized by cognitive impairments such as memory loss and executive dysfunction. The primary pathological features of AD include the deposition of amyloid-beta (Aβ) plaques, the hyperphosphorylation of tau proteins leading to neurofibrillary tangles, disruptions of [...] Read more.
Alzheimer’s disease (AD) is a prevalent neurodegenerative disorder characterized by cognitive impairments such as memory loss and executive dysfunction. The primary pathological features of AD include the deposition of amyloid-beta (Aβ) plaques, the hyperphosphorylation of tau proteins leading to neurofibrillary tangles, disruptions of neuronal and synaptic functions, and chronic inflammatory responses. These multifactorial interactions drive disease progression. To date, various therapeutic agents targeting these pathological mechanisms have been developed. This article provides a comprehensive review of the pathogenesis of AD, recent advances in drug development targeting different pathways, current challenges, and future directions, aiming to offer valuable insights for clinical treatment and research. Full article
(This article belongs to the Section Molecular Pharmacology)
Show Figures

Graphical abstract

10 pages, 1320 KB  
Article
Intravenous Immunoglobulin (IVIG) for Patients with Severe Neurotoxicity Associated with Chimeric Antigen Receptor T-Cell (CAR-T) Therapy
by Sepideh Mokhtari, Justin M. Asquith, Syeda Saba Kareem, Christina A. Bachmeier, Yolanda Pina, Rawan G. Faramand, Youngchul Kim, Edwin N. Peguero, Solmaz Sahebjam, Mohammad H. Jaffer, David P. Iacono, Michael D. Jain, Michael A. Vogelbaum, Marco L. Davila, Peter A. Forsyth, Frederick L. Locke and Aleksandr Lazaryan
Int. J. Mol. Sci. 2025, 26(8), 3904; https://doi.org/10.3390/ijms26083904 - 21 Apr 2025
Cited by 1 | Viewed by 2233
Abstract
Severe immune effector cell-associated neurotoxicity syndrome (ICANS) occurs in about 30% of all patients with large B-cell lymphoma (LBCL) who are treated with axicabtagene ciloleucel (axi-cel). There are currently limited treatment strategies other than the standard corticosteroids, and it is essential to find [...] Read more.
Severe immune effector cell-associated neurotoxicity syndrome (ICANS) occurs in about 30% of all patients with large B-cell lymphoma (LBCL) who are treated with axicabtagene ciloleucel (axi-cel). There are currently limited treatment strategies other than the standard corticosteroids, and it is essential to find additional therapies to manage severe ICANS. We conducted a retrospective study of neurologic outcomes among patients who received axi-cel for LBCL from May 2015 to February 2019. We identified patients who developed severe ICANS and were treated with glucocorticoids followed by intravenous immunoglobulin (IVIG) (n  =  9) or glucocorticoids alone (n  =  10). There was no statistically significant difference in the time to resolution (TTR) of severe ICANS between groups; however, patients in the IVIG had more severe grades of ICANS with a lower performance status at baseline. The cumulative steroid days were 11.2 in the IVIG arm and 13.5 in the glucocorticoids-only arm. The use of IVIG for severe ICANS after axi-cel therapy was tolerable and safe and is generally recommended in the CAR-T setting in patients with hypogammaglobinemia. The use of IVIG as a potential therapeutic agent for severe ICANS can be further explored in future prospective studies. Full article
Show Figures

Figure 1

13 pages, 2709 KB  
Article
Development of Peptidomimetic PROTACs as Potential Degraders of 3-Chymotrypsin-like Protease of SARS-CoV-2
by Chao Wei, Yuhua Li, Lina Guo, Zhiyu Shao and Hua Diao
Int. J. Mol. Sci. 2025, 26(8), 3903; https://doi.org/10.3390/ijms26083903 - 21 Apr 2025
Cited by 6 | Viewed by 1782
Abstract
3CL protease (3CLpro), a key enzyme of SARS-CoV-2 replication, is one of the most selective targets of antivirals, as no homologous protease has been recognized in the human body. As proteolysis-targeting chimeras (PROTACs) are superior to traditional inhibitors, based on the [...] Read more.
3CL protease (3CLpro), a key enzyme of SARS-CoV-2 replication, is one of the most selective targets of antivirals, as no homologous protease has been recognized in the human body. As proteolysis-targeting chimeras (PROTACs) are superior to traditional inhibitors, based on the reported cereblon (CRBN) ligands thalidomide and lenalidomide, 3CLpro ligands of peptidomimetic inhibitors, and suitable linkers, we aimed to develop novel PROTACs that may trigger efficient intracellular 3CLpro degradation through a balance of hydrophilicity and lipophilicity. In brief, we designed and synthesized 5 PROTAC molecules. The 3CLpro degradation efficiency of the PROTACs was assayed in stable SARS-CoV-2 3CLpro expression HEK293 cell models and evaluated by Western blot. All compounds showed prominent 3CLpro degradation activity with tolerable HEK293 cytotoxicity. The most prominent PROTAC compounds, 15 and 16, have DC50 values of approximately 1 µM, and Dmax of 89.3% and 75% respectively, indicating good potential for further application. Full article
(This article belongs to the Section Molecular Microbiology)
Show Figures

Figure 1

28 pages, 5357 KB  
Article
The Characterization and Antioxidant and Erythroprotective Effects of β-Carotene Complexed in β-Cyclodextrin
by Andrés Leobardo Puebla-Duarte, Ariadna Thalía Bernal-Mercado, Irela Santos-Sauceda, Mónica Acosta-Elias, Daniel Fernández-Quiroz, Silvia Elena Burruel-Ibarra, José de Jesús Ornelas-Paz, Ingrid Daniela Pérez-Cabral, Francisco Rodríguez-Félix, Rey David Iturralde-García, Miguel Ángel Robles-García, José Agustín Tapia-Hernández, Ricardo Iván González-Vega and Carmen Lizette Del-Toro-Sánchez
Int. J. Mol. Sci. 2025, 26(8), 3902; https://doi.org/10.3390/ijms26083902 - 20 Apr 2025
Cited by 7 | Viewed by 2527
Abstract
β-carotene (β-C) is a hydrophobic compound, easily degradable by light and oxygen and with low solubility, limiting its applications. β-cyclodextrin (β-CD) can encapsulate β-C, protecting it from degradation and maintaining its bioactivity. Therefore, this research aimed to characterize and determine the antioxidant and [...] Read more.
β-carotene (β-C) is a hydrophobic compound, easily degradable by light and oxygen and with low solubility, limiting its applications. β-cyclodextrin (β-CD) can encapsulate β-C, protecting it from degradation and maintaining its bioactivity. Therefore, this research aimed to characterize and determine the antioxidant and erythroprotective activity of β-C/β-CD inclusion complexes. The co-precipitation technique was used to elaborate β-C/β-CD in a 40:60 ratio, obtaining a high yield (94.10%), an entrapment efficiency of 82.47%, and a loading efficiency of 11.92%. The moisture of β-C/β-CD was 2.93%. β-C release increased over the time of 216 h (80.8%, 92.8%, and 97.4% at 8 °C, 25 °C, and 37 °C, respectively). A UV–visible analysis confirmed the presence of β-carotene in the inclusion complex, indicating successful encapsulation without significant structural changes. According to the adsorption–desorption isotherms, the complexes showed a type II isotherm. The FT-IR and Raman spectroscopy confirmed the formation of the inclusion complex, which interacted by hydrogen bonds, hydrophobic interactions, or van der Waals forces. The DSC showed an endothermic peak at 118 °C in the β-C/β:CD. The TGA revealed reduced water loss in the β-carotene/β-cyclodextrin complex, indicating limited water binding due to encapsulation. The microscopic surface morphologies observed by the SEM of β-C/β-CD were irregular-shaped clumps in the surface with a particle average size of 8.09 µm. The X-ray diffraction showed a crystalline structure of the complex. The zeta potential determination indicated a negative charge (−23 and −32 mV). The ABTS, DPPH, and FRAP demonstrated the antioxidant activity of β-C/β:CD (34.09%, 21.73%, and 8.85. mM ET/g, respectively), similar to pure β-C (34.64%, 22.63%, and 9.12 μM ET/g, respectively). The complexes showed an erythroprotective effect inhibiting hemolysis (64.09%). Therefore, with these characteristics, β-CD is a good encapsulant for β-C, and this complex could be applied in the food and pharmaceutical industries. Full article
(This article belongs to the Special Issue Current Research on Bioactives from Natural Products)
Show Figures

Figure 1

18 pages, 3996 KB  
Article
A Comprehensive Analysis of the Alternative Splicing Co-Factor U2AF65B Gene Family Reveals Its Role in Stress Responses and Root Development
by Xiangfeng Meng, Yongzhou Wang, Bei Tang, Jie Zhou, Yangfan Gu, Qingqiu Shen, Yaqun Zhou, Baohua Wang, Hui Fang and Yunying Cao
Int. J. Mol. Sci. 2025, 26(8), 3901; https://doi.org/10.3390/ijms26083901 - 20 Apr 2025
Cited by 1 | Viewed by 3487
Abstract
U2AF65, a 65 kDa splicing co-factor, promotes spliceosome assembly. Although its role in alternative splicing (AS) is known, the function of U2AF65B (the large subunit of U2AF65) remains unclear. Therefore, we systematically identified and analyzed the U2AF65B gene family across 36 plant species, [...] Read more.
U2AF65, a 65 kDa splicing co-factor, promotes spliceosome assembly. Although its role in alternative splicing (AS) is known, the function of U2AF65B (the large subunit of U2AF65) remains unclear. Therefore, we systematically identified and analyzed the U2AF65B gene family across 36 plant species, revealing 103 putative members with conserved structures and functions. Phylogenetic analysis divided the genes into two clades and five subgroups, indicating evolutionary divergence. Gene structure and conserved motif analyses showed that most U2AF65B genes have complex structures and shared similar motifs. Homology modeling and amino acid conservation analyses revealed significant conservation in U2AF65B amino acid sequences, particularly in Groups D and E. Cis-acting element analysis indicated that U2AF65B genes respond to various stimuli, supported by expression analysis under different stress conditions. Subcellular localization predictions indicated that U2AF65B proteins primarily localize in the nucleus and the cytoplasm. Alternative splicing (AS) profile analysis showed that the AS frequency likely varies between species. Functional analysis of the AtU2AF65B mutant in Arabidopsis revealed that AtU2AF65B function loss enhances root elongation and attenuates ABA-dependent germination suppression, indicating negatively regulated seedling growth and development. These findings provide insights into the evolutionary history, molecular mechanisms, and functional roles of the U2AF65B gene family in plants. Full article
Show Figures

Figure 1

21 pages, 4790 KB  
Article
Cremastra appendiculata Polysaccharides Alleviate Neurodegenerative Diseases in Caenorhabditis elegans: Targeting Amyloid-β Toxicity, Tau Toxicity and Oxidative Stress
by Huaying Xu, Qian Wang, Yihan Zhou, Haiyu Chen, Jin Tao, Jing Huang, Yuzhi Miao, Jiayuan Zhao and Yanan Wang
Int. J. Mol. Sci. 2025, 26(8), 3900; https://doi.org/10.3390/ijms26083900 - 20 Apr 2025
Cited by 2 | Viewed by 1781
Abstract
Alzheimer’s disease (AD) is characterized by oxidative stress, amyloid-beta (Aβ) deposition, and tau hyperphosphorylation. While polysaccharides have demonstrated anti-AD effects, the properties of Cremastra appendiculata polysaccharides (CAPs) remain underexplored. This study evaluates the physicochemical properties, antioxidant activity, anti-AD effects, and underlying mechanisms of [...] Read more.
Alzheimer’s disease (AD) is characterized by oxidative stress, amyloid-beta (Aβ) deposition, and tau hyperphosphorylation. While polysaccharides have demonstrated anti-AD effects, the properties of Cremastra appendiculata polysaccharides (CAPs) remain underexplored. This study evaluates the physicochemical properties, antioxidant activity, anti-AD effects, and underlying mechanisms of CAP in vitro and in Caenorhabditis elegans (C. elegans) AD models. CAP, containing 22.37% uronic acid, is stable below 270 °C and adopts a triple helix structure. Scanning electron microscopy (SEM) reveals an irregular layered architecture. In vitro, CAP exhibits significant antioxidant activity, protecting PC12 cells from Aβ-induced cytotoxicity. In C. elegans, CAP extends the lifespan in a concentration-dependent manner without affecting growth, alleviating tau-induced locomotor defects, reducing Aβ-induced paralysis and serotonin hypersensitivity, and decreasing Aβ deposition by 79.96% at 2.0 mg/mL. CAP enhances antioxidant capacity and heat resistance by reducing reactive oxygen species (ROS) levels and increasing glutathione S-transferase 4 (GST-4) and glutathione peroxidase (GSH-Px) activities. Additionally, CAP upregulates key genes in the insulin/insulin-like growth factor signaling pathway, including daf-16 and skn-1, along with their downstream targets (sod-3, ctl-1, gst-4, hsp-70). These findings suggest that CAP has potent antioxidant and anti-AD effects, alleviating Aβ- and tau-induced toxicity, and may serve as a promising therapeutic agent for Alzheimer’s disease. Full article
(This article belongs to the Section Molecular Neurobiology)
Show Figures

Graphical abstract

25 pages, 9081 KB  
Article
New Amidino-Substituted Benzimidazole Derivatives as Human Dipeptidyl Peptidase III Inhibitors: Synthesis, In Vitro Evaluation, QSAR, and Molecular Docking Studies
by Dejan Agić, Maja Karnaš Babić, Marijana Hranjec, Domagoj Šubarić, Zrinka Karačić and Marija Abramić
Int. J. Mol. Sci. 2025, 26(8), 3899; https://doi.org/10.3390/ijms26083899 - 20 Apr 2025
Cited by 1 | Viewed by 1835
Abstract
Dipeptidyl peptidase III (DPP III) is a zinc-dependent enzyme that hydrolyses biologically active peptides by cleaving dipeptides from their amino terminus. While the fundamental role of this metallopeptidase remains incompletely understood, human DPP III (hDPP III) has been linked to several pathophysiological processes [...] Read more.
Dipeptidyl peptidase III (DPP III) is a zinc-dependent enzyme that hydrolyses biologically active peptides by cleaving dipeptides from their amino terminus. While the fundamental role of this metallopeptidase remains incompletely understood, human DPP III (hDPP III) has been linked to several pathophysiological processes relevant to drug development. In this study, thirty-six amidino-substituted benzimidazole derivatives, including seven newly synthesized compounds, were examined for their activity against hDPP III by combining in vitro tests, in silico quantitative structure–activity relationship (QSAR) modelling, and molecular docking approaches. The experiments demonstrate that all compounds display inhibitory activity at a 30 µM concentration. A biochemical assay revealed that 2,2′-bithiophene, 4-trifluoromethylphenyl, 4-(N,N-diethylamino)phenyl, and 2,3,4-trihydroxyphenyl as substituents at position 2 of the benzimidazole core enhance inhibitor potency. Additionally, the type of substituent at positions 5(6) of the benzimidazole core influences enzyme inhibition, with effectiveness ranked as follows: 2-imidazolinyl > unsubstituted amidine > 2-tetrahydropyrimidine. A multiple linear regression QSAR model for hDPP III inhibition was developed using four Dragon descriptors (Rww, Mats3e, BELe4, and nCs), which can explain 82% of the inhibitory activity. Docking analysis of the semi-closed form of hDPP III in a complex with the most potent compounds indicates the structural features of the benzimidazole derivatives important for the binding at the hDPP III active site. Full article
Show Figures

Graphical abstract

23 pages, 4179 KB  
Article
Testosterone Modulates Oxidative Stress in a Sexually Dimorphic Manner in CBA/Ca Mice Infected with Plasmodium berghei ANKA
by Teresita de Jesús Nolasco-Pérez, Víctor Hugo Salazar-Castañón, Luis Antonio Cervantes-Candelas, Fidel Orlando Buendía-González, Jesús Aguilar-Castro and Martha Legorreta-Herrera
Int. J. Mol. Sci. 2025, 26(8), 3898; https://doi.org/10.3390/ijms26083898 - 20 Apr 2025
Cited by 1 | Viewed by 2103
Abstract
Malaria, the deadliest parasitic disease in the world, is sexually dimorphic, inflammatory, and oxidative. Males experience more severe symptoms and mortality than females do; therefore, the roles of 17β-estradiol and testosterone in this phenomenon have been studied. Both hormones affect oxidative stress, the [...] Read more.
Malaria, the deadliest parasitic disease in the world, is sexually dimorphic, inflammatory, and oxidative. Males experience more severe symptoms and mortality than females do; therefore, the roles of 17β-estradiol and testosterone in this phenomenon have been studied. Both hormones affect oxidative stress, the primary mechanism of Plasmodium elimination. Estradiol has antioxidant activity, but the role of testosterone is controversial. Testosterone increases oxidative stress by reducing superoxide dismutase (SOD), glutathione peroxidase (GPx), and catalase (CAT) activities, which increase lipoperoxidation in the testis. However, the antioxidant properties of testosterone in prostate and nervous tissue have also been reported. The discrepancies are probably because when testosterone levels increase, the aromatase enzyme transforms testosterone into estrogens that possess antioxidant activity, which masks the results. Therefore, it is unknown whether testosterone is involved in the sexual dimorphism that occurs in oxidative stress in malaria. In this work, we administered testosterone and simultaneously inhibited aromatase with letrozole to evaluate the role of testosterone in the sexually dimorphic pattern of oxidative stress that occurs in the blood, spleen, and brain of male and female CBA/Ca mice infected with Plasmodium berghei ANKA (P. berghei ANKA). Testosterone triggers parasitemia in males, who also display more oxidative stress than females in the absence of infection, leading to sexually dimorphic patterns. Interestingly, increasing testosterone levels in infected mice reduced oxidative stress in males and increased oxidative stress in females, reversing or eliminating the dimorphic patterns observed. Oxidative stress varies in each tissue; the brain was the most protected, while the blood was the greatest damaged. Our findings highlight the role of testosterone as a regulator of oxidative stress in a tissue and sex-specific manner; therefore, understanding the role of testosterone in malaria may contribute to the development of sex-specific personalized antimalarial therapies. Full article
(This article belongs to the Special Issue Molecular Biology of Host and Pathogen Interactions: 2nd Edition)
Show Figures

Figure 1

22 pages, 7146 KB  
Article
On the Pleiotropic Actions of Glucagon-like Peptide-1 in Its Regulation of Homeostatic and Hedonic Feeding
by Sarah Sayers and Ed Wagner
Int. J. Mol. Sci. 2025, 26(8), 3897; https://doi.org/10.3390/ijms26083897 - 20 Apr 2025
Cited by 5 | Viewed by 1457
Abstract
We examined the neuroanatomical substrates and signaling mechanisms underlying the suppressive effect of GLP1 on homeostatic and hedonic feeding. Electrophysiological and behavioral studies were conducted in agouti-related peptide (AgRP)-cre and tyrosine hydroxylase (TH)-cre mice, and AgRP-cre/pituitary adenylyl cyclase-activating polypeptide (PACAP) type I receptor [...] Read more.
We examined the neuroanatomical substrates and signaling mechanisms underlying the suppressive effect of GLP1 on homeostatic and hedonic feeding. Electrophysiological and behavioral studies were conducted in agouti-related peptide (AgRP)-cre and tyrosine hydroxylase (TH)-cre mice, and AgRP-cre/pituitary adenylyl cyclase-activating polypeptide (PACAP) type I receptor (PAC1R)fl/fl animals. GLP1 (30 pmol) delivered directly into the arcuate nucleus (ARC) decreased homeostatic feeding and diminished the rate of consumption. This anorexigenic effect was associated with an inhibitory outward current in orexigenic neuropeptide Y (NPY)/AgRP neurons. GLP1 injected into the ventral tegmental area reduced binge feeding, coupled with decrements in the rate of consumption and the percent daily caloric consumption during the binge interval. These reductions were associated with a GLP1-induced outward current in mesolimbic (A10) dopamine neurons. GLP1 administered into the ventromedial nucleus (VMN) reduced homeostatic feeding that again was associated with a diminished rate of consumption and abrogated by the GLP1 receptor antagonist exendin 9–39 and in AgRP-cre/PAC1Rfl/fl mice. This suppressive effect was linked with a GLP-induced inward current in VMN PACAP neurons, and further supported by the fact that GLP1 neurons in the nucleus tractus solitarius project to the VMN. Conversely, intra-VMN GLP1 had modest effects on binge feeding behavior. Finally, apoptotic ablation of VMN PACAP neurons obliterated the anorexigenic effect of intra-VMN GLP1 on homeostatic feeding in PACAP-cre mice but not their wildtype counterparts. Collectively, these data demonstrate that GLP1 acts within the homeostatic and hedonic circuits to curb appetitive behavior by exciting PACAP neurons, and inhibiting NPY/AgRP and A10 dopamine neurons. Full article
(This article belongs to the Section Molecular Endocrinology and Metabolism)
Show Figures

Figure 1

18 pages, 1818 KB  
Article
Bisphenol A Exposure Modifies the Vasoactive Response of the Middle Cerebral Artery
by Henrique Eloi Costa, Margarida Lorigo and Elisa Cairrao
Int. J. Mol. Sci. 2025, 26(8), 3896; https://doi.org/10.3390/ijms26083896 - 20 Apr 2025
Cited by 6 | Viewed by 2330
Abstract
Bisphenol A (BPA) is the most used widely synthetic compound for the manufacture of polycarbonate plastics and epoxy resins produced worldwide. Given its androgenic and estrogenic activities, BPA is an endocrine disruptor that is linked to neurological and vascular outcomes, including strokes. Therefore, [...] Read more.
Bisphenol A (BPA) is the most used widely synthetic compound for the manufacture of polycarbonate plastics and epoxy resins produced worldwide. Given its androgenic and estrogenic activities, BPA is an endocrine disruptor that is linked to neurological and vascular outcomes, including strokes. Therefore, this study aims to investigate the mechanisms by which a 24 h exposure to BPA (0.002–20 μM) modifies the contractile function of rat middle cerebral artery (MCA) smooth muscle cells (SMCs). Thus, MCA explants were isolated from Wistar rats, and the SMC-MCA vasoactive response was assessed using planar cell surface area, while the gene expression of proteins and ion channel subunits involved in the MCA vasoactive response was evaluated by real-time quantitative PCR. The exposure to BPA (0.02 and 2 μM) decreased the noradrenaline (NA) vasocontractile response and sodium nitroprusside (SNP) vasorelaxant response. Moreover, exposure to BPA (0.02 and 2 μM) increased the gene expression of the soluble guanyl cyclase protein and the large conductance Ca2+-activated K+ channels (1.1 α-subunit). These results suggest an impairment of the SMC-MCA vasoactive response induced by intermediate BPA concentrations, an effect not attained for the lowest or highest exposure concentrations (non-monotonic inverted U-shaped response). In summary, these findings suggest that BPA exposure modifies MCA vascular homeostasis by interfering with the nitric oxide (NO) pathway and may, thus, be involved in ischemic stroke development. Full article
Show Figures

Graphical abstract

49 pages, 4784 KB  
Review
Optimizing Peripheral Nerve Regeneration: Surgical Techniques, Biomolecular and Regenerative Strategies—A Narrative Review
by Andreea Grosu-Bularda, Cristian-Vladimir Vancea, Florin-Vlad Hodea, Andrei Cretu, Eliza-Maria Bordeanu-Diaconescu, Catalina-Stefania Dumitru, Vladut-Alin Ratoiu, Razvan-Nicolae Teodoreanu, Ioan Lascar and Cristian-Sorin Hariga
Int. J. Mol. Sci. 2025, 26(8), 3895; https://doi.org/10.3390/ijms26083895 - 20 Apr 2025
Cited by 18 | Viewed by 13653
Abstract
Peripheral nerve injury disrupts the function of the peripheral nervous system, leading to sensory, motor, and autonomic deficits. While peripheral nerves possess an intrinsic regenerative capacity, complete sensory and motor recovery remains challenging due to the unpredictable nature of the healing process, which [...] Read more.
Peripheral nerve injury disrupts the function of the peripheral nervous system, leading to sensory, motor, and autonomic deficits. While peripheral nerves possess an intrinsic regenerative capacity, complete sensory and motor recovery remains challenging due to the unpredictable nature of the healing process, which is influenced by the extent of the injury, age, and timely intervention. Recent advances in microsurgical techniques, imaging technologies, and a deeper understanding of nerve microanatomy have enhanced functional outcomes in nerve repair. Nerve injury initiates complex pathophysiological responses, including Wallerian degeneration, macrophage activation, Schwann cell dedifferentiation, and axonal sprouting. Complete nerve disruptions require surgical intervention to restore nerve continuity and function. Direct nerve repair is the gold standard for clean transections with minimal nerve gaps. However, in cases with larger nerve gaps or when direct repair is not feasible, alternatives such as autologous nerve grafting, vascularized nerve grafts, nerve conduits, allografts, and nerve transfers may be employed. Autologous nerve grafts provide excellent biocompatibility but are limited by donor site morbidity and availability. Vascularized grafts are used for large nerve gaps and poorly vascularized recipient beds, while nerve conduits serve as a promising solution for smaller gaps. Nerve transfers are utilized when neither direct repair nor grafting is possible, often involving re-routing intact regional nerves to restore function. Nerve conduits play a pivotal role in nerve regeneration by bridging nerve gaps, with significant advancements made in material composition and design. Emerging trends in nerve regeneration include the use of 3D bioprinting for personalized conduits, gene therapy for targeted growth factor delivery, and nanotechnology for nanofiber-based conduits and stem cell therapy. Advancements in molecular sciences have provided critical insights into the cellular and biochemical mechanisms underlying nerve repair, leading to targeted therapies that enhance axonal regeneration, remyelination, and functional recovery in peripheral nerve injuries. This review explores the current strategies for the therapeutic management of peripheral nerve injuries, highlighting their indications, benefits, and limitations, while emphasizing the need for tailored approaches based on injury severity and patient factors. Full article
(This article belongs to the Special Issue Advances in Peripheral Nerve Regeneration)
Show Figures

Figure 1

21 pages, 5629 KB  
Article
Exploring Molecular and Genetic Differences in Angelica biserrata Roots Under Environmental Changes
by Chaogui Hu, Qian Li, Xiaoqin Ding, Kan Jiang and Wei Liang
Int. J. Mol. Sci. 2025, 26(8), 3894; https://doi.org/10.3390/ijms26083894 - 20 Apr 2025
Cited by 4 | Viewed by 1370
Abstract
Angelica biserrata (Shan et Yuan) Yuan et Shan (A. biserrata) roots, a widely distributed medicinal crop with intraspecific diversity, exhibits significant variability in coumarin content across habitats. This study integrated metabolomics and transcriptomics to dissect the spatial heterogeneity in metabolite profiles [...] Read more.
Angelica biserrata (Shan et Yuan) Yuan et Shan (A. biserrata) roots, a widely distributed medicinal crop with intraspecific diversity, exhibits significant variability in coumarin content across habitats. This study integrated metabolomics and transcriptomics to dissect the spatial heterogeneity in metabolite profiles and gene expression, revealing the mechanisms driving coumarin biosynthesis divergence. By synthesizing climate-related big data with machine learning and Bayesian-optimized deep learning models, we identified key environmental drivers and predicted optimal cultivation conditions. The key findings were as follows: (1) differential regions most strongly influenced coumarin; (2) upstream genes (such as PAL-1, PAL-2, BGLU44, etc.) modulated downstream coumarin metabolites; (3) elevation (Elev) and warmest quarter temperature (Bio10) dominated coumarin variation, whereas May solar radiation (Srad5) and precipitation seasonality (Bio15) controlled transcriptomic reprogramming; (4) the optimized environment for bioactive compounds included mean annual temperature (Bio1) = 9.99 °C, annual precipitation (Bio12) = 1493 mm, Elev = 1728 m, cumulative solar radiation = 152,643 kJ·m−2·day−1, and soil organic carbon = 11,883 g·kg−1. This study aimed to clarify the biological characteristics and differential regulatory mechanisms of A. biserrata roots in different habitats, establish a theoretical framework for understanding the molecular mechanisms controlling metabolic changes under various habitats, and contribute to elucidating the formation of active constituents while facilitating their effective utilization. Full article
(This article belongs to the Section Molecular Genetics and Genomics)
Show Figures

Figure 1

17 pages, 5787 KB  
Article
Impact of Escherichia coli and Lipopolysaccharide on the MAPK Signaling Pathway, MMPs, TIMPs, and the uPA System in Bovine Mammary Epithelial Cells
by Yuanyuan Zhang, Yulin Ding, Junxi Liang, Kai Zhang, Hong Su, Daqing Wang, Min Zhang, Feifei Zhao, Zhiwei Sun, Zhimin Wu, Fenglong Wang, Guifang Cao and Yong Zhang
Int. J. Mol. Sci. 2025, 26(8), 3893; https://doi.org/10.3390/ijms26083893 - 20 Apr 2025
Cited by 1 | Viewed by 1564
Abstract
Bovine mastitis is a condition typically induced by various pathogens, with Escherichia coli (E. coli) being a common causative agent known for its propensity to cause persistent infections. In experimental models of bovine mastitis, lipopolysaccharide (LPS), a key component of the [...] Read more.
Bovine mastitis is a condition typically induced by various pathogens, with Escherichia coli (E. coli) being a common causative agent known for its propensity to cause persistent infections. In experimental models of bovine mastitis, lipopolysaccharide (LPS), a key component of the E. coli cell wall, is frequently employed as an inducer. The extracellular matrix (ECM) is regulated by MMPs, TIMPs, and the uPA system. They collectively participate in ECM degradation and remodeling and have been identified as promising targets for mastitis treatment. However, investigations into the precise mechanisms underlying E. coli and LPS-induced mastitis, as well as the relationship between bovine mastitis and the MAPK signaling pathway, remain limited. In this study, bovine mammary epithelial cells (BMECs) were treated in vitro with 106 CFU/mL heat-inactivated E. coli, 7.5 µg/mL LPS, or a combination of both. The treatments resulted in varying degrees of activation of the MAPK signaling pathway, specifically ERK1/2, JNK, and P38. BMECs were exposed to MAPK inhibitors (the JNK inhibitor SP600125, the ERK inhibitor PD98059, and the P38 inhibitor SB203580) after treatments with heat-inactivated E. coli (106 CFU/mL), LPS (7.5 µg/mL), or a combination of the two for 6, 12, 24, and 48 h. The mRNA and protein levels of MMP-1, MMP-2, MMP-3, MMP-9, MMP-13, TIMP-1, TIMP-2, uPA, uPAR, and PAI-1 were assessed using RT-qPCR and Western blot analysis. The findings indicated that heat-inactivated E. coli and LPS stimulated the expression of MAPK mRNAs (ERK1/2, P38, and JNK) in BMECs, along with corresponding increases in the phosphorylated proteins. Furthermore, MAPK inhibitors substantially upregulated the expression of TIMP-1, TIMP-2, and PAI-1. However, no significant changes were observed in the mRNA and protein levels of MMP-1, MMP-2, MMP-3, MMP-9, MMP-13, uPA, or uPAR. In conclusion, heat-inactivated E. coli and LPS can activate the MAPK signaling pathway in BMECs. Inhibiting this signaling pathway can modulate the expression of TIMP-1, TIMP -2, and PAI-1 at both mRNA and protein levels. Full article
(This article belongs to the Section Molecular Biology)
Show Figures

Figure 1

Previous Issue
Next Issue
Back to TopTop