Rebamipide Enhances Pathogen Defense and Mitigates Inflammation in a Particulate Matter-Induced Ocular Surface Inflammation Rat Model
Abstract
1. Introduction
2. Results
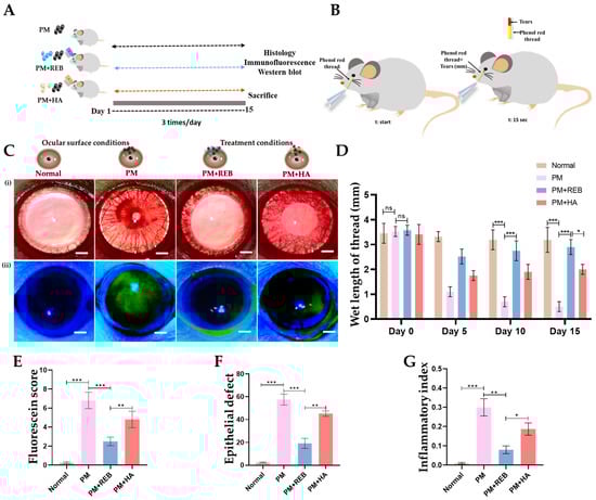
2.1. Effect of 2% REB on Ocular Surface Lesion
2.2. Effect of 2% REB on Tear Production
2.3. Effect of 2% REB on Inflammatory Index
2.4. Effect of 2% REB on Mast Cell Degrnaulation in Conjunctiva
2.5. Effect of 2% REB on Hemagiectasus in Conjunctiva
2.6. Effect of 2% REB on PMN Cell Infiltration in Conjunctiva
2.7. Effect of 2% REB on Goblet Cell Numbers in Conjunctiva
2.8. Effect of 2% REB on EGFR Expression in Conjunctiva
2.9. Effect of 2% REB in Secreted-Type Mucin (MUC5AC) in Conjunctiva and Membrane-Associated Mucins (MUC16) in the Cornea
2.10. Effect of 2% REB on Inflammatory Cytokines in Cornea and Conjunctiva
2.11. Effect of 2% REB on Cellular Apoptosis in Cornea and Conjunctiva
2.12. Effect of 2% REB on Uncontrolled Cell Proliferation in Cornea
3. Discussion
4. Materials and Methods
4.1. Animals and Experimental Design
4.2. Inflammation Indexing
4.3. Tear Secretion Measurements
4.4. Corneal Fluorescein Staining and Scoring
4.5. Hematoxylin and Eosin (H&E) Staining
4.6. Toluidine Blue Staining
4.7. Immunofluorescence Staining
4.8. Periodic Acid-Schiff (PAS) Staining
4.9. TUNEL Assay
4.10. Western Blotting
4.11. Statistical Analysis
5. Conclusions
Author Contributions
Funding
Institutional Review Board Statement
Informed Consent Statement
Data Availability Statement
Conflicts of Interest
Abbreviations
| PM | Particulate Matter |
| REB | Rebamipide |
| HA | Hyaluronic Acid |
| TNF | Tumor Necrosis Factor |
| CXCL | C-X-C motif chemokine ligand |
| NF-kB | Nuclear Factor Kappa-Light-Chain-Enhancer of Activated B Cells |
| VEGF | Vascular Endothelial Growth Factor |
| DED | Dry Eye Disease |
| MUC | Mucin |
| EGFR | Epidermal Growth Factor Receptor |
| TBUT | Tear Film Break-Up Time |
| SD | Sprague-Dawley |
| IACUC | Institutional Animal Care and Use Committee |
| PAS | Periodic Acid–Schiff |
| EDES | Environmental Dry Eye Stress |
| PMNs | Polymorphonuclear Leukocytes |
| IL-4 | Interleukin-4 |
| Il-17 | Interleukin-17 |
References
- Mu, N.; Wang, H.; Chen, D.; Wang, F.; Ji, L.; Zhang, C.; Li, M.; Lu, P. A novel rat model of dry eye induced by aerosol exposure of particulate matter. Investig. Ophthalmol. Vis. Sci. 2022, 63, 39. [Google Scholar] [CrossRef] [PubMed]
- Upaphong, P.; Thonusin, C.; Wanichthanaolan, O.; Chattipakorn, N.; Chattipakorn, S.C. Consequences of exposure to particulate matter on the ocular surface: Mechanistic insights from cellular mechanisms to epidemiological findings. Environ. Pollut. 2024, 345, 123488. [Google Scholar] [CrossRef] [PubMed]
- Ali, M.U.; Liu, G.; Yousaf, B.; Ullah, H.; Abbas, Q.; Munir, M.A.M. A systematic review on global pollution status of particulate matter-associated potential toxic elements and health perspectives in urban environment. Environ. Geochem. Health 2019, 41, 1131–1162. [Google Scholar] [CrossRef] [PubMed]
- Schraufnagel, D.E. The health effects of ultrafine particles. Exp. Mol. Med. 2020, 52, 311–317. [Google Scholar] [CrossRef]
- Tan, G.; Li, J.; Yang, Q.; Wu, A.; Qu, D.-Y.; Wang, Y.; Ye, L.; Bao, J.; Shao, Y. Air pollutant particulate matter 2.5 induces dry eye syndrome in mice. Sci. Rep. 2018, 8, 17828. [Google Scholar] [CrossRef]
- Soifer, M.; Azar, N.S.; Mousa, H.M.; Perez, V.L. Ocular surface inflammatory disorders (OSID): A collective of systemic etiologies which cause or amplify dry eye syndrome. Front. Med. 2022, 9, 949202. [Google Scholar] [CrossRef]
- Yang, Q.; Li, K.; Li, D.; Zhang, Y.; Liu, X.; Wu, K. Effects of fine particulate matter on the ocular surface: An in vitro and in vivo study. Biomed. Pharmacother. 2019, 117, 109177. [Google Scholar] [CrossRef]
- Lee, H.S.; Han, S.; Seo, J.-W.; Jeon, K.-J. Exposure to traffic-related particulate matter 2.5 triggers Th2-dominant ocular immune response in a murine model. Int. J. Environ. Res. Public Health 2020, 17, 2965. [Google Scholar] [CrossRef]
- Tang, Y.-J.; Chang, H.-H.; Chiang, C.-Y.; Lai, C.-Y.; Hsu, M.-Y.; Wang, K.-R.; Han, H.-H.; Chen, L.-Y.; Lin, D.P.-C. A murine model of acute allergic conjunctivitis induced by continuous exposure to particulate matter 2.5. Investig. Ophthalmol. Vis. Sci. 2019, 60, 2118–2126. [Google Scholar] [CrossRef]
- Bhujel, B.; Oh, S.; Hur, W.; Lee, S.; Chung, H.S.; Lee, H.; Park, J.H.; Kim, J.Y. Effect of Exposure to Particulate Matter on the Ocular Surface in an Experimental Allergic Eye Disease Mouse Model. Bioengineering 2024, 11, 498. [Google Scholar] [CrossRef]
- Li, J.; Tan, G.; Ding, X.; Wang, Y.; Wu, A.; Yang, Q.; Ye, L.; Shao, Y. A mouse dry eye model induced by topical administration of the air pollutant particulate matter 10. Biomed. Pharmacother. 2017, 96, 524–534. [Google Scholar] [CrossRef] [PubMed]
- Cui, Y.-H.; Hu, Z.-X.; Gao, Z.-X.; Song, X.-L.; Feng, Q.-Y.; Yang, G.; Li, Z.-J.; Pan, H.-W. Airborne particulate matter impairs corneal epithelial cells migration via disturbing FAK/RhoA signaling pathway and cytoskeleton organization. Nanotoxicology 2018, 12, 312–324. [Google Scholar] [CrossRef] [PubMed]
- Hao, S.; Chen, Z.; Gu, Y.; Chen, L.; Sheng, F.; Xu, Y.; Wu, D.; Han, Y.; Lu, B.; Chen, S. Long-term PM2.5 exposure disrupts corneal epithelial homeostasis by impairing limbal stem/progenitor cells in humans and rat models. Part. Fibre Toxicol. 2023, 20, 36. [Google Scholar] [CrossRef]
- Han, J.Y.; Kang, B.; Eom, Y.; Kim, H.M.; Song, J.S. Comparing the effects of particulate matter on the ocular surfaces of normal eyes and a dry eye rat model. Cornea 2017, 36, 605–610. [Google Scholar] [CrossRef]
- Somayajulu, M.; Ekanayaka, S.; McClellan, S.A.; Bessert, D.; Pitchaikannu, A.; Zhang, K.; Hazlett, L.D. Airborne particulates affect corneal homeostasis and immunity. Investig. Ophthalmol. Vis. Sci. 2020, 61, 23. [Google Scholar] [CrossRef] [PubMed]
- Kang, W.S.; Choi, H.; Lee, K.H.; Kim, E.; Kim, K.J.; Kim, J.S.; Na, C.-S.; Kim, S. Peucedanum japonicum Thunberg and its active components mitigate oxidative stress, inflammation and apoptosis after urban particulate matter-induced ocular surface damage. Antioxidants 2021, 10, 1717. [Google Scholar] [CrossRef] [PubMed]
- Lee, H.; Kim, D.H.; Hwangbo, H.; Kim, S.Y.; Ji, S.Y.; Kim, M.Y.; Shim, J.-H.; Leem, S.-H.; Hyun, J.W.; Kim, G.-Y. The protective effect of topical spermidine on dry eye disease with retinal damage induced by diesel particulate Matter2.5. Pharmaceutics 2021, 13, 1439. [Google Scholar] [CrossRef]
- Yu, D.; Cai, W.; Shen, T.; Wu, Y.; Ren, C.; Li, T.; Hu, C.; Zhu, M.; Yu, J. PM2.5 exposure increases dry eye disease risks through corneal epithelial inflammation and mitochondrial dysfunctions. Cell Biol. Toxicol. 2023, 39, 2615–2630. [Google Scholar] [CrossRef]
- Jing, D.; Jiang, X.; Zhou, P.; Ren, X.; Su, J.; Hao, R.; Zhang, M.; Wan, Y.; Li, X. Evidence of air pollution-related ocular signs and altered inflammatory cytokine profile of the ocular surface in Beijing. Sci. Rep. 2022, 12, 18359. [Google Scholar] [CrossRef]
- Hao, R.; Zhang, M.; Zhao, L.; Liu, Y.; Sun, M.; Dong, J.; Xu, Y.; Wu, F.; Wei, J.; Xin, X. Impact of air pollution on the ocular surface and tear cytokine levels: A multicenter prospective cohort study. Front. Med. 2022, 9, 909330. [Google Scholar] [CrossRef]
- Maglione, G.A.; Kurtz, M.L.; Orona, N.S.; Astort, F.; Busso, I.T.; Mandalunis, P.M.; Berra, A.; Tasat, D.R. Chronic exposure to urban air pollution from Buenos Aires: The ocular mucosa as an early biomarker. Environ. Sci. Pollut. Res. 2019, 26, 27444–27456. [Google Scholar] [CrossRef] [PubMed]
- Ueta, M.; Sotosono, C.; Yokoi, N.; Kinoshita, S. Anti-inflammatory effect of rebamipide on the ocular surface. Clin. Transl. Allergy 2013, 3, 1. [Google Scholar] [CrossRef]
- Jin, Y.; Seo, K.Y.; Kim, S.W. Comparing two mucin secretagogues for the treatment of dry eye disease: A prospective randomized crossover trial. Sci. Rep. 2024, 14, 13306. [Google Scholar] [CrossRef] [PubMed]
- Nagai, N.; Ishii, M.; Seiriki, R.; Ogata, F.; Otake, H.; Nakazawa, Y.; Okamoto, N.; Kanai, K.; Kawasaki, N. Novel sustained-release drug delivery system for dry eye therapy by rebamipide nanoparticles. Pharmaceutics 2020, 12, 155. [Google Scholar] [CrossRef]
- Arakawa, T.; Higuchi, K.; Fujiwara, Y.; Watanabe, T.; Tominaga, K.; Sasaki, E.; Oshitani, N.; Yoshikawa, T.; Tarnawski, A.S. 15th anniversary of rebamipide: Looking ahead to the new mechanisms and new applications. Dig. Dis. Sci. 2005, 50, S3–S11. [Google Scholar] [CrossRef]
- Yamasaki, K.; Kanbe, T.; Chijiwa, T.; Ishiyama, H.; Morita, S. Gastric mucosal protection by OPC-12759, a novel antiulcer compound, in the rat. Eur. J. Pharmacol. 1987, 142, 23–29. [Google Scholar] [CrossRef]
- Naito, Y.; Yoshikawa, T.; Tanigawa, T.; Sakurai, K.; Yamasaki, K.; Uchida, M.; Kondo, M. Hydroxyl radical scavenging by rebamipide and related compounds: Electron paramagnetic resonance study. Free. Radic. Biol. Med. 1995, 18, 117–123. [Google Scholar] [CrossRef]
- Urashima, H.; Okamoto, T.; Takeji, Y.; Shinohara, H.; Fujisawa, S. Rebamipide increases the amount of mucin-like substances on the conjunctiva and cornea in the N-acetylcysteine-treated in vivo model. Cornea 2004, 23, 613–619. [Google Scholar] [CrossRef]
- Arakaki, R.; Eguchi, H.; Yamada, A.; Kudo, Y.; Iwasa, A.; Enkhmaa, T.; Hotta, F.; Mitamura-Aizawa, S.; Mitamura, Y.; Hayashi, Y. Anti-inflammatory effects of rebamipide eyedrop administration on ocular lesions in a murine model of primary Sjögren’s syndrome. PLoS ONE 2014, 9, e98390. [Google Scholar] [CrossRef]
- Fukuda, K.; Ishida, W.; Tanaka, H.; Harada, Y.; Fukushima, A. Inhibition by rebamipide of cytokine-induced or lipopolysaccharide-induced chemokine synthesis in human corneal fibroblasts. Br. J. Ophthalmol. 2014, 98, 1751–1755. [Google Scholar] [CrossRef]
- Tanaka, H.; Fukuda, K.; Ishida, W.; Harada, Y.; Sumi, T.; Fukushima, A. Rebamipide increases barrier function and attenuates TNFα-induced barrier disruption and cytokine expression in human corneal epithelial cells. Br. J. Ophthalmol. 2013, 97, 912–916. [Google Scholar] [CrossRef]
- Sotozono, C.; Ueta, M.; Kinoshita, S. Japan: Diagnosis and management of Stevens-Johnson Syndrome/Toxic epidermal necrolysis with severe ocular complications. Front. Med. 2021, 8, 657327. [Google Scholar] [CrossRef] [PubMed]
- Kinoshita, S.; Awamura, S.; Oshiden, K.; Nakamichi, N.; Suzuki, H.; Yokoi, N.; Rebamipide Ophthalmic Suspension Phase II Study Group. Rebamipide (OPC-12759) in the treatment of dry eye: A randomized, double-masked, multicenter, placebo-controlled phase II study. Ophthalmology 2012, 119, 2471–2478. [Google Scholar] [CrossRef]
- Kinoshita, S.; Oshiden, K.; Awamura, S.; Suzuki, H.; Nakamichi, N.; Yokoi, N.; Rebamipide Ophthalmic Suspension Phase 3 Study Group. A randomized, multicenter phase 3 study comparing 2% rebamipide (OPC-12759) with 0.1% sodium hyaluronate in the treatment of dry eye. Ophthalmology 2013, 120, 1158–1165. [Google Scholar] [CrossRef] [PubMed]
- Koh, S.; Inoue, Y.; Sugmimoto, T.; Maeda, N.; Nishida, K. Effect of rebamipide ophthalmic suspension on optical quality in the short break-up time type of dry eye. Cornea 2013, 32, 1219–1223. [Google Scholar] [CrossRef]
- Shrivastava, S.; Patkar, P.; Ramakrishnan, R.; Kanhere, M.; Riaz, Z. Efficacy of rebamipide 2% ophthalmic solution in the treatment of dry eyes. Oman J. Ophthalmol. 2018, 11, 207–212. [Google Scholar] [CrossRef] [PubMed]
- Miri, A.; Alomar, T.; Nubile, M.; Al-Aqaba, M.; Lanzini, M.; Fares, U.; Said, D.G.; Lowe, J.; Dua, H.S. In vivo confocal microscopic findings in patients with limbal stem cell deficiency. Br. J. Ophthalmol. 2012, 96, 523–529. [Google Scholar] [CrossRef]
- Itoh, S.; Itoh, K.; Shinohara, H. Regulation of human corneal epithelial mucins by rebamipide. Curr. Eye Res. 2014, 39, 133–141. [Google Scholar] [CrossRef]
- Ohguchi, T.; Kojima, T.; Ibrahim, O.M.; Nagata, T.; Shimizu, T.; Shirasawa, T.; Kawakita, T.; Satake, Y.; Tsubota, K.; Shimazaki, J. The effects of 2% rebamipide ophthalmic solution on the tear functions and ocular surface of the superoxide dismutase-1 (sod1) knockout mice. Investig. Ophthalmol. Vis. Sci. 2013, 54, 7793–7802. [Google Scholar] [CrossRef]
- Ballesteros-Sánchez, A.; Sánchez-González, M.C.; De-Hita-Cantalejo, C.; Gutiérrez-Sánchez, E.; Rocha-de-Lossada, C.; Sánchez-González, J.-M. The Efficacy and Safety of Rebamipide Ophthalmic Suspension (OPC-12759) in Patients with Dry Eye Disease: A Systematic Review of Randomized Controlled Trials. J. Clin. Med. 2023, 12, 7155. [Google Scholar] [CrossRef]
- Kinoshita, S.; Awamura, S.; Nakamichi, N.; Suzuki, H.; Oshiden, K.; Yokoi, N.; Rebamipide Ophthalmic Suspension Long-term Study Group. A multicenter, open-label, 52-week study of 2% rebamipide (OPC-12759) ophthalmic suspension in patients with dry eye. Am. J. Ophthalmol. 2014, 157, 576–583.e1. [Google Scholar] [CrossRef]
- Simsek, C.; Dogru, M.; Shinzawa, M.; Den, S.; Kojima, T.; Iseda, H.; Suzuki, M.; Shibasaki, Y.; Yoshida, N.; Shimazaki, J. The efficacy of 2% topical rebamipide on conjunctival squamous metaplasia and goblet cell density in dry eye disease. J. Ocul. Pharmacol. Ther. 2019, 35, 350–358. [Google Scholar] [CrossRef]
- Eom, Y.; Chung, S.H.; Chung, T.-Y.; Kim, J.Y.; Choi, C.Y.; Yoon, K.C.; Ko, B.Y.; Kim, H.K.; Kim, M.K.; Lee, H.K. Efficacy and safety of 1% and 2% rebamipide clear solution in dry eye disease: A multicenter randomized trial. BMC Ophthalmol. 2023, 23, 343. [Google Scholar] [CrossRef] [PubMed]
- Kashima, T.; Itakura, H.; Akiyama, H.; Kishi, S. Rebamipide ophthalmic suspension for the treatment of dry eye syndrome: A critical appraisal. Clin. Ophthalmol. 2014, 8, 1003–1010. [Google Scholar] [CrossRef]
- Itakura, H.; Kashima, T.; Itakura, M.; Akiyama, H.; Kishi, S. Topical rebamipide improves lid wiper epitheliopathy. Clin. Ophthalmol. 2013, 7, 2137–2141. [Google Scholar] [CrossRef]
- Kojima, T.; Simsek, C.; Igarashi, A.; Aoki, K.; Higa, K.; Shimizu, T.; Dogru, M.; Tsubota, K.; Shimazaki, J. The role of 2% rebamipide eye drops related to conjunctival differentiation in superoxide dismutase-1 (Sod1) knockout mice. Investig. Ophthalmol. Vis. Sci. 2018, 59, 1675–1681. [Google Scholar] [CrossRef] [PubMed]
- Condon, P.I.; McEwen, C.G.; Wright, M.; Mackintosh, G.; Prescott, R.J.; McDonald, C. Double blind, randomised, placebo controlled, crossover, multicentre study to determine the efficacy of a 0.1%(w/v) sodium hyaluronate solution (Fermavisc) in the treatment of dry eye syndrome. Br. J. Ophthalmol. 1999, 83, 1121–1124. [Google Scholar] [CrossRef]
- Aragona, P.; Di Stefano, G.; Ferreri, F.; Spinella, R.; Stilo, A. Sodium hyaluronate eye drops of different osmolarity for the treatment of dry eye in Sjögren’s syndrome patients. Br. J. Ophthalmol. 2002, 86, 879–884. [Google Scholar] [CrossRef] [PubMed]
- Simsek, C.; Kojima, T.; Nakamura, S.; Dogru, M.; Tsubota, K. The effects of rebamipide 2% ophthalmic solution application on murine subbasal corneal nerves after environmental dry eye stress. Int. J. Mol. Sci. 2019, 20, 4031. [Google Scholar] [CrossRef]
- Fu, R.; Jiang, Y.; Zhou, J.; Zhang, J. Rebamipide ophthalmic solution modulates the ratio of T helper cell 17/regulatory T cells in dry eye disease mice. Mol. Med. Rep. 2019, 19, 4011–4018. [Google Scholar] [CrossRef]
- Leonardi, A. The central role of conjunctival mast cells in the pathogenesis of ocular allergy. Curr. Allergy Asthma Rep. 2002, 2, 325–331. [Google Scholar] [CrossRef] [PubMed]
- Bammidi, S.; Koontz, V.; Gautam, P.; Hose, S.; Sinha, D.; Ghosh, S. Neutrophils in ocular diseases. Int. J. Mol. Sci. 2024, 25, 7736. [Google Scholar] [CrossRef] [PubMed]
- Contreras-Ruiz, L.; Ghosh-Mitra, A.; Shatos, M.; Dartt, D.; Masli, S. Modulation of conjunctival goblet cell function by inflammatory cytokines. Mediat. Inflamm. 2013, 2013, 636812. [Google Scholar] [CrossRef] [PubMed]
- Kase, S.; Shinohara, T.; Kase, M.; Ishida, S. Effect of topical rebamipide on goblet cells in the lid wiper of human conjunctiva. Exp. Ther. Med. 2017, 13, 3516–3522. [Google Scholar] [CrossRef]
- Li, X.; Kang, B.; Eom, Y.; Lee, H.K.; Kim, H.M.; Song, J.S. The protective effect of a topical mucin secretagogue on ocular surface damage induced by airborne carbon black exposure. Investig. Ophthalmol. Vis. Sci. 2019, 60, 255–264. [Google Scholar] [CrossRef]
- Iijima, K.; Ichikawa, T.; Okada, S.; Ogawa, M.; Koike, T.; Ohara, S.; Shimosegawa, T. Rebamipide, a cytoprotective drug, increases gastric mucus secretion in human: Evaluations with endoscopic gastrin test. Dig. Dis. Sci. 2009, 54, 1500–1507. [Google Scholar] [CrossRef]
- Urashima, H.; Takeji, Y.; Okamoto, T.; Fujisawa, S.; Shinohara, H. Rebamipide increases mucin-like substance contents and periodic acid Schiff reagent-positive cells density in normal rabbits. J. Ocul. Pharmacol. Ther. 2012, 28, 264–270. [Google Scholar] [CrossRef]
- Ríos, J.D.; Shatos, M.A.; Urashima, H.; Dartt, D.A. Effect of OPC-12759 on EGF receptor activation, p44/p42 MAPK activity, and secretion in conjunctival goblet cells. Exp. Eye Res. 2008, 86, 629–636. [Google Scholar] [CrossRef]
- Takeji, Y.; Urashima, H.; Aoki, A.; Shinohara, H. Rebamipide increases the mucin-like glycoprotein production in corneal epithelial cells. J. Ocul. Pharmacol. Ther. 2012, 28, 259–263. [Google Scholar] [CrossRef]
- Takeji, Y.; Nakashima, H.; Kagawa, Y.; Urashima, H.; Shinohara, H. Effect of rebamipide ophthalmic suspension on capsaicin-induced corneal epithelial damage in rats. Atarashii Ganka 2013, 30, 1309–1313. [Google Scholar]
- Shigeyasu, C.; Yamada, M.; Akune, Y.; Fukui, M. The effect of rebamipide ophthalmic suspension on ocular surface mucins in soft contact lens wearers. Contact Lens Anterior Eye 2018, 41, 357–361. [Google Scholar] [CrossRef] [PubMed]
- Shimazaki-Den, S.; Dogru, M.; Higa, K.; Shimazaki, J. Symptoms, visual function, and mucin expression of eyes with tear film instability. Cornea 2013, 32, 1211–1218. [Google Scholar] [CrossRef] [PubMed]
- Jeong, S.; Shin, E.-C.; Lee, J.-H.; Ha, J.-H. Particulate matter elevates ocular inflammation and endoplasmic reticulum stress in human retinal pigmented epithelium cells. Int. J. Environ. Res. Public Health 2023, 20, 4766. [Google Scholar] [CrossRef]
- Ueta, M.; Sotozono, C.; Yokoi, N.; Kinoshita, S. Rebamipide suppresses PolyI: C-stimulated cytokine production in human conjunctival epithelial cells. J. Ocul. Pharmacol. Ther. 2013, 29, 688–693. [Google Scholar] [CrossRef]
- Ueta, M.; Sotozono, C.; Koga, A.; Yokoi, N.; Kinoshita, S. Usefulness of a new therapy using rebamipide eyedrops in patients with VKC/AKC refractory to conventional anti-allergic treatments. Allergol. Int. 2014, 63, 75–81. [Google Scholar] [CrossRef]
- Meloni, M.; De Servi, B.; Marasco, D.; Del Prete, S. Molecular mechanism of ocular surface damage: Application to an in vitro dry eye model on human corneal epithelium. Mol. Vis. 2011, 17, 113. [Google Scholar]
- Seo, Y.; Ji, Y.; Lee, S.; Shim, J.; Noh, H.; Yeo, A.; Park, C.; Park, M.; Chang, E.; Lee, H. Activation of HIF-1α (hypoxia inducible factor-1α) prevents dry eye-induced acinar cell death in the lacrimal gland. Cell Death Dis. 2014, 5, e1309. [Google Scholar] [CrossRef] [PubMed]
- Lai, C.-T.; Yao, W.-C.; Lin, S.-Y.; Liu, H.-Y.; Chang, H.-W.; Hu, F.-R.; Chen, W.-L. Changes of ocular surface and the inflammatory response in a rabbit model of short-term exposure keratopathy. PLoS ONE 2015, 10, e0137186. [Google Scholar] [CrossRef]
- Lee, Y.W.; Han, S.B. Clinical Efficacy of 2% Rebamipide in Patients with Video Display Terminal–Associated Dry Eye Disease: A Prospective, Randomized, Double-Blinded Study. Eye Contact Lens 2024, 50, 342–347. [Google Scholar] [CrossRef]
- Ueda, K.; Matsumiya, W.; Otsuka, K.; Maeda, Y.; Nagai, T.; Nakamura, M. Effectiveness and relevant factors of 2% rebamipide ophthalmic suspension treatment in dry eye. BMC Ophthalmol. 2015, 15, 58. [Google Scholar] [CrossRef]
- Bleck, B.; Tse, D.B.; Curotto de Lafaille, M.A.; Zhang, F.; Reibman, J. Diesel exhaust particle-exposed human bronchial epithelial cells induce dendritic cell maturation and polarization via thymic stromal lymphopoietin. J. Clin. Immunol. 2008, 28, 147–156. [Google Scholar] [CrossRef] [PubMed]
- Xiao, X.; Luo, P.; Zhao, H.; Chen, J.; He, H.; Xu, Y.; Lin, Z.; Zhou, Y.; Xu, J.; Liu, Z. Amniotic membrane extract ameliorates benzalkonium chloride-induced dry eye in a murine model. Exp. Eye Res. 2013, 115, 31–40. [Google Scholar] [CrossRef] [PubMed]
- Yang, Q.-C.; Bao, J.; Li, C.; Tan, G.; Wu, A.-H.; Ye, L.; Ye, L.-H.; Zhou, Q.; Shao, Y. A murine model of dry eye induced by topical administration of erlotinib eye drops. Int. J. Mol. Med. 2018, 41, 1427–1436. [Google Scholar] [CrossRef] [PubMed]
- Kilic, S.; Kulualp, K. Tear production rate in a mouse model of dry eye according to the phenol red thread and endodontic absorbent paper point tear tests. Comp. Med. 2016, 66, 367–372. [Google Scholar]
- Nakamura, S.; Shibuya, M.; Nakashima, H.; Imagawa, T.; Uehara, M.; Tsubota, K. D-β-hydroxybutyrate protects against corneal epithelial disorders in a rat dry eye model with jogging board. Investig. Ophthalmol. Vis. Sci. 2005, 46, 2379–2387. [Google Scholar] [CrossRef]
- Suwan-Apichon, O.; Rizen, M.; Rangsin, R.; Herretes, S.; Reyes, J.M.; Lekhanont, K.; Chuck, R.S. Botulinum toxin B-induced mouse model of keratoconjunctivitis sicca. Investig. Ophthalmol. Vis. Sci. 2006, 47, 133–139. [Google Scholar] [CrossRef]







Disclaimer/Publisher’s Note: The statements, opinions and data contained in all publications are solely those of the individual author(s) and contributor(s) and not of MDPI and/or the editor(s). MDPI and/or the editor(s) disclaim responsibility for any injury to people or property resulting from any ideas, methods, instructions or products referred to in the content. |
© 2025 by the authors. Licensee MDPI, Basel, Switzerland. This article is an open access article distributed under the terms and conditions of the Creative Commons Attribution (CC BY) license (https://creativecommons.org/licenses/by/4.0/).
Share and Cite
Bhujel, B.; Oh, S.-H.; Hur, W.; Lee, S.; Lee, H.; Chung, H.-S.; Kim, J.Y. Rebamipide Enhances Pathogen Defense and Mitigates Inflammation in a Particulate Matter-Induced Ocular Surface Inflammation Rat Model. Int. J. Mol. Sci. 2025, 26, 3922. https://doi.org/10.3390/ijms26083922
Bhujel B, Oh S-H, Hur W, Lee S, Lee H, Chung H-S, Kim JY. Rebamipide Enhances Pathogen Defense and Mitigates Inflammation in a Particulate Matter-Induced Ocular Surface Inflammation Rat Model. International Journal of Molecular Sciences. 2025; 26(8):3922. https://doi.org/10.3390/ijms26083922
Chicago/Turabian StyleBhujel, Basanta, Se-Heon Oh, Woojune Hur, Seorin Lee, Hun Lee, Ho-Seok Chung, and Jae Yong Kim. 2025. "Rebamipide Enhances Pathogen Defense and Mitigates Inflammation in a Particulate Matter-Induced Ocular Surface Inflammation Rat Model" International Journal of Molecular Sciences 26, no. 8: 3922. https://doi.org/10.3390/ijms26083922
APA StyleBhujel, B., Oh, S.-H., Hur, W., Lee, S., Lee, H., Chung, H.-S., & Kim, J. Y. (2025). Rebamipide Enhances Pathogen Defense and Mitigates Inflammation in a Particulate Matter-Induced Ocular Surface Inflammation Rat Model. International Journal of Molecular Sciences, 26(8), 3922. https://doi.org/10.3390/ijms26083922

