Aedes aegypti Hemocytes Mediate Antiviral Immunity
Abstract
1. Introduction
2. Results
2.1. Hemocytes Highly Express piRNA Pathway Genes
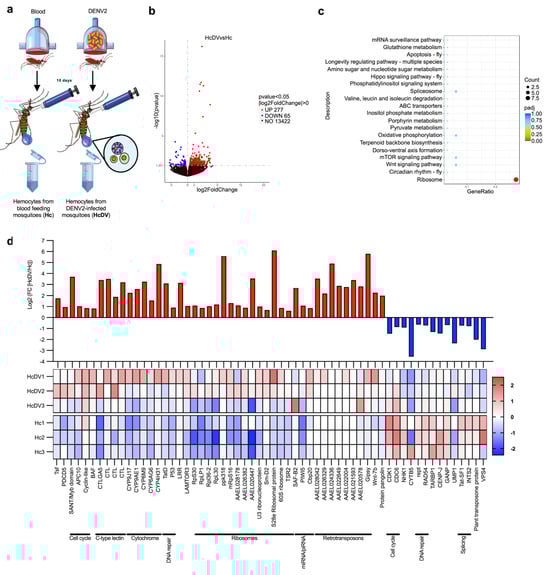
2.2. DENV Infection Upregulates Genes of the RNAi Pathway in Hemocytes
2.3. Phagocytic Hemocytes Control Systemic Infection with DENV
2.4. Hemocytes and Tracheal Structures Internalize Virus-Sized Nanobeads
3. Discussion
4. Materials and Methods
4.1. Mosquitoes Rearing
4.2. Cell Culture and Virus Propagation
4.3. Viral Infections and Titrations
4.4. Phagocytic Hemocyte Depletion
4.5. Hemolymph Perfusion and Hemocyte Staining
4.6. RNAseq: Tissue Collection, RNA Isolation, Library Preparation, and Analysis
4.7. Fluorescent Nanobeads Assays and Microscopy
4.8. Smurf Assay
4.9. Statistical Analysis
Supplementary Materials
Author Contributions
Funding
Institutional Review Board Statement
Informed Consent Statement
Data Availability Statement
Acknowledgments
Conflicts of Interest
References
- World Health Organization. Global Arbovirus Initiative: Preparing for the Next Pandemic by Tackling Mosquito-Borne Viruses with Epidemic and Pandemic Potential; World Health Organization: Geneva, Switzerland, 2024; ISBN 978-92-4-008894-8. [Google Scholar]
- World Health Organization. Guidance Framework for Testing Genetically Modified Mosquitoes, 2nd ed.; World Health Organization: Geneva, Switzerland, 2021; ISBN 978-92-4-002523-3. [Google Scholar]
- Bhatt, S.; Gething, P.W.; Brady, O.J.; Messina, J.P.; Farlow, A.W.; Moyes, C.L.; Drake, J.M.; Brownstein, J.S.; Hoen, A.G.; Sankoh, O.; et al. The Global Distribution and Burden of Dengue. Nature 2013, 496, 504–507. [Google Scholar] [CrossRef] [PubMed]
- Messina, J.P.; Brady, O.J.; Golding, N.; Kraemer, M.U.G.; Wint, G.R.W.; Ray, S.E.; Pigott, D.M.; Shearer, F.M.; Johnson, K.; Earl, L.; et al. The Current and Future Global Distribution and Population at Risk of Dengue. Nat. Microbiol. 2019, 4, 1508–1515. [Google Scholar] [CrossRef] [PubMed]
- Sinka, M.E.; Bangs, M.J.; Manguin, S.; Rubio-Palis, Y.; Chareonviriyaphap, T.; Coetzee, M.; Mbogo, C.M.; Hemingway, J.; Patil, A.P.; Temperley, W.H.; et al. A Global Map of Dominant Malaria Vectors. Parasites Vectors 2012, 5, 69. [Google Scholar] [CrossRef] [PubMed]
- Powell, J.R. Mosquito-Borne Human Viral Diseases: Why Aedes Aegypti? Am. J. Trop. Med. Hyg. 2018, 98, 1563–1565. [Google Scholar] [CrossRef]
- Souza-Neto, J.A.; Powell, J.R.; Bonizzoni, M. Aedes aegypti Vector Competence Studies: A Review. Infect. Genet. Evol. 2019, 67, 191–209. [Google Scholar] [CrossRef]
- Tikhe, C.V.; Dimopoulos, G. Mosquito Antiviral Immune Pathways. Dev. Comp. Immunol. 2021, 116, 103964. [Google Scholar] [CrossRef]
- King, J.G. Developmental and Comparative Perspectives on Mosquito Immunity. Dev. Comp. Immunol. 2020, 103, 103458. [Google Scholar] [CrossRef]
- Li, M.; Zhou, Y.; Cheng, J.; Wang, Y.; Lan, C.; Shen, Y. Response of the Mosquito Immune System and Symbiotic Bacteria to Pathogen Infection. Parasites Vectors 2024, 17, 69. [Google Scholar] [CrossRef]
- Castillo, J.C.; Robertson, A.E.; Strand, M.R. Characterization of Hemocytes from the Mosquitoes Anopheles Gambiae and Aedes Aegypti. Insect Biochem. Mol. Biol. 2006, 36, 891–903. [Google Scholar] [CrossRef]
- Hernández-Martínez, S.; Lanz, H.; Rodríguez, M.H.; Torres, J.A.; Adolfo, M.-P.; Tsutsumi, V. Morphological and Cytochemical Characterization of Female Anopheles Albimanus (Diptera: Culicidae) Hemocytes. J. Med. Entomol. 1999, 36, 426–434. [Google Scholar] [CrossRef]
- Zmarlak, N.M.; Lavazec, C.; Brito-Fravallo, E.; Genève, C.; Aliprandini, E.; Aguirre-Botero, M.C.; Vernick, K.D.; Mitri, C. The Anopheles Leucine-Rich Repeat Protein APL1C Is a Pathogen Binding Factor Recognizing Plasmodium Ookinetes and Sporozoites. PLoS Pathog. 2024, 20, e1012008. [Google Scholar] [CrossRef]
- Levashina, E.A.; Moita, L.F.; Blandin, S.; Vriend, G.; Lagueux, M.; Kafatos, F.C. Conserved Role of a Complement-like Protein in Phagocytosis Revealed by dsRNA Knockout in Cultured Cells of the Mosquito, Anopheles Gambiae. Cell 2001, 104, 709–718. [Google Scholar] [CrossRef]
- Dong, Y.; Dimopoulos, G. Anopheles Fibrinogen-Related Proteins Provide Expanded Pattern Recognition Capacity against Bacteria and Malaria Parasites. J. Biol. Chem. 2009, 284, 9835–9844. [Google Scholar] [CrossRef]
- Hillyer, J.F.; Schmidt, S.L.; Christensen, B.M. Rapid Phagocytosis and Melanization of Bacteria and Plasmodium Sporozoites by Hemocytes of the Mosquito Aedes Aegypi. J. Parasitol. 2003, 89, 62–69. [Google Scholar] [CrossRef] [PubMed]
- Severo, M.S.; Landry, J.J.M.; Lindquist, R.L.; Goosmann, C.; Brinkmann, V.; Collier, P.; Hauser, A.E.; Benes, V.; Henriksson, J.; Teichmann, S.A.; et al. Unbiased Classification of Mosquito Blood Cells by Single-Cell Genomics and High-Content Imaging. Proc. Natl. Acad. Sci. USA 2018, 115, E7568–E7577. [Google Scholar] [CrossRef] [PubMed]
- Cardoso-Jaime, V.; Tikhe, C.V.; Dong, S.; Dimopoulos, G. The Role of Mosquito Hemocytes in Viral Infections. Viruses 2022, 14, 2088. [Google Scholar] [CrossRef] [PubMed]
- Leite, T.H.J.F.; Ferreira, Á.G.A.; Imler, J.-L.; Marques, J.T. Distinct Roles of Hemocytes at Different Stages of Infection by Dengue and Zika Viruses in Aedes aegypti Mosquitoes. Front. Immunol. 2021, 12, 660873. [Google Scholar] [CrossRef]
- Lamiable, O.; Arnold, J.; da Silva de Faria, I.J.; Olmo, R.P.; Bergami, F.; Meignin, C.; Hoffmann, J.A.; Marques, J.T.; Imler, J.-L. Analysis of the Contribution of Hemocytes and Autophagy to Drosophila Antiviral Immunity. J. Virol. 2016, 90, 5415–5426. [Google Scholar] [CrossRef]
- Tassetto, M.; Kunitomi, M.; Andino, R. Circulating Immune Cells Mediate a Systemic RNAi-Based Adaptive Antiviral Response in Drosophila. Cell 2017, 169, 314–325. [Google Scholar] [CrossRef]
- Trudeau, D.; Washburn, J.O.; Volkman, L.E. Central Role of Hemocytes in Autographa Californica M Nucleopolyhedrovirus Pathogenesis in Heliothis Virescens and Helicoverpa Zea. J. Virol. 2001, 75, 996–1003. [Google Scholar] [CrossRef]
- Danielli, A.; Kafatos, F.C.; Loukeris, T.G. Cloning and Characterization of Four Anopheles Gambiae Serpin Isoforms, Differentially Nnduced in the Midgut by Plasmodium Berghei Invasion. J. Biol. Chem. 2003, 278, 4184–4193. [Google Scholar] [CrossRef]
- Miesen, P.; Girardi, E.; van Rij, R.P. Distinct Sets of PIWI Proteins Produce Arbovirus and Transposon-Derived piRNAs in Aedes aegypti Mosquito Cells. Nucleic Acids Res. 2015, 43, 6545–6556. [Google Scholar] [CrossRef]
- Angleró-Rodríguez, Y.I.; Tikhe, C.V.; Kang, S.; Dimopoulos, G. Aedes aegypti Toll Pathway Is Induced through dsRNA Sensing in Endosomes. Dev. Comp. Immunol. 2021, 122, 104138. [Google Scholar] [CrossRef]
- Raquin, V.; Lambrechts, L. Dengue Virus Replicates and Accumulates in Aedes aegypti Salivary Glands. Virology 2017, 507, 75–81. [Google Scholar] [CrossRef] [PubMed]
- Zhang, M.; Zheng, X.; Wu, Y.; Gan, M.; He, A.; Li, Z.; Liu, J.; Zhan, X. Quantitative Analysis of Replication and Tropisms of Dengue Virus Type 2 in Aedes Albopictus. Am. Soc. Trop. Med. Hyg. 2010, 83, 700–707. [Google Scholar] [CrossRef] [PubMed]
- Salazar, M.I.; Richardson, J.H.; Sánchez-Vargas, I.; Olson, K.E.; Beaty, B.J. Dengue Virus Type 2: Replication and Tropisms in Orally Infected Aedes aegypti Mosquitoes. BMC Microbiol. 2007, 7, 9. [Google Scholar] [CrossRef] [PubMed]
- Hutter, K.; Lohmüller, M.; Jukic, A.; Eichin, F.; Avci, S.; Labi, V.; Szabo, T.G.; Hoser, S.M.; Hüttenhofer, A.; Villunger, A.; et al. SAFB2 Enables the Processing of Suboptimal Stem-Loop Structures in Clustered Primary miRNA Transcripts. Mol. Cell 2020, 78, 876–889. [Google Scholar] [CrossRef]
- Miesen, P.; Ivens, A.; Buck, A.H.; Van Rij, R.P. Small RNA Profiling in Dengue Virus 2-Infected Aedes Mosquito Cells Reveals Viral piRNAs and Novel Host miRNAs. PLoS Negl. Trop. Dis. 2016, 10, e0004452. [Google Scholar] [CrossRef]
- Sabin, L.R.; Zhou, R.; Gruber, J.J.; Lukinova, N.; Bambina, S.; Berman, A.; Lau, C.-K.; Thompson, C.B.; Cherry, S. Ars2 Regulates Both miRNA- and siRNA- Dependent Silencing and Suppresses RNA Virus Infection in Drosophila. Cell 2009, 138, 340–351. [Google Scholar] [CrossRef]
- Goic, B.; Stapleford, K.A.; Frangeul, L.; Doucet, A.J.; Gausson, V.; Blanc, H.; Schemmel-Jofre, N.; Cristofari, G.; Lambrechts, L.; Vignuzzi, M.; et al. Virus-Derived DNA Drives Mosquito Vector Tolerance to Arboviral Infection. Nat. Commun. 2016, 7, 12410. [Google Scholar] [CrossRef]
- Tassetto, M.; Kunitomi, M.; Whitfield, Z.J.; Dolan, P.T.; Sánchez-Vargas, I.; Garcia-Knight, M.; Ribiero, I.; Chen, T.; Olson, K.E.; Andino, R. Control of RNA Viruses in Mosquito Cells through the Acquisition of vDNA and Endogenous Viral Elements. eLife 2019, 8, e41244. [Google Scholar] [CrossRef] [PubMed]
- Ramesh Kumar, J.; Smith, J.P.; Kwon, H.; Smith, R.C. Use of Clodronate Liposomes to Deplete Phagocytic Immune Cells in Drosophila Melanogaster and Aedes Aegypti. Front. Cell Dev. Biol. 2021, 9, 627976. [Google Scholar] [CrossRef] [PubMed]
- Carpenter, A.; Clem, R.J. Factors Affecting Arbovirus Midgut Escape in Mosquitoes. Pathogens 2023, 12, 220. [Google Scholar] [CrossRef] [PubMed]
- Franz, A.; Kantor, A.; Passarelli, A.; Clem, R. Tissue Barriers to Arbovirus Infection in Mosquitoes. Viruses 2015, 7, 3741–3767. [Google Scholar] [CrossRef]
- Chakrabarti, S.; Dudzic, J.P.; Li, X.; Collas, E.J.; Boquete, J.-P.; Lemaitre, B. Remote Control of Intestinal Stem Cell Activity by Haemocytes in Drosophila. PLoS Genet. 2016, 12, e1006089. [Google Scholar] [CrossRef]
- Dong, S.; Balaraman, V.; Kantor, A.M.; Lin, J.; Grant, D.G.; Held, N.L.; Franz, A.W.E. Chikungunya Virus Dissemination from the Midgut of Aedes Aegypti Is Associated with Temporal Basal Lamina Degradation during Bloodmeal Digestion. PLoS Negl. Trop. Dis. 2017, 11, e0005976. [Google Scholar] [CrossRef]
- Cardoso-Jaime, V.; Dimopoulos, G. Anopheles Gambiae Phagocytic Hemocytes Promote Plasmodium Falciparum Infection by Regulating Midgut Epithelial Integrity. Nat. Commun. 2025, 16, 1465. [Google Scholar] [CrossRef]
- Janeh, M.; Osman, D.; Kambris, Z. Comparative Analysis of Midgut Regeneration Capacity and Resistance to Oral Infection in Three Disease-Vector Mosquitoes. Sci. Rep. 2019, 9, 14556. [Google Scholar] [CrossRef]
- Houk, E.J.; Hardy, J.L.; Chiles, R.E. Permeability of the Midgut Basal Lamina in the Mosquito, Culex Tarsalis Coquillett (Insecta, Diptera). Acta Trop. 1981, 38, 163–171. [Google Scholar]
- Houk, E.J.; Chiles, R.E.; Hardy, J.L. Unique Midgut Basal Lamina in the Mosquito, Aedes Dorsalis (Meigen) (Insecta: Diptera). Int. J. Insect Morphol. Embryol. 1980, 9, 161–164. [Google Scholar] [CrossRef]
- Kuhn, R.J.; Zhang, W.; Rossmann, M.G.; Pletnev, S.V.; Corver, J.; Lenches, E.; Jones, C.T.; Mukhopadhyay, S.; Chipman, P.R.; Strauss, E.G.; et al. Structure of Dengue Virus: Implications for Flavivirus Organization, Maturation, and Fusion. Cell 2002, 108, 717–725. [Google Scholar] [CrossRef]
- Johnson, R.M.; Stopard, I.J.; Byrne, H.M.; Armstrong, P.M.; Brackney, D.E.; Lambert, B. Investigating the Dose-Dependency of the Midgut Escape Barrier Using a Mechanistic Model of within-Mosquito Dengue Virus Population Dynamics. PLoS Pathog. 2024, 20, e1011975. [Google Scholar] [CrossRef] [PubMed]
- King, J.G.; Hillyer, J.F. Infection-Induced Interaction between the Mosquito Circulatory and Immune Systems. PLoS Pathog. 2012, 8, e1003058. [Google Scholar] [CrossRef] [PubMed]
- King, J.G.; Hillyer, J.F. Spatial and Temporal in Vivo Analysis of Circulating and Sessile Immune Cells in Mosquitoes: Hemocyte Mitosis Following Infection. BMC Biol. 2013, 11, 55. [Google Scholar] [CrossRef] [PubMed]
- Ahn, H.; Kang, S.G.; Yoon, S.; Ko, H.-J.; Kim, P.-H.; Hong, E.-J.; An, B.-S.; Lee, E.; Lee, G.-S. Methylene Blue Inhibits NLRP3, NLRC4, AIM2, and Non-Canonical Inflammasome Activation. Sci. Rep. 2017, 7, 12409. [Google Scholar] [CrossRef]
- Wang, Y.; Gu, Y.; Gao, H.; Gao, Y.; Shao, J.; Pang, W.; Dong, W. Exploring Boar Sperm Sialylation during Capacitation Using Boronic Acid-Functionalized Beads. Reproduction 2018, 155, 25–36. [Google Scholar] [CrossRef]
- Dandoy, P.; Meunier, C.F.; Michiels, C.; Su, B.-L. Hybrid Shell Engineering of Animal Cells for Immune Protections and Regulation of Drug Delivery: Towards the Design of “Artificial Organs”. PLoS ONE 2011, 6, e20983. [Google Scholar] [CrossRef][Green Version]
- Giglio, A.; Battistella, S.; Talarico, F.F.; Brandmayr, T.Z.; Giulianini, P.G. Circulating Hemocytes from Larvae and Adults of Carabus (Chaetocarabus) Lefebvrei Dejean 1826 (Coleoptera, Carabidae): Cell Types and Their Role in Phagocytosis after in Vivo Artificial Non-Self-Challenge. Micron 2008, 39, 552–558. [Google Scholar] [CrossRef]
- Heldt, C.L.; Zahid, A.; Vijayaragavan, K.S.; Mi, X. Experimental and Computational Surface Hydrophobicity Analysis of a Non-Enveloped Virus and Proteins. Colloids Surf. B Biointerfaces 2017, 153, 77–84. [Google Scholar] [CrossRef]
- L’Azou, B.; Jorly, J.; On, D.; Sellier, E.; Moisan, F.; Fleury-Feith, J.; Cambar, J.; Brochard, P.; Ohayon-Courtès, C. In Vitro Effects of Nanoparticles on Renal Cells. Part. Fibre Toxicol. 2008, 5, 22. [Google Scholar] [CrossRef]
- League, G.P.; Hillyer, J.F. Functional Integration of the Circulatory, Immune, and Respiratory Systems in Mosquito Larvae: Pathogen Killing in the Hemocyte-Rich Tracheal Tufts. BMC Biol. 2016, 14, 78. [Google Scholar] [CrossRef] [PubMed]
- Hillyer, J.F.; Strand, M.R. Mosquito Hemocyte-Mediated Immune Responses. Curr. Opin. Insect Sci. 2014, 3, 14–21. [Google Scholar] [CrossRef] [PubMed]
- Hillyer, J.F. Insect Immunology and Hematopoiesis. Dev. Comp. Immunol. 2016, 58, 102–118. [Google Scholar] [CrossRef] [PubMed]
- Hu, Y.; Wang, Y.; Deng, J.; Jiang, H. The Structure of a Prophenoloxidase (PPO) from Anopheles Gambiae Provides New Insights into the Mechanism of PPO Activation. BMC Biol. 2016, 14, 2. [Google Scholar] [CrossRef]
- Smith, R.C.; King, J.G.; Tao, D.; Zeleznik, O.A.; Brando, C.; Thallinger, G.G.; Dinglasan, R.R. Molecular Profiling of Phagocytic Immune Cells in Anopheles Gambiae Reveals Integral Roles for Hemocytes in Mosquito Innate Immunity. Mol. Cell. Proteom. 2016, 15, 3373–3387. [Google Scholar] [CrossRef]
- Smith, R.C.; Barillas-Mury, C.; Jacobs-Lorena, M. Hemocyte Differentiation Mediates the Mosquito Late-Phase Immune Response against Plasmodium in Anopheles Gambiae. Proc. Natl. Acad. Sci. USA 2015, 112, E3412–E3420. [Google Scholar] [CrossRef]
- Kwon, H.; Smith, R.C. Chemical Depletion of Phagocytic Immune Cells in Anopheles Gambiae Reveals Dual Roles of Mosquito Hemocytes in Anti- Plasmodium Immunity. Proc. Natl. Acad. Sci. USA 2019, 116, 14119–14128. [Google Scholar] [CrossRef]
- Castillo, J.C.; Ferreira, A.B.B.; Trisnadi, N.; Barillas-Mury, C. Activation of Mosquito Complement Antiplasmodial Response Requires Cellular Immunity. Sci. Immunol. 2017, 2, eaal1505. [Google Scholar] [CrossRef]
- Raddi, G.; Barletta, A.B.F.; Efremova, M.; Ramirez, J.L.; Cantera, R.; Teichmann, S.A.; Barillas-Mury, C.; Billker, O. Mosquito Cellular Immunity at Single-Cell Resolution. Science 2020, 369, 1128. [Google Scholar] [CrossRef]
- Kwon, H.; Mohammed, M.; Franzén, O.; Ankarklev, J.; Smith, R.C. Single-Cell Analysis of Mosquito Hemocytes Identifies Signatures of Immune Cell Subtypes and Cell Differentiation. eLife 2022, 10, e66192, Correction in eLife 2022, 11, e85158. [Google Scholar] [CrossRef]
- Hernández-Martínez, S.; Lanz, H.; Rodríguez, M.H.; González-Ceron, L.; Tsutsumi, V. Cellular-Mediated Reactions to Foreign Organisms Inoculated into the Hemocoel of Anopheles Albimanus (Diptera: Culicidae). J. Med. Entomol. 2002, 39, 61–69. [Google Scholar] [CrossRef]
- Yan, Y.; Sigle, L.T.; Rinker, D.C.; Estévez-Lao, T.Y.; Capra, J.A.; Hillyer, J.F. The IMD and JNK Pathways Drive the Functional Integration of the Immune and Circulatory Systems of Mosquitoes. bioRxiv 2022. [Google Scholar] [CrossRef]
- Lim, M.Y.T.; Ng, A.W.T.; Chou, Y.; Lim, T.P.; Simcox, A.; Tucker-Kellogg, G.; Okamura, K. The Drosophila Dicer-1 Partner Loquacious Enhances miRNA Processing from Hairpins with Unstable Structures at the Dicing Site. Cell Rep. 2016, 15, 1795–1808. [Google Scholar] [CrossRef]
- Förstemann, K.; Horwich, M.D.; Wee, L.; Tomari, Y.; Zamore, P.D. Drosophila microRNAs Are Sorted into Functionally Distinct Argonaute Complexes after Production by Dicer-1. Cell 2007, 130, 287–297. [Google Scholar] [CrossRef]
- Varjak, M.; Maringer, K.; Watson, M.; Sreenu, V.B.; Fredericks, A.C.; Pondeville, E.; Donald, C.L.; Sterk, J.; Kean, J.; Vazeille, M.; et al. Aedes Aegypti Piwi4 Is a Noncanonical PIWI Protein Involved in Antiviral Responses. mSphere 2017, 2, e00144-17. [Google Scholar] [CrossRef]
- Joosten, J.; Taşköprü, E.; Jansen, P.W.T.C.; Pennings, B.; Vermeulen, M.; Van Rij, R.P. PIWI Proteomics Identifies Atari and Pasilla as piRNA Biogenesis Factors in Aedes Mosquitoes. Cell Rep. 2021, 35, 109073. [Google Scholar] [CrossRef]
- Joosten, J.; Overheul, G.J.; Van Rij, R.P.; Miesen, P. Endogenous piRNA-Guided Slicing Triggers Responder and Trailer piRNA Production from Viral RNA in Aedes Aegypti Mosquitoes. Nucleic Acids Res. 2021, 49, 8886–8899. [Google Scholar] [CrossRef]
- Miesen, P.; Joosten, J.; van Rij, R.P. PIWIs Go Viral: Arbovirus-Derived piRNAs in Vector Mosquitoes. PLoS Pathog. 2016, 12, e1006017. [Google Scholar] [CrossRef]
- Whitfield, Z.J.; Dolan, P.T.; Kunitomi, M.; Tassetto, M.; Seetin, M.G.; Oh, S.; Heiner, C.; Paxinos, E.; Andino, R. The Diversity, Structure, and Function of Heritable Adaptive Immunity Sequences in the Aedes aegypti Genome. Curr. Biol. 2017, 27, 3511–3519. [Google Scholar] [CrossRef]
- Qu, J.; Betting, V.; Van Iterson, R.; Kwaschik, F.M.; Van Rij, R.P. Chromatin Profiling Identifies Transcriptional Readthrough as a Conserved Mechanism for piRNA Biogenesis in Mosquitoes. Cell Rep. 2023, 42, 112257. [Google Scholar] [CrossRef]
- Vaibhvi, V.; Künzel, S.; Roeder, T. Hemocytes and Fat Body Cells, the Only Professional Immune Cell Types in Drosophila, Show Strikingly Different Responses to Systemic Infections. Front. Immunol. 2022, 13, 1040510. [Google Scholar] [CrossRef]
- Morejon, B.; Michel, K. The Expanded Immunoregulatory Protease Network in Mosquitoes Is Governed by Gene Co-Expression. Proc. Natl. Acad. Sci. USA 2025, 122, e2425863122. [Google Scholar] [CrossRef]
- Saab, S.A.; Zhang, X.; Zeineddine, S.; Morejon, B.; Michel, K.; Osta, M.A. Insight into the Structural Hierarchy of the Protease Cascade That Regulates the Mosquito Melanization Response. Microbes Infect. 2024, 26, 105245. [Google Scholar] [CrossRef]
- Zhang, X.; Zhang, S.; Kuang, J.; Sellens, K.A.; Morejon, B.; Saab, S.A.; Li, M.; Metto, E.C.; An, C.; Culbertson, C.T.; et al. CLIPB4 Is a Central Node in the Protease Network That Regulates Humoral Immunity in Anopheles Gambiae Mosquitoes. J. Innate Immun. 2023, 15, 680–696. [Google Scholar] [CrossRef]
- Paradkar, P.N.; Trinidad, L.; Voysey, R.; Duchemin, J.-B.; Walker, P.J. Secreted Vago Restricts West Nile Virus Infection in Culex Mosquito Cells by Activating the Jak-STAT Pathway. Proc. Natl. Acad. Sci. USA 2012, 109, 18915–18920. [Google Scholar] [CrossRef]
- Jupatanakul, N.; Sim, S.; Angleró-Rodríguez, Y.I.; Souza-Neto, J.; Das, S.; Poti, K.E.; Rossi, S.L.; Bergren, N.; Vasilakis, N.; Dimopoulos, G. Engineered Aedes aegypti JAK/STAT Pathway-Mediated Immunity to Dengue Virus. PLoS Negl. Trop. Dis. 2017, 24, e0005187. [Google Scholar] [CrossRef]
- Souza-Neto, J.A.; Sim, S.; Dimopoulos, G. An Evolutionary Conserved Function of the JAK-STAT Pathway in Anti-Dengue Defense. Proc. Natl. Acad. Sci. USA 2009, 106, 17841–17846. [Google Scholar] [CrossRef]
- Bunt, S.; Hooley, C.; Hu, N.; Scahill, C.; Weavers, H.; Skaer, H. Hemocyte-Secreted Type IV Collagen Enhances BMP Signaling to Guide Renal Tubule Morphogenesis in Drosophila. Dev. Cell 2010, 19, 296–306. [Google Scholar] [CrossRef]
- Babcock, D.T.; Brock, A.R.; Fish, G.S.; Wang, Y.; Perrin, L.; Krasnow, M.A.; Galko, M.J. Circulating Blood Cells Function as a Surveillance System for Damaged Tissue in Drosophila Larvae. Proc. Natl. Acad. Sci. USA 2008, 105, 10017–10022. [Google Scholar] [CrossRef]
- Taracena-Agarwal, M.L.; Hixson, B.; Nandakumar, S.; Girard-Mejia, A.P.; Chen, R.Y.; Huot, L.; Padilla, N.; Buchon, N. The Midgut Epithelium of Mosquitoes Adjusts Cell Proliferation and Endoreplication to Respond to Physiological Challenges. BMC Biol. 2024, 22, 22. [Google Scholar] [CrossRef]
- Bottino-Rojas, V.; Ferreira-Almeida, I.; Nunes, R.D.; Feng, X.; Pham, T.B.; Kelsey, A.; Carballar-Lejarazú, R.; Gantz, V.; Oliveira, P.L.; James, A.A. Beyond the Eye: Kynurenine Pathway Impairment Causes Midgut Homeostasis Dysfunction and Survival and Reproductive Costs in Blood-Feeding Mosquitoes. Insect Biochem. Mol. Biol. 2022, 142, 103720. [Google Scholar] [CrossRef]
- Chowdhury, A.; Modahl, C.M.; Tan, S.T.; Xiang, B.W.W.; Missé, D.; Vial, T.; Kini, R.M.; Pompon, J.F. JNK Pathway Restricts DENV2, ZIKV and CHIKV Infection by Activating Complement and Apoptosis in Mosquito Salivary Glands. PLoS Pathog. 2020, 16, e1008754. [Google Scholar] [CrossRef]
- Yan, Y.; Sigle, L.T.; Rinker, D.C.; Estévez-Lao, T.Y.; Capra, J.A.; Hillyer, J.F. The Immune Deficiency and C-Jun N-Terminal Kinase Pathways Drive the Functional Integration of the Immune and Circulatory Systems of Mosquitoes. Open Biol. 2022, 12, 220111. [Google Scholar] [CrossRef]
- Avadhanula, V.; Weasner, B.P.; Hardy, G.G.; Kumar, J.P.; Hardy, R.W. A Novel System for the Launch of Alphavirus RNA Synthesis Reveals a Role for the Imd Pathway in Arthropod Antiviral Response. PLoS Pathog. 2009, 5, e1000582. [Google Scholar] [CrossRef]
- Costa, A.; Jan, E.; Sarnow, P.; Schneider, D. The Imd Pathway Is Involved in Antiviral Immune Responses in Drosophila. PLoS ONE 2009, 4, e7436. [Google Scholar] [CrossRef]
- Lang, P.A.; Recher, M.; Honke, N.; Scheu, S.; Borkens, S.; Gailus, N.; Krings, C.; Meryk, A.; Kulawik, A.; Cervantes-Barragan, L.; et al. Tissue Macrophages Suppress Viral Replication and Prevent Severe Immunopathology in an Interferon-I-Dependent Manner in Mice. Hepatology 2010, 52, 25–32. [Google Scholar] [CrossRef]
- Fink, K.; Ng, C.; Nkenfou, C.; Vasudevan, S.G.; van Rooijen, N.; Schul, W. Depletion of Macrophages in Mice Results in Higher Dengue Virus Titers and Highlights the Role of Macrophages for Virus Control. Eur. J. Immunol. 2009, 39, 2809–2821. [Google Scholar] [CrossRef]
- Sigle, L.T.; Hillyer, J.F. Mosquito Hemocytes Preferentially Aggregate and Phagocytose Pathogens in the Periostial Regions of the Heart That Experience the Most Hemolymph Flow. Dev. Comp. Immunol. 2016, 55, 90–101. [Google Scholar] [CrossRef]
- Cheng, G.; Cox, J.; Wang, P.; Krishnan, M.N.; Dai, J.; Qian, F.; Anderson, J.F.; Fikrig, E. A C-Type Lectin Collaborates with a CD45 Phosphatase Homolog to Facilitate West Nile Virus Infection of Mosquitoes. Cell 2010, 142, 714–725. [Google Scholar] [CrossRef]
- Liu, K.; Qian, Y.; Jung, Y.-S.; Zhou, B.; Cao, R.; Shen, T.; Shao, D.; Wei, J.; Ma, Z.; Chen, P.; et al. mosGCTL-7, a C-Type Lectin Protein, Mediates Japanese Encephalitis Virus Infection in Mosquitoes. J. Virol. 2017, 91, e01348-16. [Google Scholar] [CrossRef]
- Pondeville, E.; Puchot, N.; Parvy, J.-P.; Carissimo, G.; Poidevin, M.; Waterhouse, R.M.; Marois, E.; Bourgouin, C. Hemocyte-Targeted Gene Expression in the Female Malaria Mosquito Using the Hemolectin Promoter from Drosophila. Insect Biochem. Mol. Biol. 2020, 120, 103339. [Google Scholar] [CrossRef]
- Parikh, G.R.; Oliver, J.D.; Bartholomay, L.C. A Haemocyte Tropism for an Arbovirus. J. Gen. Virol. 2009, 90, 292–296. [Google Scholar] [CrossRef]
- Hall, D.R.; Johnson, R.M.; Kwon, H.; Ferdous, Z.; Laredo-Tiscareño, S.V.; Blitvich, B.J.; Brackney, D.E.; Smith, R.C. Mosquito Immune Cells Enhance Dengue and Zika Virus Dissemination in Aedes Aegypti. bioRxiv 2024. [Google Scholar] [CrossRef]
- Engelhard, E.K.; Kam-Morgan, L.N.; Washburn, J.O.; Volkman, L.E. The Insect Tracheal System: A Conduit for the Systemic Spread of Autographa Californica M Nuclear Polyhedrosis Virus. Proc. Natl. Acad. Sci. USA 1994, 91, 3224–3227. [Google Scholar] [CrossRef]
- Dong, S.; Kantor, A.M.; Lin, J.; Passarelli, A.L.; Clem, R.J.; Franz, A.W.E. Infection Pattern and Transmission Potential of Chikungunya Virus in Two New World Laboratory-Adapted Aedes aegypti Strains. Sci. Rep. 2016, 6, 24729. [Google Scholar] [CrossRef]
- Hillyer, J.F.; Barreau, C.; Vernick, K.D. Efficiency of Salivary Gland Invasion by Malaria Sporozoites Is Controlled by Rapid Sporozoite Destruction in the Mosquito Hemocoel. Int. J. Parasitol. 2007, 37, 673–681. [Google Scholar] [CrossRef]
- Winant, M.; Buhler, K.; Callaerts, P. Ectopic Expression in Commonly Used Transgenic Drosophila GAL4 Driver Lines. Genesis 2024, 62, e23600. [Google Scholar] [CrossRef]
- Hales, K.G.; Korey, C.A.; Larracuente, A.M.; Roberts, D.M. Genetics on the Fly: A Primer on the Drosophila Model System. Genetics 2015, 201, 815–842. [Google Scholar] [CrossRef]
- Das, S.; Garver, L.; Ramirez, J.R.; Xi, Z.; Dimopoulos, G. Protocol for Dengue Infections in Mosquitoes (A. aegypti) and Infection Phenotype Determination. J. Vis. Exp 2007, 5, 220. [Google Scholar] [CrossRef]
- Dong, S.; Dimopoulos, G. Aedes Aegypti Argonaute 2 Controls Arbovirus Infection and Host Mortality. Nat. Commun. 2023, 14, 5773. [Google Scholar] [CrossRef]
- Cardoso-Jaime, V.; Maya-Maldonado, K.; Tsutsumi, V.; Hernández-Martínez, S. Mosquito Pericardial Cells Upregulate Cecropin Expression after an Immune Challenge. Dev. Comp. Immunol. 2023, 147, 104745. [Google Scholar] [CrossRef] [PubMed]
- Schindelin, J.; Arganda-Carreras, I.; Frise, E.; Kaynig, V.; Longair, M.; Pietzsch, T.; Preibisch, S.; Rueden, C.; Saalfeld, S.; Schmid, B.; et al. Fiji: An Open-Source Platform for Biological-Image Analysis. Nat. Methods 2012, 9, 676–682. [Google Scholar] [CrossRef] [PubMed]






Disclaimer/Publisher’s Note: The statements, opinions and data contained in all publications are solely those of the individual author(s) and contributor(s) and not of MDPI and/or the editor(s). MDPI and/or the editor(s) disclaim responsibility for any injury to people or property resulting from any ideas, methods, instructions or products referred to in the content. |
© 2025 by the authors. Licensee MDPI, Basel, Switzerland. This article is an open access article distributed under the terms and conditions of the Creative Commons Attribution (CC BY) license (https://creativecommons.org/licenses/by/4.0/).
Share and Cite
Cardoso-Jaime, V.; Tikhe, C.V.; Tavadia, M.; Dimopoulos, G. Aedes aegypti Hemocytes Mediate Antiviral Immunity. Int. J. Mol. Sci. 2025, 26, 8779. https://doi.org/10.3390/ijms26188779
Cardoso-Jaime V, Tikhe CV, Tavadia M, Dimopoulos G. Aedes aegypti Hemocytes Mediate Antiviral Immunity. International Journal of Molecular Sciences. 2025; 26(18):8779. https://doi.org/10.3390/ijms26188779
Chicago/Turabian StyleCardoso-Jaime, Victor, Chinmay V. Tikhe, Mihra Tavadia, and George Dimopoulos. 2025. "Aedes aegypti Hemocytes Mediate Antiviral Immunity" International Journal of Molecular Sciences 26, no. 18: 8779. https://doi.org/10.3390/ijms26188779
APA StyleCardoso-Jaime, V., Tikhe, C. V., Tavadia, M., & Dimopoulos, G. (2025). Aedes aegypti Hemocytes Mediate Antiviral Immunity. International Journal of Molecular Sciences, 26(18), 8779. https://doi.org/10.3390/ijms26188779

