Combination of Tramiprosate, Curcumin, and SP600125 Reduces the Neuropathological Phenotype in Familial Alzheimer Disease PSEN1 I416T Cholinergic-like Neurons
Abstract
1. Introduction
2. Results
2.1. Mutant Menstrual Stromal Cells (MenSCs) Transdifferentiate into PSEN 1 I416T Cholinergic-like Neurons (PSEN1 I416T ChLNs) Cultured in Ch-N-Run Medium and Further Conserve the Cholinergic Phenotype When Cultured in Regular Culture Medium
2.2. Tramiprosate (TM), SP600125 (SP), and Curcumin (CU) Protect PSEN 1 I416T ChLNs and Bind to Amyloid-Beta (Aβ)
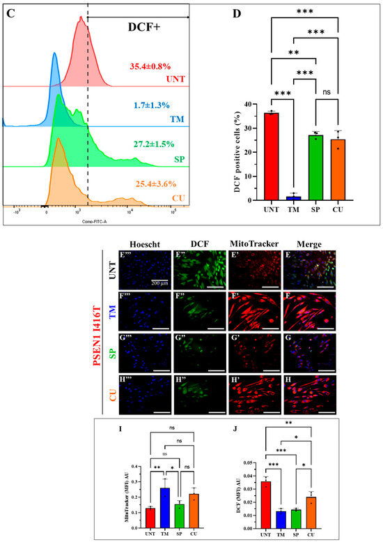
2.3. Tramiprosate (TM), Curcumin (CU), and SP600125 (SP) Differentially Increase the Mitochondrial Membrane Potential (ΔΨm) and Reduce Reactive Oxygen Species (ROS) in PSEN 1 I416T ChLNs
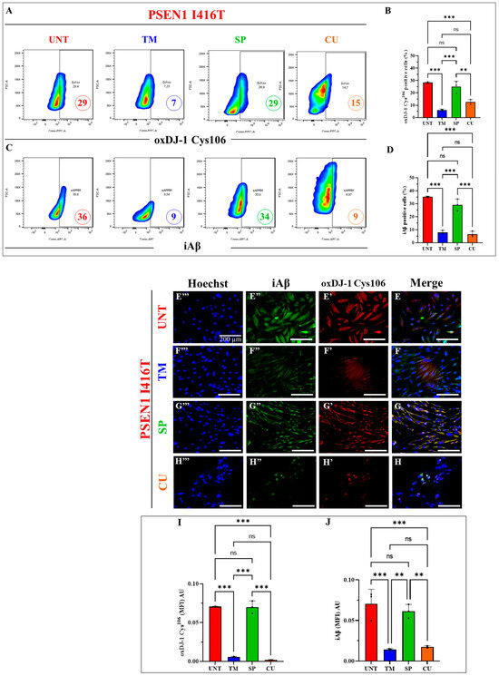
2.4. Tramiprosate (TM), Curcumin (CU), and SP600125 (SP) Differentially Decrease the Oxidized Protein DJ-1 and Accumulation of iAβ in PSEN 1 I416T ChLNs
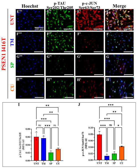
2.5. Tramiprosate (TM), Curcumin (CU), and SP600125 (SP) Differentially Decrease Phosphorylation of Protein TAU and Transcription Factor c-JUN in PSEN 1 I416T ChLNs
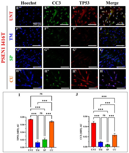
2.6. Tramiprosate (TM), Curcumin (CU), and SP600125 (SP) Differentially Decrease the Apoptosis Signaling Transcription Factor TP53 and Executer Protein Caspase 3 (CASP3) in PSEN 1 I416T ChLNs
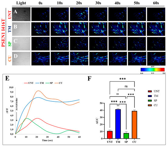
2.7. Tramiprosate (TM), Curcumin (CU), and SP600125 (SP) Differentially Increase Ca2+ Influx Induced by Acetylcholine (ACh) in PSEN 1 I416T ChLNs
2.8. Combination of Tramiprosate (TM), Curcumin (CU), and SP600125 (SP) at High (H) or Middle (M) but Not Low (L) Concentration Reduces iAβ, p-TAU, oxDJ-1, and CC3 in PSEN 1 I416T ChLNs
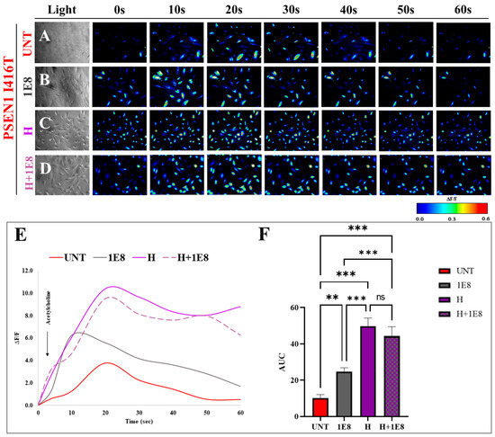
2.9. Combination of Tramiprosate (TM), Curcumin (CU), SP600125 (SP) at High (H) Concentration Together with Anti-Aβ42 1E8 Recovers Dysfunctional ACh-Induced Ca2+ Influx in PSEN 1 I416T ChLNs
3. Discussion
4. Materials and Methods
4.1. Transdifferentiation of Menstrual Blood-Derived Mesenchymal Stem Cells (MSCs) into Cholinergic-like Neuron (ChLN) Cells
4.2. Assay Protocol
4.3. MTT (Thiazolyl Blue Tetrazolium Bromide) Cell Viability Assay
4.4. Immunofluorescence Analysis
4.5. Flow Cytometry Analysis
4.6. Evaluation of Intracellular Hydrogen Peroxide (H2O2) by Fluorescence Microscopy
4.7. Analysis of Mitochondrial Membrane Potential (ΔΨm) by Fluorescence Microscopy
4.8. Intracellular Calcium Imaging
4.9. Photomicrography and Image Analysis
4.10. Oxygen Radical Absorbance Capacity (ORAC) Assay
4.11. Ferric Reducing Antioxidant Power (FRAP) Assay
4.12. Molecular Docking Analysis
4.13. Data Analysis
5. Conclusions

Author Contributions
Funding
Institutional Review Board Statement
Informed Consent Statement
Data Availability Statement
Acknowledgments
Conflicts of Interest
References
- Mendez, M.F. Early-Onset Alzheimer Disease. Neurol. Clin. 2017, 35, 263–281. [Google Scholar] [CrossRef]
- Mendez, M.F. Early-onset Alzheimer Disease and Its Variants. Continuum 2019, 25, 34–51. [Google Scholar] [CrossRef]
- Andrews, S.J.; Renton, A.E.; Fulton-Howard, B.; Podlesny-Drabiniok, A.; Marcora, E.; Goate, A.M. The Complex Genetic Architecture of Alzheimer’s Disease: Novel Insights and Future Directions. EBioMedicine 2023, 90, 104511. [Google Scholar] [CrossRef]
- Lippa, C.F.; Saunders, A.M.; Smith, T.W.; Swearer, J.M.; Drachman, D.A.; Ghetti, B.; Nee, L.; Pulaski-Salo, D.; Dickson, D.; Robitaille, Y.; et al. Familial and Sporadic Alzheimer’s Disease. Neurology 1996, 46, 406–412. [Google Scholar] [CrossRef] [PubMed]
- DeTure, M.A.; Dickson, D.W. The Neuropathological Diagnosis of Alzheimer’s Disease. Mol. Neurodegener. 2019, 14, 32. [Google Scholar] [CrossRef]
- Mieling, M.; Meier, H.; Bunzeck, N. Structural Degeneration of the Nucleus Basalis of Meynert in Mild Cognitive Impairment and Alzheimer’s Disease—Evidence from an MRI-Based Meta-Analysis. Neurosci. Biobehav. Rev. 2023, 154, 105393. [Google Scholar] [CrossRef] [PubMed]
- Hardy, J.A.; Higgins, G.A. Alzheimer’s Disease: The Amyloid Cascade Hypothesis. Science 1992, 256, 184–185. [Google Scholar] [CrossRef]
- Hardy, J. Alzheimer’s Disease: The Amyloid Cascade Hypothesis: An Update and Reappraisal. J. Alzheimer’s Dis. 2006, 9, 151–153. [Google Scholar] [CrossRef] [PubMed]
- Selkoe, D.J.; Hardy, J. The Amyloid Hypothesis of Alzheimer’s Disease at 25 Years. EMBO Mol. Med. 2016, 8, 595–608. [Google Scholar] [CrossRef]
- Bloom, G.S. Amyloid-β and Tau: The trigger and bullet in Alzheimer disease pathogenesis. JAMA Neurol. 2014, 71, 505–508. [Google Scholar] [CrossRef]
- Cummings, J.; Zhou, Y.; Lee, G.; Zhong, K.; Fonseca, J.; Cheng, F. Alzheimer’s disease drug development pipeline: 2023. Alzheimer’s Dement. 2023, 9, e12385. [Google Scholar] [CrossRef] [PubMed]
- Huang, L.-K.; Kuan, Y.-C.; Lin, H.-W.; Hu, C.-J. Clinical Trials of New Drugs for Alzheimer Disease: A 2020–2023 Update. J. Biomed. Sci. 2023, 30, 83. [Google Scholar] [CrossRef] [PubMed]
- Dhillon, S. Aducanumab: First Approval. Drugs 2021, 81, 1437–1443. [Google Scholar] [CrossRef]
- Larkin, H.D. Lecanemab Gains FDA Approval for Early Alzheimer Disease. JAMA 2023, 329, 363. [Google Scholar] [CrossRef] [PubMed]
- Zhang, Y.; Chen, H.; Li, R.; Sterling, K.; Song, W. Amyloid β-Based Therapy for Alzheimer’s Disease: Challenges, Successes and Future. Signal Transduc. Target. Ther. 2023, 8, 248. [Google Scholar] [CrossRef]
- Congdon, E.E.; Ji, C.; Tetlow, A.M.; Jiang, Y.; Sigurdsson, E.M. Tau-Targeting Therapies for Alzheimer Disease: Current Status and Future Directions. Nat. Rev. Neurol. 2023, 19, 715–736. [Google Scholar] [CrossRef] [PubMed]
- Söderberg, L.; Johannesson, M.; Nygren, P.; Laudon, H.; Eriksson, F.; Osswald, G.; Möller, C.; Lannfelt, L. Lecanemab, Aducanumab, and Gantenerumab—Binding Profiles to Different Forms of Amyloid-Beta Might Explain Efficacy and Side Effects in Clinical Trials for Alzheimer’s Disease. Neurotherapeutics 2023, 20, 195–206. [Google Scholar] [CrossRef]
- Whitehouse, P.; Gandy, S.; Saini, V.; George, D.R.; Larson, E.B.; Alexander, G.C.; Avorn, J.; Brownlee, S.; Camp, C.; Chertkow, H.; et al. Making the Case for Accelerated Withdrawal of Aducanumab. J. Alzheimer’s Dis. 2022, 87, 1003–1007. [Google Scholar] [CrossRef]
- Mahase, E. Alzheimer’s Disease: Lecanemab Gets Full FDA Approval and Black Box Safety Warning. BMJ 2023, 382, 1580. [Google Scholar] [CrossRef]
- Hao, Y.; Dong, M.; Sun, Y.; Duan, X.; Niu, W. Effectiveness and Safety of Monoclonal Antibodies against Amyloid-Beta Vis-à-Vis Placebo in Mild or Moderate Alzheimer’s Disease. Front. Neurol. 2023, 14, 1147757. [Google Scholar] [CrossRef]
- Takahashi, R.H.; Nagao, T.; Gouras, G.K. Plaque Formation and the Intraneuronal Accumulation of Β-amyloid in Alzheimer’s Disease. Pathol. Int. 2017, 67, 185–193. [Google Scholar] [CrossRef]
- Volloch, V.; Rits-Volloch, S. The Amyloid Cascade Hypothesis 2.0: Generalization of the Concept. J. Alzheimer’s Dis. Rep. 2023, 7, 21–35. [Google Scholar] [CrossRef]
- Volloch, V.; Rits-Volloch, S. Effect of Lecanemab and Donanemab in Early Alzheimer’s Disease: Mechanistic Interpretation in the Amyloid Cascade Hypothesis 2.0 Perspective. J. Alzheimer’s Dis. 2023, 93, 1277–1284. [Google Scholar] [CrossRef]
- Takasugi, N.; Komai, M.; Kaneshiro, N.; Ikeda, A.; Kamikubo, Y.; Uehara, T. The Pursuit of the “Inside” of the Amyloid Hypothesis—Is C99 a Promising Therapeutic Target for Alzheimer’s Disease? Cells 2023, 12, 454. [Google Scholar] [CrossRef]
- Volloch, V.; Rits-Volloch, S. Next Generation Therapeutic Strategy for Treatment and Prevention of Alzheimer’s Disease and Aging-Associated Cognitive Decline: Transient, Once-in-a-Lifetime-Only Depletion of Intraneuronal Aβ (IAβ) by Its Targeted Degradation via Augmentation of Intra-IAβ-Cleaving Activities of BACE1 and/or BACE2. Int. J. Mol. Sci. 2023, 24, 17586. [Google Scholar]
- Ratan, Y.; Rajput, A.; Maleysm, S.; Pareek, A.; Jain, V.; Pareek, A.; Kaur, R.; Singh, G. An Insight into Cellular and Molecular Mechanisms Underlying the Pathogenesis of Neurodegeneration in Alzheimer’s Disease. Biomedicines 2023, 11, 1398. [Google Scholar] [CrossRef]
- Cummings, J.L.; Tong, G.; Ballard, C. Treatment Combinations for Alzheimer’s Disease: Current and Future Pharmacotherapy Options. J. Alzheimer’s Dis. 2019, 67, 779–794. [Google Scholar] [CrossRef]
- Gauthier, S.; Alam, J.; Fillit, H.; Iwatsubo, T.; Liu-Seifert, H.; Sabbagh, M.; Salloway, S.; Sampaio, C.; Sims, J.R.; Sperling, B.; et al. Combination therapy for Alzheimer’s disease: Perspectives of the EU/US CTAD task force. J. Prev. Alzheimer’s Dis. 2019, 6, 164–168. [Google Scholar] [CrossRef]
- Ballard, C.; Corbett, A. Commentary: Opportunities for combination trials. J. Prev. Alzheimer’s Dis. 2019, 6, 177–178. [Google Scholar] [CrossRef]
- Perluigi, M.; Di Domenico, F.; Butterfield, D.A. Oxidative Damage in Neurodegeneration: Roles in the Pathogenesis and Progression of Alzheimer Disease. Physiol. Rev. 2024, 104, 103–197. [Google Scholar] [CrossRef] [PubMed]
- Takada, E.; Okubo, K.; Yano, Y.; Iida, K.; Someda, M.; Hirasawa, A.; Yonehara, S.; Matsuzaki, K. Molecular Mechanism of Apoptosis by Amyloid β-Protein Fibrils Formed on Neuronal Cells. ACS Chem. Neurosci. 2020, 11, 796–805. [Google Scholar] [CrossRef]
- Soto-Mercado, V.; Mendivil-Perez, M.; Velez-Pardo, C.; Lopera, F.; Jimenez-Del-Rio, M. Cholinergic-like Neurons Carrying PSEN1 E280A Mutation from Familial Alzheimer’s Disease Reveal Intraneuronal SAPPβ Fragments Accumulation, Hyperphosphorylation of TAU, Oxidative Stress, Apoptosis and Ca2+ Dysregulation: Therapeutic Implications. PLoS ONE 2020, 15, e0221669. [Google Scholar] [CrossRef]
- Gomez-Sequeda, N.; Mendivil-Perez, M.; Jimenez-Del-Rio, M.; Lopera, F.; Velez-Pardo, C. Menstrual Stromal Cell-Derived Cholinergic-like Neurons and Cerebral Spheroids Bearing the PSEN1 p.Ile416Thr Variant Mirror the Typical Neuropathological Hallmarks of Familial Alzheimer’s Disease. Sci. Rep. 2023, 13, 12833. [Google Scholar] [CrossRef]
- Acosta-Uribe, J.; Aguillón, D.; Cochran, J.N.; Giraldo, M.; Madrigal, L.; Killingsworth, B.W.; Singhal, R.; Labib, S.; Alzate, D.; Velilla, L.; et al. A Neurodegenerative Disease Landscape of Rare Mutations in Colombia Due to Founder Effects. Genome Med. 2022, 14, 27. [Google Scholar] [CrossRef]
- Watanabe, H.; Shen, J. Dominant Negative Mechanism of Presenilin-1 Mutations in FAD. Proc. Natl. Acad. Sci. USA 2017, 114, 12635–12637. [Google Scholar] [CrossRef]
- Lopera, F.; Ardilla, A.; Martínez, A.; Madrigal, L.; Arango-Viana, J.C.; Lemere, C.A.; Arango-Lasprilla, J.C.; Hincapíe, L.; Arcos-Burgos, M.; Ossa, J.E.; et al. Clinical Features of Early-Onset Alzheimer Disease in a Large Kindred with an E280A Presenilin-1 Mutation. JAMA 1997, 277, 793–799. [Google Scholar] [CrossRef]
- Ramirez Aguilar, L.; Acosta-Uribe, J.; Giraldo, M.M.; Moreno, S.; Baena, A.; Alzate, D.; Cuastumal, R.; Aguillón, D.; Madrigal, L.; Saldarriaga, A.; et al. Genetic Origin of a Large Family with a Novel PSEN1 Mutation (Ile416Thr). Alzheimer’s Dement. 2019, 15, 709–719. [Google Scholar] [CrossRef]
- Behl, T.; Kaur, I.; Fratila, O.; Brata, R.; Bungau, S. Exploring the Potential of Therapeutic Agents Targeted towards Mitigating the Events Associated with Amyloid-β Cascade in Alzheimer’s Disease. Int. J. Mol. Sci. 2020, 21, 7443. [Google Scholar] [CrossRef]
- Lakey-Beitia, J.; Burillo, A.M.; La Penna, G.; Hegde, M.L.; Rao, K.S. Polyphenols as Potential Metal Chelation Compounds Against Alzheimer’s Disease. J. Alzheimer’s Dis. 2021, 82, S335–S357. [Google Scholar] [CrossRef]
- Lee, J.-H.; Ahn, N.-H.; Choi, S.-B.; Kwon, Y.; Yang, S.-H. Natural Products Targeting Amyloid Beta in Alzheimer’s Disease. Int. J. Mol. Sci. 2021, 22, 2341. [Google Scholar] [CrossRef]
- da Rosa, M.M.; de Amorim, L.C.; Alves, J.V.d.O.; Aguiar, I.F.d.S.; Oliveira, F.G.d.S.; da Silva, M.V.; dos Santos, M.T.C. The Promising Role of Natural Products in Alzheimer’s Disease. Brain Disord. 2022, 7, 100049. [Google Scholar] [CrossRef]
- Terriente-Palacios, C.; Castellari, M. Levels of Taurine, Hypotaurine and Homotaurine, and Amino Acids Profiles in Selected Commercial Seaweeds, Microalgae, and Algae-Enriched Food Products. Food Chem. 2022, 368, 130770. [Google Scholar] [CrossRef] [PubMed]
- Kocis, P.; Tolar, M.; Yu, J.; Sinko, W.; Ray, S.; Blennow, K.; Fillit, H.; Hey, J.A. Elucidating the Aβ42 Anti-Aggregation Mechanism of Action of Tramiprosate in Alzheimer’s Disease: Integrating Molecular Analytical Methods, Pharmacokinetic and Clinical Data. CNS Drugs 2017, 31, 495–509. [Google Scholar] [CrossRef] [PubMed]
- Hey, J.A.; Kocis, P.; Hort, J.; Abushakra, S.; Power, A.; Vyhnálek, M.; Yu, J.Y.; Tolar, M. Discovery and Identification of an Endogenous Metabolite of Tramiprosate and Its Prodrug ALZ-801 That Inhibits Beta Amyloid Oligomer Formation in the Human Brain. CNS Drugs 2018, 32, 849–861. [Google Scholar] [CrossRef]
- Manzano, S.; Agüera, L.; Aguilar, M.; Olazarán, J. A Review on Tramiprosate (Homotaurine) in Alzheimer’s Disease and Other Neurocognitive Disorders. Front. Neurol. 2020, 11, 614. [Google Scholar] [CrossRef]
- Abushakra, S.; Porsteinsson, A.; Scheltens, P.; Sadowsky, C.; Vellas, B.; Cummings, J.; Gauthier, S.; Hey, J.A.; Power, A.; Wang, P.; et al. Clinical effects of tramiprosate in apoe4/4 homozygous patients with mild alzheimer’s disease suggest disease modification potential. J. Prev. Alzheimer’s Dis. 2017, 4, 149–156. [Google Scholar] [CrossRef] [PubMed]
- Bellus Health Inc.—A GSK Company. Open-Label Extension of the Phase III Study with Tramiprosate (3APS) in Patients with Mild to Moderate Alzheimer’s Disease; ClinicalTrials.gov ID NCT00314912; Bellus Health Inc.: San Francisco, CA, USA, 2006. [Google Scholar]
- Soleimani, V.; Sahebkar, A.; Hosseinzadeh, H. Turmeric (Curcuma longa) and Its Major Constituent (Curcumin) as Nontoxic and Safe Substances: Review. Phytother. Res. 2018, 32, 985–995. [Google Scholar] [CrossRef]
- Maiti, P.; Dunbar, G. Use of Curcumin, a Natural Polyphenol for Targeting Molecular Pathways in Treating Age-Related Neurodegenerative Diseases. Int. J. Mol. Sci. 2018, 19, 1637. [Google Scholar] [CrossRef]
- Rao, P.P.N.; Mohamed, T.; Teckwani, K.; Tin, G. Curcumin Binding to Beta Amyloid: A Computational Study. Chem. Biol. Drug Des. 2015, 86, 813–820. [Google Scholar] [CrossRef]
- Ohashi, H.; Tsuji, M.; Oguchi, T.; Momma, Y.; Nohara, T.; Ito, N.; Yamamoto, K.; Nagata, M.; Kimura, A.M.; Kiuchi, Y.; et al. Combined Treatment with Curcumin and Ferulic Acid Suppressed the Aβ-Induced Neurotoxicity More than Curcumin and Ferulic Acid Alone. Int. J. Mol. Sci. 2022, 23, 9685. [Google Scholar] [CrossRef]
- Barclay, L.R.C.; Vinqvist, M.R.; Mukai, K.; Goto, H.; Hashimoto, Y.; Tokunaga, A.; Uno, H. On the Antioxidant Mechanism of Curcumin: Classical Methods Are Needed To Determine Antioxidant Mechanism and Activity. Org. Lett. 2000, 2, 2841–2843. [Google Scholar] [CrossRef] [PubMed]
- Jakubczyk, K.; Drużga, A.; Katarzyna, J.; Skonieczna-Żydecka, K. Antioxidant Potential of Curcumin—A Meta-Analysis of Randomized Clinical Trials. Antioxidants 2020, 9, 1092. [Google Scholar] [CrossRef] [PubMed]
- Mary, C.P.V.; Vijayakumar, S.; Shankar, R. Metal Chelating Ability and Antioxidant Properties of Curcumin-Metal Complexes—A DFT Approach. J. Mol. Graph. Model. 2018, 79, 1–14. [Google Scholar] [CrossRef] [PubMed]
- Xiong, Z.; Hongmei, Z.; Lu, S.; Yu, L. Curcumin Mediates Presenilin-1 Activity to Reduce β-Amyloid Production in a Model of Alzheimer’s Disease. Pharmacol. Rep. 2011, 63, 1101–1108. [Google Scholar] [CrossRef] [PubMed]
- Dehzad, M.J.; Ghalandari, H.; Nouri, M.; Askarpour, M. Antioxidant and Anti-Inflammatory Effects of Curcumin/Turmeric Supplementation in Adults: A GRADE-Assessed Systematic Review and Dose–Response Meta-Analysis of Randomized Controlled Trials. Cytokine 2023, 164, 156144. [Google Scholar] [CrossRef] [PubMed]
- Bennett, B.L.; Sasaki, D.T.; Murray, B.W.; O’Leary, E.C.; Sakata, S.T.; Xu, W.; Leisten, J.C.; Motiwala, A.; Pierce, S.; Satoh, Y.; et al. SP600125, an Anthrapyrazolone Inhibitor of Jun N-Terminal Kinase. Proc. Natl. Acad. Sci. USA 2001, 98, 13681–13686. [Google Scholar] [CrossRef] [PubMed]
- Yarza, R.; Vela, S.; Solas, M.; Ramirez, M.J. C-Jun N-Terminal Kinase (JNK) Signaling as a Therapeutic Target for Alzheimer’s Disease. Front. Pharmacol. 2016, 6, 321. [Google Scholar] [CrossRef] [PubMed]
- Conti Filho, C.E.; Loss, L.B.; Marcolongo-Pereira, C.; Rossoni Junior, J.V.; Barcelos, R.M.; Chiarelli-Neto, O.; da Silva, B.S.; Passamani Ambrosio, R.; Castro, F.C.d.A.Q.; Teixeira, S.F.; et al. Advances in Alzheimer’s Disease’s Pharmacological Treatment. Front. Pharmacol. 2023, 14, 1101452. [Google Scholar] [CrossRef]
- Read, A.D.; Bentley, R.E.T.; Archer, S.L.; Dunham-Snary, K.J. Mitochondrial Iron–Sulfur Clusters: Structure, Function, and an Emerging Role in Vascular Biology. Redox Biol. 2021, 47, 102164. [Google Scholar] [CrossRef]
- Davinelli, S.; Chiosi, F.; Di Marco, R.; Costagliola, C.; Scapagnini, G. Cytoprotective Effects of Citicoline and Homotaurine against Glutamate and High Glucose Neurotoxicity in Primary Cultured Retinal Cells. Oxid. Med. Cell. Longev. 2017, 2017, 2825703. [Google Scholar] [CrossRef]
- McNally, S.; Harrison, E.; Ross, J.; Garden, O.; Wigmore, S. Curcumin Induces Heme Oxygenase 1 through Generation of Reactive Oxygen Species, P38 Activation and Phosphatase Inhibition. Int. J. Mol. Med. 2007, 19, 165–172. [Google Scholar] [CrossRef] [PubMed]
- Liu, Y.; Yang, X.; Gan, J.; Chen, S.; Xiao, Z.-X.; Cao, Y. CB-Dock2: Improved Protein–Ligand Blind Docking by Integrating Cavity Detection, Docking and Homologous Template Fitting. Nucleic Acids Res. 2022, 50, W159–W164. [Google Scholar] [CrossRef]
- Andrich, K.; Bieschke, J. The Effect of (−)-Epigallo-Catechin-(3)-Gallate on Amyloidogenic Proteins Suggests a Common Mechanism. Adv. Exp. Med. Biol. 2015, 863, 139–161. [Google Scholar] [PubMed]
- Santoro, A.; Grimaldi, M.; Buonocore, M.; Stillitano, I.; D’Ursi, A.M. Exploring the Early Stages of the Amyloid Aβ(1–42) Peptide Aggregation Process: An NMR Study. Pharmaceuticals 2021, 14, 732. [Google Scholar] [CrossRef] [PubMed]
- Kinumi, T.; Kimata, J.; Taira, T.; Ariga, H.; Niki, E. Cysteine-106 of DJ-1 Is the Most Sensitive Cysteine Residue to Hydrogen Peroxide-Mediated Oxidation in Vivo in Human Umbilical Vein Endothelial Cells. Biochem. Biophys. Res. Commun. 2004, 317, 722–728. [Google Scholar] [CrossRef]
- Saito, Y. DJ-1 as a Biomarker of Parkinson’s Disease. Adv. Exp. Med. Biol. 2017, 1037, 149–171. [Google Scholar]
- Jakubowski, J.M.; Orr, A.A.; Le, D.A.; Tamamis, P. Interactions between Curcumin Derivatives and Amyloid-β Fibrils: Insights from Molecular Dynamics Simulations. J. Chem. Inf. Model. 2020, 60, 289–305. [Google Scholar] [CrossRef] [PubMed]
- David, I.G.; Iorgulescu, E.E.; Popa, D.E.; Buleandra, M.; Cheregi, M.C.; Noor, H. Curcumin Electrochemistry—Antioxidant Activity Assessment, Voltammetric Behavior and Quantitative Determination, Applications as Electrode Modifier. Antioxidants 2023, 12, 1908. [Google Scholar] [CrossRef] [PubMed]
- Barzegar, A. The Role of Electron-Transfer and H-Atom Donation on the Superb Antioxidant Activity and Free Radical Reaction of Curcumin. Food Chem. 2012, 135, 1369–1376. [Google Scholar] [CrossRef]
- Andrés, C.M.C.; Pérez de la Lastra, J.M.; Juan, C.A.; Plou, F.J.; Pérez-Lebeña, E. Polyphenols as Antioxidant/Pro-Oxidant Compounds and Donors of Reducing Species: Relationship with Human Antioxidant Metabolism. Processes 2023, 11, 2771. [Google Scholar] [CrossRef]
- Dhanasekaran, D.N.; Reddy, E.P. JNK-Signaling: A Multiplexing Hub in Programmed Cell Death. Genes Cancer 2017, 8, 682–694. [Google Scholar] [CrossRef] [PubMed]
- Fuchs, S.Y.; Adler, V.; Pincus, M.R.; Ronai, Z. MEKK1/JNK Signaling Stabilizes and Activates P53. Proc. Natl. Acad. Sci. USA 1998, 95, 10541–10546. [Google Scholar] [CrossRef]
- Reynolds, C.H.; Betts, J.C.; Blackstock, W.P.; Nebreda, A.R.; Anderton, B.H. Phosphorylation Sites on Tau Identified by Nanoelectrospray Mass Spectrometry. J. Neurochem. 2000, 74, 1587–1595. [Google Scholar] [CrossRef]
- Karin, M.; Gallagher, E. From JNK to Pay Dirt: Jun Kinases, Their Biochemistry, Physiology and Clinical Importance. IUBMB Life 2005, 57, 283–295. [Google Scholar] [CrossRef]
- Crowley, L.C.; Waterhouse, N.J. Detecting Cleaved Caspase-3 in Apoptotic Cells by Flow Cytometry. Cold Spring Harb. Protoc. 2016, 2016, pdb-prot087312. [Google Scholar] [CrossRef] [PubMed]
- Liu, Y.; Wang, Y.; Miao, X.; Zhou, S.; Tan, Y.; Liang, G.; Zheng, Y.; Liu, Q.; Sun, J.; Cai, L. Inhibition of JNK by Compound C66 Prevents Pathological Changes of the Aorta in STZ-induced Diabetes. J. Cell. Mol. Med. 2014, 18, 1203–1212. [Google Scholar] [CrossRef]
- Zhang, H.; Liu, X.; Zhou, S.; Jia, Y.; Li, Y.; Song, Y.; Wang, J.; Wu, H. SP600125 Suppresses Keap1 Expression and Results in NRF2-Mediated Prevention of Diabetic Nephropathy. J. Mol. Endocrinol. 2018, 60, 145–157. [Google Scholar] [CrossRef]
- He, F.; Ru, X.; Wen, T. NRF2, a Transcription Factor for Stress Response and Beyond. Int. J. Mol. Sci. 2020, 21, 4777. [Google Scholar] [CrossRef] [PubMed]
- Sahoo, A.K.; Dandapat, J.; Dash, U.C.; Kanhar, S. Features and Outcomes of Drugs for Combination Therapy as Multi-Targets Strategy to Combat Alzheimer’s Disease. J. Ethnopharmacol. 2018, 215, 42–73. [Google Scholar] [CrossRef]
- Deardorff, W.J.; Grossberg, G. A Fixed-Dose Combination of Memantine Extended-Release and Donepezil in the Treatment of Moderate-to-Severe Alzheimer’s Disease. Drug Des. Devel. Ther. 2016, 10, 3267–3279. [Google Scholar]
- Vyklicky, V.; Korinek, M.; Smejkalova, T.; Balik, A.; Krausova, B.; Kaniakova, M.; Lichnerova, K.; Cerny, J.; Krusek, J.; Dittert, I.; et al. Structure, Function, and Pharmacology of NMDA Receptor Channels. Physiol. Res. 2014, 63 (Suppl. 1), S191–S203. [Google Scholar] [CrossRef]
- Johnson, J.W.; Glasgow, N.G.; Povysheva, N.V. Recent Insights into the Mode of Action of Memantine and Ketamine. Curr. Opin. Pharmacol. 2015, 20, 54–63. [Google Scholar] [CrossRef]
- Silva, M.A.; Kiametis, A.S.; Treptow, W. Donepezil Inhibits Acetylcholinesterase via Multiple Binding Modes at Room Temperature. J. Chem. Inf. Model. 2020, 60, 3463–3471. [Google Scholar] [CrossRef] [PubMed]
- Chen, R.; Chan, P.-T.; Chu, H.; Lin, Y.-C.; Chang, P.-C.; Chen, C.-Y.; Chou, K.-R. Treatment Effects between Monotherapy of Donepezil versus Combination with Memantine for Alzheimer Disease: A Meta-Analysis. PLoS ONE 2017, 12, e0183586. [Google Scholar] [CrossRef] [PubMed]
- Ekundayo, B.E.; Obafemi, T.O.; Adewale, O.B.; Oyinloye, B.E. Donepezil-Based Combination Therapy for Alzheimer’s Disease and Related Neuropathies. Comp. Clin. Pathol. 2023, 32, 699–708. [Google Scholar] [CrossRef]
- Yadollahikhales, G.; Rojas, J.C. Anti-Amyloid Immunotherapies for Alzheimer’s Disease: A 2023 Clinical Update. Neurotherapeutics 2023, 20, 914–931. [Google Scholar] [CrossRef]
- Hewlings, S.; Kalman, D. Curcumin: A Review of Its Effects on Human Health. Foods 2017, 6, 92. [Google Scholar] [CrossRef]
- Hey, J.A.; Yu, J.Y.; Versavel, M.; Abushakra, S.; Kocis, P.; Power, A.; Kaplan, P.L.; Amedio, J.; Tolar, M. Clinical Pharmacokinetics and Safety of ALZ-801, a Novel Prodrug of Tramiprosate in Development for the Treatment of Alzheimer’s Disease. Clin. Pharmacokinet. 2018, 57, 315–333. [Google Scholar] [CrossRef]
- Briskey, D.; Sax, A.; Mallard, A.R.; Rao, A. Increased Bioavailability of Curcumin Using a Novel Dispersion Technology System (LipiSperse®). Eur. J. Nutr. 2019, 58, 2087–2097. [Google Scholar] [CrossRef]
- Wang, H.; Lee, D.H.S.; Davis, C.B.; Shank, R.P. Amyloid Peptide Aβ1–42 Binds Selectively and with Picomolar Affinity to A7 Nicotinic Acetylcholine Receptors. J. Neurochem. 2000, 75, 1155–1161. [Google Scholar] [CrossRef]
- Wang, H.-Y.; Lee, D.H.S.; D’Andrea, M.R.; Peterson, P.A.; Shank, R.P.; Reitz, A.B. β-Amyloid1–42 Binds to A7 Nicotinic Acetylcholine Receptor with High Affinity. J. Biol. Chem. 2000, 275, 5626–5632. [Google Scholar] [CrossRef] [PubMed]
- Lombardo, S.; Maskos, U. Role of the Nicotinic Acetylcholine Receptor in Alzheimer’s Disease Pathology and Treatment. Neuropharmacology 2015, 96, 255–262. [Google Scholar] [CrossRef] [PubMed]
- Soto-Mercado, V.; Mendivil-Perez, M.; Jimenez-Del-Rio, M.; Velez-Pardo, C. Multi-Target Effects of the Cannabinoid CP55940 on Familial Alzheimer’s Disease PSEN1 E280A Cholinergic-Like Neurons: Role of CB1 Receptor. J. Alzheimer’s Dis. 2021, 82, S359–S378. [Google Scholar] [CrossRef] [PubMed]
- Quintero-Espinosa, D.; Soto-Mercado, V.; Quintero-Quinchia, C.; Mendivil-Perez, M.; Velez-Pardo, C.; Jimenez-Del-Rio, M. Latent Tri-Lineage Potential of Human Menstrual Blood–Derived Mesenchymal Stromal Cells Revealed by Specific In Vitro Culture Conditions. Mol. Neurobiol. 2021, 58, 5194–5209. [Google Scholar] [CrossRef] [PubMed]
- Mendivil-Perez, M.; Velez-Pardo, C.; Jimenez-Del-Rio, M. Direct Transdifferentiation of Human Wharton’s Jelly Mesenchymal Stromal Cells into Cholinergic-like Neurons. J Neurosci. Methods 2019, 312, 126–138. [Google Scholar] [CrossRef] [PubMed]
- Lichtman, J.W.; Conchello, J.-A. Fluorescence Microscopy. Nat. Methods 2005, 2, 910–919. [Google Scholar] [CrossRef] [PubMed]
- Pap, P.; Kőszeghy, Á.; Szűcs, G.; Rusznák, Z. Cytoplasmic Ca2+ Concentration Changes Evoked by Cholinergic Stimulation in Primary Astrocyte Cultures Prepared from the Rat Cochlear Nucleus. Hear Res. 2009, 255, 73–83. [Google Scholar] [CrossRef]
- Sekiguchi-Tonosaki, M.; Obata, M.; Haruki, A.; Himi, T.; Kosaka, J. Acetylcholine Induces Ca2+ Signaling in Chicken Retinal Pigmented Epithelial Cells during Dedifferentiation. Am. J. Physiol. Cell Physiol. 2009, 296, C1195–C1206. [Google Scholar] [CrossRef] [PubMed]
- Bravo, K.; Quintero, C.; Agudelo, C.; García, S.; Bríñez, A.; Osorio, E. CosIng Database Analysis and Experimental Studies to Promote Latin American Plant Biodiversity for Cosmetic Use. Ind. Crops Prod. 2020, 144, 112007. [Google Scholar] [CrossRef]
- Lazic, S.E.; Clarke-Williams, C.J.; Munafò, M.R. What Exactly Is ‘N’ in Cell Culture and Animal Experiments? PLoS Biol. 2018, 16, e2005282. [Google Scholar] [CrossRef]
- Shirbhate, E.; Patel, V.K.; Tiwari, P.; Kore, R.; Veerasamy, R.; Mishra, A.; Rajak, H. Combination Therapy for the Treatment of Alzheimer’s Disease: Recent Progress and Future Prospects. Curr. Top. Med. Chem. 2022, 22, 1849–1867. [Google Scholar] [CrossRef] [PubMed]
- Nagata, T.; Shinagawa, S.; Nakajima, S.; Noda, Y.; Mimura, M. Pharmacotherapeutic Combinations for the Treatment of Alzheimer’s Disease. Expert Opin. Pharmacother. 2022, 23, 727–737. [Google Scholar] [CrossRef] [PubMed]
- Dinnerstein, E. Erratum to: The Time for Combination Therapy Research in Alzheimer’s Disease Is Now. J. Alzheimer’s Dis. 2023, 93, 925–926. [Google Scholar] [CrossRef] [PubMed]
- Volarevic, V.; Markovic, B.S.; Gazdic, M.; Volarevic, A.; Jovicic, N.; Arsenijevic, N.; Armstrong, L.; Djonov, V.; Lako, M.; Stojkovic, M. Ethical and Safety Issues of Stem Cell-Based Therapy. Int. J. Med. Sci. 2018, 15, 36–45. [Google Scholar] [CrossRef] [PubMed]
- Takahashi, K.; Yamanaka, S. A decade of transcription factor-mediated reprogramming to pluripotency. Nature reviews. Mol. Cell. Biol. 2016, 17, 183–193. [Google Scholar]
- Mendivil-Perez, M.; Velez-Pardo, C.; Lopera, F.; Kosik, K.S.; Jimenez-Del-Rio, M. PSEN1 E280A Cholinergic-like Neurons and Cerebral Spheroids Derived from Mesenchymal Stromal Cells and from Induced Pluripotent Stem Cells Are Neuropathologically Equivalent. Int. J. Mol. Sci. 2023, 24, 8957. [Google Scholar] [CrossRef] [PubMed]
- Lanfranco, M.F.; Sepulveda, J.; Kopetsky, G.; Rebeck, G.W. Expression and secretion of apoE isoforms in astrocytes and microglia during inflammation. Glia 2021, 69, 1478–1493. [Google Scholar] [CrossRef] [PubMed]
- Dolzer, J. Patch Clamp Technology in the Twenty-First Century. Methods Mol. Biol. 2021, 2188, 21–49. [Google Scholar]
- Benoit, B.; Baillet, A.; Poüs, C. Cytoskeleton and Associated Proteins: Pleiotropic JNK Substrates and Regulators. Int. J. Mol. Sci. 2021, 22, 8375. [Google Scholar] [CrossRef]
- Merk-Millipore. Anti-Amylod BA4; Clone1e8 (Amino Terminus) Code: MABN639. Available online: https://www.merckmillipore.com/JP/ja/product/Anti-Amyloid-A4-clone-1E8-Amino-Terminus-Antibody,MM_NF-MABN639 (accessed on 20 April 2024).















| Submitted Protein PDB * | Submitted Ligand ** | Vina Score *** | Cavity Volume (Å3) | Center (x, y, z) | Docking Size (x, y, z) | Contact Residue |
|---|---|---|---|---|---|---|
| 6SZF | Tramiprosate CID 1646 | −3.3 | 283 | −8, −6, −3 | 17, 17, 17 | Chain A: Arg5Glu11Val12His13Gln15Lys16Leu17Val18Phe19 |
| Curcumin CID 969516 | −5.6 | 283 | −8, −6, −3 | 26, 26, 26 | Chain A: Asp1Ala2Arg5Glu11Gln15Lys16Leu17Val18Phe19Glu22Asp23 | |
| EGCG CID 65064 | −5.7 | 283 | −8, −6, −3 | 23, 23, 23 | Chain A: Arg5Glu11Val12His13Gln15Lys16Leu17Phe19Phe20 |
| Treatment/ Marker | UNT % | TM % ±% | SP % ±% | CU % ±% | Low * % ±% | Middle ** % ±% | High *** % ±% |
|---|---|---|---|---|---|---|---|
| iAβ | 36 | 9 −75 | 34 0 | 9 −75 | 39 0 | 38 0 | 18 −50 |
| p-TAU | 32 | 36 0 | 15 −53 | 18 −43 | 20 −38 | 11 −65 | 8 −75 |
| ΔΨm (High) | 64 | 87 +36 | 65 0 | 97 +52 | Not done | Not done | Not done |
| DCF+ | 35 | 2 −94 | 27 −22 | 25 −29 | Not done | Not done | Not done |
| oxDJ-1 | 29 | 7 −76 | 29 0 | 15 −48 | 12 −58 | 0 −100 | 4 −86 |
| p-c-JUN | 42 | 19 −55 | 14 −67 | 29 −31 | Not done | Not done | Not done |
| TP53 | 26 | 12 −54 | 18 −31 | 31 +19 | Not done | Not done | Not done |
| CC3 | 34 | 9 −74 | 3 −91 | 20 −41 | 14 −58 | 0 −100 | 0 −100 |
| Ca2+ (AUC) | 10 | 40 +300 | 8 0 | 38 +280 | Not done | Not done | 50 +400 |
| Antibody |
Dilution IMF (FC) |
Company, Cat#, RRIDs |
|---|---|---|
| Differentiation Markers | ||
| Goat anti-ChAT | 1:200 (1:200) | Millipore, (Burlington, MA, USA) cat# AB144P, AB_2079751 |
| Rabbit anti-VAChT | 1:500 (1:200) | Sigma-Aldrich, Cat# SAB4200559, AB_2910560 |
| Protein Aggregation Markers | ||
| * Mouse anti-Amyloid β A4 clone 1E8 | 1:500 (1:200) | Millipore clone 1E8, cat# MABN639 |
| Rabbit anti-total TAU | 1:500 (1:200) | Sigma-Aldrich, cat# T6402 |
| ** Mouse anti-phosphorylated TAU | 1:500 (1:500) | Thermo Fisher Scientific, cat# MN1020 (AT8) |
| Oxidative Stress Markers | ||
| *** Rabbit anti-oxidized DJ-1- ox(Cys106)DJ-1 | 1:500 (1:200) | Abcam, cat# ab169520 |
| Proapoptotic Markers | ||
| Mouse anti-P53 | 1:500 (1:200) | Millipore, cat# MA5-12453, AB_628082 |
| § Goat anti-phospho-c-Jun | 1:500 (1:200) | Santa Cruz, (Dallas, TX, USA) cat# sc-16312, AB_627262 |
| Rabbit anti-caspase-3 | 1:500 (1:200) | Millipore, cat# AB3623 |
| Secondary Antibodies | ||
| DyLight 488 horse anti-rabbit | 1:500 (1:500) | Vector laboratories, (Newark, CA, USA) DI 1088 |
| DyLight 594 horse anti-rabbit | 1:500 (1:500) | Vector laboratories, DI 1094 |
| DyLight 488 horse anti-goat | 1:500 (1:500) | Vector laboratories, DI 3088 |
| DyLight 594 horse anti-goat | 1:500 (1:500) | Vector laboratories DI 3094 |
| DyLight 488 horse anti-Mouse | 1:500 (1:500) | Vector laboratories DI 2488 |
| DyLight 594 horse anti-Mouse | 1:500 (1:500) | Vector laboratories, DI 2594 |
Disclaimer/Publisher’s Note: The statements, opinions and data contained in all publications are solely those of the individual author(s) and contributor(s) and not of MDPI and/or the editor(s). MDPI and/or the editor(s) disclaim responsibility for any injury to people or property resulting from any ideas, methods, instructions or products referred to in the content. |
© 2024 by the authors. Licensee MDPI, Basel, Switzerland. This article is an open access article distributed under the terms and conditions of the Creative Commons Attribution (CC BY) license (https://creativecommons.org/licenses/by/4.0/).
Share and Cite
Gomez-Sequeda, N.; Jimenez-Del-Rio, M.; Velez-Pardo, C. Combination of Tramiprosate, Curcumin, and SP600125 Reduces the Neuropathological Phenotype in Familial Alzheimer Disease PSEN1 I416T Cholinergic-like Neurons. Int. J. Mol. Sci. 2024, 25, 4925. https://doi.org/10.3390/ijms25094925
Gomez-Sequeda N, Jimenez-Del-Rio M, Velez-Pardo C. Combination of Tramiprosate, Curcumin, and SP600125 Reduces the Neuropathological Phenotype in Familial Alzheimer Disease PSEN1 I416T Cholinergic-like Neurons. International Journal of Molecular Sciences. 2024; 25(9):4925. https://doi.org/10.3390/ijms25094925
Chicago/Turabian StyleGomez-Sequeda, Nicolas, Marlene Jimenez-Del-Rio, and Carlos Velez-Pardo. 2024. "Combination of Tramiprosate, Curcumin, and SP600125 Reduces the Neuropathological Phenotype in Familial Alzheimer Disease PSEN1 I416T Cholinergic-like Neurons" International Journal of Molecular Sciences 25, no. 9: 4925. https://doi.org/10.3390/ijms25094925
APA StyleGomez-Sequeda, N., Jimenez-Del-Rio, M., & Velez-Pardo, C. (2024). Combination of Tramiprosate, Curcumin, and SP600125 Reduces the Neuropathological Phenotype in Familial Alzheimer Disease PSEN1 I416T Cholinergic-like Neurons. International Journal of Molecular Sciences, 25(9), 4925. https://doi.org/10.3390/ijms25094925

